Más contenido relacionado
PPS
DOC
Projeto Formação Continuada PPTX
DOC
PDF
PPTX
PPTX
DOC
Vaikus turime auklėti taip Destacado
PPT
PPS
Mat. multimedia i presentacion 1 ppt. curriculum julio cesar castillo camacho... DOC
PPTX
Reglamento Estudiantil UPC PDF
7210635 a-sincronicidade-e-o-simbolo PPTX
KEY
PPTX
PPTX
Tiposdeconsultas evelyncevallos-4 to b PDF
Srs pearl independent-floor-e-broucher PPTX
PPTX
PPTX
DOCX
PDF
Localozacion de instalaciones multiples PPTX
Diabetes mellitus oficial (blog) PPTX
PPTX
Google como herramienta de negocio PDF
PPTX
Más de omfib123
DOCX
DOCX
Estructura del sistema operativo windows DOCX
PPTX
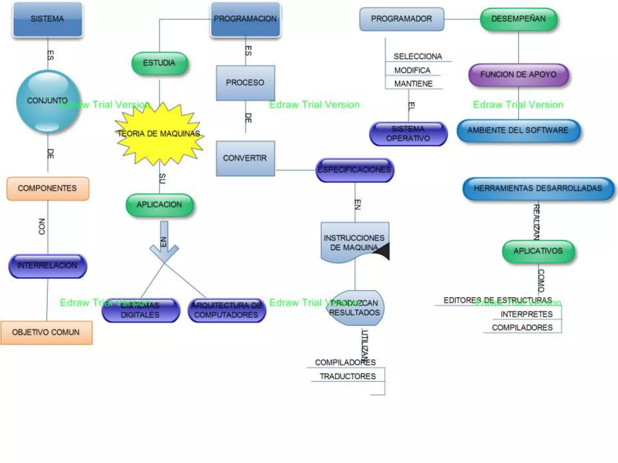
Lenguajes de programacion PPTX
Lenguajes de programacion DOC
DOC
Último
PDF
Inecuaciones Lineales y Cuadraticas X2 Ccesa007.pdf PDF
Liderazgo Consciente - Daniel Gabarro Ccesa007.pdf PDF
Puco 4111 – Métodos De Investigación En Publicidad Comercial I.pdf PDF
Serie Inteligencia Emocional. Cómo crear un Plan de Negocio HBR Ccesa007.pdf PDF
La Innovacion en Educacion - Tricot Ccesa007.pdf PDF
Técnicas de estudio eficaces con Notebook LM PDF
EXAMINAOS SI ESTÁIS EN LA FE. Por Jonathan Bravo PDF
Como ganar amigos e influir en las personas - Dale Carnegie Ccesa007.pdf PDF
Propuesta_Cursos_IA_Aplicada_IIAA 2026 SIRIUS IA PDF
Escoger adecuada asesoría en tesis y proyectos (Hace Tesis) PDF
Como ganar Amigos e influir sobre las Personas - Dale Carnegie V2 Ccesa007.pdf PDF
Inteligencia Artificial El Nuevo Cerebro Electronico Ccesa007.pdf PDF
El Arte de Negociar - Jose Tortosa Ccesa007.pdf PDF
tema 10 La Civilización griega. presentación PPT
MODULO - 4 - CLASE - 4 - SEGURIDAD DIGITAL EN LA EDUCACION-COPIA.ppt PDF
Problemas de la Teoria de Probabilidades y la Estadistica Matematica Ccesa007... PDF
Probabilidad y Estadistica para Ingenieria y Ciencias Ccesa007.pdf PDF
La-normalizacion-del-endeudamiento-juvenil-en-la-publicidad-de-servicios-fina... PDF
Construcción del modelo de los aparatos implicados en la Nutrición.pdf PDF
Didáctica de las Matemáticas - Roanes Macías Ccesa007.pdf