Descarga gratis durante 30 días
Iniciar sesión
Cargar
Idioma (ES)
Atención al cliente
Empresariales
Móvil
Redes sociales
Marketing
Tecnología
Arte y fotografía
Empleo
Diseño
Educación
Presentaciones y charlas públicas
Gobierno y org. sin ánimo de lucro
Atención sanitaria
Internet
Derecho
Liderazgo y gestión
Motor
Ingeniería
Software
Reclutamiento y RR. HH.
Venta al por menor
Ventas
Servicios
Ciencias
PYMES y liderazgo
Alimentación
Medio ambiente
Economía y finanzas
Datos y análisis
Relaciones con inversores
Deportes
Meditación
Noticias y política
Viajes
Desarrollo personal
Sector inmobiliario
Entretenimiento y humor
Salud y medicina
Dispositivos y hardware
Estilo de vida
Cambiar idioma
Idioma
English
Español
Português
Français
Deutsche
Cancelar
Guardar
Enviar búsqueda
ES
Subido por
enrique1555
PPT, PDF
79 vistas
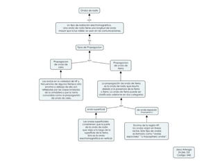
Propagacion superficial
mapa conceptual propagacion superficial
Ingeniería
◦
Leer más
0
Guardar
Compartir
Insertar
Incrustar presentación
Descargar
Descargar para leer sin conexión
1
/ 1
Más contenido relacionado
DOCX
Final_Calcs
por
Aaron Bloser
DOCX
Actividad 1 mooble
por
Estudiante
PDF
Sindrome de Niggle CAS2015
por
Jorge Uriarte
PPTX
Simon Perry – How can robot journalists help the media?
por
Journalism.co.uk
PDF
20151130 bullfrog webinar
por
Sam Natur
PPTX
CUESTIONARIO- Fernando Ríos Estavillo
por
Universidad Privada de Tacna
PDF
Ethon_Write_Up
por
Thomas Omolo
PPTX
Presentación incert
por
Francisco Orjuela
Final_Calcs
por
Aaron Bloser
Actividad 1 mooble
por
Estudiante
Sindrome de Niggle CAS2015
por
Jorge Uriarte
Simon Perry – How can robot journalists help the media?
por
Journalism.co.uk
20151130 bullfrog webinar
por
Sam Natur
CUESTIONARIO- Fernando Ríos Estavillo
por
Universidad Privada de Tacna
Ethon_Write_Up
por
Thomas Omolo
Presentación incert
por
Francisco Orjuela
Destacado
PPTX
oferta y demanda los ultimos 5 años en Panama
por
JJ VA
PPTX
Nery
por
dianeromm
PDF
Facebook Analytics
por
Abigail Smallwood
PPTX
Robert Dale – How can robot journalists help the media?
por
Journalism.co.uk
PPTX
Shweta pareek public relation-book ppt
por
pareekshweta11
PPTX
Act1 rmvc
por
dianeromm
PPTX
Clipin Hair
por
kamalraghav
PPSX
Presentacion jornada 10
por
Mario Quiroga
oferta y demanda los ultimos 5 años en Panama
por
JJ VA
Nery
por
dianeromm
Facebook Analytics
por
Abigail Smallwood
Robert Dale – How can robot journalists help the media?
por
Journalism.co.uk
Shweta pareek public relation-book ppt
por
pareekshweta11
Act1 rmvc
por
dianeromm
Clipin Hair
por
kamalraghav
Presentacion jornada 10
por
Mario Quiroga
Último
PDF
PASE_AERIO_15M LOCALIDAD DE ALLMAY ANCAHS.pdf
por
Aldo Diaz Romero
PDF
Combinaciones de carga ASCE 7-22 para PDF
por
Vegetto007
PDF
Informe Programa de generación de 12 meses Diciembre 2025 - Noviembre 2026
por
Alexis Muñoz González
PDF
Superando Brechas Digitales y Construyendo Caminos de Oportunidad
por
David Narváez
PDF
GUÍA DE DISEÑO DE CARROCERÍAS DE CARGA V1.pdf
por
ELVIRA669743
PDF
metodologia para el diagnostico y analisis
por
mitsuhami0001
PASE_AERIO_15M LOCALIDAD DE ALLMAY ANCAHS.pdf
por
Aldo Diaz Romero
Combinaciones de carga ASCE 7-22 para PDF
por
Vegetto007
Informe Programa de generación de 12 meses Diciembre 2025 - Noviembre 2026
por
Alexis Muñoz González
Superando Brechas Digitales y Construyendo Caminos de Oportunidad
por
David Narváez
GUÍA DE DISEÑO DE CARROCERÍAS DE CARGA V1.pdf
por
ELVIRA669743
metodologia para el diagnostico y analisis
por
mitsuhami0001
Descargar