Incrustar presentación
Descargar para leer sin conexión


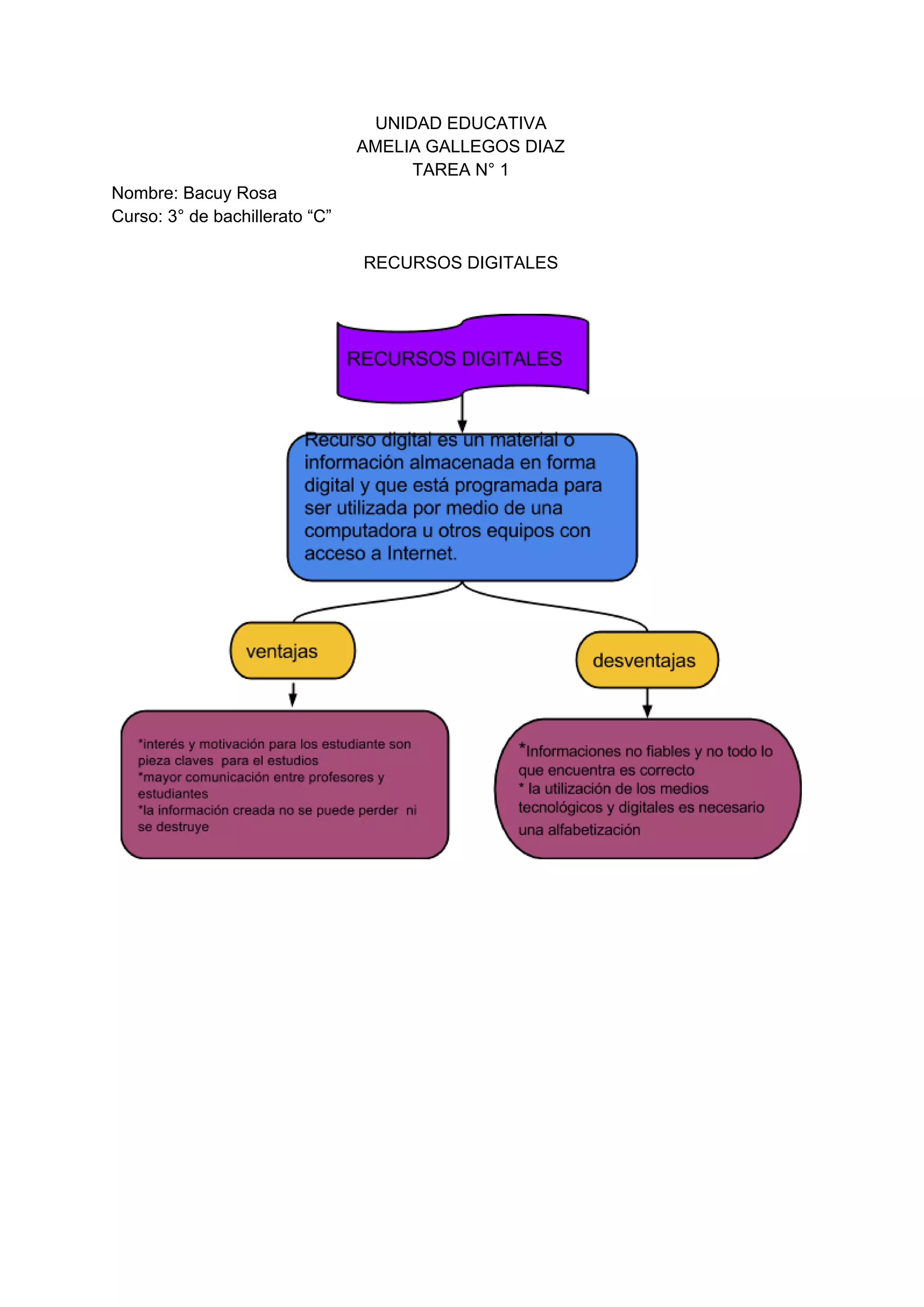
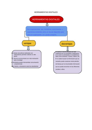
El documento presenta una tarea de la Unidad Educativa Amelia Gallegos Díaz, realizada por Bacuy Rosa, del 3° de Bachillerato 'C'. Se enfoca en recursos digitales y herramientas digitales. Es parte de un ejercicio académico sobre el uso de tecnología en la educación.

