TALLER INDIVUIDUAL SENTENCAS DECONTROL (10 PUNTOS)
ESCRIBA AL LADO DERECHO LAS SENTENCIAS EN C++, QUE REPRESENTEN EXACTAMENTE LO QUE INDICA EL DIAGRAMA DE FLUJO.
DIAGRAMA DE FLUJO DE CONTROL Y SENTENCIAS EN C++
DIAGRAMA 1 SENTENCIA 1
If (Cal > 8 )
Cout<<”aprobado”;
DIAGRAMA 2 SENTENCIA 2
If (condición 1)
{
Bloque 1
}
Else
if ( condicón 2)
{
Bloque 2
}
Else
{
bloque 3
}
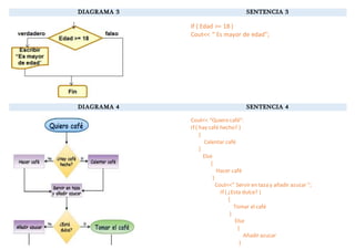
DIAGRAMA 3 SENTENCIA 3
If ( Edad >= 18 )
Cout<< “ Es mayor de edad”;
DIAGRAMA 4 SENTENCIA 4
Cout<< “Quiero café”:
If ( hay café hecho? )
{
Calentar café
}
Else
{
Hacer café
}
Cout<<” Servir en taza y añadir azucar “;
If ( ¿Esta dulce? )
{
Tomar el café
}
Else
{
Añadir azucar
}
DIAGRAMA 5 SENTENCIA 5
If ( A > B )
{
Escibir “ A es mayor que B”
}
else
If ( A = B)
{
Escribir “ A es igual a B”
}
else
{
Escribir “A es menor que B”
}
DIAGRAMA 6 SENTENCIA 6
If ( condición 1 )
{
Instriccion 1
}
Else
If ( condicion 2 )
{
Instriccion 2
}
Else
{
If ( condicion 3 )
{
Instrucción 3
}
Cout<< “B”
DIAGRAMA 7 SENTENCIA 7
If ( A > B ) if ( B > C )
{ {
If ( A > C ) if ( A > C )
{ {
if ( B > C ) B,A,C
{ }
A,B,C else
} {
Else B,C,A
{ }
A,C,B }
} else
} {
Else C,B,A
{ }
C,A,B
}
Else
……
DIAGRAMA 8 SENTENCIA 8
If ( condición 1)
{
If ( condición 2 )
{
Sentencias A
}
Else
{
Sentencias B
}
}
Else
{
Sentencias C
}
DIAGRAMA 9 SENTENCIA 9
If ( Numero > 6 )
{
“Aprobado la materia”
}
Else
{
“No aprueba la materia “
}
If (Numero >= 8 )
{
“Puedeganar una beca”
DIAGRAMA 10 SENTENCIA 10
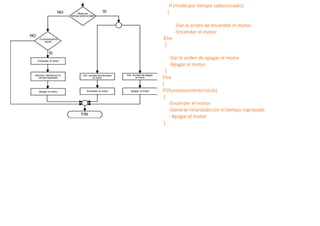
If (modo por tiempo seleccionado)
{
-Dar la orden de encender el motor
-Encender el motor
Else
{
-Dar la orden de apagar el motor
-Apagar el motor
}
Else
{
If (funcionamiento inicio)
{
-Encender el motor
-Generar retardado con el tiempo ingresado
- Apagar el motor
}

SENTENCIAS DE CONTROL IF EN C++

  • 1.
    TALLER INDIVUIDUAL SENTENCASDECONTROL (10 PUNTOS) ESCRIBA AL LADO DERECHO LAS SENTENCIAS EN C++, QUE REPRESENTEN EXACTAMENTE LO QUE INDICA EL DIAGRAMA DE FLUJO. DIAGRAMA DE FLUJO DE CONTROL Y SENTENCIAS EN C++ DIAGRAMA 1 SENTENCIA 1 If (Cal > 8 ) Cout<<”aprobado”; DIAGRAMA 2 SENTENCIA 2 If (condición 1) { Bloque 1 } Else if ( condicón 2) { Bloque 2 } Else { bloque 3 }
  • 2.
    DIAGRAMA 3 SENTENCIA3 If ( Edad >= 18 ) Cout<< “ Es mayor de edad”; DIAGRAMA 4 SENTENCIA 4 Cout<< “Quiero café”: If ( hay café hecho? ) { Calentar café } Else { Hacer café } Cout<<” Servir en taza y añadir azucar “; If ( ¿Esta dulce? ) { Tomar el café } Else { Añadir azucar }
  • 3.
    DIAGRAMA 5 SENTENCIA5 If ( A > B ) { Escibir “ A es mayor que B” } else If ( A = B) { Escribir “ A es igual a B” } else { Escribir “A es menor que B” } DIAGRAMA 6 SENTENCIA 6
  • 4.
    If ( condición1 ) { Instriccion 1 } Else If ( condicion 2 ) { Instriccion 2 } Else { If ( condicion 3 ) { Instrucción 3 } Cout<< “B” DIAGRAMA 7 SENTENCIA 7 If ( A > B ) if ( B > C ) { { If ( A > C ) if ( A > C ) { { if ( B > C ) B,A,C { } A,B,C else } { Else B,C,A { } A,C,B } } else } { Else C,B,A { } C,A,B } Else …… DIAGRAMA 8 SENTENCIA 8
  • 5.
    If ( condición1) { If ( condición 2 ) { Sentencias A } Else { Sentencias B } } Else { Sentencias C } DIAGRAMA 9 SENTENCIA 9 If ( Numero > 6 ) { “Aprobado la materia” } Else { “No aprueba la materia “ } If (Numero >= 8 ) { “Puedeganar una beca” DIAGRAMA 10 SENTENCIA 10
  • 6.
    If (modo portiempo seleccionado) { -Dar la orden de encender el motor -Encender el motor Else { -Dar la orden de apagar el motor -Apagar el motor } Else { If (funcionamiento inicio) { -Encender el motor -Generar retardado con el tiempo ingresado - Apagar el motor }