Incrustar presentación
Descargar para leer sin conexión

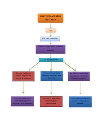
Este documento describe los comportamientos digitales que deben seguirse en ambientes virtuales. Estos incluyen utilizar la libertad en internet sin afectar a otros, proteger la seguridad personal y de los demás, y interactuar de manera segura e identificada con otros respetando su privacidad y desarrollándose uno mismo a través de la tecnología.
