Descarga gratis durante 30 días
Iniciar sesión
Cargar
Idioma (ES)
Atención al cliente
Empresariales
Móvil
Redes sociales
Marketing
Tecnología
Arte y fotografía
Empleo
Diseño
Educación
Presentaciones y charlas públicas
Gobierno y org. sin ánimo de lucro
Atención sanitaria
Internet
Derecho
Liderazgo y gestión
Motor
Ingeniería
Software
Reclutamiento y RR. HH.
Venta al por menor
Ventas
Servicios
Ciencias
PYMES y liderazgo
Alimentación
Medio ambiente
Economía y finanzas
Datos y análisis
Relaciones con inversores
Deportes
Meditación
Noticias y política
Viajes
Desarrollo personal
Sector inmobiliario
Entretenimiento y humor
Salud y medicina
Dispositivos y hardware
Estilo de vida
Cambiar idioma
Idioma
English
Español
Português
Français
Deutsche
Cancelar
Guardar
ES
Subido por
noelia mamani illachura
428 vistas
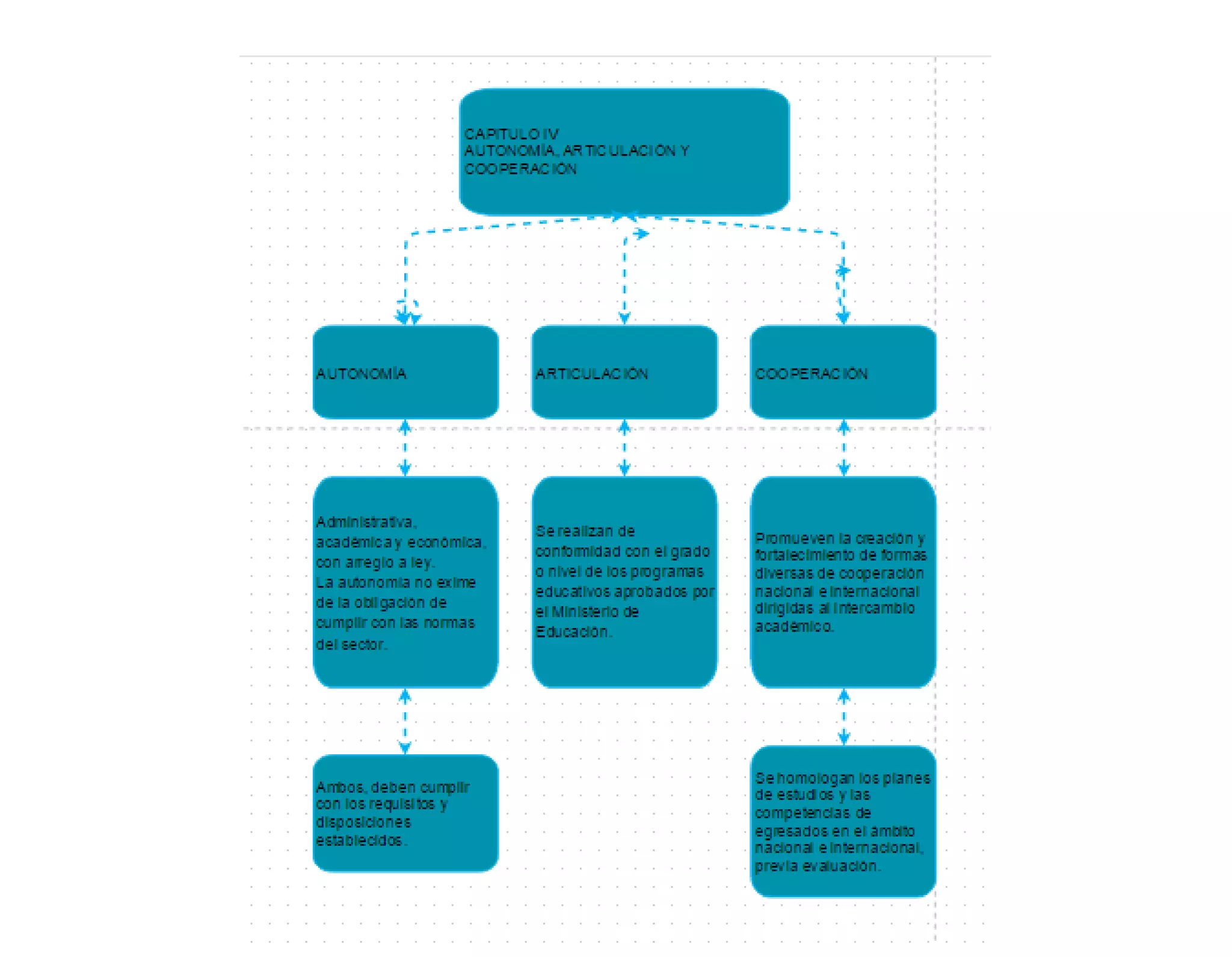
Tema 34 uno
Reglamento de Institutos Superiores
Educación
◦
Leer más
0
Guardar
Compartir
Insertar
Incrustar presentación
Descargar
Descargar para leer sin conexión
1
/ 3
2
/ 3
3
/ 3
Más contenido relacionado
PPT
Prezentacja Eventów BOSSa na Koźmińskim
por
Damian Rowiński
PPS
Bianchie
por
Daniela
PPT
高雄餐旅:民宿建築景觀設計
por
365nyc2008
PPS
Cumple Tio Mario
por
lozanogiron
ODP
Presentació Poesia Postguerra
por
Roser Guiteras
PPT
How to make a WP Blog in 15 minutes
por
EduCampKyiv2008
PPT
Delictes contra la propietat intel·lectual
por
malles
PPT
Janussik
por
MAsjan
Prezentacja Eventów BOSSa na Koźmińskim
por
Damian Rowiński
Bianchie
por
Daniela
高雄餐旅:民宿建築景觀設計
por
365nyc2008
Cumple Tio Mario
por
lozanogiron
Presentació Poesia Postguerra
por
Roser Guiteras
How to make a WP Blog in 15 minutes
por
EduCampKyiv2008
Delictes contra la propietat intel·lectual
por
malles
Janussik
por
MAsjan
Destacado
PPT
PRUEBA
por
pilardiarte
PPT
จุลนิพนธ์ Power Pointครั้งที่ 2
por
Ouizz Saebe
PPT
Teknologia Berriak Jihab Taldea
por
JIHAB
PPT
第2章
por
paoapao
PPS
Presentation3
por
ping021
PPT
第15章
por
paoapao
PPTX
Biomagnifiacación
por
Erick Od
PPT
Chefforum Nov 2008
por
ole.b.poulsen
PDF
Outdoor Places Tsabadze
por
artactive
PDF
L Univers
por
perecalders
PPS
Encuentro Club Libertad 2008
por
Soccorso Volpe
PPT
Výstava 2008: Renoir, arteterapie
por
Knihovna Lednice
PPT
DOCUMENT VOLUNTATS ANTICIPADES
por
Jordi Casanovas
PDF
数模
por
Xu jiakon
PDF
Eesti konkurentsivõIme uuring (E&Y EAS tellimusel)
por
Sten Tamkivi
PPT
勞保年金
por
stanley206
PDF
Slideshow da palestra de Agnes Pires: Mercado Digital: desafios e oportunidades
por
Agnes Pires
PDF
Prot. 2583 15 pl 052-2015 - cria e altera cargos no quadro técnico e admini...
por
Claudio Figueiredo
PDF
PL1886_15 - Implantação do prontuário eletrônico na rede pública de saúde - r...
por
Claudio Figueiredo
PPTX
GREEN CENTER Centro Curitba Salas Comerciais lançamento novo Vendas - (41) 9...
por
investimentos
PRUEBA
por
pilardiarte
จุลนิพนธ์ Power Pointครั้งที่ 2
por
Ouizz Saebe
Teknologia Berriak Jihab Taldea
por
JIHAB
第2章
por
paoapao
Presentation3
por
ping021
第15章
por
paoapao
Biomagnifiacación
por
Erick Od
Chefforum Nov 2008
por
ole.b.poulsen
Outdoor Places Tsabadze
por
artactive
L Univers
por
perecalders
Encuentro Club Libertad 2008
por
Soccorso Volpe
Výstava 2008: Renoir, arteterapie
por
Knihovna Lednice
DOCUMENT VOLUNTATS ANTICIPADES
por
Jordi Casanovas
数模
por
Xu jiakon
Eesti konkurentsivõIme uuring (E&Y EAS tellimusel)
por
Sten Tamkivi
勞保年金
por
stanley206
Slideshow da palestra de Agnes Pires: Mercado Digital: desafios e oportunidades
por
Agnes Pires
Prot. 2583 15 pl 052-2015 - cria e altera cargos no quadro técnico e admini...
por
Claudio Figueiredo
PL1886_15 - Implantação do prontuário eletrônico na rede pública de saúde - r...
por
Claudio Figueiredo
GREEN CENTER Centro Curitba Salas Comerciais lançamento novo Vendas - (41) 9...
por
investimentos
Más de noelia mamani illachura
DOCX
Ley29394.pdf (1)
por
noelia mamani illachura
PDF
Cuento un día de practica Educación Inicial
por
noelia mamani illachura
PDF
Ensayo DE REGLAMENTO INTERNO DE INSTITUTO
por
noelia mamani illachura
PDF
DESARROLLO EDUCATIVO
por
noelia mamani illachura
PDF
TÍTULO II DESARROLLO EDUCATIVO
por
noelia mamani illachura
PDF
Tema 34 uno
por
noelia mamani illachura
PDF
Ecuaciones en Word y otros
por
noelia mamani illachura
PPT
Niñez temprana 3 a 6 años
por
noelia mamani illachura
PPTX
Cultura Huari
por
noelia mamani illachura
PDF
Triptico nutri
por
noelia mamani illachura
PDF
Linea del Tiempo Personal
por
noelia mamani illachura
PDF
Línea del Tiempo del Perú Mundo 2
por
noelia mamani illachura
PDF
Linea del Tiempo del Perú y el Mundo
por
noelia mamani illachura
Ley29394.pdf (1)
por
noelia mamani illachura
Cuento un día de practica Educación Inicial
por
noelia mamani illachura
Ensayo DE REGLAMENTO INTERNO DE INSTITUTO
por
noelia mamani illachura
DESARROLLO EDUCATIVO
por
noelia mamani illachura
TÍTULO II DESARROLLO EDUCATIVO
por
noelia mamani illachura
Tema 34 uno
por
noelia mamani illachura
Ecuaciones en Word y otros
por
noelia mamani illachura
Niñez temprana 3 a 6 años
por
noelia mamani illachura
Cultura Huari
por
noelia mamani illachura
Triptico nutri
por
noelia mamani illachura
Linea del Tiempo Personal
por
noelia mamani illachura
Línea del Tiempo del Perú Mundo 2
por
noelia mamani illachura
Linea del Tiempo del Perú y el Mundo
por
noelia mamani illachura
Último
DOCX
PLANEACIÓN 7.docx Temas selectos de Matemáticas 3
por
Centro de Bachillerato Tecnológico industrial y de servicios No. 209
PDF
La Empatia en el Trabajo IE1 Ccesa007.pdf
por
Demetrio Ccesa Rayme
DOCX
PLANEACIÓN 4.docx-tEMAS SELECTOS DE mATEMÁTICAS 3.
por
Centro de Bachillerato Tecnológico industrial y de servicios No. 209
PDF
PRESENTACION NEUROEDUCACIÓN EN LA ESO.PDF
por
crispracticasmupfe
DOCX
PLAN INTEGRAL DE ASIGNATURA RELIGIÓN GRADO 8.docx
por
williamsalgado13
PPTX
La Luna/Programa Apollo 2026 Online.pptx
por
Integrated Sciences 8 (2025- 2026)
PPTX
ASMA EN NIÑOS: ACTUALIZACION GINA 2025.pptx
por
pedconsulta
PDF
La Autorregulacion en el Trabajo IE2 Ccesa007.pdf
por
Demetrio Ccesa Rayme
PPT
La investigación y sus retos en la sociedad del conocimiento: liderazgo, form...
por
Javier Andreu
PDF
La Escuela de Salamanca: pasado, presente y futuro | Programa del Congreso In...
por
dominicosweb
PDF
Tecnicas estudio 1 Mavilo calero perez tecnicas de estudio
por
GustavoNaviaSilva
PPTX
Consejo Económico y Social de Andalucía, una aproximación entre su labor y...
por
elenamufpes
PDF
PLANEACIÓN 9.pdf TEMAS SELECTOS DE MATEMÁTICAS 3
por
Centro de Bachillerato Tecnológico industrial y de servicios No. 209
PPTX
RELAP Mezclas y sus Sepaciones Online 2026.pptx
por
Química Preparatoria 7 (2025 - 2026)
PDF
Estrategia una Historia - Lawrence Freedman Ccesa007.pdf
por
Demetrio Ccesa Rayme
DOCX
PDC PRIMARIA 2026 ok.docxPDC PRIMARIA 2026 ok.docx
por
besohu919
PPTX
Temario 2do. Parcial-PensamientoMatemático2-2026.pptx
por
LorenaCovarrubias12
PDF
tips-para-un-estudio-eficaz tips-para-un-estudio-eficaz
por
GustavoNaviaSilva
PDF
La Empatia en la Sociedad Digital Ccesa007.pdf
por
Demetrio Ccesa Rayme
PDF
METODOS DE ESTUDIO 1 METODOS DE ESTUDIO 1 METODOS DE ESTUDIO 1
por
GustavoNaviaSilva
PLANEACIÓN 7.docx Temas selectos de Matemáticas 3
por
Centro de Bachillerato Tecnológico industrial y de servicios No. 209
La Empatia en el Trabajo IE1 Ccesa007.pdf
por
Demetrio Ccesa Rayme
PLANEACIÓN 4.docx-tEMAS SELECTOS DE mATEMÁTICAS 3.
por
Centro de Bachillerato Tecnológico industrial y de servicios No. 209
PRESENTACION NEUROEDUCACIÓN EN LA ESO.PDF
por
crispracticasmupfe
PLAN INTEGRAL DE ASIGNATURA RELIGIÓN GRADO 8.docx
por
williamsalgado13
La Luna/Programa Apollo 2026 Online.pptx
por
Integrated Sciences 8 (2025- 2026)
ASMA EN NIÑOS: ACTUALIZACION GINA 2025.pptx
por
pedconsulta
La Autorregulacion en el Trabajo IE2 Ccesa007.pdf
por
Demetrio Ccesa Rayme
La investigación y sus retos en la sociedad del conocimiento: liderazgo, form...
por
Javier Andreu
La Escuela de Salamanca: pasado, presente y futuro | Programa del Congreso In...
por
dominicosweb
Tecnicas estudio 1 Mavilo calero perez tecnicas de estudio
por
GustavoNaviaSilva
Consejo Económico y Social de Andalucía, una aproximación entre su labor y...
por
elenamufpes
PLANEACIÓN 9.pdf TEMAS SELECTOS DE MATEMÁTICAS 3
por
Centro de Bachillerato Tecnológico industrial y de servicios No. 209
RELAP Mezclas y sus Sepaciones Online 2026.pptx
por
Química Preparatoria 7 (2025 - 2026)
Estrategia una Historia - Lawrence Freedman Ccesa007.pdf
por
Demetrio Ccesa Rayme
PDC PRIMARIA 2026 ok.docxPDC PRIMARIA 2026 ok.docx
por
besohu919
Temario 2do. Parcial-PensamientoMatemático2-2026.pptx
por
LorenaCovarrubias12
tips-para-un-estudio-eficaz tips-para-un-estudio-eficaz
por
GustavoNaviaSilva
La Empatia en la Sociedad Digital Ccesa007.pdf
por
Demetrio Ccesa Rayme
METODOS DE ESTUDIO 1 METODOS DE ESTUDIO 1 METODOS DE ESTUDIO 1
por
GustavoNaviaSilva
Descargar