Incrustar presentación
Descargar para leer sin conexión

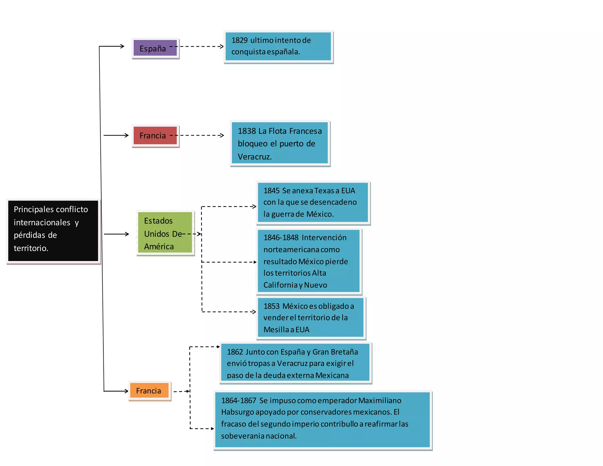
Este documento resume varios conflictos internacionales y pérdidas territoriales de México a manos de España, Francia y Estados Unidos entre 1829 y 1867. Algunos de los eventos clave incluyen la intervención estadounidense de 1846-1848 que resultó en México perdiendo los territorios de Alta California y Nuevo México, la anexión de Texas por Estados Unidos en 1845 que desencadenó la guerra entre México y Estados Unidos, y México viéndose obligado a vender el territorio de la Mesilla a Estados Unidos en 1853
