INFORMATICA TP 1                                          Vale Sadir , Lu Zamora , Sol Baracco.


                              Trabajo practico n°1

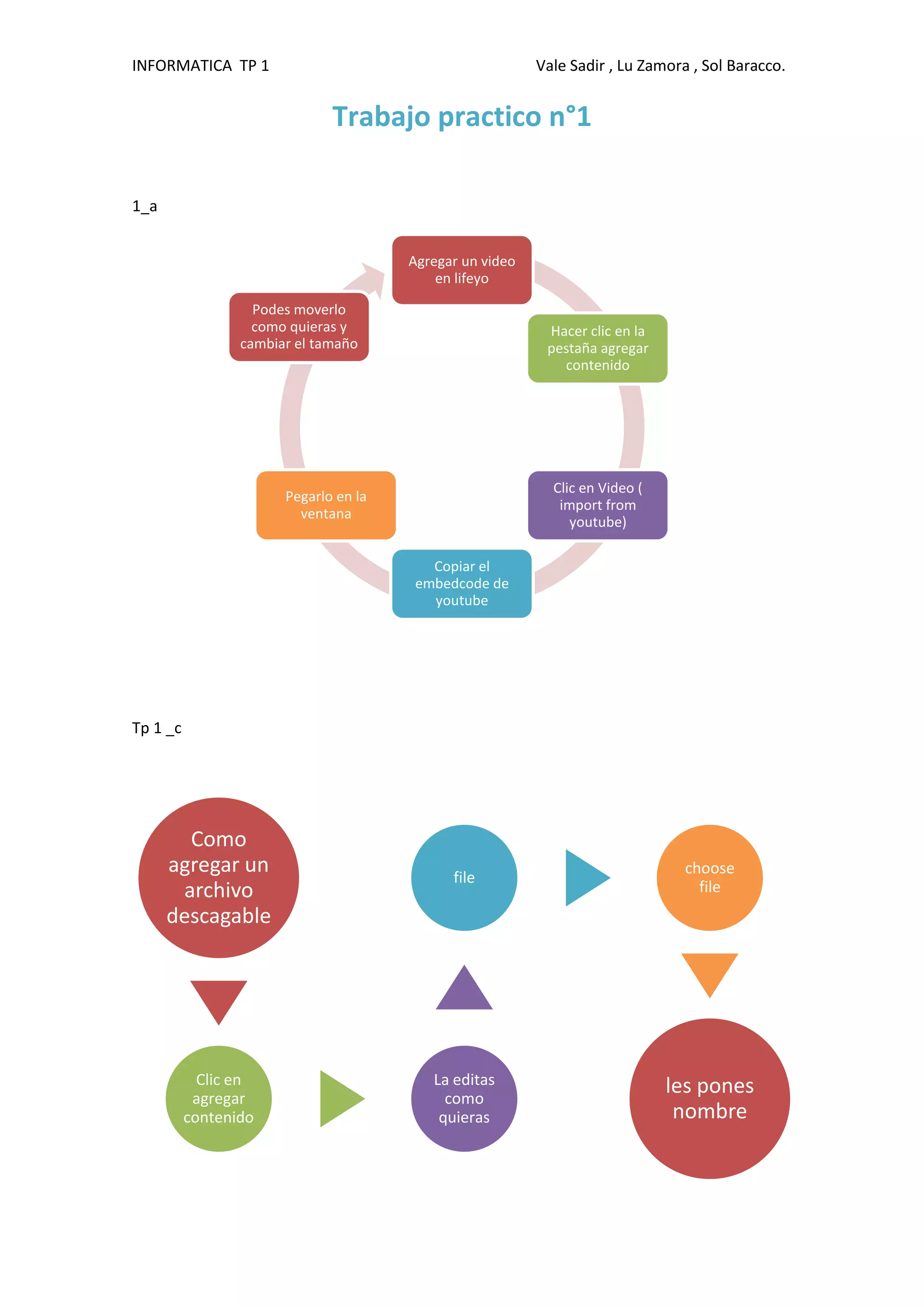
1_a


                                       Agregar un video
                                           en lifeyo

                   Podes moverlo
                   como quieras y                          Hacer clic en la
                 cambiar el tamaño                         pestaña agregar
                                                             contenido




                                                            Clic en Video (
                       Pegarlo en la
                                                             import from
                         ventana
                                                               youtube)

                                          Copiar el
                                        embedcode de
                                          youtube




Tp 1 _c




        Como
      agregar un                             file
                                                                                choose
       archivo                                                                    file
      descagable




            Clic en                       La editas                           les pones
           agregar                          como
          contenido                        quieras                             nombre
INFORMATICA TP 1                                 Vale Sadir , Lu Zamora , Sol Baracco.

          1_b




                                                                                                    Para editarlas
    Agregar una                       Clic en add                                                  podes hacer cilc
  galleria de fotos                     photos,                     Clic en add                     en edit, podes
                                      seleccionar                    galery to
  o slideshow a tu                    un grupo de                       page                          moverlo y
        lifeyo                           fotos                                                      cambiarlo de
                                                                                                       tamaño.




       Clic en                                                                                          Para ver
                                       Le pones                 Selecciona un
      Galeria de                                                                                      como quedo,
                                       nombre                       estilo
        fotos                                                                                         toca preview




                                                                                                   Para editarlas
Agregar una                                                                                         podes hacer
 galleria de                               Clic en                                Sobre la foto     cilc en edit,
                      Clic en botón                   Seleccionar
   fotos o                               upload new                               clic en add to       podes
                         de fotos                      una foto
slideshow a                                photos                                      page          moverlo y
  tu lifeyo                                                                                        cambiarlo de
                                                                                                      tamaño.
INFORMATICA TP 1                                      Vale Sadir , Lu Zamora , Sol Baracco.




2_b-



                                                     Arrastrar la lista
                                                      y colocar en el
                     Hacer clic en
                                                     lugar donde se
                      encuesta
                                                          ubica la
                                                         encuesta




                                                          Formular la
                       De la ventana                     pregunta y las
                      encuesta hacer                      respuestas
                           clic en                      multiples y estas
                       configuración                    aparecerán a un
                                                            costado




          Para                          Elegís una                          Le agregas
         añadir                        foto de tus                             una
                                         archivos                           descripción
       contenido




                                       Le agragas
         Clic en :
                                       un nombre
           add
                                           al                               Publicar
         content
                                       contenido
INFORMATICA TP 1             Vale Sadir , Lu Zamora , Sol Baracco.




      Entrar a                                   Llenar el
     widget y      Hacer                        formulario
    seleccionar    clic en                     que aparece
     comercio      paypal                            a
    electrónico                                continuación
INFORMATICA TP 1                  Vale Sadir , Lu Zamora , Sol Baracco.




                                  Guardar
                   Log in
                                  cambios




                                    Personalizar
                   Clic en edit     tu deseo de
                                    bienvenida

Trabajo practico numero 1 Valentina

  • 1.
    INFORMATICA TP 1 Vale Sadir , Lu Zamora , Sol Baracco. Trabajo practico n°1 1_a Agregar un video en lifeyo Podes moverlo como quieras y Hacer clic en la cambiar el tamaño pestaña agregar contenido Clic en Video ( Pegarlo en la import from ventana youtube) Copiar el embedcode de youtube Tp 1 _c Como agregar un file choose archivo file descagable Clic en La editas les pones agregar como contenido quieras nombre
  • 2.
    INFORMATICA TP 1 Vale Sadir , Lu Zamora , Sol Baracco. 1_b Para editarlas Agregar una Clic en add podes hacer cilc galleria de fotos photos, Clic en add en edit, podes seleccionar galery to o slideshow a tu un grupo de page moverlo y lifeyo fotos cambiarlo de tamaño. Clic en Para ver Le pones Selecciona un Galeria de como quedo, nombre estilo fotos toca preview Para editarlas Agregar una podes hacer galleria de Clic en Sobre la foto cilc en edit, Clic en botón Seleccionar fotos o upload new clic en add to podes de fotos una foto slideshow a photos page moverlo y tu lifeyo cambiarlo de tamaño.
  • 3.
    INFORMATICA TP 1 Vale Sadir , Lu Zamora , Sol Baracco. 2_b- Arrastrar la lista y colocar en el Hacer clic en lugar donde se encuesta ubica la encuesta Formular la De la ventana pregunta y las encuesta hacer respuestas clic en multiples y estas configuración aparecerán a un costado Para Elegís una Le agregas añadir foto de tus una archivos descripción contenido Le agragas Clic en : un nombre add al Publicar content contenido
  • 4.
    INFORMATICA TP 1 Vale Sadir , Lu Zamora , Sol Baracco. Entrar a Llenar el widget y Hacer formulario seleccionar clic en que aparece comercio paypal a electrónico continuación
  • 5.
    INFORMATICA TP 1 Vale Sadir , Lu Zamora , Sol Baracco. Guardar Log in cambios Personalizar Clic en edit tu deseo de bienvenida