1. ¿Qué es Webs.com? ¿Para qué lo utilizaste? 2. Explica la función del botón Webs de la página principal que se muestra a contnuación: <br />3. Explica la función de de cada uno de los 4 botones que se muestra a continuación: 4. Explica la función de cada uno de los 6 botones que se muestra a continuación: 5. Explica la función de \"
todos\"
 los botones de la página principal que se muestran a continuación: 6. Explica la función de \"
todos\"
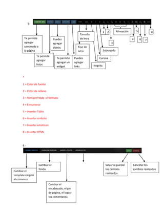
 los botones de la página principal que se muestran a continuación: <br />Desarrollo<br /> Webs.com es una pagina de internet que te permite crear tu propio sitio web<br />El botón te permite cerrar sesión, crear otro sitio, te muestra otros sitios y te permite entrar al support, donde encontraras guias y videos tutoriales, te permite entrar en el chat y recibir ayudas de otros usuarios de Freewebs. Este botón actua como una barra de estado<br />Manage pages: Esta opción te permite agregar aplicaciones, además te permite agregar y sacar opciones, por ej: agregar o sacar la “pagina photo”<br />Edit website: Esto te permite agregar y eliminar contenido en el inicio de la página, o en cualquier opción agregada por el usuario<br />Modify template: Te permite cambiar el template de la pagina elegido cuando lo creaste<br />Control panel: Permite modificar todo lo anterior, contactar sevicios Premium, agregar promociones y controlar el marketing y también puedes modificar las opciones personales desde allí.<br />Para publicarEs la vista previa a la publicacionTe lleva a los tutoriales o a ayudasTe permite agregar una nueva páginaPuedes cambiarle el nombre a la página, cambiar la imagen de fondo y la música de fondo, proteger esa opción con contraseña o eliminarlaAquí eliges donde publicaras el contenido<br />8Alineación7654321SubrayadoCursivaTamaño de letraNegritaTipo de letraPuedes agregar linksTe permite agregar un widgetTe permite agregar fotosPuedes agregar videosTe permite agregar contenido a la página<br />*<br />1 = Color de fuente<br />2 = Color de relleno<br />3 = Remover todo  el formato<br />4 = Ennumerar<br />5 = Insertar Tabla<br />6 = Insertar símbolo<br />7 = Insertar emoticon<br />8 = Insertar HTML<br />6 -  <br />Cambiar el encabezado, el pie de pagina, el logo y los comentariosCambiar el fondoCambiar el template elegido al comienzoCancelar los  cambios realizadosSalvar o guardar los cambios realizados<br />
Trabajo  practico_numero_3
Trabajo  practico_numero_3

Trabajo practico_numero_3

  • 1.
    1. ¿Qué esWebs.com? ¿Para qué lo utilizaste? 2. Explica la función del botón Webs de la página principal que se muestra a contnuación: <br />3. Explica la función de de cada uno de los 4 botones que se muestra a continuación: 4. Explica la función de cada uno de los 6 botones que se muestra a continuación: 5. Explica la función de \" todos\" los botones de la página principal que se muestran a continuación: 6. Explica la función de \" todos\" los botones de la página principal que se muestran a continuación: <br />Desarrollo<br /> Webs.com es una pagina de internet que te permite crear tu propio sitio web<br />El botón te permite cerrar sesión, crear otro sitio, te muestra otros sitios y te permite entrar al support, donde encontraras guias y videos tutoriales, te permite entrar en el chat y recibir ayudas de otros usuarios de Freewebs. Este botón actua como una barra de estado<br />Manage pages: Esta opción te permite agregar aplicaciones, además te permite agregar y sacar opciones, por ej: agregar o sacar la “pagina photo”<br />Edit website: Esto te permite agregar y eliminar contenido en el inicio de la página, o en cualquier opción agregada por el usuario<br />Modify template: Te permite cambiar el template de la pagina elegido cuando lo creaste<br />Control panel: Permite modificar todo lo anterior, contactar sevicios Premium, agregar promociones y controlar el marketing y también puedes modificar las opciones personales desde allí.<br />Para publicarEs la vista previa a la publicacionTe lleva a los tutoriales o a ayudasTe permite agregar una nueva páginaPuedes cambiarle el nombre a la página, cambiar la imagen de fondo y la música de fondo, proteger esa opción con contraseña o eliminarlaAquí eliges donde publicaras el contenido<br />8Alineación7654321SubrayadoCursivaTamaño de letraNegritaTipo de letraPuedes agregar linksTe permite agregar un widgetTe permite agregar fotosPuedes agregar videosTe permite agregar contenido a la página<br />*<br />1 = Color de fuente<br />2 = Color de relleno<br />3 = Remover todo el formato<br />4 = Ennumerar<br />5 = Insertar Tabla<br />6 = Insertar símbolo<br />7 = Insertar emoticon<br />8 = Insertar HTML<br />6 - <br />Cambiar el encabezado, el pie de pagina, el logo y los comentariosCambiar el fondoCambiar el template elegido al comienzoCancelar los cambios realizadosSalvar o guardar los cambios realizados<br />