Trabajo de tecnología
Karen Julieth Vivas Castro.
Marzo 2020.
Institución educativa liceo departamental.
Cali, valle del cauca.
Asignatura tecnología e informática
Tabla de Contenidos
Consulta de conceptos .......................................................Error! Bookmark not defined.
mapa conceptual.............................................................................................................. 5
texto argumentativo sobre ¿Qué hacer con la basura electronica? ..... Error! Bookmark
not defined.
cibergrafia. ................................................................................................................ 10
CONSULTA DE CONCEPTOS
 Artefactos: Los artefactos han sido diseñados para facilitarle la vida a los
seres humanos teniendo en cuenta que satisfacen múltiples necesidades .En esta
generación, los artefactos tecnológicos son cada vez más pequeños y más
prácticos para el ser humano. Objetos maravillosos que dan una mejor calidad de
vida.
Productos:
 Guitarra eléctrica. Inventada en 1931, se trata del primer instrumento
musical que emplea el principio de la inducción magnética para emitir
sonidos, en este caso, a partir de la vibración de un conjunto de cuerdas de
metal.
 Cámara fotográfica. El origen de la cámara fotográfica se remonta a finales
del siglo XIX, cuando la empresa de capturar técnicamente la imagen
empezó a ser un sueño alcanzable. La cámara contemporánea es fruto de la
evolución tecnológica de óptica moderna, química y computarización.
 Control remoto. Los mandos a distancia son artefactos tecnológicos de uso
común en diversas industrias hoy en día, como la automotriz, la televisión y
otros electrodomésticos, e incluso la industria del juguete. Es hecho posible
gracias a la manipulación electrónica del infrarrojo y las señales de radio.
 Videocámara. El paso lógico después de la cámara fotográfica y el invento
de la televisión y el cine. Capturar imágenes en movimientos, convertirlas en
señales electrónicas y almacenarlas en un dispositivo portátil es hoy en día
tan usual, que ni siquiera reparamos en la maravilla que entraña semejante
posibilidad, impensable penas hace un siglo.
 Computadoras. La gran revolución tecnológica de finales del siglo XX
habría sido imposible sin las computadoras modernas, aparatos formidables
comparados con las calculadoras y sistemas de tarjetas perforadas que fueron
alguna vez. En tanto herramienta multifacética y veloz, y sistema de gestión
de datos, revolucionó para siempre el trabajo y las relaciones sociales
humanas, engendrando toda una gama de artefactos “inteligentes”.
 Teléfono móvil. Este dispositivo inalámbrico electrónico, capaz de
conectarse a una red de telefonía y transmisión de datos, permite hoy en día
múltiples funciones adicionales y se ha convertido en un implemento
indispensable en la vida contemporánea. Se estima que hay hoy en día la
misma cantidad de celulares activos que de personas en el mundo. (entre
otras)
 Servicios: Conjunto de servicios que Internet pone a disposición de los
usuarios, siendo los más conocidos las consultas a páginas Web, el correo
electrónico, la transferencia de ficheros (FTP), los chats y conversaciones.
 procesos son fases sucesivas de operaciones que permiten la
transformación de recursos y situaciones para lograr objetivos y desarrollar
productos y servicios esperados
 sistemas: conjuntos o grupos de elementos ligados entre sí por relaciones
estructurales o funcionales, diseñados para lograr colectivamente un objetivo.
En particular, los sistemas tecnológicos involucran componentes, procesos,
relaciones, interacciones y flujos de energía e información, y se manifiestan
en diferentes contextos: la salud, el transporte, el hábitat, la comunicación, la
industria y el comercio, entre otros. La generación y distribución de la
energía eléctrica, las redes de transporte, las tecnologías de la información y
la comunicación, el suministro de alimentos y las organizaciones, son
ejemplos de sistemas tecnológicos

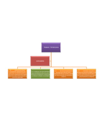
TRABAJO TECNOLOGIA
procesos son fases
sucesivas de operaciones que
permiten la transformación de
recursos y situaciones para lograr
objetivos y desarrollarproductos y
servicios esperados
Los artefactos hansido diseñados
para facilitarlela vida a los seres
humanos teniendo en cuenta que
satisfacenmúltiples necesidades
Servicios:Conjunto de
servicios queInternet pone a
disposiciónde los usuarios, siendo
los más conocidos las consultas a
páginas
sistemas: conjuntos o
grupos de elementos ligados entre
sí por relaciones estructurales o
funcionales,diseñados para lograr
colectivamente unobjetivo
conceptos
TEXTO ARGUMENTATIVO
¿QUE HACER CON LA BASURA TECNOLOGICA? La basura
tecnológica en nuestro país cada año se desecha aproximadamente más de 300 mil
toneladas de esta, conformada principalmente por aparatos electrodomésticos y
electrónicos. Una modesta cifra que se estima mucho mayor, ya que sólo se contabilizan
los residuos que se tiran a la basura y no aquellos que se mantienen almacenados en casa,
oficinas o escuelas. Países como Pakistán, China, India. Ghana y Nigeria son algunos de
los más afectados por el e- waste(describen dispositivos eléctricos o electrónicos
desechados); a tal grado que los deciles más pobres de su población han encontrado en el
“reciclaje clandestino” de residuos electrónicos un verdadero medio de vida que, por
desgracia, conlleva un alto costo ambiental y de salud pública. En primer lugar,
¿Recuerdas tu primera computadora? ¿Tu primer celular? ¿La televisión con la que
creciste en casa de tus papás? Tu abuela tiene razón: ya no hacen las cosas como antes.
Los celulares se vuelven obsoletos en un parpadeo, las computadoras dejan de ser veloces
al cabo de un par de instalaciones y los gadgets parecen tener una vigencia máxima de
apenas unos cuantos meses. Adquirir y desechar tecnología se ha convertido en todo un
nuevo estilo de vida; sin embargo, ¿te has preguntado qué consecuencias trae? Si se
piensa en la gran cantidad de componentes con los que están elaborados estos aparatos, es
fácil caer en cuenta de que el verdadero problema radica en las sustancias -muchas de
ellas tóxicas- que desprenden estos residuos. Un ejemplo claro son los metales pesados
como mercurio, plomo, cadmio, níquel, selenio, arsénico, cramo y bramo que contienen
la mayoría de los aparatos que nos rodean y que, de no ser debidamente desechados, se
convierten en un riesgo para la salud y el ambiente. Los contaminantes que acompañan a
los residuos tecnológicos se pueden clasificar en: . Gases policlorados: son provocados
por la combustión de plásticos y hules que comúnmente aíslan los cables eléctricos. .
Polibrornados: son compuestos retardantes de la flama, empleados en los plásticos que
están expuestos a condiciones de tlamabilidad (cancerígenos y neurotóxicos). . Penoles,
dioxinas, furanos y CO2: son gases altamente tóxicos que se generan con la combustión
de los plásticos empleados en la mayoría de los componentes electrónicos.
2. A final de cuentas, lo importante es asumir nuestra responsabilidad como sociedad y
como consumidores sobre qué debemos hacer con ellos cuando ya no nos son útiles. Una
forma de reducir la basura tecnológica es utilizando las 3 “R”: REDUCE ¿Es
estrictamente necesario comprar un aparato nuevo? Disminuir nuestro consumo es una de
las acciones más urgentes. Preguntarnos si es necesario, si es la mejor opción o si no
existe una alternativa es una forma de ponernos un freno. REUTILIZA Si por necesidad
debes cambiar algún equipo electrónico por uno nuevo, evalúa qué tan funcional continúa
siendo; piensa que quizá existan otras personas con una menor demanda de funciones o
desempeño de ese aparato. Un equipo cuyo poder de cómputo te “quede chico” puede
serie útil a tus sobrinos que apenas cursan la primaria o a tu mamá, que la utiliza para
entrar a Internet. Regálala, véndela o intercámbiala por otros articulas. Otra forma es
mandar a reparar los articulas en vez de sustituirlos. Aunque existen productos que es
más barato comprar que arreglar, hay otros que todavía pueden dar batalla. RECICLA En
los últimos años se han impulsado camparías de acopio de residuos electrónicos en
distintas entidades del país. Su objetivo es llevar la mayor cantidad posible de residuos a
centros donde, tras desmantelarlos, se aprovechen sus componentes. Estos son algunos
aparatos susceptibles de participar: * Computadoras y laptops * Teléfonos celulares y
fijos * Monitores, ratones y teclados * Impresoras * Discos duros * Fuentes de poder y
reguladores * Consolas de videojuegos * Cables y cargadores * Reproductores de música
y video * Televisores
https://es.slideshare.net/MarianaInsuasti/texto-argumentativo-basura-
tecnologica
https://www.ecologiaverde.com/que-hacer-con-la-basura-tecnologica-
1148.html
https://tecnologiaalalcance.jimdofree.com/videos-recomendados-y-
reflexiones/
https://tecnologiaalalcance.jimdofree.com/videos-recomendados-y-
reflexiones/
cibergrafia

Trabajo tecnologia con.

  • 1.
    Trabajo de tecnología KarenJulieth Vivas Castro. Marzo 2020. Institución educativa liceo departamental. Cali, valle del cauca. Asignatura tecnología e informática
  • 2.
    Tabla de Contenidos Consultade conceptos .......................................................Error! Bookmark not defined. mapa conceptual.............................................................................................................. 5 texto argumentativo sobre ¿Qué hacer con la basura electronica? ..... Error! Bookmark not defined. cibergrafia. ................................................................................................................ 10
  • 3.
    CONSULTA DE CONCEPTOS Artefactos: Los artefactos han sido diseñados para facilitarle la vida a los seres humanos teniendo en cuenta que satisfacen múltiples necesidades .En esta generación, los artefactos tecnológicos son cada vez más pequeños y más prácticos para el ser humano. Objetos maravillosos que dan una mejor calidad de vida. Productos:  Guitarra eléctrica. Inventada en 1931, se trata del primer instrumento musical que emplea el principio de la inducción magnética para emitir sonidos, en este caso, a partir de la vibración de un conjunto de cuerdas de metal.  Cámara fotográfica. El origen de la cámara fotográfica se remonta a finales del siglo XIX, cuando la empresa de capturar técnicamente la imagen empezó a ser un sueño alcanzable. La cámara contemporánea es fruto de la evolución tecnológica de óptica moderna, química y computarización.  Control remoto. Los mandos a distancia son artefactos tecnológicos de uso común en diversas industrias hoy en día, como la automotriz, la televisión y otros electrodomésticos, e incluso la industria del juguete. Es hecho posible gracias a la manipulación electrónica del infrarrojo y las señales de radio.
  • 4.
     Videocámara. Elpaso lógico después de la cámara fotográfica y el invento de la televisión y el cine. Capturar imágenes en movimientos, convertirlas en señales electrónicas y almacenarlas en un dispositivo portátil es hoy en día tan usual, que ni siquiera reparamos en la maravilla que entraña semejante posibilidad, impensable penas hace un siglo.  Computadoras. La gran revolución tecnológica de finales del siglo XX habría sido imposible sin las computadoras modernas, aparatos formidables comparados con las calculadoras y sistemas de tarjetas perforadas que fueron alguna vez. En tanto herramienta multifacética y veloz, y sistema de gestión de datos, revolucionó para siempre el trabajo y las relaciones sociales humanas, engendrando toda una gama de artefactos “inteligentes”.  Teléfono móvil. Este dispositivo inalámbrico electrónico, capaz de conectarse a una red de telefonía y transmisión de datos, permite hoy en día múltiples funciones adicionales y se ha convertido en un implemento indispensable en la vida contemporánea. Se estima que hay hoy en día la misma cantidad de celulares activos que de personas en el mundo. (entre otras)  Servicios: Conjunto de servicios que Internet pone a disposición de los usuarios, siendo los más conocidos las consultas a páginas Web, el correo electrónico, la transferencia de ficheros (FTP), los chats y conversaciones.
  • 5.
     procesos sonfases sucesivas de operaciones que permiten la transformación de recursos y situaciones para lograr objetivos y desarrollar productos y servicios esperados  sistemas: conjuntos o grupos de elementos ligados entre sí por relaciones estructurales o funcionales, diseñados para lograr colectivamente un objetivo. En particular, los sistemas tecnológicos involucran componentes, procesos, relaciones, interacciones y flujos de energía e información, y se manifiestan en diferentes contextos: la salud, el transporte, el hábitat, la comunicación, la industria y el comercio, entre otros. La generación y distribución de la energía eléctrica, las redes de transporte, las tecnologías de la información y la comunicación, el suministro de alimentos y las organizaciones, son ejemplos de sistemas tecnológicos 
  • 6.
    TRABAJO TECNOLOGIA procesos sonfases sucesivas de operaciones que permiten la transformación de recursos y situaciones para lograr objetivos y desarrollarproductos y servicios esperados Los artefactos hansido diseñados para facilitarlela vida a los seres humanos teniendo en cuenta que satisfacenmúltiples necesidades Servicios:Conjunto de servicios queInternet pone a disposiciónde los usuarios, siendo los más conocidos las consultas a páginas sistemas: conjuntos o grupos de elementos ligados entre sí por relaciones estructurales o funcionales,diseñados para lograr colectivamente unobjetivo conceptos
  • 7.
    TEXTO ARGUMENTATIVO ¿QUE HACERCON LA BASURA TECNOLOGICA? La basura tecnológica en nuestro país cada año se desecha aproximadamente más de 300 mil toneladas de esta, conformada principalmente por aparatos electrodomésticos y electrónicos. Una modesta cifra que se estima mucho mayor, ya que sólo se contabilizan los residuos que se tiran a la basura y no aquellos que se mantienen almacenados en casa, oficinas o escuelas. Países como Pakistán, China, India. Ghana y Nigeria son algunos de los más afectados por el e- waste(describen dispositivos eléctricos o electrónicos desechados); a tal grado que los deciles más pobres de su población han encontrado en el “reciclaje clandestino” de residuos electrónicos un verdadero medio de vida que, por desgracia, conlleva un alto costo ambiental y de salud pública. En primer lugar, ¿Recuerdas tu primera computadora? ¿Tu primer celular? ¿La televisión con la que creciste en casa de tus papás? Tu abuela tiene razón: ya no hacen las cosas como antes. Los celulares se vuelven obsoletos en un parpadeo, las computadoras dejan de ser veloces al cabo de un par de instalaciones y los gadgets parecen tener una vigencia máxima de apenas unos cuantos meses. Adquirir y desechar tecnología se ha convertido en todo un nuevo estilo de vida; sin embargo, ¿te has preguntado qué consecuencias trae? Si se piensa en la gran cantidad de componentes con los que están elaborados estos aparatos, es
  • 8.
    fácil caer encuenta de que el verdadero problema radica en las sustancias -muchas de ellas tóxicas- que desprenden estos residuos. Un ejemplo claro son los metales pesados como mercurio, plomo, cadmio, níquel, selenio, arsénico, cramo y bramo que contienen la mayoría de los aparatos que nos rodean y que, de no ser debidamente desechados, se convierten en un riesgo para la salud y el ambiente. Los contaminantes que acompañan a los residuos tecnológicos se pueden clasificar en: . Gases policlorados: son provocados por la combustión de plásticos y hules que comúnmente aíslan los cables eléctricos. . Polibrornados: son compuestos retardantes de la flama, empleados en los plásticos que están expuestos a condiciones de tlamabilidad (cancerígenos y neurotóxicos). . Penoles, dioxinas, furanos y CO2: son gases altamente tóxicos que se generan con la combustión de los plásticos empleados en la mayoría de los componentes electrónicos. 2. A final de cuentas, lo importante es asumir nuestra responsabilidad como sociedad y como consumidores sobre qué debemos hacer con ellos cuando ya no nos son útiles. Una forma de reducir la basura tecnológica es utilizando las 3 “R”: REDUCE ¿Es estrictamente necesario comprar un aparato nuevo? Disminuir nuestro consumo es una de las acciones más urgentes. Preguntarnos si es necesario, si es la mejor opción o si no existe una alternativa es una forma de ponernos un freno. REUTILIZA Si por necesidad debes cambiar algún equipo electrónico por uno nuevo, evalúa qué tan funcional continúa siendo; piensa que quizá existan otras personas con una menor demanda de funciones o desempeño de ese aparato. Un equipo cuyo poder de cómputo te “quede chico” puede serie útil a tus sobrinos que apenas cursan la primaria o a tu mamá, que la utiliza para
  • 9.
    entrar a Internet.Regálala, véndela o intercámbiala por otros articulas. Otra forma es mandar a reparar los articulas en vez de sustituirlos. Aunque existen productos que es más barato comprar que arreglar, hay otros que todavía pueden dar batalla. RECICLA En los últimos años se han impulsado camparías de acopio de residuos electrónicos en distintas entidades del país. Su objetivo es llevar la mayor cantidad posible de residuos a centros donde, tras desmantelarlos, se aprovechen sus componentes. Estos son algunos aparatos susceptibles de participar: * Computadoras y laptops * Teléfonos celulares y fijos * Monitores, ratones y teclados * Impresoras * Discos duros * Fuentes de poder y reguladores * Consolas de videojuegos * Cables y cargadores * Reproductores de música y video * Televisores
  • 10.