TECNICO EN SISTEMAS-REGIONAL RISARALDA
SEGUNDO SEMESTRE DE 2013
TUTORIA DE WORD 2007
LUISA FERNANDA PENAGOS ORTIZ
BARRA DE TITULOBARRA DE CINTAS
REGLA HORIZONTAL Y VERTICAL
DESHACE
R
GUARDAR
CERRAR
RESTAURAR
MINIMIZAR
BARRA DE
DESPLAZAMIENTO
BARRA DE ESTADO VISTAS ZOOM
SELECCIONAR
OBJETOS
BOTON
DE
OFFICE
TECNICO EN SISTEMAS-REGIONAL RISARALDA
SEGUNDO SEMESTRE DE 2013
TUTORIA DE WORD 2007
LUISA FERNANDA PENAGOS ORTIZ
INICIO
GRUPO DE CINTAS
PEGAR
CORTAR
PEGAR
COPIAR FORMATO
TECNICO EN SISTEMAS-REGIONAL RISARALDA
SEGUNDO SEMESTRE DE 2013
TUTORIA DE WORD 2007
LUISA FERNANDA PENAGOS ORTIZ
FUENTE
TAMAÑO DE
FUENTE
AGRANDAR
FTE
ENCOGER
FTE
BORRAR
FORMATO
NEGRITA
CURSIVA
SUBRAYADO
TACHADO
SUBINDICE
SUPERINDICE
CAMBIO MAY
MINUSCULAS
COLOR
RESALTADO
DE TEXTO
COLOR FUENTE
FUENTE
TECNICO EN SISTEMAS-REGIONAL RISARALDA
SEGUNDO SEMESTRE DE 2013
TUTORIA DE WORD 2007
LUISA FERNANDA PENAGOS ORTIZ
MOSTRAR TODO
BORDE INFERIOR
PARRAFO
ALINEAR TEXTO
IZQUIERDA
VIÑETAS
NUMERACION
LISTA
MULTINIVEL
DISMINUIR SANGRIA
AUMENTAR SANGRIA
ORDENAR
NORMAL
SIN
ESPACIADO
TITULO 1
CAMBIAR
ESTILOS
ESTILOS
FILA 1 DE 6
TECNICO EN SISTEMAS-REGIONAL RISARALDA
SEGUNDO SEMESTRE DE 2013
TUTORIA DE WORD 2007
LUISA FERNANDA PENAGOS ORTIZ
BUSCAR
SELECCIONAR
REEMPLAZAR
TECNICO EN SISTEMAS-REGIONAL RISARALDA
SEGUNDO SEMESTRE DE 2013
TUTORIA DE WORD 2007
LUISA FERNANDA PENAGOS ORTIZ
INSERTAR
SALTO DE PAG
PAG EN
BLANCO
PORTADA
TECNICO EN SISTEMAS-REGIONAL RISARALDA
SEGUNDO SEMESTRE DE 2013
TUTORIA DE WORD 2007
LUISA FERNANDA PENAGOS ORTIZ
TABLAS
INSERTAR
IMG DESDE
ARCHIVO
IMÁGENES PREDISEÑADAS
FORMAS
INSERTAR
GRAFICO
GRAFICO
TECNICO EN SISTEMAS-REGIONAL RISARALDA
SEGUNDO SEMESTRE DE 2013
TUTORIA DE WORD 2007
LUISA FERNANDA PENAGOS ORTIZ
HIPERVINCULO
MARCADOR
REF CRUZADA
TECNICO EN SISTEMAS-REGIONAL RISARALDA
SEGUNDO SEMESTRE DE 2013
TUTORIA DE WORD 2007
LUISA FERNANDA PENAGOS ORTIZ
ENCABEZADO
PIE DE PAG
INSERTAR # DE PAG
CUADRO
DE TEXTO
ELEMENTOS
RAPIDOS
LINEA DE
FIRMA
WORDART
FECHA
Y HORA
LETRA CAPITAL
INSERTAR
OBJETO
TECNICO EN SISTEMAS-REGIONAL RISARALDA
SEGUNDO SEMESTRE DE 2013
TUTORIA DE WORD 2007
LUISA FERNANDA PENAGOS ORTIZ
INSERTAR
SIMBOLO
ECUACION
TECNICO EN SISTEMAS-REGIONAL RISARALDA
SEGUNDO SEMESTRE DE 2013
TUTORIA DE WORD 2007
LUISA FERNANDA PENAGOS ORTIZ
DISEÑO DE PÁGINA
TEMAS
FUENTE DE
TEMA
EFECTOS
DE TEMA
COLOR DE
TEMA
TECNICO EN SISTEMAS-REGIONAL RISARALDA
SEGUNDO SEMESTRE DE 2013
TUTORIA DE WORD 2007
LUISA FERNANDA PENAGOS ORTIZ
# DE
LINEA
SALTOS
COLUMNAS GUIONES
ORIENTACION
MARGENES
TAMAÑO
TECNICO EN SISTEMAS-REGIONAL RISARALDA
SEGUNDO SEMESTRE DE 2013
TUTORIA DE WORD 2007
LUISA FERNANDA PENAGOS ORTIZ
MARCA DE
AGUA
COLOR DE
PÁGINA
BORDES DE
PÁGINA
SANGRI
A DER
SANGRI
A IZQ ESPACIO
ANTES DE
ESPACIO
DESPUES DE
TECNICO EN SISTEMAS-REGIONAL RISARALDA
SEGUNDO SEMESTRE DE 2013
TUTORIA DE WORD 2007
LUISA FERNANDA PENAGOS ORTIZ
POSICION
ENVIAR
AL
FONDO
AJUSTE DEL TEXTO
TRAER AL FRENTE
AGRUPAR
ALINEAR
GIRAR
TECNICO EN SISTEMAS-REGIONAL RISARALDA
SEGUNDO SEMESTRE DE 2013
TUTORIA DE WORD 2007
LUISA FERNANDA PENAGOS ORTIZ
REFERENCIAS
AGREGAR
TEXTO
ACTUALIZAR
TABLA
TABLA DE
CONTENIDO
TECNICO EN SISTEMAS-REGIONAL RISARALDA
SEGUNDO SEMESTRE DE 2013
TUTORIA DE WORD 2007
LUISA FERNANDA PENAGOS ORTIZ
ESTILO DE
BIBLIOGRAFIA
BIBLIOGRAFIA
INSERTAR
CITA
ADMINISTRAR
FUENTES
INSERTAR
NOTA AL
FINAL
SGT NOTA
AL PIE
MOSTRAR
NOTAS
INSERTAR
NOTA AL PIE
TECNICO EN SISTEMAS-REGIONAL RISARALDA
SEGUNDO SEMESTRE DE 2013
TUTORIA DE WORD 2007
LUISA FERNANDA PENAGOS ORTIZ
INSERTAR TABLA
E ILUSTRACIONES
ACTUALIZAR
TABLA
INSERTAR
TITULO
REF CRUZADA
TECNICO EN SISTEMAS-REGIONAL RISARALDA
SEGUNDO SEMESTRE DE 2013
TUTORIA DE WORD 2007
LUISA FERNANDA PENAGOS ORTIZ
INSERTAR
INDICE
MARCAR
ENTRADA
ACTUALIZAR
INDICE
TECNICO EN SISTEMAS-REGIONAL RISARALDA
SEGUNDO SEMESTRE DE 2013
TUTORIA DE WORD 2007
LUISA FERNANDA PENAGOS ORTIZ
INSERTAR
TABLA DE
AUTORIDADES
MARCAR CITA
ACTUALIZAR
TABLA DE
AUTORIDADES
TECNICO EN SISTEMAS-REGIONAL RISARALDA
SEGUNDO SEMESTRE DE 2013
TUTORIA DE WORD 2007
LUISA FERNANDA PENAGOS ORTIZ
CORRESPONDENCIA
CREAR SOBRES, ETIQUETAS
TECNICO EN SISTEMAS-REGIONAL RISARALDA
SEGUNDO SEMESTRE DE 2013
TUTORIA DE WORD 2007
LUISA FERNANDA PENAGOS ORTIZ
SELECCIONAR
DESTINATARIOS
INICIAR
COMBINACION DE
CORRESPONDENCIA
EDITAR LISTA DE
DESTINARIOS
TECNICO EN SISTEMAS-REGIONAL RISARALDA
SEGUNDO SEMESTRE DE 2013
TUTORIA DE WORD 2007
LUISA FERNANDA PENAGOS ORTIZ
PR
REGLAS
ASIGNAR
CAMPOS
ACTUALIZAR
ETIQUETAS
LINEA DE
SALUDO
BLQ DE
DIRECCIONES
INSERTAR
CAMPO
COMBINADO
RESALTAR
CAMPOS DE
COMBINACION
VISTA PREVIA DE
RESULTADOS
COMPROBACION
AUTOMATICA DE
ERRORES
BUSCAR
DESTINARIO
ULTIMO
RESGISTRO
REGISTRO
SGTE
PRIMER
REGISTRO REGISTRO
REGISTRO
ANTERIOR
TECNICO EN SISTEMAS-REGIONAL RISARALDA
SEGUNDO SEMESTRE DE 2013
TUTORIA DE WORD 2007
LUISA FERNANDA PENAGOS ORTIZ
FINALIZAR Y COMBINAR
CREAR UNA NUEVA CAMPAÑA DE MARKETING
TECNICO EN SISTEMAS-REGIONAL RISARALDA
SEGUNDO SEMESTRE DE 2013
TUTORIA DE WORD 2007
LUISA FERNANDA PENAGOS ORTIZ
REVISAR
SINONIMOS REFERENCIA
DEFINIR
IDIOMA
CONTAR
PALABRAS
TRADUCIRORTOGRAFIA Y
GRAMATICA
SUGERENCIA
DE
INFORMACION
EN PANTALLA
PARA
TRADUCCION
TECNICO EN SISTEMAS-REGIONAL RISARALDA
SEGUNDO SEMESTRE DE 2013
TUTORIA DE WORD 2007
LUISA FERNANDA PENAGOS ORTIZ
SGTE
COMENTARIO
COMENTARIO
ANTERIOR
ELIMINAR
COMENTARIO
NUEVO
COMENTARIO
TECNICO EN SISTEMAS-REGIONAL RISARALDA
SEGUNDO SEMESTRE DE 2013
TUTORIA DE WORD 2007
LUISA FERNANDA PENAGOS ORTIZ
CONTROL DE
SIMBOLOS
GLOBOS
MARCAS
MOSTRADAS
FINALES
MOSTRAR
MARCAS
PANEL DE
REVISONES
TECNICO EN SISTEMAS-REGIONAL RISARALDA
SEGUNDO SEMESTRE DE 2013
TUTORIA DE WORD 2007
LUISA FERNANDA PENAGOS ORTIZ
RECHAZAR
ACEPTAR ANTERIOR
SIGUIENTE
TECNICO EN SISTEMAS-REGIONAL RISARALDA
SEGUNDO SEMESTRE DE 2013
TUTORIA DE WORD 2007
LUISA FERNANDA PENAGOS ORTIZ
MOSTRAR
DOCUMENTOS
DE ORIGENCOMPARAR
TECNICO EN SISTEMAS-REGIONAL RISARALDA
SEGUNDO SEMESTRE DE 2013
TUTORIA DE WORD 2007
LUISA FERNANDA PENAGOS ORTIZ
PROTEGER DOCUMENTO
TECNICO EN SISTEMAS-REGIONAL RISARALDA
SEGUNDO SEMESTRE DE 2013
TUTORIA DE WORD 2007
LUISA FERNANDA PENAGOS ORTIZ
VISTA
DISEÑO
WEB
ESQUEMA
BORRADOR
DISEÑO DE
IMPRESION
LECTURA DE
PANTALLA
COMPLETA
TECNICO EN SISTEMAS-REGIONAL RISARALDA
SEGUNDO SEMESTRE DE 2013
TUTORIA DE WORD 2007
LUISA FERNANDA PENAGOS ORTIZ
MAPA DEL
DOCUMENTO
VISTAS EN
MINIATURA
REGLA
BARAR
DE MSJS
LINEAS DE LA
CUADRICULA
TECNICO EN SISTEMAS-REGIONAL RISARALDA
SEGUNDO SEMESTRE DE 2013
TUTORIA DE WORD 2007
LUISA FERNANDA PENAGOS ORTIZ
DOS
PAGINAS
ANCHO DE
PAGINA
UNA
PAGINA
100%,TAMAÑO
NORMAL
ZOOM
CAMBIAR
VENTANAS
VER EN
PARALELO
RESTABLECER
POSICION DE
LA VENTANA
DESPLAZAMIENTO
SINCRONICO
NUEVA
VENTANA
ORGANIZAR
TODO
DIVIDIR
TECNICO EN SISTEMAS-REGIONAL RISARALDA
SEGUNDO SEMESTRE DE 2013
TUTORIA DE WORD 2007
LUISA FERNANDA PENAGOS ORTIZ
MACROS
TECNICO EN SISTEMAS-REGIONAL RISARALDA
SEGUNDO SEMESTRE DE 2013
TUTORIA DE WORD 2007
LUISA FERNANDA PENAGOS ORTIZ
PDF
GRABAR ESTE DOCUMENTO CON UN FORMATO PDF
TECNICO EN SISTEMAS-REGIONAL RISARALDA
SEGUNDO SEMESTRE DE 2013
TUTORIA DE WORD 2007
LUISA FERNANDA PENAGOS ORTIZ
TECNICO EN SISTEMAS-REGIONAL RISARALDA
SEGUNDO SEMESTRE DE 2013
TUTORIA DE WORD 2007
LUISA FERNANDA PENAGOS ORTIZ

Tutorial de imagenes

  • 1.
    TECNICO EN SISTEMAS-REGIONALRISARALDA SEGUNDO SEMESTRE DE 2013 TUTORIA DE WORD 2007 LUISA FERNANDA PENAGOS ORTIZ BARRA DE TITULOBARRA DE CINTAS REGLA HORIZONTAL Y VERTICAL DESHACE R GUARDAR CERRAR RESTAURAR MINIMIZAR BARRA DE DESPLAZAMIENTO BARRA DE ESTADO VISTAS ZOOM SELECCIONAR OBJETOS BOTON DE OFFICE
  • 2.
    TECNICO EN SISTEMAS-REGIONALRISARALDA SEGUNDO SEMESTRE DE 2013 TUTORIA DE WORD 2007 LUISA FERNANDA PENAGOS ORTIZ INICIO GRUPO DE CINTAS PEGAR CORTAR PEGAR COPIAR FORMATO
  • 3.
    TECNICO EN SISTEMAS-REGIONALRISARALDA SEGUNDO SEMESTRE DE 2013 TUTORIA DE WORD 2007 LUISA FERNANDA PENAGOS ORTIZ FUENTE TAMAÑO DE FUENTE AGRANDAR FTE ENCOGER FTE BORRAR FORMATO NEGRITA CURSIVA SUBRAYADO TACHADO SUBINDICE SUPERINDICE CAMBIO MAY MINUSCULAS COLOR RESALTADO DE TEXTO COLOR FUENTE FUENTE
  • 4.
    TECNICO EN SISTEMAS-REGIONALRISARALDA SEGUNDO SEMESTRE DE 2013 TUTORIA DE WORD 2007 LUISA FERNANDA PENAGOS ORTIZ MOSTRAR TODO BORDE INFERIOR PARRAFO ALINEAR TEXTO IZQUIERDA VIÑETAS NUMERACION LISTA MULTINIVEL DISMINUIR SANGRIA AUMENTAR SANGRIA ORDENAR NORMAL SIN ESPACIADO TITULO 1 CAMBIAR ESTILOS ESTILOS FILA 1 DE 6
  • 5.
    TECNICO EN SISTEMAS-REGIONALRISARALDA SEGUNDO SEMESTRE DE 2013 TUTORIA DE WORD 2007 LUISA FERNANDA PENAGOS ORTIZ BUSCAR SELECCIONAR REEMPLAZAR
  • 6.
    TECNICO EN SISTEMAS-REGIONALRISARALDA SEGUNDO SEMESTRE DE 2013 TUTORIA DE WORD 2007 LUISA FERNANDA PENAGOS ORTIZ INSERTAR SALTO DE PAG PAG EN BLANCO PORTADA
  • 7.
    TECNICO EN SISTEMAS-REGIONALRISARALDA SEGUNDO SEMESTRE DE 2013 TUTORIA DE WORD 2007 LUISA FERNANDA PENAGOS ORTIZ TABLAS INSERTAR IMG DESDE ARCHIVO IMÁGENES PREDISEÑADAS FORMAS INSERTAR GRAFICO GRAFICO
  • 8.
    TECNICO EN SISTEMAS-REGIONALRISARALDA SEGUNDO SEMESTRE DE 2013 TUTORIA DE WORD 2007 LUISA FERNANDA PENAGOS ORTIZ HIPERVINCULO MARCADOR REF CRUZADA
  • 9.
    TECNICO EN SISTEMAS-REGIONALRISARALDA SEGUNDO SEMESTRE DE 2013 TUTORIA DE WORD 2007 LUISA FERNANDA PENAGOS ORTIZ ENCABEZADO PIE DE PAG INSERTAR # DE PAG CUADRO DE TEXTO ELEMENTOS RAPIDOS LINEA DE FIRMA WORDART FECHA Y HORA LETRA CAPITAL INSERTAR OBJETO
  • 10.
    TECNICO EN SISTEMAS-REGIONALRISARALDA SEGUNDO SEMESTRE DE 2013 TUTORIA DE WORD 2007 LUISA FERNANDA PENAGOS ORTIZ INSERTAR SIMBOLO ECUACION
  • 11.
    TECNICO EN SISTEMAS-REGIONALRISARALDA SEGUNDO SEMESTRE DE 2013 TUTORIA DE WORD 2007 LUISA FERNANDA PENAGOS ORTIZ DISEÑO DE PÁGINA TEMAS FUENTE DE TEMA EFECTOS DE TEMA COLOR DE TEMA
  • 12.
    TECNICO EN SISTEMAS-REGIONALRISARALDA SEGUNDO SEMESTRE DE 2013 TUTORIA DE WORD 2007 LUISA FERNANDA PENAGOS ORTIZ # DE LINEA SALTOS COLUMNAS GUIONES ORIENTACION MARGENES TAMAÑO
  • 13.
    TECNICO EN SISTEMAS-REGIONALRISARALDA SEGUNDO SEMESTRE DE 2013 TUTORIA DE WORD 2007 LUISA FERNANDA PENAGOS ORTIZ MARCA DE AGUA COLOR DE PÁGINA BORDES DE PÁGINA SANGRI A DER SANGRI A IZQ ESPACIO ANTES DE ESPACIO DESPUES DE
  • 14.
    TECNICO EN SISTEMAS-REGIONALRISARALDA SEGUNDO SEMESTRE DE 2013 TUTORIA DE WORD 2007 LUISA FERNANDA PENAGOS ORTIZ POSICION ENVIAR AL FONDO AJUSTE DEL TEXTO TRAER AL FRENTE AGRUPAR ALINEAR GIRAR
  • 15.
    TECNICO EN SISTEMAS-REGIONALRISARALDA SEGUNDO SEMESTRE DE 2013 TUTORIA DE WORD 2007 LUISA FERNANDA PENAGOS ORTIZ REFERENCIAS AGREGAR TEXTO ACTUALIZAR TABLA TABLA DE CONTENIDO
  • 16.
    TECNICO EN SISTEMAS-REGIONALRISARALDA SEGUNDO SEMESTRE DE 2013 TUTORIA DE WORD 2007 LUISA FERNANDA PENAGOS ORTIZ ESTILO DE BIBLIOGRAFIA BIBLIOGRAFIA INSERTAR CITA ADMINISTRAR FUENTES INSERTAR NOTA AL FINAL SGT NOTA AL PIE MOSTRAR NOTAS INSERTAR NOTA AL PIE
  • 17.
    TECNICO EN SISTEMAS-REGIONALRISARALDA SEGUNDO SEMESTRE DE 2013 TUTORIA DE WORD 2007 LUISA FERNANDA PENAGOS ORTIZ INSERTAR TABLA E ILUSTRACIONES ACTUALIZAR TABLA INSERTAR TITULO REF CRUZADA
  • 18.
    TECNICO EN SISTEMAS-REGIONALRISARALDA SEGUNDO SEMESTRE DE 2013 TUTORIA DE WORD 2007 LUISA FERNANDA PENAGOS ORTIZ INSERTAR INDICE MARCAR ENTRADA ACTUALIZAR INDICE
  • 19.
    TECNICO EN SISTEMAS-REGIONALRISARALDA SEGUNDO SEMESTRE DE 2013 TUTORIA DE WORD 2007 LUISA FERNANDA PENAGOS ORTIZ INSERTAR TABLA DE AUTORIDADES MARCAR CITA ACTUALIZAR TABLA DE AUTORIDADES
  • 20.
    TECNICO EN SISTEMAS-REGIONALRISARALDA SEGUNDO SEMESTRE DE 2013 TUTORIA DE WORD 2007 LUISA FERNANDA PENAGOS ORTIZ CORRESPONDENCIA CREAR SOBRES, ETIQUETAS
  • 21.
    TECNICO EN SISTEMAS-REGIONALRISARALDA SEGUNDO SEMESTRE DE 2013 TUTORIA DE WORD 2007 LUISA FERNANDA PENAGOS ORTIZ SELECCIONAR DESTINATARIOS INICIAR COMBINACION DE CORRESPONDENCIA EDITAR LISTA DE DESTINARIOS
  • 22.
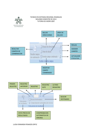
    TECNICO EN SISTEMAS-REGIONALRISARALDA SEGUNDO SEMESTRE DE 2013 TUTORIA DE WORD 2007 LUISA FERNANDA PENAGOS ORTIZ PR REGLAS ASIGNAR CAMPOS ACTUALIZAR ETIQUETAS LINEA DE SALUDO BLQ DE DIRECCIONES INSERTAR CAMPO COMBINADO RESALTAR CAMPOS DE COMBINACION VISTA PREVIA DE RESULTADOS COMPROBACION AUTOMATICA DE ERRORES BUSCAR DESTINARIO ULTIMO RESGISTRO REGISTRO SGTE PRIMER REGISTRO REGISTRO REGISTRO ANTERIOR
  • 23.
    TECNICO EN SISTEMAS-REGIONALRISARALDA SEGUNDO SEMESTRE DE 2013 TUTORIA DE WORD 2007 LUISA FERNANDA PENAGOS ORTIZ FINALIZAR Y COMBINAR CREAR UNA NUEVA CAMPAÑA DE MARKETING
  • 24.
    TECNICO EN SISTEMAS-REGIONALRISARALDA SEGUNDO SEMESTRE DE 2013 TUTORIA DE WORD 2007 LUISA FERNANDA PENAGOS ORTIZ REVISAR SINONIMOS REFERENCIA DEFINIR IDIOMA CONTAR PALABRAS TRADUCIRORTOGRAFIA Y GRAMATICA SUGERENCIA DE INFORMACION EN PANTALLA PARA TRADUCCION
  • 25.
    TECNICO EN SISTEMAS-REGIONALRISARALDA SEGUNDO SEMESTRE DE 2013 TUTORIA DE WORD 2007 LUISA FERNANDA PENAGOS ORTIZ SGTE COMENTARIO COMENTARIO ANTERIOR ELIMINAR COMENTARIO NUEVO COMENTARIO
  • 26.
    TECNICO EN SISTEMAS-REGIONALRISARALDA SEGUNDO SEMESTRE DE 2013 TUTORIA DE WORD 2007 LUISA FERNANDA PENAGOS ORTIZ CONTROL DE SIMBOLOS GLOBOS MARCAS MOSTRADAS FINALES MOSTRAR MARCAS PANEL DE REVISONES
  • 27.
    TECNICO EN SISTEMAS-REGIONALRISARALDA SEGUNDO SEMESTRE DE 2013 TUTORIA DE WORD 2007 LUISA FERNANDA PENAGOS ORTIZ RECHAZAR ACEPTAR ANTERIOR SIGUIENTE
  • 28.
    TECNICO EN SISTEMAS-REGIONALRISARALDA SEGUNDO SEMESTRE DE 2013 TUTORIA DE WORD 2007 LUISA FERNANDA PENAGOS ORTIZ MOSTRAR DOCUMENTOS DE ORIGENCOMPARAR
  • 29.
    TECNICO EN SISTEMAS-REGIONALRISARALDA SEGUNDO SEMESTRE DE 2013 TUTORIA DE WORD 2007 LUISA FERNANDA PENAGOS ORTIZ PROTEGER DOCUMENTO
  • 30.
    TECNICO EN SISTEMAS-REGIONALRISARALDA SEGUNDO SEMESTRE DE 2013 TUTORIA DE WORD 2007 LUISA FERNANDA PENAGOS ORTIZ VISTA DISEÑO WEB ESQUEMA BORRADOR DISEÑO DE IMPRESION LECTURA DE PANTALLA COMPLETA
  • 31.
    TECNICO EN SISTEMAS-REGIONALRISARALDA SEGUNDO SEMESTRE DE 2013 TUTORIA DE WORD 2007 LUISA FERNANDA PENAGOS ORTIZ MAPA DEL DOCUMENTO VISTAS EN MINIATURA REGLA BARAR DE MSJS LINEAS DE LA CUADRICULA
  • 32.
    TECNICO EN SISTEMAS-REGIONALRISARALDA SEGUNDO SEMESTRE DE 2013 TUTORIA DE WORD 2007 LUISA FERNANDA PENAGOS ORTIZ DOS PAGINAS ANCHO DE PAGINA UNA PAGINA 100%,TAMAÑO NORMAL ZOOM CAMBIAR VENTANAS VER EN PARALELO RESTABLECER POSICION DE LA VENTANA DESPLAZAMIENTO SINCRONICO NUEVA VENTANA ORGANIZAR TODO DIVIDIR
  • 33.
    TECNICO EN SISTEMAS-REGIONALRISARALDA SEGUNDO SEMESTRE DE 2013 TUTORIA DE WORD 2007 LUISA FERNANDA PENAGOS ORTIZ MACROS
  • 34.
    TECNICO EN SISTEMAS-REGIONALRISARALDA SEGUNDO SEMESTRE DE 2013 TUTORIA DE WORD 2007 LUISA FERNANDA PENAGOS ORTIZ PDF GRABAR ESTE DOCUMENTO CON UN FORMATO PDF
  • 35.
    TECNICO EN SISTEMAS-REGIONALRISARALDA SEGUNDO SEMESTRE DE 2013 TUTORIA DE WORD 2007 LUISA FERNANDA PENAGOS ORTIZ
  • 36.
    TECNICO EN SISTEMAS-REGIONALRISARALDA SEGUNDO SEMESTRE DE 2013 TUTORIA DE WORD 2007 LUISA FERNANDA PENAGOS ORTIZ