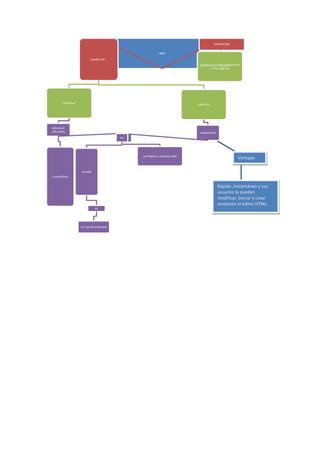
Wikipedia es una enciclopedia libre, editable y gratuita que cualquiera puede modificar, borrar o crear nuevas entradas utilizando un editor HTML.