Incrustar presentación
Descargado 103 veces


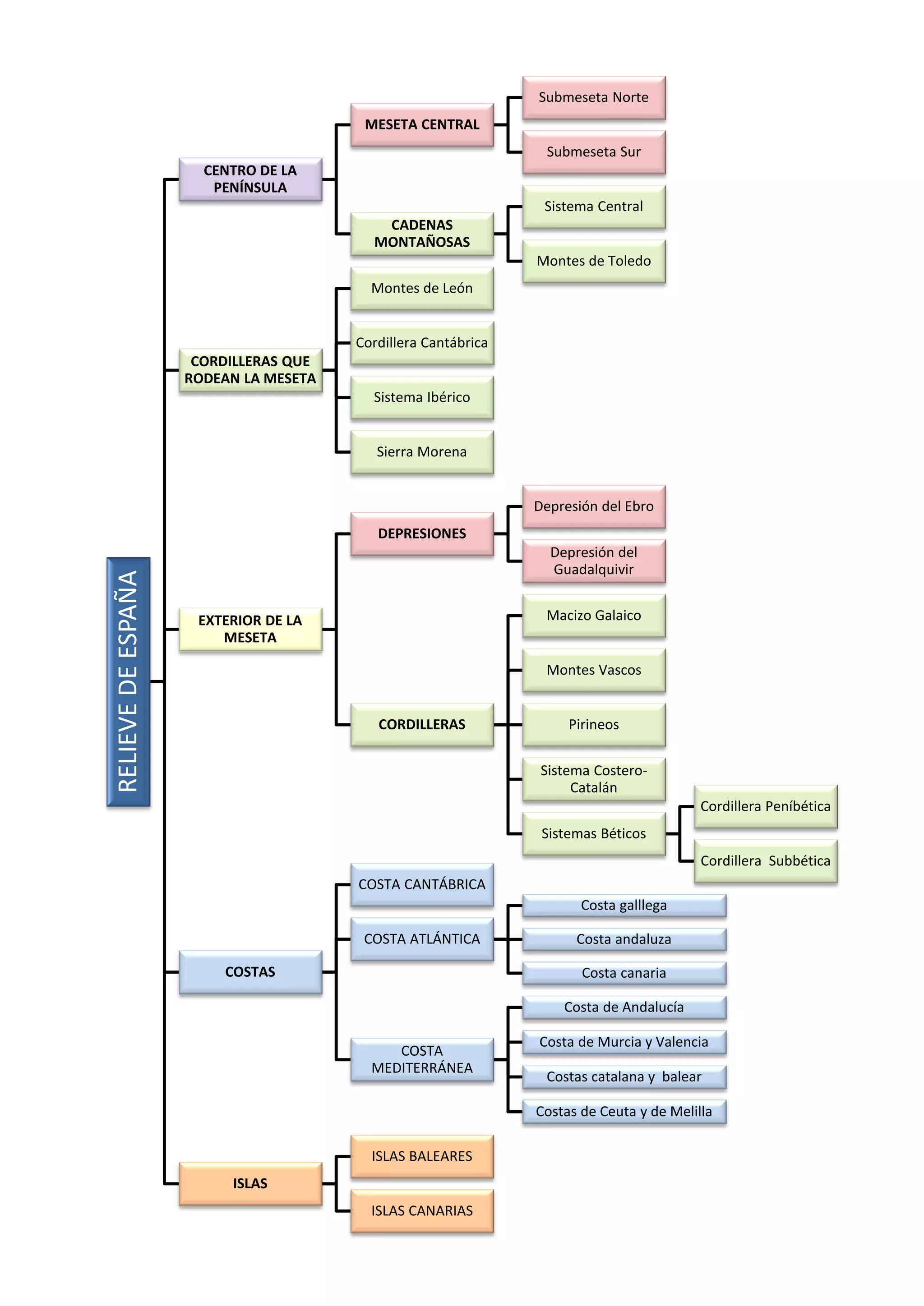
El documento describe la geografía de España, destacando la disposición de sus principales áreas como la meseta central, los sistemas montañosos y las depresiones. Se mencionan cadenas montañosas como el sistema central y los Pirineos, así como las costas y las islas del país. Además, se identifican las costas de diferentes regiones, incluyendo las costas atlántica y mediterránea, así como las islas Baleares y Canarias.
