Descarga gratis durante 30 días
Iniciar sesión
Cargar
Idioma (ES)
Atención al cliente
Empresariales
Móvil
Redes sociales
Marketing
Tecnología
Arte y fotografía
Empleo
Diseño
Educación
Presentaciones y charlas públicas
Gobierno y org. sin ánimo de lucro
Atención sanitaria
Internet
Derecho
Liderazgo y gestión
Motor
Ingeniería
Software
Reclutamiento y RR. HH.
Venta al por menor
Ventas
Servicios
Ciencias
PYMES y liderazgo
Alimentación
Medio ambiente
Economía y finanzas
Datos y análisis
Relaciones con inversores
Deportes
Meditación
Noticias y política
Viajes
Desarrollo personal
Sector inmobiliario
Entretenimiento y humor
Salud y medicina
Dispositivos y hardware
Estilo de vida
Cambiar idioma
Idioma
English
Español
Português
Français
Deutsche
Cancelar
Guardar
Enviar búsqueda
ES
MP
MIGUEL Perez
11
Slideshow
Acerca de
Presentaciones
Infografías
Documentos
Recomendaciones
Acerca de
Sort by
Más recientes
Populares
Presentacion informe final
por
MIGUEL Perez
S5 actividad1
por
MIGUEL Perez
U2
por
MIGUEL Perez
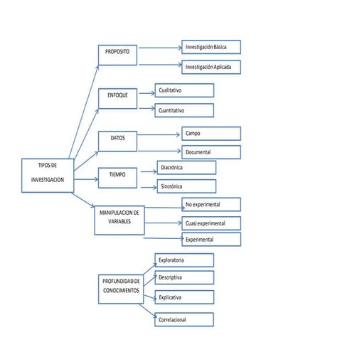
Mapa conceptual unadm
por
MIGUEL Perez
Mapa conceptual unadm
por
MIGUEL Perez
No hay ninguna infografía aún
Sort by
Más recientes
Populares
Trabajo final s8
por
MIGUEL Perez
Pamela y sus amigos
por
MIGUEL Perez
S6 actividad 2_planeacion_y_aplicacion_de_una_entrevista
por
MIGUEL Perez
S6 actividad 1_bitacora de investigacon
por
MIGUEL Perez
Objetivos de investigacion
por
MIGUEL Perez
Estudiantes ambientes virtuales_editado
por
MIGUEL Perez
Aún no hay me gusta
No hay detalles aún