Incrustar presentación
Descargar como DOCX, PPTX


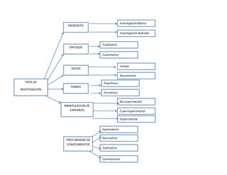
Este documento describe diferentes tipos de investigación, incluyendo investigación básica vs aplicada, cualitativa vs cuantitativa, y estudios de campo, documentales, diacrónicos y sincrónicos. También cubre diseños de investigación como no experimental, cuasi experimental y experimental, así como propósitos como exploratorio, descriptivo, explicativo y correlacional. Finalmente, resume las etapas del proceso de investigación como planteamiento del problema, modelo teórico, deducción de hipótesis, recolección y análisis de datos, y comparación de conclusiones con la

