TEMA 2 CONSTITUCIONAL III ALZAGA

2.Sucesión,regencia y tutela del rey

2.1Sucesión en la Corona




                                                Sucesores Don Juan
                             Hereditaria
                                                 Carlos de Borbón




                               posible          abdicación Don Juan



                             único status-
                                                                         línea anterior a
                            rol,decidida y
                                                                             posterior
                        abiertamente adscrito
     Monarquía                                       Ley Sálica

                                                                       En la misma línea,el
                        CE78 orden sucesorio
                                                                       grado más próximo

                                                     prefiere

                                                                       Mismo grado,varón
                                                                        antes que mujer

                                                   imparcialidad

                                                                      Mismo sexo,persona de
                              virtudes
                                                                           más edad

                                                   Continuidad




http://unedianosincausa.blogspot.com.es/                                            Página 1
TEMA 2 CONSTITUCIONAL III ALZAGA



                                                                                          Puede ejerecer
                                    CE78                     Sin funciones                   funciones
                                                                                          representativas



                             Príncipe de Asturias

  Príncipe heredero

                              Puede contraer
                                                         salvo prohibición Rey               refrendo
                           matrimonio libremente


                                                         Las CG proveerán a las
                           Si se extinguen todas las
                                                        sucesión en la Corona
                              líneas llamadas a la
                                                         en la foma en que más
                             sucesión en Derecho
                                                                convenga




                                         aprobada por las Cortes                            LO


 Abdicación de la corona
                                                                                  derechos dinásticos,no
                                           Rey debe ostentar la
                                                                                   hace falta ostentar la
                                                 corona
                                                                                          corona




http://unedianosincausa.blogspot.com.es/                                                            Página 2
TEMA 2 CONSTITUCIONAL III ALZAGA

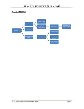
2.2 La Regencia



                                          hasta 18 años

                    Menor de edad
                                                                                 pariente de más
                                         ejercida padre o
                                                             a falta de estos   edad más próximo
                                          madre del rey
                                                                                   a la suceión
                        ausencia
   Regencia
                                                            Príncipe heredero



                                                             Pariente mayor
                   incapacidad titular
                                         reconocida CG      edad más próximo
                        corona
                                                                a suceder


                                                            1,3 o 5 personas
                                                             elegidas cortes




http://unedianosincausa.blogspot.com.es/                                                Página 3
TEMA 2 CONSTITUCIONAL III ALZAGA



2.3 El tutor



                    rey menor de
                        edad




                                                        mayor de edad



                                         Tutela
         tutor                                          nacido español
                                     testamentaría


                                                                           Alzaga cree que      Funciones derecho
                                                           refrendo
                                                                                 NO                  privado


                                                        personas afecto
                                                            menor
                    Código Civil     Tutela legítima
                                                        madre o padre
                                                        mientras sean
                                                           viudos


                                                         nombrado CG



                                                       No compatible con   Solo padre madre
                                      Tútela dativa
                                                            regente         o ascendientes


                                                       no compatible con
                                                         cargo político




2.3 El




http://unedianosincausa.blogspot.com.es/                                             Página 4

2

  • 1.
    TEMA 2 CONSTITUCIONALIII ALZAGA 2.Sucesión,regencia y tutela del rey 2.1Sucesión en la Corona Sucesores Don Juan Hereditaria Carlos de Borbón posible abdicación Don Juan único status- línea anterior a rol,decidida y posterior abiertamente adscrito Monarquía Ley Sálica En la misma línea,el CE78 orden sucesorio grado más próximo prefiere Mismo grado,varón antes que mujer imparcialidad Mismo sexo,persona de virtudes más edad Continuidad http://unedianosincausa.blogspot.com.es/ Página 1
  • 2.
    TEMA 2 CONSTITUCIONALIII ALZAGA Puede ejerecer CE78 Sin funciones funciones representativas Príncipe de Asturias Príncipe heredero Puede contraer salvo prohibición Rey refrendo matrimonio libremente Las CG proveerán a las Si se extinguen todas las sucesión en la Corona líneas llamadas a la en la foma en que más sucesión en Derecho convenga aprobada por las Cortes LO Abdicación de la corona derechos dinásticos,no Rey debe ostentar la hace falta ostentar la corona corona http://unedianosincausa.blogspot.com.es/ Página 2
  • 3.
    TEMA 2 CONSTITUCIONALIII ALZAGA 2.2 La Regencia hasta 18 años Menor de edad pariente de más ejercida padre o a falta de estos edad más próximo madre del rey a la suceión ausencia Regencia Príncipe heredero Pariente mayor incapacidad titular reconocida CG edad más próximo corona a suceder 1,3 o 5 personas elegidas cortes http://unedianosincausa.blogspot.com.es/ Página 3
  • 4.
    TEMA 2 CONSTITUCIONALIII ALZAGA 2.3 El tutor rey menor de edad mayor de edad Tutela tutor nacido español testamentaría Alzaga cree que Funciones derecho refrendo NO privado personas afecto menor Código Civil Tutela legítima madre o padre mientras sean viudos nombrado CG No compatible con Solo padre madre Tútela dativa regente o ascendientes no compatible con cargo político 2.3 El http://unedianosincausa.blogspot.com.es/ Página 4