Incrustar presentación
Descargar para leer sin conexión



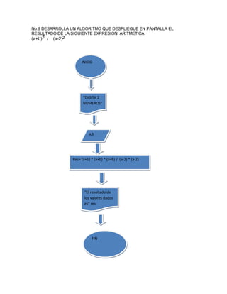
El documento presenta dos algoritmos. El primero suma los cuadrados de dos números ingresados por el usuario. El segundo calcula el resultado de la expresión (a+b)/(a-2) para dos números ingresados, multiplicando y dividiendo los términos de la expresión. Ambos algoritmos solicitan los números al usuario, realizan los cálculos correspondientes y muestran el resultado final.


