Incrustar presentación
Descargar para leer sin conexión






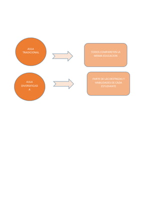
El documento compara un aula tradicional con un aula diversificada. Un aula tradicional ofrece la misma educación para todos los estudiantes, mientras que un aula diversificada se enfoca en las destrezas y habilidades individuales de cada estudiante.





