A CAMPAIGN TO SAVE H20
IntroduccionEn esta presentación les vamos a hablar sobre el agua espero que les guste, lo entiendan y le enseñen a la gente.
Orden-Acueducto de Bogota-Lineadel tiempoEnquesircuntancias se conformo la junata Constructora del acueducto.
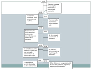
Cuandp y porque se instalaron los medidores de agua.1910El agua se proevia a travez de pilas conectadas al rudimentario acueducto. 1916Se dispuso la creación de junto constructora de acuducto.1931Fueron creadas las empresas municipales de cali.1942Se presento una crisis de abastes amiento que desemboco para el control de el consumo.1955Se dio inicio a la construcción de planta rio.19701978Se rompió el esquema urbanístico dando paso a un acelerado crecimiento en el oriente de la cuidad.Se inaguro la primera etapa de la planta purto mallarino.19801990.La evolución del servicio obedeció a un plan de desarrollo.Cali se ubico como la segunda ciudad del país en la población, llegando a dos millones de habitantes.
¿En que circunstancias se conformo la junta constructora del acueducto?Para mí se conformo cuando apenas estaban empezando a unir como la gente a este tema, pues ya tenían 34.000 personas unidas esto se inicio  con 2 bocatomas un canal de conducción 2 tanques y la instalación de las tuberías metálicas de presión.
¿Cuando y porque se instalaron los medidores de agua?Se instalaron en 1942 por que se presento una crisis de abastecimiento que desempoco en medidas para el control de consumo desde allí instalaron los medidores de agua.
Acuaducto de Bogota         1 .Las dificultades que afrontaron los primeros habitantes de cogota fueron:. Una de las cosas que llama la atención durante varios siglos es la costumbre de llevar el agua por la superficie, en acueductos abiertos. En que las corrientes de agua, los ríos, eran utilizados para la disposición de todos los residuos de la ciudad, lo que llevó a la contaminación de las corrientes y consecuentes malos olores.        2.Se hizo el acueducto, se construyó la pila y fuente en estilo neoclásico y se construyó una derivación hasta el propio convento de los Capuchinos, con la aprobación de las autoridades, obras finalizadas en 1798.     3. Los mecanismos de provisión de agua en Bogotá fueron en extremo primitivos, rudimentarios y deficientes durante la mayor parte del siglo XIX. La ciudad se abastecía con las corrientes que bajan de oriente a occidente, principalmente del San Francisco, el Arzobispo y el Manzanares, afluente este último del San Agustín.        4.Algunas familias pudientes gozaban del privilegio conocido como las "mercedes de agua", atanores que, desviándose de las cañerías principales, conducían el líquido hasta las casas que disfrutaban de esta prerrogativa. En 1829 eran 132 las viviendas que disfrutaban en Bogotá de "mercedes de agua" y en 1843 eran 198, ubicadas casi todas en la parroquia de la Catedral.
END

A campaign to save h20

  • 1.
  • 2.
    IntroduccionEn esta presentaciónles vamos a hablar sobre el agua espero que les guste, lo entiendan y le enseñen a la gente.
  • 3.
    Orden-Acueducto de Bogota-LineadeltiempoEnquesircuntancias se conformo la junata Constructora del acueducto.
  • 4.
    Cuandp y porquese instalaron los medidores de agua.1910El agua se proevia a travez de pilas conectadas al rudimentario acueducto. 1916Se dispuso la creación de junto constructora de acuducto.1931Fueron creadas las empresas municipales de cali.1942Se presento una crisis de abastes amiento que desemboco para el control de el consumo.1955Se dio inicio a la construcción de planta rio.19701978Se rompió el esquema urbanístico dando paso a un acelerado crecimiento en el oriente de la cuidad.Se inaguro la primera etapa de la planta purto mallarino.19801990.La evolución del servicio obedeció a un plan de desarrollo.Cali se ubico como la segunda ciudad del país en la población, llegando a dos millones de habitantes.
  • 5.
    ¿En que circunstanciasse conformo la junta constructora del acueducto?Para mí se conformo cuando apenas estaban empezando a unir como la gente a este tema, pues ya tenían 34.000 personas unidas esto se inicio con 2 bocatomas un canal de conducción 2 tanques y la instalación de las tuberías metálicas de presión.
  • 6.
    ¿Cuando y porquese instalaron los medidores de agua?Se instalaron en 1942 por que se presento una crisis de abastecimiento que desempoco en medidas para el control de consumo desde allí instalaron los medidores de agua.
  • 7.
    Acuaducto de Bogota  1 .Las dificultades que afrontaron los primeros habitantes de cogota fueron:. Una de las cosas que llama la atención durante varios siglos es la costumbre de llevar el agua por la superficie, en acueductos abiertos. En que las corrientes de agua, los ríos, eran utilizados para la disposición de todos los residuos de la ciudad, lo que llevó a la contaminación de las corrientes y consecuentes malos olores.  2.Se hizo el acueducto, se construyó la pila y fuente en estilo neoclásico y se construyó una derivación hasta el propio convento de los Capuchinos, con la aprobación de las autoridades, obras finalizadas en 1798. 3. Los mecanismos de provisión de agua en Bogotá fueron en extremo primitivos, rudimentarios y deficientes durante la mayor parte del siglo XIX. La ciudad se abastecía con las corrientes que bajan de oriente a occidente, principalmente del San Francisco, el Arzobispo y el Manzanares, afluente este último del San Agustín.  4.Algunas familias pudientes gozaban del privilegio conocido como las "mercedes de agua", atanores que, desviándose de las cañerías principales, conducían el líquido hasta las casas que disfrutaban de esta prerrogativa. En 1829 eran 132 las viviendas que disfrutaban en Bogotá de "mercedes de agua" y en 1843 eran 198, ubicadas casi todas en la parroquia de la Catedral.
  • 8.