Incrustar presentación
Descargar para leer sin conexión


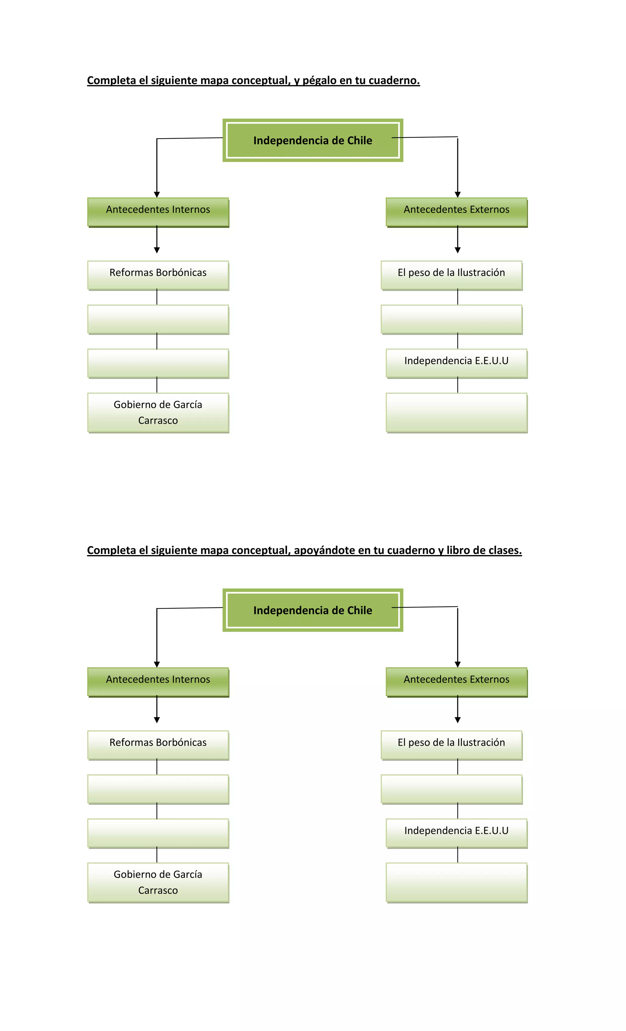
El documento instruye al lector a completar un mapa conceptual sobre los antecedentes internos y externos que llevaron a la independencia de Chile, incluyendo las Reformas Borbónicas, el peso de la Ilustración, la independencia de los Estados Unidos y el gobierno de García Carrasco. El lector debe apoyarse en su cuaderno y libro de clases para completar el mapa conceptual.
