Incrustar presentación
Descargar para leer sin conexión

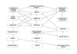
El documento lista los roles y puestos de una escuela, incluyendo padres, coordinadores de actividades académicas y tecnológicas, catedráticos, control escolar, secretaría, trabajador social, dirección, prefectura, alumnos, intendencia, vigilancia, y roles en biblioteca y sala de cómputo.
