Algoritmo y sus
representaciones gráficas
Estefani Malavé
C.I. 27.407.281
Sección 1 semestre I
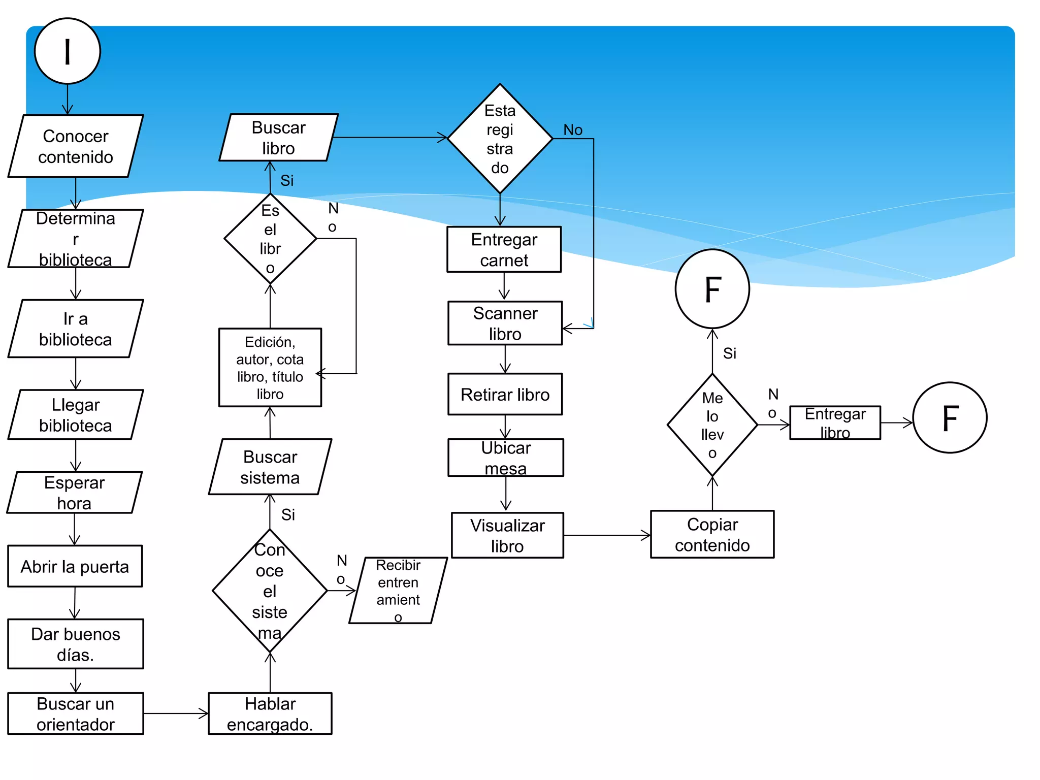
Planteamiento número 1: Ubicar un libro en la
biblioteca
1) Conocer contenido a buscar.
2) Determinar dónde esta la biblioteca
3) Ir a la biblioteca
4) Llegar a la biblioteca.
5) Esperar hora.
6) Abrir la puerta.
7) Dar buenos días.
8) Buscar un orientador.
9) Recibir entrenamiento sobre sistema.
10) Buscar en el sistema.
10.1) Nombre autor.
10.2) Título libro.
10.3) Cota libro.
10.4) Pedir por edición.
10.5) Buscar editorial.
11) Confirmar libro.
12) Presentar ubicación.
13) Entregar carnet para prestar libro.
14) Presentar datos estudiante.
15) Entregar C.I
15.1) Entregar constancia.
16) Scanner libro.
17) Retirar libro
18) Ubicar mesa para investigar.
19) Visualizar libro.
20) Revisar libro.
21) Leer bien el libro.
22) Buscar lugar desarrollar tema.
23) Material para copiar
24) Entregar luego de utilizar.
I
Conocer
contenido
Determina
r
biblioteca
Ir a
biblioteca
Llegar
biblioteca
Esperar
hora
Abrir la puerta
Dar buenos
días.
Buscar un
orientador
Hablar
encargado.
Con
oce
el
siste
ma
Buscar
sistema
Si
Recibir
entren
amient
o
Edición,
autor, cota
libro, título
libro
Es
el
libr
o
Buscar
libro
Si
N
o
Esta
regi
stra
do
Entregar
carnet
Scanner
libro
No
Retirar libro
Ubicar
mesa
Visualizar
libro
Copiar
contenido
Me
lo
llev
o
F
Entregar
libro F
Si
N
o
N
o
Planteamiento número 2: Inscribirse en la Universidad de
Guayana
1) Graduarse de bachiller.
2) Quedar seleccionado en el SNI.
2.2) Quedar por selección interna.
3) Entrar sistema Uneg.
4) Verificar fecha de inscripción.
5) Conocer requisitos para inscribirse.
6) Preparar requisitos.
7) Determinar torre de control de estudios.
8) Ir a la torre de control.
9) Subir 4to piso.
10) Entregar bauche.
11) Bajar 3er piso.
12) Esperar mi turno.
13) Dar buenos días/ tardes.
14) Hablar encargado.
15) Entregar requisitos.
16) Responder preguntas para formalizar inscripción.
17) Formalizar inscripción.
18) Retirar certificado de inscripción.
19) Sacar carnet.
20) Salir de la torre.
I
Graduars
e de
bachiller
Qu
edo
sele
ccio
nad
o
Entrar
sistema
Uneg
Si
Quedar
por
selección
interna
N
o
Verificar fecha
de inscripción
Conocer
requisitos
Preparar
requisitos
Determinar
torre de
control
Ir torre de
control
Subir 4to
piso
Entregar
bauche
Esperar mi
turno
Dar buenos
días/ tardes.
Hablar
encargado.
Bajar 3er
piso
Entregar
requisitos.
Respo
nder
pregun
tas
Formaliza
r
inscripció
n
Retirar
certificado
inscripció
n
Sacar
carnet
Salir
F
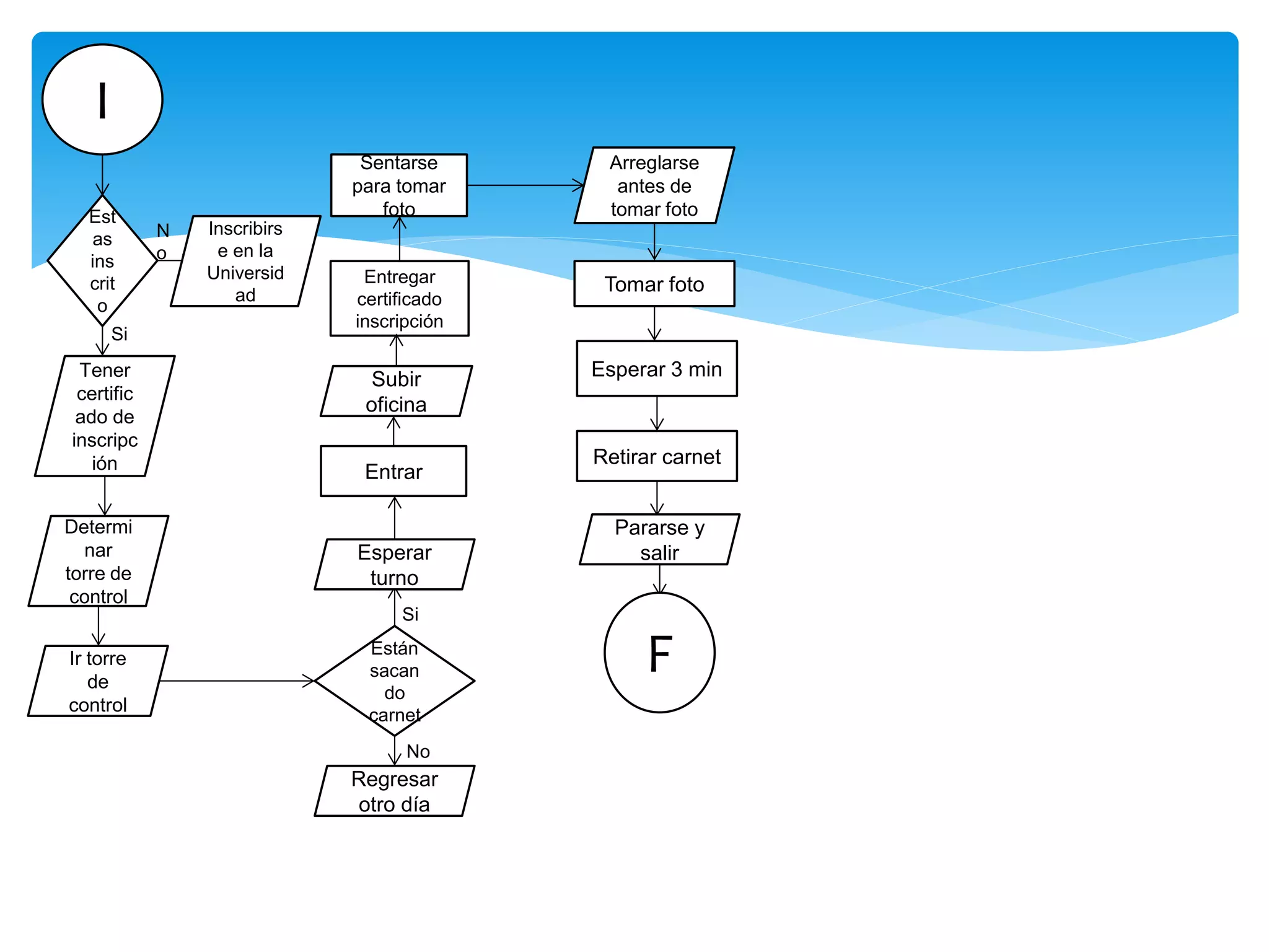
Planteamiento número 3: Sacar el carnet de la
Universidad.
1) Estás inscrito en la Universidad de Guayana.
1.1) Inscribirse en la Universidad.
2) Tener certificado de inscripción.
3) Determinar torre de control.
4) Ir torre de control.
5) Están sacando carnet.
5.1) Esperar turno.
5.2) Regresar otro día.
6) Entrar.
7) Subir a la oficina.
8) Entregar certificado de inscripción.
9) Sentarse para tomar la foto.
10) Arreglarse antes de tomar foto.
11) Tomar foto
12) Esperar 3 minutos.
13) Retirar carnet.
14) Pararse y salir.
I
Est
as
ins
crit
o
Tener
certific
ado de
inscripc
ión
Si
Inscribirs
e en la
Universid
ad
N
o
Determi
nar
torre de
control
Ir torre
de
control
Están
sacan
do
carnet
Regresar
otro día
No
Esperar
turno
Si
Entrar
Subir
oficina
Entregar
certificado
inscripción
Sentarse
para tomar
foto
Arreglarse
antes de
tomar foto
Tomar foto
Esperar 3 min
Retirar carnet
Pararse y
salir
F

Algoritmo pdf

  • 1.
    Algoritmo y sus representacionesgráficas Estefani Malavé C.I. 27.407.281 Sección 1 semestre I
  • 2.
    Planteamiento número 1:Ubicar un libro en la biblioteca 1) Conocer contenido a buscar. 2) Determinar dónde esta la biblioteca 3) Ir a la biblioteca 4) Llegar a la biblioteca. 5) Esperar hora. 6) Abrir la puerta. 7) Dar buenos días. 8) Buscar un orientador. 9) Recibir entrenamiento sobre sistema. 10) Buscar en el sistema. 10.1) Nombre autor. 10.2) Título libro. 10.3) Cota libro. 10.4) Pedir por edición. 10.5) Buscar editorial. 11) Confirmar libro. 12) Presentar ubicación. 13) Entregar carnet para prestar libro. 14) Presentar datos estudiante. 15) Entregar C.I 15.1) Entregar constancia. 16) Scanner libro. 17) Retirar libro 18) Ubicar mesa para investigar. 19) Visualizar libro. 20) Revisar libro. 21) Leer bien el libro. 22) Buscar lugar desarrollar tema. 23) Material para copiar 24) Entregar luego de utilizar.
  • 3.
    I Conocer contenido Determina r biblioteca Ir a biblioteca Llegar biblioteca Esperar hora Abrir lapuerta Dar buenos días. Buscar un orientador Hablar encargado. Con oce el siste ma Buscar sistema Si Recibir entren amient o Edición, autor, cota libro, título libro Es el libr o Buscar libro Si N o Esta regi stra do Entregar carnet Scanner libro No Retirar libro Ubicar mesa Visualizar libro Copiar contenido Me lo llev o F Entregar libro F Si N o N o
  • 4.
    Planteamiento número 2:Inscribirse en la Universidad de Guayana 1) Graduarse de bachiller. 2) Quedar seleccionado en el SNI. 2.2) Quedar por selección interna. 3) Entrar sistema Uneg. 4) Verificar fecha de inscripción. 5) Conocer requisitos para inscribirse. 6) Preparar requisitos. 7) Determinar torre de control de estudios. 8) Ir a la torre de control. 9) Subir 4to piso. 10) Entregar bauche. 11) Bajar 3er piso. 12) Esperar mi turno. 13) Dar buenos días/ tardes. 14) Hablar encargado. 15) Entregar requisitos. 16) Responder preguntas para formalizar inscripción. 17) Formalizar inscripción. 18) Retirar certificado de inscripción. 19) Sacar carnet. 20) Salir de la torre.
  • 5.
    I Graduars e de bachiller Qu edo sele ccio nad o Entrar sistema Uneg Si Quedar por selección interna N o Verificar fecha deinscripción Conocer requisitos Preparar requisitos Determinar torre de control Ir torre de control Subir 4to piso Entregar bauche Esperar mi turno Dar buenos días/ tardes. Hablar encargado. Bajar 3er piso Entregar requisitos. Respo nder pregun tas Formaliza r inscripció n Retirar certificado inscripció n Sacar carnet Salir F
  • 6.
    Planteamiento número 3:Sacar el carnet de la Universidad. 1) Estás inscrito en la Universidad de Guayana. 1.1) Inscribirse en la Universidad. 2) Tener certificado de inscripción. 3) Determinar torre de control. 4) Ir torre de control. 5) Están sacando carnet. 5.1) Esperar turno. 5.2) Regresar otro día. 6) Entrar. 7) Subir a la oficina. 8) Entregar certificado de inscripción. 9) Sentarse para tomar la foto. 10) Arreglarse antes de tomar foto. 11) Tomar foto 12) Esperar 3 minutos. 13) Retirar carnet. 14) Pararse y salir.
  • 7.
    I Est as ins crit o Tener certific ado de inscripc ión Si Inscribirs e enla Universid ad N o Determi nar torre de control Ir torre de control Están sacan do carnet Regresar otro día No Esperar turno Si Entrar Subir oficina Entregar certificado inscripción Sentarse para tomar foto Arreglarse antes de tomar foto Tomar foto Esperar 3 min Retirar carnet Pararse y salir F