Representación de Algoritmos
(Diagrama de Flujo)
Algoritmos
I
Conocer
contenido
Determina
r
biblioteca
Ir a la
bibliotec
a
Llegar a
la
bibliotec
a
Esperar
apertura
Recibir
entrenamien
to
¿conoce
sistema?
Buscar
sistema
¿es el
libro?
Buscar
libro
¿está
registrado?
Abrir puerta
Dar buenos
días
Buscar
encargado
Hallar
encargado
Titulo,
edición, cota,
autor del libro
Registrarme
Scannear
libro
Ubicar mesa
Visualizar
libro
Copiar
contenido
¿me
lo
llevo
?
F
Entregar
libro
Retirar libro
F
Entregar
carnet
No
No
No
Sí
Sí
Sí
1-. Ubicar libro en la biblioteca
I
Ser
estudiante de
la UNEG
Esperar la 4ta
semana de clases
para registrarse en
CACE
Ir a la
universidad
Dirigirse a la oficina
de CACE de su sede y
registrarse
Entrar a la página
en un laboratorio
de la universidad
¿Publicaron
fecha?
No
Sí
Revisar
luego
Ver día que
sacarán el
carnet
Acordar con
compañeros para
sacar carnet
¿si no hay
clases ese
día?
No
Sí
Ir
desde
la casa
Ir luego de ver
clases
Agarrar buseta a
Alta Vista
Agarrar autobús al Edif
Administrativo de la
UNEG
Llegar y hacer la cola
Entrar y dar los buenos días
Dirigirse a la oficina donde
están sacando el carnet
Enseñar planilla
de inscripción
Tomarse la foto
Esperar que impriman
el carnet
Ver en el carnet que los
datos estén correctos
Esperar que me
entreguen el carnet
F2-.sacar el carnet de la UNEG
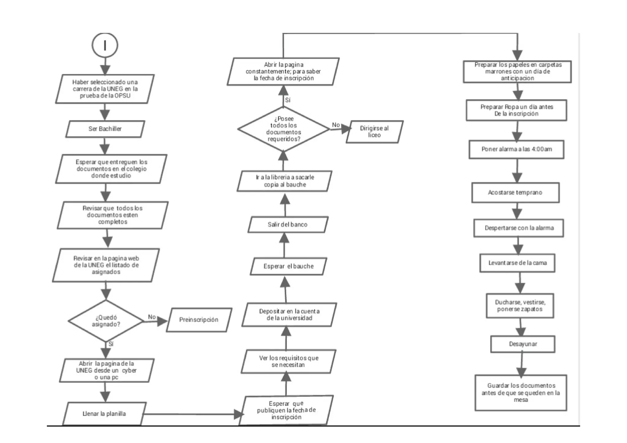
I
Haber seleccionado una
carrera de la UNEG en la
prueba de la OPSU
Ser Bachiller
Esperar que entreguen los
documentos en el colegio
donde estudio
Revisar que todos los
documentos esten
completos
Revisar en la pagina
web de la UNEG el
listado de asignados
¿Quedó
asignado?
Preinscripción
Abrir la pagina de la UNEG
desde un cyber o una pc
Llenar la planilla
Esperar que publiquen la
fecha de inscripción
Ver los requisitos
que se necesitan
Depositar en la
cuenta de la
universidad
Esperar el
bauche
Salir del banco
Ir a la libreria a sacarle
copia al bauche
¿Posee todos
los
documentos
requeridos?
Dirigirse al
liceo
Abrir la pagina
constantemente; para saber
la fecha de inscripción
Preparar los papeles en carpetas
marrones con un día de anticipacion
Preparar Ropa un día antes
De la inscripción
Poner alarma a las 4:00am
Acostarse temprano
Despertarse con la alarma
Levantarse de la cama
No
Sí
No
Sí
Ducharse, vestirse,
ponerse zapatos
Desayunar
Guardar los documentos antes
de que se queden en la mesa
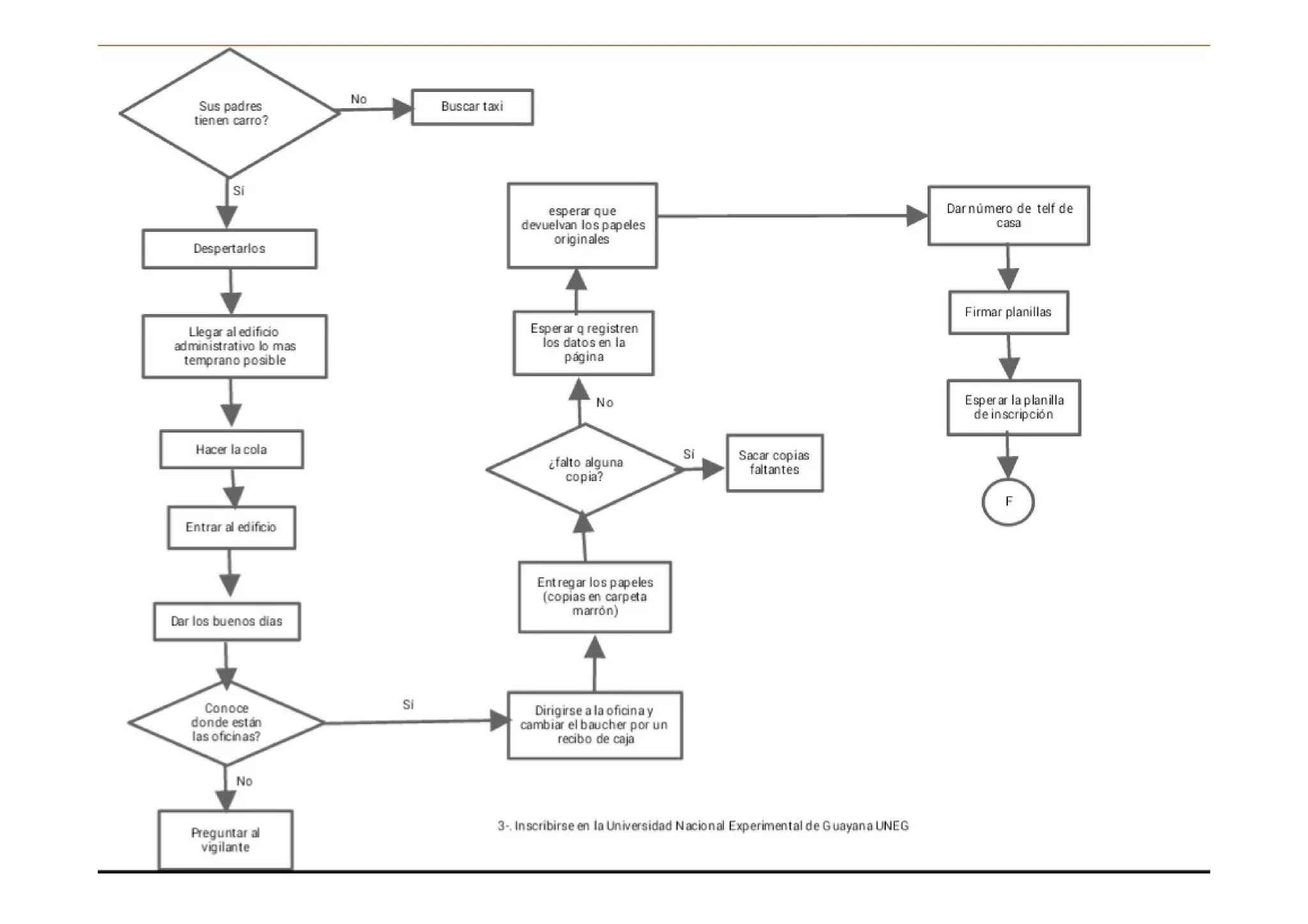
Despertarlos
Sus padres
tienen carro?
Buscar taxi
Llegar al edificio administrativo
lo mas temprano posible
Hacer la cola
Entrar al edificio
Dar los buenos días
Conoce donde
están las
oficinas?
Preguntar al vigilante
Dirigirse a la oficina y cambiar
el baucher por un recibo de
caja
Entregar los papeles
(copias en carpeta
marrón)
Sacar copias
faltantes
¿falto alguna
copia?
Esperar q registren los
datos en la página
esperar que devuelvan
los papeles originales
Dar número de telf de
casa
Firmar planillas
Esperar la planilla de
inscripción
F
No
Sí
No
Sí
Sí
No
3-. Inscribirse en la Universidad Nacional Experimental de Guayana UNEG
Despertarlos
Sus padres
tienen carro?
Buscar taxi
Llegar al edificio administrativo
lo mas temprano posible
Hacer la cola
Entrar al edificio
Dar los buenos días
Conoce donde
están las
oficinas?
Preguntar al vigilante
Dirigirse a la oficina y cambiar
el baucher por un recibo de
caja
Entregar los papeles
(copias en carpeta
marrón)
Sacar copias
faltantes
¿falto alguna
copia?
Esperar q registren los
datos en la página
esperar que devuelvan
los papeles originales
Dar número de telf de
casa
Firmar planillas
Esperar la planilla de
inscripción
F
No
Sí
No
Sí
Sí
No
3-. Inscribirse en la Universidad Nacional Experimental de Guayana UNEG

computacion (algoritmos)

  • 1.
  • 2.
    I Conocer contenido Determina r biblioteca Ir a la bibliotec a Llegara la bibliotec a Esperar apertura Recibir entrenamien to ¿conoce sistema? Buscar sistema ¿es el libro? Buscar libro ¿está registrado? Abrir puerta Dar buenos días Buscar encargado Hallar encargado Titulo, edición, cota, autor del libro Registrarme Scannear libro Ubicar mesa Visualizar libro Copiar contenido ¿me lo llevo ? F Entregar libro Retirar libro F Entregar carnet No No No Sí Sí Sí 1-. Ubicar libro en la biblioteca
  • 3.
    I Ser estudiante de la UNEG Esperarla 4ta semana de clases para registrarse en CACE Ir a la universidad Dirigirse a la oficina de CACE de su sede y registrarse Entrar a la página en un laboratorio de la universidad ¿Publicaron fecha? No Sí Revisar luego Ver día que sacarán el carnet Acordar con compañeros para sacar carnet ¿si no hay clases ese día? No Sí Ir desde la casa Ir luego de ver clases Agarrar buseta a Alta Vista Agarrar autobús al Edif Administrativo de la UNEG Llegar y hacer la cola Entrar y dar los buenos días Dirigirse a la oficina donde están sacando el carnet Enseñar planilla de inscripción Tomarse la foto Esperar que impriman el carnet Ver en el carnet que los datos estén correctos Esperar que me entreguen el carnet F2-.sacar el carnet de la UNEG
  • 4.
    I Haber seleccionado una carrerade la UNEG en la prueba de la OPSU Ser Bachiller Esperar que entreguen los documentos en el colegio donde estudio Revisar que todos los documentos esten completos Revisar en la pagina web de la UNEG el listado de asignados ¿Quedó asignado? Preinscripción Abrir la pagina de la UNEG desde un cyber o una pc Llenar la planilla Esperar que publiquen la fecha de inscripción Ver los requisitos que se necesitan Depositar en la cuenta de la universidad Esperar el bauche Salir del banco Ir a la libreria a sacarle copia al bauche ¿Posee todos los documentos requeridos? Dirigirse al liceo Abrir la pagina constantemente; para saber la fecha de inscripción Preparar los papeles en carpetas marrones con un día de anticipacion Preparar Ropa un día antes De la inscripción Poner alarma a las 4:00am Acostarse temprano Despertarse con la alarma Levantarse de la cama No Sí No Sí Ducharse, vestirse, ponerse zapatos Desayunar Guardar los documentos antes de que se queden en la mesa
  • 5.
    Despertarlos Sus padres tienen carro? Buscartaxi Llegar al edificio administrativo lo mas temprano posible Hacer la cola Entrar al edificio Dar los buenos días Conoce donde están las oficinas? Preguntar al vigilante Dirigirse a la oficina y cambiar el baucher por un recibo de caja Entregar los papeles (copias en carpeta marrón) Sacar copias faltantes ¿falto alguna copia? Esperar q registren los datos en la página esperar que devuelvan los papeles originales Dar número de telf de casa Firmar planillas Esperar la planilla de inscripción F No Sí No Sí Sí No 3-. Inscribirse en la Universidad Nacional Experimental de Guayana UNEG
  • 6.
    Despertarlos Sus padres tienen carro? Buscartaxi Llegar al edificio administrativo lo mas temprano posible Hacer la cola Entrar al edificio Dar los buenos días Conoce donde están las oficinas? Preguntar al vigilante Dirigirse a la oficina y cambiar el baucher por un recibo de caja Entregar los papeles (copias en carpeta marrón) Sacar copias faltantes ¿falto alguna copia? Esperar q registren los datos en la página esperar que devuelvan los papeles originales Dar número de telf de casa Firmar planillas Esperar la planilla de inscripción F No Sí No Sí Sí No 3-. Inscribirse en la Universidad Nacional Experimental de Guayana UNEG