Incrustar presentación
Descargar para leer sin conexión







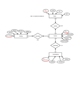
Este documento describe los requisitos para informatizar la información de una agencia de modelos. La agencia actualmente maneja la información de forma física sobre los modelos (código, edad, género, domicilio, teléfono), los eventos en los que participan los modelos (código, descripción), y los coordinadores de los eventos (código, nombre, domicilio, teléfono). Cada modelo puede participar en uno o más eventos y cada evento puede contratar a uno o más modelos. Los eventos son organizados por uno o más coordin






