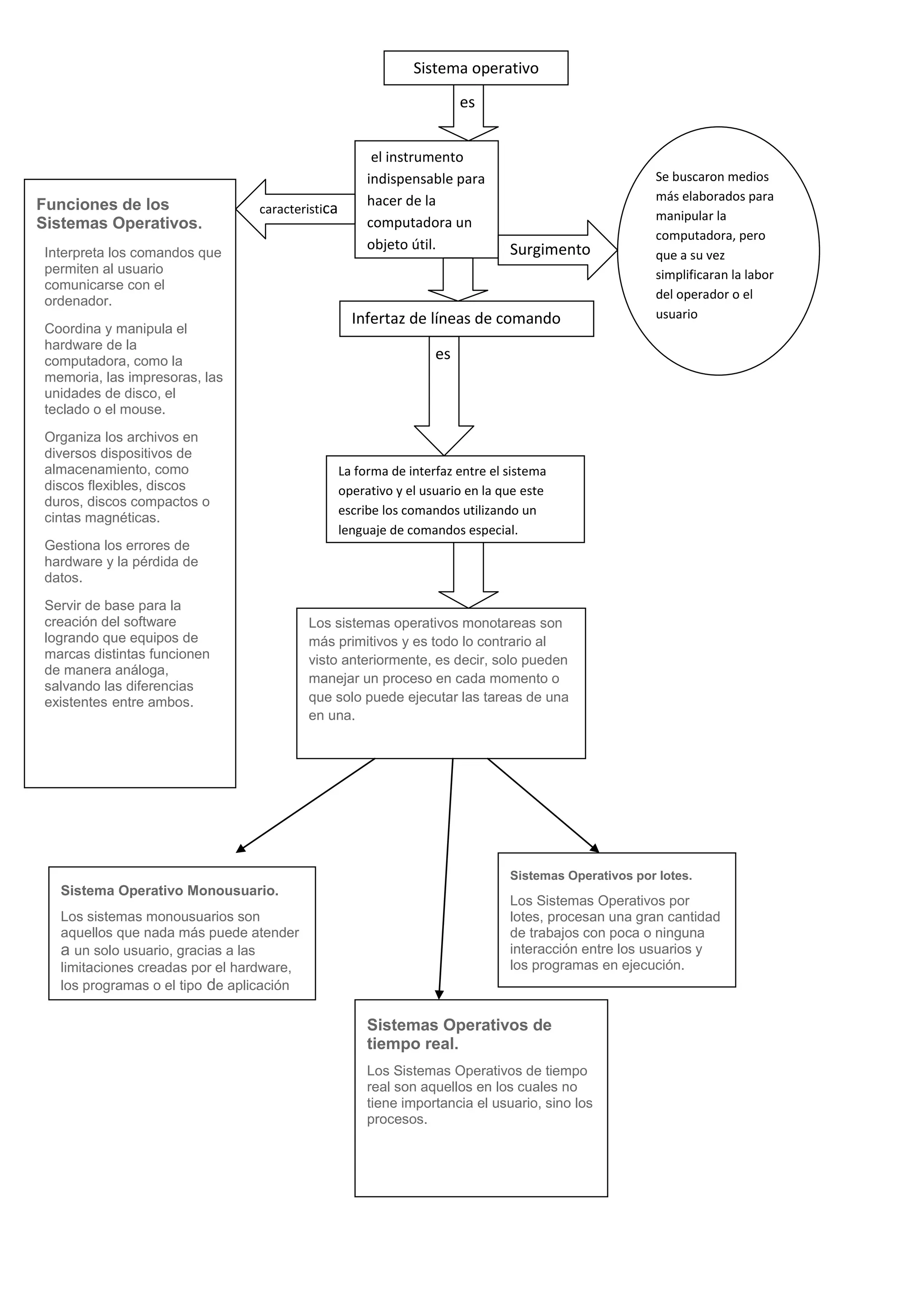
Sistema operativo
                                                                       es


                                                       el instrumento
                                                      indispensable para                              Se buscaron medios
                                                      hacer de la                                     más elaborados para
Funciones de los                caracteristica                                                        manipular la
Sistemas Operativos.                                  computadora un
                                sc                                                                    computadora, pero
                                                      objeto útil.             Surgimento
Interpreta los comandos que                                                                           que a su vez
permiten al usuario                                                                                   simplificaran la labor
comunicarse con el
ordenador.                                                                                            del operador o el
                                                   Infertaz de líneas de comando                      usuario
Coordina y manipula el
hardware de la
computadora, como la                                              es
memoria, las impresoras, las
unidades de disco, el
teclado o el mouse.
Organiza los archivos en
diversos dispositivos de
almacenamiento, como                             La forma de interfaz entre el sistema
discos flexibles, discos                         operativo y el usuario en la que este
duros, discos compactos o
                                                 escribe los comandos utilizando un
cintas magnéticas.
                                                 lenguaje de comandos especial.
Gestiona los errores de
hardware y la pérdida de
datos.
Servir de base para la
creación del software                     Los sistemas operativos monotareas son
logrando que equipos de                   más primitivos y es todo lo contrario al
marcas distintas funcionen                visto anteriormente, es decir, solo pueden
de manera análoga,
                                          manejar un proceso en cada momento o
salvando las diferencias
existentes entre ambos.                   que solo puede ejecutar las tareas de una
                                          en una.




                                                                               Sistemas Operativos por lotes.
  Sistema Operativo Monousuario.
                                                                               Los Sistemas Operativos por
  Los sistemas monousuarios son                                                lotes, procesan una gran cantidad
  aquellos que nada más puede atender                                          de trabajos con poca o ninguna
  a un solo usuario, gracias a las                                             interacción entre los usuarios y
  limitaciones creadas por el hardware,                                        los programas en ejecución.
  los programas o el tipo de aplicación
  ,.que se este ejecutando
                                                      Sistemas Operativos de
                                                      tiempo real.
                                                      Los Sistemas Operativos de tiempo
                                                      real son aquellos en los cuales no
                                                      tiene importancia el usuario, sino los
                                                      procesos.

Cachora

  • 1.
    Sistema operativo es el instrumento indispensable para Se buscaron medios hacer de la más elaborados para Funciones de los caracteristica manipular la Sistemas Operativos. computadora un sc computadora, pero objeto útil. Surgimento Interpreta los comandos que que a su vez permiten al usuario simplificaran la labor comunicarse con el ordenador. del operador o el Infertaz de líneas de comando usuario Coordina y manipula el hardware de la computadora, como la es memoria, las impresoras, las unidades de disco, el teclado o el mouse. Organiza los archivos en diversos dispositivos de almacenamiento, como La forma de interfaz entre el sistema discos flexibles, discos operativo y el usuario en la que este duros, discos compactos o escribe los comandos utilizando un cintas magnéticas. lenguaje de comandos especial. Gestiona los errores de hardware y la pérdida de datos. Servir de base para la creación del software Los sistemas operativos monotareas son logrando que equipos de más primitivos y es todo lo contrario al marcas distintas funcionen visto anteriormente, es decir, solo pueden de manera análoga, manejar un proceso en cada momento o salvando las diferencias existentes entre ambos. que solo puede ejecutar las tareas de una en una. Sistemas Operativos por lotes. Sistema Operativo Monousuario. Los Sistemas Operativos por Los sistemas monousuarios son lotes, procesan una gran cantidad aquellos que nada más puede atender de trabajos con poca o ninguna a un solo usuario, gracias a las interacción entre los usuarios y limitaciones creadas por el hardware, los programas en ejecución. los programas o el tipo de aplicación ,.que se este ejecutando Sistemas Operativos de tiempo real. Los Sistemas Operativos de tiempo real son aquellos en los cuales no tiene importancia el usuario, sino los procesos.