Incrustar presentación
Descargar para leer sin conexión
















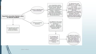
El documento habla sobre los riesgos y problemas de seguridad asociados con el uso de computadoras, como parte de un curso de finanzas en la Universidad Central del Ecuador. Se menciona que el documento cubre temas como seguridad y riesgos de computadoras. El autor del documento es Zárate y Criollo.














