Incrustar presentación
Descargar para leer sin conexión


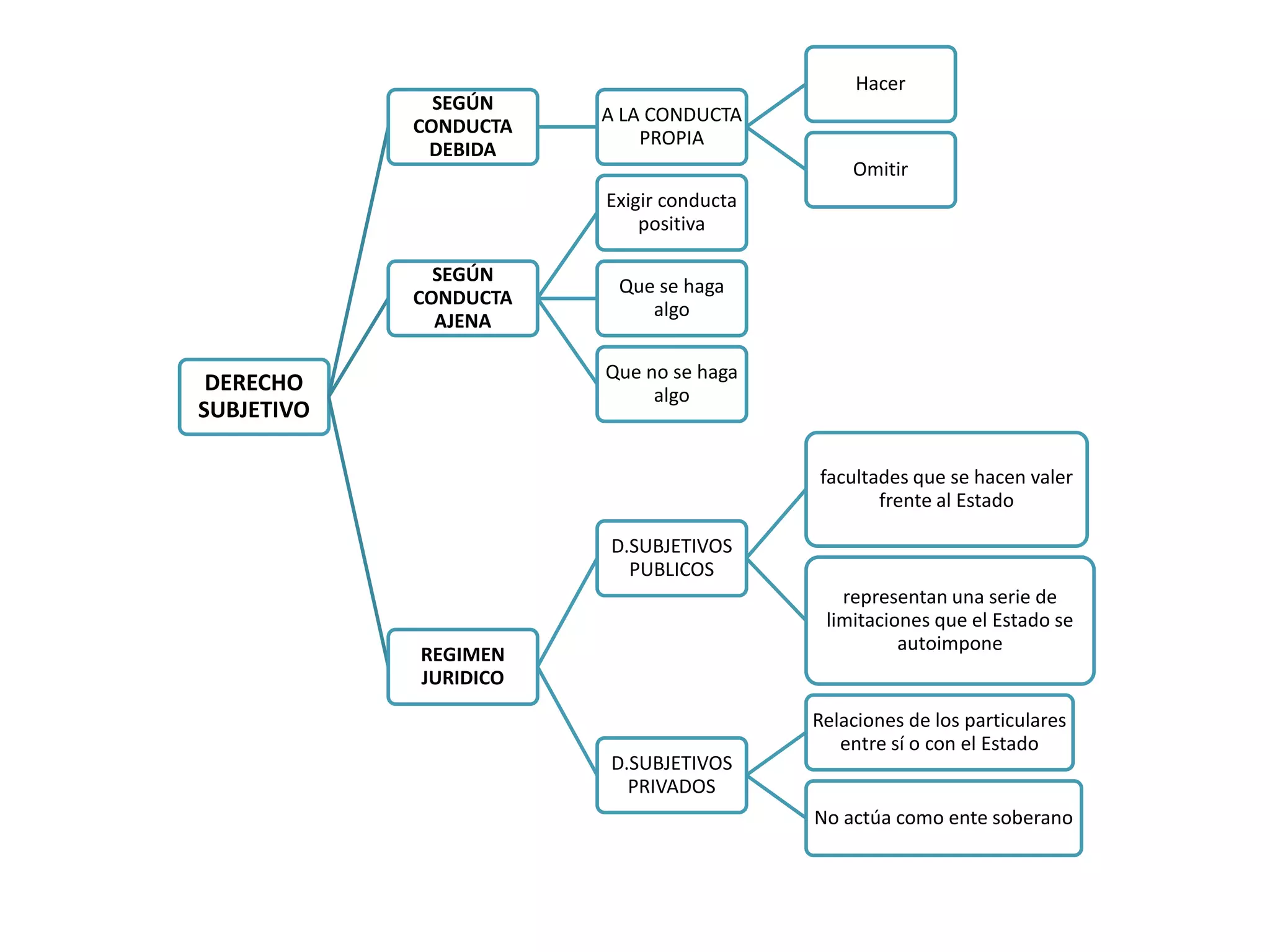
Este documento describe los diferentes tipos de derechos subjetivos según la conducta a la que se refieren. Explica que los derechos subjetivos pueden referirse a la conducta propia de alguien, ya sea para hacer o omitir algo, o pueden referirse a la conducta ajena para exigir que alguien haga o deje de hacer algo. También distingue entre los derechos subjetivos públicos, que se hacen valer frente al Estado y representan limitaciones que el Estado se autoimpone, y los derechos subjetivos privados, que se
