18/4/2023
1
MÓDULO II: LOS PROYECTOS, LA PLANIFICACIÓN Y EL DESARROLLO
MSc. Adalid Gutierrez Cabas 1
Contenido
1. Competencias en el Marco de la CPE y LMA.
2. Definición de proyecto de inversión y nomenclatura
de Inversión Pública.
3. Sistema de Planificación Integral del Estado.
4. Registro de catalogo de proyectos.
5. Lineamientos de Planificación de mediano Plazo.
MSc. Adalid Gutierrez Cabas 2
18/4/2023
2
Procedimiento para calificaciones
Prácticas 30%
Participación en clases 10%
Controles de lectura 40%
Foros 20%
Total 100%
MSc. Adalid Gutierrez Cabas 3
Controles de lectura
■ Semana I. Ley Nº777 (SPIE) y Sistema Nacional de Inversión
Pública.
■ Semana II. Sistema Nacional de Inversión Pública.
■ Semana III. Directrices de Formulación Presupuestaria 2023 y
Clasificadores Presupuestarios 2023.
■ Semana IV. El sector público en la Planificación del Desarrollo
Capítulos 1,2 y 3.
MSc. Adalid Gutierrez Cabas 4
18/4/2023
3
EL ROL DEL ESTADO EN LA ECONOMÍA EN EL MARCO DE LA CONSTITUCIÓN
POLÍTICA DEL ESTADO, LEY MARCO DE AUTONOMÍAS N°031 Y EL DECRETO
DE ORGANIZACIÓN DEL EJECUTIVO
Adalid Gutierrez Cabas
MSc. Adalid Gutierrez Cabas 5
La economía plural está constituida por las formas de organización:
Económica comunitaria
SEGÚN LA CPE, BOLIVIA ES UN ESTADO …
Art. 306
Estatal
Privada
Social cooperativa.
MSc. Adalid Gutierrez Cabas 6
18/4/2023
4
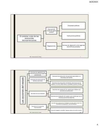
El carácter mixto de las
economías
latinoamericanas
Intervención
mediante gasto
público
Empresas públicas
Instituciones públicas
Regulaciones
Normas de regulación entre agentes
económicos privados.
MSc. Adalid Gutierrez Cabas 7
Las
acciones
del
estado
Acciones de regulación del
comportamiento de los agentes
económicos
Acciones de producción de
bienes y servicios
Acciones de producción de servicios esenciales a la
naturaleza del Estado.
Acciones de producción de bienes y servicios que se
realizan en forma alternativa o paralela al sector privado.
Acciones de acumulación
Acciones de instalación de capital para realizar sus
acciones de producción.
Acciones de instalación de capital, que constituyen por sí
mismas economías externas.
Acciones en el campo del
financiamiento
Acciones que proporcionan al Estado recursos para cumplir sus
funciones de producción y de acumulación.
Acciones dirigidas a transferir ingresos dentro del sector privado.
MSc. Adalid Gutierrez Cabas 8
18/4/2023
5
El
estado
productor
y
el
sector
público
Regulador
Ejemplo, normas generales para regular
la actividad educativa
Redistribuidor Ejemplo, Sistemas de becas
Ente productor Ejemplo, Presta servicios educativos.
MSc. Adalid Gutierrez Cabas 9
Artículo 306. ORGANIZACIÓN ECONÓMICA DEL
ESTADO
I. El modelo económico boliviano es plural y está orientado a mejorar la
calidad de vida y el vivir bien de todas las bolivianas y los bolivianos.
II. La economía plural está constituida por las formas de organización
económica comunitaria, estatal, privada y social cooperativa.
III. La economía plural articula las diferentes formas de organización
económica sobre los principios de complementariedad, reciprocidad,
solidaridad, redistribución, igualdad, seguridad jurídica, sustentabilidad,
equilibrio, justicia y transparencia. La economía social y comunitaria
complementará el interés individual con el vivir bien colectivo.
IV. Las formas de organización económica reconocidas en esta
Constitución podrán constituir empresas mixtas.
MSc. Adalid Gutierrez Cabas 10
18/4/2023
6
ORGANIZACIÓN ECONÓMICA DEL
ESTADO
MSc. Adalid Gutierrez Cabas 11
ORGANIZACIÓN ECONÓMICA DEL ESTADO SEGÚN CPE
Organización económica comunitaria
Estatal
Privada
Social cooperativa
MSc. Adalid Gutierrez Cabas 12
El modelo económico boliviano es plural y está orientado a mejorar la
calidad de vida y el vivir bien de todas las bolivianas y los bolivianos.
Art. 306
18/4/2023
7
FUNCIÓN DEL ESTADO EN LA
ECONOMÍA
Políticas
económicas
Política
Fiscal
Política
Monetaria
Política
Financiera
Políticas
Sectoriales
MSc. Adalid Gutierrez Cabas 13
Arts. 318, 321, 326, 330 y 334
DISTRIBUCIÓN DE COMPETENCIAS
MSc. Adalid Gutierrez Cabas 14
18/4/2023
8
DISTRIBUCIÓN DE COMPETENCIAS
Privativas:
Nivel Central Art.
298
Exclusivas:
GADs. Art. 300
GAMs. Art. 302
AIOC Art. 304
Concurrentes:
Nivel Central y
ETAs Parrafo II
Art. 299.
AIOC Parrafo III
Art.304
Compartida:
Nivel Central y
ETAs Parrafo I
299
AIOC
MSc. Adalid Gutierrez Cabas 15
MSc. Adalid Gutierrez Cabas 16
ESTRUCTURA DE LA LEY
Marco Constitucional, Objeto, Alcance y Ámbito de
Aplicación; Principios y Definiciones; Bases del
Régimen de Autonomías
TITULO ARTIC
ULO CONTENIDO
La Ley esta compuesta por 9 Títulos, 149 Artículos y Disposiciones Finales
Bases de la Organización Territorial; Espacios de
Planificación Gestión;
Mancomunidades.
Autonomía Departamental; Autonomía Municipal;
Autonomía Regional; Autonomía Indígena Originaria
Campesinas.
Acceso a la Autonomía;
Estatutos y Cartas Orgánicas.
18/4/2023
9
Competencias; Reserva de Ley, Transferencia y
Delegación; Alcance de las Competencias.
Objeto y Lineamientos, Recursos de las ETA, Administración
de los Recursos de las ETA; Transferencias; Gestión
Financiera y Responsabilidad Fiscal; Fondo de Desarrollo
Productivos Solidario.
Coordinación; Consejo Nacional de Autonomías;
Servicio Estatal de Autonomías; Planificación;
Concejos de Coordinación Sectorial; Acuerdos y
Obligaciones.
Participación Social; Control Social.
TITULO ARTIC
ULO CONTENIDO
ESTRUCTURA DE LA LEY
La Ley esta compuesta por 9 Títulos, 149 Artículos y Disposiciones Finales
MSc. Adalid Gutierrez Cabas 17
Igualdad Jerárquica
Nivel Central del Estado
Autonomía
Departamental
(9)
Autonomía
Municipal
(341)
Autonomía
IOC
(5)
Autonomía
Regional
(1)
TIPOS DE AUTONOMÍAS
ORGANIZACIÓN TERRITORIAL BOLIVIANA
MSc. Adalid Gutierrez Cabas 18
18/4/2023
10
GobiernoAutónomo Municipal
Unidad
Territorial
Gobierno
Departamento
GobiernoAutónomo
Departamental
Provincia
Municipio
Territorio
Indígena
Originario
Campesino
GobiernoAutónomo Indígena
OriginarioCampesino
Región
Gobierno Autónomo Regional
GobiernoAutónomo Indígena
OriginarioCampesino
GobiernoAutónomo Indígena
OriginarioCampesino
MSc. Adalid Gutierrez Cabas 19
Autonomía
Elección de
autoridades
Administraciónde
recursos
Ejercicio de sus
facultades
Competencias
Igualdad jerárquica o de rango constitucional
AUTONOMÍA EN BOLIVIA
MSc. Adalid Gutierrez Cabas 20
18/4/2023
11
Nivel
Central
del
Estado
Órgano
Legislativo
Órgano
Ejecutivo
Órgano
Judicial
Órgano
Electoral
ÓRGANOS DE GOBIERNO
MSc. Adalid Gutierrez Cabas 21
GAD
Órgano ejecutivo
Asamblea
Legislativa
Departamental
GAM
Órgano
Ejecutivo
Concejo Municipal
GAR
Órgano
Ejecutivo
Asamblea
Regional
GAIOC
Órganos de
acuerdo a su
Estatuto.
MSc. Adalid Gutierrez Cabas 22
ÓRGANOS DE GOBIERNO
18/4/2023
12
Órgano Ejecutivo
Reglamentaria
Ejecutiva
Órgano
Deliberativo
Legislativa
Deliberativa
Fiscalizadora
Emitir leyes, cuyo
contenido es normativo
en las materias que son
de su competencia.
Potestad de
administrar la cosa
pública, ejecutar la
ley y las normas
reglamentarias.
Capacidad de debatir y
tomar decisiones de
de forma consensuada.
Emitir normas
reglamentarias para
la aplicación de una ley.
Controlar al órgano
ejecutivo en la gestión pública y
el manejo de los recursos.
MSc. Adalid Gutierrez Cabas 23
Régimen Competencial
MSc. Adalid Gutierrez Cabas 24
18/4/2023
13
CPE
Art. 298, Art. 299,
Art. 300, Art. 302,
Art. 304
Catálogo
competencial
NCE GAD GAM GAIOC
Autonomía
regional
MSc. Adalid Gutierrez Cabas 25
EJERCICIO COMPETENCIAL
■ Ejercicio competencial: proceso a través del cual las competencias
asignadas son materializadas como políticas públicas mediante el
ejercicio de sus facultades:
MSc. Adalid Gutierrez Cabas 26
18/4/2023
14
EJERCICIO COMPETENCIAL
■ Se verifica por medio de facultades competenciales:
MSc. Adalid Gutierrez Cabas 27
Legislativa
Reglamentaria
Ejecutiva
Planificar
Operar
Supervisar
Regular
Funciones
competenciales
Privativa Exclusiva
Compartida Concurrente
Tipos de competencias
MSc. Adalid Gutierrez Cabas 28

Clase 04.18.pdf

  • 1.
    18/4/2023 1 MÓDULO II: LOSPROYECTOS, LA PLANIFICACIÓN Y EL DESARROLLO MSc. Adalid Gutierrez Cabas 1 Contenido 1. Competencias en el Marco de la CPE y LMA. 2. Definición de proyecto de inversión y nomenclatura de Inversión Pública. 3. Sistema de Planificación Integral del Estado. 4. Registro de catalogo de proyectos. 5. Lineamientos de Planificación de mediano Plazo. MSc. Adalid Gutierrez Cabas 2
  • 2.
    18/4/2023 2 Procedimiento para calificaciones Prácticas30% Participación en clases 10% Controles de lectura 40% Foros 20% Total 100% MSc. Adalid Gutierrez Cabas 3 Controles de lectura ■ Semana I. Ley Nº777 (SPIE) y Sistema Nacional de Inversión Pública. ■ Semana II. Sistema Nacional de Inversión Pública. ■ Semana III. Directrices de Formulación Presupuestaria 2023 y Clasificadores Presupuestarios 2023. ■ Semana IV. El sector público en la Planificación del Desarrollo Capítulos 1,2 y 3. MSc. Adalid Gutierrez Cabas 4
  • 3.
    18/4/2023 3 EL ROL DELESTADO EN LA ECONOMÍA EN EL MARCO DE LA CONSTITUCIÓN POLÍTICA DEL ESTADO, LEY MARCO DE AUTONOMÍAS N°031 Y EL DECRETO DE ORGANIZACIÓN DEL EJECUTIVO Adalid Gutierrez Cabas MSc. Adalid Gutierrez Cabas 5 La economía plural está constituida por las formas de organización: Económica comunitaria SEGÚN LA CPE, BOLIVIA ES UN ESTADO … Art. 306 Estatal Privada Social cooperativa. MSc. Adalid Gutierrez Cabas 6
  • 4.
    18/4/2023 4 El carácter mixtode las economías latinoamericanas Intervención mediante gasto público Empresas públicas Instituciones públicas Regulaciones Normas de regulación entre agentes económicos privados. MSc. Adalid Gutierrez Cabas 7 Las acciones del estado Acciones de regulación del comportamiento de los agentes económicos Acciones de producción de bienes y servicios Acciones de producción de servicios esenciales a la naturaleza del Estado. Acciones de producción de bienes y servicios que se realizan en forma alternativa o paralela al sector privado. Acciones de acumulación Acciones de instalación de capital para realizar sus acciones de producción. Acciones de instalación de capital, que constituyen por sí mismas economías externas. Acciones en el campo del financiamiento Acciones que proporcionan al Estado recursos para cumplir sus funciones de producción y de acumulación. Acciones dirigidas a transferir ingresos dentro del sector privado. MSc. Adalid Gutierrez Cabas 8
  • 5.
    18/4/2023 5 El estado productor y el sector público Regulador Ejemplo, normas generalespara regular la actividad educativa Redistribuidor Ejemplo, Sistemas de becas Ente productor Ejemplo, Presta servicios educativos. MSc. Adalid Gutierrez Cabas 9 Artículo 306. ORGANIZACIÓN ECONÓMICA DEL ESTADO I. El modelo económico boliviano es plural y está orientado a mejorar la calidad de vida y el vivir bien de todas las bolivianas y los bolivianos. II. La economía plural está constituida por las formas de organización económica comunitaria, estatal, privada y social cooperativa. III. La economía plural articula las diferentes formas de organización económica sobre los principios de complementariedad, reciprocidad, solidaridad, redistribución, igualdad, seguridad jurídica, sustentabilidad, equilibrio, justicia y transparencia. La economía social y comunitaria complementará el interés individual con el vivir bien colectivo. IV. Las formas de organización económica reconocidas en esta Constitución podrán constituir empresas mixtas. MSc. Adalid Gutierrez Cabas 10
  • 6.
    18/4/2023 6 ORGANIZACIÓN ECONÓMICA DEL ESTADO MSc.Adalid Gutierrez Cabas 11 ORGANIZACIÓN ECONÓMICA DEL ESTADO SEGÚN CPE Organización económica comunitaria Estatal Privada Social cooperativa MSc. Adalid Gutierrez Cabas 12 El modelo económico boliviano es plural y está orientado a mejorar la calidad de vida y el vivir bien de todas las bolivianas y los bolivianos. Art. 306
  • 7.
    18/4/2023 7 FUNCIÓN DEL ESTADOEN LA ECONOMÍA Políticas económicas Política Fiscal Política Monetaria Política Financiera Políticas Sectoriales MSc. Adalid Gutierrez Cabas 13 Arts. 318, 321, 326, 330 y 334 DISTRIBUCIÓN DE COMPETENCIAS MSc. Adalid Gutierrez Cabas 14
  • 8.
    18/4/2023 8 DISTRIBUCIÓN DE COMPETENCIAS Privativas: NivelCentral Art. 298 Exclusivas: GADs. Art. 300 GAMs. Art. 302 AIOC Art. 304 Concurrentes: Nivel Central y ETAs Parrafo II Art. 299. AIOC Parrafo III Art.304 Compartida: Nivel Central y ETAs Parrafo I 299 AIOC MSc. Adalid Gutierrez Cabas 15 MSc. Adalid Gutierrez Cabas 16 ESTRUCTURA DE LA LEY Marco Constitucional, Objeto, Alcance y Ámbito de Aplicación; Principios y Definiciones; Bases del Régimen de Autonomías TITULO ARTIC ULO CONTENIDO La Ley esta compuesta por 9 Títulos, 149 Artículos y Disposiciones Finales Bases de la Organización Territorial; Espacios de Planificación Gestión; Mancomunidades. Autonomía Departamental; Autonomía Municipal; Autonomía Regional; Autonomía Indígena Originaria Campesinas. Acceso a la Autonomía; Estatutos y Cartas Orgánicas.
  • 9.
    18/4/2023 9 Competencias; Reserva deLey, Transferencia y Delegación; Alcance de las Competencias. Objeto y Lineamientos, Recursos de las ETA, Administración de los Recursos de las ETA; Transferencias; Gestión Financiera y Responsabilidad Fiscal; Fondo de Desarrollo Productivos Solidario. Coordinación; Consejo Nacional de Autonomías; Servicio Estatal de Autonomías; Planificación; Concejos de Coordinación Sectorial; Acuerdos y Obligaciones. Participación Social; Control Social. TITULO ARTIC ULO CONTENIDO ESTRUCTURA DE LA LEY La Ley esta compuesta por 9 Títulos, 149 Artículos y Disposiciones Finales MSc. Adalid Gutierrez Cabas 17 Igualdad Jerárquica Nivel Central del Estado Autonomía Departamental (9) Autonomía Municipal (341) Autonomía IOC (5) Autonomía Regional (1) TIPOS DE AUTONOMÍAS ORGANIZACIÓN TERRITORIAL BOLIVIANA MSc. Adalid Gutierrez Cabas 18
  • 10.
    18/4/2023 10 GobiernoAutónomo Municipal Unidad Territorial Gobierno Departamento GobiernoAutónomo Departamental Provincia Municipio Territorio Indígena Originario Campesino GobiernoAutónomo Indígena OriginarioCampesino Región GobiernoAutónomo Regional GobiernoAutónomo Indígena OriginarioCampesino GobiernoAutónomo Indígena OriginarioCampesino MSc. Adalid Gutierrez Cabas 19 Autonomía Elección de autoridades Administraciónde recursos Ejercicio de sus facultades Competencias Igualdad jerárquica o de rango constitucional AUTONOMÍA EN BOLIVIA MSc. Adalid Gutierrez Cabas 20
  • 11.
    18/4/2023 11 Nivel Central del Estado Órgano Legislativo Órgano Ejecutivo Órgano Judicial Órgano Electoral ÓRGANOS DE GOBIERNO MSc.Adalid Gutierrez Cabas 21 GAD Órgano ejecutivo Asamblea Legislativa Departamental GAM Órgano Ejecutivo Concejo Municipal GAR Órgano Ejecutivo Asamblea Regional GAIOC Órganos de acuerdo a su Estatuto. MSc. Adalid Gutierrez Cabas 22 ÓRGANOS DE GOBIERNO
  • 12.
    18/4/2023 12 Órgano Ejecutivo Reglamentaria Ejecutiva Órgano Deliberativo Legislativa Deliberativa Fiscalizadora Emitir leyes,cuyo contenido es normativo en las materias que son de su competencia. Potestad de administrar la cosa pública, ejecutar la ley y las normas reglamentarias. Capacidad de debatir y tomar decisiones de de forma consensuada. Emitir normas reglamentarias para la aplicación de una ley. Controlar al órgano ejecutivo en la gestión pública y el manejo de los recursos. MSc. Adalid Gutierrez Cabas 23 Régimen Competencial MSc. Adalid Gutierrez Cabas 24
  • 13.
    18/4/2023 13 CPE Art. 298, Art.299, Art. 300, Art. 302, Art. 304 Catálogo competencial NCE GAD GAM GAIOC Autonomía regional MSc. Adalid Gutierrez Cabas 25 EJERCICIO COMPETENCIAL ■ Ejercicio competencial: proceso a través del cual las competencias asignadas son materializadas como políticas públicas mediante el ejercicio de sus facultades: MSc. Adalid Gutierrez Cabas 26
  • 14.
    18/4/2023 14 EJERCICIO COMPETENCIAL ■ Severifica por medio de facultades competenciales: MSc. Adalid Gutierrez Cabas 27 Legislativa Reglamentaria Ejecutiva Planificar Operar Supervisar Regular Funciones competenciales Privativa Exclusiva Compartida Concurrente Tipos de competencias MSc. Adalid Gutierrez Cabas 28