Incrustar presentación
Descargar como DOCX, PPTX

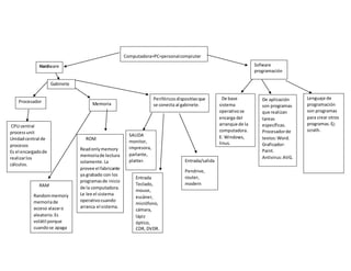
Este documento describe los componentes básicos de una computadora personal, incluyendo el procesador, memoria RAM y ROM, gabinete, periféricos de entrada y salida, y software como el sistema operativo y programas de aplicación. Explica que el procesador es el encargado de realizar cálculos, la memoria RAM es volátil y la ROM contiene programas grabados de forma permanente por el fabricante. También enumera ejemplos de periféricos de entrada como teclado, mouse y cámara, y de salida como monitor e impresora
