ANA MARIA REYES VANEGAS
TECNOLOGIA EDUCATIVA
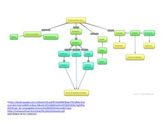
Mapa
conceptual
¿Qué es?
Herramienta
de
Situaciones
mediadas
aprendizaje
Centrado
en
La didáctica Leguaje y
sistemas
simbólicos
Investigación
Y
evaluación
Características
¿Cuáles son?
El
pensamie
nto aumento de
significados
Experiencia
Contribuye
Componentes
¿Cuáles son?
Medios
visuales
Medios
auditivos
Medios
digitales
Beneficios
reglas Basamento
teórico
Campo de
operación
Conformadas
por
Desarrolla
Proporciona
Mejoramiento
de
Proceso de
enseñanza-aprendizaje
•https://books.google.com.co/books?id=eqFBTolXw9MC&pg=PA21&dq=hist
oria+del+internet&hl=es&sa=X&ved=0CCsQ6AEwA2oVChMIiI3ZsNv7xgIVRJe
ACh3Cugs_#v=onepage&q=historia%20del%20internet&f=false
https://campusvirtual.ull.es/ocw/file.php/4/ebookte.pdf
ANA MARIA REYES VANEGAS
Página Web
Estática:
Es aquella que está
compuesta de una
serie de archivos
que contienen el
código HTML que
constituye la página
en sí y que permiten
mostrar los textos,
imágenes, videos,
etc que conforman
el contenido de la
página.
ESQUEMA
CONCEPTUAL
PAGINA WEB
¿Qué es? Características Tipos
Es un documento o
información electrónica
capaz de contener
texto, sonido y video
programas, enlaces,
imágenes, y muchas
otras cosas.
Una página web está compuesta
principalmente por información
(sólo texto y/o módulos
multimedia) así como por
hiperenlaces
son escritas en un lenguaje de
marcado que provee la capacidad
de manejar e insertar hiperenlaces,
generalmente HTML.
El posicionamiento web de una
página web es la base para optimizar
todo un sitio web el cual es un
conjunto de páginas web.
Según la
técnica
para
construirla
Pagina Web Dinámica:
El término dinámico
hace referencia a que
la página web se
construye al momento
en que la página es
visitada por el usuario.
Es decir que el
contenido de la página
web no es fijo sino que
se construye de
acuerdo a la
interacción que el
usuario hace con la
página.
Páginas Web en
Flash
Este tipo de página
web son
construidas
usando el software
de Adobe llamado
Flash. Este
software permite
realizar
animaciones
Adaptada para la
llamada world wide web,
y que puede ser accedida
mediante un navegador
Páginas Web en HTML
Son páginas estáticas construidas en el
lenguaje de marcado HTML. Para construirlas
se necesita saber este lenguaje que es
bastante sencillo. Se puede usar software
para edición web o simplemente un editor de
texto cualquier, inclusive el bloc de notas.
Este tipo de página tienen las desventajas de
las páginas estáticas y son poco
recomendables.
Según la
forma que
sirve
MENTEFACTO
INTERNET
TECNOLOGIA
• Cables de red
• Equipos de utilería
• Posee gran cantidad
de información
• Ofrece interacción
entre personas a nivel
satelital
• Red informática
descentralizada
TIPOS DE CONEXIÓN
• Línea telefónica
convencional
• RBT, red telefónica
básica
• Línea digital (RDSI-
ADSL)
• Cable
• Satélite
• Redes inalámbricas
• LMDS
• PLC
• TELEFONIA MOVIL
(GSM, GPRS, UM, TS,
HSDPA)
PROTOCOLOS
• TCP
• IP
BENEFICIOS
• Comunicación
con diferentes
personas en
lugares diferentes
del planeta.
• Intercambio de
archivos de una
computador a
otro.
• Trabajar desde
casa.
//
El presidente de
EE.UU, ordena la
creación de la
Agencia de
Investigación de
Proyectos
Avanzados (ARPA)
Los datos se
trasmiten en
pequeñas porciones
o paquete, principio
que facilitaría luego
el flujo de
información en
redes informáticas
Lawrence Roberts y
Thomas Merril conectan
por línea telefónica dos
computadoras, una en
Massachusetts y la otra
en California Acuñan el termino «INTERNET»,
versión abreviada de
«interworking» o
«interconexión de redes» en
ingles.
Desarrollan el sistema
de correo electrónico
Se pone en marcha la red de
computadoras ARPANET
desarrollada por ARPA
Surge la primera red
local Ethernet
Crean el protocolo
TCP/IP
Desarrollan el modelo
de hipertextos World,
Wide, Web. Aparecen
los primeros virus
informáticos que se
propagan por internet
Aparece el primer
navegador de Internet, el
primer motor de búsqueda
y sus primeras radio
trasmisiones por internet
Surgen las primeras
tiendas electrónicas,
bancos online y banners
publicitarios.
Web 2
Primeros intentos de
censura electrónica en
algunos países. Surge le
formato mp3
Tripulantes de la Estación
Espacial Internacional (ISS)
obtienen acceso directo a
internet
El numero de sitios web
supera 357 millones (según los
datos de la empresa Nercraft
correspondiente a julio de
2011
$
$
Línea del tiempo
INTERNET
• https://books.google.com.co/books?id=eqFBTolXw9MC&pg=PA21&d
q=historia+del+internet&hl=es&sa=X&ved=0CCsQ6AEwA2oVChMIiI3Z
sNv7xgIVRJeACh3Cugs_#v=onepage&q=historia%20del%20internet&f
=false
• https://www.google.com.co/search?q=linea+del+tiempo+de+internet
&espv=2&biw=1280&bih=699&source=lnms&tbm=isch&sa=X&ved=0
CAYQ_AUoAWoVChMIkY3Vmdv7xgIVTNOACh2vzQaA#tbm=isch&q=hi
storia+del+internet&imgrc=vwomsIFIZup_GM%3A
MAPA
MENTAL
OVA
HERRAMIENTA
RECURSOS
DIGITALES
PROPOSITO
EDUCATIVO
ELEMENTOS DE
CONTEXTUALIZACION
FLEXIBILIDAD
CURRICULAR
DIGITAL
AUTOSOSTENIBLE
• https://www.google.com.co/search?q
=objetivo+virtual+de+aprendizaje&es
pv=2&biw=1280&bih=699&source=ln
ms&tbm=isch&sa=X&ved=0CAYQ_AU
oAWoVChMIqqmL38r7xgIVhlweCh2U
3QgE#tbm=isch&q=objetivo+virtual+d
e+aprendizaje+mapa++mental&imgrc
=2drrJlKZUekwjM%3A
• http://es.slideshare.net/pablocastell/
objetos-virtuales-de-aprendizaje-ova
TECNOLOGÍA
Necesidades
Avances
científicos
Mal uso
Contaminación
Salud
CausasProblemas
Psicológicos
Globalización
Visual
Violación
Privacidad
Comunicación
Aprendizaje
Anonimato
Enfermedades
Cultural
Diversidad
Desigualdad
Acceso al
medio
Negociación
Categorías Análisis
Educación
Ocio
Malos hábitos
CIBERGRAFIA
• http://recursostic.educacion.es/usuarios/web/ayudas/54-conexiones-a-internet-bis
• https://books.google.com.co/books?id=eqFBTolXw9MC&pg=PA21&dq=historia+del+internet&hl=es&sa=X&ved=0C
CsQ6AEwA2oVChMIiI3ZsNv7xgIVRJeACh3Cugs_#v=onepage&q=historia%20del%20internet&f=false
• http://es.slideshare.net/micky1997/tisg-29896756?qid=52dcb412-2685-4ce1-aaab-
3a41e4e4284b&v=qf1&b=&from_search=1

Conceptos-Diagramas