Configuración de redes convencionalesBecerra Jara JaimeHilario Sandoval LuiguiSeminario Pescoran Anthony
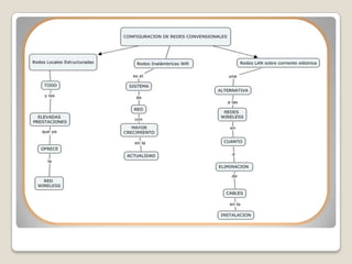
Redes Locales EstructuradasTodo y las elevadas prestaciones que ya ofrece la red wireless, su fluctuación de velocidad y su sensibilidad a interferencias externas (otras emisiones de radio y/o objetos físicos como paredes), hacen que para redes de cierto nivel en equipos o necesidades específicas en ratios de transferencia, hagan imprescindible la implantación de una red informática basada en cable estructurado.
Redes Inalámbricas Wifi La solución wireless es el sistema de red con mayor crecimiento en la actualidad. Pensado para redes de pocos equipos o complemento móvil a redes estructuradas ya existentes, las redes inalámbricas son la solución perfecta para trabajar en red local con notebooks o sistemas WiFi (Pocket PC), o para instalaciones en zonas donde, ya sea por dificultad de acceso o por la imposibilidad física o estética de implantar un cable, se precise de conexión a red local o Internet.
Redes LAN sobre corriente eléctricaUna alternativa a las redes wireless en cuanto a eliminación de cables en la instalación, y con nivel de transferencia de datos fiable por encima de los 100 MB/segson las redes basadas en la instalación eléctrica.Mediante dispositivos especiales que transmiten la señal Ethernet a través de la instalación existente de electricidad podemos crear una red local con tomas en cualquier punto donde ya exista una toma de corriente.
Redes Privadas Virtuales Esta es la opción complementaria a cualquiera de las anteriores e indispensables para Empresas con mas de una delegación.Con una inversión mínima y mediante comunicaciones de banda ancha como ADSL, xDSL, Fibra Óptica, o similar (y cualquier combinación entre ellas), Aina SG puede enlazar distintas ubicaciones a modo de que operen como si estuviesen en una misma red local.
ConfiguracióN De Redes Convencionales2
ConfiguracióN De Redes Convencionales2

ConfiguracióN De Redes Convencionales2

  • 1.
    Configuración de redesconvencionalesBecerra Jara JaimeHilario Sandoval LuiguiSeminario Pescoran Anthony
  • 2.
    Redes Locales EstructuradasTodoy las elevadas prestaciones que ya ofrece la red wireless, su fluctuación de velocidad y su sensibilidad a interferencias externas (otras emisiones de radio y/o objetos físicos como paredes), hacen que para redes de cierto nivel en equipos o necesidades específicas en ratios de transferencia, hagan imprescindible la implantación de una red informática basada en cable estructurado.
  • 3.
    Redes Inalámbricas WifiLa solución wireless es el sistema de red con mayor crecimiento en la actualidad. Pensado para redes de pocos equipos o complemento móvil a redes estructuradas ya existentes, las redes inalámbricas son la solución perfecta para trabajar en red local con notebooks o sistemas WiFi (Pocket PC), o para instalaciones en zonas donde, ya sea por dificultad de acceso o por la imposibilidad física o estética de implantar un cable, se precise de conexión a red local o Internet.
  • 5.
    Redes LAN sobrecorriente eléctricaUna alternativa a las redes wireless en cuanto a eliminación de cables en la instalación, y con nivel de transferencia de datos fiable por encima de los 100 MB/segson las redes basadas en la instalación eléctrica.Mediante dispositivos especiales que transmiten la señal Ethernet a través de la instalación existente de electricidad podemos crear una red local con tomas en cualquier punto donde ya exista una toma de corriente.
  • 7.
    Redes Privadas VirtualesEsta es la opción complementaria a cualquiera de las anteriores e indispensables para Empresas con mas de una delegación.Con una inversión mínima y mediante comunicaciones de banda ancha como ADSL, xDSL, Fibra Óptica, o similar (y cualquier combinación entre ellas), Aina SG puede enlazar distintas ubicaciones a modo de que operen como si estuviesen en una misma red local.