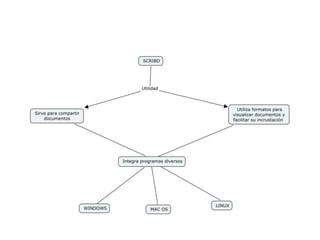
Serie de cuadros sinopticos en la que se describe una serie de cuadros donde entenderemos el uso de diferentes utilidades del internet.