ESTRUCTURA DE
                          UNA
                    COMPUTADORA PC



                                          COMO
 HARDWARE              SOFTWARE
                                          FUNCIONA


                        *SISTEMAS
 DISPOSITIVOS DE
ENTRADA DE DATOS
                      *APLICACIONES
                        *UTILERIAS


                *SCANER
            *CAMARA DE VIDEO
               *TECLADO
                 *RATON



                        DISPOSITIVOS DE
                        SALIDA DE DATOS



                                       *IMPRESORA
                                   *TARJETA DE AUDIO Y
                                         BOCINAS
                                        *MONITOR


                                                                                 DISPOSITIVOS DE
                                                                                  PENSAMIENTOS




                                                                          *CD
                                                                          *DISQUETE
                                                                          *DISCO


                                                           DISPOSITIVOS
                                                              MIXTOS


                                                  *TARJETA DE
                                                      RED
                                                    *MODEM

                                                                                                         *TARJETA DE VIDEO
                                                                                                         *MICROPROCESADO
                                                                                                          *TARJETA MADRE
                                                                                                             * MEMORIA


                                                                                             *DISPOSITIVOS DE
                                                                                            ALMACENAMIENTO
                                                                                              *UNIDAD DE DVD
ESTRUCTURA DE
                          UNA
                    COMPUTADORA PC



                                          COMO
 HARDWARE              SOFTWARE
                                          FUNCIONA


                        *SISTEMAS
 DISPOSITIVOS DE
ENTRADA DE DATOS
                      *APLICACIONES
                        *UTILERIAS


                *SCANER
            *CAMARA DE VIDEO
               *TECLADO
                 *RATON



                        DISPOSITIVOS DE
                        SALIDA DE DATOS



                                       *IMPRESORA
                                   *TARJETA DE AUDIO Y
                                         BOCINAS
                                        *MONITOR


                                                                                 DISPOSITIVOS DE
                                                                                  PENSAMIENTOS




                                                                          *CD
                                                                          *DISQUETE
                                                                          *DISCO


                                                           DISPOSITIVOS
                                                              MIXTOS


                                                  *TARJETA DE
                                                      RED
                                                    *MODEM

                                                                                                         *TARJETA DE VIDEO
                                                                                                         *MICROPROCESADO
                                                                                                          *TARJETA MADRE
                                                                                                             * MEMORIA


                                                                                             *DISPOSITIVOS DE
                                                                                            ALMACENAMIENTO
                                                                                              *UNIDAD DE DVD
ESTRUCTURA DE
                          UNA
                    COMPUTADORA PC



                                          COMO
 HARDWARE              SOFTWARE
                                          FUNCIONA


                        *SISTEMAS
 DISPOSITIVOS DE
ENTRADA DE DATOS
                      *APLICACIONES
                        *UTILERIAS


                *SCANER
            *CAMARA DE VIDEO
               *TECLADO
                 *RATON



                        DISPOSITIVOS DE
                        SALIDA DE DATOS



                                       *IMPRESORA
                                   *TARJETA DE AUDIO Y
                                         BOCINAS
                                        *MONITOR


                                                                                 DISPOSITIVOS DE
                                                                                  PENSAMIENTOS




                                                                          *CD
                                                                          *DISQUETE
                                                                          *DISCO


                                                           DISPOSITIVOS
                                                              MIXTOS


                                                  *TARJETA DE
                                                      RED
                                                    *MODEM

                                                                                                         *TARJETA DE VIDEO
                                                                                                         *MICROPROCESADO
                                                                                                          *TARJETA MADRE
                                                                                                             * MEMORIA


                                                                                             *DISPOSITIVOS DE
                                                                                            ALMACENAMIENTO
                                                                                              *UNIDAD DE DVD
ESTRUCTURA DE
                          UNA
                    COMPUTADORA PC



                                          COMO
 HARDWARE              SOFTWARE
                                          FUNCIONA


                        *SISTEMAS
 DISPOSITIVOS DE
ENTRADA DE DATOS
                      *APLICACIONES
                        *UTILERIAS


                *SCANER
            *CAMARA DE VIDEO
               *TECLADO
                 *RATON



                        DISPOSITIVOS DE
                        SALIDA DE DATOS



                                       *IMPRESORA
                                   *TARJETA DE AUDIO Y
                                         BOCINAS
                                        *MONITOR


                                                                                 DISPOSITIVOS DE
                                                                                  PENSAMIENTOS




                                                                          *CD
                                                                          *DISQUETE
                                                                          *DISCO


                                                           DISPOSITIVOS
                                                              MIXTOS


                                                  *TARJETA DE
                                                      RED
                                                    *MODEM

                                                                                                         *TARJETA DE VIDEO
                                                                                                         *MICROPROCESADO
                                                                                                          *TARJETA MADRE
                                                                                                             * MEMORIA


                                                                                             *DISPOSITIVOS DE
                                                                                            ALMACENAMIENTO
                                                                                              *UNIDAD DE DVD
ESTRUCTURA DE
                          UNA
                    COMPUTADORA PC



                                          COMO
 HARDWARE              SOFTWARE
                                          FUNCIONA


                        *SISTEMAS
 DISPOSITIVOS DE
ENTRADA DE DATOS
                      *APLICACIONES
                        *UTILERIAS


                *SCANER
            *CAMARA DE VIDEO
               *TECLADO
                 *RATON



                        DISPOSITIVOS DE
                        SALIDA DE DATOS



                                       *IMPRESORA
                                   *TARJETA DE AUDIO Y
                                         BOCINAS
                                        *MONITOR


                                                                                 DISPOSITIVOS DE
                                                                                  PENSAMIENTOS




                                                                          *CD
                                                                          *DISQUETE
                                                                          *DISCO


                                                           DISPOSITIVOS
                                                              MIXTOS


                                                  *TARJETA DE
                                                      RED
                                                    *MODEM

                                                                                                         *TARJETA DE VIDEO
                                                                                                         *MICROPROCESADO
                                                                                                          *TARJETA MADRE
                                                                                                             * MEMORIA


                                                                                             *DISPOSITIVOS DE
                                                                                            ALMACENAMIENTO
                                                                                              *UNIDAD DE DVD
ESTRUCTURA DE
                          UNA
                    COMPUTADORA PC



                                          COMO
 HARDWARE              SOFTWARE
                                          FUNCIONA


                        *SISTEMAS
 DISPOSITIVOS DE
ENTRADA DE DATOS
                      *APLICACIONES
                        *UTILERIAS


                *SCANER
            *CAMARA DE VIDEO
               *TECLADO
                 *RATON



                        DISPOSITIVOS DE
                        SALIDA DE DATOS



                                       *IMPRESORA
                                   *TARJETA DE AUDIO Y
                                         BOCINAS
                                        *MONITOR


                                                                                 DISPOSITIVOS DE
                                                                                  PENSAMIENTOS




                                                                          *CD
                                                                          *DISQUETE
                                                                          *DISCO


                                                           DISPOSITIVOS
                                                              MIXTOS


                                                  *TARJETA DE
                                                      RED
                                                    *MODEM

                                                                                                         *TARJETA DE VIDEO
                                                                                                         *MICROPROCESADO
                                                                                                          *TARJETA MADRE
                                                                                                             * MEMORIA


                                                                                             *DISPOSITIVOS DE
                                                                                            ALMACENAMIENTO
                                                                                              *UNIDAD DE DVD
ESTRUCTURA DE
                          UNA
                    COMPUTADORA PC



                                          COMO
 HARDWARE              SOFTWARE
                                          FUNCIONA


                        *SISTEMAS
 DISPOSITIVOS DE
ENTRADA DE DATOS
                      *APLICACIONES
                        *UTILERIAS


                *SCANER
            *CAMARA DE VIDEO
               *TECLADO
                 *RATON



                        DISPOSITIVOS DE
                        SALIDA DE DATOS



                                       *IMPRESORA
                                   *TARJETA DE AUDIO Y
                                         BOCINAS
                                        *MONITOR


                                                                                 DISPOSITIVOS DE
                                                                                  PENSAMIENTOS




                                                                          *CD
                                                                          *DISQUETE
                                                                          *DISCO


                                                           DISPOSITIVOS
                                                              MIXTOS


                                                  *TARJETA DE
                                                      RED
                                                    *MODEM

                                                                                                         *TARJETA DE VIDEO
                                                                                                         *MICROPROCESADO
                                                                                                          *TARJETA MADRE
                                                                                                             * MEMORIA


                                                                                             *DISPOSITIVOS DE
                                                                                            ALMACENAMIENTO
                                                                                              *UNIDAD DE DVD

Doc1

  • 1.
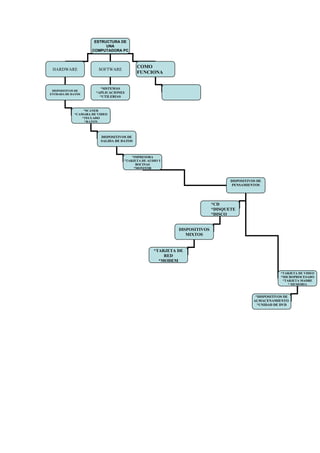
    ESTRUCTURA DE UNA COMPUTADORA PC COMO HARDWARE SOFTWARE FUNCIONA *SISTEMAS DISPOSITIVOS DE ENTRADA DE DATOS *APLICACIONES *UTILERIAS *SCANER *CAMARA DE VIDEO *TECLADO *RATON DISPOSITIVOS DE SALIDA DE DATOS *IMPRESORA *TARJETA DE AUDIO Y BOCINAS *MONITOR DISPOSITIVOS DE PENSAMIENTOS *CD *DISQUETE *DISCO DISPOSITIVOS MIXTOS *TARJETA DE RED *MODEM *TARJETA DE VIDEO *MICROPROCESADO *TARJETA MADRE * MEMORIA *DISPOSITIVOS DE ALMACENAMIENTO *UNIDAD DE DVD
  • 2.
    ESTRUCTURA DE UNA COMPUTADORA PC COMO HARDWARE SOFTWARE FUNCIONA *SISTEMAS DISPOSITIVOS DE ENTRADA DE DATOS *APLICACIONES *UTILERIAS *SCANER *CAMARA DE VIDEO *TECLADO *RATON DISPOSITIVOS DE SALIDA DE DATOS *IMPRESORA *TARJETA DE AUDIO Y BOCINAS *MONITOR DISPOSITIVOS DE PENSAMIENTOS *CD *DISQUETE *DISCO DISPOSITIVOS MIXTOS *TARJETA DE RED *MODEM *TARJETA DE VIDEO *MICROPROCESADO *TARJETA MADRE * MEMORIA *DISPOSITIVOS DE ALMACENAMIENTO *UNIDAD DE DVD
  • 3.
    ESTRUCTURA DE UNA COMPUTADORA PC COMO HARDWARE SOFTWARE FUNCIONA *SISTEMAS DISPOSITIVOS DE ENTRADA DE DATOS *APLICACIONES *UTILERIAS *SCANER *CAMARA DE VIDEO *TECLADO *RATON DISPOSITIVOS DE SALIDA DE DATOS *IMPRESORA *TARJETA DE AUDIO Y BOCINAS *MONITOR DISPOSITIVOS DE PENSAMIENTOS *CD *DISQUETE *DISCO DISPOSITIVOS MIXTOS *TARJETA DE RED *MODEM *TARJETA DE VIDEO *MICROPROCESADO *TARJETA MADRE * MEMORIA *DISPOSITIVOS DE ALMACENAMIENTO *UNIDAD DE DVD
  • 4.
    ESTRUCTURA DE UNA COMPUTADORA PC COMO HARDWARE SOFTWARE FUNCIONA *SISTEMAS DISPOSITIVOS DE ENTRADA DE DATOS *APLICACIONES *UTILERIAS *SCANER *CAMARA DE VIDEO *TECLADO *RATON DISPOSITIVOS DE SALIDA DE DATOS *IMPRESORA *TARJETA DE AUDIO Y BOCINAS *MONITOR DISPOSITIVOS DE PENSAMIENTOS *CD *DISQUETE *DISCO DISPOSITIVOS MIXTOS *TARJETA DE RED *MODEM *TARJETA DE VIDEO *MICROPROCESADO *TARJETA MADRE * MEMORIA *DISPOSITIVOS DE ALMACENAMIENTO *UNIDAD DE DVD
  • 5.
    ESTRUCTURA DE UNA COMPUTADORA PC COMO HARDWARE SOFTWARE FUNCIONA *SISTEMAS DISPOSITIVOS DE ENTRADA DE DATOS *APLICACIONES *UTILERIAS *SCANER *CAMARA DE VIDEO *TECLADO *RATON DISPOSITIVOS DE SALIDA DE DATOS *IMPRESORA *TARJETA DE AUDIO Y BOCINAS *MONITOR DISPOSITIVOS DE PENSAMIENTOS *CD *DISQUETE *DISCO DISPOSITIVOS MIXTOS *TARJETA DE RED *MODEM *TARJETA DE VIDEO *MICROPROCESADO *TARJETA MADRE * MEMORIA *DISPOSITIVOS DE ALMACENAMIENTO *UNIDAD DE DVD
  • 6.
    ESTRUCTURA DE UNA COMPUTADORA PC COMO HARDWARE SOFTWARE FUNCIONA *SISTEMAS DISPOSITIVOS DE ENTRADA DE DATOS *APLICACIONES *UTILERIAS *SCANER *CAMARA DE VIDEO *TECLADO *RATON DISPOSITIVOS DE SALIDA DE DATOS *IMPRESORA *TARJETA DE AUDIO Y BOCINAS *MONITOR DISPOSITIVOS DE PENSAMIENTOS *CD *DISQUETE *DISCO DISPOSITIVOS MIXTOS *TARJETA DE RED *MODEM *TARJETA DE VIDEO *MICROPROCESADO *TARJETA MADRE * MEMORIA *DISPOSITIVOS DE ALMACENAMIENTO *UNIDAD DE DVD
  • 7.
    ESTRUCTURA DE UNA COMPUTADORA PC COMO HARDWARE SOFTWARE FUNCIONA *SISTEMAS DISPOSITIVOS DE ENTRADA DE DATOS *APLICACIONES *UTILERIAS *SCANER *CAMARA DE VIDEO *TECLADO *RATON DISPOSITIVOS DE SALIDA DE DATOS *IMPRESORA *TARJETA DE AUDIO Y BOCINAS *MONITOR DISPOSITIVOS DE PENSAMIENTOS *CD *DISQUETE *DISCO DISPOSITIVOS MIXTOS *TARJETA DE RED *MODEM *TARJETA DE VIDEO *MICROPROCESADO *TARJETA MADRE * MEMORIA *DISPOSITIVOS DE ALMACENAMIENTO *UNIDAD DE DVD