Incrustar presentación
Descargar para leer sin conexión

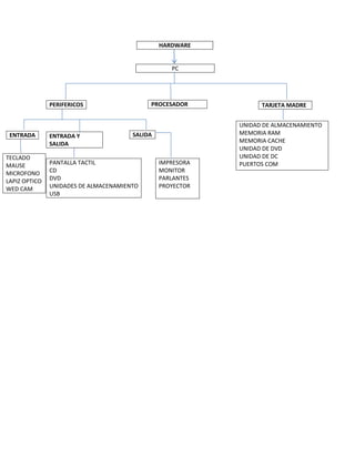
El documento describe la estructura básica de un sistema de computadora personal, incluyendo el procesador, la tarjeta madre, la memoria RAM y la unidad de almacenamiento como componentes centrales, así como periféricos de entrada como teclado, mouse y micrófono, y periféricos de salida como pantalla, impresora y parlantes.
