EJERCICIOS PROGRAMACION “PSEINT”
1. Crear un algoritmo que me diga los números del 1 al 10. Utilizando Mientras.
SEUDOCODIGO:
DIAGRAMA:
_______________________________________________________________________________
2. Haga un Algoritmo para Construir un avión de papel.
SEUDOCODIGO:
DIAGRAMA:
_______________________________________________________________________________
3. Realizar un algoritmo para realizar las 4 operaciones básicas.
SEUDOCODIGO:
DIAGRAMA:
4. Algoritmo para hallar el VOLUMEN y el AREA de un cilindro.
SEUDOCODIGO:
DIAGRAMA:
5.Pedir un libro en una biblioteca
PSEUDOCODIGO
GRAFICA
________________________________________________________________________
6. Algoritmo para la suma de 2 números.
PSEUDOCODIGO
DIAGRAMA
7. Algoritmo para hallar el mayor de 3 números.
PSEUDOCODIGO
DIAGRAMA
8. Algoritmo para hallar el factorial de cualquier número.
PSEUDOCODIGO
DIAGRAMA
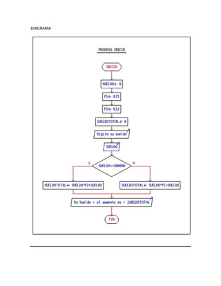
9. Hallar Aumento al Sueldo de un empleado; si el sueldo es mayor a $500.000 su
aumento será del 12%, pero si su sueldo es menor El aumento será del 15%.
PSEUDOCODIGO
DIAGRAMA
10. Algoritmo para Numero mayor – Numero menor.
PSEUDOCODIGO
DIAGRAMA

Ejercicios programacion1

  • 1.
    EJERCICIOS PROGRAMACION “PSEINT” 1.Crear un algoritmo que me diga los números del 1 al 10. Utilizando Mientras. SEUDOCODIGO: DIAGRAMA: _______________________________________________________________________________
  • 2.
    2. Haga unAlgoritmo para Construir un avión de papel. SEUDOCODIGO: DIAGRAMA: _______________________________________________________________________________
  • 3.
    3. Realizar unalgoritmo para realizar las 4 operaciones básicas. SEUDOCODIGO:
  • 4.
  • 5.
    4. Algoritmo parahallar el VOLUMEN y el AREA de un cilindro. SEUDOCODIGO:
  • 6.
  • 7.
    5.Pedir un libroen una biblioteca PSEUDOCODIGO GRAFICA ________________________________________________________________________
  • 8.
    6. Algoritmo parala suma de 2 números. PSEUDOCODIGO DIAGRAMA
  • 9.
    7. Algoritmo parahallar el mayor de 3 números. PSEUDOCODIGO
  • 10.
  • 11.
    8. Algoritmo parahallar el factorial de cualquier número. PSEUDOCODIGO DIAGRAMA
  • 12.
    9. Hallar Aumentoal Sueldo de un empleado; si el sueldo es mayor a $500.000 su aumento será del 12%, pero si su sueldo es menor El aumento será del 15%. PSEUDOCODIGO
  • 13.
  • 14.
    10. Algoritmo paraNumero mayor – Numero menor. PSEUDOCODIGO DIAGRAMA