EJERCICIOS ENJAVA 04
1.

Muestre los números del 1 al 100 utilizando la instrucción while
JAVA

package ejercicio.pkg4;
public class uno {
public static void main(String[] args) {
System.out.println("Numeros del 1 al 100: ");
int i=1;
while(i<=100) {
System.out.println(i);
i++;
}
}
}

2.

Muestre los números del 1 al 100 utilizando la instrucción do..while

JAVA
package ejercicio.pkg4;
public class dos {
public static void main(String[] args) {
int i = 1;
System.out.println("Numeros del 1 al 100: ");
do{
System.out.println(i);
i++;
}while(i<=100);
}
}

3.

Muestre los números del 1 al 100 utilizando la instrucción for

JAVA
package ejercicio.pkg4;
public class tres {
public static void main(String[] args) {
System.out.println("Numeros del 1 al 100: ");
for(int i = 1; i<=100;i++)
System.out.println(i);
}
}

4.

Muestre los números del 100 al 1 utilizando la instrucción while

JAVA
package ejercicio.pkg4;
public class cuatro {
public static void main(String[] args) {
System.out.println("Numeros del 100 al 1: ");
int i=100;
while(i>=1)
{
System.out.println(i);
i--;
}
}
}
5.

Muestre los números del 100 al 1 utilizando la instrucción do..while

JAVA
package ejercicio.pkg4;
public class cinco {
public static void main(String[] args) {
int i = 100;
System.out.println("Numeros del 100 al 1: ");
do{
System.out.println(i);
i--;
}while(i>=1);
}
}
6.

Muestre los números del 100 al 1 utilizando la instrucción for

JAVA
package ejercicio.pkg4;
public class seis {
public static void main(String[] args) {
System.out.println("Numeros del 100 al 1: ");
for(int i=100;i>=1;i--)
System.out.println(i);
}
}

Leer un número y mostrar su cuadrado, repetir el proceso hasta que se introduzca un
número negativo.

7.

JAVA
package ejercicio.pkg4;
public class siete {
public static void main(String[] args) {
int num,cuadrado;
System.out.print("Introduzca número: ");
num=Entrada.entero();
while(num>=0){
cuadrado=num*num;
System.out.println(num+ "² es igual a "+ cuadrado);
System.out.print("Introduzca otro número: ");
num=Entrada.entero();
}
}
}
8.

Escribir todos los números del 100 al 0 de 7 en 7

JAVA
package ejercicio.pkg4;
public class ocho {
public static void main(String[] args) {
for (int i=100;i>=0;i-=7)
System.out.println(i);
}
}
9.

En una fabrica de computadoras se planea ofrecer a los clientes un descuento que
dependerá del numero de computadoras que compre. Si las computadoras son menos de
cinco se les dará un 10% de descuento sobre el total de la compra; si el numero de
computadoras es mayor o igual a cinco pero menos de diez se le otorga un 20% de
descuento; y si son 10 o mas se les da un 40% de descuento. El precio de cada
computadora es de $1000

JAVA
10.

Calcular el promedio de un alumno que tiene 7 calificaciones en la materia de
Programación Concurrente.

JAVA

EJERCICIOS EN PSEINT
1) Proceso sin_titulo
i<-1
Escribir "Los numeros del 1 al 100"
Mientras (i<=100) Hacer
escribir i;
i<-i+1;
FinMientras
FinProceso
2) Proceso sin_titulo
i<-1
escribir "Numeros del 1 al 100";
Mientras (i<=100) Hacer
escribir i;
i<-i+1;
FinMientras
FinProceso
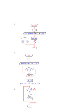
3) Proceso sin_titulo
i<-1
Escribir "Los numeros del 1 al 100"
Para i<-1 Hasta 100 Hacer
i<-i+1
escribir i;
FinPara
FinProceso
4) Proceso sin_titulo
i<-100
escribir "Numeros del 100 al 1";
Mientras (i>1) Hacer
escribir i;
i<-i-1;
FinMientras
FinProceso

5) Proceso sin_titulo
i<-100
escribir "Numeros del 100 al 1";
Mientras (i>1) Hacer
escribir i;
i<-i-1;
FinMientras
FinProceso
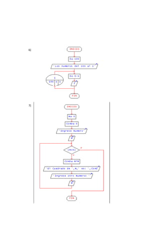
6) Proceso sin_titulo
i<-100
Escribir "Los numeros del 100 al 1"
Para i<-100 Hasta 1 Hacer
i<-i-1
escribir i;
FinPara
FinProceso
7) Proceso sin_titulo
n<-0
cuad<-0
Escribir "Ingrese Numero";
Leer n;
Mientras (n>0) Hacer
cuad<-n*n;
Escribir "El Cuadrado de ",n," es: ",cuad;
Escribir "Ingrese otro Numero: ";
Leer n
FinMientras
FinProceso
8) Proceso sin_titulo
i<-100
Escribir "Los numeros del 100 al 0"
Para i<-100 Hasta 0 Hacer
i<-i-7
escribir i
FinPara
FinProceso

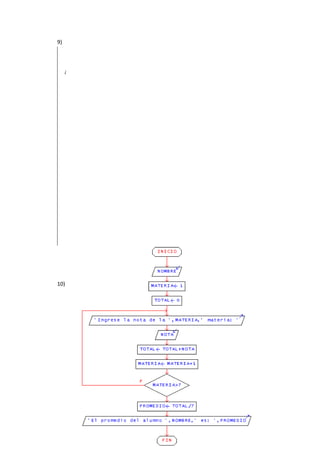
9) Proceso sin_titulo
Escribir "Ingrese el Numero de Computadoras que Compro: ";
leer Cantidad;
pc<-1000;
des1<-(cantidad*pc)*10/100;
des2<-(cantidad*pc)*20/100;
des3<-(cantidad*pc)*40/100;
si cantidad<5 Entonces
escribir "El total de la Compra es: ",(cantidad*pc)-des1;
FinSi
si cantidad>=5 Entonces
escribir "El total de la Compra es: ",(cantidad*pc)-des2;
FinSi
FinProceso
10) Proceso sin_titulo
Leer nombre;
materia<-1;
total<-0;
Repetir
Escribir 'Ingrese la nota de la ',materia, ' materia: ';
Leer nota;
total<-total+nota;
materia<-materia+1;
Hasta Que materia>7
promedio<-total/7;
Escribir 'El promedio del alumno ',nombre, ' es: ',promedio;
FinProceso
DIAGRAMA DE FLUJO
1)

2)
3)

4)

5)
6)

7)
8)
9)

10)

Ejercicios propuestos 4

  • 1.
    EJERCICIOS ENJAVA 04 1. Muestrelos números del 1 al 100 utilizando la instrucción while JAVA package ejercicio.pkg4; public class uno { public static void main(String[] args) { System.out.println("Numeros del 1 al 100: "); int i=1; while(i<=100) { System.out.println(i); i++; } } } 2. Muestre los números del 1 al 100 utilizando la instrucción do..while JAVA package ejercicio.pkg4; public class dos { public static void main(String[] args) { int i = 1; System.out.println("Numeros del 1 al 100: "); do{ System.out.println(i); i++; }while(i<=100); } } 3. Muestre los números del 1 al 100 utilizando la instrucción for JAVA package ejercicio.pkg4; public class tres { public static void main(String[] args) { System.out.println("Numeros del 1 al 100: "); for(int i = 1; i<=100;i++)
  • 2.
    System.out.println(i); } } 4. Muestre los númerosdel 100 al 1 utilizando la instrucción while JAVA package ejercicio.pkg4; public class cuatro { public static void main(String[] args) { System.out.println("Numeros del 100 al 1: "); int i=100; while(i>=1) { System.out.println(i); i--; } } } 5. Muestre los números del 100 al 1 utilizando la instrucción do..while JAVA package ejercicio.pkg4; public class cinco { public static void main(String[] args) { int i = 100; System.out.println("Numeros del 100 al 1: "); do{ System.out.println(i); i--; }while(i>=1); } } 6. Muestre los números del 100 al 1 utilizando la instrucción for JAVA package ejercicio.pkg4; public class seis { public static void main(String[] args) { System.out.println("Numeros del 100 al 1: "); for(int i=100;i>=1;i--) System.out.println(i); }
  • 3.
    } Leer un númeroy mostrar su cuadrado, repetir el proceso hasta que se introduzca un número negativo. 7. JAVA package ejercicio.pkg4; public class siete { public static void main(String[] args) { int num,cuadrado; System.out.print("Introduzca número: "); num=Entrada.entero(); while(num>=0){ cuadrado=num*num; System.out.println(num+ "² es igual a "+ cuadrado); System.out.print("Introduzca otro número: "); num=Entrada.entero(); } } } 8. Escribir todos los números del 100 al 0 de 7 en 7 JAVA package ejercicio.pkg4; public class ocho { public static void main(String[] args) { for (int i=100;i>=0;i-=7) System.out.println(i); } } 9. En una fabrica de computadoras se planea ofrecer a los clientes un descuento que dependerá del numero de computadoras que compre. Si las computadoras son menos de cinco se les dará un 10% de descuento sobre el total de la compra; si el numero de computadoras es mayor o igual a cinco pero menos de diez se le otorga un 20% de descuento; y si son 10 o mas se les da un 40% de descuento. El precio de cada computadora es de $1000 JAVA
  • 4.
    10. Calcular el promediode un alumno que tiene 7 calificaciones en la materia de Programación Concurrente. JAVA EJERCICIOS EN PSEINT 1) Proceso sin_titulo i<-1 Escribir "Los numeros del 1 al 100" Mientras (i<=100) Hacer escribir i; i<-i+1; FinMientras FinProceso 2) Proceso sin_titulo i<-1 escribir "Numeros del 1 al 100"; Mientras (i<=100) Hacer escribir i; i<-i+1; FinMientras FinProceso 3) Proceso sin_titulo i<-1 Escribir "Los numeros del 1 al 100" Para i<-1 Hasta 100 Hacer i<-i+1 escribir i; FinPara FinProceso 4) Proceso sin_titulo i<-100 escribir "Numeros del 100 al 1"; Mientras (i>1) Hacer escribir i; i<-i-1; FinMientras
  • 5.
    FinProceso 5) Proceso sin_titulo i<-100 escribir"Numeros del 100 al 1"; Mientras (i>1) Hacer escribir i; i<-i-1; FinMientras FinProceso 6) Proceso sin_titulo i<-100 Escribir "Los numeros del 100 al 1" Para i<-100 Hasta 1 Hacer i<-i-1 escribir i; FinPara FinProceso 7) Proceso sin_titulo n<-0 cuad<-0 Escribir "Ingrese Numero"; Leer n; Mientras (n>0) Hacer cuad<-n*n; Escribir "El Cuadrado de ",n," es: ",cuad; Escribir "Ingrese otro Numero: "; Leer n FinMientras FinProceso 8) Proceso sin_titulo i<-100 Escribir "Los numeros del 100 al 0" Para i<-100 Hasta 0 Hacer i<-i-7 escribir i
  • 6.
    FinPara FinProceso 9) Proceso sin_titulo Escribir"Ingrese el Numero de Computadoras que Compro: "; leer Cantidad; pc<-1000; des1<-(cantidad*pc)*10/100; des2<-(cantidad*pc)*20/100; des3<-(cantidad*pc)*40/100; si cantidad<5 Entonces escribir "El total de la Compra es: ",(cantidad*pc)-des1; FinSi si cantidad>=5 Entonces escribir "El total de la Compra es: ",(cantidad*pc)-des2; FinSi FinProceso 10) Proceso sin_titulo Leer nombre; materia<-1; total<-0; Repetir Escribir 'Ingrese la nota de la ',materia, ' materia: '; Leer nota; total<-total+nota; materia<-materia+1; Hasta Que materia>7 promedio<-total/7; Escribir 'El promedio del alumno ',nombre, ' es: ',promedio; FinProceso
  • 7.
  • 8.
  • 9.
  • 10.
  • 11.