Centro de educación media
Departamento de matemáticas y física
TICS
Mapa mental y conceptual
DORA ESTHER ALCÁNTARA MURO
Integrantes:
Hernández Flores Mariana 227033 al227033@edu.uaa.mx
Vidal Sánchez Alejandra 226784 al226784@edu.uaa.mx
Esparza Flores Sara 228688 al228688@edu.uaa.mx
Valdés Valdepeña Daniela 227263 al227263@edu.uaa.mx
1° “L”
Fecha de entrega: 23/noviembre /2016
• Introducción .............................................................. 3
• Mapa Mental ……………………………………………………….….. 4
• Mapa Conceptual …..……………………………………………….. 5
• Conclusiones 1º parte ..……………………………………………. 6
• Conclusiones 2º parte ……………………………………………… 7
En este proyecto veremos como se desarrollan los equipos de computo.
El equipo de computo se refiere al mecanismo y al material de computación y
veremos este ordenador central y sus diversos usos y de que esta esta
computo y sus herramientas y en que la podemos utilizar ya que el equipo de
computo ha evolucionado rápidamente ya que dicha, esta ofrece mejores
capacidades y menores costos adquisitivos.
Veremos las herramientas que es Word que nos sirve para redactar textos y la
modificación de estos y Excel que es una herramienta muy buena de gráficos
principalmente tablas y ayuda en cuentas matemáticamente.
También el sistema operativo de el equipo de computo es muy útil para
Administración, control, Recuperación, Programas y Utilerías.
Las veremos ondeadas por ordenadores gráficos que es una mapa mental y un
mapa conceptual.
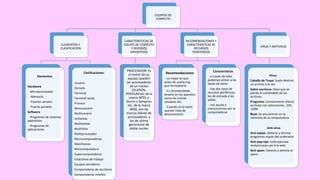
SOFTWARE
SISTEMA OPERATIVO
WORD
EXCEL
EQUIPOS DE
COMPUTO
ELEMENTOS Y
CLASIFICACION
Elementos:
Hardware
-Microprocesador
-Memoria
-Puertos seriales
-Puerto paralelo
Software
-Programas de sistemas
operativos
-Programas de
aplicaciones.
Clasificaciones:
Usuario
Consola
Terminal
Terminal tonta
Proceso
Monousuario
Multiusuario
Unitareas
Multitareas
Multihilos
Multiprocesador
Microcomputadoras
Mainframes
Minicomputadora
Supercomputadoras
Estaciones de trabajo
Equipos servidores
Computadoras de escritorio
Computadoras móviles
CARACTERISTICAS DE
EQUIPO DE COMPUTO
Y DIVERSOS
DIPOSITIVOS
PROCESADOR: Es
el motor de un
equipo, pueden
ser procesadores
de un núcleo
CELERON,
PENTIUM etc de la
marca INTEL y
Duron o Sempron
etc. de la marca
AMD, son las
marcas lideres de
procesadores. y
los de ultima
generacion de
doble nucleo
RECOMENDACIONES Y
CARACTERISTICAS DE
RECURSOS
PERIFERICOS
Recomendaciones:
- Lo mejor es que
antes de usarla hay
que formatearla
- Es recomendable
tenerlo en los aparatos
como los coches
celulares etc.
- Cuando no lo estés
usando trata de
desconectarlo
Características
- a través de ellos
podemos entrar a las
bases de datos
- hay dos tipos de
recursos periféricos;
los de entrada y los
salida.
- nos ayuda a
comunicarnos por la
computadoras
VIRUS Y ANTIVIRUS
Virus:
Caballo de Troya: Suele destruir
un archivo a la vez
Sobre escritura: Hace que se
pierda el contendido de los
archivos.
Programa: Comúnmente infecta
archivos con extensiones, .EXE,
.COM
Boot: Se encuentran en la
memoria de la computadora
Anti-virus
Anti espías: Detecta y elimina
programas espías del ordenador
Anti pop-Ups: Evita ejecutar
ventana pop-ups d la web.
Anti spam: Detecta y elimina el
spam.
Mi conclusión es que las herramientas que nos ofrece los equipos de computo
son demasiado útiles como son PowerPoint, Word y Excel que nos ayudan a la
organización de textos y aquí aprendimos como clasificar estas herramientas
en gráficos.
Sara Camila Flores Esparza. 228688
En mi punto de vista, conocer las partes del equipo de computo es muy
importante, para saber aprovechar al máximo cada una de las herramientas y
hacerlo de manera adecuada.
Daniela Valdés Valdepeña. 227263
Conclusiones
Mi conclusión es que es básico saber las partes de nuestro dispositivo de
investigación, de trabajo , del dispositivo que me ayuda para mi vida
diaria que es la computadora lo que le puede afectar y como puedo
solucionarlo si es posible que yo lo pueda arreglar o tenga que ir con
alguien para que me la pueda reparar, para así seguir con su uso.
Alejandra Paulina Vidal Sánchez
al226784@edu.uaa.mx 226784 BOL
En este proyecto aprendí como hacer varios mapas mentales y
conceptuales, también aprendí las clasificaciones de las
computadoras, también que existen diferentes elementos de esta,
por ejemplo el hadware que es todo lo exterior de la computadora
y el software que son todos los programas del sistema operativo y
las aplicaciones de la computadora
Hernandez Flores Mariana Guadalupe
227033 al227033@edu.uaa.mx 1ºBOL

Equipo de Computo

  • 1.
    Centro de educaciónmedia Departamento de matemáticas y física TICS Mapa mental y conceptual DORA ESTHER ALCÁNTARA MURO Integrantes: Hernández Flores Mariana 227033 al227033@edu.uaa.mx Vidal Sánchez Alejandra 226784 al226784@edu.uaa.mx Esparza Flores Sara 228688 al228688@edu.uaa.mx Valdés Valdepeña Daniela 227263 al227263@edu.uaa.mx 1° “L” Fecha de entrega: 23/noviembre /2016
  • 2.
    • Introducción ..............................................................3 • Mapa Mental ……………………………………………………….….. 4 • Mapa Conceptual …..……………………………………………….. 5 • Conclusiones 1º parte ..……………………………………………. 6 • Conclusiones 2º parte ……………………………………………… 7
  • 3.
    En este proyectoveremos como se desarrollan los equipos de computo. El equipo de computo se refiere al mecanismo y al material de computación y veremos este ordenador central y sus diversos usos y de que esta esta computo y sus herramientas y en que la podemos utilizar ya que el equipo de computo ha evolucionado rápidamente ya que dicha, esta ofrece mejores capacidades y menores costos adquisitivos. Veremos las herramientas que es Word que nos sirve para redactar textos y la modificación de estos y Excel que es una herramienta muy buena de gráficos principalmente tablas y ayuda en cuentas matemáticamente. También el sistema operativo de el equipo de computo es muy útil para Administración, control, Recuperación, Programas y Utilerías. Las veremos ondeadas por ordenadores gráficos que es una mapa mental y un mapa conceptual.
  • 4.
  • 5.
    EQUIPOS DE COMPUTO ELEMENTOS Y CLASIFICACION Elementos: Hardware -Microprocesador -Memoria -Puertosseriales -Puerto paralelo Software -Programas de sistemas operativos -Programas de aplicaciones. Clasificaciones: Usuario Consola Terminal Terminal tonta Proceso Monousuario Multiusuario Unitareas Multitareas Multihilos Multiprocesador Microcomputadoras Mainframes Minicomputadora Supercomputadoras Estaciones de trabajo Equipos servidores Computadoras de escritorio Computadoras móviles CARACTERISTICAS DE EQUIPO DE COMPUTO Y DIVERSOS DIPOSITIVOS PROCESADOR: Es el motor de un equipo, pueden ser procesadores de un núcleo CELERON, PENTIUM etc de la marca INTEL y Duron o Sempron etc. de la marca AMD, son las marcas lideres de procesadores. y los de ultima generacion de doble nucleo RECOMENDACIONES Y CARACTERISTICAS DE RECURSOS PERIFERICOS Recomendaciones: - Lo mejor es que antes de usarla hay que formatearla - Es recomendable tenerlo en los aparatos como los coches celulares etc. - Cuando no lo estés usando trata de desconectarlo Características - a través de ellos podemos entrar a las bases de datos - hay dos tipos de recursos periféricos; los de entrada y los salida. - nos ayuda a comunicarnos por la computadoras VIRUS Y ANTIVIRUS Virus: Caballo de Troya: Suele destruir un archivo a la vez Sobre escritura: Hace que se pierda el contendido de los archivos. Programa: Comúnmente infecta archivos con extensiones, .EXE, .COM Boot: Se encuentran en la memoria de la computadora Anti-virus Anti espías: Detecta y elimina programas espías del ordenador Anti pop-Ups: Evita ejecutar ventana pop-ups d la web. Anti spam: Detecta y elimina el spam.
  • 6.
    Mi conclusión esque las herramientas que nos ofrece los equipos de computo son demasiado útiles como son PowerPoint, Word y Excel que nos ayudan a la organización de textos y aquí aprendimos como clasificar estas herramientas en gráficos. Sara Camila Flores Esparza. 228688 En mi punto de vista, conocer las partes del equipo de computo es muy importante, para saber aprovechar al máximo cada una de las herramientas y hacerlo de manera adecuada. Daniela Valdés Valdepeña. 227263 Conclusiones
  • 7.
    Mi conclusión esque es básico saber las partes de nuestro dispositivo de investigación, de trabajo , del dispositivo que me ayuda para mi vida diaria que es la computadora lo que le puede afectar y como puedo solucionarlo si es posible que yo lo pueda arreglar o tenga que ir con alguien para que me la pueda reparar, para así seguir con su uso. Alejandra Paulina Vidal Sánchez al226784@edu.uaa.mx 226784 BOL En este proyecto aprendí como hacer varios mapas mentales y conceptuales, también aprendí las clasificaciones de las computadoras, también que existen diferentes elementos de esta, por ejemplo el hadware que es todo lo exterior de la computadora y el software que son todos los programas del sistema operativo y las aplicaciones de la computadora Hernandez Flores Mariana Guadalupe 227033 al227033@edu.uaa.mx 1ºBOL