Incrustar presentación

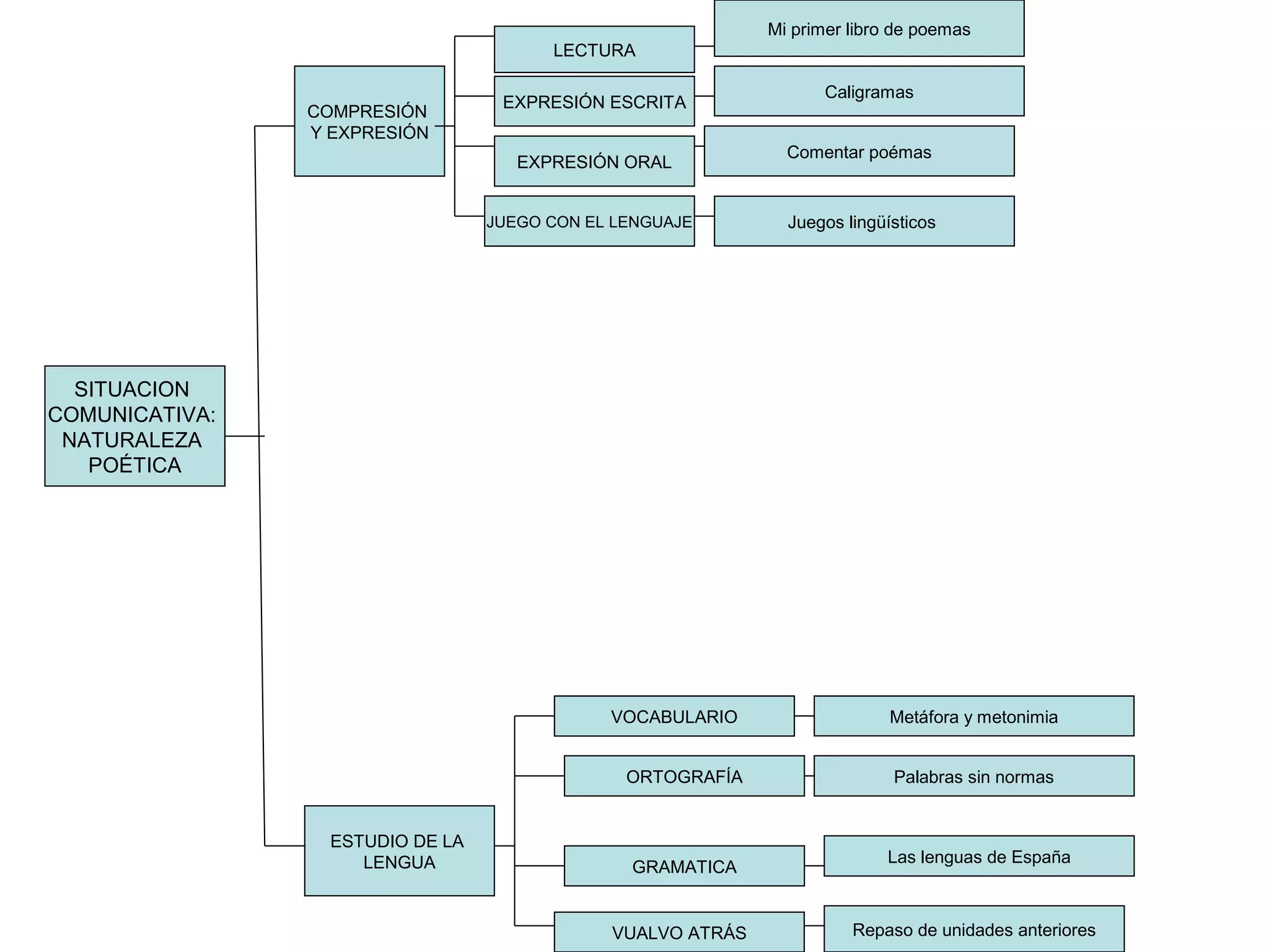
El documento presenta una lista de temas relacionados con la poesía y el lenguaje, incluyendo la naturaleza poética, la lectura y comprensión de poemas, la expresión escrita y oral, juegos con el lenguaje, el estudio de la lengua con vocabulario, ortografía y gramática, y conceptos como la metáfora, las palabras sin normas y las lenguas de España.
