Incrustar presentación

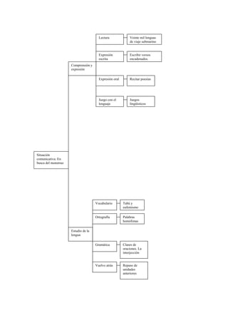
El documento presenta una lección sobre comprensión y expresión que incluye el estudio de vocabulario tabú y eufemismo, ortografía de palabras homófonas, gramática de clases de oraciones e interjecciones, y repaso de unidades anteriores. La lección también cubre actividades de lectura, expresión escrita como escribir versos encadenados, expresión oral como recitar poesías, y juegos lingüísticos.
