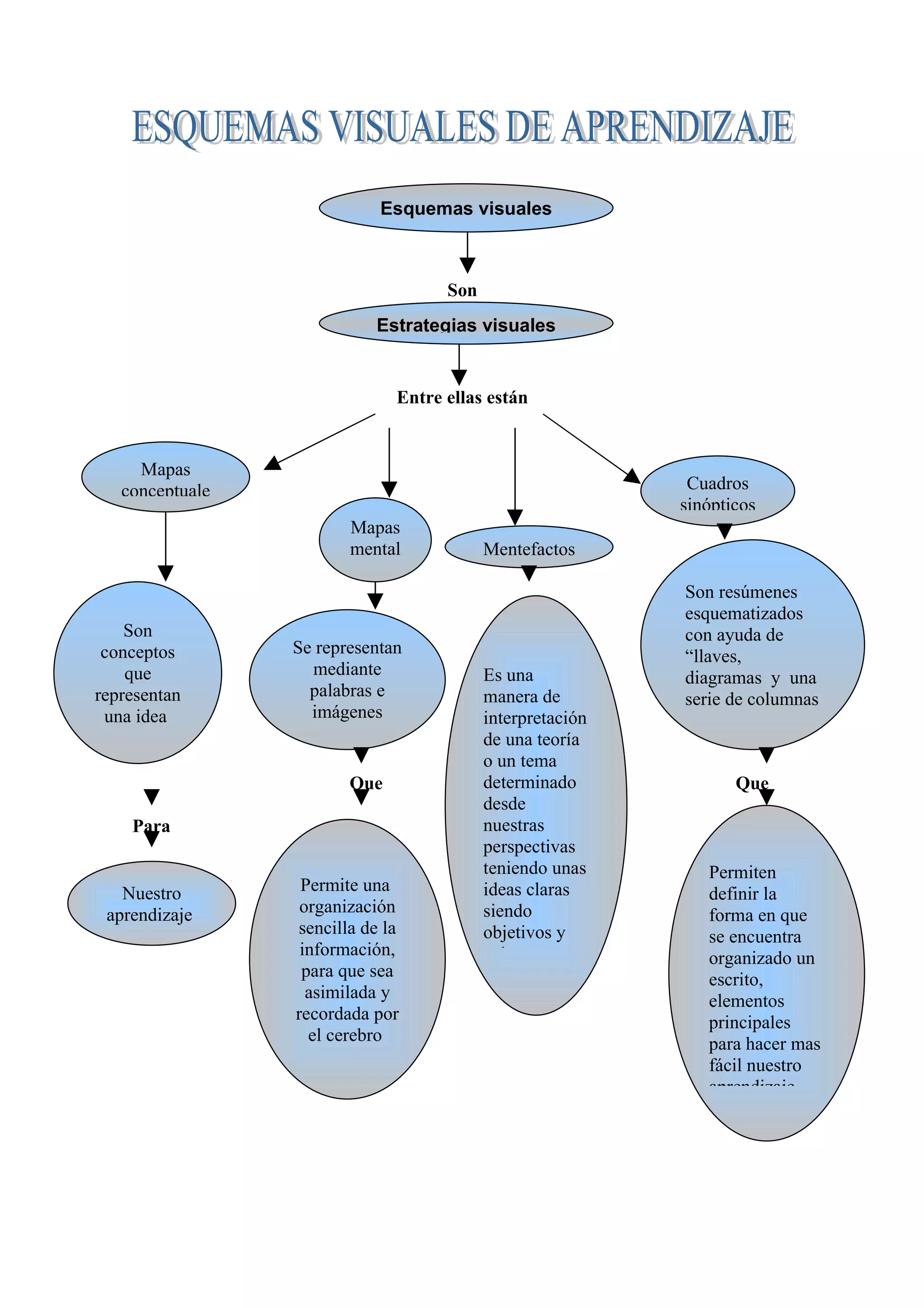
Esquemas visuales



                                    Son
                           Estrategias visuales


                              Entre ellas están


     Mapas
   conceptuale                                              Cuadros
                                                           sinópticos
                        Mapas
                        mental            Mentefactos
                         es
                                                           Son resúmenes
                                                           esquematizados
    Son                                                    con ayuda de
 conceptos       Se representan                            “llaves,
    que            mediante               Es una           diagramas y una
representan        palabras e             manera de        serie de columnas
 una idea          imágenes               interpretación
                     claras               de una teoría
                                          o un tema
                        Que               determinado             Que
                                          desde
    Para                                  nuestras
                                          perspectivas
                                          teniendo unas       Permiten
   Nuestro        Permite una             ideas claras        definir la
 aprendizaje      organización            siendo              forma en que
                 sencilla de la           objetivos y         se encuentra
                  información,            coherentes          organizado un
                  para que sea                                escrito,
                   asimilada y                                elementos
                 recordada por                                principales
                   el cerebro                                 para hacer mas
                                                              fácil nuestro
                                                              aprendizaje

Esquemas visuales

  • 1.
    Esquemas visuales Son Estrategias visuales Entre ellas están Mapas conceptuale Cuadros sinópticos Mapas mental Mentefactos es Son resúmenes esquematizados Son con ayuda de conceptos Se representan “llaves, que mediante Es una diagramas y una representan palabras e manera de serie de columnas una idea imágenes interpretación claras de una teoría o un tema Que determinado Que desde Para nuestras perspectivas teniendo unas Permiten Nuestro Permite una ideas claras definir la aprendizaje organización siendo forma en que sencilla de la objetivos y se encuentra información, coherentes organizado un para que sea escrito, asimilada y elementos recordada por principales el cerebro para hacer mas fácil nuestro aprendizaje