Fascículo


                3




1




      Constitución de
    Empresa y Registro
           de Nómina

            Semestre 2
Constitución de empresa




Constitución
 de empresa                     Semestre 2
Constitución de empresa


Tabla de contenido                                             Página



Introducción                                                      1
Conceptos previos                                                 1
Mapa conceptual fascículo 3                                       2
Logros                                                            3
Primeras transacciones relacionadas con la iniciación de una
empresa comercial en Colombia                                     3
Activos fijos                                                     7
Depreciación                                                      7
Amortizaciones                                                    9
Inventarios                                                       11
Sistema de inventario periódico                                   12
Sistema de inventario permanente                                  12
Manejo de tarjetas kardex                                         13
Promedio ponderado                                                14
PEPS                                                              14
UEPS                                                              15
Actividad de trabajo colaborativo                                 16
Resumen                                                           16
Bibliografía recomendada                                          17
Nexo                                                              17

Seguimiento al autoaprendizaje                                    19


                                                             Créditos: 2
                                  Tipo de asignatura: Teórico - Práctica.




Semestre 2
Constitución de empresa




               Copyright©2008 FUNDACIÓN UNIVERSITARIA SAN MARTÍN
                            Facultad de Universidad Abierta y a Distancia,
                            “Educación a Través de Escenarios Múltiples”
                                                            Bogotá, D.C.

                   Prohibida la reproducción total o parcial sin autorización
                                 por escrito del Presidente de la Fundación.

                       La actualización de este fascículo estuvo a cargo de
                                PEDRO ORLANDO GARZÓN CHAMORRO.
                                       Tutor Programa Contaduría Pública.
                                                         Sede Bogotá, D.C.

                                                   Revisión estilo y forma:
                                              ELIZABETH RUIZ HERRERA
                                  Directora Nacional de Material Educativo.

                                 Diseño gráfico y diagramación a cargo de
                                             SANTIAGO BECERRA SÁENZ
                                              ORLANDO DÍAZ CÁRDENAS

                                     Impreso en: GRÁFICAS SAN MARTÍN
                            Calle 61A No. 14-18 - Tels.: 2350298 - 2359825
                                           Bogotá, D.C., Marzo 5 de 2009

                                Codigo ISBN: 978-958-8327-19-8



Constitución
 de empresa                                                      Semestre 2
Constitución de empresa                                                         1
Introducción
Primeras transacciones relacionadas con la iniciación de
una empresa comercial en Colombia
Al constituirse una empresa se inicia el proceso contable con los aportes
de los socios o accionistas, con los cuales se elabora el comprobante
diario de contabilidad denominado comprobante de apertura, que sirve
como base para el registro de los libros auxiliares y principales para
finalmente obtener el Balance General Inicial. Con esta transacción se da
comienzo al primer ciclo contable de la empresa.

Conceptos previos
Para la realización de los ejercicios propuestos en el presente fascículo, es
necesario haber comprendido los conceptos relacionados con los
registros que se deben realizar en los comprobantes de contabilidad y en
los libros oficiales. Solamente si se tiene una clara comprensión de los
pasos involucrados en el ciclo contable se podrán desarrollar los ejercicios
propuestos y se adquirirán destrezas en el registro de las operaciones que
regularmente desarrolla una empresa comercial en Colombia.




                                                                                    Constitución
Fascículo No. 3
                                                                                    de empresa
Semestre 2
Constitución de empresa

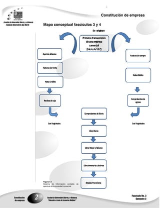
                   Mapa conceptual fascículos 3 y 4




                   Figura 3.1
                   Sistema de Información contable     de
                   apertura de la sociedad comercial




                                                                            Fascículo No. 3
Constitución
 de empresa
               2                                                                Semestre 2
Constitución de empresa

              Lo s
                gro


         Al finalizar el estudio del presente fascículo, el estudiante estará en capa-
         cidad de:

            Elaborar soportes contables como: comprobante de egreso, recibo de
             caja y factura.
            Elaborar comprobantes de diario relacionados con las primeras tran-
             sacciones de una empresa, pagos y ajustes de cierre.
            Preparar un contrato de arrendamiento de un local comercial.
            Reconocer los diferentes sistemas de inventarios y sus principales
             métodos de valuación.


Primeras transacciones relacionadas con la iniciación de
una empresa comercial en Colombia
Inicialmente recordemos el esquema del ciclo contable. Tal como se
aprecia en la figura 3.1 el ciclo contable es el proceso que debe seguirse
para garantizar que todos los hechos económicos se reconozcan y se
transmitan correctamente a los usuarios de la información, de conformidad
con lo preceptuado en la normatividad contable vigente.


Por lo tanto, el ciclo contable es el período de tiempo en el que se
registran todas las transacciones que ocurren en una empresa ya sea
mensual, trimestral, semestral o anualmente; en otras palabras es el
período de tiempo en el cual el empresario requiere conocer el resultado
de sus operaciones y el estado de su situación financiera.




Fascículo No. 3
Semestre 2                                                                               3   Constitución
                                                                                             de empresa
Constitución de empresa


                                     Documentos
                                       soportes

                                                                                          Libro




                                                                                                                                        Preparación de Estados
                                                                                         Diario
                                                                                      o Columnario




                                                                                                                                             Financieros
                                 Depreciaciones                 Elaboración                             Libro        Libro
                                 Amortizaciones                comprobante                             Mayor y    Inventario y
                                 provisiones, etc                de diario                             Balances     Balance
                                                                                        Libros
                                                                                       auxiliares


                                      Cierre de
                                       cuentas
                                      contables
                                                                                    Esquema del ciclo contable
Ciclo:
Serie de sucesos, cambios o
fluctuaciones que se repiten o
bien que pueden terminar y       Figura 3.1
presentarse de nuevo.            Esquema del ciclo contable.


                                 Con el fin de ilustrar las transacciones iniciales de constitución de una
                                 empresa, vamos a elaborar un ejercicio utilizando un supuesto de empresa
                                 comercial.


                                 El primero de marzo de 20XX se reunieron en Bogotá los señores: Pedro
                                 Torres, Berta Rojas y Juliana Duarte con el fin de constituir una sociedad
                                 de responsabilidad limitada, cuyo objeto social será la comercialización de
                                 artículos deportivos. El nombre que desean darle es: “El Inquieto Ltda.”.


                                 Los aportes de los socios serán:
                                       Pedro: $55’000.000 en efectivo y equipo de oficina por $15’000.000.
                                       Berta: $25’000.000 en efectivo y un local por $45’000.000.
                                       Juliana: $52’000.000 en efectivo y una camioneta por $18’000.000.

                                                                              3.1



                                                    1. Elabore el documento de constitución para esta sociedad.
                                                    2. Diligencie los formularios de la Cámara de Comercio necesarios para
                                                       la inscripción de la sociedad.
                                                    3. Diligencie un formulario de Registro Único Tributario. (RUT)
                                                       Nota: Archive estos documentos en una carpeta en la cual se van a
                                                       ir organizando todos los documentos del taller para cuando el tutor
                                                        la solicite.
                                                                                                                                 Fascículo No. 3
         Constitución
          de empresa
                             4                                                                                                       Semestre 2
Constitución de empresa

Teniendo ya los aportes de los socios y el documento de constitución, en
la contabilidad se debe registrar este hecho como se muestra en la figura 3

                                    EL INQUIETO LTDA.
Comprobante de Diario de Apertura                                               No. 01
Marzo de 20x1

  Código de
                                  Detalle            Parcial       Débitos       Créditos
   Cuenta

         1105 CAJA                                                132,000,000
       110505 Caja General                          132,000,000
              Aportes de Socios Recibos No. 1-2-3

         1516 CONSTRUCCIONES Y EDIFICACIONES                       45,000,000
       151615 Almacenes                              45,000,000
              Aporte Socio Berta Rojas

         1524 EQUIPO DE OFICINA                                    15,000,000
       152410 Equipos                                15,000,000
              Aporte Socio Pedro Torres

         1540 FLOTA Y EQUIPO DE TRANSPORTE                         18,000,000
       154005 Autos, Camionentas                     18,000,000
              Aporte Socio Juliana Duarte

         3115 APORTES SOCIALES                                                  210,000,000
       311505 Cuotas o Partes de Interés Social
              Pedro Torres                           70,000,000
              Berta Rojas                            70,000,000
              Juliana Duarte                         70,000,000

                  SUMAS IGUALES                                   210,000,000 210,000,000


Figura 3.2
Comprobante de apertura.


Podemos observar que esta sociedad se inició con unos aportes en dinero                       Activo Fijo:
                                                                                              Bien tangible que no está dis-
y en especie; estos últimos se constituyen en activos fijos para la                           ponible para la venta en el
                                                                                              curso normal de las opera-
empresa. Antes de iniciar operaciones las empresas deben realizar una                         ciones y que se destina a la
                                                                                              buena marcha del negocio
serie de transacciones dentro de las cuales está la apertura de una cuenta                    (Bien productivo).

corriente para el manejo y control del efectivo. Por esta razón, el 15 de
marzo abren la cuenta corriente No. 160-0674-07 en el Banco de Crédito,
en la cual se consigna todo el dinero de los aportes; de igual manera, se


Fascículo No. 3
Semestre 2                                                                                  5           Constitución
                                                                                                        de empresa
Constitución de empresa

                   compra una chequera por $120.000 para el manejo de la cuenta. (El banco
                   emite una nota débito como soporte de esta transacción).

                   El 20 de marzo se cancela, por trámites de constitución y legalización de la
                   sociedad, la suma de $3’800.000 a una firma de abogados. (Tener en
                   cuenta el impuesto a las ventas y efectuar la retención en la fuente).


                   Cuando se venden bienes inmuebles se debe elaborar una escritura de
                   venta y registrarla en la oficina de Registro de la localidad; cuando se
                   venden vehículos se debe hacer un traspaso de la propiedad en la oficina
                   de la entidad designada por el Ministerio de Transporte, en la ciudad
                   donde esté registrado el vehículo. Todos estos trámites tienen un costo,
                   para nuestro caso están involucrados en la cuenta de los abogados así
                   como se presenta en la figura 3.3.


                                             BERMUDES ABOGADOS Y CIA LTDA.
                                                             Nit. 800.228.41-7

                          Carrera 8 No. 73 - 11                                             FACTURA No. 382
                          Teléfono 6214421
                          Santafé de Bogotá
                          Régimen Común
                          Autorización Dian 320000031214     Autorizadas 0001 - 9999

                                                           CONCEPTO                                 VALOR


                          Honorarios de constitución y legalización nueva sociedad
                          y legalización aportes de socios                                            3,800,000


                          SON: Tres millones novecientos noven-                         Sub Total     3,800,000
                          ta mil pesos mda. Cte.                                             IVA        608,000
                          Observaciones Aceptada                                           TOTAL      4,408,000
                                                                                     -Rete-Fuente       418,000
                                                                                  TOTAL A PAGAR       3,990,000

                   Figura 3.3
                   Formato Factura de Abogados.



                                                                                                        Fascículo No. 3
Constitución
 de empresa
               6                                                                                            Semestre 2
Constitución de empresa

Los gastos en que incurre la empresa antes del inicio de la operación se
deben registrar como cargos diferidos de organización y preoperativos. El
impuesto a las ventas pagado por este concepto se debe registrar como
IVA descontable.

Activos fijos
Cada uno de los socios de nuestro ejemplo aportó un activo fijo que es
necesario para el desarrollo de las operaciones de la empresa. Por otra
parte, para iniciar su operación la empresa debe invertir en la adecuación
del sitio para venta de artículos deportivos, así:

1. Compra estanterías y muebles especiales para la adecuación de las
   instalaciones del local por valor de $4’200.000 (aplicar la tarifa de IVA y
   la retención en la fuente que corresponda)
2. Se adquiere una registradora por valor de $1’700.000 (aplicar la tarifa de
   IVA y la retención en la fuente que corresponda).

Debemos registrar estas compras en nuestra contabilidad recordando que
en el costo de un activo fijo se incluyen todos los gastos que son
razonables y necesarios para ubicar el activo en el lugar deseado y listo
para ser utilizado. Tenga en cuenta que el valor del impuesto a las ventas y
los costos de despacho, acarreos y de instalaciones son parte del valor del
activo.

                                3.2



             1. Elabore la factura correspondiente a la compra de la registradora.
             2. Elabore el comprobante de diario de la compra de activos fijos.
                Comparta estos documentos con el tutor.
             Nota: Recuerde incluir estos documentos en la carpeta del taller.


Depreciación
La depreciación es el reconocimiento de la pérdida de valor de un activo
fijo generada por el desgaste sufrido por el uso, que se basa en una

Fascículo No. 3
Semestre 2                                                                           7   Constitución
                                                                                         de empresa
Constitución de empresa

                                  estimación contable con criterios específicos para cada tipo de activo,
                                  como su valor, destinación y durabilidad (Vida útil). La determinación de la

Principio de asociación:
                                  depreciación surge en cumplimiento del principio contable de asociación.
Hace referencia a la relación
que debe existir entre los
ingresos y los costos y gastos    Existen diferentes métodos de reconocido valor técnico para la
incurridos para generar dichos
ingresos en un mismo periodo      estimación periódica del valor correspondiente a la depreciación de un
de tiempo.
                                  activo, dentro de los principales encontramos:
Método de reconocido valor
técnico:
Sucesión de pasos ligados
entre sí por un propósito veri-    Método de línea recta
ficable, comprobable, operati-
vo y fidedigno.                    Método de suma de los dígitos de los años
                                   Método de horas de trabajo
                                   Método de unidades de producción
                                   Método de saldos decrecientes


                                  Nota: El uso de un método solamente determina el valor de la
                                  depreciación calculada por cuanto la dinámica de registro contable es
                                  igual para todos los métodos.

                                  De estos métodos el de mayor difusión es el método de línea recta, cuya
                                  fórmula es la siguiente:
                                                                                         Costo del activo
                                  Gasto depreciación (por Periodo) =       ----------------------------------
                                                                                        Vida útil estimada

                                  Vamos a registrar la depreciación correspondiente a un mes de dichos
                                  activos calculando la depreciación mediante el método de línea recta.


                                  Los activos están representados en: una edificación cuyo costo fue de
                                  $45’000.000, una camioneta de $18’000.000, un equipo de oficina por valor
                                  de $19’830.000 y un equipo de procesamiento de datos por $1’955.000.




                                                                                                        Fascículo No. 3
          Constitución
           de empresa
                              8                                                                             Semestre 2
Constitución de empresa




                   Recordemos que la vida útil de un inmueble es de 20 años, de
                   bienes muebles de 10 años y de vehículos 5 años, teniendo en
                   cuenta la obsolescencia por avances tecnológicos vamos a
                   depreciar la registradora a 5 años.


Si el local se adquirió por $45’000.000, tiene una vida útil de 20 años y se
va a depreciar teniendo en cuenta el método de línea recta, el valor
mensual que se registrará como depreciación es de $187.500.




Se tienen unos muebles y enseres por valor de $19’830.000 que se deben
depreciar a 10 años; por lo tanto el valor mensual a depreciar es de
$165.250. Los vehículos valen $18’000.000 y se deprecian a 5 años,
entonces el gasto mensual por depreciación es de $300.000. Si la
registradora costó $1’955.000 y se depreciará en 5 años, el valor a cargar
como depreciación mensual es de $32.583.


                                3.3



             Indague sobre los métodos de depreciación mencionados en este
             fascículo y desarrolle un cuadro comparativo que permita evidenciar las
             similitudes, diferencias y efectos del uso de cada uno de los métodos.
             El resultado de su indagación será el insumo para realizar un debate en
             la siguiente tutoría.

Amortizaciones
Los gastos diferidos son aquellos materiales que la empresa ha comprado
para consumirlos en un periodo futuro y los servicios pagados en forma
anticipada son aquellos que aún no hemos disfrutado o consumido.
Ejemplos de este tipo de erogaciones son: compra de papelería,


Fascículo No. 3
Semestre 2                                                                             9   Constitución
                                                                                           de empresa
Constitución de empresa

                              arrendamientos, intereses, seguros, publicidad y preorganizacionales. En
                              la medida en que se van utilizando se reconoce su efecto en la cuenta de
                              costos o gastos en el periodo que corresponda y acreditando la cuenta del

Amortización:                 activo. Este ajuste se conoce con el nombre de amortización.
Distribución gradual en el
tiempo del efecto del reco-
nocimiento de los activos y   Así como una empresa puede pagar por anticipado, también puede recibir
pasivos diferidos.
                              dinero de manera anticipada por los servicios que se prestarán o bienes
                              que se entregarán en el futuro, tales como: arrendamientos, comisiones y
                              mercancías entre otros. Este grupo de eventos constituye un pasivo para la
                              empresa por cuanto en el momento de recibir el pago el servicio no se ha
                              prestado o el bien no se ha entregado, razón por la cual los recursos
                              recibidos constituyen una deuda. En la medida en que transcurre el
                              tiempo disminuyen y se convierten en cuenta de ingreso.

                              Para practicar este tipo de asientos contables vamos a realizar algunas
                              transacciones en la empresa El Inquieto Ltda., teniendo como punto de
                              partida las recomendaciones y datos que se presentan a continuación:


                              Se debe tener en cuenta el pago que efectuamos a los abogados como un
                              gasto preoperativo que se registra como un cargo diferido. En Colombia
                              este tipo de gastos se pueden amortizar hasta en un periodo de cinco
                              años.


                              El 20 de marzo se compró papelería y útiles de escritorio por $500.000 y se
                              mandó a elaborar papelería impresa y formas continuas por valor de
                              $750.000; se paga el 50% y el saldo se cancela cuando entreguen el
                              pedido. (Estos dos gastos iniciales se registran en la contabilidad como
                              gastos diferidos por amortizar en 10 meses).

                              Se compra una póliza de seguros contra sustracción y hurto por valor de
                              $1’200.000.


                                                                                               Fascículo No. 3
        Constitución
         de empresa
                         10                                                                        Semestre 2
Constitución de empresa

Se arrienda el segundo piso del local al señor Hernando Álvarez por seis
meses, quien paga un canon mensual de $350.000.

Inicialmente se elabora el registro contable de las transacciones pagadas
por anticipado.

Ahora se realiza la contabilización de las amortizaciones, la cual se debe
elaborar al final del mes. La primera amortización corresponde a los
preoperativos, la segunda a la papelería, la tercera a los seguros y la
cuarta al ingreso por arrendamientos recibidos por anticipado. La primera
amortización (preoperativos) se va a realizar a cinco años, entonces se
toma el valor del cargo diferido $4’370.000 y se divide entre 60 meses para
determinar la cifra que se amortiza mensualmente hasta completar los
cinco años.
                     CARGO DIFERIDO / 60 MESES (5 AÑOS)
                         $4’370.000 / 60 MESES

De la misma forma, se debe hallar el valor de cada una de las amortizacio-
nes. Para la papelería nos dice que son 10 meses, para la póliza de se-
guros un año y los ingresos recibidos por anticipado corresponden a 6
meses.

                              3.4



             1. Elabore la póliza del seguro del local.
             2. Elabore el contrato de arriendo.
             3. Efectúe los registros contables correspondientes a los gastos
                preoperativos y su respectiva amortización.
             Nota: Recuerde incluir estos documentos en la carpeta del taller.

Inventarios
Los inventarios o activos móviles están representados en materias primas,
productos que se encuentran en proceso de fabricación o bienes termi-
nados que se encuentran disponibles para la venta. Este importe se
presenta como un activo corriente en el balance general y es un determi-


Fascículo No. 3
Semestre 2                                                                       11   Constitución
                                                                                      de empresa
Constitución de empresa

                    nante directo de los costos de venta presentados en el estado de resul-
                    tados.

                    La adquisición de inventarios dentro de las empresas comerciales gene-
                    ralmente es alta, así como los costos relacionados y los riesgos de pérdi-
                    da, de manera que se debe tener especial cuidado en su administración y
                    control.

                    En la contabilidad el costo de los inventarios está constituido por la suma
                    de los desembolsos y cargos, directos e indirectos, necesarios para llevar
                    los bienes a su condición de disponibles para la venta.
                    Con el fin de registrar y controlar los inventarios de acuerdo con el tamaño
                    del negocio, el volumen de ventas y existencias de mercancías, los
                    comerciantes pueden elegir el sistema de inventarios que más se adapte a
                    sus necesidades.

                    Sistema periódico
                    En este sistema se determina el inventario por medio de un conteo físico
                    en una fecha determinada, el cual se valúa de acuerdo con un método
                    específico y se presenta en el balance general, producto del cambio neto
                    entre el inventario inicial y el final para el cálculo del costo de la mercancía
                    vendida.

                    Sistema Permanente
                    Se conoce también como perpetuo. Bajo este sistema los registros del
                    inventario se mantienen siempre al día debido a que se lleva el registro de
                    cada unidad que ingresa y sale del inventario. En teoría no se necesitan
                    conteos del inventario, pero normalmente se hacen para verificar los datos
                    de los registros. Adicionalmente, los Principios de Contabilidad General-
                    mente Aceptados (PCGA) requieren que se cotejen los saldos de las
                    cuentas de inventario contra el inventario real de la empresa por medio de
                    un conteo periódico.

                                                                                         Fascículo No. 3
Constitución
 de empresa
               12                                                                            Semestre 2
Constitución de empresa

Las empresas deben tener unos procedimientos establecidos para
elaborar las compras de inventarios. Así mismo, en dicho procedimiento
intervienen diversas personas a saber: la persona de compras, la persona
de ventas y la persona que tiene a cargo la custodia del inventario
(almacenista). Estos individuos determinan la cantidad y especificaciones
del inventario que deben pedir y las fechas en las cuales deben estar en
bodega dichas mercancías. Uno de los procedimientos es la solicitud de
cotizaciones para seleccionar la que mejor se adapte a las necesidades de
la empresa. Una vez aprobada la cotización se elabora una orden de
compra del inventario.


Manejo de tarjeta kárdex
Las empresas que adoptan el sistema de inventario permanente deben
implantar procedimientos de rutina que permitan controlar con exactitud el
movimiento de las mercancías. Para visualizar claramente esta información
se requiere de un kardex.


El kardex (tarjetas de existencia) está formado por tarjetas que permiten
controlar las cantidades y costos de las entradas y salidas de un artículo
determinado, y dar a conocer las existencias en cualquier momento sin
necesidad de realizar un inventario físico.
                                                EL INQUIETO LTDA.
                                    Tarjeta de Control de Existencias (Kárdex)
Artículo                                                               Referencia
Unidad                                                                 Mínimo                      Máximo

  FECHA                        VALOR               ENTRADAS                    SALIDAS                     SALDO
               DETALLE
 D M A                        UNITARIO        Cantidad   Valores         Cantidad    Valores        Cantidad    Valores
                                                                   0                           0             0            0
                                                                   0                           0             0            0
                                                                   0                           0             0            0
                                                                   0                           0             0            0
                                                                   0                           0             0            0
                                                                   0                           0             0            0
                                                                   0                           0             0            0
                                                                   0                           0             0            0
                                                                   0                           0             0            0

Figura 3.4
Tarjeta de control de existencias o kárdex.


Fascículo No. 3
Semestre 2                                                                                                                    13   Constitución
                                                                                                                                   de empresa
Constitución de empresa

                                  Para establecer el control de las mercancías por medio del kárdex una
                                  empresa puede utilizar los métodos de promedio ponderado PEPS o
PEPS = FIFO first input o
primera entrada, first output o
primera salida
                                  UEPS. El kárdex tiene un manejo específico de acuerdo con el método

UEPS = LIFO last input o
                                  escogido.
última entrada, first output o
primera salida.
                                  Manejo de kárdex por el método de promedio ponderado
                                  Los movimientos, cuando se maneja este método se registran de la
                                  siguiente manera:

                                     En entradas: se anota la cantidad y el costo total de la compra o de la
                                      devolución.
                                     En salidas: se registra la cantidad de la mercancía vendida y en la
                                      columna del costo, el resultado de multiplicar la cantidad por el costo
                                      unitario del renglón anterior.
                                     En saldos: para obtener los valores de esta columna, a los valores del
                                      saldo anterior se les adicionan las entradas o se les disminuyen las
                                      salidas.
                                     Costo unitario: para obtener este valor se toma la columna de saldos y
                                      se divide el costo total entre la cantidad total de cada renglón. El costo
                                      unitario varía siempre que se compran mercancías a precio diferente;
                                      cuando se registran las salidas se mantiene el último costo unitario.

El método PEPS significa,
respecto de las mercancías:       Manejo del kárdex por el método PEPS
Primera en entrar, primera en
salir.                            Por este método la tarjeta de kárdex se maneja así:
                                     En entradas: se registra igual que en el método del promedio ponde-
                                      rado, cantidad y costo total liquidado según la factura de compra o la
                                      nota crédito por devolución en compra.
                                     En salidas: para determinar el costo por registrarse en esta columna,
                                      primero se traza una línea para conocer los niveles de costos de los
                                      saldos anteriores, luego se registra el movimiento teniendo en cuenta
                                      que la primera mercancía que entró es la primera que sale.

                                                                                                     Fascículo No. 3
          Constitución
           de empresa
                             14                                                                          Semestre 2
Constitución de empresa

    En saldos: a diferencia del método de promedio ponderado, en esta
     columna no se agrupan las existencias de cada entrada, excepto
     cuando tengan el mismo costo; de lo contrario, se presentan en niveles
     por cada precio de costo, el cual se mantiene hasta que la existencia se
     agote. El valor de la existencia se obtiene al sumar los niveles del último
     saldo.
    Costo unitario: se determina de igual forma que en el método de
     promedio ponderado (dividiendo el costo total por la cantidad total de la
     columna de saldos). Se diferencia en que esto se hace por cada nivel y
     se presentan generalmente varios costos unitarios correspondientes al
     último saldo.


    Manejo de kárdex por el método UEPS
    La tarjeta de kárdex por este método se maneja así:                              El método UEPS significa,
                                                                                     respecto de las mercan-
                                                                                     cías:
     En entradas: se registra de igual forma que en los métodos promedio            Ultima en entrar, primera en
                                                                                     salir.
      ponderado y PEPS.
     En salidas: igual que en el PEPS, se traza una línea para determinar el
      costo de las mercancías que se van a registrar en el movimiento. Por
      este método se da salida a los últimos artículos que entraron hasta
      agotar su existencia, luego se comienza a dar salida a los anteriores
      hasta completar la cantidad de mercancía vendida en cada operación.
     En saldos: igual que en el PEPS, se establecen niveles de acuerdo con
      los distintos costos de las existencias, sin agrupar distintos precios en
      un solo nivel.
     Costo unitario: se sigue el mismo proceso utilizado en los métodos
      anteriores (dividiendo el costo total entre la cantidad total de la columna
      de saldos en cada nivel).




Fascículo No. 3
Semestre 2                                                                          15        Constitución
                                                                                              de empresa
Constitución de empresa




                    Figura 3.5
                    Archivador Kardex   .




                      Elabore las tarjetas correspondientes al ejercicio que estamos elaborando
                      utilizando el método de promedio ponderado. Una vez tenga el material socialice
                      los resultados con sus compañeros. Comenten las conclusiones de la
                      experiencia con el tutor.




                    Cuando se constituye una sociedad se da comienzo a la operación de la
                    misma, es decir se inicia el proceso de realizar las actividades propias del
                    negocio que se constituyen en un evento o en una transacción. Cada
                    evento o transacción que efectúe la nueva empresa debe ser registrado en
                    la contabilidad, la cual se inicia con el comprobante de apertura que
                    contiene los aportes de los socios a la nueva sociedad; el soporte de esta
                    transacción es la escritura pública. Cuando se crea una nueva empresa se
                    incurre en una serie de gastos necesarios para iniciar operaciones, éstos
                    se pueden amortizar en los primeros cinco años de actividades del nuevo
                    negocio.




                                                                                           Fascículo No. 3
Constitución
 de empresa
               16                                                                              Semestre 2
Constitución de empresa

Otra de las primeras inversiones que debe efectuar una nueva sociedad es
la compra de activos fijos necesarios para su funcionamiento. Estas
transacciones se deben registrar con sus correspondientes soportes en
comprobantes de diario que luego son trasladados a los libros oficiales,
para finalmente obtener los estados financieros de la sociedad
correspondientes al ciclo contable establecido.




CÁMARA DE COMERCIO DE BOGOTÁ, Guía para constituir y formalizar
una empresa, cuarta edición.
CORAL – GUDIÑO. Contabilidad Universitaria, tercera edición, Editorial
McGraw-Hill.
HARGADON, Bernard. Principios de Contabilidad, segunda edición,
duodécima reimpresión. Editorial Norma.
MEIGS, Robert y MEIGS, Mary. Contabilidad, la base para decisiones
gerenciales, décima edición, Editorial McGraw-Hill (Texto guía)
Régimen Contable Colombiano, Legis Editores S.A.
Reglamento General de la Contabilidad y Plan Único de Cuentas para
Comerciantes, sexta edición, Legis Editores S. A.




En el próximo fascículo continuaremos con el desarrollo de diversos
ejercicios centrándonos en los movimientos de inventarios que tiene
cualquier empresa comercial, es decir la compra y venta de mercancías y
el control que se debe tener de este activo de la empresa el cual es sin
duda el más importante en este tipo de negocios.




Fascículo No. 3
Semestre 2                                                                 17   Constitución
                                                                                de empresa
Constitución de empresa




                                    Fascículo No. 3
Constitución
 de empresa
               18                       Semestre 2
Constitución de empresa


                  Seguimientoal autoaprendizaje

Constitución de Empresa - Fascículo 3
Nombre_________________________________________________________
Apellidos ________________________________ Fecha: _________________
Ciudad __________________________________ Semestre: _______________

Preguntas de opción múltiple con una única respuesta, por favor
marque aquella respuesta que mejor responda a la pregunta
propuesta.

1. El ciclo contable se refiere a:

    a. Al lapso entre el desembolso de efectivo y el momento de su
       recuperación
    b. Al lapso entre el 1 de enero y el 31 de diciembre
    c. Al lapso entre el primer día del mes y el último día del mes
    d. Al lapso en el cual la organización mide los resultados de sus
       operaciones

2. En una sociedad por acciones el mayor valor pagado sobre el valor
   nominal de las acciones cuando se emiten se contabiliza en la cuenta:

    a.   Utilidad en venta de acciones
    b.   Superávit por valorización de acciones
    c.   Prima en colocación de acciones
    d.   Revalorización del patrimonio

3. La norma técnica general relativa a la clasificación establece que los
   hechos económicos deben ser apropiadamente clasificados según:

    a.   Su naturaleza
    b.   Su realización
    c.   Su exigibilidad
    d.   Su liquidez




Fascículo No. 3
Semestre 2                                                                  19   Constitución
                                                                                 de empresa
Constitución de empresa

                    4. Las cuentas reales de patrimonio se originan y aumentan:

                       a.   Por el debe y débitos
                       b.   Por el haber y créditos
                       c.   Por el haber y débitos
                       1.   d. Por el debe y créditos

                    5. Para poder operar un establecimiento de comercio se debe cumplir con:

                       a. El permiso de funcionamiento
                       b. Mantener la matrícula mercantil vigente
                       c. EL pago de derechos de autor cuando se ejecuten públicamente
                          obras musicales
                       d. b) y c) son ciertas

                    Responda las siguientes preguntas.

                    6. ¿Cómo debe efectuarse la contabilización de los gastos en que incurre
                       una nueva sociedad, antes de su puesta en marcha?

                    7. ¿Qué es amortización? Explique y dé un ejemplo.

                    8. ¿Cómo se identifica una sociedad y cómo se solicita esta identificación?




                                                                                     Fascículo No. 3
Constitución
 de empresa
               20                                                                        Semestre 2

Fasciculo 3

  • 1.
    Fascículo 3 1 Constitución de Empresa y Registro de Nómina Semestre 2
  • 2.
  • 3.
    Constitución de empresa Tablade contenido Página Introducción 1 Conceptos previos 1 Mapa conceptual fascículo 3 2 Logros 3 Primeras transacciones relacionadas con la iniciación de una empresa comercial en Colombia 3 Activos fijos 7 Depreciación 7 Amortizaciones 9 Inventarios 11 Sistema de inventario periódico 12 Sistema de inventario permanente 12 Manejo de tarjetas kardex 13 Promedio ponderado 14 PEPS 14 UEPS 15 Actividad de trabajo colaborativo 16 Resumen 16 Bibliografía recomendada 17 Nexo 17 Seguimiento al autoaprendizaje 19 Créditos: 2 Tipo de asignatura: Teórico - Práctica. Semestre 2
  • 4.
    Constitución de empresa Copyright©2008 FUNDACIÓN UNIVERSITARIA SAN MARTÍN Facultad de Universidad Abierta y a Distancia, “Educación a Través de Escenarios Múltiples” Bogotá, D.C. Prohibida la reproducción total o parcial sin autorización por escrito del Presidente de la Fundación. La actualización de este fascículo estuvo a cargo de PEDRO ORLANDO GARZÓN CHAMORRO. Tutor Programa Contaduría Pública. Sede Bogotá, D.C. Revisión estilo y forma: ELIZABETH RUIZ HERRERA Directora Nacional de Material Educativo. Diseño gráfico y diagramación a cargo de SANTIAGO BECERRA SÁENZ ORLANDO DÍAZ CÁRDENAS Impreso en: GRÁFICAS SAN MARTÍN Calle 61A No. 14-18 - Tels.: 2350298 - 2359825 Bogotá, D.C., Marzo 5 de 2009 Codigo ISBN: 978-958-8327-19-8 Constitución de empresa Semestre 2
  • 5.
    Constitución de empresa 1 Introducción Primeras transacciones relacionadas con la iniciación de una empresa comercial en Colombia Al constituirse una empresa se inicia el proceso contable con los aportes de los socios o accionistas, con los cuales se elabora el comprobante diario de contabilidad denominado comprobante de apertura, que sirve como base para el registro de los libros auxiliares y principales para finalmente obtener el Balance General Inicial. Con esta transacción se da comienzo al primer ciclo contable de la empresa. Conceptos previos Para la realización de los ejercicios propuestos en el presente fascículo, es necesario haber comprendido los conceptos relacionados con los registros que se deben realizar en los comprobantes de contabilidad y en los libros oficiales. Solamente si se tiene una clara comprensión de los pasos involucrados en el ciclo contable se podrán desarrollar los ejercicios propuestos y se adquirirán destrezas en el registro de las operaciones que regularmente desarrolla una empresa comercial en Colombia. Constitución Fascículo No. 3 de empresa Semestre 2
  • 6.
    Constitución de empresa Mapa conceptual fascículos 3 y 4 Figura 3.1 Sistema de Información contable de apertura de la sociedad comercial Fascículo No. 3 Constitución de empresa 2 Semestre 2
  • 7.
    Constitución de empresa Lo s gro Al finalizar el estudio del presente fascículo, el estudiante estará en capa- cidad de:  Elaborar soportes contables como: comprobante de egreso, recibo de caja y factura.  Elaborar comprobantes de diario relacionados con las primeras tran- sacciones de una empresa, pagos y ajustes de cierre.  Preparar un contrato de arrendamiento de un local comercial.  Reconocer los diferentes sistemas de inventarios y sus principales métodos de valuación. Primeras transacciones relacionadas con la iniciación de una empresa comercial en Colombia Inicialmente recordemos el esquema del ciclo contable. Tal como se aprecia en la figura 3.1 el ciclo contable es el proceso que debe seguirse para garantizar que todos los hechos económicos se reconozcan y se transmitan correctamente a los usuarios de la información, de conformidad con lo preceptuado en la normatividad contable vigente. Por lo tanto, el ciclo contable es el período de tiempo en el que se registran todas las transacciones que ocurren en una empresa ya sea mensual, trimestral, semestral o anualmente; en otras palabras es el período de tiempo en el cual el empresario requiere conocer el resultado de sus operaciones y el estado de su situación financiera. Fascículo No. 3 Semestre 2 3 Constitución de empresa
  • 8.
    Constitución de empresa Documentos soportes Libro Preparación de Estados Diario o Columnario Financieros Depreciaciones Elaboración Libro Libro Amortizaciones comprobante Mayor y Inventario y provisiones, etc de diario Balances Balance Libros auxiliares Cierre de cuentas contables Esquema del ciclo contable Ciclo: Serie de sucesos, cambios o fluctuaciones que se repiten o bien que pueden terminar y Figura 3.1 presentarse de nuevo. Esquema del ciclo contable. Con el fin de ilustrar las transacciones iniciales de constitución de una empresa, vamos a elaborar un ejercicio utilizando un supuesto de empresa comercial. El primero de marzo de 20XX se reunieron en Bogotá los señores: Pedro Torres, Berta Rojas y Juliana Duarte con el fin de constituir una sociedad de responsabilidad limitada, cuyo objeto social será la comercialización de artículos deportivos. El nombre que desean darle es: “El Inquieto Ltda.”. Los aportes de los socios serán:  Pedro: $55’000.000 en efectivo y equipo de oficina por $15’000.000.  Berta: $25’000.000 en efectivo y un local por $45’000.000.  Juliana: $52’000.000 en efectivo y una camioneta por $18’000.000. 3.1 1. Elabore el documento de constitución para esta sociedad. 2. Diligencie los formularios de la Cámara de Comercio necesarios para la inscripción de la sociedad. 3. Diligencie un formulario de Registro Único Tributario. (RUT) Nota: Archive estos documentos en una carpeta en la cual se van a ir organizando todos los documentos del taller para cuando el tutor la solicite. Fascículo No. 3 Constitución de empresa 4 Semestre 2
  • 9.
    Constitución de empresa Teniendoya los aportes de los socios y el documento de constitución, en la contabilidad se debe registrar este hecho como se muestra en la figura 3 EL INQUIETO LTDA. Comprobante de Diario de Apertura No. 01 Marzo de 20x1 Código de Detalle Parcial Débitos Créditos Cuenta 1105 CAJA 132,000,000 110505 Caja General 132,000,000 Aportes de Socios Recibos No. 1-2-3 1516 CONSTRUCCIONES Y EDIFICACIONES 45,000,000 151615 Almacenes 45,000,000 Aporte Socio Berta Rojas 1524 EQUIPO DE OFICINA 15,000,000 152410 Equipos 15,000,000 Aporte Socio Pedro Torres 1540 FLOTA Y EQUIPO DE TRANSPORTE 18,000,000 154005 Autos, Camionentas 18,000,000 Aporte Socio Juliana Duarte 3115 APORTES SOCIALES 210,000,000 311505 Cuotas o Partes de Interés Social Pedro Torres 70,000,000 Berta Rojas 70,000,000 Juliana Duarte 70,000,000 SUMAS IGUALES 210,000,000 210,000,000 Figura 3.2 Comprobante de apertura. Podemos observar que esta sociedad se inició con unos aportes en dinero Activo Fijo: Bien tangible que no está dis- y en especie; estos últimos se constituyen en activos fijos para la ponible para la venta en el curso normal de las opera- empresa. Antes de iniciar operaciones las empresas deben realizar una ciones y que se destina a la buena marcha del negocio serie de transacciones dentro de las cuales está la apertura de una cuenta (Bien productivo). corriente para el manejo y control del efectivo. Por esta razón, el 15 de marzo abren la cuenta corriente No. 160-0674-07 en el Banco de Crédito, en la cual se consigna todo el dinero de los aportes; de igual manera, se Fascículo No. 3 Semestre 2 5 Constitución de empresa
  • 10.
    Constitución de empresa compra una chequera por $120.000 para el manejo de la cuenta. (El banco emite una nota débito como soporte de esta transacción). El 20 de marzo se cancela, por trámites de constitución y legalización de la sociedad, la suma de $3’800.000 a una firma de abogados. (Tener en cuenta el impuesto a las ventas y efectuar la retención en la fuente). Cuando se venden bienes inmuebles se debe elaborar una escritura de venta y registrarla en la oficina de Registro de la localidad; cuando se venden vehículos se debe hacer un traspaso de la propiedad en la oficina de la entidad designada por el Ministerio de Transporte, en la ciudad donde esté registrado el vehículo. Todos estos trámites tienen un costo, para nuestro caso están involucrados en la cuenta de los abogados así como se presenta en la figura 3.3. BERMUDES ABOGADOS Y CIA LTDA. Nit. 800.228.41-7 Carrera 8 No. 73 - 11 FACTURA No. 382 Teléfono 6214421 Santafé de Bogotá Régimen Común Autorización Dian 320000031214 Autorizadas 0001 - 9999 CONCEPTO VALOR Honorarios de constitución y legalización nueva sociedad y legalización aportes de socios 3,800,000 SON: Tres millones novecientos noven- Sub Total 3,800,000 ta mil pesos mda. Cte. IVA 608,000 Observaciones Aceptada TOTAL 4,408,000 -Rete-Fuente 418,000 TOTAL A PAGAR 3,990,000 Figura 3.3 Formato Factura de Abogados. Fascículo No. 3 Constitución de empresa 6 Semestre 2
  • 11.
    Constitución de empresa Losgastos en que incurre la empresa antes del inicio de la operación se deben registrar como cargos diferidos de organización y preoperativos. El impuesto a las ventas pagado por este concepto se debe registrar como IVA descontable. Activos fijos Cada uno de los socios de nuestro ejemplo aportó un activo fijo que es necesario para el desarrollo de las operaciones de la empresa. Por otra parte, para iniciar su operación la empresa debe invertir en la adecuación del sitio para venta de artículos deportivos, así: 1. Compra estanterías y muebles especiales para la adecuación de las instalaciones del local por valor de $4’200.000 (aplicar la tarifa de IVA y la retención en la fuente que corresponda) 2. Se adquiere una registradora por valor de $1’700.000 (aplicar la tarifa de IVA y la retención en la fuente que corresponda). Debemos registrar estas compras en nuestra contabilidad recordando que en el costo de un activo fijo se incluyen todos los gastos que son razonables y necesarios para ubicar el activo en el lugar deseado y listo para ser utilizado. Tenga en cuenta que el valor del impuesto a las ventas y los costos de despacho, acarreos y de instalaciones son parte del valor del activo. 3.2 1. Elabore la factura correspondiente a la compra de la registradora. 2. Elabore el comprobante de diario de la compra de activos fijos. Comparta estos documentos con el tutor. Nota: Recuerde incluir estos documentos en la carpeta del taller. Depreciación La depreciación es el reconocimiento de la pérdida de valor de un activo fijo generada por el desgaste sufrido por el uso, que se basa en una Fascículo No. 3 Semestre 2 7 Constitución de empresa
  • 12.
    Constitución de empresa estimación contable con criterios específicos para cada tipo de activo, como su valor, destinación y durabilidad (Vida útil). La determinación de la Principio de asociación: depreciación surge en cumplimiento del principio contable de asociación. Hace referencia a la relación que debe existir entre los ingresos y los costos y gastos Existen diferentes métodos de reconocido valor técnico para la incurridos para generar dichos ingresos en un mismo periodo estimación periódica del valor correspondiente a la depreciación de un de tiempo. activo, dentro de los principales encontramos: Método de reconocido valor técnico: Sucesión de pasos ligados entre sí por un propósito veri-  Método de línea recta ficable, comprobable, operati- vo y fidedigno.  Método de suma de los dígitos de los años  Método de horas de trabajo  Método de unidades de producción  Método de saldos decrecientes Nota: El uso de un método solamente determina el valor de la depreciación calculada por cuanto la dinámica de registro contable es igual para todos los métodos. De estos métodos el de mayor difusión es el método de línea recta, cuya fórmula es la siguiente: Costo del activo Gasto depreciación (por Periodo) = ---------------------------------- Vida útil estimada Vamos a registrar la depreciación correspondiente a un mes de dichos activos calculando la depreciación mediante el método de línea recta. Los activos están representados en: una edificación cuyo costo fue de $45’000.000, una camioneta de $18’000.000, un equipo de oficina por valor de $19’830.000 y un equipo de procesamiento de datos por $1’955.000. Fascículo No. 3 Constitución de empresa 8 Semestre 2
  • 13.
    Constitución de empresa Recordemos que la vida útil de un inmueble es de 20 años, de bienes muebles de 10 años y de vehículos 5 años, teniendo en cuenta la obsolescencia por avances tecnológicos vamos a depreciar la registradora a 5 años. Si el local se adquirió por $45’000.000, tiene una vida útil de 20 años y se va a depreciar teniendo en cuenta el método de línea recta, el valor mensual que se registrará como depreciación es de $187.500. Se tienen unos muebles y enseres por valor de $19’830.000 que se deben depreciar a 10 años; por lo tanto el valor mensual a depreciar es de $165.250. Los vehículos valen $18’000.000 y se deprecian a 5 años, entonces el gasto mensual por depreciación es de $300.000. Si la registradora costó $1’955.000 y se depreciará en 5 años, el valor a cargar como depreciación mensual es de $32.583. 3.3 Indague sobre los métodos de depreciación mencionados en este fascículo y desarrolle un cuadro comparativo que permita evidenciar las similitudes, diferencias y efectos del uso de cada uno de los métodos. El resultado de su indagación será el insumo para realizar un debate en la siguiente tutoría. Amortizaciones Los gastos diferidos son aquellos materiales que la empresa ha comprado para consumirlos en un periodo futuro y los servicios pagados en forma anticipada son aquellos que aún no hemos disfrutado o consumido. Ejemplos de este tipo de erogaciones son: compra de papelería, Fascículo No. 3 Semestre 2 9 Constitución de empresa
  • 14.
    Constitución de empresa arrendamientos, intereses, seguros, publicidad y preorganizacionales. En la medida en que se van utilizando se reconoce su efecto en la cuenta de costos o gastos en el periodo que corresponda y acreditando la cuenta del Amortización: activo. Este ajuste se conoce con el nombre de amortización. Distribución gradual en el tiempo del efecto del reco- nocimiento de los activos y Así como una empresa puede pagar por anticipado, también puede recibir pasivos diferidos. dinero de manera anticipada por los servicios que se prestarán o bienes que se entregarán en el futuro, tales como: arrendamientos, comisiones y mercancías entre otros. Este grupo de eventos constituye un pasivo para la empresa por cuanto en el momento de recibir el pago el servicio no se ha prestado o el bien no se ha entregado, razón por la cual los recursos recibidos constituyen una deuda. En la medida en que transcurre el tiempo disminuyen y se convierten en cuenta de ingreso. Para practicar este tipo de asientos contables vamos a realizar algunas transacciones en la empresa El Inquieto Ltda., teniendo como punto de partida las recomendaciones y datos que se presentan a continuación: Se debe tener en cuenta el pago que efectuamos a los abogados como un gasto preoperativo que se registra como un cargo diferido. En Colombia este tipo de gastos se pueden amortizar hasta en un periodo de cinco años. El 20 de marzo se compró papelería y útiles de escritorio por $500.000 y se mandó a elaborar papelería impresa y formas continuas por valor de $750.000; se paga el 50% y el saldo se cancela cuando entreguen el pedido. (Estos dos gastos iniciales se registran en la contabilidad como gastos diferidos por amortizar en 10 meses). Se compra una póliza de seguros contra sustracción y hurto por valor de $1’200.000. Fascículo No. 3 Constitución de empresa 10 Semestre 2
  • 15.
    Constitución de empresa Searrienda el segundo piso del local al señor Hernando Álvarez por seis meses, quien paga un canon mensual de $350.000. Inicialmente se elabora el registro contable de las transacciones pagadas por anticipado. Ahora se realiza la contabilización de las amortizaciones, la cual se debe elaborar al final del mes. La primera amortización corresponde a los preoperativos, la segunda a la papelería, la tercera a los seguros y la cuarta al ingreso por arrendamientos recibidos por anticipado. La primera amortización (preoperativos) se va a realizar a cinco años, entonces se toma el valor del cargo diferido $4’370.000 y se divide entre 60 meses para determinar la cifra que se amortiza mensualmente hasta completar los cinco años. CARGO DIFERIDO / 60 MESES (5 AÑOS) $4’370.000 / 60 MESES De la misma forma, se debe hallar el valor de cada una de las amortizacio- nes. Para la papelería nos dice que son 10 meses, para la póliza de se- guros un año y los ingresos recibidos por anticipado corresponden a 6 meses. 3.4 1. Elabore la póliza del seguro del local. 2. Elabore el contrato de arriendo. 3. Efectúe los registros contables correspondientes a los gastos preoperativos y su respectiva amortización. Nota: Recuerde incluir estos documentos en la carpeta del taller. Inventarios Los inventarios o activos móviles están representados en materias primas, productos que se encuentran en proceso de fabricación o bienes termi- nados que se encuentran disponibles para la venta. Este importe se presenta como un activo corriente en el balance general y es un determi- Fascículo No. 3 Semestre 2 11 Constitución de empresa
  • 16.
    Constitución de empresa nante directo de los costos de venta presentados en el estado de resul- tados. La adquisición de inventarios dentro de las empresas comerciales gene- ralmente es alta, así como los costos relacionados y los riesgos de pérdi- da, de manera que se debe tener especial cuidado en su administración y control. En la contabilidad el costo de los inventarios está constituido por la suma de los desembolsos y cargos, directos e indirectos, necesarios para llevar los bienes a su condición de disponibles para la venta. Con el fin de registrar y controlar los inventarios de acuerdo con el tamaño del negocio, el volumen de ventas y existencias de mercancías, los comerciantes pueden elegir el sistema de inventarios que más se adapte a sus necesidades. Sistema periódico En este sistema se determina el inventario por medio de un conteo físico en una fecha determinada, el cual se valúa de acuerdo con un método específico y se presenta en el balance general, producto del cambio neto entre el inventario inicial y el final para el cálculo del costo de la mercancía vendida. Sistema Permanente Se conoce también como perpetuo. Bajo este sistema los registros del inventario se mantienen siempre al día debido a que se lleva el registro de cada unidad que ingresa y sale del inventario. En teoría no se necesitan conteos del inventario, pero normalmente se hacen para verificar los datos de los registros. Adicionalmente, los Principios de Contabilidad General- mente Aceptados (PCGA) requieren que se cotejen los saldos de las cuentas de inventario contra el inventario real de la empresa por medio de un conteo periódico. Fascículo No. 3 Constitución de empresa 12 Semestre 2
  • 17.
    Constitución de empresa Lasempresas deben tener unos procedimientos establecidos para elaborar las compras de inventarios. Así mismo, en dicho procedimiento intervienen diversas personas a saber: la persona de compras, la persona de ventas y la persona que tiene a cargo la custodia del inventario (almacenista). Estos individuos determinan la cantidad y especificaciones del inventario que deben pedir y las fechas en las cuales deben estar en bodega dichas mercancías. Uno de los procedimientos es la solicitud de cotizaciones para seleccionar la que mejor se adapte a las necesidades de la empresa. Una vez aprobada la cotización se elabora una orden de compra del inventario. Manejo de tarjeta kárdex Las empresas que adoptan el sistema de inventario permanente deben implantar procedimientos de rutina que permitan controlar con exactitud el movimiento de las mercancías. Para visualizar claramente esta información se requiere de un kardex. El kardex (tarjetas de existencia) está formado por tarjetas que permiten controlar las cantidades y costos de las entradas y salidas de un artículo determinado, y dar a conocer las existencias en cualquier momento sin necesidad de realizar un inventario físico. EL INQUIETO LTDA. Tarjeta de Control de Existencias (Kárdex) Artículo Referencia Unidad Mínimo Máximo FECHA VALOR ENTRADAS SALIDAS SALDO DETALLE D M A UNITARIO Cantidad Valores Cantidad Valores Cantidad Valores 0 0 0 0 0 0 0 0 0 0 0 0 0 0 0 0 0 0 0 0 0 0 0 0 0 0 0 0 0 0 0 0 0 0 0 0 Figura 3.4 Tarjeta de control de existencias o kárdex. Fascículo No. 3 Semestre 2 13 Constitución de empresa
  • 18.
    Constitución de empresa Para establecer el control de las mercancías por medio del kárdex una empresa puede utilizar los métodos de promedio ponderado PEPS o PEPS = FIFO first input o primera entrada, first output o primera salida UEPS. El kárdex tiene un manejo específico de acuerdo con el método UEPS = LIFO last input o escogido. última entrada, first output o primera salida. Manejo de kárdex por el método de promedio ponderado Los movimientos, cuando se maneja este método se registran de la siguiente manera:  En entradas: se anota la cantidad y el costo total de la compra o de la devolución.  En salidas: se registra la cantidad de la mercancía vendida y en la columna del costo, el resultado de multiplicar la cantidad por el costo unitario del renglón anterior.  En saldos: para obtener los valores de esta columna, a los valores del saldo anterior se les adicionan las entradas o se les disminuyen las salidas.  Costo unitario: para obtener este valor se toma la columna de saldos y se divide el costo total entre la cantidad total de cada renglón. El costo unitario varía siempre que se compran mercancías a precio diferente; cuando se registran las salidas se mantiene el último costo unitario. El método PEPS significa, respecto de las mercancías: Manejo del kárdex por el método PEPS Primera en entrar, primera en salir. Por este método la tarjeta de kárdex se maneja así:  En entradas: se registra igual que en el método del promedio ponde- rado, cantidad y costo total liquidado según la factura de compra o la nota crédito por devolución en compra.  En salidas: para determinar el costo por registrarse en esta columna, primero se traza una línea para conocer los niveles de costos de los saldos anteriores, luego se registra el movimiento teniendo en cuenta que la primera mercancía que entró es la primera que sale. Fascículo No. 3 Constitución de empresa 14 Semestre 2
  • 19.
    Constitución de empresa  En saldos: a diferencia del método de promedio ponderado, en esta columna no se agrupan las existencias de cada entrada, excepto cuando tengan el mismo costo; de lo contrario, se presentan en niveles por cada precio de costo, el cual se mantiene hasta que la existencia se agote. El valor de la existencia se obtiene al sumar los niveles del último saldo.  Costo unitario: se determina de igual forma que en el método de promedio ponderado (dividiendo el costo total por la cantidad total de la columna de saldos). Se diferencia en que esto se hace por cada nivel y se presentan generalmente varios costos unitarios correspondientes al último saldo. Manejo de kárdex por el método UEPS La tarjeta de kárdex por este método se maneja así: El método UEPS significa, respecto de las mercan- cías:  En entradas: se registra de igual forma que en los métodos promedio Ultima en entrar, primera en salir. ponderado y PEPS.  En salidas: igual que en el PEPS, se traza una línea para determinar el costo de las mercancías que se van a registrar en el movimiento. Por este método se da salida a los últimos artículos que entraron hasta agotar su existencia, luego se comienza a dar salida a los anteriores hasta completar la cantidad de mercancía vendida en cada operación.  En saldos: igual que en el PEPS, se establecen niveles de acuerdo con los distintos costos de las existencias, sin agrupar distintos precios en un solo nivel.  Costo unitario: se sigue el mismo proceso utilizado en los métodos anteriores (dividiendo el costo total entre la cantidad total de la columna de saldos en cada nivel). Fascículo No. 3 Semestre 2 15 Constitución de empresa
  • 20.
    Constitución de empresa Figura 3.5 Archivador Kardex . Elabore las tarjetas correspondientes al ejercicio que estamos elaborando utilizando el método de promedio ponderado. Una vez tenga el material socialice los resultados con sus compañeros. Comenten las conclusiones de la experiencia con el tutor. Cuando se constituye una sociedad se da comienzo a la operación de la misma, es decir se inicia el proceso de realizar las actividades propias del negocio que se constituyen en un evento o en una transacción. Cada evento o transacción que efectúe la nueva empresa debe ser registrado en la contabilidad, la cual se inicia con el comprobante de apertura que contiene los aportes de los socios a la nueva sociedad; el soporte de esta transacción es la escritura pública. Cuando se crea una nueva empresa se incurre en una serie de gastos necesarios para iniciar operaciones, éstos se pueden amortizar en los primeros cinco años de actividades del nuevo negocio. Fascículo No. 3 Constitución de empresa 16 Semestre 2
  • 21.
    Constitución de empresa Otrade las primeras inversiones que debe efectuar una nueva sociedad es la compra de activos fijos necesarios para su funcionamiento. Estas transacciones se deben registrar con sus correspondientes soportes en comprobantes de diario que luego son trasladados a los libros oficiales, para finalmente obtener los estados financieros de la sociedad correspondientes al ciclo contable establecido. CÁMARA DE COMERCIO DE BOGOTÁ, Guía para constituir y formalizar una empresa, cuarta edición. CORAL – GUDIÑO. Contabilidad Universitaria, tercera edición, Editorial McGraw-Hill. HARGADON, Bernard. Principios de Contabilidad, segunda edición, duodécima reimpresión. Editorial Norma. MEIGS, Robert y MEIGS, Mary. Contabilidad, la base para decisiones gerenciales, décima edición, Editorial McGraw-Hill (Texto guía) Régimen Contable Colombiano, Legis Editores S.A. Reglamento General de la Contabilidad y Plan Único de Cuentas para Comerciantes, sexta edición, Legis Editores S. A. En el próximo fascículo continuaremos con el desarrollo de diversos ejercicios centrándonos en los movimientos de inventarios que tiene cualquier empresa comercial, es decir la compra y venta de mercancías y el control que se debe tener de este activo de la empresa el cual es sin duda el más importante en este tipo de negocios. Fascículo No. 3 Semestre 2 17 Constitución de empresa
  • 22.
    Constitución de empresa Fascículo No. 3 Constitución de empresa 18 Semestre 2
  • 23.
    Constitución de empresa Seguimientoal autoaprendizaje Constitución de Empresa - Fascículo 3 Nombre_________________________________________________________ Apellidos ________________________________ Fecha: _________________ Ciudad __________________________________ Semestre: _______________ Preguntas de opción múltiple con una única respuesta, por favor marque aquella respuesta que mejor responda a la pregunta propuesta. 1. El ciclo contable se refiere a: a. Al lapso entre el desembolso de efectivo y el momento de su recuperación b. Al lapso entre el 1 de enero y el 31 de diciembre c. Al lapso entre el primer día del mes y el último día del mes d. Al lapso en el cual la organización mide los resultados de sus operaciones 2. En una sociedad por acciones el mayor valor pagado sobre el valor nominal de las acciones cuando se emiten se contabiliza en la cuenta: a. Utilidad en venta de acciones b. Superávit por valorización de acciones c. Prima en colocación de acciones d. Revalorización del patrimonio 3. La norma técnica general relativa a la clasificación establece que los hechos económicos deben ser apropiadamente clasificados según: a. Su naturaleza b. Su realización c. Su exigibilidad d. Su liquidez Fascículo No. 3 Semestre 2 19 Constitución de empresa
  • 24.
    Constitución de empresa 4. Las cuentas reales de patrimonio se originan y aumentan: a. Por el debe y débitos b. Por el haber y créditos c. Por el haber y débitos 1. d. Por el debe y créditos 5. Para poder operar un establecimiento de comercio se debe cumplir con: a. El permiso de funcionamiento b. Mantener la matrícula mercantil vigente c. EL pago de derechos de autor cuando se ejecuten públicamente obras musicales d. b) y c) son ciertas Responda las siguientes preguntas. 6. ¿Cómo debe efectuarse la contabilización de los gastos en que incurre una nueva sociedad, antes de su puesta en marcha? 7. ¿Qué es amortización? Explique y dé un ejemplo. 8. ¿Cómo se identifica una sociedad y cómo se solicita esta identificación? Fascículo No. 3 Constitución de empresa 20 Semestre 2