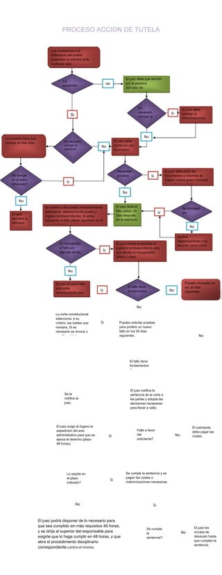
PROCESO ACCION DE TUTELA<br />Los ciudadanos o la defensoría del pueblo presentan la solicitud ante cualquier juez. <br />SiNoSiNoNoNoNoNoNoEl juez los inculpa de desacato hasta que cumplan la sentencia. SiSe cumpla la sentencia?NoSe cumple la sentencia y se pagan las costas o indemnizaciones necesarias.  SiLo expide en el plazo indicado?El juez exige al órgano la expedición del acto administrativo para que se ejerza el derecho.(plazo 48 horas).SiEl solicitante debe pagar las costas.NoFalló a favor del solicitante?El juez notifica la sentencia de la corte a las partes y adopta las decisiones necesarias para llevar a cabo.Se le notifica al juez.El fallo tiene fundamentos?Puedes solicitar pruebas para proferir un nuevo  fallo en los 20 días siguientes.La corte constitucional selecciona, a su criterio, las tutelas que revisara. Si es necesario se revoca o modifica el fallo.Pueden revocarlo en los 20 días siguientes.NoSiEl fallo tiene fundamentos?El juez envía el fallo a la corte constitucional para ser revisado.Implica responsabilidad y se asumen como cierto los hechos.Se entregan los informes.El juez remite el expídete al superior correspondiente para que decida la impugnación (plazo 2 días).SiEs impugnado el fallo por algunas de las partes?Se notifica a las partes inmediatamente (solicitante, defensoría del pueblo y órgano correspondiente). Si estas impugnan el fallo deben reportarlo en el pazo de 3 días.El juez dicta el fallo (plazo 10 días después de la solicitud).SiEl juez debe pedir los documentos o informes al órgano contra quien interpuso la acción (plazo 3 días).SiNecesitas pruebasSiSe corrige en el plazo adecuado?La persona tiene que corregir en tres días.El juez debe continuar con el proceso. NoEl juez debe corregir la inmediatamente.SiEs necesario corregir la solicitud?El juez debe que escribir por la persona (en caso de desconocimiento).No La  presentan por escrito?<br />El juez podrá disponer de lo necesario para que sea cumplido sin más requisitos 48 horas, y se dirija al superior del responsable para exigirle que lo haga cumplir en 48 horas, y que abra el procedimiento disciplinario correspondiente contra el mismo.Es necesario corregir la solicitud?El juez rechaza la solicitud.No<br />

Informatica grafica camila

  • 1.
    PROCESO ACCION DETUTELA<br />Los ciudadanos o la defensoría del pueblo presentan la solicitud ante cualquier juez. <br />SiNoSiNoNoNoNoNoNoEl juez los inculpa de desacato hasta que cumplan la sentencia. SiSe cumpla la sentencia?NoSe cumple la sentencia y se pagan las costas o indemnizaciones necesarias. SiLo expide en el plazo indicado?El juez exige al órgano la expedición del acto administrativo para que se ejerza el derecho.(plazo 48 horas).SiEl solicitante debe pagar las costas.NoFalló a favor del solicitante?El juez notifica la sentencia de la corte a las partes y adopta las decisiones necesarias para llevar a cabo.Se le notifica al juez.El fallo tiene fundamentos?Puedes solicitar pruebas para proferir un nuevo fallo en los 20 días siguientes.La corte constitucional selecciona, a su criterio, las tutelas que revisara. Si es necesario se revoca o modifica el fallo.Pueden revocarlo en los 20 días siguientes.NoSiEl fallo tiene fundamentos?El juez envía el fallo a la corte constitucional para ser revisado.Implica responsabilidad y se asumen como cierto los hechos.Se entregan los informes.El juez remite el expídete al superior correspondiente para que decida la impugnación (plazo 2 días).SiEs impugnado el fallo por algunas de las partes?Se notifica a las partes inmediatamente (solicitante, defensoría del pueblo y órgano correspondiente). Si estas impugnan el fallo deben reportarlo en el pazo de 3 días.El juez dicta el fallo (plazo 10 días después de la solicitud).SiEl juez debe pedir los documentos o informes al órgano contra quien interpuso la acción (plazo 3 días).SiNecesitas pruebasSiSe corrige en el plazo adecuado?La persona tiene que corregir en tres días.El juez debe continuar con el proceso. NoEl juez debe corregir la inmediatamente.SiEs necesario corregir la solicitud?El juez debe que escribir por la persona (en caso de desconocimiento).No La presentan por escrito?<br />El juez podrá disponer de lo necesario para que sea cumplido sin más requisitos 48 horas, y se dirija al superior del responsable para exigirle que lo haga cumplir en 48 horas, y que abra el procedimiento disciplinario correspondiente contra el mismo.Es necesario corregir la solicitud?El juez rechaza la solicitud.No<br />