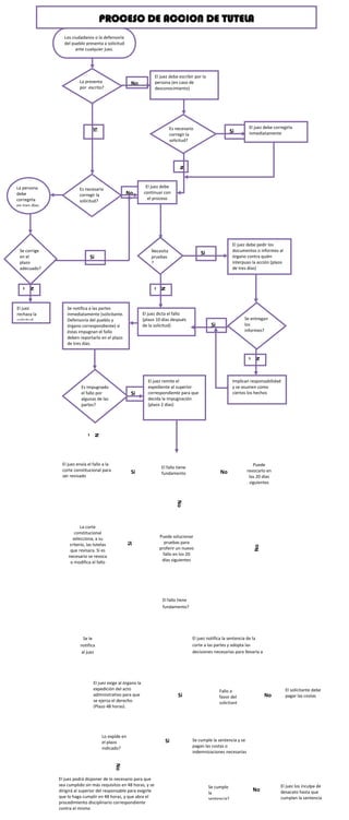
PROCESO DE ACCION DE TUTELALos ciudadanos o la defensoría  del pueblo presenta a solicitud ante cualquier juez.<br />NoLa presenta por  escrito?El juez debe escribir por la persona (en caso de desconocimiento)<br />Implican responsabilidad y se asumen como ciertos los hechos<br />SiSe corrige en el  plazo adecuado?SiSiSiSiSiSiSiSiSiNoNoNoNoNoLo expide en el plazo indicado?NoNoNoNoNoNoNoFallo a favor del solicitanteEl juez podrá disponer de lo necesario para que sea cumplido sin más requisitos en 48 horas, y se dirigirá al superior del responsable para exigirle que lo haga cumplir en 48 horas, y que abra el procedimiento disciplinario correspondiente contra el mismoEl juez los inculpa de desacato hasta que cumplan la sentenciaSe cumple la sentencia?Se cumple la sentencia y se pagan las costas o indemnizaciones necesariasEl solicitante debe pagar las costasEl juez exige al órgano la expedición del acto administrativo para que se ejerza el derecho. (Plazo 48 horas).El juez notifica la sentencia de la corte a las partes y adopta las decisiones necesarias para llevarla a caboSe le notifica al juezEl fallo tiene fundamento?Puede solucionar pruebas para proferir un nuevo fallo en los 20 días siguientesLa corte constitucional selecciona, a su criterio, las tutelas que revisara. Si es necesario se revoca o modifica el falloEl juez envía el fallo a la corte constitucional para ser revisadoPuede revocarlo en los 20 días siguientesEl fallo tiene fundamentoEl juez remite el expediente al superior correspondiente para que decida la impugnación (plazo 2 días)Es impugnado el fallo por algunas de las partes?El juez dicta el fallo (plazo 10 días después de la solicitud)Se entregan los informes?El juez debe pedir los documentos o informes al órgano contra quién interpuso la acción (plazo de tres días)Se notifica a las partes inmediatamente (solicitante. Defensoría del pueblo y órgano correspondiente) si éstas impugnan el fallo deben reportarlo en el plazo de tres días. El juez rechaza la solicitudNecesita pruebas? Es necesario corregir la solicitud?La persona debe corregirla en tres díasEl juez debe continuar con el procesoEl juez debe corregirla inmediatamenteEs necesario corregir la solicitud?<br />

Tarea de informatika2

  • 1.
    PROCESO DE ACCIONDE TUTELALos ciudadanos o la defensoría del pueblo presenta a solicitud ante cualquier juez.<br />NoLa presenta por escrito?El juez debe escribir por la persona (en caso de desconocimiento)<br />Implican responsabilidad y se asumen como ciertos los hechos<br />SiSe corrige en el plazo adecuado?SiSiSiSiSiSiSiSiSiNoNoNoNoNoLo expide en el plazo indicado?NoNoNoNoNoNoNoFallo a favor del solicitanteEl juez podrá disponer de lo necesario para que sea cumplido sin más requisitos en 48 horas, y se dirigirá al superior del responsable para exigirle que lo haga cumplir en 48 horas, y que abra el procedimiento disciplinario correspondiente contra el mismoEl juez los inculpa de desacato hasta que cumplan la sentenciaSe cumple la sentencia?Se cumple la sentencia y se pagan las costas o indemnizaciones necesariasEl solicitante debe pagar las costasEl juez exige al órgano la expedición del acto administrativo para que se ejerza el derecho. (Plazo 48 horas).El juez notifica la sentencia de la corte a las partes y adopta las decisiones necesarias para llevarla a caboSe le notifica al juezEl fallo tiene fundamento?Puede solucionar pruebas para proferir un nuevo fallo en los 20 días siguientesLa corte constitucional selecciona, a su criterio, las tutelas que revisara. Si es necesario se revoca o modifica el falloEl juez envía el fallo a la corte constitucional para ser revisadoPuede revocarlo en los 20 días siguientesEl fallo tiene fundamentoEl juez remite el expediente al superior correspondiente para que decida la impugnación (plazo 2 días)Es impugnado el fallo por algunas de las partes?El juez dicta el fallo (plazo 10 días después de la solicitud)Se entregan los informes?El juez debe pedir los documentos o informes al órgano contra quién interpuso la acción (plazo de tres días)Se notifica a las partes inmediatamente (solicitante. Defensoría del pueblo y órgano correspondiente) si éstas impugnan el fallo deben reportarlo en el plazo de tres días. El juez rechaza la solicitudNecesita pruebas? Es necesario corregir la solicitud?La persona debe corregirla en tres díasEl juez debe continuar con el procesoEl juez debe corregirla inmediatamenteEs necesario corregir la solicitud?<br />