INTRODUCCIÓN
La historia empieza con un jovencito llamado Daniel Sempere, que es conducido por su
padre el Señor Sempere, a un lugar secreto según el padre. El pequeño Daniel es advertido
por su padre de que no debe contar lo que va a ver ni escuchar a nadie. La madre de Daniel
había fallecido tiempo atrás por una enfermedad, por lo que solo eran Daniel y su padre.
Ambos visitan una antigua y escondida biblioteca a la cuál su padre llama EL
CEMENTERIO DE LOS LIBROS OLVIDADOS, Isaac, el guardián de la biblioteca guía
su camino y luego los deja a solas. El Señor Sempere pide a Daniel que busque un libro,
cualquiera que desee y que será suyo. La trama se desarrolla por la elección de aquel libro,
que resulta ser el último de su autor, y el único también.
Daniel se ve intrigado por conocer la historia del escritor, cuando descubre que no existe
ningún otro ejemplar. Con la ayuda de Barceló, un amigo de su padre, empieza a descubrir
poco a poco la historia de Julián Carax, el escritor. Pronto se ve perseguido por un hombre
de las tinieblas, que amenaza con quitarle la vida si no le entrega el libro. Todo esto hace
que la curiosidad del pequeño Daniel aumente. Conoce a Nuria, una mujer muy cercana a
Julián, quien no le cuenta toda la verdad sino hasta cuando muere, que le deja una carta
contándole toda la historia. Daniel luego se ve liado con Bea, la hermana mayor de su
mejor amigo Tomás, con quien tiene un romance. Bea y Daniel investigan a fondo toda la
historia y descubren la existencia de un policía llamado Fumero, que con el tiempo se
convierte en uno de sus mayores problemas.
Objetivo general.
• Lograr hacer que los estudiantes de la carrera de Bioquímica y Farmacia del paralelo “A”
se interesen por la lectura a través del cumplimiento de un ensayo de un texto para mejorar
la calidad de estudiante y su desarrollo verbal y escrito.
Objetivos específicos.
• Involucrar a los estudiantes en proyectos de animación a la lectura para crear un buen
patrimonio cultural.
• Fomentar la lectura para hacer de esta un disfrute diario.
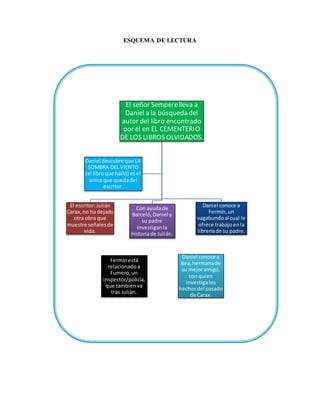
ESQUEMA DE LECTURA
El señor Semperelleva a
Daniel a la búsqueda del
autor del libro encontrado
por él en EL CEMENTERIO
DE LOS LIBROS OLVIDADOS.
El escritor:Julián
Carax,no ha dejado
otra obra que
muestre señalesde
vida.
Con ayudade
Barceló,Daniel y
su padre
investiganla
historiade Julián.
Daniel conoce a
Fermín,un
vagabundoal cual le
ofrece trabajoenla
libreríade su padre.
Daniel descubre que LA
SOMBRA DEL VIENTO
(el libroque halló) esel
únicoque quedadel
escritor.
Fermínestá
relacionadoa
Fumero,un
inspector/policía,
que tambiénva
tras Julián.
Daniel conoce a
Bea,hermanade
su mejoramigo,
con quien
investigalos
hechosdel pasado
de Carax.
RESUMEN
El Señor Sempere lleva a Daniel, con apenas 10 años al CEMENTERIO DE LOS LIBROS
OLVIDADOS, una biblioteca escondida que era custodiada por Isaac, un amigo suyo de
antaño. El Señor Sempere le cuenta a su joven hijo, que su padre también lo había llevado a
él cuando tenía la misma edad y que no podía contarle a nadie sobre la existencia del lugar,
ni de los libros. Daniel le pregunta a su padre si puede contarle a su madre, y este le
contesta que sí; la madre de Daniel había fallecido hace algunos años, sin embargo Daniel
siempre le contaba todo cuanto le pasara.
Caminaron hasta llegar a la entrada y encontrarse con Isaac, quién les dio la bienvenida y
luego abandonó en una inmensa biblioteca repleta de libros. Para un pequeño que nació
entre libros, aquel lugar era el paraíso (Los Sempere tenían una librería en su casa). El
Señor Sempere le pidió a Daniel que escogiera un libro, cualquiera. El pequeño Daniel se
aventuró entre los pasillos de aquel lugar, inspeccionando los libros sin saber cuál tomar, de
repente uno destacó; un libro de cubierta roja, diferente a los demás sobresalía. Daniel lo
miró y luego lo tomó entre sus manos, LA SOMBRA DEL VIENTO, JULIÁN CARAX.
Cuando regresó con su padre e Isaac llevaba el libro en su brazo, entusiasmado por la
experiencia y el libro nuevo que se llevaba. Salieron de la biblioteca y se dirigieron a su
casa. Al cabo de unos pocos días ya había acabado de leer el libro, Daniel era un niño
sumamente inteligente, aquello lo había heredado de su padre, que era amante de los libros,
y de su madre, una mujer inteligente y con carácter. Era de esperarse que quisiera leer más
libros del autor, preguntó a su padre sobre el autor, pero a pesar de su extenso conocimiento
en libros, desconocía del señor Carax. Entonces fueron a visitar a Barceló, un hombre
mayor, amigo de su padre que se consideraba amo de la literatura.
Al mostrarle el libro, Barceló no pudo quedar más que complacido, tanto así que quiso
comprarle el libro, le ofreció una gran cantidad de dinero, pero Daniel declinó la oferta.
Barceló admiró la determinación del muchacho y decidió ayudarle a buscar más
información, lo llevó con Clara, su sobrina de 17 años quien conocía del escritor. Para
sorpresa de Daniel, Clara era ciega, ‘¿cómo podría haber leído los libros?’ se preguntó
Daniel.
A Clara le habían leído el libro, Daniel ciertamente quedó fascinado con Clara, no solo por
su vasto conocimiento sobre el libro, sino por su belleza, su delicado rostro y sus suaves
manos. Daniel quedó en leerle el libro a Clara cada día, él había quedado hechizado por la
joven así que iba a visitarla cada que podía. Clara tocaba el piano de una manera
excepcional. Daniel, encantado por la joven decide regalarle el libro, su padre por supuesto
se molestó cuando se enteró. Un día, Daniel aprovechando que no estaba Barceló en casa,
entró sin permiso a la recámara de Clara, pero lo que vio rompió con toda su historia de
amor y todo afecto que sentía hacia ella. Vio a Clara y a su maestro de piano en pleno acto
sexual. Salió de la casa espantado, queriendo creer que todo lo que había visto no era más
que mera ilusión. Tal era el grado de su shock que tropezó, fue entonces cuando un hombre
viejo y exageradamente delgado con harapos, que lo ayudó y aconsejó que mujeres así no
valían.
Daniel estaba tan enojado que volvió a casa de Clara para tomar el libro y devolverlo al
CEMENTERIO DE LOS LIBROS OLVIDADOS, entonces se topó con un hombre
extraño, con capucha y todo cubierto, que preguntó por el libro. Daniel negó tenerlo, pero
el hombre insistió y amenazó al joven. Conforme pasaron los días, Daniel se sentía
vigilado, acechado por alguien. El Señor Sempere tenía bastante trabajo en esos días, por lo
que necesitaba un ayudante, entonces Daniel recordó al hombre mugriento que lo había
ayudado días atrás. Aquel hombre se llamaba Fermín, y llegó no solo a ser un ayudante,
sino que se convirtió en parte de la familia, ayudó a Daniel y a Sempere en todo lo que
pudo. Fermín también visitaba a Barceló, por lo que con el tiempo conoció a la Bernarda,
su sirvienta, de quien se sintió atraído desde la primera vez.
Fermín ayudó a Daniel en la investigación sobre Carax. Daniel conoció a Núria Montfort,
hija del guardián de la biblioteca, Isaac. Núria había sido una mujer cercana a Julián, y
brindó información un tanto débil y dudosa a la investigación. Daniel continuó en su
búsqueda del misterioso Carax, pero las pistas que obtenían eran débiles y poco acertadas,
no fue sino hasta que Núria falleció, que se enteró de toda la verdad por medio de una carta
que ella había escrito para él. En la carta contaba que Julián había sido el amor de su vida,
pero que él tenía un único amor: Penélope Aldaya. Penélope era la hermana de su mejor
amigo Jorge Aldaya, Julián era bien recibido en casa de los Aldaya, por lo que conoció a
Penélope, de quien se enamoró perdidamente, nadie sabía del romance que tenían ambos,
tan solo la criada de Penélope, que facilitaba los encuentros entre ambos.
Julián asistía al colegio con Jorge Aldaya, Miquel Moliner y Javier Fumero, los tres eran
my buenos amigos, pero esa amistad se vio interrumpida por los celos de Fumero, pues el
también estaba enamorado de Penélope. Fumero perdió los estribos y llevó un arma al
colegio, por lo que fue expulsado. Los encuentros entre Julián y Penélope se volvieron más
frecuentes, Jacinta la criada vigilaba en la puerta de la habitación de Penélope para que no
los descubrieran. Julián amaba escribir, comenzó a publicar algunos libros.
Penélope quedó embarazada, y al enterarse su padre de eso la encerró en su habitación, no
tenía comida ni agua, ese era su castigo. Mientras tanto Julián fue alejado por el Señor
Aldaya, quien habló con su madre para que enviaran a Julián a la milicia, Julián huyendo de
eso viajó a Francia, su deseo era viajar con Penélope, pero pensó que ella lo había
abandonado. Con el pasar de los años, Julián retornó a Barcelona en busca de Penélope, y
fue ahí cuando se enteró que ella había estado embarazada, y lo peor, que ella había muerto
junto con el bebé durante el parto al no tener ayuda de nadie. Julián estaba completamente
destrozado por descubrir la verdad, se sintió culpable y quiso borrar su vida y su pasado.
Entonces comenzó quemando sus libros, todos y cada uno de ellos, los quemó, incluso
quemó una editorial completa donde él resultó herido. Hasta ese momento, Julián
continuaba buscando el último de sus libros para quemarlo, el libro que había encontrado
Daniel. Había sido Núria, quien había escondido el libro en EL CEMENTERIO DE LOS
LIBROS OLVIDADOS, cuando se enteró que Julián se deshacía de ellos. Pese a las
quemaduras que Julián sufrió se mantenía en pie, fue a parar al lado de Núria, que le brindó
un lugar donde quedarse.
Todo lo que Daniel había leído en esa carta tenía sentido, era Julián quien lo estaba
siguiendo. Olvidando un poco la historia de Julián, Daniel conoció a Bea, la hermana de su
mejor amigo Tomás Aguilar. Bea acompañó a Daniel al antiguo colegio de Julián, y
también a la antigua casa de los Aldaya, donde descubrieron la tumba de Penélope y de su
hijo. Daniel llevó a Bea al CEMENTERIO DE LOS LIBROS OLVIDADOS, e hiso lo
mismo que su padre hiso con él. En ese momento Daniel supo que ella era la chica que
había estado esperando, y ella lo supo también.
La relación entre Daniel y Bea se volvió más intensa, se veían a escondidas en casa de los
Aldaya, Daniel le contó la historia de Julián y Bea le ayudaba a esclarecer algunas ideas. En
una ocasión Bea dejó de contestar sus llamadas y de asistir a sus encuentros. Daniel estaba
temeroso de ir a su casa, sabía que se enfrentaría al padre de Bea y a su mejor amigo
Tomás. Reunió todo el valor posible y fue en busca de la muchacha, quien lo recibió fue su
amigo Tomás, pero no fue con un abrazo sino con un buen golpe.
Fermín por otro lado era perseguido por el inspector Fumero, que no se detenía en acusarlo
de que tenía una identidad falsa. El inspector Fumero se enteró también de la presencia de
Julián, y su odio hacia él recobró fuerzas. Fumero estaba dispuesto a acabar con ese tal
Carax. No le importaba lo que se le cruce en el camino, así sea Daniel o Bea. El solo quería
matar a Julián por haber arruinado su vida, según él.
Al cabo de unos días Daniel, desesperado por la ausencia de Bea confronta a Tomás y este
le responde diciéndole que no aparece, entonces Daniel corre a la antigua casa de los
Aldaya, donde la encuentra junto a Julián, quien cuidaba de ella. Daniel habla con Julián y
le dice que deben huir, pues Fumero estaba tras él y no quería que les haga daño. A pesar
de todo, Julián admiraba a Daniel, porque creía ver en él a sí mismo cuando era joven.
Julián se enfrenta a Fumero y este arremete con un disparo que hiere a Daniel, entonces
Julián asesina a Fumero.
Daniel despierta pasando unos días en el hospital con unas cuantas heridas. Julián lo visitó
en secreto, en esa visita Daniel le regaló la pluma que su padre le había comprado, que
había sido de Julián en el pasado, le pidió que volviese a escribir y no lo volvió a ver. Años
más tarde Daniel había arreglado sus problemas con la familia Aguilar, se había casado con
Bea y tuvieron un niño al cual llamaron Julián. Posteriormente recibieron una novela escrita
por un tal Boris Laurent que iba dedicada a Daniel, su gran amigo, quien siempre creyó en
él, y a Bea, quien les devolvió la vida a ambos. El tiempo pasó y Daniel llevó a su pequeño
hijo al igual que su padre había hecho con él, al CEMENTERIO DE LOS LIBROS
OLVIDADOS.
COMENTARIO PERSONAL:
Creo que, sin lugar a duda, es el libro más completo de todos los que he leído. La historia
atrapa completamente y no hay que forzarse a imaginar lo que sucede porque el autor ha
logrado describir los detalles casi a la perfección. Cada personaje tiene su historia y cada
historia es completa, es clara y es interesante a su manera.
Me gustó la forma en la que describió los pensamientos de Daniel, sus dudas, sus
emociones. Sobre todo me gustó el papel de Fermín, quien siempre se ve ayudando a los
demás sin esperar algo a cambio, se ve en él a un personaje cargado de vida. Cada
personaje es único y cuenta algo diferente. Realmente me encanta este libro, y no podía
esperar menos de este autor.

La sombra del viento

  • 2.
    INTRODUCCIÓN La historia empiezacon un jovencito llamado Daniel Sempere, que es conducido por su padre el Señor Sempere, a un lugar secreto según el padre. El pequeño Daniel es advertido por su padre de que no debe contar lo que va a ver ni escuchar a nadie. La madre de Daniel había fallecido tiempo atrás por una enfermedad, por lo que solo eran Daniel y su padre. Ambos visitan una antigua y escondida biblioteca a la cuál su padre llama EL CEMENTERIO DE LOS LIBROS OLVIDADOS, Isaac, el guardián de la biblioteca guía su camino y luego los deja a solas. El Señor Sempere pide a Daniel que busque un libro, cualquiera que desee y que será suyo. La trama se desarrolla por la elección de aquel libro, que resulta ser el último de su autor, y el único también. Daniel se ve intrigado por conocer la historia del escritor, cuando descubre que no existe ningún otro ejemplar. Con la ayuda de Barceló, un amigo de su padre, empieza a descubrir poco a poco la historia de Julián Carax, el escritor. Pronto se ve perseguido por un hombre de las tinieblas, que amenaza con quitarle la vida si no le entrega el libro. Todo esto hace que la curiosidad del pequeño Daniel aumente. Conoce a Nuria, una mujer muy cercana a Julián, quien no le cuenta toda la verdad sino hasta cuando muere, que le deja una carta contándole toda la historia. Daniel luego se ve liado con Bea, la hermana mayor de su mejor amigo Tomás, con quien tiene un romance. Bea y Daniel investigan a fondo toda la historia y descubren la existencia de un policía llamado Fumero, que con el tiempo se convierte en uno de sus mayores problemas. Objetivo general. • Lograr hacer que los estudiantes de la carrera de Bioquímica y Farmacia del paralelo “A” se interesen por la lectura a través del cumplimiento de un ensayo de un texto para mejorar la calidad de estudiante y su desarrollo verbal y escrito. Objetivos específicos. • Involucrar a los estudiantes en proyectos de animación a la lectura para crear un buen patrimonio cultural. • Fomentar la lectura para hacer de esta un disfrute diario.
  • 3.
    ESQUEMA DE LECTURA Elseñor Semperelleva a Daniel a la búsqueda del autor del libro encontrado por él en EL CEMENTERIO DE LOS LIBROS OLVIDADOS. El escritor:Julián Carax,no ha dejado otra obra que muestre señalesde vida. Con ayudade Barceló,Daniel y su padre investiganla historiade Julián. Daniel conoce a Fermín,un vagabundoal cual le ofrece trabajoenla libreríade su padre. Daniel descubre que LA SOMBRA DEL VIENTO (el libroque halló) esel únicoque quedadel escritor. Fermínestá relacionadoa Fumero,un inspector/policía, que tambiénva tras Julián. Daniel conoce a Bea,hermanade su mejoramigo, con quien investigalos hechosdel pasado de Carax.
  • 4.
    RESUMEN El Señor Semperelleva a Daniel, con apenas 10 años al CEMENTERIO DE LOS LIBROS OLVIDADOS, una biblioteca escondida que era custodiada por Isaac, un amigo suyo de antaño. El Señor Sempere le cuenta a su joven hijo, que su padre también lo había llevado a él cuando tenía la misma edad y que no podía contarle a nadie sobre la existencia del lugar, ni de los libros. Daniel le pregunta a su padre si puede contarle a su madre, y este le contesta que sí; la madre de Daniel había fallecido hace algunos años, sin embargo Daniel siempre le contaba todo cuanto le pasara. Caminaron hasta llegar a la entrada y encontrarse con Isaac, quién les dio la bienvenida y luego abandonó en una inmensa biblioteca repleta de libros. Para un pequeño que nació entre libros, aquel lugar era el paraíso (Los Sempere tenían una librería en su casa). El Señor Sempere le pidió a Daniel que escogiera un libro, cualquiera. El pequeño Daniel se aventuró entre los pasillos de aquel lugar, inspeccionando los libros sin saber cuál tomar, de repente uno destacó; un libro de cubierta roja, diferente a los demás sobresalía. Daniel lo miró y luego lo tomó entre sus manos, LA SOMBRA DEL VIENTO, JULIÁN CARAX. Cuando regresó con su padre e Isaac llevaba el libro en su brazo, entusiasmado por la experiencia y el libro nuevo que se llevaba. Salieron de la biblioteca y se dirigieron a su casa. Al cabo de unos pocos días ya había acabado de leer el libro, Daniel era un niño sumamente inteligente, aquello lo había heredado de su padre, que era amante de los libros, y de su madre, una mujer inteligente y con carácter. Era de esperarse que quisiera leer más libros del autor, preguntó a su padre sobre el autor, pero a pesar de su extenso conocimiento en libros, desconocía del señor Carax. Entonces fueron a visitar a Barceló, un hombre mayor, amigo de su padre que se consideraba amo de la literatura. Al mostrarle el libro, Barceló no pudo quedar más que complacido, tanto así que quiso comprarle el libro, le ofreció una gran cantidad de dinero, pero Daniel declinó la oferta. Barceló admiró la determinación del muchacho y decidió ayudarle a buscar más información, lo llevó con Clara, su sobrina de 17 años quien conocía del escritor. Para sorpresa de Daniel, Clara era ciega, ‘¿cómo podría haber leído los libros?’ se preguntó Daniel.
  • 5.
    A Clara lehabían leído el libro, Daniel ciertamente quedó fascinado con Clara, no solo por su vasto conocimiento sobre el libro, sino por su belleza, su delicado rostro y sus suaves manos. Daniel quedó en leerle el libro a Clara cada día, él había quedado hechizado por la joven así que iba a visitarla cada que podía. Clara tocaba el piano de una manera excepcional. Daniel, encantado por la joven decide regalarle el libro, su padre por supuesto se molestó cuando se enteró. Un día, Daniel aprovechando que no estaba Barceló en casa, entró sin permiso a la recámara de Clara, pero lo que vio rompió con toda su historia de amor y todo afecto que sentía hacia ella. Vio a Clara y a su maestro de piano en pleno acto sexual. Salió de la casa espantado, queriendo creer que todo lo que había visto no era más que mera ilusión. Tal era el grado de su shock que tropezó, fue entonces cuando un hombre viejo y exageradamente delgado con harapos, que lo ayudó y aconsejó que mujeres así no valían. Daniel estaba tan enojado que volvió a casa de Clara para tomar el libro y devolverlo al CEMENTERIO DE LOS LIBROS OLVIDADOS, entonces se topó con un hombre extraño, con capucha y todo cubierto, que preguntó por el libro. Daniel negó tenerlo, pero el hombre insistió y amenazó al joven. Conforme pasaron los días, Daniel se sentía vigilado, acechado por alguien. El Señor Sempere tenía bastante trabajo en esos días, por lo que necesitaba un ayudante, entonces Daniel recordó al hombre mugriento que lo había ayudado días atrás. Aquel hombre se llamaba Fermín, y llegó no solo a ser un ayudante, sino que se convirtió en parte de la familia, ayudó a Daniel y a Sempere en todo lo que pudo. Fermín también visitaba a Barceló, por lo que con el tiempo conoció a la Bernarda, su sirvienta, de quien se sintió atraído desde la primera vez. Fermín ayudó a Daniel en la investigación sobre Carax. Daniel conoció a Núria Montfort, hija del guardián de la biblioteca, Isaac. Núria había sido una mujer cercana a Julián, y brindó información un tanto débil y dudosa a la investigación. Daniel continuó en su búsqueda del misterioso Carax, pero las pistas que obtenían eran débiles y poco acertadas, no fue sino hasta que Núria falleció, que se enteró de toda la verdad por medio de una carta que ella había escrito para él. En la carta contaba que Julián había sido el amor de su vida, pero que él tenía un único amor: Penélope Aldaya. Penélope era la hermana de su mejor amigo Jorge Aldaya, Julián era bien recibido en casa de los Aldaya, por lo que conoció a
  • 6.
    Penélope, de quiense enamoró perdidamente, nadie sabía del romance que tenían ambos, tan solo la criada de Penélope, que facilitaba los encuentros entre ambos. Julián asistía al colegio con Jorge Aldaya, Miquel Moliner y Javier Fumero, los tres eran my buenos amigos, pero esa amistad se vio interrumpida por los celos de Fumero, pues el también estaba enamorado de Penélope. Fumero perdió los estribos y llevó un arma al colegio, por lo que fue expulsado. Los encuentros entre Julián y Penélope se volvieron más frecuentes, Jacinta la criada vigilaba en la puerta de la habitación de Penélope para que no los descubrieran. Julián amaba escribir, comenzó a publicar algunos libros. Penélope quedó embarazada, y al enterarse su padre de eso la encerró en su habitación, no tenía comida ni agua, ese era su castigo. Mientras tanto Julián fue alejado por el Señor Aldaya, quien habló con su madre para que enviaran a Julián a la milicia, Julián huyendo de eso viajó a Francia, su deseo era viajar con Penélope, pero pensó que ella lo había abandonado. Con el pasar de los años, Julián retornó a Barcelona en busca de Penélope, y fue ahí cuando se enteró que ella había estado embarazada, y lo peor, que ella había muerto junto con el bebé durante el parto al no tener ayuda de nadie. Julián estaba completamente destrozado por descubrir la verdad, se sintió culpable y quiso borrar su vida y su pasado. Entonces comenzó quemando sus libros, todos y cada uno de ellos, los quemó, incluso quemó una editorial completa donde él resultó herido. Hasta ese momento, Julián continuaba buscando el último de sus libros para quemarlo, el libro que había encontrado Daniel. Había sido Núria, quien había escondido el libro en EL CEMENTERIO DE LOS LIBROS OLVIDADOS, cuando se enteró que Julián se deshacía de ellos. Pese a las quemaduras que Julián sufrió se mantenía en pie, fue a parar al lado de Núria, que le brindó un lugar donde quedarse. Todo lo que Daniel había leído en esa carta tenía sentido, era Julián quien lo estaba siguiendo. Olvidando un poco la historia de Julián, Daniel conoció a Bea, la hermana de su mejor amigo Tomás Aguilar. Bea acompañó a Daniel al antiguo colegio de Julián, y también a la antigua casa de los Aldaya, donde descubrieron la tumba de Penélope y de su hijo. Daniel llevó a Bea al CEMENTERIO DE LOS LIBROS OLVIDADOS, e hiso lo
  • 7.
    mismo que supadre hiso con él. En ese momento Daniel supo que ella era la chica que había estado esperando, y ella lo supo también. La relación entre Daniel y Bea se volvió más intensa, se veían a escondidas en casa de los Aldaya, Daniel le contó la historia de Julián y Bea le ayudaba a esclarecer algunas ideas. En una ocasión Bea dejó de contestar sus llamadas y de asistir a sus encuentros. Daniel estaba temeroso de ir a su casa, sabía que se enfrentaría al padre de Bea y a su mejor amigo Tomás. Reunió todo el valor posible y fue en busca de la muchacha, quien lo recibió fue su amigo Tomás, pero no fue con un abrazo sino con un buen golpe. Fermín por otro lado era perseguido por el inspector Fumero, que no se detenía en acusarlo de que tenía una identidad falsa. El inspector Fumero se enteró también de la presencia de Julián, y su odio hacia él recobró fuerzas. Fumero estaba dispuesto a acabar con ese tal Carax. No le importaba lo que se le cruce en el camino, así sea Daniel o Bea. El solo quería matar a Julián por haber arruinado su vida, según él. Al cabo de unos días Daniel, desesperado por la ausencia de Bea confronta a Tomás y este le responde diciéndole que no aparece, entonces Daniel corre a la antigua casa de los Aldaya, donde la encuentra junto a Julián, quien cuidaba de ella. Daniel habla con Julián y le dice que deben huir, pues Fumero estaba tras él y no quería que les haga daño. A pesar de todo, Julián admiraba a Daniel, porque creía ver en él a sí mismo cuando era joven. Julián se enfrenta a Fumero y este arremete con un disparo que hiere a Daniel, entonces Julián asesina a Fumero. Daniel despierta pasando unos días en el hospital con unas cuantas heridas. Julián lo visitó en secreto, en esa visita Daniel le regaló la pluma que su padre le había comprado, que había sido de Julián en el pasado, le pidió que volviese a escribir y no lo volvió a ver. Años más tarde Daniel había arreglado sus problemas con la familia Aguilar, se había casado con Bea y tuvieron un niño al cual llamaron Julián. Posteriormente recibieron una novela escrita por un tal Boris Laurent que iba dedicada a Daniel, su gran amigo, quien siempre creyó en él, y a Bea, quien les devolvió la vida a ambos. El tiempo pasó y Daniel llevó a su pequeño hijo al igual que su padre había hecho con él, al CEMENTERIO DE LOS LIBROS OLVIDADOS.
  • 8.
    COMENTARIO PERSONAL: Creo que,sin lugar a duda, es el libro más completo de todos los que he leído. La historia atrapa completamente y no hay que forzarse a imaginar lo que sucede porque el autor ha logrado describir los detalles casi a la perfección. Cada personaje tiene su historia y cada historia es completa, es clara y es interesante a su manera. Me gustó la forma en la que describió los pensamientos de Daniel, sus dudas, sus emociones. Sobre todo me gustó el papel de Fermín, quien siempre se ve ayudando a los demás sin esperar algo a cambio, se ve en él a un personaje cargado de vida. Cada personaje es único y cuenta algo diferente. Realmente me encanta este libro, y no podía esperar menos de este autor.