MANUAL
             DE
             MEDICINA
             DE
             URGENCIA



             EDICIÓN, 2001.


      DIRECTORES:
             J. Fernández
             C. Sillero
             C. Torres


      COORDINADORES:
             F. Bonilla
             R. Calpena
             A. Martín-Hidalgo




HOSPITAL GENERAL UNIVERSITARIO DE ELCHE
UNIVERSIDAD MIGUEL HERNANDEZ
MANUAL DE MEDICINA DE URGENCIA


EDICIÓN      2002


Hospital General Universitario de Elche. Universidad Miguel Hernández.



Edita:
UNIVERSIDAD MIGUEL HERNÁNDEZ


Directores:
J. Fernández
C. Sillero
C. Torres


Foto portada: Javier Fernández
Las pautas de tratamiento y las dosis de los fármacos referidas en los diferentes
capítulos, se ajustan a las comúnmente utilizadas en la actualidad pero, en todo
caso, representan la opinión y la experiencia de los autores de este libro. Cuando se
ha creído conveniente, y siempre bajo el criterio del autor, se citan productos
comerciales de uso muy generalizado.
Las dosis de estos preparados, sus indicaciones y efectos secundarios, pueden
variar con el tiempo, por lo que se aconseja consultarlas con textos especializados y
con las indicaciones del fabricante.
“Desde luego que el devolver la salud a todos los enfermos
es imposible. Esto sería mucho mejor, en efecto, que el
predecir lo que va a suceder. Pero el hecho es que los
hombres mueren         -unos fallecen antes de llamar al
médico, a causa de la violencia de su enfermedad, otros
enseguida, después de haberlo llamado, algunos
sobreviviendo un día, y otros un breve tiempo más-, antes
de que el médico se enfrente a combatir con su ciencia
contra la enfermedad que sea. Hay que conocer, pues, las
características naturales de esas dolencias, en qué medida
están por encima de la resistencia de los cuerpos
humanos, y, al mismo tiempo, si hay algo divino en esas
enfermedades... ”.




                          Hipócrates, Prognostikón, 1.
Prólogo a la Edición 2002 del “Libro de Urgencias” del Hospital General
Universitario de Elche. U.M.H.




Es una satisfacción para el equipo directivo el poder realizar un prólogo a esta 2ª
Edición del libro de Urgencias, máxime cuando uno de sus miembros ya fue
coordinador de la primera edición.
La medicina es una ciencia cambiante, la primera edición se editó en 1995, y el
progreso de la medicina exigía una nueva actualización. En medicina, particularmente,
el “turn over” de conocimientos en muy elevado y se encuentra en fase de aceleración,
como ya formularon Soja y Price, indicando que el 50% de los conocimientos médicos
se hacen obsoletos en menos de 5 años. Eso exige, no sólo un importante esfuerzo
personal de actualización, sino también un importante esfuerzo docente de asimilación
y transmisión de la información, del que no es ajeno nuestro hospital.
Es el nuestro un hospital definido como General y Universitario, aunque echamos en
falta un adjetivo que es inherente a su vocación docente, que el de docente
postgraduado. El que no figure es más debido a lo prolijo que resultaría el nombre del
hospital, que a la realidad, que es una realidad que impregna lo cotidiano del que
hacer médico y que ha sido el “leif motiv” desde su inicio.
Se trata de una obra enfocada a médicos residentes y, como no, a la actualización de
los profesionales del hospital. Al igual que solicitamos de los médicos residentes que se
empapen de sus conocimientos, t ambién solicitamos que aprendan de él los clínicos de
nuestro centro, sobre todo en una carrera, la nuestra, en la que tener que aprender no
es una vergüenza que refleje falta de conocimientos, sino una necesidad de tener más.
Queremos felicitar a los coordinadores de la obra por el esfuerzo editorial realizado y
animarles a proseguir en un camino necesario de formación continuada.
Un saludo del equipo directivo.


                            La Dirección
                            Hospital General Universitario de Elche




                                                     ELCHE, A 28 DE JUNIO DE 2.002
PRESENTACIÓN DE LA EDICIÓN DE 1996 .-


Hace ya algunos años que nuestro hospital viene desarrollando la docencia de
residentes de Medicina Interna y de Medicina Familiar y Comunitaria, entre otros.
Con frecuencia, ellos tienen que asumir, desde muy pronto, parte de la urgencia
médico-quirúrgica del hospital: La del Área de Admisión de Urgencias y la que se deriva
de las plantas de hospitalización. A menudo sucede que, aparte de la inexperiencia
inicial, por otro lado explicable, se ven inmersos en un sinfín de problemas derivados
de las diferentes conductas que observa entre compañeros más aventajados y,
también, por el desconocimiento de la idiosincrasia del propio hospital.
El resultado de todo ello es la búsqueda de consuelo en uno, o varios, de los muchos
manuales de urgencias que están disponibles. Estos manuales han contribuido
notablemente a la formación de residentes en nuestro país y aumentado la eficacia
clínica de la urgencia en los hospitales. La mayoría de estos tratados muestran un rigor
científico encomiable. Sin embargo, puede ser difícil obtener, en un momento
determinado, la información más útil y poder adaptarla al medio en que se trabaja, que
es el nuestro. Es necesario pues, para ellos, la existencia de un protocolo de actuación
que unifique criterios y facilite la labor posterior de los especialistas.
Bajo la iniciativa de algunos miembros del hospital, especialmente del Servicio de
Urgencias, y con el estímulo de la Comisión de Docencia, surgió hace unos dos años, la
idea de realizar un pequeño manual de urgencias para nuestro hospital. La idea
fundamental se basó en proporcionar, a todos los que conducen la urgencia médica,
los criterios suficientes para un diagnóstico temprano y un tratamiento eficaz, cumplir
con los criterios de hospitalización y ordenar el protocolo del paciente que va a ser
hospitalizado. Aparte de una mejor asistencia, esto proporcionaría menos fatigas a
nuestro ya sobrecargado hospital.
Aunque va especialmente dirigido a los médicos residentes y a los miembros del
Servicio de Urgencias, de él pueden beneficiarse todos los médicos del hospital.
Muchos de los capítulos que componen este libro han sido redactados, total o
parcialmente, por los médicos del Servicio de Urgencias y por residentes aventajados.
Se han escogido sólo aquellos temas que implican la mayor parte de las situaciones de
urgencia, adaptándolos a las características de un hospital pequeño como el nuestro,
con todas sus limitaciones. Faltan, sin embargo, algunos temas de interés que no han
podido ser realizados por el momento. En sucesivos años, los que tomen el relevo,
tendrán la misión de aumentar el índice de capítulos. Esta primera edición consta de
41.
Queremos mostrar nuestro agradecimiento a todos aquellos que, de una u otra
manera, han contribuido a que salga a la luz esta primera y modesta edición.


                                                                 C. Sillero y F. Leyn.
PRESENTACIÓN DE LA EDICIÓN 2002 .-


Hace poco más de cuatro años que vio la luz la primera edición del Manual de Medicina
de Urgencia de nuestro hospital y creemos que, modestamente, ha cumplido la función
para la que fue diseñado: Informar de manera rápida, p        ero sólida, acerca de la
conducta a seguir ante las principales situaciones de la urgencia médico-quirúrgica en
el Área de Urgencias y en las propias áreas de Hospitalización.
Esta segunda edición quiere reflejar, en lo posible, los sensibles cambios habidos en el
campo del diagnóstico y de la terapéutica en estos últimos años, adaptándolos a la
urgencia médica en nuestro hospital. Por otra parte, hemos ampliado de manera
significativa el número de capítulos y el número de autores. Entre los primeros, cabe
destacar los dedicados a los trastornos del equilibrio ácido-base, al tromboembolismo
pulmonar, al paciente politraumatizado y el referente a la transfusión sanguínea.
Hemos incluido, en fin, dos capítulos no habituales en los manuales de urgencias: La
urgencia odontológica en un hospital general y el dedicado al donante potencial de
órganos.
Queremos agradecer a todos los que, de una u otra manera, han contribuido a la
confección de los capítulos de este Manual: A los coordinadores y autores de los
capítulos y a todos aquellos médicos residentes que, con sus sugerencias, han hecho
posible la edición revisada y ampliada de este Manual. A estos últimos va dedicada esta
edición.
Y por último especial agradecimiento a los Dptos. de Medicina y Cirugía de la UMH.




                         J.Fernández, C.Sillero y C.Torres.
INDICE DE CAPÍTULOS
Capítulo                                                                                              Página

1.   Reanimación cardiopulmonar. .................................................................. 19
2.   Mareo y vértigo..................................................................................... 39
3.   Sincope ............................................................................................... 43
4.   Shock.................................................................................................. 49
5.   Alteraciones del sodio y del potasio ........................................................... 67
6.   Coma. Alteraciones del nivel de conciencia. ................................................ 81
7.   Urticaria y angioedema. Reacción anafiláctica ............................................. 89
8.   Conducta ante un paciente con disnea....................................................... 95
9. Dolor torácico..................................................................................... 101
10. El dolor abdominal............................................................................... 107
11. Atención inicial al paciente politraumatizado.............................................. 113
12. Traumatismos raqui-medulares .............................................................. 127
13. Traumatismo craneoencefálico............................................................... 135
14. Traumatismos torácicos. Asistencia urgente. ............................................. 143
15. Traumatismos abdominales................................................................... 151
16. Cefalea en el área de urgencias.............................................................. 163
17. Síndrome confusional agudo.................................................................. 173
18. Manejo del paciente epiléptico en el área de urgencias ............................... 179
19. El paciente agitado en el área de urgencias. ............................................. 187
20. Manejo del paciente con fiebre en urgencias ............................................. 195
21. Urgencias en oncología......................................................................... 199
22. Insuficiencia cardiaca ........................................................................... 215
23. Angina inestable.................................................................................. 233
24. Infarto agudo de miocardio. .................................................................. 247
25. Diagnóstico y tratamiento de las arritmias ................................................ 257
26. Hemoptisis ......................................................................................... 265
27. Enfermedad tromboembólica venosa ..................................................... 269
28. Bronconeumopatía crónica agudizada...................................................... 277
29. Conducta ante un paciente con neumonía................................................ 283
30. Asma bronquial ................................................................................... 295
31. Insuficiencia renal aguda ...................................................................... 301
32. Crisis hipertensivas .............................................................................. 311
33. Hemorragia digestiva alta...................................................................... 317
34. Urgencias hepatobiliares....................................................................... 327
INDICE DE CAPÍTULOS
Capítulo                                                                                            Página

35. Complicaciones de la cirrosis hepática......................................................335
36. Pancreatitis aguda................................................................................345
37. Manejo de la diarrea aguda en urgencias ..................................................351
38. Manejo del ictus en urgencias.................................................................357
39. Meningitis bact eriana aguda...................................................................369
40. Complicaciones metabólicas de la diabetes mellitus.....................................375
41. Patología reumatológica en urgencias.......................................................381
42. Abdomen agudo ..................................................................................393
43. Urgencias en patología anorrectal..........................................................405
44. Trombosis venosa profunda...................................................................409
45. Urgencias oftalmológicas más frecuentes..................................................413
46. Epistaxis.............................................................................................431
47. Oído doloroso y oído supurante...............................................................441
48. Urgencias odontológicas ........................................................................453
49. Urgencias dermatológicas ......................................................................461
50. Conducta ante una hematuria.................................................................469
51. Complicaciones de la litiasis renal ............................................................475
52. Intoxicaciones y sobredosificaciones: tratamiento en un servicio de urgencias ..479
53. Transfusión sanguínea..........................................................................519
54. Urgencias en adictos a drogas por vía parenteral ........................................535
55. Urgencias en el paciente con infección por VIH ..........................................541
APÉNDICES:
La donación de órganos...............................................................................553
Monitorización de fármacos..........................................................................561
Recogida de muestras y valores de referencia del Laboratorio de Urgencias y
Microbiología del Hospital General Universitario de Elche....................................575
INDICE DE AUTORES
Autor                                                                                             Páginas

Alom J. Neurología................................................................163, 173, 179, 357
Andreu J. Cirugía......................................................................... 151, 405, 409
Arroyo A. Cirugía..................................................................151, 393, 405, 409
Asensio J.A. Cirugía .................................................................................. 151
Baeza J.V. Psiquiatría................................................................................. 187
Barceló C. Urgencias ....................................................................39, 43, 81, 95
Bonal J.A. Anestesiología ..................................................................... 113, 143
Bonilla F. Urgencias ..................................................................... 317, 327, 335
Borrás J. Residente Farmacia ................................................................ 479, 561
Cabezuelo J. Nefrología.............................................................................. 301
Calpena R. Cirugía................................................................151, 393, 405, 409
Camarero M. Psiquiatría.............................................................................. 187
Candela F. Cirugía ....................................................................... 151, 393, 405
Cansado P. Cirugía..................................................................................... 409
Carrato A. Oncología.................................................................................. 199
Carvajal R. Cirugía....................................................................... 151, 405, 409
Conesa V. Hematología............................................................................... 519
Cuesta A. Digestivo............................................................................. 317, 345
De la Fuente J.M. Odontólogo...................................................................... 453
Delgado Y. Urgencias ................................................................................. 107
Devesa P. Dermatología.............................................................................. 461
Enríquez R. Nefrología.................................................................................. 67
Escolano C. Medicina Interna................................................................ 195, 335
Escrivá B. Medicina Interna......................................................................... 375
Espinosa J. Neurología...........................................................163, 173, 179, 357
Esteban A. Unidad de Investigación .............................................................. 575
Femenía M. Urgencias ..................................................................39, 43, 81, 95
Fernández J. Alergología........................................................................ 89, 295
Ferrer R. Cirugía................................................................................. 151, 409
Gallego J. Oncología .................................................................................. 199
García-Escudero M.A. Psiquiatría.................................................................. 187
García-Gómez J. Oncología.......................................................................... 199
García-López F. Urología...................................................................... 469, 475
García-Motos C. Farmacia............................................................................ 479
García-Peche P. Cirugía................................................................. 393, 405, 409
Girona E. Digestivo.................................................................................... 351
INDICE DE AUTORES
Autor                                                                                             Páginas

Godrid M. Psiquiatría...................................................................................187
Gómez A. Hematología................................................................................519
González C. Nefrología........................................................................ 301, 553
González M. Farmacia .................................................................................561
González-Tejera M. Urgencias....................................................... 39, 43, 81, 95
Guirao R. Urgencias.................................... 19, 49, 101, 215, 233, 247, 475, 479
Gutiérrez A. Digestivo .................................................................. 317, 327, 335
Gutiérrez F. Unidad de Infecciosas........................................... 195, 283, 535, 541
Hernández F. Oftalmología...........................................................................413
Ibáñez M.T. Anestesiología................................................................... 113, 143
Infante E. ORL...........................................................................................441
Jordán A. Cardiología..................................................................................257
Lacueva F.J. Cirugía............................................................................ 151, 393
Llaudes R. Médico de Familia ......................................................................... 49
Llorca S. Oftalmología.................................................................................413
López-Aguilera I. Urgencias.......................................................................... 95
López-Ramos E. Urgencias ........................................................... 39, 43, 81, 95
Maestre A. Medicina Interna................................................... 265, 269, 283, 311
Marín F. Cardiología....................................................................................519
Martín-Hidalgo A Medicina Interna.................................................. 311, 535, 541
Martí-Viaño J.L. Anestesiología.............................................................. 113, 143
Masiá M. Medicina Interna............................................................ 195, 311, 369
Matarredona J. Dermatología........................................................................461
Mendoza A. Neurocirugía..................................................................... 127, 135
Mirete C. Medicina Interna..................................................... 195, 265, 269, 283
Moltó J. Medicina Interna..................................................................... 535, 541
Mompel A. Hematología...............................................................................519
Mora A. Medicina Interna.............................................................. 195, 535, 541
Navarro A. Farmacia ........................................................................... 479, 561
Navarro F.J. Reumatología...........................................................................381
Navarro I. Neumología................................................................................277
Noguera R. Reumatología............................................................................381
Oliver I. Cirugía ................................................................... 151, 393, 405, 409
Padilla S. Medicina Interna...........................................................................369
Palacios F. Cuidados Intensivos.................................................19, 233, 247, 553
Penadés G. Medicina Interna........................................................................351
INDICE DE AUTORES
Autor                                                                                             Páginas

Pérez-Gascón C. Médico de Familia ............................................................... 107
Pérez-Soto M.I. Medicina Interna.................................................................. 375
Pérez-Vicente F. Cirugía............................................................... 151, 393, 405
Peris J. Residente Farmacia ......................................................................... 561
Piedecausa M. Medicina Interna................................................................... 311
Plaza I. Neurología ...............................................................163, 173, 179, 357
Reyes A. Nefrología .............................................................................. 67, 301
Reyes F. Cardiología ........................................................................... 215, 233
Rizzo A. Análisis Clínicos ............................................................................. 575
Rodríguez-Castañares J. Médico de Familia.................................................... 479
Rodríguez-Lescure A. Oncología................................................................... 199
Romero V. Neumología............................................................................... 277
Rosique J.D. Farmacia ................................................................................ 561
Royo G. Microbiología................................................................................. 575
Ruiz J. Hematología................................................................................... 519
Sánchez-Castro P. Médico de Familia ............................................................. 101
Sánchez-de-Medina M.D. Psiquiatría.............................................................. 187
Segura J.M. Neurocirugía..................................................................... 127, 135
Sempere M.T. Urgencias .................................................................. 39, 43, 107
Sendra P. Urgencias................................................................................81, 95
Serrano P. Cirugía .............................................................................. 393, 405
Severá G. ORL.......................................................................................... 431
Shum C. Neumología.............................................................265, 269, 277, 283
Sillero C. Digestivo........................................................ 317, 327, 335, 345, 351
Sirvent A. E. Nefrología................................................................................. 67
Sirvent E. Análisis Clínico ............................................................................ 575
Sola D. Neurología................................................................163, 173, 179, 357
Tormo C. Análisis Clínicos............................................................................ 575
Torres C. Urgencias .................................... 19, 49, 101, 215, 233, 247, 475, 479
Tovar J.V. Reumatología............................................................................. 381
Vázquez N. Digestivo........................................................................... 107, 327
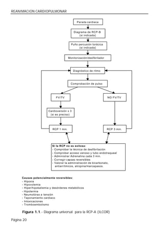
REANIMACIÓN CARDIOPULMONAR


Capítulo 1

REANIMACIÓN CARDIOPULMONAR.
Palacios F., Torres C. y Guirao R.



INTRODUCCIÓN
En la presente edición del Manual de Urgencias recogemos las recomendaciones de
consenso del International Liaison Committee on Resuscitation (ILCOR) que representa
la organizaciones mundiales más importantes (incluidas la American Heart Association
(AHA), la European Resuscitation Council (ERC) entre otras). La reanimación
cardiopulmonar (RCP), suele presentarse esquematizada en diagramas de flujo. En un
esfuerzo por evitar los diagramas complejos y múltiples, el ILCOR ha propuesto un
"diagrama universal” para la reanimación cardiopulmonar avanzada (RCP-A) que
resume los conocimientos que representan un inequívoco avance en las situaciones de
parada cardiorrespiratoria. En el presente capítulo no se trata la RCP-A en n iños si bien
entre paréntesis se indican las dosis ajustadas por Kg.


DIAGRAMA UNIVERSAL PARA LA RCP-A
Resume el conocimiento del tratamiento eficaz de la parada cardiaca (Ver Figura 1.1),
resaltando que:
         - Las maniobras de reanimación cardiopulmonar se deben realizar en todas las
           situaciones de ausencia de pulso (con la pausa obligada para la realización
           de las cardioversiones).
         - La maniobra de desfibrilación en las situaciones de FV/TV se aplicará hasta
           que dejen de estar presentes.
         - El control de la vía aérea a ser posible se hará mediante intubación
           orotraqueal para proporcionar adecuada ventilación y oxigenación.
         - La utilización de la adrenalina será en bolos.
         - Se corregirán las causas reversibles.
PRINCIPIOS GENERALES DE ACTUACIÓN EN EL ÁREA DE URGENCIAS
Consisten en unas recomendaciones básicas:
•   Cuando se sospecha una parada cardiaca debe comenzarse inmediatamente el
    soporte vital básico (RCP-B) confirmando la presencia de parada cardiaca:
    Inconsciencia, ausencia de respiración y falta de pulsos en carótida, salvo que:
    1.   La PCR sea consecuencia de un proceso irreversible.

                                                                               Página 19
REANIMACION CARDIOPULMONAR


                                               Parada cardiaca


                                             Diagrama de RCP- B
                                                 (si indicada)


                                           Puño percusión torácica
                                                 (si indicada)


                                         Monitorización/desfibrilador



                                             Diagnóstico de ritmo



                                           Comprobación de pulso




                              FV/TV                                     NO FV/TV




                         Cardioversión x 3
                          (si es preciso)




                            RCP 1 min.                                  RCP 3 min.




                            Si la RCP no es exitosa:
                            - Comprobar la técnica de desfibrilación
                            - Comprobar acceso venoso y tubo endotraqueal
                            - Administrar Adrenalina cada 3 min.
                            - Corregir causas reversibles
                            - Valorar la administración de bicarbonato,
                              antiarrítmicos, atropina/marcapasos.



      Causas potencialmente reversibles:
      - Hipoxia
      - Hipovolemia
      - Hiper/hipokaliemia y desórdenes metabólicos
      - Hipotermia
      - Neumotórax a tensión
      - Taponamiento cardiaco
      - Intoxicaciones
      - Tromboembolismo

      Figura 1.1.- Diagrama universal para la RCP-A (ILCOR)

Página 20
REANIMACIÓN CARDIOPULMONAR


    2.   Existan s ignos claros de muerte biológica: rigidez, livideces... La dilatación
         pupilar aparece 30-90 segundos después del cese de la circulación por lo que
         no contraindica la RCP.
    3.   La PCR lleve más de 10 minutos sin haberse iniciado la reanimación, excepto
         en caso de intoxicaciones por fármacos depresores del SNC o hipotermia.
    EN CASO DE DUDA INICIAR LA R.C.P.
•   Desde un punto de vista práctico, en las situaciones de parada cardiaca, las
    arritmias deben considerarse agrupadas en dos tipos:
    1. Fibrilación ventricular / Taquicardia ventricular sin pulso (FV/TV sin pulso)
    2. No FV/TV sin pulso. En este grupo quedan incluidas la asistolia (AS) y la
       disociación electromecánica (DEM).
•   La única diferencia en el manejo de estos dos grupos es la aplicación de la
    desfibrilación para los pacientes con FV/TV sin pulso.
•   Los restantes aspectos del manejo son similares para ambos grupos:
    1. Reanimación cardiopulmonar básica,
    2. Intubación traqueal,
    3. Acceso venoso,
    4. Administración de adrenalina y
    5. Corrección de causas reversibles.


REANIMACIÓN CARDIOPULMONAR BÁSICA (RCP-B)
Ha de realizarse hasta que la RCP-A esté disponible.
1. Comprobación de la presencia de parada cardiocirculatoria.
2. Mantener permeable la vía aérea e iniciar la ventilación artificial, inicialmente con
   mascarilla y lo antes posible mediante intubación orotraqueal.
3. Si no se palpan pulsos carotídeos, tras dos insuflaciones, comenzar el masaje
   cardiaco.
4. A ser posible, de manera simultánea con los puntos segundo y tercero, colocar una
   vía venosa central o, en su defecto, periférica. Monitorizar al paciente mediante el
   equipo de desfibrilación. Salvo que se sospeche hipoglucemia o esté documentada,
   las soluciones glucosadas deben evitarse en la RCP.




                                                                                Página 21
REANIMACION CARDIOPULMONAR


REANIMACIÓN CARDIOPULMONAR AVANZADA (RCP-A)


INTUBACIÓN TRAQUEAL:
Es una recomendación totalmente consensuada. Caso de no ser posible, en adultos, la
mascarilla con ambú es una alternativa obligada.


ACCESO VENOSO:
Es una indicación que también tiene consenso generalizado. Si no está disponible, la
adrenalina puede administrarse por vía traqueal duplicando su dosis.


DESFIBRILACIÓN
Se debe realizar tan pronto como se identifica una situación de FV/TV sin pulso.
El nivel inicial de energía para la desfibrilación es de 200 J (2 J/Kg), 200 a 300 J (2-4
J/Kg) para el segundo choque y 360 J (4 J/Kg.) para el tercero y sucesivos. Entre
paréntesis, aunque no es tema del presente capítulo, se recoge la energía para
pacientes pediátricos. Llegado al tercer choque eléctrico se considerará la indicación de
antiarrítmicos.


ADRENALINA :
La adrenalina es el fármaco alfaadrenérgico de elección. Existen discrepancias respecto
a la dosis, intervalo entre dosis y la valoración opcional de dosis mayores. La dosis
estándar inicial en todas las RCP para adultos es de 1 mg cada 3-5 minutos. En RCP
refractarias a dosis estándar se pueden administrar dosis intermedias-altas de 2-5 mg
cada 3-5 minutos. Como regla diremos que debe administrarse al menos 1 mg (0.01
mg/Kg.) cada 3 minutos.


CORRECCIÓN DE CAUSAS REVERSIBLES:
Particularmente, en situaciones de no FV/TV sin pulso, la causa de la parada puede
ser reversible con medidas específicas. El diagrama universal del ILCOR (figura 1.1)
muestra las más frecuentes a modo de recordatorio.




Página 22
REANIMACIÓN CARDIOPULMONAR


OTROS FÁRMACOS Y MARCAPASOS EXTERNO:
Hacemos referencia a la consideración de empleo, muy restringida en la actualidad
respecto a pasadas recomendaciones, de alcalinizantes, antiarrítmicos, atropina y
marcapasos externo, naloxona y cloruro cálcico.
A. El alcalinizante de elección es el bicarbonato sódico. La administración de
   bicarbonato se encuentra muy restringida en la actualidad. Si existe control
   gasométrico, se administra si el pH es menor 7.0-7.1 y el Exceso de Bases es
   inferior a –10. Si no existe control gasométrico, se valorará su uso en caso de RCP
   de 10-20 minutos de duración; así mismo se considerará su uso en situaciones de
   hiperpotasemia previa, de acidosis metabólica preexistente y de intoxicación por
   antidepresivos tricíclicos. La dosis inicial si no hay gasometría es de 1 mEq/Kg.
   seguida de 0.5 mEq/Kg. tras 10 minutos; dosis posteriores, según control de la
   gasometría, siendo el objetivo mantener el pH entre 7.3 y 7.5. Si los controles
   gasométricos no están disponibles adecuadamente, la administración de
   bicarbonato se realizará cada 10 minutos en dosis entre 25-50 mmol, mientras se
   mantiene la RCP.
B. Utilización de antiarrítmicos: al igual que el bicarbonato, su utilización está
   restringida respecto a recomendaciones recientes. El fármaco de elección es la
   lidocaína. Ante la persistencia de la FV, se debe proceder a la administración de
   lidocaína por vía i.v. (1 mg/Kg) y repetir el choque con 360 J. Si persiste la FV, se
   repetirá la descarga de 360 J., tratando de buscar una posición diferente de las
   palas del desfibrilador, asegurándose que el contacto con la piel sea el idóneo,
   utilizando un desfibrilador distinto y probando nuevos fármacos antiarrítmicos tales
   como la amiodarona (300 mg por vía i.v.) o el bretilio (5-10 mg/Kg por vía i.v.).
   Independientemente de que deben conocerse en detalle estos fármacos, debe
   recordarse que el bretilio demora su acción alrededor de 20 minutos, tiempo en que
   hay que mantener la RCP. Si la RCP tiene éxito, el tratamiento antiarrítmico, en el
   entorno de la UCI, debe mantenerse durante 24 horas al menos.
C. Atropina: Se valorará su utilización en las situaciones de parada
   cardiocirculatoria por asistolia. Al igual que la FV, su reconocimiento es
   inmediato en el paciente debidamente monitorizado. Sin embargo, siempre existe la
   posibilidad de que se trate de una FV de complejos finos que simule una asistolia.
   Por lo tanto, el tratamiento debe iniciarse con tres desfibrilaciones (200, 200 y 360
   J.). En caso de persistir la imagen de asistolia en el monitor, se procederá de la
   siguiente manera:
   1. Administrar adrenalina de la manera indicada, valorando una administración de
      dosis elevada.
   2. Si persiste la asistolia tras varias dosis de adrenalina, la AHA recomienda la
      administración de 1 mg i.v. de atropina cada 3-5 minutos hasta un máximo de
      0.04 mg/Kg, en situaciones de asistolia y disociación electromecánica.
      Alternativamente (recomendación de la ERC) se puede administrar la dosis t otal


                                                                             Página 23
REANIMACION CARDIOPULMONAR


       de 3 mg (adultos) en bolo único; esta o      pción se basa en el margen de
       seguridad del fármaco y el mal pronóstico de la asistolia. A los 1-2 minutos de
       su administración, comprobar el ritmo y la presencia de pulso.
    3. Si persiste la asistolia, se reduce claramente la posibilidad de éxito de la RCP.
       En el caso de que aparezca en el monitor algún signo de actividad eléctrica
       (ondas P aisladas, algún complejo QRS), se colocará el marcapasos
       transcutáneo siempre que exista pulso eficaz.
D. Marcapasos transcutáneo: lo referido.
E. Naloxona: La situación particular de parada respiratoria por opiáceos
   (habitualmente, inconsciencia con bradipnea y pulsos presentes), es un diagnóstico
   de sospecha. En este caso, es correcta la prueba terapéutica con naloxona (0.01
   mg/Kg), pudiéndose repetir la dosis cada 5 minutos. Si tras la tercera dosis no se
   aprecia respuesta, el diagnóstico es improbable. En caso de no disponerse de una
   vía central, se puede utilizar la intratraqueal (doble dosis diluida en 10 cc. de suero
   salino).
F. Cloruro Cálcico: Si se sospecha hiperpotasemia, hipocalcemia o sobredosis de
   calcioantagonistas, puede administrarse cloruro cálcico. La administración de
   cloruro cálcico se encuentra muy restringida tanto en las indicaciones de la AHA
   como de la ERC. Para la AHA en las referidas situaciones recomienda 2-4 mg/Kg
   cada 10 minutos; por su parte la ERC restringe su valoración a la fase tardía de la
   disociación electromecánica
OTRAS CONSIDERACIONES BÁSICAS
•   No obstante la tendencia a estandarizar el diseño de los equipos de monitorización-
    desfibrilación-marcapasos externos, el personal sanitario debe estar familiarizado
    con la instrumentación concreta de su entorno. La práctica de su utilización en
    situaciones simuladas no es sustituible por ningún otro tipo de aprendizaje. Este
    aprendizaje práctico incluye las técnicas de cardioversión (colocación de electrodos,
    aplicación de palas, progresión en el nivel de descarga, sincronización / no-
    sincronización, elección de derivación para monitorización).
•   La necesidad de un aprendizaje práctico es extensible a las técnicas de ventilación
    con mascarilla, intubación traqueal y acceso venoso.
•   La RCP no debe interrumpirse por más de 10 segundos, salvo para la maniobra de
    desfibrilación.
•   Tras la administración de fármacos (repetimos que en la actualidad su uso está
    muy restringido) no ha de esperarse ningún efecto antes de 1-2 minutos. Este
    tiempo, en el que o bviamente se mantienen las maniobras de RCP, se requiere para
    la circulación del fármaco.
•   La adrenalina se inactiva al mezclarse con el bicarbonato.



Página 24
REANIMACIÓN CARDIOPULMONAR


•   Si no se dispone de vía venosa, se puede aplicar, a través del tubo endotraqueal,
    adrenalina (triplicar la dosis), atropina (duplicar la dosis) y naloxona (duplicar la
    dosis), diluidas en 10 cc. de suero salino fisiológico.
•   Durante las RCP salvo sospecha u objetivación de hipoglucemia, deben evitarse las
    perfusiones glucosadas.
•   El reconocimiento de TV, FV, asistolia siendo su identificación inmediata, ha de
    conllevar la certeza de que el paciente está correctamente monitorizado.
•   La exploración del pulso central es la piedra angular de la “monitorización” del
    paciente en parada cardiocirculatoria. Su relevancia es particularmente evidente en
    situaciones de Disociación Electromecánica (DEM).
•   DEM: Su diagnóstico implica el considerar causas específicas e instaurar el
    tratamiento indicado:
          - Punción pericárdica en caso de taponamiento cardiaco.
          - Reposición de volumen en caso de hipovolemia.
          - Drenaje pleural en caso de neumotórax a tensión.
          - Tratamiento de un posible embolismo pulmonar.


TRASLADO DEL PACIENTE A LA UCI TRAS UNA RCP EFICAZ
Independientemente de su estado neurológico, el paciente debe ser trasladado a la
UCI, garantizando la posibilidad de una adecuada RCP en caso de precisarla durante su
traslado.
Una vez ingresado en la UCI, se valorará su situación y estabilidad cardiorrespiratoria,
tomando decisiones acerca del tratamiento a seguir. Entre tanto, lo más prudente es
mantener el tubo orotraqueal y la ventilación manual con ambú y elevada
concentración de oxígeno.
La indicación de ventilación espontánea sólo debe realizarse una vez estabilizado el
paciente y por un médico con experiencia.


ORDEN DE CESE DE LAS MANIOBRAS DE RCP
Se valorará individualmente en cada             caso.   Deben    tenerse    en     cuenta,
fundamentalmente, los siguientes factores:
1. Si es posible, el estado de salud basal del paciente.




                                                                                 Página 25
REANIMACION CARDIOPULMONAR


2. El tiempo transcurrido en parada hasta la instauración de las maniobras de RCP
   adecuadas, particularmente en los casos acaecidos fuera del hospital. Ello, a
   condición de que la fuente de información sea fiable.
3. Se valorará la supresión de las maniobras de RCP a los 30 minutos de instauradas
   en los casos de asistolia y disociación electromecánica.
4. La presencia de FV a los 30 minutos de RCP indica, cuando menos, que es posible
   la recuperación de un ritmo eficaz mecánicamente.
5. En presencia de hipotermia, las maniobras de RCP deben mantenerse hasta que la
   temperatura central alcance los 36ºC y el pH y la kaliemia se normalicen.


SITUACIONES DE RESUCITACIÓN ESPECIALES


A. Pediatría
La atención del paciente pediátrico en lo referente a los principios generales de equipo,
drogas, etc., no difiere de los adultos, si bien requieren un conocimiento específico de
la fisiología, anatomía y psicología junto a una experiencia pediátrica. Comentar tan
sólo que con relación al paciente pediátrico, la parada cardiocirculatoria se produce en
relación con hipoxia global con mucha más frecuencia que por arritmias primarias. Por
tanto, con relación a estos pacientes es básico un reconocimiento y actuación precoz
en las situaciones de insuficiencia respiratoria y shock, haciéndose menos énfasis en la
desfibrilación precoz.
Las actuaciones durante la RCP-B y RCP-A en el paciente pediátrico se recogen en el
correspondiente capítulo.


B.   Alteraciones hidroelectrolíticas
La hiperkaliemia es la alteración hidroelectrolítica que se asocia con más frecuencia a
parada cardiaca. En situaciones de parada cardiocirculatoria se producen alteraciones
hidroelectrolíticas que no requieren de intervención médica salvo que sean las causas
primarias de la parada.
En pacientes en los que se sospeche la posibilidad de alteraciones hidroelectrolíticas
(pacientes con enfermedad renal, alteraciones en ECG) la objetivación mediante
determinación de laboratorio y la actuación terapéutica es clave en la prevención de la
parada cardiocirculatoria.
La RCP-B no requiere modificaciones; en la Tabla 1.1 se resumen las actuaciones en
caso de hiperkaliemia sumadas a las referidas en el algoritmo general de tratamiento
de la parada cardiocirculatoria. No incluimos otras situaciones de alteración
hidroelectrolítica que pueden inducir parada cardiocirculatoria por su menor frecuencia.

Página 26
REANIMACIÓN CARDIOPULMONAR




          Causas comunes                Anomalías en ECG                   Tratamiento

 K+↑     Insuficiencia renal   Ondas T picudas; intervalo PR          Cloruro cálcico;
         Enf. de Addison       prolongado; disminución de ondas P;    bicarbonato
                               ensanchamiento QRS; TV, FV, asistolia. Insulina + glucosa;
                                                                      β-agonistas i.v. o
                                                                      inhalados;
                                                                      diálisis

 K+↓     Diuréticos            Ondas T anchas, aplanadas o              Potasio
         Hiperaldosteronismo   invertidas; depresión del segmento ST;   Magnesio
         Emesis                QRS pequeño; prolongación del
         Aspiración gástrica   intervalo PR; ondas U prominentes;
                               ondas P grandes
 Mg2+↑ Insuficiencia renal     Bradicardia; bloqueo AV; asistolia       Cloruro cálcico

 Mg2+↓ Alcoholismo             Prolongación del QT; acortamiento del    Magnesio
       Inanición               ST; ondas T anchas; FV, TV, asistolia
       Retención urinaria
       Oclusión intestinal
       Malabsorción

 Ca2+↓ Hipoparatiroidismo      Prolongación del QT; elevación del ST;   Cloruro cálcico
       Pancreatitis aguda      ondas T picudas o invertidas; bloqueo
       Insuficiencia renal     AV; taquiarritmias

     Tabla 1.1.- Causas electrolíticas de inestabilidad cardiaca (ECG =
     electrocardiograma, TV = Taquicardia ventricular, FV = Fibrilación
     ventricular, AV = auriculoventricular).




C.   Intoxicaciones
Las paradas cardiacas en relación con sustancias tóxicas representan la segunda causa
de parada cardiaca para edades entre 18 y 35 años. En estas situaciones, la
aproximación terapéutica habitual para las paradas cardiacas por cardiopatía isquémica
es cuando menos insuficiente. La supervivencia se relaciona, además de con el tiempo
de parada, con la dosis de tóxico. Al principio básico de restaurar la
circulación/perfusión tisular y la ventilación/oxigenación, se suma la prevención de la
absorción persistente del tóxico y si es posible revertir el efecto del mismo. Es obligado
por tanto intentar identificar el tóxico.
RCP-Básica: Se debe apartar al paciente del posible tóxico. El reanimador debe adoptar
medidas de autoprotección.


                                                                                    Página 27
REANIMACION CARDIOPULMONAR


RCP-Avanzada: Muchos tóxicos requieren una aproximación terapéutica específica. En
la Tabla 1.2 se resumen algunas de las sustancias tóxicas más frecuentemente
asociadas con paradas cardiacas. Estas medidas son aplicables tanto en la situación de
pre-parada, que ha de prevenirse, como durante las maniobras de reanimación como
con posterioridad a las mismas.



          Tóxico                     Tratamiento                           Precauciones

β-bloqueantes           Glucagón, perfusión de adrenalina
                        marcapasos
Antagonistas del calcio Cloruro cálcico, perfusión de adrenalina
Digital                 Anticuerpos Fab, lidocaína, fenitoína,     Cloruro cálcico, antiarrítmicos
                        magnesio                                   clase Ia y Ic, cardioversión,
                                                                   fármacos inotrópicos.
Antidepresivos cíclicos Bicarbonato sódico, lidocaína, magnesio Antiarrítmicos clase Ia y Ic
Hidrato de cloral       β-bloqueantes                              Fármacos inotrópicos.
Cloroquina y quinina    Bicarbonato sódico, adrenalina
                        benzodiacepinas.
Antihistamínicos        Bicarbonato sódico, magnesio               Eritromicina
Teofilina               β-bloqueantes, diálisis                    β-agonistas
Cocaína                 Benzodiacepinas; bicarbonato sódico?       β-bloqueantes
Opiáceos                Naloxona
Organofosforados        Atropina, oximas.
Cianuro                 Nitrito sódico, thiosulfato sódico,
                        hidroxicobalamina, EDTA.
Envenenamientos         Antiveneno específico
Tabla 1.2.- Drogas que pueden originar parada cardiaca.


D. Electroshock
La corriente eléctrica produce en las víctimas un amplio rango de efectos que varían
desde una sensación desagradable a la muerte por parada cardiaca. Su mecanismo de
acción resulta tanto del efecto directo sobre las membranas celulares como por la
acción sobre la musculatura vascular y la conversión de la energía eléctrica en energía
calorífica al pasar a través de los tejidos.
El calor producido depende de la ley de Ohm: J = I2RT, donde J es energía, I,
intensidad, R, resistencia y T, tiempo, por lo que la mayor lesión se produce tras


Página 28
REANIMACIÓN CARDIOPULMONAR


contactos con corrientes de alta intensidad, o contactos prolongados, y en los tejidos
que ofrecen mayor resistencia al paso de la corriente (piel y hueso). El contacto con
corriente alterna (la doméstica) puede causar contracturas tetánicas del músculo
esquelético y favorece l aparición de un efecto sobre el corazón similar al descrito
                        a
como fenómeno R sobre T. Así mismo, puede producir un efecto cardiaco al producir
un espasmo cardiaco.
La causa inmediata primaria de muerte por electrocución es una parada
cardiorrespiratoria: FV, asistolia o TV que aboca a FV pueden derivar de
electrocuciones tanto por alto como por bajo voltaje. A su vez, el paso de corriente a
través del cerebro puede provocar parada respiratoria por inhibición del centro
respiratorio a nivel medular. Así mismo, puede provocar contractura tetánica del
diafragma o prolongada parálisis de la musculatura respiratoria.
Si la parada respiratoria persiste, puede producir la parada cardiaca hipóxica.
Si bien no es posible determinar el pronóstico de recuperación de estos pacientes,
dado que suele producirse en personas jóvenes las medidas de reanimación deben
aplicarse incluso en los que inicialmente impresionan de fallecidos.
RCP-Básica: Es fundamental cortar la fuente de corriente. Si por la ubicación de la
víctima no es posible iniciar el masaje cardiaco, debe iniciarse la respiración asistida y
trasladarla al suelo tan pronto como sea posible, iniciando las compresiones torácicas
tan pronto como sea posible en paciente con parada cardiaca. Si existe traumatismo de
cabeza o cuello, aplicar las medidas especificas durante la movilización. Se deben
retirar las vestimentas que puedan causas quemaduras.
RCP-Avanzada: Aislar la vía aérea tan pronto como sea posible dado que,
particularmente en situaciones de quemaduras en la cara, boca y cuello, se pueden
producir en muy poco tiempo alteraciones que dificulten extremadamente la
intubación. Las arritmias se manejaran de la forma estándar.
Tras la reanimación, debe prestarse especial atención al estado de volemia, iniciando
una controlada reposición, procurando una adecuada diuresis en evitación de los
efectos de una mioglobinuria. Los daños tisulares a nivel de músculo esquelético
pueden precisar de una atención quirúrgica.


E.   Corazones denervados
El corazón denervado es muy sensible a los efectos de la adenosina.
Consecuent emente en dichos pacientes no se debe administrar en situaciones de
taquiarritmia supraventricular y debe considerarse la utilización de agentes
bloqueadores de la adenosina como la aminofilina (bolo i.v. de 250 mg) si el paciente
no responde en situaciones de bradicardia al tratamiento convencional con atropina,
epinefrina, electroestimulación.



                                                                                  Página 29
REANIMACION CARDIOPULMONAR


F.   Ahogamiento
Es fundamental una adecuada RCP-Básica en el lugar del ahogamiento. Nunca debe de
olvidarse la posibilidad de lesiones espinales. Es frecuente la presencia de cuerpos
extraños en vías aéreas y con alta frecuencia se producen vómitos. Todo paciente
resucitado de ahogamiento debe trasladarse al hospital.

La RCP-Avanzada no requiere ninguna consideración especial respecto al estándar de
tratamiento, si bien debe recordarse la necesidad de secar la piel en caso de realizar
cardioversión.


G.   Hipotermia
La hipotermia incrementa el tiempo de tolerancia a la parada cardiocirculatoria. La
hipotermia severa provoca bradicardia y bradipnea. Es fundamental evitar los factores
que puedan favorecer un persistente enfriamiento, evitar la actividad y los movimientos
bruscos que facilitan la FV. Se debe intentar el recalentamiento para temperaturas
corporales inferiores a 34 grados. Maniobras de aislamiento de la vía aérea, acceso i.v.
o colocación de marcapasos provisionales, no deben de retrasarse.

RCP-Avanzada: Caso de producirse la parada cardiaca, la reanimación no debe
interrumpirse hasta se produzca la recuperación de la temperatura corporal. En esta
situación, no debe intentarse el calentamiento externo. No debe olvidarse que si el
paciente present a hipotermia secundaria a parada cardiocirculatoria, en este caso, la
resucitación no está indicada.

El corazón hipotérmico tiene una respuesta disminuida a la electroestimulación,
desfibrilación, y las drogas cardioactivas pueden alcanzar niveles tóxicos. Si la
temperatura es inferior a 30 grados, no deben sobrepasarse tres cardioversiones hasta
que la temperatura se incremente; las dosis de medicamentos i.v. deben espaciarse
respecto al estándar. Los pacientes caquécticos, malnutridos o alcohólicos deberán
recibir 100 mg de tiamina i.v.


H. Hipertermia
La hipertermia reduce la tolerancia a la parada cardiaca. Durante la RCP-Básica debe
intentarse un enfriamiento externo. Dicho intento, junto con enfriamiento interno debe
realizarse durante la RCP-Avanzada. Los cuidados postreanimación deben prestar
especial atención a las alteraciones hidroelectrolíticas, con particular vigilancia de la
aparición de complicaciones en relación con edema cerebral y fallo mult iorgánico.




Página 30
REANIMACIÓN CARDIOPULMONAR


I.   Fallo renal

Los pacientes con fallo renal presentan una extrema complejidad dado que pueden
presentar una amplia variedad de alt eraciones:

         - Hiperkaliemia
         - Otras alteraciones electrolíticas.
         - Acidosis
         - Uremia
         - Enfermedades coexistentes como diabetes y cardiopatías.
         - Acumulación tóxica de medicamentos.
         - Sobrecarga de volumen.

Es básico intentar prevenir la parada cardiaca. El electrocardiograma puede aportar
datos claves cuando existe una hiperkaliemia significativa.

         - Intervalo PR alargado (bloqueo AV de primer grado)
         - Ondas P aplanadas.
         - Ondas T altas y picudas.
         - Depresión del segmento ST.
         - Fusión de la onda S y T.
         - QRS ensanchado.

El tratamiento varía en función del grado de hiperkaliemia: En la tabla 1.3 se resume
el tratamiento a seguir.
La RCP-Avanzada se basa en el estándar referido, sumándose la administración de:
         - Cloruro cálcico: 5 a 10 ml i.v. de solución al 10% (50 a 100 mg)
         - Bicarbonato sódico: 1 mEq/Kg i.v. en bolo.

No está indicado hasta que se restablezca un flujo espontáneo la utilización de insulina
y glucosa.

Tras la recuperación de la parada deben proseguirse según controles el tratamiento
referido en la prevención de la parada.




                                                                              Página 31
REANIMACION CARDIOPULMONAR



                                              Mecanismo      Comienzo de la         Duración de la
     Tratamiento              Dosis                                                    acción
                                              de acción         acción

Cloruro cálcico           5-10 ml i.v. de     Antagonista          1-3 min.           30-60 min.
                         solución al 10%
                          (50 - 100 mg)

Bicarbonato sódico      1 mEq/Kg i.v. en      Intercambio         5-10 min.             1-2 h.
                             bolo
Insulina + glucosa      Insulina rápida 10    Intercambio          30 min.              4-6 h.
(1 U. Insulina/5 g.      U i.v. + 50 g. de
de glucosa)                   glucosa.

Diuresis con            40-80 mg i.v. en       Eliminación   Cuando comienza la Cuando termina la
furosemida                    bolo                                diuresis          diuresis
Resinas de              15-50 g. vía oral o    Eliminación          1-2 h.              4-6 h.
intercambio iónico      rectal más sorbitol

Diálisis peritoneal o     Por nefrólogo        Eliminación      Desde que            Hasta que se
hemodiálisis                                                 comienza la diálisis     complete.
Tabla 1.3.- Tratamiento de urgencia de la hiperpotasemia.


J.     Asma
Las crisis severas de asma pueden conducir a diferentes formas de muerte súbita. La
parada cardiaca en pacientes con crisis asmática ha sido asociada a:
          - Broncoespamo severo con asfixia.
          - Neumotórax a tensión, frecuentemente bilateral.
          - Arritmias cardiacas.
          - Utilización de agonistas adrenérgicos.
          - Hipotensión y bradicardia mediados por reflejos vasovagales.
          - Trastornos de la conducción intracardiaca, posiblemente mediada por una
            reacción inmune compleja.
          - Auto-PEEP en pacientes con ventilación mecánica.
La mayoría de las muertes relacionadas con el asma se producen fuera del Hospital. El
aspecto más importante en un paciente con crisis asmática es prevenir la parada (Ver
el capítulo correspondiente). Si esta se produce en este tipo de pacientes, junto al
estándar de RCP-Avanzada se prestará especial atención:
          - A la mecánica ventilatoria, valorando la aplicación de tiempos de inspiración-
            espiración alargados. Intubación traqueal tan pronto como sea posible.

Página 32
REANIMACIÓN CARDIOPULMONAR


        - Si se produce FV/TV, desfibrilar hasta tres veces.
        - Considerar la administración de fármacos como adrenalina, isoproterenol,
          aminofilina, sulfato de magnesio, corticoides, relajantes musculares,
          sedantes, albuterol vía traqueal.
        - Vigilar estrechamente la aparición de neumotórax, frecuent emente
          bilaterales.


K.   Anafilaxis
La muerte en situaciones de anafilaxis se atribuye habitualmente a asistolia con hipoxia
y deplección de volumen como causas precipitantes. En relación con la RCP-Avanzada,
las dificultades de una intubación orotraqueal deben ser prevenidas con suficiente
antelación. En base a la experiencia con casos no fatales, el algoritmo estándar de
RCP-avanzada debe ser completado con reposición de volumen, utilización de
adrenalina en rápida progresión de la dosis y simultánea administración de esteroides y
antihistamínicos.


L.   Bradicardias
La frecuencia cardiaca puede ser baja en términos absolutos o relativamente para el
estado hemodinámico del paciente. En primer lugar se ha de considerar la posibilidad
de una causa subyacente como hipotermia, hipoxia, hiperkaliemia, sobredosis de
drogas o lesiones intracraneales. Las indicaciones de tratamiento dependen de si ha
existido una pérdida de consciencia o si existe un riesgo apreciable de asistolia
(antecedentes de asistolia, la presencia de Mobitz II, pausas superiores a 3 segundos,
o bloqueo auriculoventricular completo con complejos QRS anchos). El bloqueo de
tercer grado con complejos estrechos no es por si mismo una indicación de
tratamiento, ya que en estas situaciones suele existir una razonable y estable
frecuencia cardiaca.
En estas situaciones, la clave es prevenir la parada cardiaca. Si se produce una pérdida
de conciencia atribuible a la frecuencia del pulso, iniciar las maniobras de RCP-básica
está indicado en tanto se inicia electroestimulación externa, como paso previo a la
colocación de un marcapasos provisional. Se puede intentar el efecto de una dosis total
de atropina (3 mg i.v.) y se considerará el uso de catecolaminas cronotrópicas (riesgo
de precipitar arritmias letales) en tanto se coloca el marcapasos provisional. El acceso
i.v. se debe obtener con la mayor premura posible.
Si existe un riesgo de asistolia en un paciente consciente, tras la consecución de un
acceso venoso, deberá implantarse un marcapasos provisional. El marcapasos externo
se utilizará en caso de que la situación no deje tiempo a la colocación de un
marcapasos provisional i.v. Puede administrarse atropina a dosis de 0.5 mg i.v. hasta



                                                                             Página 33
REANIMACION CARDIOPULMONAR


una dosis total de 3 mg. Así mismo se considerará el uso de catecolaminas
cronotrópicas.
Si no existe un riesgo de asistolia pero el paciente presenta complicaciones
hemodinámicas se recurrirá al tratamiento medicamentoso, colocándose un
marcapasos provisional si la respuesta no es completamente satisfactoria.
Si no hay signos adversos el paciente será manejado en base a una adecuada
observación y monitorización.
Si se produce la asistolia el manejo durante la RCP-Básica y la RCP-Avanzada no
diferirá de la estándar.


M. Taquiarritmias
Nos hemos referido con anterioridad al manejo de la TV sin pulso y de la FV. Con
relación a la prevención de la parada cardiaca hay una serie de recomendaciones
establecidas:
        - Monitorización de las variables vitales.
        - En caso de taquicardia, es obligada la realización de un electrocardiograma
          convencional con fines diagnósticos.
        - La taquicardia sinusal, habitualmente respuesta fisiológica a situaciones de
          estrés, en el contexto del infarto agudo de miocardio puede ser reflejo de
          insuficiencia cardiaca, hipovolemia relativa e incrementa el riesgo de
          arritmias letales.
        - Las taquicardias de complejo estrecho son usualmente supraventriculares.
          En esta situación se recomienda cardioversión sincronizada (100-200-300-
          360 J) en caso de presencia de fallo cardiaco, dolor anginoso, frecuencia
          mayor de 200 latidos/min. o pérdida de conciencia. En ausencia de estas
          complicaciones se recomiendan las maniobras vagales, siendo la adenosina
          la medicación de elección, sin que dejen de considerarse otras opciones
          terapéuticas.
        - Las taquicardias de complejo ancho en presencia de antecedentes de
          cardiopatía isquémica, suelen ser de origen ventricular. Hay tener presente
          que los efectos yatrogénicos de una arritmia supraventricular con
          conducción aberrante son poco relevantes si se trata como una taquicardia
          ventricular; a la inversa, los efectos yatrogénicos pueden ser muy graves.
        - La TV sin pulsos se trata como una FV.
        - En presencia de una TV con pulsos se procede a obtener un acceso venoso
          y a la administración de oxigenoterapia. En presencia de complicaciones
          (hipotensión, dolor precordial, fallo cardiaco, frecuencia cardiaca mayor de
          150 latidos/minuto) deberá realizarse cardioversión sincronizada (100-200-
          300-360 J). Si se tiene constancia de hipokaliemia, se procederá a su

Página 34
REANIMACIÓN CARDIOPULMONAR


          reposición y a la administración de Mg 2+ . Como antiarrítmico de elección se
          administrará lidocaína i.v. y en los casos refractarios se considerarán otras
          estrategias como procainamida, bretilio, amiodarona, flecainida o
          sobreestimulación eléctrica.
        - No está recomendado el uso profiláctico de antiarrítmicos Clase I.
        - No hay evidencias para instaurar tratamiento de extrasístoles aislados no
          sostenidos.
        - Todas las estrategias antiarrítmicas pueden ser también arritmógenas.
        - La utilización de múltiples drogas a dosis altas pueden causas graves
          depresiones miocárdicas.


N. Infarto agudo de miocardio
Casi el 50% de todas las muertes de origen cardiovascular se producen súbitamente.
La muerte súbita se asocia con coronariopatías en el 80% de los casos, pero sólo el
30% muestran evidencia de infarto agudo de miocardio.
La FV ocurre en el 75% de las paradas cardiacas súbitas no traumáticas
Los objetivos del manejo precoz de los episodios agudos coronarios es la
prevención/tratamiento de las arritmias y facilitar una precoz iniciación del tratamiento
de reperfusión.
La clave para prevenir la parada cardiaca en estos pacientes es:
        - Aplicación del monitor/desfibrilador en todos los pacientes con sospecha de
          infarto agudo de miocardio.
        - Tratamiento inmediato y apropiado de las arritmias potencialmente letales.
        - Tratamiento de los factores favorecedores (dolor, ansiedad, hipoxia,
          frecuencia cardiaca elevada).
        - No aplicar rutinariamente       tratamiento   antiarrítmico   (nitratos, beta-
          bloqueantes).
        - Identificar los pacientes con indicación de tratamiento de reperfusión.
        - Evitar las maniobras que puedan complicar o contraindicar dicho
          tratamiento.
Si se produce la necesidad de aplicar RCP-Básica o RCP-Avanzada, se tendrá en cuenta
que son contraindicaciones absolutas para el tratamiento de reperfusión y en
consecuencia se deberá evitar:
        - La punción de venas no comprimibles.
        - Inyecciones intramusculares.
        - Punciones arteriales.


                                                                              Página 35
REANIMACION CARDIOPULMONAR


O. Traumatismos
Las causas de parada cardiaca en pacientes politraumatizados son muy variadas, si
bien los ritmos asociados con parada cardiaca en estas circunstancias en una mayoría
de casos son asistolia o disociación electromecánica. No obstante, debe recordarse que
la FV puede preceder a un accidente o bien seguirle.
Como en otras circunstancias, es fundamental la prevención de los factores que
pueden provocar la parada, tales como la hipoxia, hipovolemia, hiperkaliemia,
hipotermia, neumotórax a tensión, taponamiento cardiaco, entre otros. Estos factores
deben ser diagnosticados y correctamente tratados tan pronto como sea posible.
En relación con la RCP-Básica debe tenerse en cuenta en los traumatismos:
        - La adecuada manipulación de cuello y cabeza cuando se sospeche una
          posible lesión de columna cervical.
        - La frecuente presencia de sangre, vómitos u otras secreciones en la boca
          antes de iniciar los procedimientos de ventilación.
        - Al realizar las compresiones torácicas se debe considerar la posibilidad de
          fracturas en la caja torácica.
        - El sangrado externo debe ser detenido con carácter prioritario.
Respecto a la RCP-avanzada también deben tenerse en cuenta una serie de
consideraciones:
        - La intubación orotraqueal debe realizarse con una estabilización en línea de
          la columna cervical si se sospecha una lesión en dicho nivel.
        - Si se sospecha fractura de la base del cráneo debe evitarse la intubación
          nasotraqueal y la colocación de sondas nasogástricas debe realizarse con
          una meticulosa técnica.
        - Considerar la necesidad de cricotiroidectomía en situaciones de lesiones
          masivas del macizo facial.
        - La sospecha de un preexistente neumotórax debe ser constante cuando se
          realiza la ventilación mecánica al objeto de facilitar el diagnóstico y evitar un
          neumotórax a tensión.
        - Las lesiones torácicas “soplantes" deben ser selladas adecuadamente hasta
          que se inserten los correspondientes tubos de toracostomía.
        - Caso de existir lesiones en la caja torácica, ventilación y masaje cardiaco
          deben sincronizarse a razón de 1:5.
        - Tras la intubación orotraqueal debe insertarse una sonda nasogástrica.
        - El sangrado debe controlarse lo más pronto posible, debiendo descartarse la
          presencia de sangrado intraabdominal.
        - La reposición de pérdidas sanguíneas debe ser vigorosa, para lo que se ha
          de disponer de adecuadas vías venosas.


Página 36
REANIMACIÓN CARDIOPULMONAR


        - En caso de disociación electromecánica ha de considerarse la posibilidad de
          taponamiento pericárdico.
        - La inmovilización cervical se ha de mantener en todo momento.
        - Antes de administrar medicamentos considerar la presencia de hipotermia.
        - La administración de fármacos vía traqueal no está aconsejada ante la
          posibilidad de hemorragia pulmonar.
        - Valorar los posibles tratamientos previos al traumatismo del paciente.
        - En todos los casos de traumatismo torácico penetrant e se valorará la
          realización de una toracotomía de urgencia.
En todos los casos de reanimación con éxito en el contexto de un traumatismo, se
intentará diagnosticar posibles causas si no se ha legado con anterioridad a un
diagnóstico y siempre se valorará la necesidad de una cirugía de urgencia, que se
realizará sin demora si está indicada.


P.   Embarazo
Durante el embarazo se estima una incidencia de 1:30.000 casos de parada cardiaca.
La etiología de la parada cardiaca durante el embarazo tiene entidades específicas que
incluyen embolismo de líquido amniótico, embolismo pulmonar, eclampsia, toxicidad
por drogas, miocardiopatía congestiva, disección aórtica, trauma y hemorragia.
La consideración de la realización de una cesárea de Urgencia (tras 5 minutos de
parada) debe de considerarse. Puede mejorar la supervivencia para la madre y para el
feto. Personal especializado (ginecólogos y pediatras) deben participar en la
reanimación.


Q. Accidente cerebro vascular
Las arritmias cardiacas pueden ser una complicación del accidente cerebrovascular.
La RCP-Básica y la RCP-avanzada no requieren modificaciones respecto al estándar
salvo la indicación de una lo más precoz posible intubación e hiperventilación para
reducir la presión intracraneal.


R. Paciente anciano
La edad por sí misma no parece ser un determinante del éxito de una reanimación.
La FV muestra menor incidencia que en personas jóvenes, siendo por el contrario
mayor la incidencia de disociación electromecánica, sin que se hayan objetivado las
causas.


                                                                            Página 37
REANIMACION CARDIOPULMONAR


Los protocolos de actuación de la RCP-básica y RCP-avanzada son los mismos que en
personas jóvenes.


CONSIDERACIONES ÉTICAS
No existen unas claras y consensuadas reglas para la consideración de futilidad de las
maniobras de reanimación. Si acaso, pueden considerarse:
        - Los casos de pacientes que de forma fehaciente así lo han manifestado.
        - Cuando existen inequívocos signos de muerte irreversible.
Sí cabe decir que no está justificada éticamente la realización de reanimaciones lentas,
ineficientes o inefectivas.       La reanimación deberá aplicarse acorde con las
recomendaciones vigentes o bien no aplicarse.




Página 38
MAREO Y VÉRTIGO


Capítulo 2

MAREO Y VÉRTIGO
González-Tejera M., López-Ramos E., Barceló C., Sempere M.T. y Femenía M.




La “sensación de mareo” es un motivo frecuente de consulta en el servicio de
urgencias. Es un término vago, que incluye diferentes situaciones clínicas; por ello es
importante la realización de una historia clínica completa para su correcto diagnóstico y
manejo. En un primer acercamiento hay que diferenciar entre:
VÉRTIGO: sensación irreal de movimiento (giro de objetos o del paciente, o pulsión
hacia un lado). Puede hacer caer al suelo, nunca provoca pérdida de conciencia. Se
caracteriza por imposibilidad para mantenerse de pie o caminar, pero la coordinación
de movimientos es correcta.
PRESÍNCOPE: sensación de pérdida inminente de conciencia.
DESEQUILIBRIO o TRASTORNO DE LA MARCHA
MAREO PSICÓGENO: caracterizado por su cronicidad y              frecuente asociación a
trastornos emocionales.


VÉRTIGO:
Una vez hecha la primera aproximación sindrómica hay que diferenciar entre vértigo
central y periférico (Tabla 2.1).


          VÉRTIGO                    PERIFÉRICO                      CENTRAL

COMIENZO                                 brusco                      progresivo

EVOLUCIÓN                                brotes                      continuo
CORTEJO VEGETATIVO                       intenso                      mínimo
SÍNTOMAS OTOLÓGICOS                    frecuentes                       raros
SÍNTOMAS NEUROLÓGICOS                     raros                      frecuentes

NISTAGMO                             unidireccional,          uni-multidireccionalidad
                                      agotabilidad                nunca rotatorio
                                     nunca vertical
Tabla 2.1.- Diagnóstico diferencial del vértigo.


                                                                                Página 39
MAREO Y VÉRTIGO


Etiología:

Vértigo periférico:
- Vértigo posicional paroxístico benigno: causa mas frecuente en ancianos. El
  diagnóstico se confirma con la maniobra de Barany-Nylsen (sentado el paciente en la
  camilla, se le echa hacia atrás hasta que cuelgue la cabeza y se hace girar esta a
  ambos lados; con una latencia de unos 15 segundos se reproduce el vértigo-
  nistagmo. Si se repite varias veces se agota en un minuto, aproximadamente.
 Se trata de un cuadro recurrente y desaparece en pocas semanas.
- Laberintitis / Neuronitis vestibular: ante un episodio único de vértigo de comienzo
  agudo y que cede progresivamente en unos días pensar, si se afecta la audición, en
  laberintitis. En caso de no afectarse audición, sujetos jóvenes y antecedente de
  infección respiratoria previa orientaremos el diagnóstico hacia neuronitis (en jóvenes
  la etiología más frecuente es la infecciosa, en ancianos la vascular). En ancianos la
  recuperación es más lenta y puede persistir unos meses la sensación de desequilibrio.
- Enfermedad de Menière: Accesos recurrentes de unas 24 horas de duración, que
  asocian la tríada de TINNITUS-SORDERA-VÉRTIGO. En ocasiones son tan severos
  que provocan caída al suelo (“crisis otolítica de Tumarkin”).
- Trauma craneal: el vértigo se produce por afectación directa (fractura del temporal) o
  más frecuentemente, como parte del síndrome postcontusional que sigue a traumas
  serios. Cede en semanas-meses.
- Ototóxicos.
- Patología ótica: otitis, colesteatoma, tumores del oído.


Vértigo central:
- Enfermedades del tronco cerebral: (isquemia vertebro-basilar -IVB*-, neoplasias,
  enfermedades desmielinizantes). Generalmente añaden focalidad neurológica
  (alteración de pares craneales bajos o alteraciones sensitivo-motoras).
 *IVB puede preceder a infartos vertebro -basilares. Dura entre 20 minutos y varias
 horas. La existencia de ataxia troncal indica ACV agudo cerebeloso (la arteria mas
 frecuentemente afectada es la cerebelosa postero -inferior).
- Tumores de fosa posterior: buscar datos de hipertensión intracraneal.
- Lesiones cerebelosas: suele encontrarse ataxia por incoordinación de movimientos,
  con pérdida de coordinación de miembros. Pruebas dedo-nariz y talón-rodilla están
  alteradas.
- Epilepsia: en niños, las crisis del lóbulo temporal pueden ser vertiginosas. En adultos
  es raro.

Página 40
MAREO Y VÉRTIGO


- Migraña: puede ocurrir como pródromo de la jaqueca. Lo fundamental son los
  antecedentes.
- Infeccioso: Herpes zooster.
- Fármacos.

Actitud en Urgencias:

1. Anamnesis: antecedentes (factores de riesgo vascular, trauma craneal previo,
   infección respiratoria previa) y cuadro actual (incluir forma de comienzo, duración,
   factores que alivian o empeoran, posicionalidad, estado auditivo-sordera o tinnitus-,
   síntomas neurológicos asociados, ingesta previa de ototóxicos -salicilatos,
   aminoglucósidos, DPH, fenobarbital, alcohol-).
2. Exploración clínica: general y neurológica, sin olvidar la realización de fondo de ojo
   y otoscopia. Toma de constantes.
3. Pruebas complementarias: ante toda crisis vertiginosa solicitar hemograma y
   bioquímica; si se sospecha origen central pedir TAC craneal.
4. Tratamiento en Urgencias:
   - Explicar al paciente que el vértigo es, en general, autolimitado.
   - Reposo en cama.
   - Fármacos (Tabla 2.2).
   - Si no cede en urgencias en 2-3 horas y es de características periféricas, se puede
     dejar en observación y cuando mejore enviar al ORL para valoración ambulatoria.
     En caso de sospechar origen central se valorará realización de TAC craneal y se
     ingresará.



       Fármaco               Nombre comercial                   Administración
        Sulpiride                 Dogmatil®               50-100 mg/8 h. v.o., i.m.

      Tietilperazina              Torecán®                10 mg/8 h v.o., i.m., rectal.

     Dimenhidrinato              Biodramina®              25-50 mg/6 h v.o., i.m., i.v.
     Difenhidramina               Benadryl®               25-50 mg/6 h v.o., i.m., i.v.

      Prometacina                Fenergán®                25 mg/6 h v.o., i.m., i.v., rectal.

     Clorpromacina                Largactil®              25 mg/6 h v.o., 1 sup/12 h.
Tabla 2.2.- Fármacos útiles en el tratamiento del vértigo.



                                                                                  Página 41
MAREO Y VÉRTIGO


MAREO:
Patología, a menudo, con descripción confusa por parte de los pacientes. Es un
síntoma inespecífico y habitualmente secundario a causas psiquiátricas. En algunas
ocasiones la etiología es claramente orgánica, por ello es fundamental la realización de
una serie de pasos que nos ayuden a descartar patología orgánica.


Actitud en Urgencias:
1.   Tensión arterial (TA): la TA tanto elevada como baja puede ser causa de mareo.
     Si:
     a)   TA elevada: exploración sistemática y neurológica, que descarte focalidad. A
          veces la realización de TC y PL puede estar indicado.
     b)   TA baja: la clínica y exploración nos ayudará a encontrar la causa que
          produce hipotensión (ver capítulo correspondiente).
2.   Pulso: orientando a mareo secundario a causa cardiológica. Si se objetivan las
     pulsaciones excesivamente lentas, rápidas o arrítmicas estará indicado la
     realización de ECG. También esta indicada su realización en caso de presentar
     sudoración o dolor torácico.
3.   Temperat ura.
4.   Glucemia: para descartar hipoglucemias.
5.   La hipoxia puede causar mareo, si la historia o la exploración lo sugieren se deberá
     realizar gasometría arterial basal.
6.   Medicamentos.


*    Si se descarta por la historia, exploración sistemática y neurológica, las constantes,
     el dextrostix y el ECG, la presencia de patología orgánica se puede afirmar que el
     mareo es secundario a cualquier manifestación psiquiátrica.




Página 42
SÍNCOPE


Capítulo 3

SINCOPE
López-Ramos E., González-Tejera M., Barceló C., Sempere M.T. y Femenía M.


1.- INTRODUCCIÓN.
Se define síncope como la pérdida de consciencia transitoria y brusca, de corta
duración (segundos o pocos minutos), con recuperación espontánea.
El presíncope es una situación en la que no llega a haber totalmente pérdida de
consciencia.
Ambos tienen el mismo pronóstico y deben tener la misma valoración diagnóstica.


2.- DIAGNÓSTICO DIFERENCIAL.
Es preciso diferenciar el síncope de otros motivos de consulta muy frecuentes, tales
como:
- Mareo. Relatado como “cabeza hueca“, “sensación de que me voy a caer al suelo“,
  “andar flotando“,... Suele ser inespecífico y habitualmente, secundario a causas
  psiquiátricas (neurosis, trastornos ansioso-depresivos...).
- Vértigo. Referido como giro de objetos o sensación de pulsión hacia un lado, en
  ocasiones tan severa, que puede hacerle caer al suelo. Presentan náuseas, vómitos,
  sudoración profusa, nistagmus e imposibilidad para mantenerse de pie y para
  caminar, aunque la coordinación de los miembros es correcta.
 Adoptan decúbito lateral con ojos cerrados. Cualquier movimiento que modifique
 dicha postura (sobre todo los de cuello y cabeza), le reproducen la sintomatología.
 Puede ser central o periférico, diferenciándose, principalmente, en que éste último
 posee un cortejo vegetativo más intenso y el nistagmus es horizontal o rotatorio,
 mientras que el central puede presentar nistagmus vertical, horizontal o rotatorio
 puro, acompañándose de diplopia, disartria... Las causas en ambos son distintas.
- Simulación o cuadros histeriformes.
3.- TIPOS DE SÍNCOPES.
A) Síncope reflejo y neurogénico (65 %)
   - S. Vasovagal. Incluye:
          - S. Ortostático (favorecido por medicación          hipotensora,    anemia,
            hemorragia, deshidratación).
          - S. Reflejo (miccional, tusígeno, deglutorio...).


                                                                              Página 43
SÍNCOPE


B) Síncope cardíaco (10 %)
      - Arritmias:
              - Taquicardia supraventricular (TSPV) o ventricular, flutter o fibrilación
                auricular.
              - Bradicardia, bloqueos, asistolia.
              - Enfermedad del seno.
      - Obstrucción:
              - Mixoma auricular.
              - Estenosis aórtica.
              - Miocardiopatía hipertrófica (MCH)
      - Fallo de marcapasos.
      - Hipertensión pulmonar (HTP), tromboembolismo pulmonar masivo.
      - Infarto de miocardio agudo (IAM).
C) Síncope neurológico (15 - 20 %)
      -   Ictus vertebro-basilar.
      -   Síndrome del seno carotídeo.
      -   Síndrome del robo de la subclavia.
      -   Hemorragia subaracnoidea (HSA).
      -   Crisis convulsivas.
D) Síncope metabólico (5 %)
      - Hipoxemia.
      - Hiperventilación.
      - Hipoglucemia.


4.- ACTITUD EN URGENCIAS (Ver figura 3.1).
A) Anamnesis. ES LO MÁS IMPORTANTE PARA LLEGAR AL DIAGNÓSTICO CORRECTO.
             - Edad.
             - Antecedentes:
                  - Diabetes.
                  - Alcohol o drogas.
                  - Fármacos (diuréticos, IECAs, antagonistas del calcio, medicación
                    gastroerosiva).
                  - Enfermedades cardiovasculares (insuficiencia cardiaca, cardiopatía
                    isquémica, arritmias, valvulopatías).
                  - Enfermedades neurológicas (accidentes cerebrovasculares previos,
                    Parkinson, epilepsia).
                  - Historia familiar de síncopes.
                  - Enfermedades psiquiátricas.


Página 44
SÍNCOPE


            - Características de la pérdida de consciencia:
                  - Forma de comienzo.
                  - Factores predisponentes (micción, defecación,          tos    intensa,
                    deglución, calor, dolor, ejercicio, deshidratación).
            - Clínica acompañante: angina (IAM, disección aórtica); disnea (TEP);
              cefalea (HSA); palpitaciones (arritmias); vértigo; melenas y/o
              hematemesis.
            - Postura en la que se encontraba previamente al cuadro (si ocurre en
              decúbito, es más probable que sea cardíaco, neurológico o metabólico).
            - Duración.
            - Existencia de pródromos (sudoración, náuseas, palidez...).
            - Traumatismo acompañante.
            - Frecuencia y características de episodios previos.
B) Exploración.
            - E. Física completa, incluyendo tacto rectal (melenas ?) y exploración
              neurológica basal.
            - Constantes:
                  -   Temperatura.
                  -   Pulsos centrales y periféricos.
                  -   Frecuencia cardiaca y respiratoria.
                  -   Tensión arterial (T.A.) en decúbito y en bipedestación, tras
                      permanecer durante 3 minutos en pie (Tilt - test : caída de 20
                      mmHg de tensión arterial al pasar del decúbito al ortostatismo).
C) Pruebas complementarias.
            - Siempre electrocardiograma (ECG).
            - Glucemia capilar.
            - El resto de exploraciones complementarias se solicitarán según la
              orientación diagnóstica:
                  - Hemograma; bioquímica (glucemia, urea, creatinina, iones);
                    coagulación.
                  - Gasometría arterial basal.
                  - Niveles plasmáticos de tóxicos o fármacos.
                  - Radiografía de tórax.
                  - Tomografía axial computarizada (T.A.C.).
D) Tratamiento. En lo posible etiológico.


                                                                                 Página 45
SÍNCOPE


5.- CRITERIOS DE INGRESO.
Síncopes asociados con dolor torácico u otro síntoma de cardiopatía isquémica.
            - S. con una o varias alteraciones en el ECG:
                 -   IAM.
                 -   Isquemia miocárdica.
                 -   TSPV > 120 lat./min.
                 -   Taquicardia ventricular.
                 -   Bloqueo aurículo-ventricular (BAV) tipo Mobitz II o BAV completo.
                 -   Parada sinusal o pausa > 2 segundos.
                 -   Marcapasos malfuncionante.
            - S. con sospecha de:
                 -   TEP.
                 -   Disección aórtica.
                 -   Hemorragia gastrointestinal.
                 -   Obstrucción del flujo cardíaco: estenosis aórtica, MCH, HTP,
                     mixoma            auricular.
            - S. asociado a enfermedades neurológicas:
                 - Accidente isquémico transitorio.
                 - Accidente cerebrovascular isquémico o hemorrágico.
            - S. recurrente e inexplicado (dos o más episodios en menos de 6 meses).




Página 46
SÍNCOPE




                                   SINCOPE


    Historia clínica, exploración, constantes (Tª, T.A., glucemia capilar, EKG)




    Hipoglucemia              T.A. disminuida                        T.A. normal




                             - Vía venosa.                                Tilt - test
- Vía venosa.                - S. Fisiológico 0,9
- S. Glucosado 50 %             % rápido y/o
  (Glucosmón®, 1 - 2            Expansores del
  amp. en bolo).                plasma.

                                                            +                              −


                                 EKG
                                                                                   Analítica + Rx tórax




 Alterado:
 - IAM                          Normal
 - Arritmias.
                                                                                               Normal
 - Signos de TEP.
                                                      Anormal:
                                                      - Anemia.
                                                      - Hipoglucemia.
                                                      - Deshidratación.
                                                                                  -> 65 años sin diagnóstico.
                                                      - Hipoxia.
                                                                                  - Síncopes de repetición.
                                                      - Hipocapnia.
                           - Síncope postural.
 TTO ESPECÍFICO            - Síncope reflejo.
                           - Hipovolemia.
                                                                                   OBSERVACIÓN 12 -24 HORAS
                                                                                   Monitorización.
                                                    TTO ESPECÍFICO
                                                                                   Control de constantes,
                                                                                   incluyendo las neurológicas




                                                              INGRESO                        Dudas


Figura 3.1.- Algoritmo diagnóstico-terapéutico del síncope.


                                                                                                     Página 47
SHOCK


Capítulo 4

SHOCK
Guirao R., Llaudes R. y Torres C.




I.- INTRODUCCIÓN.
El shock es una situación clínica plurietiológica, caracterizada básicamente por una
insuficiencia circulatoria aguda y severa que da lugar a una inadecuada perfusión
tisular general y duradera, insuficiente para satisfacer las necesidades metabólicas de
O 2 y otros nutrientes, condicionando disfunción multisistémica progresiva, lo que
conduce en un tiempo variable a daño irreversible y muerte del sujeto, a pesar de la
activación de múltiples mecanismos compensadores.
Actualmente se considera el estado de shock como la consecuencia de un fallo
metabólico a nivel celular, que puede ser el resultado de un inadecuado aporte de O 2,
o de una inadecuada utilización de éste.
Aunque en la mayoría de los casos la perfusión está disminuida, en otros como en la
sepsis puede existir una perfusión aumentada.
Su presentación clínica es imprecisa, con un conjunto de síntomas y signos sobre los
que se basa el diagnóstico. El objetivo es reconocer el estado de shock lo más
temprano posible y procurar restablecer el riego tisular.


CLASIFICACIÓN ETIOLÓGICA
I.- SHOCK HIPOVOLÉMICO:
     A.- Pérdidas externas:
        Hemorragia: Pérdida de mas del 30%
        De origen digestivo: Vómitos, diarreas, fístulas G – I.
        De origen renal: Nefritis pierde sal, diabetes, diabetes insípida, diuréticos...
        Cutánea: Pérdida de plasma por quemaduras o inflamación, lesiones
        exudativas, sudoración...
     B.- Pérdidas internas:
        Anafilaxia, hemotórax, hemoperitoneo, alteraciones de la permeabilidad
        capilar (ascitis, peritonitis, pancreatitis), fracturas óseas, derrame pleural, íleo.



                                                                                  Página 49
SHOCK


II.- SHOCK CARDIOGÉNICO:
     A.- Arritmias: Bradicardia extrema, TV ó FV, TPSV , FA rápida.
     B.- Mecánico:
           Regurgitante: Válvula insuficiente, rotura cardiaca, aneurisma ventricular,
           comunicación interventricular aguda.
           Obstructivo: Mixoma auricular, trombo valvular sobre prótesis, estenosis mitral
           o aórtica, miocardiopatía restrictiva.
     C.- Miopático:
           Contráctil: IAM, insuf. cardiaca, miocardiopatía dilatada, depresión miocárdica
           (por ej. por shock séptico).
           Relajación: Amiloidosis.
III.- SHOCK OBSTRUCTIVO EXTRACARDIACO:
     A.- Pericárdico: Taponamiento pericárdico, pericarditis constrictiva.
     B.- Arterial: Aneurisma disecante aórtico, coartación aórtica.
     C.- Pulmonar: TEP masivo, neumotórax a tensión, H.T. pulmonar grave.
     D.- Ventilación por presión positiva.


IV.- SHOCK DISTRIBUTIVO O POR SECUESTRACIÓN
     A.-    Séptico.
     B.-    Anafiláctico: Fármacos, sueros y contrastes radiológicos, alimentos, venenos
            himenópteros...
     C.-    Neurogénico: Hipotensión ortostática, cuadros vagales, traumatismo
            medular, anestesia raquídea.
     D.-    Tóxicos y fármacos: Barbitúricos, glutetimida, fenotiazinas, anestesia,
            bloqueadores ganglionares y adrenérgicos y otros hipotensores.
     E.-    Hipoxia extrema – muerte celular.
     F.-    Endocrinopatías: Enf. De Addison, mixedema, tirotoxicosis.


II.- CLÍNICA Y DIAGNÓSTICO.
El diagnóstico es fundamentalmente clínico, existen manifestaciones clínicas comunes y
otras específicas de las diversas formas de shock que se deben, tanto al desequilibrio
entre aporte y demanda tisular, como al efecto de los mecanismos compensatorios. Las
características que permiten el reconocimiento precoz del estado de shock vienen
expresadas en la tabla 4.1.


Página 50
SHOCK



                PRE – SHOCK                                          SHOCK
Taquicardia                                      Acidosis metabólica (pH < 7,20, ↓ pCO2, ↓
T. arterial pinzada                              Bicarbonato).
Hipotensión ortostática                          Hipotensión franca (TAS < 90 mmHg)
Disminución diuresis                             (ó caída > 30 mmHg sobre previa)
Alteración temperatura cutánea                   Oligoanuria < 30 cc/h.
Trastornos neurológicos leves:                   Frialdad periférica, cianosis, sudoración fría,
           Irritabilidad                         livideces. (*)
           Agitación                             Disminución de la conciencia (Estupor,
                                                 obnubilación, coma)
                                                 Otras: Distress respiratorio, isquemia
                                                 miocárdica
(*) Estos signos pueden estar ausentes en las primeras fases del shock séptico.

Tabla 4.1.- Características de los estados de pre-shock y shock.


1.- SHOCK HIPOVOLÉMICO.
Se requiere una pérdida aguda de volumen intravascular de una cuantía del 15-25%
(750 - 1500 ml) para que se produzcan los primeros síntomas y signos, mientras que
los signos clásicos se observan con pérdidas superiores al 30%.
En caso de hemorragia, la caída del transporte de O2 es aún mayor, puesto que se
acompaña de disminución a su vez de la Hb.
El paciente se encuentra pálido y sudoroso, la cianosis puede no evidenciarse por la
anemia. Hemodinámicamente se caracteriza por precarga cardiaca baja que condiciona
un descenso del gasto cardíaco.
2.- SHOCK CARDIOGÉNICO.
Se produce por disminución brusca y severa del GC, secundaria a insuficiencia
ventricular. Como respuesta aparece un aumento del volumen minuto y de la TA a
expensas de la frecuencia cardiaca y RVP, conduciendo a una alteración mayor de la
función cardiaca.
La causa más frecuente es el IAM, para lo que es necesario una necrosis de al menos
un 40% de la masa ventricular izquierda. En IAM de vent. derecho, no suele haber
congestión pulmonar.
Si la causa del shock es obstructiva, la disminución del GC es de origen extracardiaco.
En el taponamiento la PCP (presión de enclavamiento pulmonar) esta muy elevada y en
el TEP es normal o disminuida.
A menudo el paciente presenta signos de insuficiencia ventricular izquierda coma EAP
(disnea intensa, ortopnea) y/o signos de insuficiencia cardiaca derecha con
ingurgitación yugular y edemas, mas el resto de los signos y síntomas del shock.


                                                                                       Página 51
SHOCK


3.- SHOCK SÉPTICO.
El mecanismo inicial consiste en una alteración metabólica celular inducida por la
difusión de bacterias y/o sus productos (endotoxinas), u otros tóxicos; con lesión difusa
en los tejidos y las células provocando estancamiento sanguíneo en la microcirculación
con secuestro de volumen en el territorio periférico.
La anomalía característica es una disminución notable de la RVP; y el GC puede estar
aumentado, normal o disminuido, suele haber hipotensión arterial, ↓ PVC y ↓ PCP
(presión capilar pulmonar). Como respuesta sistémica aparece una temperatura > de
38º C o < 36º C, una leucocit osis > 12000/mm3, leucopenia< 4000/mm3 ó presencia
de > 10% de cayados, y una piel, en ocasiones, caliente.
Definiciones de la Conferencia de Consenso de las Asociaciones Americanas de
Enfermedades del Tórax y Medicina Intensiva (Chicago, 1991):



Infección              Respuesta inflamatoria secundaria a la presencia de microorganismos o
                       invasión de tejidos del huésped que habitualmente son estériles

Bacteriemia            Presencia de bacterias viables en la sangre
Síndrome de            Respuesta inflamatoria sistémica desencadenada por gran variedad de
respuesta              enfermedades. Se manifiesta por dos o más de las siguientes
inflamatoria           condiciones:
sistemática                     Temperatura > 38°C o < 36°C
                                Taquicardia > 90 latidos por minuto
                                Taquipnea > 20 respiraciones por minuto
                                Leucocitos > 12.000/mm 3 o < 4.000/mm 3 ó > 10% de
                                formas jóvenes

Sepsis                 Respuesta inflamatoria sistémica causada por una infección
Sepsis grave           Sepsis más disfunción multiorgánica, hipotensión o hipoperfusión. Los
                       déficits de perfusión pueden manifestarse como acidosis láctica, oliguria
                       o alteración aguda del estado mental, entre otros signos

Shock séptico          Sepsis grave donde a pesar de un adecuado aporte de fluidos persiste la
                       hipotensión y los signos de hipoperfusión periférica requiriendo
                       tratamiento con agentes inotrópicos o vasopresores

Hipotensión            Tensión arterial sistólica < 90 mmHg o una reducción > 40 mmHg con
inducida por la        respecto a la basal
sepsis
Síndrome de            Presencia de alteraciones de la función de algún órgano de forma que
disfunción             su homeostasis no puede ser mantenida sin intervención
multiorgánico




Página 52
SHOCK


En pacientes de edad avanzada, lactantes o inmunodeprimidos estas manifestaciones
clínicas clásicas no siempre son evidentes, y el cuadro puede tener un inicio insidioso
siendo la alteración del estado de conciencia el signo más precoz que presentan estos
pacientes.
Más del 70% de los casos son ocasionados por bacilos Gram (-), siendo el Escherichia
Coli el germen más frecuente.



                     PARÁMETROS CLÍNICO – HEMODINÁMICOS
                         CARDIOGÉNICO             HIPOVOLÉMICO              SÉPTICO
Piel                     Fría, sudorosa           Fría, sudorosa            Caliente - fría
Cianosis                 Probable                 Probable                  Rara
Estado mental            Ansiedad                 Ansiedad                  Ansiedad
ECG                      Patológico               Normal                    Normal
Rx. tórax                Patológica               Normal                    Variable
PVC                      Normal - alta (*)        Baja                      Baja
GC                       Bajo                     Bajo                      Alto
TA                       Normal ó baja            Baja                      Baja
Volemia                  Baja ó normal            Baja                      Normal o baja
RVS                      Altas                    Altas                     Bajas
PCP                      Alta (*)                 Baja                      Baja
(*) En el fallo del ventrículo izquierdo. En el fallo del ventrículo derecho, la PVC (Presión venosa
central) estará elevada y la PCP (Presión capilar pulmonar) baja. En el taponamiento, ambas
elevadas.


4.- SHOCK ANAFILÁCTICO
Se produce como consecuencia de una reacción Ag - Ac liberando una serie de
sustancias vasoactivas que disminuyen las RVP con caída del gasto cardiaco,
asociándose en ocasiones broncoespasmo, urticaria, angioedema y manifestaciones
gastrointestinales.


III.- ACTITUD ANTE UN PACIENTE EN SHOCK.

1.- VALORACIÓN INICIAL.
A.- Historia clínica.
      Obtener información del paciente, sus familiares o acompañantes, lo más
      detallada posible; haciendo hincapié en la historia actual y en los antecedentes:



                                                                                        Página 53
SHOCK


         Antecedentes personales: Valorar especialmente alergias, HTA, fármacos,
         patología gastrointestinal, cardiopatía, enf. vascular periférica, enf.
         endocrinometabólicas, insuficiencia renal, neoplasias, VIH, patología
         ginecológica, toxicomanías, otras.
         Historia actual: Cefalea, síncope, disnea, dolor torácico, heces melénicas o
         sanguinolentas, fiebre y/o sintomatología infecciosa reciente, dolor abdominal,
         metrorragias, amenorrea, toma de fármacos, uso indebido de tóxicos o
         fármacos, síndrome constitucional.
B.- Exploración física: Debe ser minuciosa y rápida, con especial atención a:
   - Estado de conciencia: Inquieto, ansioso, agitado, deprimido.
   - Ventilación: Frecuencia y calidad de la respiración.
   - Piel: Color, humedad, temperatura, marcas de venopunción o signos de
     traumatismo, signos de isquemia.
   - Mucosas: Color y humedad.
   - Venas: Colapsadas o no, varices o flebitis.
   - TA y frecuencia cardiaca (FC).
   - Signos de sangrado vaginal o de tracto digestivo.
   - Auscultación cardiopulmonar, expl. abdominal, expl. neurológica, examen de
     extremidades inferiores, pulsos periféricos.
   - Buscar un foco séptico, si la clínica lo sugiere.
2.- MANIOBRAS DIAGNOSTICAS Y TERAPÉUTICAS INICIALES:
Al comenzar el tratamiento de cualquier shock hay que atender a su etiopatogenia
especial. El tiempo de inicio del tratamiento tiene implicaciones pronosticas. Un
tratamiento rápido puede dar mejores resultados que un tratamiento apro-
piado y demorado, por ser ya ineficaz. El shock es una emergencia médica, por lo
que las actitudes diagnósticas y terapéuticas no se pueden separar.
Mientras se realizan las maniobras diagnósticas y terapéuticas iniciales, se realizará la
historia clínica y exploración.
A su llegada al S.U. se procede a encamar al paciente, en decúbito supino para
mantener el flujo cerebral. En el shock hipovolémico pueden elevarse las ext. inferiores
(posición de Trendelenburg) para mejorar el retorno venoso. En el shock cardiogénico,
para prevenir el EAP se coloca en posición semisentado.
   - Valorar el estado de permeabilidad de la vía aérea, y si se precisa, realizar
     intubación orotraqueal, ventilación mecánica no invasiva con BIPAP o colocar
     cánula orofaríngea (Ver criterios intubación en tema de insuficiencia cardiaca).
     Con respiración espontánea correcta, se pone mascarilla de O2 ≥ 35%.
   - Inmediatamente después de su llegada a urgencias se canalizan dos vías venosas
     periféricas con una cánula de grueso calibre (>16) por las que podremos poner
     volumen a mayor velocidad que por las vías centrales ya que tienen mayor calibre


Página 54
SHOCK


 que los catéteres de vía central. En caso de ser posible se colocará una vía central
 que nos permitirá medir PVC. (En pacientes con antecedentes de diabetes o
 en depresión del estado de conciencia se realiza en primer lugar la
 determinación de glucemia por reflectómetro).
- Se obtienen muestras de sangre para los estudios de laboratorio apropiados:
  Bioquímica: Glucemia, creatinina, Na, K, CK, Amilasa, transaminasas.
  Hemograma. Coagulación: Incluyendo dímero D. Gasometría arterial. Analítica de
  orina: con sedimento e iones en orina (Na y K). Hemocultivos Seriados: Si se
  considera oportuno.
- Se registra TA, que en el estado de shock puede ser poco valorable por
  esfigmomanómetro, siendo más fidedigna la medición directa mediante catéter
  intraarterial (No disponible en nuestro SU), que además nos serviría para la
  obtención de gasometría arterial y analítica de sangre. Se realizará monitorización
  continua de TA cada 5 minutos.
- Realización de ECG y monitorización cardiaca continua.
- Sonda vesical para control de diuresis horaria y se toma muestra de orina y si se
  precisa, urocultivo.
- En ocasiones se coloca sonda nasogástrica conectada a bolsa en casos de
  intoxicaciones y cuando queramos valorar la posible existencia de HDA. (En
  pacientes con alteración del estado de conciencia, proteger primero la vía aérea
  con intubación orotraqueal).
- Radiología: Se realizaran las técnicas necesarias (Rx tórax, Rx. abdomen, eco
  abdominal, TAC), en las mejores condiciones posibles para el paciente; siendo
  acompañado,      si es preciso,      por el médico responsable al Serv. de
  Radiodiagnóstico. Mientras el enfermo no se encuentre en una situación estable
  no se trasladará a dicho servicio, a no ser imprescindible la radiología para el
  diagnóstico.
- La determinación de PVC nos permite conocer el estado de la precarga y la
  necesidad de la sustitución de líquido, así como, de forma indirecta nos valora la
  presión de llenado del VI y PCP.
                 PVC NORMAL                2 - 8 cm H2O
                 PVC BAJA                  < 2-3 cm H2O
                 PVC ALTA                  > 10-12 cm H2O
- El paciente en situación de shock debería ubicarse en la UCI / Reanimación por la
  necesidad de monitorización invasiva frecuente, el uso de drogas vasoactivas, el
  tratamiento de complicaciones potencialmente graves, etc. Mientras se procede a
  la evaluación del paciente, las medidas generales de apoyo y su traslado a la UCI,
  el paciente debería situarse en la sala de paradas o en el área de observación.
- En el shock hemorrágico, que pudiera precisar tratamiento quirúrgico, el paciente

                                                                          Página 55
SHOCK


    será valorado por Cirugía y situado en el área de Reanimación. El resto de los
    pacientes con shock, que no respondan a la terapéutica inicial, serán asumidos
    por la UCI, por lo que habrá que comunicar con el médico responsable de esta
    unidad.
   - En UCI se podrán realizar otras técnicas de monitorización hemodinámica con
     catéter de Swan -Ganz para determinar PCP, GC, etc.


3.- MEDIDAS GENERALES:
A.- OXIGENACIÓN Y PARÁMETROS METABÓLICOS:
    I.- Oxigeno:
    Se administra a concentración adecuada para mantener una PaO 2 > 70 mmHg,
    asegurando una Sat. Art. de O 2 > 90%. (Monitorización continua con
    pulsioxímetro)
    II.- Equilibrio Ácido - Base:
    Se recomienda la corrección de la acidosis metabólica cuando el pH es < 7,15 y el
    CO 3H- < 10 y se ha descartado la posibilidad de acidosis respiratoria. Las dosis
    de bicarbonato se calculan según la fórmula siguiente:
            (CO 3H- NORMAL - CO 3H- MEDIDO) * 0,5 * KG DE PESO = mEq CO 3H-
            1 cc = 1 mEq CO 3H- 1 Molar.
            6 cc = 1 mEq Bicarbonato 1/6 Molar.
    Se utiliza normalmente CO 3H- 1M (Frascos de 250 ml), administrándose del 33% -
    50% del déficit calculado durante 30 min., repartiendo el resto según las nuevas
    determinaciones de gasometría. (Gasometría 30 minutos tras finalizar perfusión
    de Bicarbonato, hasta conseguir pH > 7,30).
    III.- Equilibrio Electrolítico:
    Vigilancia y corrección de la glucemia y las alteraciones en los iones.
B.- FLUIDOTERAPIA:
    No administrar si existe semiología de EAP
    I.- Objetivos básicos a conseguir con la reposición de volumen:
            - Diuresis superior 30 - 50 cc/h.
            - PVC de 7- 10 cmH2O; PCP de 8 - 12 mmHg en pacientes con función
              ventricular normal. Pueden requerirse unas presiones de llenado más
              elevadas si existe disfunción ventricular o si se aplica ventilación mecánica.
              La administración de fluidos precisaría monitorización de PVC.
            - Menores necesidades de vasopresores.
            - TA > 80/60 mmHg.


Página 56
SHOCK


       - Hematocrito 25 % - 30 %.
       - Frecuencia cardiaca de 60 - 120 p.p.m.
       - Normalización del estado mental.
     II.- Tipo de fluido:
     Sangre: Cuando hay signos de sangrado importante e inestabilidad
     hemodinámica, pudiéndose transfundir tanto concentrado de hematíes como
     plasma, según las necesidades.
     Coloides: Cuando solamente son necesarias cantidades de 500 - 1500 cc, estas
     sustancias pueden sustituir a la sangre. (Ejemp. Hemocé®). Tienen un efecto
     transitorio, aunque menor que los cristaloides y aportan expansión plasmática
     más duradera que estos con menor volumen.
     Cristaloides: Su efecto transitorio es mayor, tras 60 – 90 minutos de la infusión,
     sólo un 20% permanece en el espacio intravascular. (Suero fisiológico 0,9%,
     suero fisiológico 0,45%, glucosado 5%, Ringer lactato, etc.). Serian útiles
     fundamentalmente en las deshidrataciones, inicialmente usar solamente
     soluciones isotónicas como el suero fisiológico 0,9% a un ritmo inicial de 1000
     cc/h. con control de PVC.
4.- FÁRMACOS
A.- FÁRMACOS VASOACTIVOS:
Generalmente no se suelen usar sin haber logrado una volemia adecuada, ya que se
puede inducir vasodilatación transitoria e hipoperfusión tisular. Si no se logra mantener
la TA o el paciente permanece inestable, se administran estos fármacos, los cuales no
deben perfundirse por vías que contengan soluciones alcalinas, ya que se inactivan.
Las perfusiones pueden ser preparadas tanto en sueros glucosados como en salinos.
Deben pautarse en bomba de perfusión continua y precisan monitorización
estricta.
Indicaciones generales para iniciar su administración:
   - Fracaso de las maniobras anteriores en remontar la situación.
   - Aumento rápido de la PVC (> de 14 - 15 cm H2O), sin mejoría de los signos de
     shock.
   - Deterioro de la función respiratoria tras el aporte de volumen.
   - Shock cardiogénico.
     I.- DOPAMINA: 1 amp. = 10 ml = 200 mg de DOPAMINA ®.
        Perfusión: 400 mg (2 amp.) en 80 ml de suero glucosado o fisiológico (a un
        suero de 100 ml se le quitan 20 ml). 1 ml = 60 µgotas = 4000 µg
        (1 µ g/Kg/min. = 1µ gotas/min. = 1 ml/hora). En bomba de perfusión
                          µ
        cont inua.


                                                                              Página 57
SHOCK


        Dosis diurética: 1 - 5 µg/Kg/min. (β2 => vasodilt. Renal y mesentérica)
        Dosis Beta 1: 5 - 10 µg/Kg/min. (β1 => crono e inotropo +).
        Dosis alfa: > 10 µg/Kg/min. (vasoconstricción periférica y ↑ TAM).

        Se suele comenzar con dosis diuréticas, incrementándose la dosis en 1-2
        µg/Kg/min. cada 10 minutos, según la respuesta clínica.

    II.- DOBUTAMINA: 1 amp. = 20 ml = 250 mg de DOBUTREX®.
        Perfusión: 400 mg (32 ml) en 68 ml de suero glucosado o fisiológico (a un
        suero de 100 ml se le quitan 32 ml). 1 ml = 60 µgotas = 4000 µg
        (1 µ g/Kg/min. = 1µ gotas/min. = 1 ml/hora). En bomba de perfusión
                          µ
        cont inua.
        Se inicia la perfusión a un ritmo de 1- 2 µg/Kg/min., con incrementos de la
        dosis en 1-2 µg/Kg/min. cada 10 minutos según la respuesta clínica hasta
        dosis de 10-20 µg/Kg/min.

        A diferencia de la Dopamina, presenta la ventaja de ser menos arritmógena y
        menos taquicardizante, mejorando asimismo la hipertensión pulmonar.
        El empleo combinado de dosis diuréticas de Dopamina con Dobutamina,
        disminuye los requerimientos de Dobutamina. (Si se usan ambos fármacos se
        inicia con dosis diuréticas de Dopamina, e idéntica dosis de Dobutamina
        aumentando, si es preciso, ambos fármacos en igual dosis).
    III.- ADRENALINA: 1 Amp = 1 ml = 1 mg
        Se puede administrar por vía s.c., i.v. ó intratraqueal diluido 1 cc en 9 cc de
        suero fisiológico. Se administra a dosis de 0,5 – 1 mg, que se pueden repetir
        si es preciso (en niños dosis de 0,01 mg/Kg. de peso y dosis).
    IV.- ISOPROTERENOL:
        1 Amp = 1 cc = 0,2 mg (Aleudrina®)

        Perfusión: 2 mg (10 amp) en 500 cc de suero glucosado al 5%
        1 ml = 60 µgotas = 4 µgr de Isoproterenol
        Dosis de inicio 2 µgr/min. (30 µgotas/min.). Aumentar la dosis en 1       -2
        µgr/min. cada 5-10 min., hasta 20 µgr/min. (300 µgotas/min.), para elevar la
        frecuencia cardiaca o conseguir el efecto deseado.
        Se utiliza fundamentalmente en las bradicardias con compromiso hemodinámi-
        co, o en estados de shock con FC inapropiadamente baja, asociado a otros
        fármacos (Mientras se coloca marcapasos). Es preferible el uso de marcapasos
        externo mientras se coloca el marcapasos en UCI.



Página 58
SHOCK


ACCIONES DE LAS DROGAS VASOACTIVAS:

                    DOPAMINA     DOBUTAMINA ADRENALINA             ISOPROTERENOL

TA                    + / ++            -            +++                    -
FC                    + / ++            +            +++                  +++

GC                      ++            +++            +++                  +++
RVP                    =/+              -              +                    -

RVS                   + / ++            -            +++                    -
Diuresis               +++             ++              -                   =
Receptor α            - / +++           +            +++                    -
Receptor β 1            ++            +++            +++                  +++
Receptor β 2            ++              +            +++                  +++

Rec. Dopamin.          +++              -              -                    -

Dosis (*)             2 – 15         2 – 20       0,01 -0,05           0,02 - 0,2
(*) En µgr/Kg/min. en perfusión continua (dosis mínima - máxima)



  1 cc = 60 µ gotas (Bomba de perfusión)
  1 µ gota/minuto = 1 cc/hora



      V.- NITROGLICERINA:

           Solinitrina Fuerte ® amp de 50 mg, 10 ml.
           50 mg en 240 ml de suero glucosado 5% en frasco de cristal, en bomba de
           perfusión con sistema para perfusión especial.
           60 microgotas = 1 ml = 200 microgr.
           1 ml/hora = 1 microgota/minuto = 3.3 microgr/minuto.
           Dosis inicio 10 microgr/min. (3 ml/hora)
           1º.- Dosis de inicio 3 ml/h. (10 microgr/minuto)
           2º.- Hasta conseguir respuesta clínica y mientras que la TA sistólica sea > 95
           - 100 mmHg, se incrementará la dosis de 2 ml en 2 ml/hora (6.6
           microgr/min.) cada 5 minutos hasta un máximo de 200 - 250 microgr/minuto
           (60 - 75 ml/h.).
           Conforme se aumentan las dosis de nitroglicerina en perfusión i.v., su
           comportamiento es mas parecido al Nitroprusiato.

                                                                                Página 59
SHOCK


    VI.- NORADRENALINA: En Shock cardiogénico refractario al tratamiento anterior
    (Uso en unidad de cuidados intensivos)
B.- OTROS FÁRMACOS:
    I.- GLUCAGÓN:
         Tiene efecto cronotropo e inotropo positivo. Indicado en el tratamiento del
         shock por sobredosificación de β-bloqueantes, a dosis de 2,5-5 mg i.v., en 1
         min., que puede repetirse de forma horaria o en perfusión a 4 mg/h. en S.G.
         5%. (1 amp=1 cc=1 mg).
    II.- CORTICOIDES:
         Indicados para evitar las recidivas en el shock anafiláctico: Metilprednisolona
         (Urbason®) a dosis de 1 mg/Kg i.v. en bolo y continuar con 1 mg/Kg/6 h. i.v.
    III.- ANTIHISTAMÍNICOS H-1:
         Dextroclorfeniramina maleato (Polaramine®) 1 amp = 1 cc = 5 mg
         Dosis de inicio de 5 - 10 mg i.v., continuándose con 5 mg/6 - 8 h.
    IV.- ANTIHISTAMÍNICOS H-2:
         Ranitidina (Toriol®) 1 amp (50 mg)/6 h. i.v.
    V.- PROFILAXIS ENFERMEDAD TROMBOEMBÓLICA: En pacientes con shock
        pautar Heparinas de bajo peso molecular (Eje. Clexane ® 20 – 40 mg s.c./24
        horas)
    VI.- ANTIBIÓTICOS:
         Ver shock séptico.
5.- TRATAMIENTO ESPECÍFICO
A.- SHOCK HIPOVOLÉMICO:
    • Maniobras diagnósticas y terapéuticas iniciales.

    • Medidas generales.

    • El objetivo del tratamiento sería la reposición de volumen con el fin de
        aumentar la TA, conseguir una diuresis adecuada y lograr la mejoría de los
        otros signos de shock. Hay que tener en cuenta que en la I. Cardiaca o renal
        puede ser precisa la restricción de líquidos y el uso de agentes inotropos.
            - Shock hemorrágico: Se iniciará perfusión con coloides (Hemocé®) y
              cristaloides a ritmo rápido en espera de la transfusión de concentrado de
              hematíes (Si es preciso se transfundirá también plasma fresco), hasta
              conseguir un Hto. del 23 - 30 %. También debe conseguirse parar el foco
              sangrante, incluso con cirugía sí procede.


Página 60
SHOCK


     - Shock no hemorrágico: Administrar cristaloides y/o coloides, corrección de los
       trastornos hidroelectrolíticos y tratamiento de la causa subyacente.
       En ocasiones, puede requerirse una perfusión de fármacos vasoactivos
       (Dopamina y/o Dobutamina) si no se recupera la situación hemodinámica tras
       una hidratación adecuada.
B.- SHOCK CARDIOGÉNICO:
    • Maniobras diagnosticas y terapéuticas iniciales.

    • Medidas generales.

    • El O2 se debe suministrar al 100% de manera continua.

    • Eliminar el dolor coronario. (ver IAM)

    • El uso de drogas vasoactivas depende del patrón hemodinámico:

         - PCP alta o normal (con o sin signos de ICI), TAS > 100 mmHg y signos de
                          ↓
           hipoperfusión (↓ GC): Administrar Nitroglicerina, asociada habitualmente
           a diurétic os.
         - PCP alta o normal (con o sin signos de ICI), TAS de 70 - 100 mmHg y
                                    ↓
           signos de hipoperfusión (↓ GC): Administrar Dobutamina (y/o Dopamina
           en bajas dosis).
         - PCP alta o normal (con o sin signos de ICI), TAS < 70 mmHg y signos de
                           ↓
           hipoperfusión (↓ GC): Administrar Dobutamina y/o Dopamina, precisando
           en ocasiones otras alternativas terapéuticas (Balón de contrapulsación,
           cirugía, etc.).
    • En caso de Shock obstructivo se requieren tratamientos agresivos como
     trombolisis en T.E.P, pericardiocentesis en taponamiento cardiaco, etc.
    • Tratamiento específico de las arritmias.

C.- SHOCK SÉPTICO:
    • Maniobras diagnosticas y terapéuticas iniciales.

    • Medidas generales.

    • Búsqueda del foco séptico: Toma de muestras para cultivo. Radiología.

    • Combatir el germen causante:

     - Antibioticoterapia: Se usaran antibióticos de amplio espectro y a dosis altas
       desde el primer momento. En general, utilizaremos de forma empírica dos
       antibióticos bactericidas, uno de los cuales debería ser un aminoglucósido.
     - Eliminación del foco de sepsis que, en ocasiones, puede requerir intervención
       quirúrgica.

                                                                           Página 61
SHOCK


ANTIBIOTICOTERAPIA

I.-    Paciente con clínica de septicemia sin focalidad ni patología previa:
       Si se sospecha meningococcemia, TBC. diseminada, brucelosis o tifoidea: Realizar
       tratamiento específico.
       Si es de origen indeterminado:
       - Cefotaxima (Primafen®) 100-200 mg./Kg./día i.v. (1-2 gr./6 h.) + Gentamicina
         (Gevramycin®) ó Tobramicina (Tobradistin®) 3-5 mg/Kg/día i.v.) ó
       - Imipenem (Tienam®) 1 gr/6-8 h. i.v. ó Meropenem (Meronem®) 1 gr/8 h. i.v.

II.- Paciente con clínica de septicemia sin focalidad, pero con enfermedad de base
     previa (neoplasia, inmunodepresión, neutropenia, etc.):
       Iniciar tratamiento con:
      - Imipenem (Tienam®) 1 gr/6-8 h. i.v. ó Meropenem (Meronem®) 1 gr/8 h. i.v.) ó
      - Cefipima (Maxipime®) 2 gr./12 h. i.v. + Amikacina (Biclin®) 15-20 mg./Kg./día
        i.v.
III.- Pacientes con clínica de septicemia con focalidad:
       En foco respiratorio:
       - Neumonía extrahospitalaria:
          - Cefotaxima (Primafen®) 100-200 mg./Kg./día i.v. (1-2 gr./6) ó Cefepima
            (Maxipime®) 2 gr./12 h. i.v. ó Imipenem (Tienam®) 1 gr/6 – 8 h. i.v. ó
            Meropenem (Meronem®) 1 gr./8 h. i.v. + Eritromicina (Pantomicina®) 1
            gr/6 h. i.v. ó Claritromicina 500 mg/12 h. i.v. ó Ciprofloxacino 200-400
            mg/12 h. i.v. ó Ofloxacino 200-400 mg/12 h. i.v.
       - Neumonía nosocomial:
          - Imipenem (Tienam®) 1 gr./6-8 h. i.v. ó Meropenem (Meronem®) 1 gr./8 h.
            i.v. + Amikacina (Biclin®) 15 - 20 mg/Kg/día i.v.
       En foco abdominal:
          - Metronidazol (Flagyl®) 500 mg/6 h. i.v. + Cefotaxima (Primafen®) 100-200
            mg./Kg./día i.v. (1-2 gr./6 h.), ó
          - Imipenem (Tienam®) 1 gr/6 – 8 h. i.v. ó Meropenem (Meronem®) 1 gr/8 h.
            i.v.), ó
          - Clindamicina (Dalacin®) 600 mg/6 h. i.v. + Cefotaxima (Primafen®) 100 -
            200 mg/Kg/día i.v. (1 - 2 gr/6 h.), ó


Página 62
SHOCK


        - Piperacilina - Tazobactam (Tazocel®) 2- 4 gr/6 h. i.v. + Gentamicina
          (Gevramycin®) ó Tobramicina (Tobradistin®) 3-5 mg/Kg/día)

     En foco urinario:
        - Cefotaxima (Primafen®) 100 - 200 mg/Kg/día i.v. (1 - 2 gr/6 h.) +
          (Gentamicina (Gevramycin®) ó Tobramicina (Tobradistin®) 3-5 mg/Kg/día
          i.v. ó Amikacina (Biclin®) 15-20 mg/Kg/día i.v.)
          +
        - Ampicilina 2 gr/6 h. i.v. (Si se sospecha infección por Enterococo)
     Endocarditis o septicemia por dispositivos intravasculares:
        - Vancomicina (Diatracin®) 1 gr./12 h. i.v. + Gentamicina (Gevramycin®) 3-5
          mg./Kg./día i.v.
     En foco cutáneo:
        - Imipenem (Tienam®) 1 gr./6-8 h. i.v. ó Meropenem (Meronem®) 1 gr/8 h.
          i.v.) + (Gentamicina (Gevramycin®) ó Tobramicina (Tobradistin®) 3-5
          mg/Kg/día i.v. ó Amikacina (Biclin®) 15 - 20 mg/Kg/día i.v.)
          * Si se sospecha fascitis necrotizante (Estreptococo piógenes) => Penicilina
          G Sódica 4.000.000 U/4 h. i.v. + Clindamicina (Dalacin®) 600 mg/6 h. i.v.

Otras medidas terapéuticas:
- Asociación de AINES para inhibir la respuesta inflamatoria e inmunológica (principales
  factores causantes de la mortalidad). De uso controvertido.
- Naloxona, con resultados aún no concluyentes, aunque parece ser eficaz
  contrarrestando la hipotensión mediada por endotoxinas. Se administran dos amp.
  (0,8 mg) por vía i.v. y se puede duplicar esta dosis cada pocos minutos hasta llegar a
  un máximo de 8-12 amp.
- Corticoides: No parecen modificar el pronóstico de los pacientes con sepsis, sin
  embargo en los pacientes que asocian a la sepsis fracaso renal parece aumentar la
  mortalidad.


Si con las medidas anteriores no se consigue el control de las constantes
hemodinámicas, se usarán fármacos vasoactivos.
D.- SHOCK ANAFILÁCTICO:
     • Maniobras diagnosticas y terapéuticas iniciales.

     • Medidas generales.

     • Suspensión inmediata del agente desencadenante: Si el Ag. se hubiera
       administrado por vía oral, se extraerá con SNG o provocando el vómito con
       jarabe de Ipecacuana. En pacientes con alteración del estado de conciencia sólo

                                                                              Página 63
SHOCK


        se pondrá SNG con protección de vía aérea tras intubación orotraqueal.
     • Administración inmediata de Adrenalina.

     • Beta-estimulantes en caso de broncoespasmo severo (Ventolín® 0,5 – 2 cc y
        Atrovent ® 500 mcg (2 cc) en nebulizador cada 4 – 6 h.); si la respuesta es
        incompleta valorar la infusión de Aminofilina i.v. a dosis habituales.
     • Mantenimiento de la TA: mediante la reposición de fluidos (Suero salino 0,9%
        y/o coloides).
     • Fármacos vasoactivos si no son suficientes las medidas anteriores para
        mantener las constantes hemodinámicas.
     • Todos los pacientes deberían recibir anti-H1 y corticoides. Se aconseja mantener
        el tratamiento con estos fármacos, al menos 48 h. para prevenir recurrencias.
     • El empleo de anti-H2 puede ser útil.

     • Una vez que el paciente se ha estabilizado, debe permanecer en el área de
        observación durante las siguientes 12 horas previas a su ingreso hospitalario.
        Los pacientes que tras las medidas específica, no sean controlados, deberían ser
        ubicados en la UCI.


6.- TRATAMIENTO DE LAS COMPLICACIONES


A.- INSUFICIENCIA RENAL:
La administración de fluidos es el principal método de prevenirla. No obstante, si una
vez normalizada la PVC y la TA, continua la oliguria se administrará Dopamina a dosis
diuréticas. Si con ello persiste la oligoanuria, se administrará furosemida (Seguril®) a
dosis de 40 mg, duplicando la dosis cada 15 – 20 min. de no obtener respuesta
diurética. Si se establece la I.R.A. se podría considerar la hemodiálisis.
B.- COAGULOPATÍA :
     - C.I.D.: Tratamiento específico.
     - Trombopenia: Transfusión de plaquetas si es preciso.
     - Consumo de factores protrombínicos: Transfusión de complejo protrombínico si
       es preciso.
C.- INSUFICIENCIA RESPIRATORIA AGUDA (SDRA):
Tratamiento específico del síndrome de distress respiratorio del adulto (SDRA).




Página 64
SHOCK


D.- ULCERA DE ESTRÉS:
En todo paciente en estado de shock se debe iniciar tratamiento preventivo con anti-H2
u Omeprazol.




                                                                            Página 65
ALTERACIONES DEL SODIO Y DEL POTASIO


Capítulo 5

ALTERACIONES DEL SODIO Y DEL POTASIO
Enríquez R., Sirvent A. E. y Reyes A.




HIPONATREMIA
1.   INTRODUCCIÓN: AGUA CORPORAL Y OSMOLALIDAD
El agua corporal total representa un 60% del peso en los hombres y un 58% en las
mujeres; dos tercios se localiza en el espacio intracelular (EIC) y un tercio en el espacio
extracelular (EEC). Osmolalidad (Osm) es la fuerza ejercida por el número de partículas
activas (osmoles) por volumen, y determina la distribución del agua entre el EIC y el
EEC. El agua se dirige desde el compartimento de menor al de mayor Osm hasta que
                  +
se igualan. El Na junto con el cloro y el bicarbonato son los principales osmoles
extracelulares y condicionan el volumen del EEC (VEEC); el K+ y los aniones
macromoleculares son los osmoles intracelulares y mantienen el volumen del EIC.
Osm p = 2 Na+p + glucosa (mg/dl) + BUN (mg/dl)            Osm p = 275-290 mOsmol/Kg.
                        18              2.8                      p = plasma
El aumento de la Osm p y la disminución de volumen plasmático eficaz producen
liberación de hormona antidiurética (ADH), que aumenta la reabsorción de agua en el
túbulo colector excretándose una orina concentrada, es decir con Osm en orina (Osmo)
alta. Por el contrario, la hipoosmolalidad y la hipervolemia suprimen la secreción de
ADH, y se eliminará una orina diluida de baja Osmo.
2.   DEFINICIÓN
Concentración de Na+p menor de 135 mEq/l, al ser una concentración refleja la
relación Na+/H20. Por tanto, las causas genéricas de hiponatremia son pérdida de Na+
y/o ganancia de agua.
3.   MECANISMOS DE ADAPTACIÓN
En general, la hiponatremia se acompaña de hipoosmolalidad plasmática que origina el
paso de agua al interior de las células. Este edema celular, especialmente peligroso en
el cerebro, puede producir encefalopatía hiponatrémica. Las células cerebrales se
adaptan a la hipoosmolalidad plasmática perdiendo osmolitos (potasio y compuestos
orgánicos), lo que disminuye la osmolalidad celular y el paso de agua desde el EEC.
Una vez que esta adaptación se ha completado (48-72 horas), el aumento rápido de la
Osm p puede causar deshidratación celular (ahora el agua sale del EIC hacia el EEC) y
desencadenar un síndrome de desmielinización osmótica.

                                                                                Página 67
ALTERACIONES DEL SODIO Y DEL POTASIO


4.   CLÍNICA
Refleja hiperhidratación cerebral: cefaleas, náuseas, vómitos, confusión, letargia,
convulsiones, coma y parada respiratoria. La clínica se correlaciona groseramente con
la severidad y más con la rapidez de la hiponatremia; en general, si el Na+p es < de
120 mEq/l suele haber alguna manifestación.
La hiponatremia aguda (desarrollo en un plazo que no supera las 48 horas) se
acompaña, con más frecuencia de síntomas graves que la crónica (desarrollo en un
plazo superior). El mayor riesgo de encefalopatía hiponatrémica aguda se da en:
postoperatorio de mujeres premenopáusicas, mujeres mayores tratadas con tiacidas,
hipoxemia concomitante, pacientes con psicosis y polidipsia.
5.   APROXIMACIÓN DIAGNÓSTICA
Determinar Osm p:       si normal/alta → pseudohiponatremia.
                        si baja → hiponatremia hipoosmolal.
5.1. Pseudohiponatremia
     5.1.1. Con Osm p normal
        A.   Hiperproteinemia o hiperlipemia severas: se produce aumento de la
             fracción sólida del plasma y disminución del agua plasmática (la
             concentración de Na+ en ésta es normal). Utilizar electrodo específico de
             iones.
        B.   RTU de próstata y cirugía histeroscópica del endometrio: se debe a la
             absorción excesiva de glicina al 1.5% utilizada como solución irrigante.
             Hiponatremia compleja, inicialmente isotónica          y más tarde, al
             metabolizarse la glicina, dilucional. En ocasiones, la Osm p puede estar
             baja; tratamiento según Osm p y síntomas neurológicos.
     5.1.2. Con Osm p aumentada: Hiperglucemia, manitol hipertónico. Al salir el agua
     de las células el Na+ p disminuye 1.6 mEq/l por cada 100 mg que aumenta la
     glucosa.
5.2. Hiponatremia con hipoosmolalidad
Valorar VEEC: pérdida o ganancia reciente de peso, TA y frecuencia cardiaca en
decúbito y en ortostatismo, sequedad o no de mucosas y pliegue cutáneo, estado de
las venas yugulares, edemas, tercer tono y crepitantes pulmonares.
     5.2.1. VEEC disminuido
     La generación de la hiponatremia se debe a pérdidas de Na+ y agua. El
     mantenimiento de la hiponatremia se produce porque la hipovolemia impide que
     el riñón elimine agua libre (aumento de reabsorción de Na+ y agua por el túbulo
     proximal y aumento de ADH).



Página 68
ALTERACIONES DEL SODIO Y DEL POTASIO


       A. Na+ en orina (Na+ o) > 20 mEq/l: diuréticos*, déficit de mineralocorticoides,
          nefropatías pierde sal, diuresis osmótica (glucosa, cuerpos cetónicos, urea),
          bicarbonaturia (acidosis tubular renal, alcalosis metabólica), pérdida cerebral
          de sal.
          * diuréticos: generalmente tiacidas. Si se han suspendido previamente, el Na+
          o puede estar bajo. En ocasiones el VEEC puede aparecer normal.
       B. Na+o < 20 mEq/l: pérdidas gastrointestinales*, tercer espacio.
          * Si los vómitos se acompañan de alcalosis metabólica severa, el Na+ o puede
          ser mayor de 20 mEq/l, determinar el cloro en orina.
       5.2.2. VEEC aumentado
       Aunque haya edemas el volumen plasmático eficaz está reducido y los
       mecanismos de la hiponatremia son similares a los del apartado anterior. En la
       insuficiencia renal se afecta la capacidad de dilución.
       A. Na+o > 20 mEq/l: insuficiencia renal aguda y crónica.
       B. Na+o < 20 mEq/l: síndrome nefrótico, ascitis, insuficiencia cardiaca.
       5.2.3. VEEC normal
       Síndrome de secreción inadecuada de ADH (SIADH), déficit de glucocorticoides,
       hipotiroidismo, postoperatorio, náuseas importantes, restricción de sal más
       aportes hipotónicos, polidipsia psicógena.
       En la tabla 5.1 se recogen los criterios básicos del SIADH.



   •    Hiponatremia con hipoosmolalidad
   •    Orina no máximamente diluida (Osm o > 100-150 mOsmol/Kg)
   •    Na+o > 20-40 mEq/l (puede ser más bajo si hay pérdidas extrarrenales)
   •    Normovolemia
   •    Función renal, suprarrenal y tiroidea normales
   •    K+ y equilibrio ácido base normales
 La hipouricemia y la disminución de la urea en sangre son característicos pero no
 patognomónicos del SIADH.

Tabla 5.1.- Criterios básicos del SIADH


En la tabla 5.2 se reflejan las principales etiologías del SIADH.


                                                                               Página 69
ALTERACIONES DEL SODIO Y DEL POTASIO




Neoplasias         Neumopatías          Alteraciones SNC              Fármacos
      pulmón           neumonía             infecciones       clorpropamida/tolbutamida
     duodeno            absceso               tumores               carbamazepina
     páncreas             TBC               hemorragia       neurolépticos/antidepresivos
     próstata             asma             Guillain-Barré      Vincristina/Ciclofosfamida
     linfomas      fallo respiratorio     Porfiria aguda                Lisinopril
                                          Psicosis aguda             Bromocriptina
                                                 LES                      AINE
Tabla 5.2.- Etiologías asociadas con SIADH


6.     TRATAMIENTO
En general, la corrección de la hiponatremia se realizará lentamente, a ritmo de 0.5
mEq/l/hora, sin pasar de 12-15 mEq/l/24 horas, para evitar la aparición de
desmielinización osmótica. El riesgo de esta complicación está aumentado ante la
presencia concomitante de malnutrición, alcoholismo, hepatopatía e hipopotasemia.
Medir Na+p al menos cada 4 horas y tratar la hipopotasemia.
6.1. VEEC disminuido. Utilizar salino isotónico (0.9%).
       Déficit de Na+ = Agua corporal x (Na+p normal - Na+p actual).
       Ejemplo: Varón de 50 años, peso 70 Kg, contraído de volumen, Na+p 112 mEq/l.
                    Déficit total de Na+ = 0.6 x 70 x (140-112) = 1176 mEq.
                   Para aumentar el Na+p 12 mEq/l/24 horas se necesitarán 0.6 x 70 x
                   (124-112) = 504 mEq, o sea, 21 mEq/hora (136 ml de salino al 0.9%
                   por hora).
6.2. VEEC aumentado. Restricción de agua y sal y diuréticos de asa (no usar tiacidas).
6.3. VEEC normal.
       6.3.1. Hiponatremia sintomática. Los síntomas neurológicos más graves
                (convulsiones y coma) suelen darse en la hiponatremia aguda. Tratar con
                furosemida y salino hipertónico al 3% (1-2 ml/Kg/hora) hasta que cesen
                los síntomas o el Na+p aumente un 10%. A continuación pasar a un ritmo
                de 0.5 ml/Kg/hora.
                Los síntomas neurológicos menos graves corresponden a hiponatremia
                crónica. Tratar con furosemida y salino al 3% a 0.5 ml/Kg/hora,
                monitorizar el Na+p y ajustar el ritmo de perfusión para que el incremento
                sea de unos 0.5 mEq/l/hora. Otro procedimiento consiste en calcular la
                pérdida necesaria de agua libre, administrar furosemida, monitorizar la


Página 70
ALTERACIONES DEL SODIO Y DEL POTASIO


              diuresis y reemplazar las pérdidas urinarias de Na+ y K+ con salino
              hipertónico. En cualquier caso, cuando el Na+p alcance los 120-125 mEq/l
              es recomendable suspender el salino hipertónico y proceder como en el
              apartado siguiente.
              Ejemplo: Mujer, peso 60 Kg, euvolémica, Na+p 106 mEq/l. Se desea
              calcular la pérdida de agua necesaria para que el Na+p suba hasta 118 en
              24 horas.
              Agua actual x Na+p actual = Agua deseada x Na+p deseado.
              Agua deseada = 0.5 x 60 x 106 / 118 = 27 litros.
              Pérdida necesaria de agua = Agua actual - Agua deseada = 30 - 27 = 3
              litros/24 horas.
      6.3.2. Hiponatremia asintomática. En general son formas crónicas. Un paciente
              con SIADH que ingiera una dieta normal de 700 mOsmol/día y tenga una
              Osmo de 600, sólo puede eliminar 700/600 = 1.16 l/día, si bebe en exceso
              de esta cantidad aparecerá hiponatremia. El tratamiento se realizará con
              restricción de agua (750-1000 ml/día), furosemida (para bajar la Osmo) y
              aportes orales de ClNa.
En la tabla 5.3 se resume el tratamiento de la hiponatremia.



 - Deplección de volumen: salino isotónico.
 - Edemas: restricción de agua y sal, furosemida
 - Normovolemia:
        - sintomática: restricción de agua, salino al 3%*, furosemida.
        - asintomática: restricción de agua, ClNa oral, furosemida.
     * Un salino hipertónico al 3% se obtiene aproximadamente añadiendo 12.5 ampollas de 10
       ml de ClNa al 20% a un litro de salino al 0.9%. Con salino hipertónico utilizar bomba de
       perfusión.

Tabla 5.3.- Tratamiento de la hiponatremia


7.    CRITERIOS DE INGRESO
La hiponatremia es una alteración de la homeostasis causada por un factor o
enfermedad subyacente que es preciso identificar. En general, los pacientes con un
Na+p < 130 mEq/l deben ingresar o, al menos, estar bajo vigilancia médica continua
durante 48-72 horas.




                                                                                      Página 71
ALTERACIONES DEL SODIO Y DEL POTASIO



HIPERNATREMIA
1.   DEFINICIÓN
Na+p > de 145 mEq/l (en este laboratorio se considera a partir de 148). Las causas
básicas son: pérdida de agua, en ocasiones acompañada de pérdida de Na+ en menor
cuantía y, raramente, ganancia de Na+.
Frente a la hipernatremia, las dos respuestas compensadoras elementales son la sed y
la producción de un volumen escaso de orina concentrada.



                                VEEC




            Aumentado                   Disminuido o normal


     ganancia de Na+:
                                             Volumen orina < 0.5 l/día
     - tratamiento con salino o
       bicarbonato                      Osm o > 800-1000 mOsmol/Kg
     - ahogamiento en agua salada
     - exceso mineralocorticoides



                                       SI                         NO



             pérdidas extrarrenales                 - diuresis osmótica: glucosa,
             - hipodipsia o imposibilidad             urea, iones
               de obtener agua.
             - fiebre, sudoración excesiva          - diuresis acuosa:
             - hiperventilación.                        - diabetes insípida central
             - diarrea osmótica                         - diabetes insípida nefrogénica




     Figura 5.1.- Algoritmo diagnóstico de la hipernatremia.


Página 72
ALTERACIONES DEL SODIO Y DEL POTASIO


2.       MECANISMOS DE ADAPTACIÓN
La hipernatremia condiciona hiperosmolalidad plasmática, que produce deshidratación
celular. La adaptación es similar al caso de la hiponatremia, pero en sentido contrario.
3.       CLÍNICA
Refleja deshidratación cerebral: depresión del nivel de conciencia, irritabilidad,
convulsiones, coma. En relación con la etiología pueden estar presentes otros hallazgos
(deplección de volumen, poliuria).
Los síntomas se correlacionan con la severidad y, probablemente, más con la rapidez
del desarrollo de la hipernatremia.
4.       APROXIMACIÓN DIAGNÓSTICA
Queda recogida en el algoritmo de la figura 5.1.
5.       POLIURIA
La diuresis osmótica, la diabetes insípida central y nefrogénica, y también la polidipsia
primaria (aunque ésta produce hiponatremia) son causas de poliuria. En la diuresis
osmótica, la Osmo es > de 300 mOsmol/Kg, y la eliminación diaria de solutos supera
los 1200-1400 mOsmol; en la poliuria acuosa pura, la Osmo es < 150. Hay poliurias
mixtas por agua y solutos, con Osmo de 150-300.
El estudio de los componentes de la orina identificará el soluto responsable de la
poliuria osmótica. La prueba de restricción acuosa, la respuesta a la desmopresina y el
nivel de ADH endógena suelen permitir diferenciar entre diabetes insípida central,
nefrogénica y polidipsia primaria (Tabla 5.4).



                    CENTRAL                              NEFROGÉNICA
 -   idiopática         - traumatismo   congénita, fármacos: litio, cisplatino, anfotericina
 -   cirugía            - neoplasia     metabólicas: hipercalcemia, hipopotasemia
 -   infiltrativa       - infecciones   nefropatías: insuficiencia renal, postobstrucción,
 -   vasculares         - embarazo                      intersticiales, mieloma, Sjögren


 Tabla 5.4.- Etiología de la Diabetes Insípida


6.       TRATAMIENTO
     •    Si la hipernatremia es por ganancia de Na+: furosemida y glucosado al 5%.
     •    En los casos por pérdida de agua: si el paciente está hipotenso remontar con
          salino isotónico. Calcular a continuación el déficit de agua:
                Déficit de Agua = Agua deseada - Agua actual

                                                                                     Página 73
ALTERACIONES DEL SODIO Y DEL POTASIO


             Agua deseada x Na+p deseado = Agua actual x Na+p actual
     La fórmula indicada no considera las pérdidas del Na+ acompañantes; al déficit de
     agua calculado hay que añadir las pérdidas insensibles (30-50 ml/hora). En la
     hipernatremia el agua corporal representa un 50% del peso corporal en los varones
     y un 40% en las mujeres. El déficit de agua se corregirá con glucosado al 5%,
     salino hipotónico al 0.45% o agua por boca o sonda nasogástrica. El ritmo se
     ajustará para que el Na+p disminuya unos 0.5 mEq/l/hora, se evitarán descensos
     rápidos que puedan causar edema cerebral.
     Ejemplo: Varón, peso 70 Kg, Na+p 170 mEq/l. Se desea calcular el agua necesaria
     para descender el Na+p a 158 mEq/l en 24 horas.
     Agua actual = 0.5 x 70 = 35 l, Agua deseada = 35 x 170 / 158 = 37.6 l, déficit de
     Agua = 2.6 l




HIPERPOTASEMIA
1.   INTRODUCCIÓN
La casi totalidad del K+ corporal se localiza en el EIC. La relación K+ EIC / K+ EEC
determina el potencial de membrana celular que condiciona la función neuromuscular
y la excitabilidad miocárdica. El mantenimiento de un K+p normal depende de una
correcta distribución entre el EIC y el EEC y de una excreción renal normal.
Los factores que modifican la distribución transcelular del K+ son: hormonas
pancreáticas, catecolaminas, el propio K+p, equilibrio ácido/base, aldosterona, Osm p y
ejercicio físico. La eliminación del K+ tiene lugar principalmente por excreción urinaria
en el túbulo colector cortical. Esta secreción es estimulada por la aldosterona, la
elevación del K+p, la ADH y los niveles adecuados de fluido y Na+ en la nefrona distal.
2.   DEFINICIÓN
K+p > 5 mEq/l. Realmente el laboratorio determina el K+ en el suero una vez formado
el coágulo. El K+ sérico debido a la liberación celular es ligeramente superior (0.1-0.5
mEq/l al K+p)
3.   CLÍNICA
En la hiperpotasemia disminuye el potencial de membrana y se facilita la
despolarización. Sin embargo, la despolarización mantenida impide la repolarización
celular y se traduce en disminución de la excitabilidad.




Página 74
ALTERACIONES DEL SODIO Y DEL POTASIO


3.1. Manifestaciones cardiacas: anomalías en la conducción. Los cambios en el ECG
     consisten en ondas T picudas y estrechas, y posteriormente aplanamiento y
     desaparición de la onda P, ensanchamiento del QRS, bloqueos y arritmias
     ventriculares. La correlación entre estos cambios y la severidad de la
     hiperpotasemia es aproximada.
              La toxicidad cardiaca del potasio se potencia por hipocalcemia,
     hiponatremia, hipomagnesemia, acidosis y algunos antiarrítmicos.
3.2. Manifestaciones neuromusculares: suelen seguir a las cardiacas. Parestesias,
     debilidad y parálisis fláccida de predominio en miembros inferiores.
3.3. Manifestaciones gastrointestinales: vómitos, dolor abdominal y diarrea.
4.   ETIOLOGÍA
4.1. Seudohiperpotasemia: Es debida a la salida de K+ de las células durante o
     después de la extracción sanguínea.
     - Hemólisis in vitro
     - Leucocitosis (>105/microl) y trombocitosis (>10 6/microl) importantes, en este
       caso el K+p es normal.
     Sospechar la seudohiperpotasemia en ausencia de causa aparente y de
     repercusión en ECG; repetir la extracción con técnica cuidadosa.
4.2. Redistribución desde el EIC: déficit de insulina, hiperosmolalidad (hiperglucemia,
     manitol), acidosis metabólica hiperclorémica, betabloqueantes no selectivos,
     parálisis periódica hiperpotasémica, intoxicación por digital.
4.3. Aumento de aportes.
        4.3.1. Exógenos: suplementos orales o i.v., sustitutos de sal, fármacos
               (citrato potásico, penicilinas).
        4.3.2. Endógenos: rabdomiolisis, hemólisis       intravascular,   lisis    tumoral,
               hemorragia digestiva, hematomas.
4.4. Disminución de la excreción urinaria.
        4.4.1. Insuficiencia renal: aguda, crónica (con filtrados < 10-15 ml/min.)
        4.4.2. Deplección de volumen: por flujo tubular distal y Na+ distal bajos.
        4.4.3. Deficiencia de aldosterona: enfermedad de Addison, enzimopatías
               hereditarias,    hipoaldosteronismo       aislado,      hiporreninismo-
               hipoaldosterónico (diabetes), fármacos (AINE, IECA- inhibidores de los
               receptores de angiotensina II, heparina, ciclosporina).
        4.4.4. Defectos primarios en la secreción tubular de K+: nefropatías
               (obstructiva, trasplante, LES, intersticiales), seudohipoaldosteronismos


                                                                                  Página 75
ALTERACIONES DEL SODIO Y DEL POTASIO


                hereditarios I y II, fármacos (espironolactona, amiloride, triamtereno,
                trimetroprim, pentamidina, ciclosporina).
5.   APROXIMACIÓN DIAGNÓSTICA.
En las hiperpotasemias, con excepción de los casos de liberación masiva endógena,
suele estar afectada la excreción renal del K+: insuficiencia renal severa, deplección de
volumen, diabetes y fármacos. Para estimar la acción de la aldosterona y la secreción
de K+, se utiliza una prueba semicuantitativa que es el gradiente transtubular de K+:
                  (GTTK+) = K+orina /(Osm o / Osm p).
                                      K+p
Un valor de GTTK+ < 6-7 en un paciente hiperpotasémico sugiere un déficit biológico
de aldosterona (niveles bajos o resistencia a su acción). El diagnóstico entre
hipoaldosteronismo y defectos primarios en la secreción tubular de K+ es más
complejo (cambio de GTTK+ con la 9-a-fluorhidrocortisona, niveles de renina-
aldosterona, respuesta del K+ a la furosemida).
En la práctica general, la causa más frecuente de hiperpotasemia es la administración
de K+, o de fármacos que retengan K+ a pacientes mayores, diabéticos, con mala
perfusión renal o con algún grado de insuficiencia renal.
6.   TRATAMIENTO (ver tablas 5.5 y 5.6)
6.1. Sales de calcio: antagonizan al efecto del K+ sobre el corazón pero no disminuyen
     los niveles séricos. Cargar una ampolla de gluconato cálcico (10 ml al 10%) o 2
     ampollas de glubionato (5 ml cada una) en una jeringa de 20 ml a pasar en 3-5
     minutos, si no hay efecto repetir en 5 minutos; si hay hipotensión o bradicardia es
     preferible el cloruro cálcico al 10% (aporta más calcio elemental y éste se libera
     inmediatamente a la circulación). Atención a la administración de calcio en
     pacientes que tomen digit al porque potencia su toxicidad.
6.2. Insulina y glucosa: la insulina desplaza el K+ al EIC, la glucosa se administra para
     prevenir la hipoglucemia. La relación suele ser una unidad de insulina rápida por
     cada 5 g de glucosa. Por ejemplo 500 ml de glucosado al 5 % más 10 unidades
     de insulina rápida i.v. a pasar en 30-60 minutos. La cantidad total de insulina se
     puede fraccionar en 3 dosis como bolos i.v. directos; monitorizar glucemia.
6.3. Resinas intercambiadoras de cationes: intercambian, en el tubo digestivo, un
     catión por K+ y reducen así su nivel sanguíneo. Resincalcio 10 g orales/4-6 horas
     o en enemas (20-50 g disueltos en 100-200 ml de agua/6 horas) con sonda de
     Foley para retener 30-60 minutos.
6.4. Otros: facilitan la captación celular de K+.
     - Bicarbonato sódico: sus efectos son impredecibles y se recomienda si hay
       acidosis metabólica severa (50-100 ml de bicarbonato 1 M o 500 ml 1/6 M en 60
       minutos).


Página 76
ALTERACIONES DEL SODIO Y DEL POTASIO


     - Agonistas Beta-2: presentan efectos adversos potenciales y no se aconseja, en
       el momento actual, su empleo rutinario.
6.5. Hemodiálisis: indicada en los casos de hiperpotasemia grave con insuficiencia
     renal severa que no responde a medidas conservadoras.



                            Inicio            Duración           Efectos adversos
Sales de calcio           minutos          30-60 minutos          toxicidad digoxina
Insulina/glucosa       15-45 minutos          4-6 horas           hipo-hiperglucemia
Resincalcio              1-2 horas            4-6 horas             Impacto fecal
                                                                     Obstrucción
                                                                   Necrosis colónica

Tabla 5.5.- Tratamiento de la hiperpotasemia. Cronología de los fármacos y efectos
adversos.


 Medidas generales: suspender aportes y fármacos. Líquidos i.v. si deplección
 K + p > 7.5 o cifras menores con repercusión en ECG: sales de calcio,
 insulina/glucosa, resincalcio
 K + p 6.5-7.5 sin repercusión en ECG: insulina/glucosa, resincalcio
 K + p < 6.5: resincalcio
 Hiperpotasemia crónica estable (según etiología): furosemida, bicarbonato oral,
                                                   resincalcio,
                                                   9-a-fluorhidrocortisona
Tabla 5.6.- Tratamiento de la hiperpotasemia. (Resumen).




HIPOPOTASEMIA
1.   DEFINICIÓN
     K+p < 3.5 mEq/l.
2.   CLÍNICA
2.1. Cardiológica: potencia toxicidad digital, anomalías en ECG (onda U, cambios en
     ST-T), arritmias ventriculares.
2.2. Neuromuscular: estreñimiento, íleo, debilidad muscular, parálisis, rabdomiolisis.


                                                                              Página 77
ALTERACIONES DEL SODIO Y DEL POTASIO


2.3. Renal: poliuria-polidipsia, lesiones estructurales (quistes).
2.4. Otras manifestaciones: alcalosis metabólica, hiperglucemia, predisposición al
     coma hepático.
3.   ETIOLOGÍA
3.1. Seudohipopotasemia: Se produce por captación celular del K+, en las muestras
     con leucocitosis importantes expuestas a temperatura ambiente.
3.2. Redistribución: insulina, alcalosis (más la metabólica que la respiratoria),
     agonistas beta, intoxicación por teofilina, parálisis periódica hipopotasémica.
3.3. Pérdidas extrarrenales: K+ orina < 20-30 mEq/día, GTTK+ < 2
     - sudoración excesiva, vómitos (además hay pérdidas urinarias), diarrea,
       laxantes, adenoma velloso de colon.
3.4. Pérdidas renales: K+ orina > 20-30 mEq/día, GTTK+ > 2
     3.4.1. Con acidosis metabólica acompañante.
            - Acidosis tubular renal, acetazolamida, cetoacidosis, ureterosigmoidostomía.
     3.4.2. Con alcalosis metabólica.
             A. Cloro en orina < 15-20 mEq/l: vómitos, aspiración nasogástrica,
                diuréticos (al inicio del tratamiento pueden cursar con cloro más alto),
                posthipercapnia.
             B. Cloro en orina > 15-20 mEq/l.
                 - sin HTA: síndrome de Bartter, síndrome de Gitelman,
                   hipomagnesemia, cisplatino.
                 - con HTA: síndrome de Cushing, hiperaldosteronismo, regaliz- exceso
                   aparente de mineralcorticoides, síndrome de Liddle, HTA
                   vasculorrenal.
     3.4.3. Con equilibrio ácido-base normal: necrosis tubular aguda en recuperación,
             diuresis postobstructiva, fármacos (aminoglucósidos, cisplatino).
4.   TRATAMIENTO
     - Excepto en pacientes seleccionados (tratados con digital, con antecedentes de
       cardiopatía, arritmias, hipertrofia de ventrículo izquierdo o predispuestos al
       coma hepático) es debatible que la hipopotasemia ligera estable entre 3-3.5
       mEq/l deba tratarse. De hecho, una complicación frecuente en enfermos con
       hipopotasemia es la hiperpotasemia por un tratamiento excesivo no controlado.
     - En general los suplementos de potasio se administrarán por vía oral a ritmo de
       40-120 mEq/24 horas. Se dispone de diversos compuestos orales, en forma de
       sales orgánicas (Boi-K aspártico® un comprimido = 25 mEq de K+, Boi-K® un

Página 78
ALTERACIONES DEL SODIO Y DEL POTASIO


 comprimido = 10 mEq de K+, Potasión solución oral® 1 ml = 1 mEq de K+) o
 como ClK (Potasión 600® 1 cápsula = 8 mEq de K+).
- Las indicaciones de la vía intravenosa son: intolerancia digestiva, parálisis,
  arritmias ventriculares o toxicidad por digital. El compuesto más utilizado es el
  ClK (10 mEq de K+ por ampolla de 3 ml) preferiblemente disuelto en suero
  salino, a una concentración hasta de 40 mEq/l y a un ritmo que no rebase 10
  mEq/hora. En casos de hipopotasemia severa (K+p < 2 mEq/l) y repercusión
  cardiaca importante, puede administrarse una ampolla de ClK disuelta en 100
  ml de suero salino en 10-15 minutos con bomba de perfusión y monitorización
  continua.




                                                                        Página 79
COMA. ALTERACIONES DEL NIVEL DE CONCIENCIA


Capítulo 6

COMA. ALTERACIONES DEL NIVEL DE CONCIENCIA.
Barceló C., López-Ramos E., González-Tejera M., Sendra P. y Femenía M.




1. DEFINICIÓN.
El coma es aquella situación clínica en la que el paciente presenta una disminución del
nivel de conciencia que condiciona un déficit de respuesta frente a estímulos externos,
persistiendo únicamente una actividad refleja residual.
Algunas de sus etiologías son tratables siendo por tanto importante identificarlas y
corregirlas precozmente para evitar un daño cerebral irreversible.
El coma puede producirse por tres mecanismos diferentes.
     - Lesiones supratentoriales: comprimen el tronco o el diencéfalo por hipertensión
       intracraneal o por desplazamiento de la línea media.
     - Lesión infratentorial: lesiones de la fosa posterior que comprimen el tronco y la
       formación reticular ascendente.
     - Lesiones difusas: tóxicas o metabólicas.


2.   ETIOLOGÍA.
        - INTOXICACIONES:
             - Etanol.                      - Fármacos sedantes y opiáceos.
             - Monóxido de carbono.         - Otros tóxicos
        - HIPOXIA GRAVE.
        - SHOCK (de cualquier etiología).
        - TRAUMATISMO CRANEOENCEFÁLICO.
        - ENCEFALOPATÍA DE WERNICKE.
        - TRASTORNOS METABÓLICOS:
            - Hipoglucemia e hiperglucemia           - Alteraciones hidroelectrolíticas.
            - Alteraciones del equilibrio ácido-base - Hipotiroidismo.
            - Addison - Cushing.                     - Porfiria.
            - Encefalopatía hepática, urémica
              e hipercápnica.
        - INFECCIONES:        Meningitis.
                              Encefalitis.
                              Absceso.

                                                                                Página 81
COMA. ALTERACIONES DEL NIVEL DE CONCIENCIA


      - EPILEPSIA.
      - TRASTORNOS VASCULARES:                  Infarto cerebral.
                                                Hemorragia cerebral.
                                                Hemorragia subaracnoidea.
                                                Hematoma subdural o epidural.
                                                Encefalopatía hipertensiva.
      - LESIONES OCUPANTES DE ESPACIO.


3. ACTITUD ANTE EL COMA.
      - INSPECCIÓN Y EXPLORACIÓN RÁPIDA DEL PACIENTE: Comprobar vía aérea,
        respiración, pulso, pupilas, cianosis, señales de venopunción (ADVP),
        púrpuras, petequias, abdomen, fetor (alcohol, cetoacidosis).
      - DESCARTAR CAUSAS PSICÓGENAS: Habitualmente el paciente conserva en
        tono motor y se opone a la apertura ocular (signo de la persiana), la
        respuesta al dolor se hace mediante movimientos abigarrados y los reflejos
        oculovestibulares están conservados.
      - PRIMERAS MEDIDAS:
             •   Colocar Guedel.
             •   Oxígeno en Ventimask al 35%.
             •   Monitorización electrocardiográfica.
             •   Medidas de RCP si son necesarias.
             •   Glucemia digital.
             •   Canalizar vía venosa.
             •   Obtención de sangre para hemograma, bioquímica (glucosa, urea,
                 creatinina, sodio, potasio, calcio, GOT, GPT, CK y proteínas totales),
                 gasometría arterial y coagulación. Reservar muestra de sangre y orina
                 para niveles de tóxicos y fármacos (apuntando la hora de extracción).
             •   Tensión arterial y temperatura.
             •   Analítica de orina y sedimento urinario.
             •   Colocación de sonda nasogástrica y urinaria.
      - HABLAR CON LOS ACOMPAÑANTES O TESTIGOS DEL CUADRO:
             •   Antecedentes personales: Diabetes, epilepsia, hábitos tóxicos y
                 medicamentos...
             •   Forma de comienzo: Súbito o gradual.
             •   Otros síntomas de comienzo: Cefalea, fiebre, movimientos convulsivos,
                 relajación de esfínteres.
      - EXPLORACIÓN NEUROLÓGICA:
        1. Nivel de conciencia: grados del coma y Glasgow (Tablas 6.1 y 6.2).


Página 82
COMA. ALTERACIONES DEL NIVEL DE CONCIENCIA




                        ESCALA DEL COMA DE GLASGOW.
                             FUNCIÓN                    PUNTUACIÓN
              RESPUESTA MOTORA

                 .   Obedece a órdenes                         6
                 .   Localización                              5
                 .   Retirada                                  4
                 .   Flexión anormal                           3
                 .   Respuesta extensora                       2
                 .   Ausencia de respuesta                     1

              RESPUESTA VERBAL
                 .   Orientada                                 5
                 .   Conversación confusa                      4
                 .   Palabras inadecuadas                      3
                 .   Sonidos incomprensibles                   2
                 .   Ausencia de respuesta                     1

              APERTURA DE OJOS

                 .   Espontánea                                4
                 .   Cuando se la ordena                       3
                 .   En respuesta al dolor                     2
                 .   Ausencia de respuesta                     1
              Tabla 6.1.- Escala del coma de Glasgow.




GRADOS DEL COMA.

    COMA I           Coma vigil, estuporoso.

    COMA II          No despierta, localiza el dolor, reflejos presentes.

   COMA III          Abolición de reflejos, alteraciones vegetativas, no localiza.

   COMA IV           Coma sobrepasado, sin respiración espontánea e hipotermia.
Tabla 6.2.- Grados del coma.

                                                                               Página 83
COMA. ALTERACIONES DEL NIVEL DE CONCIENCIA


        2. Ojos:
            A) Motilidad ocular intrínseca (MOI):
               ISOCÓRICAS Y NORMOREACTIVAS . integridad del tronco encefálico.
               MIOSIS REACTIVA........................ metabólico, diencefálico.
               MIDRIASIS, FIJAS......................... anoxia SNC, lesión tectal.
               MIDRIASIS REACTIVA ................... simpaticomiméticos,
                                                       benzodiacepinas.
               MEDIAS, FIJAS............................. mesencefálico.
               ASIMÉTRICA, DILATADA FIJA ........ herniación uncal.
            B) Motilidad ocular extrínseca (MOE): Se explora con tres maniobras:
                   •   EN REPOSO:
                        COMA METABÓLICO TÓXICO:
                           •   Mirada al frente, movimientos erráticos lentos horizontales y
                               conjugados y que además no se pueden simular.
                           •   Su presencia descarta el coma psicógeno.
                        COMA POR LESIÓN ESTRUCTURAL:
                           •   Bobbing ocular: movimientos verticales (a saltos): primera
                               fase rápida hacia abajo, segunda fase de reposo y tercera
                               fase de ascensión rápida. Indican lesión de tronco cerebral.
                           •   Estrabismo de un ojo: indica afectación de un par craneal.
                           •   Desviación de la mirada conjugada.
                   •   MANIOBRAS OCULOENCEFÁLICAS:
                           •   Al girar la cabeza con los ojos abiertos en un paciente en
                               coma, la mirada conjugada se desplaza hacia el lado
                               contrario del giro debido a la estimulación del laberinto
                               contralateral.
                           •   Este movimiento indica indemnidad del tronco cerebral.
                           •   Si no aparece indica lesión del tronco cerebral o un coma
                               tóxico-metabólico severo.
                   •   MANIOBRAS OCULOVESTIBULARES (no se realizan de manera
                       rutinaria en la valoración inicial).




Página 84
COMA. ALTERACIONES DEL NIVEL DE CONCIENCIA


          •   Fondo de ojo: Hemorragia subaracnoidea, retinopatía diabética e
              hipertensiva, edema de papila.
 3. Otros reflejos (Si están alterados indican lesión estructural).
          •   Corneal: V y VII pares.
          •   Facial.
 4. Sistema motor:
          •   FLACIDEZ GENERALIZADA.             Afectación de tronco o coma
              metabólico profundo.
          •   HIPERTONÍA GENERALIZADA. Coma metabólico.
          •   MIOCLONIAS. Coma tóxico metabólico.
          •   MOVIMIENTOS SIMÉTRICOS ESPONTÁNEOS O AL DOLOR. Coma
              tóxico-metabólico.
          •   ASIMETRÍA. Generalmente coma estructural. También se ve en la
              hipoglucemia y en estados postcríticos.
          •   REFLEJO DE DECORTICACIÓN (flexión de MMSS, extensión de
              MMII). Lesión hemisférica.
          •   REFLEJO DE DESCEREBRACIÓN (extensión de todos los miembros).
              Lesión del tronco.
 5. Patrón respiratorio:
          •   Cheyne-Stokes: diencéfalo, bihemisferio, encefalopatía anóxica.
          •   Hiperventilación: protuberancia, mesencéfalo, acidosis metabólica.
          •   Atáxica: bulbar.
          •   Depresión respiratoria.


∗ SI DESPUÉS DE REALIZADO TODO LO ANTERIOR NO HEMOS LLEGADO A UN
  DIAGNÓSTICO:
          •   Rx tórax.
          •   TAC cerebral.
          •   Punción lumbar.
          •   Niveles plasmáticos de fármacos.




                                                                      Página 85
COMA. ALTERACIONES DEL NIVEL DE CONCIENCIA


4. TRATAMIENTO.
      A.    PRIMERAS MEDIDAS.
      B.    SI NO SE CONOCE NI SE SOSPECHA LA ETIOLOGÍA DEL COMA SE
            ADMINISTRARÁN EMPÍRICAMENTE:
            - GLUCOSA HIPERTÓNICA (Glucosmón 50®): 1 ampolla i.v.
            - TIAMINA (Benerva®): 1 ampolla de 100 mg i.m.
            - FLUMACENIL (Anexate® -ampollas de 5 ml contienen 0,5 mg-): 0,3 mg
              (3 ml) en 30 seg., continuando con 0,1 mg./minuto hasta un máximo de
              3 mg (6 amp.).
            - NALOXONA (Naloxona® -ampollas de 0,4 mg-): 1-2 amp. i.v. en bolus.
              La naloxona i.v.    tiene una vida media muy corta, por lo que es
              recomendable administrar una segunda dosis i.m. También puede
              administrarse vía endotraqueal.
      C.    SI SE CONOCE LA CAUSA DEL COMA INICIAR EL TRATAMIENTO
            ESPECÍFICO PARA CADA ETIOLOGÍA.
             SI SE SOSPECHA HIPERTENSIÓN INTRACRANEAL:
            - Dexametasona (Fortecortín®, Decadran®): 10-12 mg i.v., continuando
              con 4 mg i.v. cada 6 horas.
            - Manitol al 20% por vía i.v. perfundiendo 250 ml en 20 minutos. Esta
              medida está contraindicada en casos de hemorragia.




Página 86
COMA. ALTERACIONES DEL NIVEL DE CONCIENCIA



                PACIENTE EN COMA


               TRATAMIENTO EMPÍRICO



              ESTABILIZAR AL PACIENTE



             VALORACIÓN NEUROLÓGICA




        SIGNOS O
     ANTECEDENTES
    DE TRAUMATISMO              SIN SIGNOS O ANTECEDENTES
                                     DE TRAUMATISMO


 PRUEBAS DE IMAGEN



               NO FOCAL             FOCAL        FOCAL O NO        CONVULSIÓN



              TTO. EMPÍRICO                       MENINGISMO



               CONSIDERAR         CONSIDERAR      CONSIDERAR       CONSIDERAR
                FÁRMACOS             ACV          HEMORRAGIA         STATUS
                 TÓXICOS             MASA          SUBARAC.
             METABOLOPATÍAS                        MENINGITIS
             ENCEFALOPATÍAS
             ALT. ÁCIDO-BASE


              LABORATORIO         CONSIDERAR      CONSIDERAR      LABORATORIO
               CONSIDERAR            TAC             TAC             NIVELES
                  TAC                                 PL           CONSIDERAR
                                                                       TAC


Figura 6.1.- Algoritmo diagnóstico-terapéutico ante un paciente en coma.


                                                                           Página 87
URTICARIA Y ANGIOEDEMA. REACCIÓN ANAFILÁCTICA


Capítulo 7

URTICARIA Y ANGIOEDEMA. REACCIÓN ANAFILÁCTICA
Fernández J.




URTICARIA Y ANGIOEDEMA
La Urticaria y el angioedema pueden aparecer juntos o separados, como manifestación
cutánea de edema localizado; de forma similar, puede aparecer en las superficies
mucosas del tracto respiratorio y gastrointestinal.
La urticaria que afecta solo la porción más superficial de la dermis, se presenta como
pápulas pruriginosas bien definidas, con bordes eritematosos y de tamaño variable.
Pueden confluir en pápulas gigantes, en cualquier parte del cuerpo, apareciendo en
oleadas de 24-72 horas de duración y que no dejan pigmentación o decoloración.
El angioedema es un edema localizado, bien delimitado, que envuelve las capas más
profundas de la piel, incluyendo el tejido subcutáneo. Aunque también limitado en el
tiempo, el angioedema del tracto respiratorio superior puede amenazar la vida del
paciente debido al edema laríngeo. La afectación gastrointestinal se manifiesta como
un dolor de tipo cólico con o sin nauseas y vómitos.



                                   Duración         Frecuencia

Urticaria aguda                    < 6 semanas
    Continua                                        Diaria
    Repetida o intermitente                         Contacto repetido con agente causal.

Urticaria crónica                  > 6 semanas
     Continua                                       Diaria
     Recurrente                                     Intervalos asintomáticos de días a semanas.
Específicas:
   Colinérgica.
   Contacto.
   Físicas: Mecánicas.
             Térmicas.
   Vasculitis Urticarial.
   Pigmentosa (Mastocitosis).
   Asociado a enfermedades.
   Psicógenas.

Tabla 7.1.- Clasificación de las Urticarias en base a su duración, frecuencia y causas.




                                                                                          Página 89
URTICARIA Y ANGIOEDEMA. REACCIÓN ANAFILÁCTICA


Aunque la urticaria/angioedema puede ocurrir a cualquier edad, suelen ser más
frecuentes en la tercera década de la vida. Entre un 15 y un 20% de las personas, han
experimentado alguna vez en su vida un episodio de urticaria.
CLASIFICACIÓN DE LA URTICARIA
La urticaria se puede clasificar en base a su duración, frecuencia y causas (tabla 7.1).
Menos del 1% de pacientes con urticaria aguda desarrollan una urticaria crónica. La
urticaria crónica se subdivide a su vez en continua y recurrente, al tener intervalos
libres de síntomas esta última. Esta distinción tiene importancia en la búsqueda del
agente desencadenante de la urticaria. En esta clasificación se han incluido las
urticarias especiales, que se subdivide en varios subgrupos en función de su
patogénesis, agentes desencadenantes y aspectos clínicos.



1. Mediada por Alergenos o inmunológica
     1. IgE-mediada (Medicamentos, Pólenes, Alimentos, Parásitos, picaduras de
          insectos).
     2. Urticaria factitia.
     3. Urticaria por frío.
     4. Urticaria colinérgica.
2. Urticarias no inmunológicas
      1. Inducida por liberación inespecífica de mediadores (Histamina):
                 Medicamentos (Morfina, dextranos, etc.).
                 Enzimas (Fosfolipasa A2).
                 Hormonas (ACTH).
                 Péptidos básicos (Bradiquinina).
                 Estímulos citotóxicos (Fosfolípidos).
                 Otros agentes (Endotoxinas, citoquinas, etc.).
      2. Reacciones de Intolerancia (Habitualmente déficits enzimáticos).
3. Mediadas por el complemento.
            Angioedema hereditario.
            Angioedema adquirido.
            Vasculitis urticarial.
            Urticaria por calor (50%).
            Enfermedad del suero.
            Reacciones postransfusionales.
            Anafilaxia inducida por ejercicio.
4. Mastocitosis.
5. Idiopática.
Tabla 7.2.- Clasificación de las urticarias por su mecanismo patogénico


Página 90
URTICARIA Y ANGIOEDEMA. REACCIÓN ANAFILÁCTICA


También es útil clasificar la urticaria en función de su mecanismo patogénico debido a
las implicaciones terapéuticas que tiene. Así la clasificación de la urticaria por su
mecanismo patogénico puede verse en la tabla 7.2.
El angioedema puede aparecer solo o asociado a la urticaria aguda o crónica, debido a
defectos en los inhibidores iniciales de la cascada del complemento, bien adquiridos en
diversas enfermedades o por defecto genético.
DIAGNOSTICO
Los elementos característicos de la urticaria son el rápido comienzo y la limitación en el
tiempo de las erupciones urticariales y del angioedema. Por otro lado, aparece en
oleadas, con lesiones en diferentes estadios en la urticaria y con distribución asimétrica
en el angioedema.
Son datos característicos la ausencia de fiebre, leucocitosis (excepto la causada por
el proceso primario en algunos casos) o VSG elevada.
En la mayoría de las ocasiones, es muy difícil determinar la causa de la
urticaria/angioedema agudos, y solo un pequeño porcentaje se convierte en crónica (1-
10%). Por este motivo, la realización de estudios diagnósticos complejos debe
reservarse a los que se sospeche un mecanismo IgE o medicamentoso.
DIAGNOSTICO DIFERENCIAL
Las lesiones urticariales son fáciles de identificar, pero a veces aparecen problemas
cuando se asocian otro tipo de lesiones cutáneas a la vez, o aparecen angioedema que
persiste como en la urticaria retardada de presión. En caso de duda, puede ayudar
marcar las lesiones con bolígrafo y ver la evolución o resolución en el tiempo (1 a 3
días).
Debe diferenciarse de:
         •   Eritema multiforme, antes de la aparición de lesiones típicas en mucosas.
         •   Rash maculo-papulares por medicamentos o virales, cuyas lesiones persisten
             en el tiempo y dejan un residuo purpúrico.
         •   Tiña corporis por sus típicas escamas.
También debe diferenciarse de:
         •   Dermatitis de contacto por sus vesículas, frecuentemente cronificadas.
         •   Dermatitis atópica por sus lesiones típicas en flexuras.
De otras enfermedades más raras como
         •   Síndrome de Sweet, que aparecen similares lesiones pero con fiebre y
             leucocitosis.



                                                                               Página 91
URTICARIA Y ANGIOEDEMA. REACCIÓN ANAFILÁCTICA


         •   Mastocitosis cutánea, con pápulas pigmentadas de color marrón, y que a
             veces asocian síntomas de flush o rubor cutáneo.


TRATAMIENTO
A diferencia de la complejidad del estudio diagnóstico, el tratamiento de la urticaria es
simple y lógico.
•    Evitación del agente causante. Solo es posible en caso de medicamentos o en
     algunas de las reacciones IgE mediadas.
•    Tratamiento farmacológico.


Tratamiento farmacológico
1.   Comenzar con la administración de corticoides sistémicos, que pueden ayudar
     en cualquier situación, desde las más leves hasta las más graves, como en el caso
     de las vasculitis necrotizantes cutáneas.
                                            ®
     Emplear Metilprednisolona (URBASON ): 40 mg por vía i.v. o i.m., seguido de
     dosis orales repartidas de Prednisona 20-30 mg/día, para proseguir con pauta de
     reducción suave (cada 2-3 días).
2.   Seguir con antihistamínicos, que son junto con los simpaticomiméticos los que
     más alivio sintomático producen. La asociación de anti-H1 con anti-H2, suele ser
     beneficiosa en algún caso de urticaria crónica.
                                                               ®
     Empezar por Maleato del Clorofeniramina (POLARAMINE ), 1 ampolla vía. i.v. o
     i.m., que se puede continuar cada 6 horas en función de la sintomatología. En
     caso de alta hospitalaria debe mantenerse el tratamiento con 1 comp. de 6 mg
                                 ®
     (POLARAMINE REPETABS ) cada 6 horas. Debe advertirse al paciente que este
     fármaco puede producir somnolencia.
     En caso más leves o para continuación de tratamiento pueden utilizarse los nuevos
                                                                                     ®
     antihistamínicos, que no producen somnolencia, como la Ebastina (EBASTEL ),
                             ®                          ®
     Loratadina (CLARITYNE ), Mizolastina (MIZOLEN ) O Fexofenadina (TELFAST
         ®
     180 ). Se utilizan a dosis de 1 comp. antes del desayuno. En el caso de los dos
     primeros puede aumentarse la dosis a 1 comp. cada 12 horas si es necesario.
     La Cimetidina (TAGAMET ®) o la Ranitidina (ZANTAC®), pueden utilizarse junto a
     los anteriores por vía oral o parenteral, especialmente si se asocian síntomas
     gastrointestinales.




Página 92
URTICARIA Y ANGIOEDEMA. REACCIÓN ANAFILÁCTICA


     Al alta hospitalaria, debe asociarse un segundo antihistamínico, como
                          ®
     Hidroxicina (ATARAX ) a dosis de 1 comp. cada 12 o 24 horas, especialmente por
     la noche si se asocia componente de ansiedad o intranquilidad.
3.   En casos graves o con gran componente de edema, utilizar ADRENALINA al
     1/1000: 0,3 a 0,5 cc cada 3-10 minutos, según la gravedad por vía s.c.
4.   En caso de Angioedema por déficit de C1-INH, la utilización de andrógenos
                        ®
     atenuados (DANAZOL ) corrige el defecto y previene la aparición de ataques a
     largo plazo.
                                                           ®
     En casos agudos: Ácido Tranexámico (AMCHAFIBRIN 500 ) a dosis de 500-1.000
     mg. Por vía i.v. seguido de plasma fresco, 2 unidades por vía i.v.
     Si se dispone de factor C1-INH, poner 1-2 amp. por vía i.v. (Esto suele estar
     reservado para casos familiares que acudan a Urgencias repetidamente, dado su
     elevado precio).




                                                                         Página 93
CONDUCTA ANTE UN PACIENTE CON DISNEA


Capítulo 8

CONDUCTA ANTE UN PACIENTE CON DISNEA
González-Tejera M., Barceló C., López-Ramos E., Sendra P., López-Aguilera I. y
Femenía M.




DEFINICIÓN:
La disnea es un síntoma consistente en sensación subjetiva de falta de aire.
1. CLASIFICACIÓN DE LA DISNEA:
        Grado I: limitación ligera de actividad física (al subir uno o dos pisos, o al
        caminar 200 m.)
        Grado II: medianos esfuerzos
        Grado III: incapacidad de realizar cualquier esfuerzo sin molestias.
        Grado IV: aparición en reposo.
2. CLASIFICACIÓN SEGÚN FORMA DE PRESENTACIÓN:
   - DISNEA AGUDA
          •   Enfermedad pulmonar:
                   Neumonía.
                   Tromboembolismo pulmonar.
                   Neumotórax espontáneo.
                   Asma.
                   Aspiración cuerpo extraño.
                   Distress respiratorio del adulto.
          •   Insuficiencia cardiaca / edema pulmonar cardiogénico.
          •   Síndrome de hiperventilación aguda (psicógena o neurógena)
   - DISNEA CRÓNICA:
          •   Causas pulmonares:
                   •Obstrucción crónica al flujo aéreo -OCFA- (enfisema, bronquitis
                     crónica, asma)
                   •Enfermedad pulmonar restrictiva (deformidades de pared torácica,

                     fibrosis pleural, etc.)
          •   Causas no pulmonares: Insuficiencia cardiaca congestiva. hipertiroidismo,
              patología de vías respiratorias altas

                                                                               Página 95
CONDUCTA ANTE UN PACIENTE CON DISNEA




3. MANEJO DEL PACIENTE:
Valoración rápida inicial para descartar existencia de CRITERIOS DE GRAVEDAD:
              •   Obnubilación, flapping, agitación.
              •   Cianosis extrema.
              •   Sudoración.
              •   Imposibilidad para toser / hablar.
              •   Tiraje.
              •   Incoordinación toraco-abdominal.
              •   Frecuencia respiratoria > 30-35 respiraciones por minuto.
En caso de presencia de éstos, se deberá proceder simultáneamente a la exploración
física, anamnesis, toma de constantes, extracción de gasometría arterial,
electrocardiograma e inicio del tratamiento (la oxigenoterapia no debe demorarse, si
existen criterios de gravedad, en caso de imposibilidad de extracción de gasometría
arterial basal. Tener en cuenta que hasta 20 minutos de oxigenoterapia no se
producen cambios gasométricos significativos).
Anamnesis: antecedentes personales (incluir fecha del último ingreso y tratamiento
habitual), enfermedad actual (disnea basal, desencadenantes del episodio motivo de
consulta, inicio y síntomas acompañantes).
Exploración física: constantes, valoración del nivel de conciencia, coloración, presión
venosa yugular, auscultación cardiaca (frecuencia, ritmo, soplos, tercer tono),
auscultación respiratoria (frecuencia, ruidos patológicos), patrón respiratorio; no olvidar
explorar miembros inferiores para valorar posibles signos de flebitis o trombosis
venosa profunda.
Pruebas complementarias:
       •   Analítica: bioquímica (glucosa, electrolitos, urea y creatinina; si dolor torácico
           creatin-fosfokinasa (CPK)), hemograma con fórmula y coagulación (no olvidar
           productos de degrad ación del fibrinógeno –PDF- o Dímero D si existe ,
           sospecha de TEP).
       •   GAB. En cuanto se extraiga, comenzar oxigenoterapia; si no es posible
           realización no se demorará la instauración de esta (Tabla 8.1).
       •   Electrocardiograma.
       •   Radiografía de tórax (en caso de gravedad, puede demorarse).
       •   Si fiebre se extraerán 2 hemocultivos antes de iniciar antibioticoterapia.




Página 96
CONDUCTA ANTE UN PACIENTE CON DISNEA



            INSUFICIENCIA              pO2 (mm Hg)        pCO2 (mm Hg)            pH
            RESPIRATORIA

                PARCIAL

            No compensada                    ↓                  ↓                 ↑
              Compensada                     ↓                  ↓                 N
                GLOBAL

            No compensada                    ↓                  ↑                 ↓
              Compensada                     ↓                  ↑                 N

      Insuficiencia respiratoria (IR): hipoxemia arterial (pO2<60 mmHg) en reposo,
      respirando aire ambiente.
               • IR global à Hipoxemia + pCO2 > 45 mmHg.
               • IR parcial à Hipoxemia + pCO2 normal.
      Si la insuficiencia respiratoria se produce en corto espacio de tiempo, no es posible
      la compensación y se denomina insuficiencia respiratoria aguda.
      En la insuficiencia respiratoria crónica el tiempo de instauración es largo y se
      ponen en marcha mecanismos compensadores.

       Tabla 8.1.- Criterios gasométricos de insuficiencia respiratoria.


4. DIAGNÓSTICO DIFERENCIAL:
Perfil neumónico: dolor torácico, tos, fiebre, expectoración purulenta.
Predominio de síntomas de infección respiratoria superior.
Auscultación pulmonar: disminución del murmullo en zona afectada y estertores finos.
La Rx de tórax será concluyente.


Perfil T.E.P: Búsqueda de factores de riesgo.
Auscultación pulmonar: normal o disminución del murmullo vesicular o crepitantes
finos.
Pueden aparecer signos de insuficiencia cardiaca derecha o izquierda.
Puede aparecer taquipnea o taquicardia.
Rx tórax no concluyente: normal, atelectasias basales, infiltrado pulmonar, derrame
pleural.
Gasometría: hipoxemia e hipocapnia.
E.C.G.: sobrecarga cavidades derechas S1 Q3 T3.


                                                                                       Página 97
CONDUCTA ANTE UN PACIENTE CON DISNEA




Perfil neumotórax: propio de pacientes jóvenes, altos, delgados.
Dolor torácico de aparición súbita de características pleuríticas.
Auscultación pulmonar: disminución o abolición del murmullo vesicular.
Rx tórax es diagnóstica.
En los pequeños solicitar estudio en espiración.


Perfil asmático: el asma puede iniciarse a cualquier edad.
Puede ser estacional y puede asociarse con acontecimientos específicos o agentes
estimulantes diversos.
Auscultación pulmonar: sibilantes, disminución o incluso abolición del murmullo
vesicular de forma generalizada si el broncoespasmo es grave; la espiración suele estar
alargada.
Rx tórax: signos de hiperinsuflación.


Perfil disnea cardiaca: el paciente suele presentar síntomas de insuficiencia cardiaca
(ortopnea, disnea paroxística nocturna, nicturia, edemas)
Exploración física: soplos, tercer y cuarto ruido, crepitantes húmedos basales.
Pueden oírse sibilantes (asma cardiaca).
Rx tórax: redistribución vascular, líquido en cisuras, líneas B de Kerley, infiltrado
alveolar en alas de mariposa, cardiomegalia.


Perfil del edema pulmonar no cardiogénico: Hay que buscar a través de la historia
factores o causas capaces de originar alteraciones de la permeabilidad de la membrana
alveolo-capilar pulmonar habiéndose descartado cardiopatía.
Auscultación pulmonar: crepitantes húmedos bilaterales difusos.
Rx tórax: edema pulmonar sin cardiomegalia.
Causas: infecciones pulmonares difusas (Pneumocistis), aspiración, inhalación de
tóxicos, sobredosis de narcóticos, traumatismos, reacciones a procesos generados
fuera del pulmón.




Página 98
CONDUCTA ANTE UN PACIENTE CON DISNEA


Perfil ansiedad-hiperventilación: personas jóvenes sin síntomas de enfermedad
cardiopulmonar.
Antecedentes de crisis emocionales recientes.
Suelen haber parestesias peribucales o carpo pedales, temblor fino.
La exploración física es normal a excepción de taquicardia sinusal y taquipnea.


5. NORMAS DE TRATAMIENTO Y ACTUACIÓN (Ver figura 8.1):
OXIGENOTERAPIA: se debe iniciar después de extraer la GAB, siempre que la situación
del enfermo requiera tratamiento inmediato. A modo de orientación:
Con antecedentes de OCFA : Ventimask al 24-28% a 3 litros/min. o Gafas nasales
1,5-2 l/ min.
Sin antecedentes de OCFA : Ventimask 50% a 12-14 litros/min. (se puede llegar a
utilizar, si es preciso, al no existir riesgo de retención de CO 2, al corregir la hipoxemia)
* El objetivo es conseguir       pO2    > 60 mmHg, que garantice una saturación de
hemoglobina del 90%.


PULSIOXÍMETRO: si se dispone de él.


TRATAMIENTO ESPECIFICO: ver capítulos correspondientes.




                                                                                  Página 99
CONDUCTA ANTE UN PACIENTE CON DISNEA



                     PATOLOGÍA PREVIA (OCFA, ICC, ASMA)
                        CONOCIDA CON REAGUDIZACIÓN



                            Si                      No




               CRITERIOS DE                          CRITERIOS DE
                GRAVEDAD                              GRAVEDAD



               Si            No                      Si            No



 - ÁREA DE PARADAS       - OXIGENO            - ÁREA DE PARADAS   - PRUEBAS
 - MONITORIZACIÓN        - VÍA PERIFÉRICA     - MONITORIZACIÓN      COMPLEMENTARIAS
 - OXIGENO               - TRATAMIENTO        - OXIGENO             PERTINENTES
 - VÍA PERIFÉRICA          ESPECÍFICO         - VÍA PERIFÉRICA    - DIAGNÓSTICO
 - TRATAMIENTO                                - TRATAMIENTO
   ESPECÍFICO                                   ESPECÍFICO




                                            MEJORÍA


                                  Si                      No



                    Box de Observación       Reevaluar diagnóstico y tratamiento.
                                             Si procede, ventilación mecánica y
                                             valoración por U.C.I.

Figura 8.1.- Algoritmo de manejo de la disnea aguda en Urgencias.


Página 100
DOLOR TORÁCICO


Capítulo 9

DOLOR TORÁCICO
Sánchez-Castro P., Torres C. y Guirao R.




El dolor torácico constituye una de las causas más frecuentes de consulta en los
servicios de urgencia, especialmente los hospitalarios, estimándose en el 5-7% de la
demanda asistencial.
En un sentido amplio, el dolor torácico se define como toda sensación álgica localizada
en la zona comprendida entre el diafragma y la base del cuello.
El objetivo principal en la valoración en urgencias del dolor torácico es el despistaje
precoz de las causas que puedan poner en peligro la vida del paciente. Para ello
disponemos de 2 herramientas básicas: la historia clínica y las exploraciones
complementarias.
Los pasos a seguir, de forma secuencial, son:
          1. Análisis del estado hemodinámico.
          2. Diagnóstico sindrómico.
          3. Diagnóstico etiológico o, en su defecto, descartar patologías urgentes.
          4. Tratamiento urgente.
          5. Destino del paciente.


1. ESTADO HEMODINÁMICO
El estado hemodinámico puede verse alterado, de forma directa, por la patología
productora del dolor o por la aparición de complicaciones de dicha patología; y, de
forma indirecta, porque el dolor descompense una patología previa del paciente.
Los datos clínicos sugestivos de inestabilidad hemodinámica son: disnea, síncope,
hipotensión o hipertensión arterial, cortejo vegetativo, bajo gasto cardíaco y trastornos
graves del ritmo cardíaco.
Las patologías más frecuentes productoras de dolor torácico e inestabilidad
hemodinámica son: angina inestable, infarto agudo de miocardio, disección aórtica
aguda, pericarditis con derrame, tromboembolismo pulmonar, neumotórax a tensión,
perforación de esófago y volet costal.




                                                                             Página 101
DOLOR TORÁCICO


2. DIAGNÓSTICO SINDRÓMICO
Se basa en los datos recogidos por la anamnesis (antecedentes familiares,
antecedentes personales, enfermedad actual), características del dolor (localización,
calidad, inicio y evolución, intensidad, duración, factores desencadenantes y
agravantes, factores que lo alivian, síntomas asociados,...) y la exploración física.
Los patrones clínicos típicos más frecuentes se expresan a continuación.
Patrón clínico coronario.
Localización retroesternal (más frecuente), en precordio, o en cualquier zona de
irradiación. Irradiación a cara anterior de tórax, cuello, miembros superiores, región
interescapular. De tipo visceral (opresión, quemazón, disconfort...). Nunca es súbito.
Aumenta progresivamente. Entre los episodios no hay dolor. Intensidad variable,
dependiendo del sujeto y de la causa. Duración variable, según la causa (de 1 a 10
minutos). En el IAM y angor prolongado es mayor de 20 minutos. Se desencadena por
cualquier circunstancia que aumente el consumo de oxígeno miocárdico (           estrés,
ejercicio físico, anemia,...). Puede no haber factor desencadenante. Se alivia con la
supresión del factor desencadenante (reposo psicofísico) y con nitroglicerina sublingual.
Patrón clínico pleural.
Localización en costado, región mamaria o inframamaria, región retroesternal y cuello,
o en el límite toraco-abdominal, con irradiación a cuello y hombro. Puede aparecer en
el abdomen (homolateral), hombro y cara interna del brazo. De tipo punzante. Inicio
variable según la causa. Evoluciona de forma estable. Si hay derrame pleural disminuye
de intensidad. Intensidad variable, muy intenso en el neumotórax. Influye la rapidez
de instauración. Duración variable según la causa. En general de horas a días. Se
agrava con la tos, inspiración, estornudo, flexión y extensión de la columna dorsal.
Disminuye con la aparición de derrame pleural, la inmovilización del hemitórax
afectado, decúbito sobre el hemitórax afectado y respiración abdominal. Puede
asociarse tos, disnea u otros síntomas, según la causa. La exploración física puede ser
normal o existir semiología de neumotórax, neumonía o derrame pleural.
Patrón clínico pericárdico.
Localización precordial o retroesternal. Irradiación a cara anterior de tórax, miembros
superiores o región interescapular. Tipo pleurítico o isquémico (similar al coronario),
dolor sincrónico con los latidos cardiacos. Inicio agudo, raras veces súbito. Aumenta
progresivamente de intensidad. Intensidad variable, desde molestia a gran intensidad.
Duración variable, en general días. No relacionado con el esfuerzo. Se agrava con la
tos, la inspiración y la deglución. Aumenta con el decúbito supino, la rotación del tórax
y la elevación de los hombros. Disminuye en sedestación, posición genupectoral,
decúbito prono y con antiinflamatorios. Puede haber fiebre u otros síntomas, según la
etiología. Exploración física: roce pericárdico




Página 102
DOLOR TORÁCICO


Patrón clínico de tromboembolismo pulmonar (TEP).
Localización en región torácica lateral. Irradiación a resto del tórax, cuello y hombro.
Tipo pleurítico, isquémico (similar al coronario) o mecánico. Inicio súbito. Evoluciona de
forma estable. Disminuye de forma progresiva. Intensidad variable. Falta hasta en un
20% de los casos. Duración variable, en general de horas a días. Síntomas y signos
asociados: Disnea, tos, hemoptisis, ansiedad, febrícula, taquipnea, hasta hipotensión,
shock y muerte súbita. Factores de riesgo: Factores de riesgo tromboembólico.
Patrón clínico esofágico.
Localización retroesternal. Irradiación similar al coronario. Calidad: urente, constrictivo,
quemazón. Inicio y evolución según la causa, desde súbito (perforación) a progresivo.
Intensidad variable. Duración desde segundos hasta horas. En la perforación es más
prolongado. Puede desencadenarse por ingesta de alcohol, alimentos ácidos, o por
vómitos. Aumenta con el decúbito, la deglución y las maniobras de Valsalva. Se alivia
con antiácidos y el ortostatismo (reflujo gastroesofágico), nitratos y antagonistas del
calcio (espasmo esofágico). Síntomas asociados: pirosis en el reflujo, disfagia en los
trastornos de la motilidad. Vómitos, dolor torácico agudo y enfisema subcutáneo
(Tríada de Mackler) en la perforación. Exploración física normal, salvo en caso de
perforación.
Patrón clínico osteomuscular.
Calidad punzante en los casos agudos, sordo en los casos crónicos. Evolución
intermitente. Intensidad variable. Desencadenado por esfuerzos, sobrecarga de peso,
traumatismos recientes o antiguos, movimientos de la caja torácica y extremidades
superiores, respiración profunda y palpación de la zona dolorosa. Se alivia con calor
local, reposo y analgésicos. Nunca se acompaña de datos objetivos de gravedad ni de
cortejo vegetativo. Deben buscarse puntos álgidos que se desencadenan con la presión
o la movilización.
Patrón clínico articular.
Dolor inflamatorio: De predominio matutino. Tras el descanso nocturno presenta dolor
y rigidez que mejora con la actividad a lo largo del día. No suele mejorar con el
reposo. Es diurno y nocturno. Dificulta el sueño. Aumenta con la movilización de la
zona afecta, lo que impide la actividad física normal del paciente. Se acompaña de
otros signos de inflamación. Hay limitación de la movilidad, aunque los movimientos
articulares no se afectan en la misma medida. Es frecuente que se acompañe de
manifestaciones sistémicas.
Dolor mecánico: Se desencadena siempre al movilizar la articulación afecta. Mejora
por la mañana tras el reposo nocturno. Cede con el reposo, salvo estados muy
avanzados. Mejora con el “calentamiento” de la articulación y reaparece con la
sobrecarga. Hay escasa limitación de la movilidad. Predomina en las articulaciones de
carga. No suele aumentar con todos los movimientos articulares. No se acompaña de
otros signos inflamatorios. No se acompaña de manifestaciones sistémicas.


                                                                                Página 103
DOLOR TORÁCICO


Patrón clínico neurológico.
Localización siguiendo el recorrido del nervio o raíz afectado. Calidad urente, como
“paso de corriente”, como “calor”. Intensidad variable, pudiendo llegar a ser muy
intenso. Inicio rápido, de minutos a horas. Puede durar varios días. Aumenta al cargar
peso y con los movimientos que aumenten la compresión. Se alivia con la tracción de la
columna (compresión radicular), reposo en decúbito supino, la infiltración del nervio
(anestésicos locales) y analgésicos (escasa utilidad). Puede asociarse lesiones cutáneas
(herpes zooster), parestesias, hipoestesias o paresias.
Patrón clínico psicógeno.
Dolor atípico sin ajustarse a ninguno de los patrones anteriores. Existen datos de
neurosis, depresión. Suele relacionarse con un precipitante emocional. Carácter “no
fisiológico”. Mejoría del dolor con el uso de “placebos”. Nunca despierta al paciente.
Suele localizarse sobre la punta cardiaca.


3. DIAGNÓSTICO ETIOLÓGICO DEL DOLOR TORÁCICO
Una vez analizado el estado hemodinámico y realizado el diagnóstico sindrómico del
dolor torácico mediante la anamnesis y la exploración física, se investigará su etiología,
ayudándonos de las exploraciones complementarias disponibles en urgencias.
         •   Hemograma con fórmula y recuento leucocitario
         •   Estudio enzimático (CK, CK-MB, GOT)
         •   Bioquímica sanguínea
         •   Análisis de orina
         •   Gasometría de sangre arterial
         •   Electrocardiograma
         •   Radiografía (columna, tórax, abdomen)
         •   Otros: Ecografía abdominal, endoscopia digestiva alta, TAC toraco-
             abdominal.
El estudio detallado d las diferentes patologías productoras de dolor torácico se
                       e
escapa del propósito de este tema. A continuación se enumeran las causas más
frecuentes de dolor torácico (Tabla 9.1).


4. TRATAMIENTO URGENTE
Los objetivos son:
         • Estabilizar el estado hemodinámico.
         • Tratamiento etiológico.
         • Tratamiento sintomático.




Página 104
DOLOR TORÁCICO



                                            SITUACIÓN HEMODINÁMICA
   Patrón clínico
                                   ESTABLE                          INESTABLE

                      Angina de pecho.
                      Infarto agudo de miocardio.        Angina de pecho.
   CORONARIO          Arritmias supraventriculares.      Infarto agudo de miocardio.
                      Valvulopatías.                     Arritmias ventriculares.
                      Miocardiopatías.                   Disección aórtica.
                      Anemia grave.

   PERICÁRDICO        Pericarditis aguda.                Pericarditis con derrame.
     PLEURAL          Pleurodinia y pleuritis.           Neumotórax

    PULMONAR          Traqueobronquitis aguda.           Tromboembolismo pulmonar
                      Neumonía

    ESOFÁGICO         Trastornos de la motilidad.        Perforación de esófago.
                      Reflujo gastroesofágico.

                      S. de distensión gástrica.         Perforación de víscera hueca
                      S. del ángulo esplénico.           (estómago, duodeno).
    DIGESTIVO         Patología de vías biliares.
                      Ulcus gastroduodenal.
                      Patología pancreática.

                      Distensión muscular.
                      Mialgias.
                      Traumatismos.
 OSTEOMUSCULAR        Procesos degenerativos.
                      Procesos inflamatorios.
                      Costocondritis (Síndrome de
                      Tietze).
                      Neuritis del Herpes zooster.
  NEUROLÓGICO         Neuralgia postherpética.
                      Compresión de raíces nerviosas.

      OTROS           Dolor torácico agudo idiopático.
                      Reumatismo psicógeno.

Tabla 9.1.- Causas más frecuentes de dolor torácico.


En este tema sólo comentaremos la estabilización del estado hemodinámico. Las
medidas a tomar son:
        • Reposo.
        • Permeabilidad de las vías aéreas, oxigenoterapia (mascarillas faciales,
          ventilación asistida, controlada).


                                                                                Página 105
DOLOR TORÁCICO


        • Monitorización de constantes vitales (TA, pulso, frecuencia respiratoria).
          Monitorización ECG.
        • Fluidoterapia intravenosa.
        • Administración de drogas vasoactivas, vasodilatadores, analgesia (según la
          causa), antiarrítmicos, etc.


5. DESTINO DEL PACIENTE
Viene dado por la importancia de la patología que se trate. Los criterios de ingreso son:
   a) Patología potencialmente grave, con riesgo vital: Área de Observación o Unidad
      de Cuidados Intensivos (UCI).
   b) Patología no vital que requiera estudio y tratamiento reglados. Dependiendo de
      los criterios de cada tipo de patología ingresará en planta de hospitalización o
      será dado de alta para estudio y tratamiento ambulatorio.




Página 106
EL DOLOR ABDOMINAL


Capítulo 10

EL DOLOR ABDOMINAL
Vázquez N., Sempere M.T., Delgado Y. y Pérez-Gascón C.




INTRODUCCIÓN:
El dolor abdominal es una de las causas más frecuentes de consulta en un Servicio de
Urgencias. Intentaremos en un texto de estas características ordenar todos aquello
aspectos que deben constar en la historia clínica del paciente (anamnesis, exploración
física, exploraciones complementarias) y que deben permitir llegar al diagnóstico
sindrómico de estos cuadros.
Tomarse el tiempo necesario para cumplimentar estos aspectos significa, con
seguridad, ahorrar tiempo y enfocar adecuadamente este tipo de cuadros clínicos.


A.- ANAMNESIS.
1. Antecedentes personales. Cuadros similares al actual, antecedentes quirúrgicos y
   médicos, ingesta de fármacos.
2. Localización e irradiación del dolor. Dato esencial. Conviene recordar que la
   localización retroesternal o dorsal alta sugiere patología esofágica o cardiológica.
   Los dolores de origen gástrico o duodenal suelen situarse en epigastrio e HD.
   El mesogastrio e hipogastrio puede corresponder a intestino delgado o anexial, el
   ovario no duele salvo por rotura o torsión de quiste. La situación del epigastrio e HI
   suele corresponder a páncreas. El HD, epigastrio y subescapular a vesícula, vías
   biliares (colangitis, colecistitis, cólico hepático). La FID con inicio epigástrico a la
   Apendicitis aguda.
   El carácter difuso o mesogástrico suele corresponder al origen vascular
   mesentérico. El vacio-FII es localización habitual de la diverticulitis de colon.
3. Intensidad, carácter y cronología del dolor.
   La intensidad del dolor tiene una relación directa con la magnitud del estimulo
   doloroso, aunque la percepción individual del mismo es muy variable (deseado
   “dolorímetro”).
   El carácter y la forma de presentación del dolor tienen importante valor
   semiológico. La instauración brusca sugiere perforación víscera hueca (ulcus),
   neumotórax espontáneo, infarto abdominal o miocárdico, rotura de embarazo
   ectópico, etc.


                                                                               Página 107
EL DOLOR ABDOMINAL


   Relación postural, con ingesta/defecación/menstruación, actitud del paciente,
   (decúbito, bipe, deambulación y “cuclillas”).


CAUSAS DEL DOLOR ABDOMINAL SEGÚN SU VELOCIDAD DE DESARROLLO


Instauración brusca.
Ulcera perforada.                  Rotura de absceso o hematoma
Rotura de embarazo ectópico        Rotura de aneurisma aórtico disecante.
Neumotórax espontáneo.             Infarto de órgano abdominal, corazón o pulmón.
Comienzo rápido
Perforación de víscera hueca.      Estrangulación de víscera hueca (obstrucción
Oclusión intestinal alta.          con estrangulación, torsión).
Pancreatitis.                      Colecistitis aguda.
Infarto mesentérico                Cólico renal.
Cólico biliar.                     Embarazo ectópico.
Diverticulitis.                    Apendicitis (menos común).
Desarrollo gradual. (horas)
Apendicitis (común).               Hernia estrangulada.
Oclusión intestinal baja.          Colecistitis.
Pancreatitis.                      Diverticulitis.
Absceso intraabdominal.            Perforación de tumor gástrico o colónico.
Amenaza de aborto.                 Salpingitis.
Retención urinaria.                Infarto intestinal.
Gastroenteritis.
4. Sintomatología acompañante.
Importante valorar la sintomatología vegetativa acompañante, nauseas, vómitos
(contenido del mismo) sudoración, frialdad, palidez, erupciones, etc.
B.- EXPLORACION FISICA.
1. Evaluar estado general y constantes vitales. (TA. Pulso, Tª, perfusión periférica)
   para valorar/orientar sobre gravedad del proceso.
2. Exploración cardio-respiratoria-neurológica.
3. Exploración abdominal.
   Inspección. Valorar cicatrices quirúrgicas, manchas anormales (periumbilical-Cullen-
   pancreatitis) (Hernias-masa inguino-escrotal).



Página 108
EL DOLOR ABDOMINAL


     Auscultación. Presencia o no de ruidos peristálticos (ruidos metálico-obstrucción
     intestinal, íleo paralítico-trastornos hidroelectrolíticos), cuidado con tiempo de
     evolución y edad del paciente.
     Percusión. Timpanismo generalizado. (timpanismo central, matidez flancos, ascitis,
     posible PBE).
     Palpación. Es el aspecto más importante
          Valorar resistencia muscular (global/difusa-perforación-peritonitis-abdomen
          quirúrgico.) (Localizada. FID-apendicitis;) (HD-epigastrio colecistitis; FII-
          diverticulitis). (Tener en cuenta que ancianos y cuadros prolongados pueden
          presentar ausencia de rigidez abdominal a pesar de peritonitis difusa)
          Valorar signos de irritación peritoneal global localizada. (Blumberg, MC
          Burney, etc.).
          Maniobras complementarias (Psoas).
          Exploración orificios herniarios (inguinal, crural, escroto).
          Tacto rectal. Valorar dolor fondo saco Douglas, Tª rectal, aspecto heces.
4.   Valorar posibles causas de dolor abdominal de origen torácico.
          - Neumonía                    - Pericarditis.
          - IAM/Angor                   - Hernias torácicas.
          - Neumotórax.                 - TEP.
C.- EXPLORACIONES COMPLEMENTARIAS.
1. Rx simple de abdomen. En decúbito supino y bipedestación si es posible. Valorar
   diferentes parámetros (aire subdiafragmático-perforación), (niveles hidroaéreos-
   obstrucción-intestinal), (aerobilia-íleo biliar), gas en territorio portal-infarto
   mesentérico masivo), luminograma colon-descartar vólvulo sigma). Si la
   bipedestación no es posible, decúbito lateral izq. con rayo horizontal. Valorar líneas
   grasas y musculares. Esqueleto, masas, cálculos biliares, o renales-ureterales.
   Valorar hernias.
2. Rx de tórax PA. Descartar neumotórax, neumonías básales, rotura diafragmática,
   aumento silueta cardiaca (derrame pericárdico-pericarditis), derrame pleural izq.
   (pancreatitis).
3. Ecografía abdominal.
     Aporta mayor información que la Rx simple abdomen. Muy útil en patología biliar
     (litiasis, colecistitis, colédoco aumentado de calibre), hepática (tumores, éstasis),
     páncreas (edema-pancreatitis), (calcificaciones y tamaño de Wirsung. Pancreatitis
     crónica), tumores renal-ureteral (litiasis, dilatación pelvis renal), vasos abdominales
     (aneurisma aorta, obstrucciones cara inferior), peritoneo (abscesos, tumores,


                                                                                Página 109
EL DOLOR ABDOMINAL


     líquido libre), traumatismos (rotura bazo, hígado), ginecológica (embarazo ectópico,
     quistes ovario torsionados).
4. Analítica.
        •   Hemograma (leucocitos, anemia)
        •   Iones (alteraciones hidroelectrolíticas-íleo paralítico)
        •   Amilasa sangre y orina, Lipasa.
        •   CPK (MB), si sospecha de IAM.
        •   Función renal (Urea, Creatinina)
        •   Sedimento urinario (cólico renal, cistitis)
        •   GOT, GPT, Glucemia, Coagulación (hepatitis)
5.   Punción abdominal.
      Necesaria eventualmente. Sospecha de hemoperitoneo               (Traumatismo
      abdominal), Peritonitis bacteriana espontánea (cirrosis hepática ascitis)
      Pancreatitis graves (determinación de amilasa, contenido hemático)
6.   Exploración ginecológica.
      Necesario en casos que puedan sugerir clínicamente origen ginecológico de dolor
      abdominal (embarazo ectópico, torsión quiste ovario, salpingitis…).
7.   Arteriografía mesentérica.
      Situación infrecuente pero a la que convendría remitir ante sospecha fundada de
      trombosis, isquemia mesentérica para intentar cirugía precoz.
8.   Laparotomía exploradora.
      Siguiendo los pasos adecuados es una técnica a la que hay que recurrir
      excepcionalmente, pero sigue y debe seguir formando parte de las posibilidades
      diagnóstico-terapéuticas de cuadros de dolor abdominal con importante
      repercusión general, no filiados por los métodos anteriores. (preferible
      laparotomía “blanca” que éxitus sin diagnóstico).


DIAGNOSTICO DEL ABDOMEN AGUDO.
En todos los casos.
        Historia clínica
        Exploración física (centrada en signos vitales, tórax, abdomen y tacto rectal.)
        Radiografía simple de abdomen en decúbito y bipedestación.
        Hemograma.
Indicados con frecuencia
        Ecografía abdominal.
        Examen ginecológico.

Página 110
EL DOLOR ABDOMINAL


       Punción abdominal.
       Radiografía de tórax.
       ECG.
       Sedimento urinario.
       Amilasa y lipasa séricas.
       Intubación nasogástrica para examinar el contenido gástrico.
Indicados en ocasiones
       Radiología digestiva (gastroduodenal o enema opaco, a menudo con contraste
       hidrosoluble.)
       Pielografía intravenosa.
       Arteriografía mesentérica.
En caso de duda.
       Laparotomía exploradora.


EPILOGO.


Nos hemos referido en este tema a causas más o menos comunes de dolor abdominal.
Cuando a pesar del uso correcto de todos los métodos diagnósticos, el diagnóstico
sigue siendo incierto. Hay que pensar en las causas excepcionales de dolor
especialmente    las metabólicas      (porfiria, hiperparatiroidismo, botulismo, fiebre
mediterránea familiar, intoxicación por metales pesados, etc., etc.)
También debe formar parte del baraje clínico la posibilidad de observación del paciente
con cuidados de sus constantes vitales y la reevaluación posterior de la metodología
diagnóstica seguida.




                                                                           Página 111
ATENCIÓN INICIAL AL PACIENTE POLITRAUMATIZADO


Capítulo 11

ATENCIÓN INICIAL AL PACIENTE POLITRAUMATIZADO.
Ibáñez M.T., Bonal J.A., Martí-Viaño J.L.




1.- INTRODUCCIÓN
Probablemente no ha sido apreciada aún la magnitud del problema de los
politraumatizados, ya que son la causa fundamental de muerte en las tres primeras
décadas de la vida y figuran en cuarto lugar entre las causas de muerte global. La
obtención de una tasa de mortalidad cada vez más baja durante los últimos años se
ha relacionado con los siguientes factores:
        - Estabilización de la víctima en el lugar de origen.
        - Cuidados adecuados en el transporte al hospital.
        - Reducción del tiempo entre el traumatismo y la llegada al hospital definitivo,
          saltándose puestos de atención intermedia.
Se define al politraumatizado como aquel paciente que presenta un conjunto de
lesiones traumáticas producidas por un agente único o por agentes de diferente
naturaleza, que actúan sobre varias regiones anatómicas, provocando, en cualquier
caso, lesiones asociadas de distintos órganos y/o sistemas. No debe confundirse con el
paciente polifracturado (salvo que las fracturas de las extremidades se asocien a un
traumatismo craneoencefálico).
La asistencia hospitalaria inicial al traumatizado grave supone un reto, por su
complejidad, para cualquier urgencia hospitalaria independientemente de su nivel. El
objetivo es abordar al paciente mediante una sistematización de acciones destinadas a
diagnosticar y tratar, en primer lugar, aquellas lesiones que comprometen la vida
(evaluación primaria – resucitación) para, una vez resueltas éstas, evaluar el resto
de lesiones ( evaluación secundaria). Se finalizará con la resolución definitiva de
todas las lesiones en orden a su nivel de gravedad (      evaluación terciaria), en
colaboración con los diferentes servicios hospitalarios.
2.- NIVELES DE ACTUACIÓN
Habitualmente se establecen tres niveles de actuación:
 I.- Evaluación primaria
Es la que debería realizarse en el mismo lugar del accidente aunque en muchas
ocasiones la evaluación primaria, secundaria y terciaria se superponen debido a que,
cuando el paciente politraumatizado llega al hospital, éste es el primer lugar en el que
recibe asistencia médica especializada. Se efectúa directamente sobre las personas que

                                                                            Página 113
ATENCIÓN INICIAL AL PACIENTE POLITRAUMATIZADO


acaban de sufrir un grave traumatismo. Pueden estar atrapadas, pueden no tener
conciencia y por lo tanto no identificar posibles zonas lesionadas y pueden estar bajo
los efectos del alcohol o de algunas otras sustancias. El objetivo (tabla 11.1) es
proporcionar rescate sin otras lesiones secundarias, iniciar monitorización adecuada,
ayuda médica dirigida a solucionar las lesiones graves y transporte medicalizado hasta
el centro asistencial.


      1.- Asegurar la permeabilidad de la vía aérea con control cervical y
          administración de oxígeno a alto flujo con mascarilla.

      2.- Control de la respiración: descartar neumotórax a tensión y asegurar
          una correcta ventilación / oxigenación.

      3.- Control circulatorio: identificar y tratar el shock. Cohibir la hemorragia
          externa (compresión local).

      4.- Valoración neurológica:     despistar    edema    cerebral   y   urgencia
          neuroquirúrgica.
      5.- Desnudar al paciente y colocar sondas.

      Tabla 11.1.- Reconocimiento primario.


Debe realizarse con las normas A, B, C, D, E y F del soporte vital avanzado
traumatológico -SVAT-.


                              A = Vía Aérea
                              B = Respiración
                              C = Circulación
                              D = Discapacidad neurológica
                              E = Inmovilización
                              F = Monitorización


A.- VÍA AÉREA
1.   Dado que la hipoxia supone la mayor amenaza para el paciente traumatizado, la
     medida más inmediata es el control de la vía aérea. La causa más frecuente de
     muerte evitable en traumatismos graves es la obstrucción de la vía aérea por
     la lengua al disminuir el nivel de conciencia. Se debe considerar que todos los



Página 114
ATENCIÓN INICIAL AL PACIENTE POLITRAUMATIZADO


     pacientes politraumatizados tienen una lesión de columna cervical y un
     estómago lleno.
2.   Antes de cualquier manipulación de la vía aérea, todos los pacientes requieren una
     estabilización inicial de la columna cervical. Puede instituirse una
     inmovilización manual manteniendo la cabeza en posición neutra. Pueden
     colocarse sacos de arena a ambos lados de la cabeza sujetos con una cinta
     alrededor de la frente. La estabilización también puede lograrse con un collarín
     rígido, ya que los collarines blandos no son eficaces.
3.   Todas las secreciones, sangre o vómitos de la orofaringe y cualquier cuerpo
     extraño (dentadura, piezas sueltas) deben extraerse.
4.   Siempre se debe administrar oxígeno suplementario a concentración
     elevada. Si el paciente precisa intubación traqueal (tabla 11.2):


                1.-   Taquipnea de > 30 resp./min.
                2.-   Uso de músculos accesorios respiración.
                3.-   Disminución del murmullo vesicular.
                4.-   Estertores y roncus abundantes.
                5.-   Irritabilidad por hipoxia cerebral.
                6.-   Cianosis.
                7.-   Hipoxemia.

     Tabla 11.2.- Necesidad de asistencia ventilatoria temprana en el paciente
     politraumatizado.



     - Paciente despierto: según la naturaleza de los traumatismos, la capacidad del
       paciente para cooperar y su estabilidad general, se dispone de diferentes
       opciones:
               - Intubación nasal u orotraqueal con el paciente despierto con o sin
                 utilización de fibrobroncoscopio.
               - Intubación nasal a ciegas.
               - Intubación de secuencia rápida.
     - Paciente combativo: el enfoque más eficaz es la inducción de secuencia rápida
       con un hipnótico y un relajante muscular despolarizante (succinilcolina) siempre
       que no existan problemas anatómicos que impidan el bloqueo neuromuscular.
       Puede intentarse una intubación nasal a ciegas, pero la sedación de estos
       pacientes para controlar su agitación puede conducir a un grave compromiso de
       las vías aéreas.
     - Paciente inconsciente: normalmente el enfoque más seguro y eficaz es la
       intubación orotraqueal.

                                                                           Página 115
ATENCIÓN INICIAL AL PACIENTE POLITRAUMATIZADO


En general se recomiendan tubos de tamaño:
                  - Nº 8 para hombres
                  - Nº 7.5 para mujeres
En cualquier caso, debe de verificarse la posición del tubo traqueal y garantizarse una
ventilación y una oxigenación adecuadas.
Hay que tener en cuenta que la asistencia ventilatoria eleva la presión intratorácica,
pudiendo disminuir el retorno venoso y el gasto cardiaco, que unidos al shock
hipovolémico pueden producir un desenlace fatal. Por lo tanto, se deberán evitar
volúmenes corrientes elevados o altas presiones de la ventilación mientras exista déficit
de volemia.



B.- RESPIRACIÓN:
Es fundamental asegurar una adecuada transferencia de gases (oxigenación y
eliminación de CO2).
La ventilación incluye una adecuada función pulmonar con integridad de la pared
torácica y el diafragma. Se debe evaluar fundamentalmente con datos clínicos, aunque
se puede usar un pulsioxímetro como ayuda, dado que su colocación se hace
rápidamente y nos aporta información valiosa. Mide la saturación de O2 en sangre
arterial, que se correlaciona aproximadamente con los niveles de PaO2 (tabla 11.3).
Las limitaciones que tiene son que se requiere una buena limpieza de la superficie de
colocación (normalmente un dedo de la mano) y que no es fiable su medición en casos
de vasoconstricción periférica (shock, hipotermia) y en anemias severas (< 5 gr. Hb).
En esta fase no nos sirven los gases arteriales por ser una técnica que consume tiempo
tanto en su obtención como en la llegada de los resultados. Se realizarán en la
evaluación secundaria.
Es obligado evaluar y tratar las lesiones vitales que puedan manifestarse
evolutivamente:
        - Neumotórax a tensión.
        - Neumotórax abierto.
        - Hemotórax masivo.
        - Taponamiento cardiaco.
        - Volet costal con inestabilidad de la pared e insuficiencia respiratoria.
        - Contusión pulmonar masiva.




Página 116
ATENCIÓN INICIAL AL PACIENTE POLITRAUMATIZADO



                   PaO2                                    SatO2%

                   27 mmHg                                50%
                   30 mmHg                                60%
                   60 mmHg                                90%
                   90 mmHg                                100%
            Tabla 11.3.- Correlación aproximada entre Sat O2% y PaO2



C.- CIRCULACIÓN
Desde el punto de vista cardiovascular debemos atender a dos tipos de parámetros: el
corazón como bomba y la reposición de volumen plasmático.
El corazón como bomba puede fallar en su función y producirse una insuficiencia
cardiaca severa en el curso de un neumotórax a tensión, por aumentar la presión
intratorácica y disminuir la precarga. Además, el fallo cardiaco se puede producir por
taponamiento pericárdico, contusión miocárdica por fractura de esternón, infarto de
miocardio en personas predispuestas y heridas penetrantes a nivel precordial. En caso
de neumotórax a tensión es obligado el drenaje pleural (catéter tipo Abbocath grueso
nº 14G en segundo espacio intercostal con jeringa y sello de agua o tubo de drenaje
pleural en 5º espacio intercostal, línea axilar media) y la realización de
pericardiocentesis si hay taponamiento cardiaco.
La reposición de volumen plasmático se realizará:
1. Acceso intravenoso: se precisan un mínimo de 2 catéteres venosos anchos (al
   menos 2 catéteres 16 o 14 G en el brazo) que deben insertarse por encima del nivel
   del diafragma en los pacientes con lesiones del abdomen (y con la posibilidad de
   una alteración venosa mayor) para impedir la transferencia de líquido a las áreas
   extravasculares. El acceso i.v. por debajo del nivel del diafragma sólo es útil si se
   supone una alteración de la vena cava superior.
2. Si la canulación venosa periférica no resulta satisfactoria, la canulación percutánea
   de la vena subclavia o de la vena femoral es más rápida que una disección
   quirúrgica y tiene una tasa de complicaciones similar. Aunque el acceso por la vena
   yugular interna o externa es la opción, a menudo está dificultado debido a la
   inmovilización de la cabeza y del cuello por la sospecha de lesiones cervicales. A
   menudo se insertan percutáneamente manguitos introductores (7-8.5 F) en una
   vena central de gran calibre para obtener tasas de flujo mayores.
3. Anteriormente se había defendido el uso de los pantalones militares antishock o las
   prendas neumáticas antishock. como maniobra temporal para mejorar el llenado
   venoso y cardiaco. No obstante, este efecto es de un valor cuestionable y su

                                                                            Página 117
ATENCIÓN INICIAL AL PACIENTE POLITRAUMATIZADO


   utilización se asocia con una serie de complicaciones (síndrome compartimental e
   isquemia de las extremidades inferiores). Probablemente son de mayor utilidad en
   estabilización de las fracturas de la pelvis y de las extremidades inferiores.
4. La restitución de volumen se inicia inmediatamente con el establecimiento del
   acceso venoso.
La hemorragia es la causa de muerte del politraumatizado más efectivamente tratable
en el hospital. La hipoperfusión periférica debe ser etiquetada de hipovolemia en
principio. Debemos recordar que las fuentes de sangrado interno están invariablemente
en tórax, abdomen, pelvis (retroperitoneo) y fracturas múltiples, sobre todo del fémur.
El déficit de volemia inicial podrá ser estimado según las orientaciones del Comité
traumatológico del Colegio Americano de Cirugía (Tabla 11.4)



                            CLASE I        CLASE I I       CLASE I I I      CLASE IV
Pérdida sangre (ml)            750         750-1500         1500-2000          >2000
                              <15%          15-30%           30-40%            >40%
Frec. cardiaca (ppm)           100           100-120         120-140           >140
Tensión arterial             Normal          Normal         Disminuida       Disminuida
Frec. respiratoria            14-20           20-30            30-35            >35
Test capilar                 Normal           Límite          >2 seg.         >2 seg.
Orinal (ml/h)                   30            20-30            5-15             <5

Estado mental                Ansioso         Ansioso          Confuso         Letargia
Perfusiones                    Crist         Crist/Col       Crist/Col/      Crist/Col/
                                                              Sangre          Sangre
Tabla 11.4.- Clasificación según pérdidas.




La reposición de la volemia se realizará inicialmente con cristaloides y/o coloides según
se muestra en la Tabla 11.5. En el paciente politraumatizado el principal componente
del shock es el déficit absoluto o relativo del volumen plasmático. La prolongación de
este estado produce alteraciones en la microcirculación, que afectan aún más al
volumen sanguíneo circulante. Todos estos factores se reflejan clínicamente por los
volúmenes de líquidos desproporcionadamente grandes necesarios para reanimar al
paciente con shock grave, necesitando aproximadamente el doble de volumen de
líquidos respecto a la pérdida hemática calculada.

Página 118
ATENCIÓN INICIAL AL PACIENTE POLITRAUMATIZADO




 %VOLEMIA             VOLUMEN A                TIPO DE SOLUCION      RELACION
 PERDIDA             ADMINISTRAR                                   CRIST/COLOIDE
     10 %              Pérdida x 4                 cristaloide
     20 %              Pérdida x 1.5              crist/coloide           2/1
     30 %              Pérdida x 1.5              crist/coloide           1/1
     40 %              Pérdida x 1.5              crist/coloide           1/2
Tabla 11.5.- Reposición de la volemia en el shock hipovolémico.



EJEMPLO: Paciente de 70 Kg -Volemia aprox. de 5.000 ml.
- Pérdida de 500 ml primeros: Reposición con 2.000 ml de cristaloides.
- Pérdida de 500 ml más: Reposición con 500 ml de cristaloides + 300 ml de coloides
- Pérdida de 500 ml siguientes: Reposición con 400 ml de cristaloides + 400 ml de
  coloides.
- Pérdida de 500 más: Reposición con 300 ml de cristaloides + 500 ml de coloides.

En las situaciones de transfusión sanguínea masiva, después de recambiar más de una
volemia es frecuente observar inicialmente plaquetopenia y, más tardíamente, una
prolongación de los tiempos de coagulación. Esto es debido al déficit de reposición de
los factores de coagulación (coagulopatía dilucional) y a que el shock, junto con el
propio traumatismo, provoca un daño tisular que pone en marcha una coagulación
intravascular diseminada (CID). Consecuentemente, es importante que nos
adelantemos a esta situación fundamentalmente con una rápida estabilización del
shock. (tabla 11.6).


D.- DISCAPACIDAD NEUROLÓGICA

Interesa despistar con urgencia la presencia o no de focalidad neurológica, valorar la
necesidad de TAC craneal, hiperventilación y osmoterapia, para lo que procederemos
a:
         1.- Valorar el nivel de conciencia.
         2.- Tamaño y reacción pupilar
         3.- Mejor respuesta verbal y motora mediante la escala de coma de Glasgow.




                                                                           Página 119
ATENCIÓN INICIAL AL PACIENTE POLITRAUMATIZADO



1.    Mantener vía aérea adecuada.
2.    Registro de signos vitales iniciales.
3.    Insertar al menos 2 catéteres intravenosos de grueso calibre (14- 16G), en
      vena del brazo. Simultáneamente, obtener muestras sanguíneas para la
      determinación de: hemograma, coagulación, Na, K, Urea, creatinina,
      gasometría venosa y determinación de grupo sanguíneo.
4.    Dar 1 a 2 litros de cristaloides rápidamente hasta que la TA se remonte
5.    Hacer compresión en el sitio de hemorragia cuando sea posible. Evaluar
      indicación quirúrgica.
6.    Estimar las pérdidas de volumen sanguíneo actuales y las posibles pérdidas en
      la hora siguiente según el ritmo de la hemorragia. Ordenar petición de sangre.
7.    Insertar catéter de PVC
8.    Si la hemorragia continúa, comenzar con transfusión de concentrados de
      hematíes específicos de grupo.
9.    Si la hemorragia es activa, transfundir concentrados de hematíes del grupo 0
      positivo para hombres y 0 negativo para mujeres en edad fértil. Si se
      transfunden 2 o más unidades de estos grupos, deben realizarse nuevas
      pruebas cruzadas antes de transfundir sangre de tipo específico de grupo.
10.   Calentar todas las soluciones transfundidas para mantener Tª a 36º C.
11.   Después de 6-8 unidades de concentrados de hematíes, dar plasma fresco
      congelado a razón de 1 a 2 unidades por cada 2 unidades de concentrados de
      hematíes adicionales E1 plasma fresco congelado debe ser requerido con 45
      min. de antelación.
12.   Después de 8 unidades de concentrados de hematíes, dar plaquetas a razón de
      1:1 unidad de plaquetas por cada unidad de concentrado de hematíes.
13.   Medir hematocrito, coagulación, calcio y plaquetas y adecuar terapia según
      resultados.
14.   Dar una ampolla de Ca lentamente después de cada 6 unidades de sangre
      solamente si la velocidad de infusión fue de 1 unidad/5 min. Medir intervalo QT
      en el ECG.
15.   Mantener Tª del paciente.
16.   No utilizar soluciones de RL como diluyente (lleva calcio y coagula la sangre)
      ni de SG5 % ya que es hipotónico e "hincha" los hematíes.

Tabla 11.6.- Transfusión masiva




Página 120
ATENCIÓN INICIAL AL PACIENTE POLITRAUMATIZADO




E.- MONITORIZACIÓN

La monitorización básica que debe disponer toda sala de urgencias que asista a un
politraumatizado será:
         1.- Tensión arterial incruenta.
         2.- Electrocardiograma continuo.
         3.- Pulsioximetría.
La monitorización más avanzada estará dictada por la gravedad de las lesiones y los
problemas médicos preexistentes.
1. En los pacientes hemodinámicamente inestables o que están intubados y precisan
   un control frecuente de los gases en sangre arterial resulta de utilidad una vía
   arterial.
2. Debe considerarse una presión venosa central (PVC) para valorar la administración
   de líquidos, administrar fármacos vasoactivos o establecer un acceso i.v. adicional.
   Pero aunque suele ser útil en pacientes ancianos, cardiópatas o en situaciones de
   shock severo y mantenido, no es un procedimiento prioritario en las situaciones de
   emergencia, ni tampoco debería retardar el empleo de medidas más útiles.
3. Una vía en la arteria pulmonar puede resultar de utilidad en los pacientes con
   disfunción ventricular izquierda conocida, coronariopatía grave, valvulopatía o
   compromiso de múltiples sistemas orgánicos. Su inserción debe planificarse según
   el tiempo disponible y el estado clínico del paciente.


F.- DESNUDAR AL PACIENTE Y COLOCAR SONDAS.
1. Sonda nasogástrica (SNG): en hemorragias nasales y/o fractura de huesos propios
   de la nariz, colocar la SNG por la boca.
2. Catéter de Foley vesical: evitar si existe sangre en meato o hematoma en escroto.
3. Detallar la cantidad y características de jugo gástrico y orina.


II.- Evaluación secundaria

Sólo debe realizarse una vez descartados y resueltos los problemas vitales inmediatos.


A. EXPLORACIÓN FÍSICA ORDENADA: basada en la inspección, palpación y
   auscultación de:


                                                                           Página 121
ATENCIÓN INICIAL AL PACIENTE POLITRAUMATIZADO


1. Cráneo y cara: se ha de palpar el cráneo desde la zona anterior a la posterior,
   buscando scalps y fracturas craneales. Externamente, la base del cráneo es una
   línea que va desde la apófisis mastoides hasta la órbita. Consecuentemente, las
   fracturas de la base del cráneo pueden producir signos a lo largo de dicho trayecto.
   El hematoma periorbitario (“ojos de mapache”), la hemorragia subhialoidea y
   escleral, así como la rinorrea/otorrea y la equimosis de la apófisis mastoides (signo
   de Battle ) pueden constituir signos de una fractura de la base del cráneo.
2. Cuello: valorar los hematomas, asimetrías en los pulsos carotídeos, posición de la
   tráquea, enfisema subcutáneo, venas yugulares, dolor a nivel cervical, palpación de
   todas las apófisis espinosas buscando deformidades.
3. Tórax: Inspección y palpación para valorar signos de traumatismos, contusiones o
   heridas, movimientos torácicos y presencia de enfisema subcutáneo. Auscultación
   cardiopulmonar para valorar:
        - Hemoneumotórax: controlar ritmo de llenado de drenajes. Si es superior a
          200 cc por hora durante las primeras 6-8 horas, valorar toracotomía
          exploradora.
        - Inestabilidad torácica.
        - Contusión pulmonar: asegurar PaO2 > 80 mmHg.
        - Contusión cardiaca: controlar arritmias.
        - Taponamiento cardiaco.
4. Abdomen y pelvis: buscar hematomas externos, lesiones por cinturón de
   seguridad, palpar en busca de dolor, defensa... Examen externo de uretra y tacto
   rectal. Comprimir lateralmente la pelvis y el pubis (en caso de fractura será
   doloroso). Las fracturas de pelvis pueden producir hemorragias severas que se
   extienden a retroperitoneo y producen con frecuencia shock hipovolémico.
   En caso de inestabilidad hemodinámica sin foco visible hay que investigar sangrado
   intraabdominal mediante ecografía, TAC o punción-lavado peritoneal (PLP). Hay
   que recordar que la sangre produce irritación peritoneal tardíamente y que la
   distensión abdominal por sangrado es poco frecuente, siendo característica de
   sangrados masivos.
        - En caso de afectación hemodinámica severa con lesión abdominal evidente
          se debe realizar una laparotomía urgente.
        - Si hay afectación hemodinámica severa sin datos claros de afectación
          abdominal y se ha descartado el sangrado intratorácico, se puede elegir
          entre hacer ecografía in situ o PLP. La ecografía no detecta claramente
          sangrados retroperitoneales ni afectación de víscera hueca. La PLP es
          cruenta, no detecta sangrados retroperitoneales pero es muy s     ensible
          detectando mínimos sangrados intraabdominales aunque puede dar falsos


Página 122
ATENCIÓN INICIAL AL PACIENTE POLITRAUMATIZADO


          positivos provocados por una realización inadecuada de la técnica.; por ello
          sólo se aconseja en pacientes inestables y en presencia del cirujano.
        - En situación hemodinámica estable o con discretas oscilaciones, la tendencia
          es hacer ecografía abdominal y dejar la PLP para casos con líquido libre de
          origen incierto. En esta situación es aconsejable la realización de una TAC.
        - En pacientes con situación hemodinámica estable constante, en que se
          quiere evaluar el abdomen, la TAC ofrece más información que la ecografía,
          pudiendo realizarse además estudios con contraste.
5. Extremidades: inspeccionar en busca de fracturas, valorar pulsos periféricos y
   proceder a estabilizar las fracturas. Las fracturas de fémur pueden producir una
   hipovolemia severa.
6. Exploración neurológica completa.
7. Espalda: debe ser explorada al final y una vez descartadas posibles lesiones de la
   columna, para que no pasen inadvertidas posibles lesiones.
8. Profilaxis antitetánica.
9. Reevaluación clínica constante de las lesiones que se van encontrando durante
   el reconocimiento primario y el secundario, puesto que éstas pueden evolucionar
   durante su estancia en urgencias. Debe prestarse especial atención a la situación
   neurológica, respiratoria y hemodinámica.


B. PETICIÓN DE PRUEBAS COMPLEMENTARIAS.
        - Medir temperatura, diuresis y tensión arterial.
        - ECG de 12 derivaciones.
        - Analítica urgente: gasometría arterial, hemograma, estudio de coagulación,
          glucosa, urea, creatinina, iones, orina elemental.
        - RX tórax AP, pelvis AP y lateral de columna cervical.
        - Resto de exploraciones y analíticas en función del reconocimiento
          secundario.


III.- Evaluación terciaria

Una vez diagnosticadas las lesiones en la valoración primaria y secundaria se priorizará
su tratamiento en orden a la gravedad de las mismas, relegando a un segundo lugar
aquellas que aunque no representen un riesgo vital, sí pudieran producir secuelas en
capacidades.


                                                                            Página 123
ATENCIÓN INICIAL AL PACIENTE POLITRAUMATIZADO


La prioridad quirúrgica si el enfermo está estable, la constituyen aquellas lesiones
craneales que producen efecto masa que deberán ser evacuadas inmediatamente. Las
lesiones torácicas y abdominales deben ser reparadas a la vez que las craneales. La
tercera y cuarta prioridad son las lesiones vasculares y ortopédicas, constituyendo las
maxilofaciales la quinta prioridad.


3.- SITUACIONES ESPECIALES


A.- Politraumatismo en embarazadas
Aunque la secuencia de actuación e la misma, hay que tener en cuenta varias
                                  s
características específicas:
1. A pesar de estar ante dos pacientes, madre y feto, la reanimación de la madre es
   esencial para que el feto sobreviva. El mayor riesgo fetal se da en el segundo y
   tercer trimestre, puesto que durante el primero el feto está protegido por la pelvis.
2. Hay que tener en cuenta a la hora de valorar el shock, una serie de cambios
   fisiológicos producidos por el embarazo:
   - Compresión de la vena cava por el útero en decúbito supino. Por ello, tras el A, B,
     C terapéutico inicial se deberá colocar a la paciente en decúbito lateral izquierdo.
   - Existencia de hipervolemia fisiológica de la embarazada a término, tolerando
     descensos de volemia hasta del 30% sin presentar clínica.
   - Aumento de la frecuencia cardiaca durante el embarazo.
3. En cuanto sea posible, se hará monitorización fetal con consulta obstétrica.


B.- Politraumatismo en niños
El tratamiento inicial será similar al del adulto con las siguientes salvedades:
1. Para permeabilizar la vía aérea se elevará el mentón y se abrirá la boca.
2. En niños pequeños no es aconsejable el uso de cánula orofaríngea por el riesgo de
   traumatismo en el paladar. Si se necesitara se colocará directamente evitando la
   rotación.
3. En menores de 10 años, se emplearán tubos endotraqueales sin balón.
4. A pesar de que para calcular el diámetro del tubo endotraqueal hay fórmulas, la
   más simple es utilizar el diámetro que corresponda al dedo meñique del niño.




Página 124
ATENCIÓN INICIAL AL PACIENTE POLITRAUMATIZADO


5. En caso de tener que realizar una vía aérea quirúrgica, se debe utilizar la
   cricotiroidotomía por punción, puesto que la quirúrgica puede producir estenosis
   traqueal posterior.
6. Acceso venoso: es preferible el periférico al central pero se utilizan, habitualmente,
   la vena yugular externa, la cefálica o la safena. También se puede utilizar la vía
   intraósea.
7. La infusión inicial debe ser de 15-20 cc/kilogramo.
8. Evitar la pérdida de calor.




                                                                             Página 125
TRAUMATISMOS RAQUI-MEDULARES


Capítulo 12

TRAUMATISMOS RAQUI-MEDULARES
Segura J.M. y Mendoza A.




El Traumatismo Raqui-Medular (T.R.M.) se define como la lesión del complejo de la
columna vertebral, en sus tres componentes: osteo-ligamentoso 75%, médulo-radicular
10% y mixto 15%. La base en el manejo del T.R.M. pasa por una atención rápida,
diagnóstico correcto y tratamiento adecuado, ya que de ello va a depender su
pronostico.


EPIDEMIOLOGIA
Incidencia: 20-25 lesionados medulares por cada millón de habitantes y año.
Sexo: El 75% de los pacientes son hombres.
Edad:
        § 16-35 años (60%)
      § 36-70 años (28%)
Morbi-mortalidad:
         La expectativa de vida del lesionado medular, es igual a la del resto de la
         población.
Origen:
      § Accidente de tráfico        48% (menores de 45 años).
      § Caídas                      32% (mayores de 45 años)
        § Deporte                   13%
        § Otros                      7%
Topografía lesional:
     § El 85% de las fracturas son únicas.
        § Predominio sobre charnelas cérvico-torácica y tóraco-lumbar (80%).
        § Igualdad entre lesión medular completa e incompleta.


MECANISMO DE PRODUCCIÓN DE LAS FRACTURAS / LUXACIONES
Ante un traumatismo se produce una suma de fuerzas, que originan movimientos
violentos de cabeza y tronco. La magnitud y dirección de las mismas, determinará el



                                                                          Página 127
TRAUMATISMOS RAQUI-MEDULARES


tipo y extensión de la lesión osteo-ligamentosa y/o radículo-medular. Veamos dichos
mecanismos, referidos al segmento cervical y tóraco-lumbar.


A) columna cervical.
Las lesiones de la columna cervical son las más frecuentes del eje raquídeo,
ocasionando el 40% de las lesiones medulares, sobre todo si asientan a nivel de la
charnela cérvico-torácica (C5-T1), ya que en las fracturas de C1-C2, la lesión medular
es infrecuente y si la hay, suele ser de pronóstico fatal. El 87% de las lesiones asientan
sobre el segmento raquídeo móvil (componentes cápsulo-ligamentosos de fijación de la
columna), frente al 13% que son lesiones propiamente óseas.
Se han descrito diversas clasificaciones de las fracturas-luxaciones de la columna
cervical, destacando la clasificación de ALLEN Y COL. al relacionar íntimamente
mecanismo de producción y las fuerzas que se generan tras el T.R.M. Según este autor
se distinguen seis tipos/mecanismos de fractura cervical:
           •   Fracturas por flexo-compresión.
           •   Fracturas por compresión vertical.
           •   Fracturas por flexo-distracción.
           •   Fracturas por extensión-compresión.
           •   Fracturas por extensión-distracción.
           •   Fracturas por flexión lateral.
La estabilidad o no de la lesión raqui-medular va a ser determinante de cara al
tratamiento del paciente. WHITE y PANJABI idearon una lista con diez ítems,
asignándole a cada uno de ellos una puntuación, de forma que una lesión es inestable
cuando la suma total sea igual o superior a 5 puntos.
         2 puntos:
               Elementos anteriores destruidos o no funcionantes.
                •

               Elementos posteriores destruidos o no funcionantes.
                •

             • Desplazamiento relativo sagital mayor de 3,5 mm.

             • Rotación relativa en plano sagital mayor de 11º.

             • Test de estiramiento positivo

             • Lesión medular

         1 punto:
                •   Lesión radicular.
                •   Estrechamiento del espacio discal.
                •   Anticipación de carga positivo.
                •   Estenosis de canal congénito




Página 128
TRAUMATISMOS RAQUI-MEDULARES


B) Columna tóraco-lumbar
La característica esencial del segmento torácico del raquis, es la protección que
representa para el mismo la caja torácica, que condiciona que se precisen
traumatismos muy violentos para lesionarla. El nivel lesional más frecuente asienta
sobre la charnela tóraco-lumbar, siendo la flexión el mecanismo principal de lesión.
La aportación más importante para la comprensión de los traumatismos del raquis
tóraco-lumbar, la realiza DENIS al publicar en 1983 su teoría de las tres columnas
vertebrales, cuya lesión, según diversos mecanismos de producción, dará lugar a
varios tipos de fracturas-luxaciones que también clasificó como veremos a
continuación.
Columnas de Denis:
•   Columna anterior: formada por el ligamento vertebral común anterior (L.V.C.A.) y
    la mitad anterior del cuerpo vertebral y disco.
•   Columna media: la componen la mitad posterior del disco y cuerpo vertebral, junto
    al ligamento vertebral común posterior (L.V.C.P.).
•   Columna posterior: que comprende todos los elementos retro L.V.C.P., es decir el
    arco postero-lateral del canal raquídeo con sus elementos cápsulo-ligamentosos de
    estabilización.
Basándose en esta teoría clasificó las fracturas del raquis tóraco-lumbar en función de
la repercusión de los mecanismos de producción sobre alguna de las columnas, en
cuatro grupos.
Fracturas toraco-lumbares. clasificación de Denis:
     § Denis I, fractura aplastamiento: lesión de la columna anterior por mecanismo de
       compresión anterior o lateral. Son las más frecuentes (50%) y estables.
     § Denis II, fractura conminuta: por compresión axial de las columnas anterior y
       media. Representan el 20%.
     § Denis III, fractura por mecanismo de flexión asociado a distracción axial de las
       columnas media y posterior. Propias de los antiguos cinturones de seguridad, tipo
       avión, tan solo el 3%.
     § Denis IV, fractura luxación: se afectan las tres columnas por mecanismo múltiple
       de flexo-rotación, cizallamiento y flexo-distracción. Son las más inestables y
       representan el 25%.


FISIOPATOLOGÍA DE LA LESION MEDULAR
La médula se lesiona cuando los elementos musculares y osteo-ligamentosos que la
rodean, no son capaces de absorber la energía del traumatismo, apareciendo, bajo un


                                                                            Página 129
TRAUMATISMOS RAQUI-MEDULARES


ambiente de isquemia medular, microhemorragias en la sustancia gris y perdida de la
transmisión nerviosa en la blanca, esta lesión primaria que dura horas o días, da
paso a la lesión secundaria en la que se produce la perdida de gran número de
axones, debido a una serie de cambios bioquímicos que desestabilizan la membrana
axonal, con un patrón progresivo e irreversible de degeneración quística medular y
neurolisis, que dura aproximadamente hasta la segunda semana del traumatismo.
Estas lesiones definen la contusión y laceración medular, ya que si la médula se
recupera en menos de 24 horas, hablamos de conmoción medular.
Independientemente de la causa e intensidad de la lesión medular, inicialmente se
produce el clásico shock medular (ausencia de motilidad, sensibilidad y reflejos por
debajo del nivel lesional). Si pasa esta fase o bien en las primeras horas, no aparece
algún signo de estar respetada alguna fibra sensitivo-motora infralesional, estaremos
ante un paciente con una lesión completa medular que secundariamente, por
desconexión con centros superiores, desarrollará una anestesia con parálisis espástica
e hiperreflexia infralesional. Hablaremos de lesión incompleta cuando al menos
encontramos respetada la función del flexor propio del dedo 1º del pie (raíz S1), o la
sensibilidad de la región perianal (raíces 2-3-4-sacras), por ser las más periféricamente
localizadas dentro de los haces córtico-espinal y espino-talámico lateral
respectivamente.
En función de la topografía de la lesión incompleta, esta la podremos encuadrar en
cualquiera de los siguientes síndromes:
     § S. Cordonal anterior: Por lesión vascular que afecta el haz espino-talámico
       lateral y el haz córtico-espinal.
     § S. Cordonal posterior: Afectación exclusiva de la sensibilidad profunda.
     § S. Centro medular: Por extensión se produce una mayor afectación proximal
       debido a que las fibras distales se sitúan más periféricamente. Es típico de
       personas mayores con estenosis de canal, artrosis, etc.
     § S. de Brown-Sequard: o hemisección medular, en la que se produce una
       afectación motora y de sensibilidad profunda ipsilateral y contralateral en
       cuanto a sensibilidad nociceptiva.
SOSPECHA DE LESIÓN MEDULAR
Ante un TRM hemos de plantearnos la posibilidad de lesión medular para evitar una
serie de maniobras que yatrogénicamente puedan convertir un lesionado medular
incompleto, en completo. Mientras no se demuestre lo contrario, se actuará ante un
enfermo potencialmente lesionado a nivel de la columna y sus componentes.
        Entre los síntomas y signos de sospecha destacan:
        § Dolor en cualquier punto de la columna vertebral.
        § Deformidad de la columna.


Página 130
TRAUMATISMOS RAQUI-MEDULARES


        §   Contractura muscular paravertebral.
        §   Déficit sensitivo motor.
        §   Respiración abdominal.
        §   Flexión espontánea de miembros inferiores.
        §   Priapismo en el hombre.
        §   Trastornos esfinterianos.
CLÍNICA DE LA LESIÓN MEDULAR COMPLETA
        § Shock espinal: Parálisis fláccida con arreflexia y anestesia por debajo del
          nivel de la lesión
        § Shock neurogénico que cursa con hipotensión y bradicardia
        § Retención urinaria e íleo paralítico
        § Pérdida de la perspiración infralesional


ASISTENCIA DEL PACIENTE CON TRM
La asistencia del TRM se realizará en tres niveles fundamentales, que son:
extrahospitalario (en el lugar del accidente), a nivel de urgencias del Centro
Hospitalario intermedio y en tercer lugar en el Hospital de referencia que disponga
de Neurocirujano o Traumatólogo, entrenados en el manejo de este tipo de pacientes.
I. Asistencia extrahospitalaria (lugar del accidente)
Las prioridades que se establecerán serán la siguientes:
1) Permeabilidad de la vía aérea y oxigenoterapia
2) Estabilización cardiocirculatoria. Atendiendo al shock neurogénico (bradicardia e
   hipotensión) y shock hipovolémico (taquicardia e hipotensión). Si bradicardia
   sintomática, tratar con Atropina. Fluidoterapia moderada para la hipotensión
3) Inmovilización de la columna en posición neutra
4) Sondaje nasogástrico y vesical
5) Control de hemorragias externas
6) Colocación del paciente en posición de Trendelenburg
7) Traslado del paciente en las mejores condiciones generales y de inmovilización
II. Asistencia en urgencias
La asistencia en el área de urgencias hospitalaria debe realizarse bajo la premisa
fundamental de mantener estable respiratoria y hemodinámicamente al paciente bajo
sospecha de haber sufrido un traumatismo raquimedular. Detallamos a continuación las
prioridades que se establecerán:

                                                                          Página 131
TRAUMATISMOS RAQUI-MEDULARES


1) Vía aérea permeable: Aspiración de cavidad bucal y gástrica para a continuación
   proceder a la oxigenoterapia, colocando, si es preciso, sonda de Guedel R,
   Ventimask, intubación, etc., según necesidades.
2) Estabilidad cardiocirculatoria. El shock neurogénico, que como vimos acompaña a
   todo lesionado medular se debe a la perdida del estímulo simpático con predominio
   de los efectos parasimpáticos del vago, con la consiguiente vasoplegia que ocasiona
   una redistribución del volumen hemático que se acumula distalmente a la lesión
   (hipotensión y bradicardia). Será preciso diferenciarlo del shock hipovolémico
   (hipotensión y taquicardia), secundario a pérdidas hemáticas bien externas o
   internas. En cualquier caso ante la bradicardia sintomática se tratará con atropina
   0.6 - 1mg./IV, pudiendo repetir esta dosis si es preciso. La hipovolemia se
   recuperará con concentrado de hematíes, tratando de que la reposición mediante
   fluidoterapia no sobrepase los 2500 c.c. de Ringer lactado, en el caso de la
   hipotensión por shock neurogénico por el riesgo de fallo cardiaco congestivo, a ser
   posible la venoclisis se realizará por encima del nivel lesional.
3) Se inmovilizará la columna del paciente en posición neutra, mediante collarín
   cervical rígido y tabla de inmovilización / transporte dorsolumbar.
4) Sondaje vesical y nasogástrico.
5) Examen clínico general haciendo especial hincapié en el nivel neurológico y
   extensión de la lesión. Lesiones ortopédicas de la columna vertebral. Compromiso
   respiratorio secundario a la lesión neurológico o a un posible traumatismo de tórax.
   Compromiso cardiovascular secundario a la lesión neurológica o por pérdida de
   volumen hemático a nivel abdominal, torácico o miembros. Fallo gastrointestinal,
   neurológico o por traumatismo neurológico o abdominal. Alteración genitourinaria
   neurológica o traumática y finalmente pondremos atención a las lesiones asociadas
   en cualquier otra parte de la economía humana. En cuanto a la exploración
   neurológica, determinaremos el nivel, topografía, extensión de la lesión medular,
   tipificándola en lesión completa o incompleta, con las distintas gradaciones o
   síndromes que habíamos visto anteriormente.
6) Estudios radiológicos:
     •   AP-lateral - oblicuas y transoral en columna cervical.
     •   AP-lateral de columna torácica.
     •   AP-lateral y oblicua si es posible de columna lumbar.
   Mostraremos atención especial en los estudios simples a:
     •   Curvatura cervical.
     •   Tejidos blandos prevertebrales.
     •   Espacio pre-odontoideo.
     •   Odontoides.
     •   Disminución del espacio discal.
     •   Valoración de las tres columnas vertebrales (Denis).


Página 132
TRAUMATISMOS RAQUI-MEDULARES


En algunos casos especiales y siempre que haya lesión medular se realizará además
TAC y/o RM del segmento raquimedular lesionado
En función de la exploración general se completarán los estudios radiológicos con RX
de tórax, extremidades, eco abdominal, TAC torácico, cerebral, etc.
III. El tercer nivel de actuación corresponde al traumatólogo, neuro-
     cirujano, Unidad de Raquis y Unidad de Medulares según disposición.
La regla general del tratamiento de las lesiones medulares consiste en el
mantenimiento anatómico y funcional de la médula espinal, mediante la restauración
de la alineación, conseguir estabilizar la columna e instaurar la farmacoterapia para la
salvación medular.
Tratamiento farmacológico y general:
Siguiendo el protocolo del NASCIS II (National Acute Spinal Cord Injury Study), se
instaurará el tratamiento de salvación medular, en las primeras 8 horas del
traumatismo mediante METIL-PREDNISOLONA : Un bolo de 30 mg/Kg de peso a
pasar en 15 minutos, descanso de 45 minutos y continuar en las 23 horas siguientes
con 5,4 mg/Kg/hora.
Simultáneamente trataremos las complicaciones respiratorias, cardiocirculatorias,
urinarias, gastrointestinales, profilaxis tromboembólica, analgesia y prevención de
úlceras por presión (cama especial de movilización).
Tratamiento ortopédico o quirúrgico.
Finalmente pasaremos al tratamiento de las fracturas, luxaciones, lesiones discales,
etc., que presente el enfermo, mediante tratamiento ortopédico o quirúrgico. En
términos generales podemos decir que estará indicado el tratamiento ortopédico en
todas aquellas lesiones que se consideren estables, mediante los diferentes dispositivos
de inmovilización externa como: el collar cervical rígido, el halo de inmovilización, el
compás de tracción (indicado también en lesiones inestables), etc.
Indicaremos la cirugía de forma absoluta ante una lesión incompleta, lesión que
progresa o tiene intervalo libre y ante el fallo del tratamiento ortopédico. Relativamente
estará indicada la cirugía ante pacientes con lesión completa, deformidad o instabilidad
postraumática y ante enfermos jóvenes y politraumatizados. La vía de abordaje puede
ser anterior (mayor descompresión, menos complicaciones neurológicas y mejor
fusión), o bien posterior (permite la laminectomía y un mayor poder de reducción). Una
u otra se utilizan en función del tipo de lesión raquimedular, necesidad o no de
descompresión, de reducción y las posibilidades del equipo quirúrgico con el objetivo
final de conseguir el mejor recalibrado posible del canal raquídeo, su estabilización
mediante fijación instrumentada y artrodesis autóloga que prevengan deformidades y
algias tardías así como faciliten los cuidados de enfermería y permitan su movilización
precoz.



                                                                              Página 133
TRAUMATISMO CRANEOENCEFÁLICO


Capítulo 13

TRAUMATISMO CRANEOENCEFÁLICO
Segura J.M. y Mendoza A.


Se entiende por traumatismo craneoencefálico (T. C. E.) toda injuria externa que incide
sobre cuero cabelludo, cráneo (base y calota) y contenido intracraneal, lesionándolos
en mayor o menor intensidad. El T.C.E. es un verdadero problema social para el mundo
occidental, ya que en el momento actual representa la primera causa de muerte y
secuelas neurológicas graves del adulto joven (por debajo de 40 años). No obstante
en los últimos tiempos una serie de medidas de seguridad como la obligatoriedad del
uso del casco, el cinturón de seguridad, airbag etc. así como diversas campañas
publicitarias para concienciar a los usuarios de vehículos con motor, han conseguido
una cierta estabilización en el aumento del número de T.C.E, así como una disminución
de la gravedad de los mismos.
Básicamente este trabajo está enfocado a exponer y facilitar el uso habitual del
protocolo de manejo inmediato de los T.C.E, elaborado por diversos hospit ales con
servicio de Neurocirugía de la Comunidad Valenciana y aprobado por la Consellería de
Sanidad para todos los hospitales de la red sanitaria pública.
EPIDEMIOLOGÍA.
Incidencia: 350 T.C.E/100000 hab./año.
Edad: 15-35 años, representa el 65% de los T.C.E.
Sexo: 76% hombres.
Mecanismo de producción:
       -   Tráfico                53%
       -   Accidentes             20%
       -   Caídas                 14%
       -   Agresión                5%
Factores asociados: Un 40% de los T.C.E, presentan niveles tóxicos de alcohol en
sangre.
Mortalidad: 0,05% de la población. 35-40 % en los T.C.E. graves.



FISIOPATOLOGÍA

El T.C.E. se produce por el agotamiento brusco de la energía cinética que lleva, bien un
agente que golpea el cráneo o bien este cuyo movimiento se ve interrumpido al chocar
contra otra estructura fija.


                                                                            Página 135
TRAUMATISMO CRANEOENCEFÁLICO


Las lesiones estarán en relación con la energía cinética, sabiendo que esta es igual a la
masa por la velocidad al cuadrado (Ec = m · v2), en el caso del cráneo que choca, la
masa siempre es la misma dependiendo de la velocidad, con que se mueva, el que
adquiera mayor o menor energía cinética. En el otro supuesto influirán la mayor o
menor masa y la velocidad con que el cráneo es golpeado por un objeto.
Las lesiones que provoca el agente impactante suelen ser sobre todo directas (Lugar
del impacto) aunque puede haberlas en el área de contragolpe, ya que el agente
transmite su energía cinética al cerebro, que se mueve relativamente en el mismo
sentido, chocando contra la pared craneal opuesta (lesiones por contragolpe). Cuando
es el cráneo en movimiento quien impacta contra una superficie fija, se produce un
agotamiento de la energía cinética que lleva el contenido craneal contra sus paredes
más verticales, región fronto-basal, esfenoides y clivus (Choque frontal de coche),
provocando lesiones sobre polos frontales, polos temporales y tronco cerebral,
respectivamente. De la misma manera se produce entre sustancia gris y blanca, por
diferente densidad y en consecuencia distinta energía cinética, fenómenos de
cizallamiento. Finalmente, también aquí se producen lesiones en el área de contragolpe
por fenómenos de vacío.
CLASIFICACION DE LAS LESIONES DEL T.C.E.
Clásicamente se ha distinguido entre lesiones inmediatas, es decir las producidas en
los primeros momentos del T.C.E, y mediatas, a medio-largo plazo del trauma. Entre
las lesiones inmediatas había dos grandes grupos: lesiones de tipo funcional o
conmoción cerebral, por alteraciones de tipo transitorio que se resuelven en menos de
24 horas y lesiones estructurales, bien primarias, en el instante del traumatismo, o
secundarias a las anteriores y que junto a una serie de cambios sistémicos condicionan
una agresión y alteración anatómica de las estructuras que nos ocupan. Finalmente
definiremos las lesiones mediatas del T.C.E. como las complicaciones y secuelas del
proceso agudo, que en ocasiones son tanto o más importantes, que el propio proceso.
Describimos a continuación las lesiones inmediatas y mediatas más frecuentes que
pueden aparecer tras un T.C.E.
Lesiones Inmediatas:
   Lesión funcional:
       - Conmoción cerebral
   Lesión local primaria:
       -   Heridas y hematomas de cuero cabelludo
       -   Fracturas, estallidos y hundimientos craneales
       -   Hematoma epidural
       -   Hematoma subdural agudo
       -   Contusión y dislaceración cerebral
       -   Hematoma intraparenquimatoso
       -   Hemorragia subaracnoidea (H.S.A.)


Página 136
TRAUMATISMO CRANEOENCEFÁLICO


   Lesión local secundaria:
      - Edema cerebral
      - Hipertensión intracraneal
      - Hernias cerebrales
   Trastornos sistémicos
Lesiones Mediatas (complicaciones y secuelas):
   Complicaciones:
      -   Hematoma subdural crónico
      -   Higroma subdural
      -   Infecciones tardías craneo-cerebrales
      -   Fístula de L.C.R.
      -   Neumoencéfalo postraumático
      -   Hidrocefalia postraumática
   Secuelas:
      -   Epilepsia
      -   Diabetes insípida
      -   Síndromes hemisféricos
      -   Etc.
CLINICA GENERAL DEL T.C.E.
      -   Pérdida de conciencia, coma, estupor, confusión y vigilia.
      -   Agitación psicomotriz
      -   Desorientación temporoespacial
      -   Amnesia postraumática retrógrada
      -   Alteraciones del lenguaje
      -   Cefalea, náuseas y vómito
      -   Signos focales neurológicos deficitarios
      -   Alteración de pares craneales
      -   Presencia de oto-rinorragia, ojos en antifaz, equimosis retroauricular, etc.
CLASIFICACION DEL T.C.E.
Vistas la mayoría de lesiones que podemos encontrar tras un T.C.E., presentándose
unas u otras en función del mecanismo fisiopatológico de producción, en el momento
actual nos interesa clasificar al enfermo que aparece en urgencias de una forma
sencilla y la vez práctica que permita su manejo rápido y eficaz. Basándonos en la
Escala de Coma de Glasgow (E.C.G.), se consideran tres tipos de T.C.E.:
      - T.C.E. leve: E.C.G entre 14 y 15 puntos.
      - T.C.E. moderado: E.C.G entre 8 y 13 puntos.
      - T.C.E. grave: E.C.G igual o menor de 7 puntos.



                                                                              Página 137
TRAUMATISMO CRANEOENCEFÁLICO




 Figura 13.1.- Protocolo de asistencia urgente a traumatismos craneoencefálicos.


MANEJO INMEDIATO EN EL AREA DE URGENCIAS DE UN T.C.E.
Describimos a continuación el protocolo de manejo inmediato, diseñado por varias
unidades (neurocirugia, intensivos y urgencias) de nuestra Comunidad y aprobado por
la Conselleria de Sanitat.
El paciente es evaluado en base a cuatro pruebas: E.C.G., anamnesis,
exploración física y neurológica y Rx. Simple de cráneo, cuyo resultado decide
el destino y manejo inmediato del paciente al clasificarlo en cuatro grados:
      •   Grado 0: Se remite a su domicilio bajo vigilancia familiar.
      •   Grado 1: Ingreso hospitalario para control y seguimiento neurológico.
      •   Grado 2: Sistemáticamente se practica una Tomografía axial computada
          (T.A.C.), si normal baja al grado 1, si es anormal puede quedarse en grado 2
          o subir a grado 3.



Página 138
TRAUMATISMO CRANEOENCEFÁLICO


       •   Grado 3: Llamada urgente al neurocirujano de guardia o traslado a otro
           centro, si no se dispone.
Simultáneamente se incluye en el protocolo, una serie de datos generales, así como
lesiones asociadas y una escala de gradación del trauma.
El grado asignado al paciente tras la primera evaluación lógicamente puede ser
inestable, cambiando de grado tras valoraciones ulteriores. Las figuras 13.1 y 13.2
resumen el diagrama de manejo del T.C.E. y el protocolo, en hoja única,
respectivamente. Como vemos un pac iente puede tener un grado distinto según el
apartado valorado, pero se clasificara siempre en función del grado más alto.


MANEJO INMEDIATO DEL T.C.E. EN FUNCION DEL GRADO
De un modo general tenemos que establecer una serie de prioridades de carácter
sistémico ya que no siempre nos encontraremos ante un T.C.E. puro sino en el
contexto de un politraumatismo:
1º vía aérea permeable que permita una ventilación adecuada para obtener una PO2
   de 100 mmHg y una PCO 2 inicial alrededor de 35-40 mmHg.
2º estabilidad cardiocirculatoria, mediante vía periférica o central con suero fisiológico,
   monitorización de la presión venosa central, T.A. media alrededor de 90 mm/Hg y
   resolución de pérdidas hemáticas externas o internas.
3º identificación de las lesiones asociadas craneo-faciales, raquídeas, tóraco-
   abdominales, extremidades, etc., avisando al especialista correspondiente.
4º clasificación del T.C.E. según el protocolo, cuyas pautas de actuación son las
   siguientes:
Manejo del Grado 0: A realizar por el Médico de urgencias.
   - Limpieza y sutura de heridas
   - Protección antitetánica
   - Si existe un familiar responsable, que comprende la hoja de observación
     domiciliaria, figura 13.3, se le facilita la misma y se da el alta hospitalaria al
     paciente. En caso de ausencia de familiares o que declinan la observación
     domiciliaria, el paciente quedara para control en el área de urgencias durante 24
     horas.
Manejo del Grado 1:
   - A nivel de urgencias se resolverán las heridas que haya.

   - Hospitalización en el Servicio cuya patología sea la más importante.



                                                                               Página 139
TRAUMATISMO CRANEOENCEFÁLICO




    Figura 13.2.- Valoración del TCE en Urgencias.


Página 140
TRAUMATISMO CRANEOENCEFÁLICO


   - Tratamiento:
        - Reposo en cama con cabecera a 30º, en caso de vómitos lateralización para
          evitar la broncoaspiración.
        - Dieta absoluta durante al menos 12 horas.
        - Profilaxis antitetánica.
        - Analgesia suave (metamizol i.m. o rectal cada 8 horas).
        - Antieméticos (metoclopramida i.v. cada 8 horas si es preciso).
        - Observación neurológica y general por parte de enfermería de planta, según
          intervalo horario que se indique, quien avisará al Médico de guardia en
          caso de:
              - Disminución de al menos dos puntos de la E.C.G. en dos exploraciones
                sucesivas.
              - Midriasis unilateral.
              - Focalidad sensitivo-motora.
              - Bradicardia.
              - El Médico de guardia avisará al Neurocirujano si el paciente pasa al
                Grado 2 ó 3.


Manejo del Grado 2: Por parte del Médico de urgencias
       - Petición inmediata de una T.A.C.
       - Recalificación del paciente según los hallazgos de la T.A.C. Si queda en Grado
         2, se ingresará en la U.C.I.
El Grado 2 se define como un T.C.E. con lesiones en la T.A.C. graves, sin indicación
quirúrgica inicial, que debe ingresar en una unidad de vigilancia intensiva.


Manejo del grado 3:
Comprende aquellos pacientes en los que existen s       ignos de sospecha de estar
produciéndose una lesión intracraneal potencialmente quirúrgica, o evacuable si ya se
ha realizado la T.A.C. Llamada urgente al Neurocirujano de guardia, o traslado a centro
neuroquirúrgico.
Considerando que existe un tiempo más o menos límite para evacuar una masa
intracraneal, alrededor de 4/5 horas, hemos de señalar que la mortalidad en la fase de
reanimación, primeras 4 horas del trauma, se debe en el 90% a problemas
relacionados con la ventilación y sistema cardio-circulatorio y el 10% restante por
lesiones no tratables quirúrgicamente. En la fase siguiente, o de tratamiento definitivo,
el 75% de la mortalidad se debe al problema intracraneal. Estos datos relacionan la
morbi-mortalidad más con un correcto manejo general inmediato a nivel cardio-



                                                                             Página 141
TRAUMATISMO CRANEOENCEFÁLICO


respiratorio, que con la inmediatez de la llegada del paciente al quirófano de
neurocirugía, siempre que nos movamos en el límite arriba señalado (4-5 horas).
El paciente con Grado 3 y masa evacuable pasa directamente a quirófano, desde la
sala de la T.A.C., o bien desde urgencias o U.C.I., a donde volverá para seguir el
control y tratamiento postoperatorio. Tanto en el Grado 2 como el 3, quirúrgico o no,
se podrá instaurar el control de la presión intracraneal, mediante sensores específicos,
siempre y cuando el paciente cumpla los requisitos mínimos de monitorización de dicha
presión.




              Figura 13.3.- Hoja informativa para control neurológico domiciliario.




Página 142
TRAUMATISMOS TORÁCICOS


Capítulo 14

TRAUMATISMOS TORÁCICOS. Asistencia urgente.
Martí-Viaño J.L., Ibáñez M.T. y Bonal J.A.




EPIDEMIOLOGÍA.
Ocupan el 3er lugar en las lesiones por accidentes de tráfico, tras los traumatismos
craneoencefálicos (TCE) y los traumatismos de extremidades. En nuestro país, la causa
fundamental de los traumatismos torácicos (TT) son los accidentes de tráfico (70%).
Incide en el segmento poblacional de mayor rendimiento y cualificación profesional,
entre los 20 y los 40 años. El TT se presenta aislado en el 25% de los pacientes. Casi
todos los TT atendidos en nuestro medio son cerrados (menos del 10% requieren
cirugía). Los abiertos suelen serlo por agresiones (15-30% requerirán toracotomía
urgente). La mortalidad es inferior al 3% en menores de 30 años y del 60% en los
mayores de 60 debido a las complicaciones asociadas al TT. Sólo un pequeño
porcentaje (4%) fallecerá por el propio TT.
MANEJO GLOBAL DEL TRAUMATISMO TORÁCICO GRAVE.
El manejo del TT está totalmente integrado en la atención inicial al paciente
politraumatizado.
En la evaluación inicial nuestra preocupación va dirigida a la permeabilización de la vía
aérea y al mantenimiento de una correcta ventilación y oxigenación, recurriendo a
intubación orotraqueal (IOT) y ventilación mecánica (VM) si el paciente presenta un
cuadro de insuficiencia respiratoria aguda (IRA). No nos interesa el diagnóstico
específico de las lesiones salvo de las que requieren un tratamiento sin demora, a
saber, neumotórax a tensión y el taponamiento cardiaco (Figura 14.1).
En la evaluación secundaria se requiere un examen físico riguroso junto con una
radiografía de tórax, gasometría arterial y un electrocardiograma (ECG); además de un
alto grado de sospecha para el diagnóstico de las lesiones potencialmente letales.


LESIONES QUE AMENAZAN LA VIDA IDENTIFICADAS EN LA EVALUACIÓN
PRIMARIA.
3.1. OBSTRUCCIÓN DE LA VÍA AÉREA.
Es la base prioritaria de la evaluación primaria. Debe asegurarse extrayendo cuerpos
extraños, practicándose la IOT o la traqueotomía si fuera necesario (Tabla 14.1).




                                                                             Página 143
TRAUMATISMOS TORÁCICOS




                                         VÍA AÉREA


                                     OBSTRUCCIÓN


                        SI                                    NO

         Traumática Caída de la lengua.


         Intubación          Tubo de Guedel                  Mascarilla O2 50%
         Ventilación         Mascarilla O2 50%



              INSUFICIENCIA RESPIRATORIA AGUDA


               NO                  Neumotórax a tensión
                                                                 SI
                                        abierto.

                                                             Neumotórax

                                       NO         SI
                                                             Cierre herida.
             Rx Tórax
               GAB                       IOT / VM
                                                                 Nx irresoluble
               EKG                       Toracocentesis


                                       SI
     Hemotórax simple                            Persist e
                                                                CIRUGÍA
    Neumotórax simple               NO                          URGENTE.
    Contusión pulmonar                           IRA
       Rotura aórtica
    R. traqueobronquial
      R. Diafragmática
         R. Esofágica
    Contusión cardiaca.

   Figura 14.1.- manejo global del traumatismo torácico.



Página 144
TRAUMATISMOS TORÁCICOS



           Frecuencia respiratoria superior a 30 r.p.m.
           PaO 2 inferior a 60 mmHg con FiO 2 igual ó > 0,4.
           PaCO 2 superior a 60 mmHg.
           Qs/Qt superior al 20%.
     Tabla 14.1.- Criterios de intubación y ventilación mecánica en los TT.


3.2. NEUMOTÓRAX A TENSIÓN.
Ocupación total del espacio pleural, unidireccional, provocando colapso pulmonar
completo ipsilateral. La etiología más común es la VM con PEEP y el TT cerrado. El
diagnóstico es clínico: “distress” respiratorio con hipoxemia, desviación traqueal,
ausencia unilateral de sonidos respiratorios, distensión de las venas del cuello y
cianosis como manifestación tardía. La percusión del tórax (timpanismo) permite
establecer el diagnóstico diferencial con el taponamiento cardiaco. El tratamiento
requiere la descompresión inmediata mediante al inserción de una aguja gruesa (14
G), con sello de agua, en el 2º espacio intercostal (EIC) línea medio clavicular. El
tratamiento definitivo se establece mediante un drenaje torácico fino colocado al
mismo nivel.
A veces aparece cuando se conecta el paciente a VM, por lo tanto se debe colocar un
drenaje torácico a todo TT con un neumotórax, aunque sea de pequeño volumen, si se
va a someter a VM.


3.3. NEUMOTÓRAX ABIERTO.
Requiere una abertura de la pared torácica de aproximadamente 2/3 del diámetro de la
tráquea. El tratamiento en urgencias requiere la colocación de un tubo de drenaje
torácico a través de la herida y el posterior taponamiento de ésta con un apósito
estéril. El tratamiento definitivo requiere un cierre quirúrgico de la herida y la adecuada
colocación de un drenaje alejado de ésta.


3.4. HEMOTÓRAX MASIVO.
Resulta como consecuencia de la pérdida de 1500 ml o más de sangre en la cavidad
pleural. Es causado por una herida penetrante que afecta a los vasos pulmonares o
sistémicos. El diagnóstico se establece por la detección de shock, hipoventilación y
matidez a la percusión. Las venas del cuello pueden estar distendidas (dificultad de
retorno venoso) o vacías (hipovolemia severa).




                                                                               Página 145
TRAUMATISMOS TORÁCICOS


El tratamiento inicial es la reposición de la volemia y la descompresión pulmonar con
un tubo grueso (36-46 Fr) en el 5º EIC, línea media axilar anterior. Si el volumen de
salida inicial es mayor de 1500 ml o el drenaje es superior a los 200 ml/h se precisará
la realización de una toracotomía de emergencia (elevada mortalidad).


3.5. TAPONAMIENTO CARDIACO .
Su causa más frecuente son los traumatismos penetrantes. El diagnóstico se establece
por la tríada de Beck: aumento de la presión venosa (ausente si hay hipovolemia),
disminución de la tensión arterial (pulso paradójico: descenso de la presión sistólica
superior a los 10 mmHg con la inspiración, no está presente en la tercera parte de los
casos) y la amortiguación de los ruidos cardiacos. También debemos valorar el signo
de Kussmaul (aumento de la presión venosa con la inspiración). Sospecharla ante una
disociación electromecánica (DEM) en ausencia de hipovolemia severa y/o neumotórax
a tensión. La pericardiocentesis está indicada en el paciente que no responde a las
medidas de resucitación y con alto índice de sospecha de taponamiento. Se realizará
por vía subxifoidea pinchando en dirección a la punta de la escápula y con un catéter
grueso, pueden extraerse varios mililitros de sangre que pueden resultar salvadores.


3.6. VOLET COSTAL.
Es el movimiento paradójico de algunos segmentos de la pared torácica por pérdida de
la continuidad ósea ocasionada por fracturas costales múltiples. Se desarrolla hipoxia
por la lesión pulmonar subyacente y por el aire péndulo, siempre que sea un
porcentaje importante del volumen corriente. El diagnóstico se establece por inspección
y palpación. El manejo terapéutico incluye la ventilación adecuada, oxigenación,
prevención de la sobrehidratación y una analgesia suficiente. La IOT y la VM no están
indicadas de entrada. La fijación quirúrgica raramente se realiza.


LESIONES POTENCIALMENTE LETALES IDENTIFICADAS EN LA EVALUACIÓN
SECUNDARIA.


4.1. CONTUSIÓN PULMONAR.
Es la complicación pulmonar más frecuente en los TT. Casi siempre subyace en la zona
de fracturas costales o volet costal, siendo responsable de la IRA presente en estas
lesiones. Clínicamente aparece como IRA de grado variable, hemoptisis y disminución
del murmullo vesicular. El diagnóstico es radiológico, la gravedad clínica está en
relación directa con la extensión y densidad de la imagen radiológica. Inicialmente
puede no aparecer en la radiografía de tórax (30% de los casos), aumentando en
intensidad hasta el 3er día para regresar hasta su desaparición. Pero es mucho más


Página 146
TRAUMATISMOS TORÁCICOS


resolutiva la TAC en su ventana parenquimatosa. Se puede complicar con atelectasia e
infección. El tratamiento puede ser suficiente con aporte de oxígeno con Ventimask o
bien precisarse IOT junto a VM (tabla 14.2).


      Ensanchamiento mediastínico.
      Fracturas de la 1º y 2º costillas.
      Obliteración del cayado aórtico.
      Desviación de la tráquea a la derecha.
      Elevación y desviación a la derecha del bronquio principal derecho.
      Obliteración del espacio entre la arteria pulmonar y la aorta.
      Desviación del esófago (sonda nasogástrica) a la izquierda.

 Tabla 14.2.- Signos radiológicos de lesión aórtica.


4.2. CONTUSIÓN MIOCÁRDICA.
Causa más común de fallecimiento por causa no sospechada en el TT.
El diagnóstico se basa en las alteraciones del ECG: alteraciones inespecíficas de la
repolarización, taquicardia supraventricular, taquicardia sinusal y bloqueo de rama
derecha; junto a anomalías enzimáticas (CPK elevadas). El ecocardiograma confirma el
diagnóstico (hipoquinesia y pericarditis). El tratamiento se dirige al apoyo
hemodinámico si fuera preciso y a la rigurosa monitorización del ECG para la detección
y el tratamiento precoz de arritmias.


4.3. ROTURA TRAUMÁTICA DE AORTA.
Es la causa más frecuente de muerte súbita en un TT cerrado. Ocasiona la muerte en
el lugar del accidente en el 90% de los casos.
La rotura tiende a ocurrir a nivel del ligamento arterioso. Para el diagnóstico se precisa
un elevado índice de sospecha. La radiología convencional nos puede orientar al
diagnóstico (Tabla 14.2). Si se sospecha debe confirmarse con la TAC. La aortografía
no es posible en nuestro centro, además cuando se indica basándose exclusivamente
en la presencia de mediastino ensanchado sólo es positiva en el 10% de las
exploraciones. El tratamiento es quirúrgico urgente.


4.4. LESIONES DEL ÁRBOL TRAQUEOBRONQUIAL.
Las lesiones de la laringe y la tráquea se sospechan por la aparición de ronquera,
enfisema subcutáneo o fractura palpable con crepitantes. Una respiración ruidosa

                                                                              Página 147
TRAUMATISMOS TORÁCICOS


sugiere obstrucción parcial de la vía aérea que puede repentinamente hacerse
completa (ausencia de respiración). La IOT es precisa en presencia de distress severo
o/y obstrucción de la vía aérea, si no es posible habrá que realizar una traqueotomía.
Las lesiones penetrantes requieren una reparación quirúrgica urgente y suelen
asociarse con lesiones de esófago, carótida o yugular.
Las lesiones de los bronquios principales suelen ser por traumatismos cerrados, se
ubican próximas a la carina. La clínica típica consiste en hemoptisis, enfisema
subcutáneo y neumotórax a tensión. La confirmación diagnóstica es por broncoscopia.
Un neumotórax con una gran fuga de aire persistente tras la colocación de un tubo
torácico sugiere una lesión bronquial. El tratamiento es la reparación quirúrgica precoz,
salvo que la lesión bronquial sea menor a 1/3 de la circunferencia y se consiga la
reexpansión total del pulmón con el drenaje torácico.


4.5. LESIONES TRAUMÁTICAS DIAFRAGMÁTICAS.
Más comunes en el lado izquierdo (el hígado protege al diafragma derecho). La
elevación de un hemidiafragma puede ser el único hallazgo radiológico. Si a lo anterior
se añade una dilatación aguda gástrica, hemoneumotórax o hematoma subpulmonar
puede ser de ayuda un estudio radiológico con contraste. Se precisará la reparación
quirúrgica de la hernia o de la perforación.


4.6. LESIONES ESOFÁGICAS.
Normalmente por lesiones penetrantes. Puede ocurrir por TT cerrado a causa de un
fuerte golpe abdominal que ocasiona una rotura lineal en el inferior del esófago con
fuga del contenido al mediastino, dando mediastinitis y empiema. La base para el
diagnóstico es la presencia de neumomediastino. La confirmación se realiza al obtener
partículas alimenticias del drenaje torácico (hemoneumotórax sin fractura costal) o
burbujas tanto en la inspiración como en la espiración. La esofagoscopia con
gastrografín localiza la rotura. El tratamiento consiste en cirugía precoz con amplio
drenaje mediastínico y sutura esofágica cuando sea posible.


4.7. FRACTURAS COSTALES.
Es la lesión más frecuente dentro de los TT. Suele acompañar a las demás lesiones
(Tabla 14.3). El diagnóstico es fundamentalmente clínico: dolor local o a la compresión
y crepitación en el foco de fractura. Suelen pasar desapercibidas en la exploración
radiológica en el 30-50% de los casos. Deben ser reevaluadas a las 48-72 horas
después del traumatismo.
Pueden tratarse de forma ambulatoria, pero precisarán ingreso hospitalario aquellos
pacientes: ancianos, niños pequeños, OCFA o con más de 3 fracturas costales.


Página 148
TRAUMATISMOS TORÁCICOS


La terapéutica se basa en la supresión completa del dolor (analgesia epidural o
intravenosa continua), fisioterapia respiratoria y estimular la tos. Los antibióticos están
indicados en ancianos y enfermos con patología respiratoria crónica. Evitaremos
siempre los clásicos vendajes compresivos.



Nºarco costal. Tipo de lesión                      Mecanismo de producción.

1ª y 2ª          Col. Cervical y dorsal.           Efracciones de los fragmentos costales.
                 Aorta. Árbol traqueobronquial.    Impacto directo.

3ª a 7ª          Hemoneumotórax.                   Fragm. costales sobre parénquima
                                                   pulmonar.
                 Enfisema subcutáneo.              Rotura pleura parietal.
8ª a 10ª         Lesiones abdominales: hígado,     Fragmentos óseos.
                 bazo,...
Tabla 14.3.- Lesiones asociadas a fracturas costales.




                                                                                Página 149
TRAUMATISMOS ABDOMINALES


Capítulo 15

TRAUMATISMOS ABDOMINALES
Pérez-Vicente F., Oliver I., Arroyo A., Candela F., Andreu J., Carvajal R., Ferrer R.,
Lacueva F.J., Calpena R., Asensio J.A.




INTRODUCCION
Las lesiones intraabdominales no reconocidas, o no adecuadamente tratadas son
responsables aproximadamente del 10% de las muertes en el paciente
politraumatizado severo.       La exploración abdominal inicial puede ser imprecisa o
equívoca; frecuentemente hay compromiso hemodinámico y múltiples lesiones
asociadas, así como alteraciones del nivel de consciencia secundarias a TCE o
intoxicación que dificultan el diagnóstico. La cavidad peritoneal constituye un reservorio
para una importante pérdida oculta de volemia, por lo que a menudo las actuaciones
han de ser rápidas y correctamente enfocadas según un elevado índice de sospecha.
La cavidad abdominal puede ser dividida en cuatro áreas anatómicas para facilitar
dicho proceso: el abdomen intratorácico, el abdomen “verdadero”, el abdomen pélvico
y el retroperitoneo. Desgraciadamente, salvo el abdomen “verdadero”, el resto de
partes resulta muy difícil de evaluar de forma completa únicamente mediante la
exploración clínica. El diagnóstico específico de la lesión no resulta en si tan
importante como el hecho de reconocer la necesidad de cirugía.


EVALUACION INICIAL DEL PACIENTE POLITRAUMATIZADO
Como en todo paciente politraumatizado, ajustarse a las prioridades supone un
requisito indispensable cuando cualquier gesto, o su defecto, puede suponer una
morbilidad o mortalidad evitable. Dichas prioridades son:
Evaluación primaria (A, B, C -Airway, Breathing, Circulation -)
Vía aérea: asegurar la permeabilidad y funcionalidad de la vía aérea.
Ventilación: una vía aérea permeable no asegura una adecuada ventilación y correcto
intercambio de gases. Las lesiones que pueden comprometer seriamente la ventilación
son: neumotórax a tensión, neumotórax abierto y volet costal; y menos gravemente
hemotórax, neumotórax simple y fracturas costales.
Circulación y control de la hemorragia: la hemorragia es la causa más frecuente de
muerte precoz en el paciente politraumatizado. Toda hipotensión en el paciente
traumatizado debe ser considerada de origen hipovolémico mientras no se demuestre
lo contrario.


                                                                              Página 151
TRAUMATISMOS ABDOMINALES


Resucitación inicial: Simultáneamente a la fase de evaluación primaria, las condiciones
referidas al ABC que amenacen la vida del paciente deben ser corregidas.
Evaluación secundaria: Sólo cuando la fase de evaluación primaria se ha completado, y
la resucitación ha sido iniciada, comienza la evaluación secundaria del paciente, “ de la
cabeza a los pies”, en la que se incluye la valoración del abdomen.


EVALUACIÓN INICIAL DEL PACIENTE CON TRAUMATISMO ABDOMINAL
La exploración abdominal puede inicialmente determinar la presencia de una lesión
importante que requiera tratamiento quirúrgico. Aunque la exploración física es a
menudo un indicativo fiable y seguro, puede no ser positiva hasta en un 20-30% de
pacientes con lesiones intraabdominales graves, especialmente en pacientes con
alteraciones de la consciencia por TCE, intoxicación etílica u otras drogas, o en el
paciente en shock. Una hemorragia de origen intraabdominal debe ser sospechada, y
por tanto, confirmada o descartada en el paciente hemodinámicamente inestable sin
un origen externo del sangrado, taponamiento cardiaco, hemotórax, TCE severo o
fractura de pelvis o de huesos largos. En el paciente estable, a menudo puede
realizarse una exploración completa, que será repetida cuantas veces sea necesario,
así como exploraciones complementarias que orienten el diagnóstico de manera más
específica.
Paciente hemodinámicamente inestable
En el paciente hemodinámicamente inestable que no responde a las medidas de
resucitación es de vital importancia determinar si el origen de la hipotensión es
intraabdominal. Una exploración física claramente posit iva puede ser suficiente para
sentar la indicación de cirugía urgente. Sin embargo, en muchos pacientes la
exploración puede ser no concluyente o equívoca. En estos casos, la punción-lavado
peritoneal (PLP) constituye un método diagnóstico rápido y seguro, con una
sensibilidad del 98%. Asimismo, la PLP puede resolver la duda acerca de la existencia
de una hemorragia peritoneal que requiera cirugía en el paciente con un descenso
progresivo del hematocrito y múltiples fracturas asociadas, incluyendo fracturas de
pelvis. Si el paciente requiere cirugía por otra causa, la PLP puede sentar la indicación
de necesidad previa de cirugía abdominal.
La PLP no es una exploración órgano-específica, en cuanto que no identifica el origen
del sangrado, no es útil para la valoración del retroperitoneo, ni tampoco para el
diagnóstico de lesiones de vísceras huecas. Las indicaciones y contraindicaciones se
resumen en la tabla 15.1. En el paciente inestable, y tras descartar otro posible origen
del sangrado, la PLP positiva indica la cirugía. Por el contrario, en el paciente estable,
como se discutirá más adelante, la PLP no es la exploración de primera elección si
dispone de otras técnicas, y su positividad no necesariamente indica la cirugía, e
incluso puede llevar a un elevado número de laparotomías innecesarias si se utiliza
como único criterio. Cuando se dispone de ella en el Servicio de Urgencias, y aunque
constituye una prueba explorador-dependiente, la ecografía abdominal puede sustituir

Página 152
TRAUMATISMOS ABDOMINALES


a la PLP en el paciente inestable, y ha demostrado ser más eficaz para la evaluación
inicial en traumatismos cerrados que en los penetrantes.



INDICACIONES PLP                              CONTRAINDICACIONES PLP
• Paciente inestable con potencial lesión • Absolutas:
  intra-abdominal y exploración    clínica
                                             Existencia de indicación de laparotomía
  equívoca en caso de:
 - alteración nivel consciencia (TCE).
 - intoxicación por drogas.                   • Relativas:
 - lesión de medula espinal asociada.
 - fractura de pelvis, columna lumbar o         Cirugía abdominal previa
   fracturas costales bajas.
 - traumatismo de alta energía.                 Obesidad mórbida

• Paciente con múltiples lesiones y shock       Cirrosis hepática avanzada
  de causa no aparente, que no responde         Coagulopatía preexistente
  a las medidas habituales de resucitación.
                                                Embarazo
• Paciente con sospecha de lesión
  intraabdominal y exploración equívoca
  candidato a cirugía por otra lesión,
  haciendo imposible la reevaluación
  frecuente.
Tabla 15.1.- Indicaciones y contraindicaciones de la P.L.P.



Paciente hemodinámicamente estable
En el paciente hemodinámicamente estable pueden existir signos claros de peritonitis
en la evaluación clínica inicial,     pero más típicamente, la lesión puede pasar
desapercibida en la exploración inicial, o consistir únicamente en un área de dolor a la
palpación. En estos pacientes, la historia clínica puede orientar a la localización de
la lesión, especialmente en los traumatismos cerrados. Así, por ejemplo, las fracturas
costales izquierdas bajas (9ª a 12ª) en el contexto de un traumatismo torácico tienen
un 20% de probabilidad de lesión esplénica, y las derechas un 10% de lesión
hepática. Una fractura por aplastamiento de una vértebra lumbar se asocia a lesión
parenquimatosa renal hasta en un 20% de los casos. En la tabla 15.2 se resumen las
lesiones asociadas más frecuentes. En los traumatismos penetrantes esta dificultad es
obviamente menor, y el problema reside en decidir si deben o no explorarse
quirúrgicamente, lo cual dependerá del tipo de traumatismo, de la clínica, del estado
hemodinámico y de un alto índice de sospecha que conduzca a las exploraciones
adecuadas para llegar, si no al diagnóstico, sí a la decisión de la necesidad de cirugía.



                                                                             Página 153
TRAUMATISMOS ABDOMINALES




LESIONES OSEAS                                POSIBLES LESIONES ASOCIADAS
Fracturas costales bajas                      Hígado / bazo
Lesiones vértebras torácicas bajas            Páncreas, duodeno, yeyuno.
Fractura apófisis    transversa   vértebras Riñón, vísceras huecas
lumbares
Fracturas pélvicas                            Vejiga, útero, rectosigma, vasos del
                                              retroperitoneo
Tabla 15.2.- Lesiones viscerales frecuentemente asociadas a lesiones óseas.


La exploración física es de crucial importancia. El objetivo es identificar el paciente
que posiblemente precisará exploración quirúrgica. El diagnóstico de localización de la
lesión no es esencial si el paciente precisa cirugía inmediata. La exploración física
positiva es el indicativo más fiable para decidir la necesidad de una laparotomía, o la
realización de ulteriores exploraciones diagnósticas. El dolor precoz es habitualmente
de origen visceral y por lo tanto, pobremente localizado. La presencia de lesiones
asociadas puede causar dolor abdominal y defensa, así como las fracturas costales
bajas, de pelvis, o contusiones de pared abdominal.
Contrariamente, una exploración física negativa inicial no excluye la presencia de lesión
intraabdominal. Con repetidos exámenes, el dolor abdominal puede hacerse aparente
o incrementarse, así como la defensa involuntaria, el dolor a la descompresión o el
silencio a la auscultación. La presencia de sangre libre en cavidad peritoneal, o
contenido intestinal suele producir íleo paralítico. Sin embargo éste puede deberse
también a lesiones extrabdominales, tales como fracturas costales, vertebrales o
pélvicas, o a un hematoma retroperitoneal. Las perforaciones de víscera hueca
normalmente requieren varias horas antes de que un cuadro de peritonitis se haga
clínicamente aparente. Las perforaciones de colon o estómago producen un cuadro de
peritonitis más rápidamente que las perforaciones de intestino delgado. Así pues, la
exploración clínica repetida frecuentemente, a ser posible por el mismo explorador,
junto con un alto índice de sospecha constituye el indicador más fiable para la eventual
necesidad de una exploración quirúrgica.
El tacto rectal, frecuentemente olvidado, debe incluirse en la exploración clínica inicial,
especialmente en traumatismos penetrantes, donde la presencia de sangre puede
sugerir una posible perforación colorectal. En traumatismos cerrados, por palpación
de la pared rectal pueden detectarse fragmentos óseos subsecuentes a una fractura
de pelvis. Una próstata desplazada posteriormente puede sugerir disrupción de la
uretra posterior en pacientes con presencia de sangre en el meato uretral. La
presencia de tono en el esfínter anal en el paciente con alteración del nivel de
consciencia ayuda a establecer la integridad de la médula espinal.


Página 154
TRAUMATISMOS ABDOMINALES


Intubación nasogástrica y sondaje vesical
Todos los pacientes que tras un traumatismo abdominal sean admitidos para
observación deben ser cuidadosamente sondados. El sondaje nasogástrico puede ser a
la vez diagnóstico y terapéutico. Con ello se consigue la descompresión gástrica y se
reduce el riesgo de aspiración. La presencia de sangre en el aspirado debe hacer
sospechar lesión del tracto gastrointestinal alto, siempre que se haya descartado un
origen nasofaríngeo. La intubación nasogástrica está contraindicada en aquellos
pacientes con fracturas del macizo facial, por el riesgo real de desplazamiento del
catéter a la cavidad craneal a través de una lámina cribiforme dañada. En tales casos
se utilizará la vía oral.
El sondaje vesical, amén de descomprimir la vejiga y verificar una hematuria, permite
monitorizar la diuresis, que constituye un indicativo más fiable incluso que la tensión
arterial del estado de perfusión, y por tanto oxigenación, de los tejidos, así como un
excelente parámetro de la adecuada o insuficiente respuesta del paciente hipotenso a
las medidas de resucitación. Idealmente debe llevarse a cabo el examen rectal y de
genitales externos previo a la intubación. Una próstata desplazada posteriormente, la
presencia de sangre en el meato uretral o             hematoma escrotal importante
contraindican el sondaje vesical hasta que una uretrografía retrógrada confirme una
uretra intacta.


EXPLORACIONES COMPLEMENTARIAS
Laboratorio
Las determinaciones analíticas con valor en el diagnóstico inicial del paciente con
traumatismo abdominal son el hematocrito, la amilasa sérica y las transaminasas. El
recuento de leucocitos, glucosa, creatinina e iones son de escaso valor para el manejo
inicial del paciente, sin embargo deben ser obtenidos como referencia para el
seguimiento. La hemorragia severa es diagnosticada directamente con los parámetros
hemodinámicos, y el hematocrito simplemente confirma el diagnóstico. Cierto grado
de anemia dilucional es común en el paciente resucitado, y es bien tolerada si el
paciente mantiene la estabilidad hemodinámica.
Una amilasa elevada en sangre no es sensible ni específica de lesión pancreática. Su
normalidad no excluye lesión del páncreas, y por otra parte, la amilasa puede elevarse
también en traumatismos craneales y del macizo facial.               Sin embargo, la
hiperamilasemia persistente, o consistente con la clínica debe hacernos sospechar la
posibilidad de una lesión pancreático-duodenal, y justifica la realización de una TC
con doble contraste, como técnica de elección. Si ésta es negativa, pero persiste la
hiperamilasemia junto con un alto índice de sospecha, el complejo duodeno-páncreas
puede explorarse por ERCP en el paciente sin otra indicación para la cirugía.
La presencia de macro o microhematuria en el paciente hipotenso (T.A.S.< 90
mm/Hg.) sin otro origen constatado del sangrado indica la realización de una urografía


                                                                           Página 155
TRAUMATISMOS ABDOMINALES


i.v. y cistografía. Su negatividad excluye la presencia de lesión renal significativa. Por el
contrario, cualquier anormalidad debe seguirse de la realización de u TC con    na
contraste, muy sensible para la definición de la lesión renal, aunque menos eficaz para
identificar todas las lesiones de uréteres y/o vejiga.


Técnicas de imagen
En todo paciente politraumatizado severo, con traumatismo toracoabdominal, o en
shock, deberían realizarse inicialmente tres exploraciones radiológicas en la misma
camilla, evitando la movilización inadecuada del paciente en tanto en cuanto una
lesión espinal no sea descartada. Con ello, se reduce la posibilidad real de convertir
una fractura vertebral sin compromiso medular en una lesión espinal. Dichas
exploraciones son: Rx lateral de columna cervical, AP de tórax y pelvis. En el paciente
politraumatizado, la radiología simple de abdomen aporta menos información, y menos
vital, en comparación con las anteriores, sin embargo, puede también obtenerse. Bien
analizadas, dichas exploraciones pueden aportar datos muy valiosos para el enfoque
diagnóstico. Dichos hallazgos se resumen en la tabla 15.3.
La ecografía constituye una alternativa no invasiva a la PLP en el paciente inestable
tras un traumatismo cerrado, especialmente en los niños, en los que por su menor
tamaño se pueden utilizar frecuencias de onda más altas, que mejoran la resolución de
la imagen sin sacrificar excesiva penetración en los tejidos. Es muy sensible para
determinar la presencia de líquido libre, si bien no es muy específica en la localización
de la lesión. En la mujer embarazada, permite además la evaluación de la edad y
movimientos fetales, latido cardiaco, rotura uterina o lesiones de la placenta.
La TC de abdomen es sin embargo superior en la detección de lesiones de víscera
maciza, particularmente hígado, riñón y bazo, y permite la clasificación de dichas
lesiones en grados con valor pronóstico, por lo que es preferible a la ecografía en el
paciente estable con sospecha de lesión intraabdominal. Asimismo, la TC con contraste
es eficaz en el diagnóstico de localización de una hemorragia intraperitoneal o
mesentérica, y permite la evaluación de lesiones retroperitoneales. Con la adquisición
de experiencia en el manejo diagnóstico y terapéutico del paciente politraumatizado,
actualmente está bien establecido que determinadas lesiones abdominales no
requieren tratamiento quirúrgico. Así pues, hematomas intrahepáticos estables o
grados menores de lesión hepática o esplénica              pueden     ser    manejados
conservadoramente con éxito, especialmente en niños. De igual forma, la mayoría de
lesiones renales por traumatismo cerrado se resuelven espontáneamente si no se actúa
sobre ellas. La ecografía puede ser utilizada fiablemente en el seguimiento de este tipo
de pacientes. Con todo ello, la TC de abdomen constituye hoy la herramienta más
útil en el manejo diagnóstico del paciente estable con traumatismo abdominal.




Página 156
TRAUMATISMOS ABDOMINALES



HALLAZGOS ANORMALES                          CONSIDERACIONES
Fracturas costales bajas (9ª-12ª)            Lesión hepática o esplénica
Patrón aéreo loculado en tórax               Ruptura diafragmática
Sonda nasogástrica en tórax                  Ruptura diafragma o esófago
Nivel hidroaéreo en tórax                    Hemotórax o ruptura diafragmática
Pérdida del contorno del diafragma           Rotura diafragmática
Aire libre intraperitoneal                   Rotura víscera hueca
Contorno aéreo renal derecho                 Rotura duodenal
Aire libre retroperitoneal                   Rotura duodenal
Fractura vertebral torácica baja             Lesión pancreática
Distorsión pliegues mucosos del duodeno      Hematoma duodenal intramural
Fractura de vértebra lumbar                  Lesión renal
Borramiento de la línea del psoas            Hematoma retroperitoneal
Desplazamiento       aparente   de   vísceras Hemoperitoneo
huecas
Diástasis púbica                             Lesión uretral
Fractura de pelvis                           Lesión vísceras abdominopélvicas
                                             Lesión intratorácica severa
                                             Rotura diafragmática
                                             Lesión vascular retroperitoneal
Fractura de pelvis en la mujer embarazada Abrupción de placenta
                                          Hematoma uterino
                                          Sufrimiento fetal
Tabla 15.3.- Hallazgos radiológicos en el paciente con traumatismo abdominal.


La realización de exploraciones radiológicas más específicas y/o invasivas se realizará
de acuerdo a los hallazgos clínicos, analíticos y radiológicos, junto con un alto índice
de sospecha, como se ha ido mencionando a lo largo del presente capítulo, y siempre
que el estado hemodinámico del paciente lo permita.


CONSIDERACIONES ESPECIALES
Traumatismos cerrados
Los accidentes de tráfico representan la causa de más del 60% de traumatismos
abdominales cerrados. Las vísceras macizas son más frecuentemente lesionadas como

                                                                            Página 157
TRAUMATISMOS ABDOMINALES


resultado de traumatismos cerrados, por su menor distensibilidad al ser sometidas a
un incremento brusco de presión. La mayor elasticidad de dichos tejidos en niños y
adultos jóvenes los hace menos vulnerables ante este tipo de traumatismo, y también
mejores candidatos al manejo conservador. En la tabla 15.4 se resumen los órganos
más frecuentemente lesionados en traumatismos abdominales cerrados y penetrantes
Con el uso incorrecto del cinturón de seguridad aumenta la incidencia de perforaciones
de víscera hueca y de lesiones de columna lumbar. La presencia de equimosis lineal en
la pared abdominal debe orientar hacia la posibilidad de este tipo de lesiones. El gran
abanico de posibilidad de lesiones intraabdominales resultante de un traumatismo
cerrado, frecuentemente complicado por lesiones asociadas, inestabilidad
hemodinámica, alteraciones de la consciencia, y una exploración dificultosa o
equívoca hacen muy complejo el manejo de este tipo de pacientes, en los que la
sospecha clínica es fundamental. En la figura 15.1 proponemos un algoritmo
diagnóstico del paciente con traumatismo abdominal cerrado.




 ORGANO                                          CERRADO            PENETRANTE
 Hígado                                             30%                  37%
 Bazo                                               25%                   7%
 Intestino Delgado                                   5%                  26%
 Colon                                               5%                  17%
 Estómago                                           <5%                  15%
 Hematoma retroperitoneal                           13%                  10%
 Riñón                                               7%                   4%
 Diafragma                                           2%                   5%
 Grandes vasos                                       2%                  13%
 Páncreas                                            3%                   4%
 Tabla 15.4.- Lesiones más frecuentes en traumatismos abdominales.




Fracturas de pelvis y lesiones asociadas
La mayoría de fracturas pélvicas traumáticas resultan de accidentes de motocicleta,
peatones atropellados o precipitados, con una mortalidad de hasta el 50%. La
hipotensión en el paciente con fractura pélvica representa un difícil problema.



Página 158
TRAUMATISMOS ABDOMINALES



                           TRAUMATISMO ABDOMINAL CERRADO
                         TRAUMATISMO TORÁCICO BAJO CERRADO




      Inestable/Shock                                          Estable




Exploración        Exploración              Exploración       Exploración        Exploración
  Positiva       negativa/dudosa              Positiva          Dudosa            negativa



                         PLP/ECO

                                                                                  Observación
                                                                                  Exploración
                                                                                   frecuente
              Positiva        Negativa          TC


                                                                             Cambios exploración
                                                                            Deterioro hemodinámico
                            Otro origen ?
                            TCE severo ?

                                                               Exploraciones
                                                                                     Shock
                                                                Radiológicas
                                                                Orientadas



                                         Ingreso en Cirugía                        PLP/ ECO



                                                                                    Positiva

    Laparotomía                                           Negativa

                                                                               Reorientar estudio


Figura 15.1.- Algoritmo diagnóstico en el paciente con traumatismo abdominal cerrado



                                                                                        Página 159
TRAUMATISMOS ABDOMINALES


La fractura de pelvis raramente es una lesión aislada, y la hipotensión puede resultar
de dicha fractura, o de lesiones asociadas intraabdominales, de vasos
retroperitoneales, o lesiones torácicas potencialmente letales. La prioridad en el manejo
del paciente es la resucitación hemodinámica adecuada, monitorización, y evaluación
completa que permita descartar un origen extrapélvico de la hemorragia. La AP de
tórax orienta a un hemotórax o fractura diafragmática. La PLP negativa realizada vía
supraumbilical (ya que el hematoma diseca el plano del peritoneo parietal) excluye
lesión intraabdominal. La PLP positiva indica la cirugía, a pesar del 15% de falsos
positivos debidos a sufusión de sangre a través del peritoneo.


Traumatismos penetrantes
En los traumatismos por arma de fuego, la probabilidad de lesión intraabdominal que
requiera tratamiento quirúrgico es del 80-95%, por lo que la laparotomía está indicada,
salvo evidencia clara de lesión tangencial de la pared abdominal, en cuyo caso una
laparoscopia es recomendable. Los tatuajes de entrada y salida pueden dar una idea
aproximada de los órganos involucrados. Debido a la trayectoria circular del proyectil y
a la cavitación, es frecuente el hallazgo de múltiples lesiones asociadas.
Sin embargo, en los traumatismos por arma blanca, la probabilidad de lesión
intraabdominal que requiera cirugía es sólo del 20-30%. Tradicionalmente, la
exploración de la herida con anestesia local y evidencia de disrupción peritoneal se ha
considerado indicación de laparotomía. Dicha técnica detecta muchas heridas
penetrantes en las que no existe lesión significativa que requiera cirugía, y a su vez,
puede no detectar una herida penetrante que precise cirugía. Nosotros preferimos
otros criterios para la cirugía, tales como la inestabilidad hemodinámica, el desarrollo
de signos de peritonitis, fiebre o incremento del recuento de leucocitos, aparte de la
positividad de las exploraciones radiológicas que se practiquen. Ello requiere la
exploración física repetida frecuentemente, junto con un elevado índice de sospecha.
Los traumatismos torácicos penetrantes distales al plano coronal anterior de la línea del
pezón (4º espacio intercostal), y posterior de la punta de la escápula (7º espacio
intercostal) deben considerarse potencialmente como causantes de lesiones
intraabdominales. En la figura 1 5.2 proponemos un algoritmo diagnóstico en el
paciente con traumatismo abdominal penetrante.
La laparoscopia diagnóstica es actualmente objeto de discusión y está siendo sometida
a amplios estudios prospectivos. Sus principales limitaciones radican en la dificultad
para la adecuada valoración del intestino delgado en su totalidad, bazo y páncreas.
Una hemorragia profusa puede obstaculizar la visión y demorar o impedir la actuación
quirúrgica. En el caso de una lesión diafragmática existe riesgo de producir un
neumotórax a tensión, así como una embolia gaseosa en caso de lesiones vasculares.
El empleo de la laparoscopia debe limitarse al paciente hemodinámicamente estable
con una herida abdominal penetrante y sin signos clínicos evidentes de lesión
intraabdominal que indiquen una laparotomía.


Página 160
TRAUMATISMOS ABDOMINALES




                          TRAUMATISMO ABDOMINAL PENETRANTE
                         TRAUMATISMO TORÁCICO BAJO PENETRANTE



                 Arma de fuego                                        Arma blanca



Through-and-through    Tangencial                        Inestable                    Estable




                      Laparoscopia         Exploración         Exploración          Observación
                                             Positiva        negativa/dudosa



                                             PLP/ECO
                                                                                    Exploración
                                                                                     Frecuente


                                     Positiva        Negativa


                                                                                 Cambios
                                                Lesiones asociadas?             exploración
                                                                                 Deterioro
                                                                               hemodinámico


                      Reorientar estudio            Si           No


      Laparotomía                                                                  TC
                                                                           Otras exploraciones
                                                                              Laparoscopia
                                 Ingreso/observación

   Figura 15.2.- Algoritmo diagnóstico en el paciente con traumatismo abdominal
   penetrante.




                                                                                       Página 161
CEFALEA EN EL AREA DE URGENCIAS


Capítulo 16

CEFALEA EN EL AREA DE URGENCIAS
Sola D., Plaza I., Espinosa J. y Alom J.


1.- INTRODUCCION
La cefalea es el motivo más frecuente de consulta neurológica. Se define como una
sensación dolorosa que puede afectar la región suboccipital hasta la región orbitaria.
En la actualidad, el estudio de las cefaleas se apoya en la clasificación redactada por el
Comité de la “Internacional Headache Society” (IHS) en 1988, que identifica las
siguientes categorías:
       - Migrañas.
       - Cefalea de tensión o tipo tensión.
       - Cefalea en racimos y hemicránea crónica paroxística.
       - Miscelánea de cefaleas no asociada a lesión estructural.
       - Cefalea asociada a traumatismo craneal.
       - Cefalea asociada a trastornos vasculares.
       - Cefalea asociada a trastorno intracraneal de origen no vascular.
       - Cefalea asociada a la ingesta de ciertas substancias o a su supresión.
       - Cefalea asociada a infección no cefálica.
       - Cefalea asociada a trastornos metabólicos.
       - Cefalea o dolor facial asociados a alteraciones del cráneo, cuello, ojos, oído,
         nariz, senos, dientes, boca, u otras estructuras faciales o craneales.
       - Neuralgias craneales, dolor del tronco nervioso y dolor por desaferentización.
       - Cefaleas no clasificables.
2.- DIAGNOSTICO
Rara vez los exámenes complementarios revelan anomalías, por lo que la historia
clínica y una exhaustiva exploración neurológica y sistémica darán las claves
diagnósticas:
2.1.- ANAMNESIS:
La historia clínica debe incluir las siguientes preguntas:
           -   Edad de comienzo        - Intensidad
           -   Sexo                    - Distribución horaria
           -   Tiempo de evolución     - Pródromos
           -   Instauración            - Factores desencadenantes
           -   Frecuencia              - Síntomas acompañantes
           -   Duración                - Factores de mejoría
           -   Localización            - Historia familiar
           -   Carácter                - Antecedentes personales


                                                                              Página 163
CEFALEA EN EL AREA DE URGENCIAS


2.2.- EXPLORACION:
        - Exploración sistémica básica.
        - Exploración neurológica.
        - Exploración de estructuras extraneurológicas.
3.- CLASIFICACIÓN SEGUN LA TEMPORALIDAD.
Para el enfoque de un paciente con cefalea, es importante considerar el perfil temporal
del proceso. Así, en la sala de urgencias, agruparíamos a los enfermos en uno de los
siguientes apartados:
        3.1.-    CEFALEA   CRONICA NO PROGRESIVA.
        3.2.-    CEFALEA   CRONICA PROGRESIVA.
        3.3.-    CEFALEA   AGUDA RECURRENTE.
        3.4.-    CEFALEA   AGUDA DE RECIENTE COMIENZO.
3.1.- CEFALEA CRONICA NO PROGRESIVA.
3.1.1.- CRITERIOS DIAGNOSTICOS:
            -   Inicio subagudo.
            -   No progresión de su intensidad en el plazo de semanas.
            -   Intensidad moderada.
            -   Carácter opresivo, no pulsátil.
            -   Exploración neurológica normal.
            -   Asociada a cuadros depresivos o estrés.
3.1.2.- DIAGNOSTICO DIFERENCIAL
        - Cefaleas tensionales crónicas.
        - Cefalea diaria crónica.
3.2.- CEFALEA CRONICA PROGRESIVA
3.2.1.- CRITERIOS DIAGNOSTICOS:
        -   Inicio subagudo con progresión lenta y constante.
        -   Localización bilateral.
        -   Intensidad moderada, continua.
        -   Papiledema (estadios avanzados).
3.2.2.-DIAGNÓSTICO DIFERENCIAL EN UN SERVICIO DE URGENCIAS
        - Tumores Supra e Infratentoriales              - Hematoma Subdural
        - Absceso Cerebral                    - Trombosis de los senos venosos
        - Arteritis de la arteria temporal              - Pseudotumor Cerebral
        - Fármacos: Retirada de esteroides
                        Intoxicación por plomo, por vitamina A, o por tetraciclinas


Página 164
CEFALEA EN EL AREA DE URGENCIAS


3.3.- CEFALEA AGUDA RECURRENTE
3.3.1.- CRITERIOS DIAGNOSTICOS:
             -   Inicio agudo o subagudo.
             -   Intensidad severa / muy severa.
             -   Historia de cefaleas similares.
             -   Localización hemicraneal, de carácter pulsátil.
             -   Primer episodio entre 15-40 años.
             -   Exploración Neurológica normal.
             -   Duración de 4-72 horas.
             -   Asociada a uno o varios de los siguientes:
                        - náuseas y/o vómitos.
                        - Fotofobia y fonofobia.
                        - Lagrimeo, rinorrea o taponamiento nasal.
3.3.2.- DIAGNOSTICO DIFERENCIAL EN UN SERVICIO DE URGENCIAS
         -   Migraña.
         -   Cefalea “en racimos” o “Cluster Headache”.
         -   Neuralgia del Trigémino.
         -   Hemicránea crónica paroxística.
         -   Cefalea tensional episódica.


3.4.- CEFALEA AGUDA DE RECIENTE COMIENZO
3.4.1.- CRITERIOS DIAGNOSTICOS:
         -   Inicio súbito (segundos-30 minutos).
         -   Intensidad severa o muy severa.
         -   Ausencia de episodios previos similares.
         -   Relación con maniobra de Valsalva.
         -   Presencia de rigidez de nuca.
         -   Presencia de náuseas o vómitos.
         -   Localización bilateral, difusa o fronto-occipital.
3.4.2.- DIAGNOSTICO DIFERENCIAL EN UN SERVICIO DE URGENCIAS
-   Hemorragia Subaracnoidea                         -   Meningitis / Encefalitis
-   Cefalea vascular (primeros episodios)            -   Ictus
-   Cefalea tras ingesta excesiva de alcohol         -   Cefalea asociada a procesos febriles
-   Encefalopatía Hipertensiva                       -   Trombosis de los senos venosos
-   Cefaleas agudas de origen ocular u O.R.L.        -   Cefaleas post-punción lumbar
-   Cefalea coital benigna.                          -   Cefalea tusígena
-   Cefalea asociada a Arteritis de la Temporal




                                                                                     Página 165
CEFALEA EN EL AREA DE URGENCIAS


4.- CUADROS CLINICOS PRINCIPALES.

4.1.- CEFALEA EN LAS HEMORRAGIAS SUBARACNOIDEAS
    -   Desencadenada frecuentemente por un esfuerzo físico. Inicio brusco.
    -   Cefalea generalizada, muy intensa, acompañada de vómitos.
    -   Puede aparecer con perdida transitoria del nivel de conciencia.
    -   Exploración Neurológica:
           - Signos meníngeos.
           - Alteración del nivel de conciencia: Agitación, somnolencia, coma profundo.
           - Signos de focalidad neurológicos (pueden ser tardíos).
           - Diagnóstico: TAC CRANEAL / PUNCIÓN LUMBAR (si TAC craneal normal).
4.2.- SINDROME DE HIPERTENSION INTRACRANEAL (HIC)
    -   Cefalea pulsátil, de inicio intermitente y después continua y progresiva.
    -   Suele comenzar a primeras horas de la mañana. Homolateral (90%).
    -   Vómitos / náuseas. Pueden desencadenarse por maniobras de Valsalva.
    -   Exploración: Edema de papila, signos de focalidad Neurológica.
    -   Diagnóstico: TAC CRANEAL URGENTE (contraindicada la punción lumbar).
    -   Tratamiento proceso tumoral intracraneal: Dexametasona 12 mg i.v. de inicio,
        seguida de 4 mg/6 horas.
4.3.- PSEUDOTUMOR CEREBRAL O HIC BENIGNA
    - Cuadro de hipertensión endocraneal con cefalea, vómitos y borrosidad visual
      secundaria al papiledema que no está producido por las causas habituales de la
      misma.
    - Más frecuente en mujeres jóvenes, obesas, a veces después de un parto,
      embarazo o alteraciones de la menstruación. En relación con endocrinopatías,
      fármacos, intoxicación vitamina A, alteraciones de la coagulación…
    - Diagnostico: TAC CRANEAL que demuestre ausencia de proceso expansivo
                   P. LUMBAR. que confirme un aumento de presión del LCR.
    - Tratamiento: Punción lumbar evacuadora, acetazolamida, reducción de peso, y
      derivación lumboperitoneal (en afectación agudeza visual).
4.4.- CEFALEA EN LAS MENINGITIS Y ENCEFALITIS AGUDA
    - Dolor agudo, no súbito, suele ser pulsátil, bilateral, con localización occipito-
      nucal.
    - Empeoramiento con la bipedestación y movimientos de cabeza y Valsalva.
    - Se acompaña de fiebre, somnolencia, signos meníngeos y en ocasiones de
      petequias.
    - Diagnóstico: Ante la sospecha hay que realizar PUNCION LUMBAR.




Página 166
CEFALEA EN EL AREA DE URGENCIAS


4.5.- CEFALEA EN TROMBOSIS DE SENOS VENOSOS
    - Cefalea holocraneal, con deterioro del nivel de conciencia
    - Se puede acompañar de crisis comicial y déficit neurológico
    - Factores predisponentes: puerperio, toma de estrógenos y progestágenos,
      deshidratación y caquexia, trastornos hematológicos, sepsis, neoplasias,
      insuficiencia cardiaca congestiva
    - Diagnóstico: TAC/RMN (AngioRMN / Angiografía cerebral)
    - Tratamiento: La mayoría de los autores recomiendan anticoagulación con
      heparina seguida con dicumarínicos durante 3 meses.

4.6.- CEFALEA ASOCIADA A ARTERITIS DE LA TEMPORAL
    -   Pacientes mayores de 50 años
    -   Cefalea diaria, intensa, de carácter continuo
    -   Localización temporal unilateral o bilateral, de tipo pulsátil
    -   Empeoramiento nocturno, puede existir hiperestesia cutánea o del cuero
        cabelludo
    -   Se acompaña de febrícula, claudicación m         andibular, polimialgia reumática,
        neuropatía isquémica del nervio óptico (alteración de la agudeza visual)
    -   Exploración: endurecimiento de la arteria temporal
    -   Diagnóstico: Aumento VSG / Biopsia de la arteria temporal
    -   Tratamiento: Prednisona 1 mg/Kg/día durante un mes, disminuyendo
        posteriormente según la VSG (< de 30). El tratamiento se mantiene 1-
        2 años.

4.7.- NEURALGIA IDIOPÁTICA DEL TRIGÉMINO
    - Afecta a mayores de 40 años
    - Episodios de dolor lancinante, paroxístico, hiperagudo de segundos de duración
    - Se localiza más frecuentemente en la segunda o tercera rama del nervio
      trigémino
    - Pueden existir “zonas gatillo”.
    - Exploración Neurológica: Normal
    - Diagnóstico: Descartar Patología en fosa posterior o Esclerosis Múltiple
    - Tratamiento:
               -   Carbamacepina 100 mg/8 h (aum. hasta 600-1200 mg/día).
               -   Fenitoína        100 mg/8 h.
               -   Baclofén         10-25 mg/8 h.
               -   Clonazepam       1-3 mg/24 h.
               -   Valproato 600-3.000 mg/24 h.
               -   Gabapentina      300-400 mg/8 h.




                                                                              Página 167
CEFALEA EN EL AREA DE URGENCIAS


4.8.- CEFALEA TENSIONAL
4.8.1.- CEFALEA TENSIONAL EPISÓDICA: < de 180 días al año o < de 15/mes
      - Cefalea entre 30 minutos y 7 días
      - Al menos 3 de las siguientes:
             - Calidad opresiva (no pulsátil)
             - Intensidad leve a moderada
             - Localización bilateral
             - No empeora con el ejercicio
      - Ha de cumplir:
             - No hay náuseas ni vómitos
             - No existe fonofobia o fotofobia, o bien sólo una
4.8.2.- CEFALEA TENSIONAL CRONICA: > de 180 días al año o > de 15/mes
4.8.3.- TRATAMIENTO:
      - Debe evitarse los analgésicos. En ataque agudo: Naproxeno 500-1500
        mg/día
      - Debe ir orientado a relajar y disminuir la ansiedad:
            - Benzodiacepinas a dosis bajas y/o
            - Antidepresivos (tricíclicos / inhib. selectivos de la recaptación
               de serotonina) a dosis bajas
            - Apoyo psicológico
4.9.- CEFALEA DIARIA CRONICA
      -   Cefalea diaria de al menos 3-6 meses de duración
      -   Consumo abusivo de fármacos ergóticos, analgésicos o ambos
      -   Historia previa de migraña, y/o cefalea tensional
      -   Ausencia de una etiología craneal
      -   Tratamiento: - Interrupción de fármacos.
                         - Naproxeno + antieméticos.
                         - Amitriptilina a dosis bajas
4.10.- CEFALEA EN ACÚMULOS O EN RACIMOS (CLUSTER HEADACHE)
      - Mayor frecuencia en varones entre 20-40 años.
      - Dolor intenso orbitario, supraorbitario o temporal, de tipo punzante y
        unilateral
      - Duración de los episodios de 15 minutos a 3-4 horas.
      - Episodios agrupados en periodos (1 cada 2 días hasta 8 al día) de unos 2
        meses aproximadamente, con periodos de remisión asintomática de 7-12
        meses.
      - Tienden a presentarse a la misma hora, es típico que despierten al enfermo.
      - Se acompaña de síntomas vegetativos ipsilaterales: lagrimeo, inyección
        conjuntival, síndrome de Horner, bloqueo nasal y/o rinorrea.

Página 168
CEFALEA EN EL AREA DE URGENCIAS


      - TRATAMIENTO:
        DE LAS CRISIS:
              Sumatriptán 6 mg por vía subcutánea
           0xígeno 100% a un flujo de 7 l/min., durante 15 minutos
           Ergotamina 2 mg rectal (al acostarse durante 5 días sí no existe
           contraindicación).
       PROFILACTICO:
           Prednisona 1 mg/Kg/día en pauta descendente, 1 mes.
              Verapamilo 80-120 mg/8 h o Metisergida 4-10 mg/día, 3 meses
              Variante crónica (> de 6 meses de evolución) Carbonato de litio 300
              mg/8-12 h.
4.11.- HEMICRÁNEA CRÓNICA PAROXÍSTICA
    - Mayor frecuencia en mujeres
    - Ataques de dolores asociados a signos y síntomas propios de la cefalea en
      racimos.
    - Son crisis breves (de 2-30 minutos), muy frecuentes (> de 5 diarias)
    - Diagnostico: Excelente respuesta a la indometacina
    - Tratamiento: Indometacina 50-150 mg/24 horas
4.12.- MIGRAÑAS
4.12.1.- MIGRAÑAS SIN AURA
    - Haber presentado como mínimo 5 episodios de duración entre 4-72 horas y
      durante la cefalea al menos una de las siguientes: náuseas/vómitos o
      fotofobia/fonofobia.
    - La cefalea tiene al menos dos de las siguientes: localización unilateral, cualidad
      pulsátil, intensidad moderada a severa, se agrava por la actividad física
      rutinaria.
    - Ni la historia ni la exploración demuestran carácter secundario.
4.12.2.- MIGRAÑAS CON AURA
    - Al menos 2 ataques con síntomas reversibles de disfunción cerebral focal
      (aura)
    - No duran más de 60 minutos, seguidos, precedidos o simultaneados por cefalea
      similar a la previa (M. sin aura).
    - Clasificación:
                  - M. con aura típica                 - M. con aura prolongada
                  - M. familiar hemipléjica            - M. basilar
                  - Aura migrañosa sin cefalea- M con aura de comienzo agudo.


                                                                            Página 169
CEFALEA EN EL AREA DE URGENCIAS


4.12.3.- MIGRAÑA OFTALMOPLÉJICA
4.12.4.- MIGRAÑA RETINIANA
4.12.5.- MIGRAÑA COMPLICADA
      - Status migrañoso: persistencia de las crisis durante un episodio > 3 días.
      - Infarto migrañoso:        Déficit     neurológico     focal   prolongado      o
        permanente.


TRATAMIENTO DE LAS MIGRAÑAS
       - Eliminar factores desencadenantes y agravantes
       - < 3 CRISIS AL MES…..Tratamiento sintomático
       - > 3 CRISIS AL MES ….Tratamiento sintomático y preventivo
       - TRATAMIE NTO SINTOMÁTICO:            Reposo habitación oscura y tranquila
         CRISIS MIGRAÑOSA LEVE- MODERADA

         ANALGESICOS, AINE                        ANTIEMÉTICOS
         Paracetamol     1.000 mg, oral           Metoclopramida       10 mg, oral.
         Aspirina        1.000 mg, oral           Domperidona          10-20 mg, oral.
         Naproxeno       500-1.000 mg, oral.
         Ibuprofeno      1.200 mg, oral.
         Ketorolaco      30 mg, oral
         CRISIS MIGRAÑOSA MODERADA- INTENSA

             AINE               Ketorolaco          30-60 mg, parenteral
                                Diclofenaco 75 mg, parenteral
             ANTIEMÉTICOS:      Metoclopramida 10 mg, parenteral.
             ERGOTAMÍNICOS: Tartrato de ergotamina 1-2 mg, oral.
             AGONISTAS 5-HT 1B/D (TRIPTANES):
                            Sumatriptán       50-100 mg, oral
                                                    6-12mg, subcutáneo
                                                    20 mg, nasal
                            Zolmitriptán      2,5 mg, oral
                                Naratriptán            2,5 mg, oral
                                Rizatriptán            10 mg, oral


Página 170
CEFALEA EN EL AREA DE URGENCIAS


      - TRATAMIENTO PREVENTIVO
       BETA-BLOQUEANTES
                Propranolol        40-160 mg, oral (2-3 dosis)
                Nadolol            40-120 mg, oral (1 dosis)
                Atenolol           50-100 mg, oral (1 dosis)
       BLOQUEANTES DE LOS CANALES DEL CALCIO
                Flunarizina        2,5-5 mg, oral (1 dosis)
                Nicardipino        40-60 mg, oral (2-3 dosis)
       OTROS: ANTISEROTONINÉRGICOS, ANTIDEPRESIVOS, AINE, AC. VALPROICO
      - TRATAMIENTO del status migrañoso: Prednisona 60 mg, día.
4.13.- CEFALEA 2ª a actividad sexual, tusígeno, y benigna por ejercicio físico
       Tratamiento: Indometacina        25-150 mg/día
5.- MANEJO DEL PACIENTE CON CEFALEA
    - Todo paciente con cefalea, debe ser sometido a una exploración clínica general
      y neurológica.
    - Indicación de punción lumbar:
            - Cefalea aguda y signos de irritación meníngea, previa TAC craneal.
            - Sospecha de Hemorragia subaracnoidea con TAC craneal normal.
    - Indicación de TAC craneal:
            - Sospecha clínica de patología estructural intracraneal.
            - Sospecha de hematoma (subdural, epidural o inntraparenquimatoso) o
              hemorragia subaracnoidea.
6.- CRITERIOS DE INGRESO ANTE UNA CEFALEA
       - CEFALEA SUBITA.      Descartar hemorragia subaracnoidea.
       - PROCESO ORGANICO CEREBRAL.
              - Fiebre y signos meníngeos.
              - Crisis comicial.
              - Signos de focalidad neurológica o de hipertensión intracraneal.
       - CEFALEAS MUY INTENSAS O REBELDES AL TRATAMIENTO.
              - Status migrañoso (> 72 horas de evolución).
              - Crisis muy severas de cefalea en racimo.
       - CEFALEA CRONICA PROGRESIVA.




                                                                         Página 171
SINDROME CONFUSIONAL AGUDO


Capítulo 17

SINDROME CONFUSIONAL AGUDO
Sola D., Plaza I., Espinosa J. y Alom J.




INTRODUCCIÓN
El síndrome confusional agudo (SCA),              síndrome cerebral orgánico agudo,
encefalopatía metabólica-tóxica, delirio-delirium (para algunos autores este término
incluye agitación) es un conjunto de síntomas y signos que traducen un estado mental
anormal transitorio, generalmente de causa orgánica y debido a una insuficiencia
cerebral global. Presenta un inicio agudo y un curso fluctuante, que se caracteriza por
alteración de la conciencia, dificultad en la atención y concentración e incoherencia en
el curso del pensamiento.
Cualquier persona puede padecerlo, pero la susceptibilidad se incrementa con la edad y
en la población geriátrica se observa en un 25-50% de los ingresados en un hospital.
ETIOLOGÍA
Las causas de SCA incluyen prácticamente todas las agresiones agudas del cerebro,
siendo las principales:
1. Trastornos neurológicos:
   - Infecciones (meningitis, encefalitis, abscesos, encefalopatía postinfecciosa).
   - Traumatismos craneoencefálicos, tumores.
   - ACV isquémico, demencia multi-infarto.
   - Hemorragias intracerebrales y subaracnoideas, hematomas subdurales.
   - Hidrocefalia aguda, hipertensión intracraneal y epilepsias (estado postcrítico,
     ausencias).
   - Migraña vertebro-basilar, vasculitis.
2. Trastornos sistémicos:
   - Insuficiencia cardiaca, insuficiencia renal, insuficiencia hepática, IAM,
     encefalopatía hipertensiva, hipoxia/hipercapnia, pancreatitis aguda.
   - Alteraciones endocrinas: hiper/hipotiroidismo, hiper/hipofunción suprarrenal.
     panhipopituitarismo,      diabetes mellitus (cetoacidosis, hiperosmolaridad),
     hipoglucemia.
   - Alteraciones hidroelectrolíticas.
   - Infecciones: urinarias, neumonía, sepsis.
   - Traumatismos: el más frecuente el de cadera.
   - Déficit nutricionales: tiamina, niacina, vitamina B12 y ácido fólico.
   - Carcinomas, porfiria, LES, sarcoidosis….


                                                                            Página 173
SINDROME CONFUSIONAL AGUDO


3. Tóxicos y Fármacos:
   - Psicotropos (neurolépticos, benzodiacepinas, antidepresivos tricíclicos, litio),
     anticolinérgicos, anticonvulsivantes.
   - Antibióticos, digitálicos, cimetidina, antihipertensivos, esteroides…
   - Alcohol, arsénico, mercurio, monóxido de carbono, insecticidas organofosforados.
   - Cocaína, opio, anfetaminas, LSD.
4. Supresión brusca, en personas adictas de alcohol, de tranquilizantes e hipnóticos
   tras ingesta prolongada.
5. Trastornos psiquiátricos: histeria y crisis psicóticas.
6. Es frecuente en los pacientes ancianos hospitalizados el SCA por
   deprivación sensorial, de presentación nocturna             principalmente,      no
   encontrando una etiología específica del proceso.
CLÍNICA
La clínica es muy variable, dependiendo del enfermo (personalidad, cultura, ambiente,
etc.). Se caracteriza por:
   - Alteración de la conciencia y del contenido, con un grado de alerta variable
     (somnolencia a hiperactividad) que frecuentemente fluctúa a lo largo del día.
   - Disminución de la atención (es el síntoma cardinal) y de la concentración.
   - Disminución de la orientación en tiempo, persona y espacio, pero preservando
     el enfermo su identidad.
   - Disminución de la memoria para el registro de lo inmediato y para el recuerdo
     de lo reciente. Se añade confabulación.
   - El pensamiento es desorganizado, incoherente y lento, con respuestas que
     indican un trastorno del juicio del razonamiento, lenguaje inapropiado, repetición
     y fuga de ideas.
   - La percepción esta alterada con alucinaciones visuales (más frecuente) y
     pseudopercepciones.
   - Ruptura del ritmo vigilia-sueño.
   - Alteración de la actividad psicomotriz (hipoactividad e hiperactividad).
   - Fenómenos neurovegetativos: taquicardia, sudoración…
El paciente puede estar aletargado, con habla incoherente y movilidad lenta (se asocia
a causas metabólicas) o por el contrario estar ansioso, con conducta motora
hiperactiva, alucinaciones, y agitación (se asocia a síndromes de abstinencia y causas
tóxicas).



Página 174
SINDROME CONFUSIONAL AGUDO


DIAGNOSTICO
El SCA es una urgencia médica, y es necesario llegar a un diagnóstico lo más precoz
posible, y para ello:
1.   ANAMNESIS. (Proporcionada por los familiares y el propio enfermo).
     - Se debe considerar: la edad, antecedentes personales (patología previa que lo
       pueda justificar) y antecedentes farmacológicos (ingesta/supresión),
       antecedentes traumáticos previos, uso/abuso de tóxicos y/o droga, alergias
       conocidas, etc.
     - Se debe conocer el estado psíquico previo del paciente, y en la población
       geriátrica la perdida de facultades intelectuales previas, no tomada en cuenta
       por los familiares (“demencia oculta”).
2.   EXPLORACION FISICA.
     - Exploración General: para detectar signos de insuficiencia cardiovascular,
       hepática, renal, o de otros sistemas.
     - Exploración Neurológica: para reconocer signos meníngeos, enfermedad
       estructural focal o hipertensión intracraneal.
3.   EXPLORACIONES COMPLEMENTARIAS.
     - Pruebas básicas iniciales: Hemograma, glucosa, electrolitos, creatinina,
       calcemia, gasometría arterial, electrocardiograma, radiografía de tórax. Se
       tomaran muestras de sangre y orina para estudios toxicológicos (drogas
       específicas sí existe sospecha de adicción, niveles de fármacos sí estuviera
       tomando anticonvulsivos, litio o digoxina).
     - Pruebas dirigidas: Ante la sospecha de enfermedad específica. Tales como:
       bioquímica estándar, coagulación, cultivos microbiológicos, prueba de función
       renal, hepática y tiroidea, osmolaridad en casos aislados, análisis urinario
       (sedimento, glucosa, acetona, proteínas, urea, porfirinas y excepcionalmente
       osmolaridad) y serología VIH en algunos pacientes.
     - Pruebas del SNC:
          - TAC craneal si se sospecha con los datos anteriores, patología cerebral
            estructural (traumatismos, procesos expansivos tumorales o inflamatorios,
            hidrocefalias, hematomas e infartos) y previa a la realización de punción
            lumbar.
          - Punción lumbar ante sospecha de cuadro infeccioso o de hemorragia
            subaracnoidea no visualizada en la TAC craneal.
          - EEG en determinados casos: epilepsia, encefalopatía hepática, tóxicos o
            encefalitis vírica.


                                                                          Página 175
SINDROME CONFUSIONAL AGUDO


DIAGNOSTICO DIFERENCIAL
El diagnóstico diferencial del síndrome confusional agudo viene resumido en la tabla
17.1.



SIGNOS Y SINTOMAS             DELIRIUM            DEMENCIAS          PSICOSIS AGUDAS
Aparición.                    Súbita.             Insidiosa.         Súbita
Curso diario                  Fluctuante          Estable            Estable
Nivel de conciencia           Disminuido          Vigil              Vigil
Atención                      Alteración          Normal             Puede
Cognición                     Alteración          Alteración         Puede
Alucinaciones                 Visuales            No                 Auditivas o visuales
Ilusiones                     Transitorias        No                 Persistentes
Orientación                   Alterada            Alterada           Según tipo psicosis
Lenguaje                      Incoherente         Afasia/disartria   Normal, lento o rápido
Movimientos involuntarios     Asterixis/temblor   Ausentes           Ausentes
Tabla 17.1.- Diagnóstico diferencial del síndrome confusional agudo.



TRATAMIENTO
•   El principal objetivo debe dirigirse a corregir la causa del SCA.
•   Normas generales válidas independientemente de la etiología:
    - Oxigenación adecuada.
    - Constantes hemodinámicas mantenidas.
    - Corregir la temperatura corporal y eliminar fármacos que no sean estrictamente
      necesarios, sobre todo los anticolinérgicos. Aportando hidratación adecuada y
      suplencias vitamínicas si se sospecha déficit.
    - Ante la menor duda de alcoholismo o desnutrición, administrar tiamina (vitamina
      B1): 100 mg por vía i.m.
    - Sedación si se dispone de un diagnóstico etiológico con uno de estos fármacos:
        § Haloperidol, vía oral o i.m. (10 gotas = 1 mg ampollas de 5 mg) en dosis
            variable de 10-30 mg/día en 3 -6 dosis. Hay que tener cuidado en la población
            geriátrica y reducir la dosis porque pueden producir hipotensión y disminuir el
            umbral de convulsión, entre otros. Si el paciente es joven añadir un fármaco
            anticolinérgico: Biperideno (Akineton®) 2-5 mg vía oral o i.m.


Página 176
SINDROME CONFUSIONAL AGUDO


      § Tiapride (Tiaprizal®), derivado del sulpiride, ampollas de 100 mg/8 horas, con
        nula depresión de centros cardiorespiratorios.
      § Otros neurolépticos con menor interacción, mejor administración y menos
        efectos secundarios, en pacientes con síntomas psicóticos: Zuclopentixol
        (Clopixol Acufase), se administra i.m. cada 3 días.
      § Diazepam (Valium®),   5-10 mg/8 horas vía oral o intravenoso diluido (IV).
        Puede provocar depresión respiratoria y reacciones paradójicas sobre todo en
        personas mayores.
      § Clormetiazol (Distraneurine®), por vía oral (2 comprimidos/4 horas) o por vía
        i.v. vigilando el ritmo de infusión para la sedación del paciente sin provocar
        depresión respiratoria.
   - Cuidados para proteger a los enfermos delirantes con barandillas que eviten las
     caídas al suelo. Sujeción de manos para que no se arranque catéter/sondas.
   - Medidas para disminuir la tendencia a alucinaciones de estos enfermos, como
     son: iluminación de la habitación incluso nocturna, acompañamiento de familiares
     para facilitar la orientación, explicar al paciente todas las maniobras y
     exploraciones que se le van a practicar.
   - Profilaxis de flebitis y tromboembolismo pulmonar.
Todo paciente confuso y somnoliento debe permanecer en observación durante al
menos 24 horas, vigilando la posible aparición de signos de deterioro progresivo del
nivel de conciencia. En caso de duda está indicado el ingreso hospitalario.




                                                                           Página 177
MANEJO DEL PACIENTE EPILEPTICO EN EL AREA DE URGENCIAS


Capítulo 18

MANEJO DEL PACIENTE EPILEPTICO EN EL AREA DE
URGENCIAS
Espinosa J., Plaza I., Sola D. y Alom J.




INTRODUCCIÓN
Convulsiones son contracciones bruscas, y habitualmente reiteradas, de la musculatura
esquelética, de naturaleza epiléptica ó no y cuya distribución puede ser parcial ó
generalizada.
Crisis epiléptica es la manifestación clínica autolimitada de una alteración del
funcionamiento neuronal. Dependiendo del área cerebral afectada la crisis tiene
manifestaciones diversas (motoras, sensitivas, psíquicas...). Las crisis se originan por
mecanismos diversos, tras los cuales suele haber un exceso de excitación neuronal o
un defecto de inhibición.
Epilepsia es una condición del SNC caracterizada por la repetición de dos ó más crisis
epilépticas no provocadas por una causa inmediatamente identificable. La ocurrencia
de una única crisis no permite el diagnóstico de epilepsia.
"Status epilepticus" es una situación consistente en crisis repetidas sin recuperación
total entre ellas. Puede ser tónico-clónico, de ausencias, epilepsia parcial continua
(simple ó compleja).
"Status epilepticus" tónico-clónico es una condición en la que las crisis convulsivas
tónico-clónicas persisten durante 30 minutos, ó bien cuando existen mas de t res crisis
consecutivas sin recuperación de la consciencia entre ellas.
Existen muchas enfermedades que pueden provocar convulsiones en su fase aguda, sin
que ello implique la existencia de una epilepsia como tal enfermedad. Entre ellas,
tenemos algunas infecciones (meningitis, encefalitis, absceso cerebral...), tóxicos
(Monóxido de carbono, Plomo, Mercurio, alcohol y por exceso de drogas como
aminofilinas y antidepresivos tricíclicos, ó bien por deprivación de ellas), traumatismos
craneoencefálicos (hematoma subdural ó epidural), accidentes cerebrovasculares,
encefalopatía hipertensiva, hemorragia subaracnoidea, síncope, trastornos metabólicos
(hiponatremia, hipocalcemia, intoxicación acuosa, deshidratación, hipoglucemia,
encefalopatía hepática, uremia, hipoxia, hipotiroidismo...) y neoplasias intracraneales,
primitivas ó metastásicas.
CRITERIOS DIAGNÓSTICOS
Ante un paciente que acude a Urgencias con la sospecha de haber tenido una crisis
convulsiva, se debe establecer en primer lugar si se trata ó no de una crisis epiléptica,

                                                                             Página 179
MANEJO DEL PACIENTE EPILEPTICO EN EL AREA DE URGENCIAS


y el enfoque diagnóstico se apoya fundamentalmente en una anamnesis y exploración
clínica minuciosas. Deben recogerse datos de alguien que haya observado
personalmente el episodio: forma de inicio, manifestaciones clínicas durante la crisis y
al terminar ésta y duración del episodio. Debe reflejarse también si existen
antecedentes familiares de epilepsia, si el paciente ha sufrido crisis con anterioridad y
la edad de aparición. El inicio en la edad adulta orienta hacia crisis sintomáticas.
Es importante establecer el diagnóstico diferencial entre epilepsia y otros trastornos
paroxísticos no epilépticos como el síncope, las crisis psicógenas y otros como la
tetania, las mioclonías generalizadas y la cataplejia.
El síncope suele ir precedido de síntomas premonitorios como aturdimiento, mareo,
náusea, malestar abdominal, eructos, bostezos, debilidad, visión borrosa, sudoración,
palidez, etc., los cuales se desarrollan lentamente (taquicardia paroxística) ó
rápidamente (síncope vasovagal). Con mayor frecuencia de lo que normalmente se
cree, se acompaña de convulsiones: Espasmo tónico que asemeja rigidez de
descerebración, extensión ó flexión de brazos, extensión de cabeza y piernas y
colocación de los ojos hacia arriba. Puede existir alguna sacudida mioclónica irregular
generalizada; con frecuencia se emite algún gemido y pueden existir alucinaciones
auditivas. La recuperación de la conciencia suele ser rápida y sin confusión. Es
excepcional que el paciente se muerda la lengua por la parte lateral.
Una Crisis psicógena debe sospecharse si las manifestaciones ictales difieren de
patrones epilépticos conocidos, si los anticonvulsivantes no logran reducir la frecuencia
de las crisis, si se precipitan de forma inmediata por el estrés emocional y si se
reconoce el trastorno afectivo ó de la personalidad. Las manifestaciones motoras
suelen diferir de las crisis convulsivas, existiendo movimientos asincrónicos de brazos y
piernas, estremecimiento y temblores, ausencia de rigidez generalizada, movimientos
rotatorios de un lado a otro de cabeza, empuje pélvico (característico), hiperventilación
y expresiones emocionales. Pueden morderse los labios y la punta de la lengua, pero
no en los laterales de la misma como ocurre en las convulsiones tónico-clónicas
generalizadas.
Las pruebas complementarias (exámenes de laboratorio, radiografía simple de cráneo
en casos de traumatismo, punción lumbar, EEG y TAC craneal), pueden ayudar en la
confirmación del diagnóstico.
CLASIFICACIÓN DE LAS CRISIS EPILEPTICAS
Las crisis epilépticas pueden ser parciales ó generalizadas.
Las crisis parciales son aquellas que se originan en un lugar concreto del cerebro, y
tienen por lo tanto un origen frontal, temporal, parietal ú occipital. Hay dos tipos de
crisis parciales: simples, si no se asocian a pérdida de contacto con el medio externo, ó
complejas, si hay alteración de la conciencia y pérdida de la capacidad de respuesta
durante la crisis. Las crisis parciales simples consisten en sensaciones ó percepciones
anormales de tipo visual, sensitivo, psíquico, olfatorio, ó en una actividad motora
(movimientos clónicos, posturas tónicas). Las crisis parciales complejas se caracterizan

Página 180
MANEJO DEL PACIENTE EPILEPTICO EN EL AREA DE URGENCIAS


por mirada ausente y realización de actos mas ó menos complejos (automatismos
manuales desorganizados ú organizados, movimientos de deglución ó chupeteo, etc.) y
amnesia durante el periodo que dura la crisis y el inmediato periodo postcrítico. El 50
% de pacientes con crisis parciales presentan, con frecuencia variable, generalización
secundaria.
Las crisis generalizadas pueden ser convulsivas (como lo son las crisis tónico-clónicas,
mioclónicas o tónicas) o no convulsivas (ausencias o atónicas)
MANEJO DEL PACIENTE
Es útil planificar el manejo de un paciente con crisis epiléptica, fundamentalmente si
ésta es convulsiva,       en una serie de fases progresivas, cuyo contenido irá
cumplimentándose según nos encontremos en Urgencias ante un paciente postcrítico,
en crisis ó en "status epilepticus".
PRIMER ESTADIO.-
1. Valoración de la función cardiorrespiratoria, asegurando la permeabilidad de la vía
   aérea.
2. Oxigenoterapia. Debería administrarse siempre ya que suele existir hipoxia.
SEGUNDO ESTADIO.-
1. Determinación de las constantes vitales: presión arterial, frecuencia cardiaca y
   temperatura. Realizar un ECG.
2. Tratamiento anticonvulsivante de urgencia: ver Normas de tratamiento.
3. Conseguir una vía venosa para la administración de fluidos y fármacos. Es
   preferible administrar solución salina fisiológica que suero glucosado. No es
   conveniente mezclar fármacos en la misma solución, por lo que deberían
   canalizarse dos vías venosas en caso de ser necesaria la administración de dos
   medicamentos diferentes (por ejemplo, Diazepam y Fenitoína).
4. Debe extraerse sangre para determinaciones analíticas urgentes: hemograma,
   bioquímica estándar, gasometría y pH arterial, estudio de coagulación, iones
   (incluido calcio y magnesio), pruebas de función renal y niveles de
   anticonvulsivantes. En los casos de etiología incierta, deberían reservarse 30-50 ml
   de suero para futuras determinaciones analíticas.
5. Administrar Glucosa por vía i.v. y Tiamina. Ante sospecha de hipoglucemia,
   administrar rápidamente 50 ml de Glucosa al 50 %. Si se sospecha alcoholismo o
   déficit nutricional, se inyectará previamente Tiamina, 100 mg por vía i.v., de
   manera lenta (posible anafilaxia). El metabolismo normal de los hidratos de carbono
   consume Tiamina por lo que si se administra después de la glucosa, s puede e
   agravar la deficiencia en esa vitamina, con riesgo de desencadenar encefalopatía de
   Wernicke. No está indicada la administración rutinaria de glucosa en pacientes no
   hipoglucémicos; existe evidencia de que puede agravar el daño cerebral.

                                                                            Página 181
MANEJO DEL PACIENTE EPILEPTICO EN EL AREA DE URGENCIAS


6. No es necesario el tratamiento de la acidosis en la mayoría de los casos. Es más
   efectivo el control rápido de la respiración y la abolición de la actividad motora.
TERCER ESTADIO.-
1. Establecer la etiología.- Cuando las convulsiones son provocadas por la supresión
   del tratamiento antiepiléptico, suelen responder a su restitución inmediata, incluso
   a bajas dosis. En otros casos, las investigaciones dependerán de la clínica y, con
   frecuencia, es necesario recurrir a la TAC craneal y a la punción lumbar.
2. Tratar las posibles complicaciones (hipoxia, hipotensión, aumento de la presión
   intracraneal, edema agudo de pulmón, arritmia cardiaca, hipertermia, hipoglucemia,
   alteraciones electrolíticas, fracaso renal ó hepático, rabdomiolisis...).
Todo lo referido hasta ahora, debe aplicarse ante cualquier paciente que se presente
en Urgencias en estado postcrítico ó en plena crisis, teniendo en cuenta que una
convulsión aislada suele ser autolimitada en 1-2 minutos, y solo se iniciará tratamiento
medicamentoso si se prolonga mas de 2 minutos. Es aconsejable hospitalizar a todo
paciente que por primera vez haya tenido convulsiones, para estudios diagnósticos.
Si se trata de un epiléptico conocido, puede ser remitido a su domicilio tras 12 horas de
observación, después que las convulsiones hayan cesado.
Si las convulsiones han sido desencadenadas por deprivación alcohólica, no es
necesario instaurar tratamiento anticomicial a largo plazo. En estos casos, el mayor
riesgo (95 %) de que se present en nuevas crisis tras una primera, ocurre en las
primeras 12 horas. Pasado este tiempo, podría ser remitido a su domicilio si no existen
indicios de antecedente traumático ni signos que sugieran hematoma intracraneal.
Si pasados 30 minutos persisten las convulsiones repetidas sin recuperación de la
conciencia (a pesar de haber aplicado las normas de tratamiento que se verán
posteriormente), estamos en presencia de un "Status" y, por lo tanto, de una
emergencia médica, pasando al siguiente estadio.
CUARTO ESTADIO (30-60 MINUTOS).
1. El paciente debe ser ingresado en la UCI, estableciendo una monitorización lo mas
   completa posible, incluyendo EEG y presión intracraneal en los centros que
   dispongan de estas técnicas.
   Debe tratarse el edema cerebral con Dexametasona, 4 mg cada 6 horas, ventilación
   con presión positiva intermitente ó Manitol.
2. Tratamiento antiepiléptico a largo plazo.- Debe administrarse al mismo tiempo que
   el tratamiento de emergencia, dependiendo del tipo de medicación del tratamiento
   previo, tipo de epilepsia ó situación clínica. Las dosis de mantenimiento pueden
   administrarse por sonda nasogástrica si fuera preciso.
El riesgo de daño neurológico consecutivo al "Status" tónico-clónico ó parcial continuo
está en relación directa con la duración, por lo que en ambos casos es importante la

Página 182
MANEJO DEL PACIENTE EPILEPTICO EN EL AREA DE URGENCIAS


precocidad de instauración del tratamiento, siguiendo el protocolo que se expondrá
mas adelante.
El "Status" puede ir acompañado de fiebre, incluso hasta 42ºC por la intensa actividad
muscular (debe tratarse una temperatura superior a 40ºC), leucocitosis y acidosis.
Existe siempre acidosis tras una convulsión, incluso con cifras de pH de 6.8 a 7.1; es
transitoria (dura menos de una hora) y no suele precisar tratamiento. También se ha
observado la presencia de una tasa aumentada de leucocitos en LCR.
Todos estos hallazgos deben tenerse en cuenta para evitar confusiones en el
diagnóstico.
NORMAS DE TRATAMIENTO.
Para el tratamiento es útil también establecer estadios ó fases. Un paciente traído a
Urgencias en estado postcrítico solo precisa observación y no requiere tratamiento
farmacológico de emergencia. En un paciente recibido en Urgencias en plena crisis se
aplican las fases siguientes de tratamiento, que son también válidas para el "Status".
Estadio premonitorio.-
En los epilépticos conocidos rara vez se desarrolla una situación de "Status" sin previo
aviso. Suele existir una fase prodrómica, que consiste en un aumento de la frecuencia
y severidad de las crisis. El tratamiento en este momento puede frenar la evolución a
"Status" verdadero.
Como fármaco de primera elección se utiliza diazepam 10 mg tanto en adultos como en
niños y recién nacidos. Puede administrarse por vía i.v. (en bolus), comenzando a
actuar al primer minuto, o rectal (pico de nivel a los 20 minutos). La dosis en adultos
es de 10-20 mg por vía i.v. o rectal (no en forma de supositorio), pudiendo repetirse
dosis adicionales de 10 mg a intervalos de 15 minutos hasta un máximo de 40 mg. En
niños, la dosis i.v. en bolus equivalente es de 0.2-0.3 mg/Kg. Debe administrarse no
diluido y a velocidad que no exceda los 2-5 mg por minuto. Como alternativa puede
utilizarse igualmente clonacepam 1 mg, considerada por algunos autores de elección a
causa de su larga vida media. Los principales efectos secundarios de las
benzodiacepinas son la depresión respiratoria, hipotensión y sedación. Puede ocurrir
apnea súbita si se administra demasiado rápidamente.
En ausencia de vía venosa puede utilizarse diacepam rectal o midazolam 5 mg vía
intramuscular; este último es el único fármaco entre los que se utilizan con este fin que
puede ser administrado por vía i.v., i.m. o rectal. Por vía i.m. se alcanza la máxima
efectividad a los 25 minutos con una biodisponibilidad del 80-100 %. Es de vida media
corta, lo que implica tendencia a la recidiva de las crisis tras la inyección única. La dosis
es de 5 a 10 mg (en niños, 0.15-0.30 mg./Kg.) y se administra por vía i.m. o rectal,
pudiendo repetirse otra dosis a los 15 minutos. Por vía i.v. se emplea la misma dosis.
Los efectos secundarios son los mismos que los del Diazepam, pudiendo ocurrir parada
respiratoria incluso después de su administración i.m. Su gran ventaja es la posibilidad
de utilizarlo por vía i.m. cuando a veces es difícil la inyección inmediata por vía i.v. (por


                                                                                Página 183
MANEJO DEL PACIENTE EPILEPTICO EN EL AREA DE URGENCIAS


ejemplo, en el domicilio, previo al traslado al hospital), vigilando posibles problemas
respiratorios.
Estadio de "Status" convulsivo precoz (0-30 minutos).
Una vez desarrollado el "Status", durante los primeros 30 minutos, los mecanismos
fisiológicos suelen compensar la gran actividad metabólica.
En esta fase, se utiliza como fármaco de elección el Diazepam, siguiendo la pauta
descrita previamente y, al mismo tiempo, Fenitoína, combinando así la acción rápida
pero de corta duración del Diazepam con la acción de inicio mas lento pero más
prolongada de la Fenitoína. (En un futuro próximo la fosfenitoína intravenosa o
intramuscular reemplazará a la fenitoína al ser igual de efectiva y provocar de forma
significativa menos efectos adversos). El efecto de la fenitoína tarda en aparecer 20-
30 minutos. Debe diluirse en solución salina fisiológica (en suero glucosado precipita).
La dosis en el adulto es de 15-18 mg/Kg. y la velocidad de infusión no debe exceder de
50 mg por minuto para administrar una dosis total de unos 1000 mg. No produce
depresión respiratoria pero puede presentarse hipotensión y arritmias, por lo que
conviene monitorización ECG durante su uso.
Para el tratamiento de sostén pueden darse dosis posteriores por vía i.v., o bien orales
de 5-6 mg/Kg., según niveles plasmáticos. En niños mayores se utilizan las dosis del
adulto. En recién nacidos se utilizan dosis de 15-20 mg/Kg., inyectadas a velocidad que
no exceda de 1 mg/Kg/minuto. En niños se ha recomendado el uso de ácido valproico
intravenoso que posiblemente no es tan tóxico como la fenitoína y tiene una eficacia
similar. No obstante, la escasez de ensayos comparativos con el protocolo habitual de
benzodiacepina más fenitoína hace que por el momento su uso quede a discreción del
facultativo.
En los pacientes que tengan insuficiencia respiratoria y que se encuentren en este
estadio, o cuando no se quiera producir mas depresión respiratoria, puede ser
aconsejable sustituir el Diazepam por Lidocaína, a dosis de 50 mg por vía i.v. y, si es
eficaz, se administran 50-100 mg diluidos en 250 ml de suero glucosado al 5 %,
manteniendo la perfusión a dosis de 1 mg por minuto. Dosis mayores podrían
                                         -2
producir convulsiones. Debe disminuirse la dosis si hay insuficiencia cardiaca
congestiva o enfermedad hepática.
Estadio de "Status" convulsivo establecido (30-60/90 minutos).
Define a esta fase un "Status" de más de 30 minutos de duración a pesar del
tratamiento precoz. Los mecanismos fisiológicos compensadores comienzan a fallar. La
morbilidad aumenta considerablemente y el paciente debe ser trasladado a la UCI.
Si se ha perfundido una dosis total de fenitoína sin resultado, se prosigue de inmediato
con Fenobarbital. La dosis de choque recomendada es de 10 mg/Kg. administrada a
una velocidad de 100 mg por minuto (es decir, un total de 600-700 mg en 6 -7 minutos
en el adulto), siguiendo con dosis de mantenimiento de 1-4 mg/Kg. La dosis total en el
adulto no debe exceder los 1000 mg. En neonatos se recomienda una dosis inicial de


Página 184
MANEJO DEL PACIENTE EPILEPTICO EN EL AREA DE URGENCIAS


12 a 20 mg/Kg., con suplementos posteriores de 3-4 mg/Kg. por día hasta una dosis
máxima de 40 mg/Kg. En el niño mayor, una dosis inicial entre 5-20 mg/Kg,
manteniendo una dosis de 1-4 mg/Kg. Las dosis de mantenimiento posteriores pueden
administrarse por vía oral, i.v. o i.m. El Fenobarbital no debe incluirse en soluciones
que contengan otros fármacos. Tiene la ventaja de su rápido comienzo de acción y sus
efectos anticonvulsivantes prolongados. Su principal desventaja es la facilidad con que
produce depresión respiratoria é hipotensión, por lo que suele ser necesaria la
intubación, especialmente si con anterioridad se ha utilizado el Diazepam.
Otro tratamiento alternativo, de primera elección en este estadio, es el Clormetiazol en
perfusión i.v. continua. Es de vida corta y rápido efecto por lo que la dosis puede
graduarse de un momento a otro sin inducir sueño anestésico. Entre los fármacos
utilizados en el "Status" es el único que ofrece esta ventaja, pero su uso continuado
conduce a niveles de saturación y pérdida de esta propiedad, con riesgo de colapso
cardio-respiratorio, arritmia cardiaca, hipotensión o sedación. En el "Status", se
administran inicialmente 40-100 ml de la solución al 0.8 % a una velocidad de 5-15 ml
por minuto, continuándose la perfusión al mínimo de dosis que pueda controlar los
ataques (habitualmente 0.5-4 ml por minuto; máximo de 20 ml en el adulto). Cuando
los ataques son controlados debe reducirse lentamente la velocidad de perfusión hasta
suspenderla. Si los ataques r curren debe intentarse mantener una dosis mínima
                                 e
efectiva, que suele estar próxima a 0.01 ml por minuto. Cuando se suspende el
Clormetiazol, las crisis tienen tendencia a recurrir, por lo que pueden administrarse al
mismo tiempo dosis orales para conseguir un efecto a largo plazo.
En la actualidad se está tendiendo a utilizar como opciones principales en este estadio
midazolam i.v. en infusión continua o propofol.
Estadio de "Status" convulsivo refractario (después de 60-90 minutos).
La persistencia de convulsiones a los 60-90 minutos de iniciadas, obliga a la anestesia
general, debiendo emplearse más precozmente en algunas situaciones de emergencia,
ya que en esta fase el pronóstico es mucho más sombrío, con alta morbilidad y
mortalidad. Puede inducirse anestesia con agentes barbitúricos o no barbitúricos.
1. Tiopental.- Se ha utilizado tradicionalmente en el "Status", siendo un eficaz fármaco
   antiepiléptico. Requiere respiración artificial y su efecto secundario más limitante es
   la hipotensión, que suele requerir tratamiento. Tiende a acumularse, por lo que el
   paciente tarda varios días en despertar tras su retirada. La perfusión continua debe
   administrarse en suero salino fisiológico y sin añadir otros fármacos. La dosis
   habitual en bolus es de 100-250 mg en unos 20 segundos, con posteriores bolus de
   50 mg cada 2-3 minutos hasta que las crisis se hayan controlado. Continuar con la
   misma dosis, que suele estar entre 3-5 mg/Kg/hora. La dosis debe reducirse si la
   presión sistólica baja de 90 mmHg. o se alteran las funciones vitales. Su uso no
   debe prolongarse mas de 12 horas después que las convulsiones hayan cesado.
2. Propofol.- Entre los anestésicos no barbitúricos que recientemente se están
   empleando en el "Status", el Propofol sería el de elección, ya que, al parecer, tiene


                                                                              Página 185
MANEJO DEL PACIENTE EPILEPTICO EN EL AREA DE URGENCIAS


   propiedades anticonvulsivantes intrínsecas. Su ventaja sobre el Tiopental estaría en
   la rápida recuperación tras la supresión del tratamiento. Produce profunda
   depresión respiratoria y cerebral, aunque menos hipotensión que el Tiopental.
"Status epilepticus" parcial:
El tratamiento inicial es similar al "status" convulsivo generalizado, pero en este caso la
decisión de administrar propofol ó midazolam (y por tanto de intubar é ingresar al
paciente en la UCI) debe ser minuciosamente meditada. No hay clara evidencia de que
el status parcial simple ó complejo produzca daño cerebral permanente, y por otro lado
puede ser importante la morbi-mortalidad de la intubación é ingreso en UCI.
"Status" de ausencias o mioclónico:
Una benzodiacepina (clonacepam ó diacepam) y el ácido valproico son las
medicaciones de elección. Es preferible la medicación intravenosa. Inicialmente se
administra diacepam 10 mg intravenoso lento (ó 1 mg de clonacepam) seguido de
ácido valproico intravenoso (15 mg/Kg en 3 minutos). A los 30 minutos de la infusión
inicial se puede poner una bomba de infusión de este antiepiléptico (1 mg/Kg/hora) ó
administrar la medicación oral. En casos refractarios puede ser útil el añadir
acetazolamida intravenosa (500 mg ó 250 mg en niños ó adultos con peso inferior a 35
Kg) ó etosuximida vía sonda nasogástrica ó el propofol.




Página 186
EL PACIENTE AGITADO EN EL ÁREA DE URGENCIAS


Capítulo 19

EL PACIENTE AGITADO EN EL ÁREA DE URGENCIAS.
Camarero M., Baeza J.V., García-Escudero M.A., Godrid M. y Sánchez-de-Medina M.D.




INTRODUCCIÓN
Se podría definir la agitación como aquel estado de tensión en el que la ansiedad se
manifiesta a nivel psicomotor con hiperactividad e inquietud generalizada. Habría que
matizar la diferencia entre agitación y agresividad ya que algunos pacientes pueden no
estar agitados y presentar en un momento dado un episodio de agresividad, y, por el
contrario, otros pacientes, agitados, no generan ningún tipo de conductas
heteroagresivas.
Los pacientes agitados pueden plantear la necesidad de una consulta psiquiátrica
urgente. No obstante, hay que tener siempre presente que algunos sujetos que
presentan un cuadro de agitación no son enfermos mentales o no pueden ser definidos
como pacientes.
El papel del médico consultado en una situación de agitación, consiste en identificar
cualquier posible etiología orgánica del cuadro que requiera una intervención inmediata
y, en caso de no encontrarse ninguna de estas etiologías orgánicas, plantearse la
etiología psiquiátrica y solicitar la valoración del especialista.


ETIOLOGÍA DE LA AGITACIÓN.
Podemos diferenciar dos grandes grupos entre las causas de agitación según sea de
etiología orgánica (sintomática o secundaria) o de etiología psiquiátrica.
AGITACIÓN DE CAUSA ORGÁNICA.
En todo paciente agitado, lo primero que hay que considerar es la etiología orgánica
del cuadro. En la tabla 19.1 se enumeran las principales causas de agitación
sintomática.
En la practica clínica, las etiologías más frecuentes en el área de urgencias son: la
hipoglucemia, la hipoxia cerebral, las intoxicaciones por teofilinas, la abstinencia de
alcohol, la abstinencia de opiáceos, la intoxicación por cocaína o drogas de diseño, la
acatisia producida por neurolépticos y la enfermedad de Alzheimer.
Para realizar el diagnóstico etiológico en los cuadros de agitación orgánica existiría un
primer nivel de exploraciones complementarias a solicitar en el área de urgencias que
se muestran en la tabla 19.2.



                                                                             Página 187
EL PACIENTE AGITADO EN EL ÁREA DE URGENCIAS




1.- Sustancias tóxicas y fármacos.           3.- Trastornos metabólicos.
    Intoxicación o abstinencia de:               - Hipoglucemia
    - Alcohol.                                   - Hipoxia
    - LSD.                                       - Hipocalcemia
    - Cocaína.                                   - Hipertiroidismo
    - Anfetaminas.                               - Cushing
    - Opiáceos.                                  - Feocromocitoma
    - Drogas de diseño.                          - Déficit de B1 y A. fólico
    - Simpaticomiméticos (teofilinas,
                                             4.- Otros.
      broncodilatadores,...).
                                                 - Infecciones sistémicas
    - Neurolépticos (cuadros de acatisia
                                                 - LES
      secundaria).
                                                 - Porfiria aguda intermitente
    - Corticoides exógenos.
                                                 - Síndrome carcinoide
2.- Trastornos del SNC                           - IAM
     - TCE.                                      - Arritmias cardiacas
     - ACV                                       - Anafilaxia.
     - Encefalitis
     - Tumores
     - Epilepsia
     - Vasculitis
     - Alzheimer
     - Parkinson
     - Hidrocefalia
     - Wilson

Tabla 19.1.- Etiología orgánica (sintomática) de agitación psicomotriz.




             Hemograma (fórmula y recuento)
             Bioquímica (Urea, glucosa, creatinina, iones, calcio y fósforo, CPK).
             Gasometría
             Sedimento urinario
             ECG
             RX tórax
             Punción lumbar (citología y bioquímica)
             TAC craneal

 Tabla 19.2.- Exploraciones complementarias de primer nivel en cuadros de
 agitación de etiología orgánica.


Página 188
EL PACIENTE AGITADO EN EL ÁREA DE URGENCIAS


En un segundo nivel, estando el paciente ingresado y para completar el estudio, se
solicitarán las siguientes exploraciones complementarias (Tabla 19.3)

          Pruebas de función hepática
          Proteinograma
          Tóxicos y fármacos en sangre y orina
          TSH y hormonas tiroideas
          Cortisol basal
          Vitaminas y Ác. fólico.
          Ceruloplasmina
          Metales pesados
          Ac antinucleares
          EEG
          RMN
          Ecografía abdominal

 Tabla 19.3.- Exploraciones complementarias de segundo nivel en cuadros de
 agitación psicomotriz de causa orgánica.


AGITACIÓN DE CAUSA PSIQUIÁTRICA.
A) Trastornos psicóticos:
   - Esquizofrenia (especialmente si el paciente presenta ideas delirantes o
     alucinaciones auditivas en forma de fonemas imperativos).
   - Trastorno por ideas delirantes (paranoia), especialmente en el caso de ideas
     delirantes de perjuicio o persecución.
B) Trastornos del estado de ánimo:
   - Trastorno bipolar en fase maníaca.
   - Depresión agitada o delirante.
C) Trastornos por ansiedad:
   -   Crisis de angustia con o sin agorafobia.
   -   Trastornos por ansiedad generalizada
   -   Trastorno obsesivo-compulsivo
   -   Trastorno por estrés postraumático
   -   Trastornos conversivos.
D) Trastornos de la personalidad:
   - Personalidad límite (borderline)
   - Personalidad antisocial (psicopática)
   - Personalidad histérica.



                                                                       Página 189
EL PACIENTE AGITADO EN EL ÁREA DE URGENCIAS


De todos los anteriores, los más comúnmente observados en el servicio de urgencias
son los trastornos esquizofrénicos, los episodios maníacos, las crisis de angustia y los
cuadros conversivos.
MANEJO Y TRATAMIENTO DEL PACIENTE AGITADO.
Una vez nos hayamos hecho una idea acerca de las posibilidades de control del
paciente, realizaremos tres niveles de contención:
Primer nivel: Contención verbal.
Si su estado lo permite, intentar a contención verbal. Como normas generales
                                    l
tendremos en cuenta los siguientes puntos:
     - Como siempre, lo primero es preocuparnos por nuestra propia seguridad.
     - Aparentar calma y control de la situación.
     - Hablar suavemente, sin “provocar” ni emitir juicios.
     - Intentar permanecer sentados con el paciente durante la entrevista, teniendo
       fácil acceso a una salida de la habitación donde se realiza la entrevista.
     - No distanciarse ni mirar fijamente al paciente.
Se debería comenzar comentando de forma neutral aquello que resulta obvio: ¿Parece
usted alterado?, ¿Podría explicarme qué le ocurre?.
Hay que intentar empatizar con el paciente y, si el paciente no es consciente de lo
agitado y amenazador que resulta para los demás, el clínico debe ayudarle a reconocer
lo que está sucediendo, sin confrontación.
Deben ponerse límites, pero sin transmitir agresividad. Los pacientes que temen perder
el control responden bien a la fijación de límites. Realizar la entrevista en presencia de
un agente de seguridad puede resultar útil para disuadir al paciente de llevar a cabo
sus impulsos.
Es útil, en ocasiones, ofrecerles fármacos sedantes, ya que pueden percibirlos también
como un mecanismo que les ayude a recuperar el autocontrol.
Si el paciente se niega a hablar (lo cual imposibilita la intervención verbal) o empieza a
desarrollar una conducta violenta progresiva, se debe proceder a la contención
mecánica.
Segundo nivel: Contención mecánica.
Cuando la intervención verbal sea imposible, se debe proceder a la contención
mecánica.
El utilizar medidas de contención físicas en contra de la voluntad del individuo, es una
decisión que el clínico debería tomar en base a las necesidades y el estado del
paciente. No se debe utilizar como castigo ni hacerse por la conveniencia del personal


Página 190
EL PACIENTE AGITADO EN EL ÁREA DE URGENCIAS


sanitario o de otros pacientes, pero sí debe tenerse siempre presente la seguridad del
paciente, del personal sanitario y de otros pacientes que se encuentren en el área d e
urgencias. Valorar estos extremos en el servicio de urgencias de nuestro hospital
resulta en ocasiones bastante complicado. Nunca se debe recurrir a medidas heroicas
individuales al intentar contener a un paciente agitado.
Para realizar la contención física de un paciente en condiciones adecuadas, se tendrán
en consideración las siguientes observaciones:
     - Debe aplicarse por un gran número de personas, cinco como mínimo,
       distribuyéndose de forma que cuatro se encarguen de los miembros y uno de la
       cabeza (para evitar que ésta se golpee). Una muestra de fuerza puede propiciar
       la colaboración espontánea del paciente.
     - Debe existir un plan específico previamente establecido, por ejemplo qué
       personas se hacen cargo de cada una de las partes del cuerpo; para ello el
       médico o el psiquiatra se debe hacer cargo de la dirección.
     - Debemos intentar comenzar la contención cuando el paciente esté distraído.
     - Deben tenerse preparados fármacos sedantes vía parenteral, administrándolos
       una vez que la contención es completa (si el paciente sigue agitado).
     - Hay que explicar al paciente el motivo de la inmovilización física.
     - Nunca deben retirarse las ataduras si no hay suficiente personal disponible.
     - Los pacientes intoxicados deben ser colocados en posición de decúbito lateral
       izquierdo y ser observados atentamente para prevenir aspiraciones.
Tercer nivel: Contención farmacológica.
Dependiendo del estado del paciente, puede ser el segundo o el tercer nivel a realizar
en el proceso de contención. Si el paciente no está excesivamente agitado, pueden
ofrecérsele fármacos sedantes orales. En caso de agitación importante o de violencia
real, se debe proceder primero a la contención física y utilizar posteriormente fármacos
por vía parenteral (efecto más rápido que los administrados por vía oral).
Cuando la agitación sea de causa orgánica siempre será de elección el tratamiento
etiológico de ésta frente al tratamiento sintomático (sedación farmacológica) de la
agitación.
1. Pacientes agitados de causa orgánica.
En la agitación de causa orgánica, si se requiere la sedación farmacológica de paciente,
se utilizará:
     - Haloperidol, 5 mg (50 gotas) cada 8 h. v.o. ó 2’5-5 mg (1/2 -1 ampolla) cada
       6 u 8 h. vía i.m. Hay que tener siempre presente la posibilidad de aparición de
       efectos secundarios de tipo extrapiramidal, como son las distonías agudas o la
       acatisia. En caso de que estas aparezcan, hay que evitar en la medida de lo

                                                                             Página 191
EL PACIENTE AGITADO EN EL ÁREA DE URGENCIAS


       posible el uso de correctores anticolinérgicos (Biperideno), intentando
       contrarrestar estos síntomas extrapiramidales con Benzodiacepinas
       (Cloracepato, Diazepam), siempre que lo permita la situación clínica del
       paciente.
En caso de abstinencia o delirium por alcohol, los fármacos más indicados son los
siguientes:
     - Cloracepato dipotásico, benzodiacepina de vida media larga a dosis de 50
       mg vía oral si es posible (mejor absorción) o por vía i.m. cada 6-8 h.
     - Tiapride, neuroléptico, a dosis de 100-300 mg cada 4-6 h. por vía oral o
       parenteral.
Siempre debemos asociar en estos casos la Vitaminoterapia B1 dosis de 2 amp. i.m.
al día.
Debe reservarse el Clormetiazol por vía i.v. (dosis de 3 a 7’5 ml/min.) para casos de
delirium por abstinencia de alcohol con extrema agitación psicomotriz, debiendo
controlarse exhaustivamente la TA y la función cardiorrespiratoria del paciente.
Para el síndrome de abstinencia a opiáceos, se utilizarán los neurolépticos sedantes:
     - Levomepromacina en dosis de 25-50 mg cada 6-8 h. por vía oral o i.m.


2. Pacientes agitados de causa psiquiátrica:
Pacientes psicóticos. Esquizofrenia, episodio maníaco y otras psicosis.
En el caso de pacientes psicóticos que se hallen fuera de control y presenten conductas
violentas, los neurolépticos son el tratamiento de elección. En estos casos echaremos
mano de las pautas de neuroleptización rápida:
     - Acetato de zuclopentixol, dosis de 50-150 mg vía i.m., cuando deseemos un
       efecto duradero del neuroléptico, (p.e. porque nos planteamos mandar al
       paciente a su domicilio una vez controlada la agitación). Su inicio de acción se
       produce a los 20-40 min. de su administración y dura entre 48 y 72 horas,
       permitiendo el control domiciliario del paciente.
En ocasiones, su lento inicio de acción puede obligar a utilizar otros fármacos en las
primeras horas, p.e. una pauta adecuada para estos casos sería:
     - Acetato de zuclopentixol, dosis de                50   mg    i.m.   asociado     a
       Levomepromacina, dosis de 25 mg vía i.m.
     - Haloperidol, dosis de 5-10 mg vía i.m. cada 4-8 horas con un máximo de 45
       mg./día.
Se debe prestar atención a la aparición de posibles efectos secundarios
extrapiramidales.

Página 192
EL PACIENTE AGITADO EN EL ÁREA DE URGENCIAS


Trastornos de ansiedad y crisis de angustia. Crisis conversiva (histeria).
En los casos de agitación psicomotriz leve con predominio de ansiedad, suelen ser
efectivas las benzodiacepinas que puede administrarse según las siguientes pautas:
     - Loracepam, dosis de 2 mg vía sublingual. Se puede repetir la dosis de 1 mg
       cada 20-30 min. hasta obtener sedación, sin que aparezcan generalmente
       efectos secundarios.
     - Cloracepato dipotásico, dosis de 50 mg vía oral o Diacepam, dosis de 5-10
       mg v.o. a ser posible, o si no, vía i.m.
En los casos de agitación psicomotriz moderada-grave con importante angustia, resulta
eficaz usar neurolépticos de perfil sedante a dosis bajas:
     - Levomepromacina, dosis de 25-50 mg por vía oral o, si no es posible, por vía
       intramuscular.
Las benzodiacepinas pueden desinhibir paradójicamente a un paciente; cuando esto
ocurra podemos emplear la pauta de neurolépticos descrita.
Como norma general, en pacientes mayores de 60 años, las dosis de psicofármacos
recomendadas serán reducidas en un 50% de las dosis indicadas anteriormente.




                                                                          Página 193
MANEJO DEL PACIENTE CON FIEBRE EN URGENCIAS


Capítulo 20

MANEJO DEL PACIENTE CON FIEBRE EN URGENCIAS
Mirete C., Masiá M., Mora A., Escolano C. y Gutiérrez F.




INTRODUCCIÓN


Se denomina fiebre a la elevación de la temperatura axilar por encima de 38ºC en dos
determinaciones separadas al menos 8 horas, o una mayor de 38.5ºC, reservándose el
término de febrícula para registros inferiores.
La fiebre es una respuesta inespecífica que puede ocurrir en multitud de procesos:
infecciosos, inflamatorios, tumorales, bajo el efecto de fármacos y en otras muchas
condiciones.
Desde un punto de vista práctico y en especial en el Servicio de Urgencias conviene
agrupar los casos de síndrome febril según un criterio cronológico en:
                  Fiebre de corta evolución → menos de 2 semanas.
         Fiebre de larga evolución → más de 2 semanas.
El término fiebre de origen desconocido (FOD = fiebre superior a 38.3ºC, objetivada en
varias ocasiones durante tres o más semanas y que permanece sin diagnosticar
después de una semana de estudio en un centro hospitalario), tiene poca aplicación en
el Servicio de Urgencias.
SÍNDROME FEBRIL DE CORTA EVOLUCIÓN
Cada vez con más frecuencia se evalúan pacientes con cuadros febriles de horas de
evolución, en los que no ha existido tiempo suficiente para el establecimiento de un
cuadro clínico orientativo.
La mayoría de estos cuadros, sobre todo en personas jóvenes sin enfermedades de
base, va a tener un curso autolimitado, presumiéndose un origen vírico. Se recomienda
control y seguimiento por su médico, anotación de una gráfica de temperatura y
vigilancia de aparición de síntomas focales. No se precisan pruebas complementarias.
Historia clínica cuidadosa con anamnesis intencionada sobre focalidad predominante.
Son sugestivos, pero no diagnósticos, de proceso infeccioso:
       - Comienzo agudo con malestar general importante, mialgias, artralgias,
         fotofobia y cefalea.
       - Temperatura > 38ºC.


                                                                          Página 195
MANEJO DEL PACIENTE CON FIEBRE EN URGENCIAS


      - Síntomas focales:
                 -   Odinofagia.
                 -   Síndrome meníngeo.
                 -   Tos, dolor torácico, expectoración, disnea.
                 -   Náuseas, vómitos, diarrea.
                 -   Disuria, polaquiuria, tenesmo, dolor lumbar.
                 -   Linfadenopatía de rápida aparición.
                 -   Hepato-esplenomegalia.
                 -   Ictericia.
                 -   Rash cutáneo.
Exploración física detallada:
      -   Estado general del enfermo y su tolerancia a la fiebre.
      -   Exploración general sistemática.
      -   Exploración dirigida al lugar definido por la focalidad.
      -   Síndrome meníngeo.
      -   Palpación y percusión de senos paranasales.
      -   Examen orofaríngeo.
      -   Auscultación cardiopulmonar cuidadosa.
      -   Exploración de abdomen buscando organomegalias o dolor.
      -   Examen rectal y pélvico en casos concretos.
      -   Exploración del sistema linfático.
      -   Exploración neurológica.
      -   Examen de piel y mucosas accesibles.
      -   No olvidar las escaras por decúbito y la región genital.
Pruebas complementarias precisas para confirmar el foco. En caso de gravedad sin
foco, se pide una batería inicial para despistaje diagnóstico:
      -   Hemograma. Valorar la presencia de linfocitos activados.
      -   Bioquímica elemental: función renal, glucemia, iones.
      -   Examen elemental de orina y sedimento.
      -   Radiografía postero-anterior de tórax.
En caso de no conseguir el diagnóstico o el paciente siga deteriorándose, se
completará el estudio, valorando individualmente:
      -   Radiografía simple de abdomen.
      -   Perfil hepático.
      -   ECG.
      -   Ecografía abdominal.
      -   Punción lumbar: en todos los casos en los que existe sospecha de síndrome
          meníngeo, en ausencia de focalidad neurológica y con fondo de ojo sin
          hallazgos patológicos. En todos los demás casos, se realizará primero una TAC
          craneal.


Página 196
MANEJO DEL PACIENTE CON FIEBRE EN URGENCIAS


Todos los pacientes con afectación severa del estado general, evidencia de shock
séptico, sospecha de sepsis o demostración de un foco infeccioso para el cual se
presume una evolución incierta, serán encamados en la zona de Observación, donde
permanecerán un tiempo variable hasta su estabilización, reevaluación posterior, toma
de nuevas decisiones diagnósticas y/o terapéuticas o ingreso hospitalario definitivo.
En todos los casos graves deben tomarse muestras para cultivo antes de proceder a
tratamiento antibiótico. Tomaremos 2 muestras de hemocultivo con media hora de
intervalo, un urocultivo y cultivo de todos aquellos líquidos, secreciones o lesiones
cutáneas que parezcan relevantes desde el punto de vista clínico.
SÍNDROME FEBRIL DE LARGA EVOLUCIÓN
Causa de consulta menos frecuente en el Servicio de Urgencias, ya que la mayoría de
estos pacientes ya están siendo evaluados en otros niveles asistenciales.
La actitud depende fundamentalmente del estado general del paciente:
      - Si existe un quebrantamiento marcado o la causa parece grave, el paciente
        debe ser ingresado para estudio y/o tratamiento.
      - Si el estado general es bueno debe procederse a una evaluación minuciosa,
        toma de cultivos y puede remitirse para estudio a una consulta hospitalaria
        (UEI).
En todos los casos debe realizarse una historia clínica cuidadosa a la búsqueda de
foco infeccioso, siendo muy importante poner atención a los antecedentes personales,
historia epidemiológica, toma de fármacos y anamnesis por órganos y aparatos.
La exploración física debe ser igualmente minuciosa y sistemática.
En todos los casos deben realizarse exploraciones complementarias que en nuestro
medio deben incluir la analítica comentada anteriormente, un "Rosa de Bengala",
tinción para Micobacterias si procede, hemocultivos y cultivos dirigidos.




                                                                          Página 197
MANEJO DEL PACIENTE CON FIEBRE EN URGENCIAS




Página 198
URGENCIAS EN ONCOLOGÍA


Capítulo 21

URGENCIAS EN ONCOLOGÍA
Gallego J., García-Gómez J., Rodríguez-Lescure A. y Carrato A.




COMPRESIÓN MEDULAR.
La compresión medular es una entidad que requiere un diagnóstico precoz y la
instauración de un tratamiento rápido y eficaz a fin de evitar la progresión hacia un
déficit neurológico irrecuperable.

Etiología.
Los tumores que más frecuentemente originan este cuadro son: cáncer de pulmón,
cáncer de mama, cáncer de próstata, mieloma múltiple, linfomas no Hodgkin de alto
grado.

Patogenia.
Los mecanismos de producción pueden ser:
           - Compresión por tumor epidural (lo más frecuente).
           - Colapso de un cuerpo vertebral por lesión lítica. (85%).
           - Masa de parte blanda paravertebral que comprime el cono medular. (15%).
           - Compresión por tumor leptomeníngeo
           - Compresión por tumor intradural.
           - Tumor medular primario
Los segmentos medulares afectos por orden de frecuencia son:
           - Torácica 70%
           - Lumbar 20%
           - Cervical 10%
Clínica.
Dolor. Es insidioso al inicio. Empeora con el decúbito y con las maniobras de Valsalva.
Puede presentar distribución radicular.
Parestesias ó pérdida sensitiva. Nivel sensitivo por debajo del nivel de la compresión.




                                                                             Página 199
URGENCIAS EN ONCOLOGÍA


Alteración esfinteriana:
         Vesical. Incontinencia o retención urinaria.
         Rectal. Estreñimiento pertinaz.
Debilidad extremidades. Paresia en momentos iniciales que evoluciona hacia plejia en
corto período de tiempo.
Diagnóstico.
Sospecha clínica. Realización de analítica de urgencias (hemograma, bioquímica sérica,
sedimento urinario).
Radiología simple del segmento de columna sospechoso.
Resonancia magnética. Es la prueba de elección.
Criterios de ingreso.
Si a la exploración física existe déficit motor o sensitivo, se formalizará el ingreso en
planta de hospitalización.
Tratamiento.
       - Reposo en cama.
       - Mover en bloque.
       - Sondaje vesical en caso de retención o incontinencia urinaria.
       - Si existe alteración de la motilidad intestinal utilizar procinéticos como
         metoclopramida (Primperán®) 10 mg/6 horas i.v.
       - Ranitidina (Toriol®) 50 mg/12 horas i.v.
       - Enoxaparina (Clexane®) 20/24 horas s.c.
       - Dexametasona (Fortecortin®) 20 mg bolus i.v. Después 4 mg/6 h i.v.

       - Cirugía: Laminectomía descompresiva indicada en:
                    - Necesidad de diagnóstico histológico.
                    - Compresión medular de causa incierta.
                    - Cuadro progresivo a pesar de tratamiento ionizante.
                    - Compresión medular en segmentos previamente irradiados.
       - Radioterapia. Indicada en los casos que no se realice cirugía.
El factor con mayor valor pronóstico al inicio del tratamiento, es la no existencia de
déficit sensitivo/motor.



Página 200
URGENCIAS EN ONCOLOGÍA


FIEBRE NEUTROPÉNICA.
Definición.
Tres elevaciones de la temperatura registrada en la axila superior a 37,5º en un
periodo de 24 horas o una elevación de la temperatura superior a 38º, en un paciente
con un recuento abso luto de neutrófilos inferior a 500/mm3 o leucocitos inferior a
1000/mm3.
Etiología.
En la mayoría de los pacientes el germen causal de la infección es flora habitual
cutánea o del tracto gastrointestinal. Los gérmenes más frecuentemente relacionados
con el cuadro son los gramnegativos: E. Coli, Klebsiella, Pseudomona, Enterobacter. En
pacientes portadores de acceso venoso central permanente o temporal h ay que añadir
la posibilidad de infección por gram positivos, S aureus, S. coagulasa negativos.
Manejo diagnóstico y terapéutico.
Anamnesis detallada: Tipo de tumor que padece el paciente, fecha del último
tratamiento citostático, medicación que toma de forma habitual. Hay que intentar
localizar posibles focos infecciosos, gastrointestinales, respiratorio, genitourinario,
cutáneo.
Exploración física:
Determinación de la temperatura, tensión arterial, frecuencia cardiaca y respiratoria.
Exploración minuciosa de la mucosa oral. Determinar si el paciente es portador de
acceso venoso central. Inspección de periné y márgenes anales (no se debe realizar
tacto rectal hasta conocer la cifra de neutrófilos). El resto de la exploración física según
costumbre.
Exploraciones complementarias:
Realización de hemograma, bioquímica sérica de urgencias con electrolitos, sedimento
e ionograma urinario, realización de gasometría arterial ó venosa (la elección de una u
otra dependerá de la situación clínica del paciente).
Hemocultivos (x 3) y urocultivo. Cultivo de muestras tomadas de foco sospechoso si
existe. En el caso que exista acceso venoso central, hemocultivos (x 4), 2 por vía
periférica, 2 a través del acceso venoso central.
Radiología simple del tórax.
Para su manejo en planta de hospitalización es necesario control diario de hemograma
y bioquímica sérica hasta recuperación hematológica y cese del cuadro febril.
Una vez se confirme el diagnóstico de fiebre neutropénica se procederá al ingreso en
planta de hospitalización previa estabilización del paciente si fuese necesario.




                                                                                Página 201
URGENCIAS EN ONCOLOGÍA


Tratamiento.
El pilar básico del tratamiento lo constituye la antibioterapia, inicialmente empírica.
Tratamiento de soporte.
         - Lavado de manos previo al contacto con el enfermo.
         - Canalización de acceso venoso periférico.
         - Dieta sin alimentos crudos; cocinados o bien envasados al vacío y de
           consumo inmediato.
         - Aislamiento del enfermo (si es posible).
         - Fluidoterapia: Si el paciente mantiene la ingesta oral, mantiene situación
           hemodinámica estable se infundirán 1500 cc al día de suero salino 0,9%.
         - Cuidados de la mucosa oral: Enjuagues con Betadine® gargarismos ó
           Cariax® ó solución de mucositis.
         - No utilizar antitérmicos de forma sistemática.
         - En caso que exista situación de sepsis, neumonía (demostrada
           radiológicamente) ó recuento absoluto de neutrófilos menor de
           100/mm3 se añadirá al tratamiento G-CSF (Neupogén®) 300 µg s.c./día.

         - En caso que exista anemia con cifras de Hb de 7,5-7 g/dl ó bien cifras
           mayores pero sintomática se transfundirán 2 unidades de concentrados de
           hematíes.
         - En caso de trombopenia < 20.000/mm3, o bien diátesis hemorrágica se
           transfundirá 1 pool de plaquetas.
Tratamiento antibiótico.
Pacientes de bajo riesgo: Recuento absoluto de neutrófilos > 500/mm3, estabilidad
hemodinámica (frec. cardiaca < 120 l.p.m., T.A. sistólica > 110 mm Hg, pH: 7,35-7,45,
pCO 2 35-45 mm Hg) se iniciará tratamiento mediante Ceftriaxona (Rocefalin®) 2 g/día
i.v. monodosis.
Pacientes de riesgo: Recuento absoluto de neutrófilos < 500/mm3, inestabilidad
hemodinámica (frecuencia cardiaca >110 l.p.m., taquipnea > 20 respiraciones por
minuto, pCO2 < 32 mm Hg), se iniciará tratamiento con Ceftazidima (Fortam®) 2 g/8
h i.v.+ Amikacina (Biclin ®) 1 g/24 h i.v. (En caso de insuficiencia renal ajustar la
ceft azidima y sustituir Biclin ® por Ofloxacino (Surnox®) 100 mg/12 h i.v.
En caso de:
         a)    paciente neutropénico, portador de catéter venoso permanente y con
               signos de infección en el punto de punción del catéter añadir al
               tratamiento antes mencionado: Vancomicina (Diatracin®) 1 g/12 h i.v.


Página 202
URGENCIAS EN ONCOLOGÍA


              diluido en 500 cc de suero glucosado 5% a pasar en 2 horas. Si existe
              insuficiencia renal ajustar el tratamiento según aclaramiento de
              creatinina.
         b)   Paciente neut ropénico con muguet, añadir al tratamiento: fluconazol
              (Diflucán®) 100 mg/12 h i.v.
         c)   Paciente neutropénico con estomatitis herpética, añadir al tratamiento
              aciclovir (Zovirax®) 500 mg/8h i.v.
              *** En caso de alergia a penicilinas-cefalosporinas, se iniciará
              tratamiento con Imipenem (Tienam®) 500 mg/6 h i.v.
Reevaluación a las 72 horas. (Día +3)
         - En caso de aislamiento de germen en cultivo, antibioterapia según
           antibiograma hasta recuperación hematológica y afebril 3-5 días.
         - Si persiste la fiebre ó alteración hemodinámica: añadir al tratamiento
           antibiótico Vancomicina (Diatracin®).
Reevaluación a las 144 horas (Día +6)
         - En caso de aislamiento de germen en cultivo, antibioterapia según
           antibiograma hasta recuperación hematológica y afebril 3-5 días.
         - Si persiste la fiebre o alteración hemodinámica: añadir al tratamiento
           antibiótico Anfotericina B (Fungizona®) 25 mg diluidos en 500 cc de suero
           glucosado 5%+ 1000 u de heparina sódica a pasar en 2 horas cada 24
           horas. Antes de administrar la Fungizona se pautará premedicación con
           paracetamol (Efferalgan®) 500 mg v.o. + Metilprednisolona (Urbason ®) 20
           mg i.v.
Reevaluación 216 horas (día +9)
         - Si a pesar del tratamiento persiste la fiebre, iniciar protocolo diagnóstico de
           fiebre de origen desconocido.


DIARREA INDUCIDA POR QUIMIOTERAPIA .
Etiología.
Tratamiento quimioterápico, especialmente alto riesgo ante regímenes que contienen
fluoruropirimidinas (5-FU, UFT) e Irinotecan (CPT-11).
Evaluación de las condiciones del paciente.
       - Historia de la instauración y duración de la diarrea.
       - Descripción del nº y composición de las deposiciones.


                                                                              Página 203
URGENCIAS EN ONCOLOGÍA


      - Interrogar por fiebre, mareo, dolor abdominal, escalofríos, debilidad,
        descartando sepsis, obstrucción intestinal y deshidratación.
      - Preguntar sobre tto. actual para descartar medicaciones prodiarreicas.
      - Preguntar sobre dieta habitual.
      - Exploraciones complementarias a realizar:
               Análisis sistemático sanguíneo (Hemograma, bioquímica).
               Gasometría venosa.
               Rx abdomen.
Tratamiento.
   • MEDIDAS GENERALES:
      - Cese de consumo de alimentos que contengan lactosa, alcohol y suplementos
        dietéticos.
      - Beber 8-10 vasos de líquidos claros (agua, Gatorade, sin gas).
      - Comer frecuentemente en poca cantidad (plátanos, arroz, tostadas, pasta,
        puré de manzana).
   • TRATAMIENTO ESPECIFICO:
      - Loperamida 4 mg seguidos de 2 mg/4 h o cada deposición líquida. (máx. 16
        mg/día).
      - Tras observación durante 12-24 horas:
    Diarrea resuelta: (1)
      - Continuar los consejos de modificaciones dietéticas, evitando la ingesta de
        derivados de la leche, comidas picantes, alcohol, cafeína, zumo de naranja y
        comidas con alto contenido en fibra y grasa.
      - Evitar medicamentos como laxantes, enemas, procinéticos.
      - Añadir gradualmente alimentos sólidos a la dieta.
      - Suspender Loperamida tras intervalo libre de 12 horas sin diarrea.
    Diarrea no resuelta:
      a.- Diarrea severa (grado 3-4: >7 depos/24h):
      -   Ingreso hospitalario: (2)
      -   Octreótido 100-150 µg/8 h s.c. (Válido desde 100 µg/12 h hasta 2000 µg/8 h).
      -   Comenzar fluidos i.v. y AB conforme precise.
      -   Estudio de heces (sangre, leucos, toxina C. diffícile, Salmonella spp, E. Coli,
          Campylobacter spp, colitis infecciosa). Electrolitos.


Página 204
URGENCIAS EN ONCOLOGÍA


       b.- Diarrea persistente (grado 1-2: < 7 depos/24 h):
       - Loperamida 2 mg/2h.
       - Tras 12-24 horas de observación de la respuesta del paciente:
             • Diarrea resuelta: (1)
             • Diarrea no resuelta:
                    - Diarrea persistente (grado 1-2), sin fiebre, deshidratación y/o
                      sangre en heces:
                         Evaluación de forma ambulatoria, estudio de heces, electrolitos,
                         procurar una exploración abdominal.
                         Reponer fluidos y electrolitos según corresponda.
                         Comenzar Octreótido 100-150 µg/8 h s.c.
                    - Progresión a diarrea severa (grado 3-4) con presencia de fiebre,
                      deshidratación y/o sangre en heces: Ingreso hospitalario: (2)


HIPERCALCEMIA TUMORAL.
Hipercalcemia se define como valores de Ca sérico > 10.5 mg/dl.
Es la complicación metabólica potencialmente mortal más frecuente en pacientes
oncológicos, se asocia a una pobre expectativa de vida.
Es uno de los síndromes paraneoplásicos más frecuente, complicando el curso del 5-
20% de los pacientes con neoplasia.
Etiología.
• Tumores más frecuentemente asociados:
   - Ca. mama y Mieloma múltiple (40-50% de los casos).
   - Otros (por orden de frecuencia): ca. pulmón no microcítico, ca. próstata, ca.
     tiroides, ca. epidermoide de cabeza y cuello, linfomas, neoplasias ginecológicas en
     mujeres. Poco frecuente en el resto.
• Mecanismos de producción:
   - Metástasis óseas, en el 15-20% de los casos se presenta sin ellas.
   - Producción por parte del tumor de substancias humorales u hormonales: PTH,
     substancias PTH-like, metabolitos de la vit. D, prostaglandinas (PGE2) y el factor
     activador de los osteoclastos (FAO).




                                                                             Página 205
URGENCIAS EN ONCOLOGÍA


Clínica.
La presencia de síntomas en la hipercalcemia está más en relación con la velocidad de
instauración de la misma y la tolerancia individual (edad, alts. metabólicas y
electrolíticas asociadas) que con las cifras plasmáticas.
Síntomas:
    - Inespecíficos: debilidad generalizada y astenia.
    - SNC: cefalea, convulsiones, trastornos visuales y auditivos, dificultad para la
      concentración, somnolencia, apatía, confusión, letargia, estupor y coma.
    - Neuropsiquiátricos: depresión, psicosis y delirio.
    - Neuromusculares: hipotonía, debilidad muscular, hiporreflexia.
    - Gastrointestinales:
            Anorexia, náuseas-vómitos, estreñimiento, dolor abdominal difuso y
            tardíamente íleo.
            Se han descrito casos de pancreatitis aguda.
            En casos de MEN I se ha asociado a úlcera péptica.
    - Cardiovasculares:
           Bradicardia, acortamiento del intervalo QT, alargamiento de PR y aumento
           de la amplitud de la onda T con posible aparición de arritmias.
           HTA por efecto del Ca sobre la musculatura lisa vascular.
           Puede potenciar la acción de la digital.
    - Nefrourológicos:
            Disminución de la capacidad para concentrar la orina con una forma de D. I.
            Nefrogénica: polidipsia, poliuria y nicturia.
            Deshidratación e I. Renal.
            Nefrolitiasis.
            Glucosuria, aminoaciduria y acidosis tubular renal.
Diagnóstico.
Se deben realizar las siguientes exploraciones complementarias:
    - Hemograma.
    - Bioquímica: Ca++, glucosa, urea, creatinina, iones. Prots. Totales y albúmina:
      calcular el Ca corregido debido a que el Ca iónico se modifica en función de la
      concentración de albúmina y prots. Totales:
                                           Ca sérico (mg/dl)
                     Ca corregido =
                                             Prots. Totales (g/dl)
                                      0,55 +
                                                      16
                    Ca corregido = Ca sérico (mg/dl) + [4 – (albúmina (g/dl) X 0.8)]



Página 206
URGENCIAS EN ONCOLOGÍA


    -   Gasometría venosa.
    -   Sedimento de orina.
    -   ECG.
    -   Rx tórax y abdomen.
Tratamiento.
• Para tomar la decisión de tratar hay que tener en cuenta:
    - Presencia de síntomas.
    - Velocidad de instauración de la hipercalcemia.
    - Niveles plasmáticos.
    - Tolerancia del paciente a la hipercalcemia.
• Norma general para el tratamiento:
    - Hipercalcemia > 10.5 mg/dl si asocia sintomatología.
    - Hipercalcemia > 13.5 mg/dl asocie o no sintomatología.
• Importante: En pacientes en estadio terminal se debe considerar la posibilidad de
  no dar tratamiento.
• Si hipercalcemia leve (Ca < 12 mg/dl o paciente asintomático):
    - Hidratación: Ingesta oral de 2-3 litros de agua cada 24 horas.
    - Si función renal normal, Clodronato: 2 compr./12 h vía oral.
PRINCIPIOS GENERALES:
•   Evitar la inmovilización del paciente.
•   Evitar alimentos que contengan Ca.
•   Hidratación:
    - 2.5-6 litros de suero salino isotónico cada 24 h (ajustarlo a las necesidades del
      paciente).
    - Registro minucioso de ingesta y diuresis (sondaje vesical).
    - Evaluación periódica del paciente para descartar I.C.C. (control de P.V.C.).
    - Medición de electrolitos séricos, el Ca, Mg y K se deben medir cada 6-12 h.
    - Es esencial la reposición adecuada de K y Mg.
    - La hidratación no será efectiva si existe deterioro de la función renal, entonces
      plantear la hemodiálisis.
    - La hidratación sola rara vez normaliza los niveles de Ca.
•   Diuréticos:
    - Furosemida 20-80 mg/4-6 h i.v.
    - Contraindicadas las tiacidas.
    - Importante: Los diuréticos deben utilizarse tras establecimiento de una diuresis
      adecuada o P.V.C. mayor de 15 cm de agua.


                                                                            Página 207
URGENCIAS EN ONCOLOGÍA


MANEJO ESPECIFICO:
Si el valor inicial del Ca supera los 14 mg/dl o si persisten cifras superiores a 12 mg/dl
tras el tratamiento anteriormente comentado.
• Bifosfonatos:
   - Comienzo de acción a los 2-3 días.
   - Duración de acción aproximada de 14 días.
   - Debe existir una función renal normal.
   - Pamidronato:
           - Ca > 13.5 mg/dl: 90 mg de Pamidronat o + 1000 ml de S.S. al 0.9% i.v. a
             pasar en 4 h cada 24 h.
           - Ca entre 12-13.5 mg/dl: 60 mg de Pamidronato + 1000 ml de S.S. al 0.9%
             i.v. a pasar en 4 h cada 24 h.
   - Clodronato:
           - 300 mg de Clodronato + 500 ml S. fisiológico i.v. a pasar en 4-6 h cada 24
             h durante 3-5 días. Forma oral: 2 compr./12 h.
• Glucocorticoides:
   - Efectivos sobre todo en hipercalcemia 2ª a Enfs. hematológicas (Mieloma
     múltiple, linfoma) y Ca. de mama con metástasis óseas.
   - Metilprednisolona 40 mg/6-8 h i.v.
   - Hidrocortisona 250-300 mg/8 h i.v.
• Calcitonina:
   - Comienzo de acción a las pocas horas de su administración, por tanto muy útil
     ante síntomas graves o necesidad de descenso rápido de la hipercalcemia.
   - Tiene poca potencia y una vida media corta.
   - Nula nefrotoxicidad, muy útil ante fallo renal.
   - Dosis: 8 u/Kg/6 h ó 4 u/Kg/12 h s.c.
• Fosfatos:
   - De utilización ante fallo de las anteriores medidas.
   - De acción hipocalcemiante muy rápida.
   - Toxicidad importante: hipocalcemia, hipotensión, insuficiencia renal.
• Otras medidas:
   - Mitramicina.
   - Nitrato de Galio.

Página 208
URGENCIAS EN ONCOLOGÍA


SÍNDROME DE LA VENA CAVA SUPERIOR.
Definición.
Es la obstrucción total o parcial del flujo de sangre a través de la vena cava superior
hacia la aurícula derecha.
Etiología.
    a. Neoplásica: (90%)
           - Carcinoma broncogénico: (60-75%), más frecuente en el carcinoma
             broncogénico microcítico.
           - Linfomas: (10-20%), más frecuente en el linfoma difuso de células grandes.
           - Menos frecuentemente otros tumores y metástasis.
    b. No neoplásica: (10%)
           - Cardiovasculares: Trombosis de la vena cava secundaria a cateterización
             venosa, pericarditis, aneurisma aórtico, recambio valvular aórtico, estenosis
             mitral.
           - Fibrosis mediastínica.
           - Bocio tiroideo.
           - Infecciosas: Sífilis, tuberculosis, histoplasmosis.
           - Sarcoidosis.
           - Idiopática.
Clínica.
Es rara su aparición de forma brusca, siguiendo habitualmente un curso lento y
progresivo.
      - Disnea: es el síntoma más frecuente, empeora con el decúbito.
      - Tríada clásica:
                  Edema en esclavina: cara, cuello, tronco y extr. superiores.
                  Distensión venosa de cuello y pared torácica.
                  Cianosis de cara y extr. superiores con circulación colateral.
      - Ingurgitación venosa yugular sin latido: es el hallazgo exploratorio más
        frecuente.
      - Sensación de plenitud en cabeza, cuello y extr. superiores.
      - Síntomas de daño cerebral: Cefalea, confusión, mareos, vértigo, acúfenos,
        alts. visuales y convulsiones.
      - Tos por edema traqueal.
      - Síncope por compresión de grandes vasos y corazón.
      - Disfagia por compresión de estructuras mediastínicas.


                                                                                   Página 209
URGENCIAS EN ONCOLOGÍA


     - Síndrome mediastínico: Dolor torácico retroesternal que mejora con la
       posición genupectoral, neuralgias intercostales, dolor en hombro, paresia
       diafragmática e hipo por afectación frénica, ronquera y voz bitonal por
       afectación del recurrente, disnea inspiratoria por compromiso de traquea y
       bronquios principales.
     - Estridor por compresión traqueal y bronquios que indica urgencia
       extrema.
Diagnóstico.
El diagnóstico es clínico.
Exploraciones complementarias:
     - Análisis sistemático    sanguíneo:    Hemograma,      Bioquímica,   Coagulación,
       Gasometría arterial.
     - Rx tórax (hallazgos me mayor a menor frecuencia): Ensanchamiento
       mediastínico, derrame pleural, masa hiliar derecha, infiltrados bilaterales
       difusos, cardiomegalia, masa mediastínica anterior, colapso de lób. sup.
       derecho. Puede ser normal de un 3 a 16% de casos.
     - TAC tórax con contraste: Masa mediastínica con compresión de la vena cava
       superior, ocasionalmente asociado a trombosis. Circulación colateral.
     - Otras exploraciones: Resonancia Magnética. Flebografía digital.
Tratamiento.
   • MEDIDAS GENERALES:
         - Ingreso hospitalario.
         - Dieta hiposódica.
         - Reposo con elevación de la cabecera de la cama y de las rodillas.
         - Oxigenoterapia si precisa según valores gasométricos.
         - Diuréticos: Furosemida 10-20 mg/8 h i.v. Vigilar por posible hipotensión o
           deterioro del gasto cardíaco.
         - Mórficos según necesidades.
         - Si signos de edema cerebral: Dexametasona 10-20 mg i.v. en bolo.
           Continuar con pauta de 6-10 mg/6 h i.v. Asociar protección gástrica con
           inhibidores H2.
   • Si no existe diagnóstico histológico, deben realizarse las exploraciones
     complementarias pertinentes a fin de obtenerlo.
   • Si existe diagnóstico histológico, valorar:
         - Quimioterapia: Carcinoma bronquial microcítico.   Linfoma.
         - Radioterapia: En el resto de etiologías neoplásicas.



Página 210
URGENCIAS EN ONCOLOGÍA


    • Si trombosis venosa por catéter central, cada día más usado en pacientes
      sometidos a tratamiento quimioterápico:
          - Retirar el catéter.
          - Instaurar tratamiento anticoagulante e incluso fibrinolítico.


EMESIS POST-QUIMIOTERAPIA .
Etiología.
El potencial emetógeno de los fármacos citostáticos es muy amplio. El mecanismo de
producción es a través de la estimulación de los receptores dopaminérgicos y
serotoninérgicos ubicados en el suelo del cuarto ventrículo (área postrema), corteza
cerebral y tracto gastrointestinal.
Clasificación.
Dividiremos la emesis post-quimioterapia en: aguda (dentro de las 24-36 horas tras la
administración del tratamiento citostático), retardada o diferida (aparece tras 36 horas
de la administración del tratamiento citostático).
El mecanismo de producción de la emesis diferida es desconocido, aún no se conocen
con exactitud los neurotransmisores implicados, lo que parece claro es que se
producen por una vía diferente a la serotoninérgica.
La cuantificación de la emesis post-quimioterapia la haremos siguiendo los criterios de
toxicidad (CTC) de la OMS, NCI, CALBG, SWOG:

             Grado 0           Grado 1          Grado 2           Grado 3          Grado 4
                             Alimentación      Alimentación      Alimentación
Náuseas          Ninguna                                                               -
                                normal          dificultada      insuficiente

             0 episodios    1-3 episodios en 2-5 episodios en 6-10 episodios en   >10 episod.
Vómitos
               en 24/h            24/h             24/h             24/h           en 24/h.


Manejo en urgencias.
Anamnesis detallada y exploración física al uso. Las exploraciones complementarias
serán: hemograma y bioquímica incluyendo determinación de glucosa, función renal e
iones.
Criterios de ingreso:      - Emesis grado 3-4.
                           - Signos y síntomas de deshidratación.
                           - Existencia de complicación mecánica (Síndrome de Mallory-
                             Weiss, Síndrome de Boerhave ).



                                                                                  Página 211
URGENCIAS EN ONCOLOGÍA


La emesis grado 1-2 se puede manejar de forma ambulatoria.
Emesis grado 1-2 aguda:
        - Administrar Granisetrón (Kytril ®) 3 mg i.v. bolus + 20 mg de
          Dexametasona (Decadran ®, Fortecortin ®) i.v. en 10 minutos.
        - Remitir a domicilio con: Metoclopramida (Primperán ®) 10 mg v.o. 15
          minutos antes de cada comida ó Tietilperazina (Torecán®) 10 mg v.o./8h.
          durante 5 días más.
Emesis grado 1-2 diferida:
        - Administrar Metoclopramida (Primperán®) 50-70 mg bolus + 20 mg de
          dexametasona (Decadran ®, Fortecortin ®) i.v. en 10 minutos.
        - Remitir a domicilio con: Metoclopramida (Primperán ®) 10 mg v.o. 15
          minutos antes de cada comida ó Tietilperazina (Torecán®) 10 mg v.o./8 h.
          durante 5 días más. Añadir al tratamiento Metil-prednisolona (Solumoderín
          ®) 80 mg/12 horas i.m. durante 2 días.
Emesis grado 3-4 aguda:
        - Administrar Granisetrón (Kytril ®) 3 mg i.v. en bolo.
        - Administrar Dexametasona (Decadrán ®, Fortecortin ®) 20 mg i.v. en bolo,
          después 80 mg i.v. cada 12 horas.
        - Administrar Metoclopramida (Primperán ®) 50-70 mg i.v. cada 6-8 horas
        - Administrar Ranitidina (Toriol ®, Zantac ®) 50 mg i.v. cada 12 horas.
        - Administrar Dexclorfeniramina (Polaramine ®) 5 mg cada 12 horas.
        - Dieta absoluta.
        - Fluidoterapia: Suero salino 0.9% 1500 cc alternando con suero glucosado
          5% 1500 cc. Ajustar fluidos según edad del paciente.
        - Ingreso hospitalario.
Emesis grado 3-4 diferida:
        - Administrar Dexametasona (Decadrán ®, Fortecortin ®) 20 mg i.v. en bolo,
          después 80 mg i.v. cada 12 horas.
        - Administrar Metoclopramida (Primperán ®) 50-70 mg i.v. cada 6-8 horas
        - Administrar Ranitidina (Toriol ®, Zantac ®) 50 mg i.v. cada 12 horas.
        - Administrar Dexclorfeniramina (Polaramine ®) 5 mg cada 12 horas.
        - Dieta absoluta.
        - Fluidoterapia: Suero salino 0.9% 1500 cc alternando con suero glucosado
          5% 1500 cc. Ajustar fluidos según edad del paciente.
        - Ingreso hospitalario.




Página 212
URGENCIAS EN ONCOLOGÍA




ESTOMATITIS-MUCOSITIS POR QUIMIOTERAPIA.
Inflamación de la mucosa oral por acción de fármacos citotóxicos.
Etiología.
Los fármacos que más frecuentemente producen mucositis son: los antimetabolitos:
metotrexate, 5-fluorouracilo, arabinósido de citosina. Antibióticos antitumorales:
doxorrubicina, epirrubicina etc.
Clasificación.
Criterios de toxicidad de la OMS, NCI, CALGB, SWOG.


                 Grado
                             Grado 1        Grado 2        Grado 3        Grado 4
                   0
                           Ulcera/eritema Ulcera/eritema Ulcera/eritema   Precisa tto
Estomatitis      Ninguna      No dolor     Dolor. Come      No come        soporte


Manejo en urgencias.
Anamnesis detallada. Exploración física (exploración minuciosa de la boca, orofaringe).
Exploraciones complementarias: Hemograma, bioquímica que incluirá glucosa, función
renal e ionograma.
Criterios de ingreso:
     Estomatitis-mucositis grado 3-4.
Estomatitis grado 1-2:
     - Manejo ambulatorio.
     - Povidona yodada (Betadine®) gargarismos cada 2-3 horas.
     - Limpieza dental escrupulosa utilizando cepillos de cerda suave.
     - Utilización de crema dental con clorhexidina.
     - Ingerir alimentos a temperatura ambiente.
     - Evitar frutas mientras persistan los síntomas.
     - Tramadol (Adolonta®) 20 gotas/8 horas.
     - Dexclorfeniramina (Polaramine®) jarabe, enjuagues/6 horas.
     - En caso de muguet asociar nistatina (Mycostatin®) enjuagues/6 horas,
       tragando posteriormente ó fluconazol (Diflucán®) 100 mg/12 horas.
     - En caso estomatitis herpética, asociar famciclovir (Famvir®) 500 mg/8 horas
       v.o. durante 7 días.




                                                                            Página 213
URGENCIAS EN ONCOLOGÍA


Estomatitis-mucositis grado 3-4:
    - Ingreso hospitalario.
    - Dieta absoluta.
    - Fluidoterapia: Suero salino 0.9% 1500 cc alternando con suero glucosado 5%
      1500 cc. Ajustar fluidos según edad del paciente.
    - Solución de mucositis enjuagues cada 2-3 horas.
    - Fluconazol (Diflucán®) 100 mg/12 horas i.v.
    - Cloruro mórfico 25-30 mg/24 horas. Se puede diluir en los sueros de 24 horas.
    - En caso de estomatitis herpética asociar: Aciclovir (Zovirax®) 500 mg/6-8 horas
      i.v.




Página 214
INSUFICIENCIA CARDIACA


Capítulo 22

INSUFICIENCIA CARDIACA
Guirao R., Reyes F., Torres C.




I. DEFINICIÓN DE INSUFICIENCIA CARDIACA
La insuficiencia cardiaca (IC) es la incapacidad del corazón para mantener un flujo
sanguíneo adecuado para cubrir las necesidades metabólicas tisulares. En la práctica,
la IC es un síndrome clínico, siendo posible diagnosticar la inadecuada función del
corazón, a través de diversos signos y síntomas que se pueden reconocer en la historia
clínica y a la exploración del enfermo. La IC puede ocurrir tanto en pacientes con
disminución de la función sistólica (IC con fracción de eyección disminuida), con
alteraciones de la función diastólica (IC con fracción de eyección normal), como con
ambas. La disminución de la función sistólica generalmente se produce por perdida de
la capacidad contráctil por afectación a nivel de las células miocárdicas (isquemia,
miocarditis) ó bien por sobrecarga mecánica (valvulares, hipertensión). La disfunción
diastólica viene condicionada por una alteración del llenado ventricular, por hipertrofia,
infiltración miocárdica, o bien porque el pericardio imponga una restricción al llenado.
El cuadro clínico suele ser similar.
II. HISTORIA CLÍNICA
En todo paciente con disnea de esfuerzo, ortopnea o disnea paroxística nocturna debe
considerarse el diagnóstico de insuficiencia cardiaca.
A. ANAMNESIS
1.- Valorar antecedentes personales de: Cardiopatía isquémica, HTA, valvulopatía,
    diabetes, tóxicos (alcohol, cocaína, ADVP), toma de fármacos, arritmias,
    antecedentes de otras cardiopatías o insuficiencia cardiaca previa.
2.- Situación basal del paciente.
3.- Forma de presentación, evolución cronológica de la situación clínica actual y
    síntomas asociados (dolor torácico, fiebre, disnea, ortopnea, edemas, etc.).
4.- Factores precipitantes: la insuficiencia cardiaca suele ser gradual y progresiva, pero
    es frecuente que en las reagudizaciones haya un factor desencadenante: fiebre,
    infección respiratoria, infección urinaria, cardiopatía isquémica aguda, abandono
    de la medicación, arritmias, HTA mal controlada, sobrecarga de líquidos, anemia,
    administración de inhibidores de las prostaglandinas (AINES), fármacos inotropo-
    negativos (no olvidar los antagonistas del Calcio), TEP, etc.




                                                                              Página 215
INSUFICIENCIA CARDIACA


B. MANIFESTACIONES CLÍNICAS DE LA INS UFICIENCIA CARDIACA
1. SINTOMAS
a. Síntomas respiratorios: (congestión venocapilar pulmonar). La dificultad respiratoria
   es el síntoma guía por excelencia de la IC (aunque también de la patología
   pulmonar y de estados de ansiedad, entre otros).
   Disnea. Existe diferenciación entre la "sensación”, resultante de la activación
   nerviosa por estimulación de un receptor periférico (receptores pulmonares de
   estiramiento, vías eferentes, quimiorreceptores, mecanorreceptore s etc.) y su
   “percepción” que es la reacción del individuo a la sensación, por tanto su
   presentación puede verse alterada por diversos factores psicológicos y sociales que
   pueden influir en la reacción a dicha sensación. La disnea (tanto en reposo como al
   esfuerzo) puede ser causada por una amplia variedad de condiciones, sobretodo
   enfermedades pulmonares, obesidad, falta de entrenamiento físico, sobrecarga
   líquida del S. Nefrótico, insuficiencia renal aguda, ansiedad, infección de vías
   respiratorias inferiores, cetoacidosis diabética. En todas ellas es posible que no se
   requiera mayor evaluación, a no ser que los síntomas sean más severos de los que
   cabría esperar. Por tanto hay que establecer en primer lugar, un diagnóstico
   diferencial de la disnea. Los antecedentes, el tiempo de evolución, factores
   desencadenantes y sintomatología acompañante, tienen gran importancia. Así ante
   reagudizaciones de los OCFA, en los que la hipoxemia puede dar lugar a retención
   hídrica es inútil empeñarse en diagnosticar disfunción sistólica ante los claros
   antecedentes y lo s datos gasométricos. En ocasiones un medidor del flujo máximo
   respiratorio (Peak-Flow-Meter) es de ayuda (idealmente una espirometría) para
   diferenciar estas causas. Una valoración adecuada de la presencia de ansiedad,
   junto a una alcalosis respiratoria, son a veces suficientes para el diagnóstico.
   Formas de presentación (resultado de la congestión venocapilar pulmonar):
   1.- Disnea de esfuerzo (grados de la NYHA) 2.- Disnea de reposo 3. Ortopnea (con
   cuantas almohadas duerme el paciente) 4.- Disnea paroxística nocturna (el paciente
   se despierta y precisa levantarse) 5.- Crisis de tos seca e irritativa (no secundaria a
   IECAS) con el decúbito 6.- Asma cardial (sibilancias, descartar siempre OCFA).
   Clasificación de la NYHA: Guarda relación con la actividad habitual de cada
   paciente como punto de referencia: Grado I.- No sufre ningún síntoma con la
   actividad física ordinaria. Grado II.- Disnea que aparece con las actividades
   habituales del paciente. No presenta síntomas en reposo. Grado III.- Disnea que
   aparece con esfuerzos menores de los habituales. No presenta síntomas en reposo.
   Grado IV.- Disnea de reposo, incapacidad para realizar cualquier actividad física
   sin síntomas.
b. Síntomas urinarios: (hipoperfusión tisular) 1.- Nicturia 2.- Oliguria




Página 216
INSUFICIENCIA CARDIACA


c. Síntomas digestivos (por congestión venosa sistémica): 1.- Sensación de distensión
   abdominal por hepatomegalia y/o ascitis 2.- Sensación de pesadez postprandial 3.
   Anorexia 4. Náuseas/vómitos
d. Por hipoperfusión (Bajo Gasto): fatigabilidad, sudación fría, cianosis, frialdad,
   oliguria, alteración del estado de conciencia, delirio, agitación, insomnio
2. SIGNOS
   No tienen una alta sensibilidad para detectar la IC, por tanto ante síntomas
   sugestivos debe realizarse una ecocardiografía. Tienden a apoyar el diagnóstico:


   a. Presión venosa yugular elevada (o reflujo hepatoyugular positivo).
   b. Tercer ruido.
   c. Desplazamiento lateral del latido apical.
   d. Crepitantes pulmonares que no se aclaren con la tos.
   e. Edemas en extremidades inferiores, no debidos a Insuficiencia venosa o a
      tratamiento con cualquier antagonista del calcio (muy importante descartar
      como causas).
   f. En Rx de tórax técnicamente correcta: redistribución vascular ó prominencia de
      las venas apicales, edema intersticial basal (Líneas B de Kerley), densidades
      peribronquiales ó infiltrados alveolares. A veces podemos encontrar derrame
      pleural, que puede ser bilateral y generalmente mayor en el lado derecho (una
      simple punción diagnóstica con extracción de unos pocos ml, puede ayudar al
      diagnóstico). Cardiomegalia, que siempre habrá que referir como Índice
      cardiotorácico.
   g. ECG: si es normal, va en contra del diagnóstico de IC. Podremos detectar
      arritmias, isquemia aguda, crecimiento de cavidades, trastornos de la
      conducción etc.
C. VALORACIÓN DEL PACIENTE CON INSUFICIENCIA CARDIACA
Los signos y síntomas pueden presentarse de forma aguda ó gradualmente. La
valoración debería incluir: etiología, determinar su severidad e identificar los factores
que pueden haber precipitado su descompensación
OBJETIVOS DE LA EVALUACIÓN DE LOS PACIENTES CON INSUFICIENCIA CARDIACA:
a. Diferenciar la insuficiencia cardiaca y circulatoria de aquellos síndromes que
   provocan signos y síntomas similares (disnea, edemas).
b. Estratificar la gravedad de la insuficiencia cardiaca.
c. Tratar de identificar la etiología primaria de la disfunción miocárdica.
d. Tratar de identificar los factores precipitantes.
e. Establecer el régimen terapéutico apropiado según la situación clínica del paciente.
f. Establecer un pronóstico.




                                                                             Página 217
INSUFICIENCIA CARDIACA




III. PRUEBAS COMPLEMENTARIAS.
ECG en 12 derivaciones, Rx de tórax, Hemograma, Bioquímica completa: perfil hepático
y renal, coagulación, gasometría arterial, y digoxinemia en pacientes con toma de
digital. Es conveniente pesar al paciente. Cualquier paciente en IC debe realizarse una
Ecocardiografía, a no ser que se le haya practicado recientemente (menos de 6
meses).


IV. CRITERIOS DIAGNÓSTICOS DE INSUFICIENCIA CARDIACA:



CRITERIOS DE BOSTON

CRITERIOS                                                               PUNTUACIÓN
I. Historia
   Disnea de reposo                                                           4
   Ortopnea                                                                   4
   Disnea paroxística nocturna                                                3
   Disnea al caminar                                                          2
   Disnea al subir escaleras                                                  1

II. Examen físico
    Frecuencia cardiaca       90-110                                          1
                              >110                                            2
   Ingurgitación yugular >6 cm H2O                                            2
                          >6 cm H2O + edemas o hepatomegalia                  3
   Crepitantes pulmonares
             Basales                                                          2
             Más que basales                                                  3
   Sibilancias                                                                3
   Tercer ruido                                                               3

III. Radiografía de Tórax
    Edema pulmonar alveolar                                                   4
    Edema pulmonar intersticial                                               3
    Derrame pleural bilateral                                                 3
    Indice Cardio - Torácico >0.50                                            3
    Líneas B de Kerley                                                        2

                   < 4 ............................ IC poco probable
                   5-7 ............................ Posible IC
                   > 8 ........................... Altamente probable




Página 218
INSUFICIENCIA CARDIACA



          CRITERIOS DE FRAMINGHAM PARA EL DIAGNÓSTICO DE IC

Criterios mayores                                         Criterios menores
Disnea paroxística nocturna                               Edemas periféricos
Ingurgitación yugular                                     Tos nocturna
Crepitantes pulmonares                                    Disnea de esfuerzo
Cardiomegalia                                             Hepatomegalia
Edema Agudo de pulmón                                     Derrame pleural
Tercer Ruido                                              Disminución de 1/3 de la CV *
Aumento de la presión venosa (> 16 cm H2O)                Taquicardia (>120)
Reflujo hepatoyugular positivo
Mayor ó menor: Perdida >de 4.5 Kg en cinco días de tto.

DIAGNÓSTICO DE INSUF. CARDIACA UNO MAYOR Y DOS MENORES
*CV (capacidad vital)

V. ETIOPATOGENIA
1. Alteraciones de la contractilidad (disfunción sistólica): Miocardiopatía dilatada,
   miocarditis, enfermedad coronaria.
2. Aumento de la postcarga: Estenosis aórtica, estenosis pulmonar, hipertensión
   arterial, hipertensión pulmonar.
3. Aumento de la precarga: Insuficiencia aórtica, insuficiencia mitral, comunicación
   interauricular, comunicación interventricular, ductus persistente, fístulas
   arteriovenosas y estados circulatorios hiperquinéticos.
4. Disminución de la precarga: Estenosis mitral, estenosis tricúspide, mixoma auricular
   y cardiopatías que cursan con disfunción diastólica por mala distensibilidad, como
   constricción p ericárdica y miocardiopatía restrictiva, o por relajación disminuida
   (miocardiopatía hipertrófica).
5. Alteraciones de la frecuencia cardiaca: Taquicardias (frecuencia superior a 170-180
   por minuto) y bradicardias (frecuencia inferior a 40 por minuto).
VI. FISIOPATOLOGÍA
Los determinantes de la función cardiaca son: precarga, postcarga, contractibilidad y
frecuencia cardiaca. Los mecanismos compensadores fundamentales en la insuficiencia
cardiaca son:
         ↑ Precarga: ↑ volumen minuto
         ↑ Postcarga: Mantiene la TA y el Flujo sanguíneo

Normalmente en nuestro organismo existen una serie de factores reguladores del tono
vascular, el sistema neuroendocrino, con acciones vasoconstrictoras (por vía general:


                                                                             Página 219
INSUFICIENCIA CARDIACA


sistema simpático-adrenal, sistema renina-angiotensina-aldosterona y sistema arginina-
vasopresina o local: angiotensina, endotelina), junto a un sistema vasodilatador
(general: factor natriurético auricular y cerebral, sistema bradicinina-calicreína y local,
factor relajante del endotelio, prostaciclinas), que son estimulados en la IC, aunque
con un predominio de los sistemas vasoconstrictores y de cuyo estímulo continuado,
afectando a los determinantes del rendimiento cardíaco, va a depender toda la
sintomatología en la insuficiencia cardiaca.
         ↑ Precarga à ↑ Congestión pulmonar ó congestión venosa
                            ↓ Aporte de Oxigeno
Es decir el aumento de la precarga en el ventrículo izquierdo produce aumento de la
presión capilar pulmonar (PCP), en Rx de tórax se apreciaría redistribución o edema
intersticial/alveolar. El aumento de precarga en el corazón derecho se reflejaría por
aumento de la presión venosa (Ley de Starling).
         ↑ Postcarga à ↑ Volumen minuto

Es decir el aumento de la postcarga disminuye el índice cardiaco (IC), que es el
volumen minuto dividido por la superficie corporal. Clínicamente se puede evidenciar
por los signos y síntomas de hipoperfusión periférica. Las resistencias periféricas, en
ausencia de obstrucción al tracto de salida del VI (EAo, M. Hipertrófica), pueden
reflejarse por la tensión arterial (TA = volumen de eyección x resistencias periféricas).
Sin embargo en presencia de IC severa con gran dilatación de VI la TA suele ser baja y
pinzada, pero en este caso las resistencias periféricas están aumentadas (respuesta
neurohumoral -Ley de Laplace-). Ello explica por una parte que podamos usar los
vasodilatadores en presencia de una TA relativamente baja con resistencias elevadas y
por otra el frecuente desencadenamiento yatrógeno de hipotensión/síncope en
pacientes con TA no necesariamente baja y resistencias periféricas normales
Si colocamos en un gráfico los valores normales del índice cardiaco (IC) y de la presión
capilar pulmonar (PCP) podemos encontrarnos en 4 supuestos de clasificación
hemodinámica de la insuficiencia cardiaca (Forrester) que se corresponden con
una serie de situaciones clínicas diferentes con un enfoque terapéutico distinto:
Grado I: Sin insuficiencia cardiaca valorable. Grado II: Encontraremos más o menos
congestión pulmonar, e incluso EAP sin hipoperfusión periférica y con TA normal ó
elevada. Grado III: Corresponde a situaciones de hipovolemia absoluta o relativa,
encontraremos normalmente hipotensión arterial y/o hipoperfusión periférica sin signos
ni síntomas de congestión pulmonar (hemorragias, deshidratación, etc.). Grado IV:
Corresponde a la situación de Shock cardiogénico (aunque no necesariamente tienen
que estar los pacientes en situación de Shock), en estos pacientes nos encontraremos
con congestión pulmonar (e incluso EAP), con hipoperfusión periférica y
frecuentemente con hip otensión arterial.




Página 220
INSUFICIENCIA CARDIACA




                IC
                                    I                           II



 2,2 l/mi/m2




                                        III                       IV




                                              1,8 mmHg                   PCP


VII. TRATAMIENTO
El tratamiento está fundamentalmente orientado a la disfunción sistólica ventricular
izquierda, aunque mencionaremos otras circunstancias especiales.
A. ESTRATIFICACIÓN DE LA GRAVEDAD DE LA INSUFICIENCIA CARDIACA:
1. INSUFICIENCIA CARDIACA MODERADA
Situación funcional II/III de la NYHA, Grado II de Forrester. Frecuencia respiratoria <
30. Edemas maleolares. Estertores en bases o ausentes. PO2 > 60 mmHg. Rx de tórax
con ausencia de patrón alvéolo – intersticial.
2. INSUFICIENCIA CARDIACA GRAVE
Situación funcional IV de la NYHA, Grado II/IV de Forrester. Frecuencia respiratoria >
30 – 40. Disnea de reposo y ortopnea.        Estertores pulmonares hasta campos
medios. PO2 respirando aire ambiente < 60 mmHg (en ausencia de enfermedad
pulmonar). Rx de tórax: patrón alvéolo – intersticial. Anasarca con o sin signos o
síntomas de IC izquierda.
B. TRATAMIENTO DE LA INSUFICIENCIA CARDIACA GRAVE
1. EDEMA AGUDO DE PULMÓN
El paciente presenta inquietud extrema, ortopnea, taquipnea, disnea severa, estertores
audibles (“gorgoteo”), sibilancias, tos y generalmente se acompaña de secreciones
abundantes, espumosas y teñidas de sangre, sudoración fría (generalmente con TA
conservada, incluso elevada), el paciente adopta posición de sentado (el bajar los pies
le alivia). La diferencia entre EAP e IVI es solo de grado y severidad.

                                                                           Página 221
INSUFICIENCIA CARDIACA


a. Medidas iniciales:

   1. Historia y examen físico dirigido, (descartar siempre que exista isquemia
      aguda), identificación a ser posible de la etiología de la insuficiencia cardiaca,
      identificación de factores desencadenantes, registrar la medicación que el
      paciente toma habitualmente.
   2. Todo paciente con edema agudo de pulmón debe ser ubicado en la sala de
      paradas.
   3. Cama incorporada (>45º) y se retira el respaldo por si fuese preciso realizar
      intubación orotraqueal; (se le puede colocar sentado con los pies colgando
      fuera de la cama, con lo cual disminuimos el retorno venoso).
   4. Gasometría arterial, (si hay dificultad, incluso de A. Femoral). Puede ser de
      interés en ocasiones, con diagnóstico dudoso ó refractariedad a la oxigenación)
      el cálculo de Gradiente alveolo-arterial.
   5. Oxigeno: Comenzar inmediatamente con O2 al 50% en Ventimax (lo ideal sería
      O2 al 100 %) intentando mantener una saturación de O2 > 90%.
   6. Registro de constantes: TA, temperatura, ritmo y frecuencia cardiaca.
   7. Canalizar vía venosa, obtener muestra para bioquímica (glucosa, creatinina, Na,
      K y CK), hemograma y coagulación y digoxinemia si toma digitálicos.
   8. Monitorización continua ECG y TA; ECG completo, monitorización saturación O2.
   9. Control de diuresis, normalmente colocando sonda vesical (esta maniobra se
      puede demorar hasta que se hayan iniciado el tratamiento).
   10. Cuando no se tenga acceso a vía periférica, mala respuesta al tratamiento,
       inestabilidad hemodinámica, etc., sería preciso colocar una vía venosa central,
       bien desde una vena periférica del brazo con un catéter de vía central o por la
       vena subclavia, yugular o femoral.
b. Tratamiento farmacológico:

   1. Diuréticos: Furosemida (Seguril®, Amp. de 20 mg), es el primer fármaco a
      administrar, se inicia con dosis de 40-60 mg i.v. lento (2-3 Amp). En
      insuficiencia renal la dosis inicial será del doble de la mencionada. Interesa
      obtener una diuresis de 100 - 200 ml/h. De no obtener respuesta diurética y
      según la evolución clínica se irá duplicando la dosis cada 15 - 20 minutos. Su
      eficacia es anterior a la respuesta diurética.
   2. Nitroglicerina: La Solinitrina® es eficaz tanto en EAP de causa isquémica como
      no isquémica, debería usarse en todos los casos de EAP y fundamentalmente
      cuando se asocia. HTA y/o clínica de cardiopatía isquémica. La TA sistólica tiene



Página 222
INSUFICIENCIA CARDIACA


   que ser mayor de 95 - 100 mmHg, estando contraindicado su uso con TAS < 90
   mmHg y bradicardia < 50 latidos/minuto.
                      ®
   Solinitrina Spray® : cada pulsación = 0.4 mg. Como medida inicial y más
   rápida hasta disponer de vía venosa, usaremos la vía sublingual 2 pulsaciones
   (0.8 mg) sublingual cada 5 minutos, mientras mantengamos la TAS > de 95 –
   100 mmHg y no exista bradicardia < 50 pul/min., cuando tengamos una vía
   venosa usaremos solinitrina en perfusión.
   Solinitrina en perfusión i.v.: Preparación de perfusión: Solinitrina Fuerte®
   amp de 50 mg, 10 ml 50 mg en 240 ml de suero glucosado 5% en frasco de
   cristal, en bomba de perfusión con sistema para perfusión especial. 60
   microgotas = 1 ml = 200 microgr. 1 ml/hora = 1 microgota/minuto = 3.3
   microgr/minuto. Dosis de inicio 10 microgr./min. (3 ml/hora).
   1º.- Dosis de inicio 3 ml/h. (10 microgr/minuto).
   2º.- Hasta conseguir respuesta clínica y mientras que la TA sistólica sea > 95 -
        100 mmHg, se incrementará la dosis de 2 ml en 2 ml/hora (6.6
        microgr/min.) cada 5 minutos hasta un máximo de 200 - 250
        microgr/minuto (60 - 75 ml/h.). Conforme se a       umentan las dosis de
        nitroglicerina en perfusión i.v., su comportamiento es mas parecido al
        Nitroprusiato.
3. Cloruro Mórfico: Amp de 1 ml = 10 mg. Se diluye 1 ml de cloruro mórfico (10
   mg) en 9 ml de suero fisiológico (1 ml solución = 1 mg Cloruro mórfico) y se
   administran 3 ml de solución (3 mg de cloruro mórfico) i.v. lento. Si aparecen
   nauseas administrar 1 Amp i.v. de Primperán. Si se precisa cada 10 - 15
   minutos se puede repetir la dosis de 3 mg, hasta un máximo de 10 - 20 mg. Se
   recomienda tener Naloxona por si aparece depresión respiratoria. En pacientes
   con enfermedad pulmonar crónica, acidosis respiratoria o metabólica, en ACVA
   reciente y cuando hay hipotensión arterial; no se aconseja el uso de Cloruro
   Mórfico.
4. Tratamiento de las arritmias: Si son responsables del cuadro.

   4.a. Bloqueo AV completo: Se coloca marcapasos externo de forma transitoria
        mientras se realiza el traslado a UCI.
   4.b. Fibrilación auricular (FA) con frecuencia ventricular rápida y flutter
        auricular: en el caso de FA y Flutter de reciente comienzo con EAP se
        planteará la conveniencia de cardioversión eléctrica, si existe compromiso
        hemodinámico importante. Si son crónicas ó persistentes, disminuir la
        frecuencia ventricular, siendo la droga de elección la digoxina.
                                ®
        Digitálicos (Digoxina® ): (Amp de 0,25 mg) Si el paciente está
        previamente tomando Digital, se debe dar únicamente una dosis de 0,25
        mg lento por vía i.v. Si no tomaba previamente Digital, se administrará 0,

                                                                       Página 223
INSUFICIENCIA CARDIACA


             5 mg (2 amp) i.v. lento en 100 cc en 20 - 30 min. Pudiéndose continuar
             con una pauta de digitalización rápida administrando Digoxina 0,25 mg (1
             amp) i.v. lenta cada 2 horas hasta un máximo de 1,25 mg de dosis total.
                    La dosis de mantenimiento con función renal normal es de 0,25
             mg/24 horas. Una vez se inicie la digitalización, si la frecuencia cardiaca
             sigue siendo inadecuada, se añadirá algún frenador del nodo AV
             (diltiazem, verapamil, betabloqueantes)
      4.c. Otras arritmias: Tratamiento específico de estas arritmias, si son las
           responsables del cuadro.
   5. Otras medidas terapéuticas:

      5.a. Broncoespasmo: Los pacientes con broncoespasmo (con o sin neumopatía
           previa), se podrían beneficiar del uso de broncodilatadores en nebulizador
           (0,5 ml de Vent olín® cada 2 – 6 horas + 2 ml de Atrovent® cada 4 - 6
           horas). En presencia de broncoespasmo la droga clásica de elección es la
           Aminofilina (que es diurética e inotropa positiva), Se inicia el tratamiento
           con Eufilina® 1 Amp (175 mg de Teofilina Anhidra) en 100 cc de
           glucosado al 5% a pasar en 20 minutos, pudiendo continuar con la misma
           dosis cada 6 horas si es preciso. Hay que tener en cuenta el efecto
           taquicardizante de los broncodilatadores y el beneficio que aportamos con
           ellos.
      5.b. Tratamiento específico de factores precipitantes

c. No mejoría con las medias anteriores: Si el paciente en EAP no mejora con todas
   las medidas anteriores, se planteará su ingreso en UCI, estando indicado el inicio
   del tratamiento con drogas vasoactivas (Ver Shock cardiogénico), y la reevaluación
   de las circunstancias que han precipitado el EAP.
d. Controles:     Si es preciso se realizará monitorización de analítica (Gasometría
   arterial, CK, etc.), ECG seriados, monitorización ECG, TA cada 5 – 15 min.,
   monitorización continua de diuresis.


Parámetros que nos indicarán la mejoría y estabilización del paciente con
EAP:
      1. Problema:
          - Distress (esfuerzo o dificultad respiratoria): Resultados esperados:
            Disminución del trabajo respiratorio. Valoración: mejora de la disnea,
            disminución de la frecuencia respiratoria, disminución de la tos y de la
            cantidad de esputo manchado.




Página 224
INSUFICIENCIA CARDIACA


           - Disminución de los estertores. Valoración: auscultación frecuente.
           - Mejoría de los gases. Valoración: gasometrías repetidas, Monitorización Sat
             O2.
           - Estabilidad hemodinámica: Valoración: - Control y Registro de la TA y la
             Frecuencia cardiaca.
           - Valorar cambios en la presión venosa: distensión yugular, edemas,
             hepatomegalia.
           - Oxigenación cerebral adecuada: Valoración: estado mental: ansiedad,
             confusión, estupor.
           - Ausencia de dolor o su resolución: Valoración: interrogar. Administrar Cl
             Mórfico.
           - Electrolitos en rango. Repetir determinaciones.
           - Diuresis mayor de 30 ml/hora. Valoración: Sonda urinaria.
       2. Problema:
           - Disminución del Gasto Cardíaco por disfunción ventricular izquierda.
             Resultados esperados: Estabilidad hemodinámica. Valoración: - Control de
             TA cada 15-30 min. ó más frecuentemente: A veces hipertensión reactiva
             por ansiedad y estimulación simpática.
           - Hipotensión, puede significar empeoramiento de la función ventricular o
             efectos secundarios de las medidas terapéuticas.
           - Control de la Frecuencia cardiaca: una disminución de la taquicardia puede
             significar una mejoría de la IC y de la ansiedad. - Valorar la presencia y
             grado de: palidez, cianosis, sudoración (diaforesis), debilidad, letargia,
             grado de alerta.
           - Valorar y tratar las condiciones que puedan aumentar el Consumo de
             Oxígeno: a  nsiedad, Hiper/hipotensión, Arritmias, alteración electrolitos,
             hipoxia/hipercapnia.
       3. Problema.
           - Ansiedad relacionada con la situación, hipoxia cerebral: mejoría clínica con
             el tratamiento, morfina. Tranquilizar al paciente.
e. Criterios de ingreso hospitalario
   Siempre suele estar indicado su ingreso hospitalario.
f. Criterios de ingreso en UCI
   Ver criterio de ingreso en UCI de insuficiencia cardiaca


                                                                             Página 225
INSUFICIENCIA CARDIACA


g. Criterio intubación orotraqueal o ventilación mecánica no invasiva con BIPAP
   El criterio es fundamentalmente clínico. En pacientes con tratamiento correcto en
   los que aparecen los siguientes signos de alarma se valorará la indicación de
   ventilación mecánica.- Deterioro cognitivo progresivo - Bradipnea y trabajo
   respiratorio excesivo - Fatigabilidad de los músculos inspiratorios (movimiento
   paradójico abdominal) - Saturación PaO2 < 60 mmHg con aporte suplementario de
   oxigeno - Hipercapnia progresiva o acidosis progresiva (pH<7,25) - Inestabilidad
   hemodinámica
h. Actuación tras la estabilización:
   Una vez estabilizado el paciente se practicará Rx de tórax y se procederá a su
   ingreso hospitalario. Para tratamiento de ingreso ver Tratamiento de Insuficiencia
   Cardiaca moderada.


2. EAP + SHOCK CARDIOGÉNICO

Los pacientes en estadio IV de Forrester (TA normal, alta o hipotensión arterial TAS
< 90 mmHg, Acidosis metabólica o mixta, Oligoanuria (<30 ml/h.) o anuria, signos de
hipoperfusión cutánea: frialdad de piel, cianosis, livideces, sudoración fría, disminución
del estado de conciencia o gran ansiedad y disnea: contacto inmediato con el médico
de UCI.
a. Medidas iniciales:
   Igual que en EAP
b. Tratamiento farmacológico:
   1. Si la TA es normal o alta: Tratamiento igual que el EAP
   2. Hipotensión Arterial:
       2.a. Tratamiento específico de las arritmias.
       2.b. Corrección de la acidosis metabólica, sólo en casos extremos y si el pH <
            7.15, el bicarbonato < 10 mEq o aparecen arritmias ventriculares
           (CO3H- NORMAL - CO3H- MEDIDO) x 0.5 x Kg. DE PESO             = mEq CO3H-.
                        1 ml bicarbonato 1 Molar = 1 mEq CO3H-
             Se utiliza Bicarbonato 1 M (frascos de 250 ml), administrándose del 33%-
             50% del déficit calculado, durante 30 minutos. El resto se reparte según
             las nuevas determinaciones de gasometría (practicar una gasometría 30
             minutos tras finalizar la perfusión de Bicarbonato, hasta conseguir un pH >
             7.30).



Página 226
INSUFICIENCIA CARDIACA


       2.c. Drogas Vasoactivas: Usaremos Dopamina, Dobutamina o ambas a la vez.
            Dopamina.- 1 amp. = 10 ml = 200 mg de DOPAMINA ®. Bomba de
            perfusión.
            Perfusión: 400 mg (2 amp.) en 80 ml de suero glucosado o fisiológico (a
            un suero de 100 ml se le quitan 20 ml). 1 ml = 60 µgotas = 4000 µg (1
            µg/Kg/min. = 1µgotas/min. = 1 ml/hora). En bomba de perfusión
            continua. Dosis diurética: 1 - 5 µg/Kg/min. Dosis Beta 1: 5 - 10
            µg/Kg/min. Dosis alfa: > 10 µg/Kg/min.
            Comenzar con dosis diuréticas, incrementando la dosis en 1 - 2 µg/Kg/min.
            cada 10 minutos, según la respuesta clínica.
            Dobutamina.- 1 amp. = 20 ml = 250 mg de DOBUTREX®. Bomba de
            perfusión.
            Perfusión: 400 mg (32 ml) en 68 ml de suero glucosado o fisiológico (a un
            suero de 100 ml se le quitan 32 ml). 1 ml = 60 µgotas = 4000 µg (1
            µg/Kg/min. = 1µgotas/min. = 1 ml/hora). Se inicia la perfusión a un ritmo
            de 1- 2 µg/Kg/min., con incrementos de la dosis en 1 - 2 µg/Kg/min. cada
            10 minutos según la respuesta clínica hasta dosis de 10 - 20 µg/Kg/min.

            A diferencia de la Dopamina, presenta la ventaja de ser menos
            arritmógena y menos taquicardizante, mejorando asimismo la hipertensión
            pulmonar. El empleo combinado de dosis diuréticas de Dopamina con
            Dobutamina, disminuye los requerimientos de Dobutamina. (Si se usan
            ambos fármacos se inicia con dosis diuréticas de Dopamina, e idéntica
            dosis de Dobutamina aumentando, si es preciso, ambos fármacos en igual
            dosis).
            Noradrenalina, inhibidores de la fosfodiesterasa (Amrinona, Milrinona): En
            Shock cardiogénico refractario al tratamiento anterior (Uso en
            Hospitalización)
c. Criterio intubación orotraqueal ó ventilación mecánica no invasiva con BIPAP: Igual
   EAP
C. TRATAMIENTO DE INSUFICIENCIA CARDIACA MODERADA
1. MEDIDAS INICIALES
   a. Historia y examen físico dirigido, identificación a ser posible de la etiología de la
      IC, identificación de factores desencadenantes.
   b. Cama incorporada a >45º.
   c. Gasometría arterial.
   d. Oxigeno con O2 al 28% - 35 % en Ventimax intentando mantener una
      saturación de O > 90%. (ó O2 en gafas nasales a 2 – 3 litros/minuto).
                     2


                                                                               Página 227
INSUFICIENCIA CARDIACA


        Monitorizar el CO 2, sobre todo en pacientes con patología respiratoria ó
        ancianos, para evitar retenciones de carbónico.
   e. Registro de constantes: TA, temperatura, ritmo y frecuencia cardiaca.
   f. Canalizar vía venosa, obtener muestra para bioquímica (glucosa, creatinina, Na,
      K y CK), hemograma y coagulación.
   g. Monitorización continua ECG, ECG completo.
   h. Elemental de Orina e Iones. Control de diuresis.
   i.   Rx de tórax.
   j.   Peso del paciente
2. TRATAMIENTO FARMACOLÓGICO:
   a. Dieta hiposódica y reposo en cama.
   b. Diuréticos:
        1. Furosemida (Seguril ®) 20 – 80 mg día (En pacientes que tomaban
            previamente diuréticos de asa y han empeorado clínicamente duplicar la
            dosis diaria que tomaban). En pacientes que tras el tratamiento de un EAP
            se estabilizan, se pautaran 60 – 80 mg/24 h. en 3 –4 dosis por vía i.v. Es
            eficaz la perfusión continua de Furosemida (previa dosis de carga).
        2. Torasemida (Dilutol®, Isodiur®, Sutril®) 10 – 40 mg día. Si tomaban
            Furosemida y se cambia a Torasemida o viceversa, se produce una
            disminución del efecto del nuevo diurético, por lo que no deben realizarse
            estos cambios.
        3. Tiazidas: Hidroclorotiazida (25-100 mg/día), Clortalidona (25-100 mg/día),
            Ameride (Tiazida más Amilorida), Metolazona (2.5-10 mg/día), son menos
            potentes que los diuréticos de asa. Se recomienda añadirlos cuando hay
            resistencia a los demás diuréticos (pueden provocar diuresis copiosas).
        4. Espironolactona (Aldactone ®) en pacientes con dosis altas de diuréticos de
            asa de base, en reagudizaciones y sin hiperpotasemia, se puede asociar
            Espironolactona (25-50 mg/día) a los diuréticos de asa, con esta pauta se
            pueden añadir IECA. Hay que tener en cuenta que su efecto es tardío
            alcanzando su eficacia máxima a los 2-4 días.
   c. IECA:
        Usar los de vida corta. Están indicados en toda insuficiencia             cardiaca
        sintomática ó no. Inicio con dosis bajas (Eje. Captopril (de elección) 6,25 – 12,5
        mg/8 h., Enalapril 2,5 – 5 mg/12 horas). Si se están tomando previamente de
        forma correcta a dosis de mantenimiento (Captopril 25 – 50 mg/8 h., Enalapril
        10 mg/12 horas) y no hay contraindicaciones se mantendrá el tratamiento. Si


Página 228
INSUFICIENCIA CARDIACA


        tos no tolerada, podremos utilizar los ARA II, de los que únicamente está
        aprobado en la IC el Losartan, a dosis de 50 mg/24 h (iniciar igualmente a dosis
        bajas)
        No están indicados normalmente con Creatinina ≥ 3 mg/dl, TAS < 90 mmHg, K
        > 5 mEq/l y están totalmente contraindicados en estenosis bilateral de la
        arteria renal y antecedentes de angioedema por IECA. No asociar IECA a
        diuréticos ahorradores de K, salvo con vigilancia estrecha de los niveles de K y
        de la función renal. En pacientes en tratamiento con IECA y diuréticos en IC
        moderada con hipotensión arterial, inicialmente se intenta reducir la dosis de
        diuréticos para controlar esta hipotensión arterial y se mantienen la dosis de
        IECA. En el tratamiento a largo plazo, pueden usarse los de vida media más
        larga (Lisinopril 2.5-20 mg/día), Ramipril 1.5-5 mg/12 horas, Trandolapril (0.5-4
        mg/día), Quinapril 5-20 mg/12-24 horas)
   d. Suplementos de K: Con el uso de diurétic os de asa, si no asociamos diuréticos
      ahorradores de K y no hay hiperpotasemia, podríamos suplementar con ClK (20
      – 60 mEq/día). Si no hay hipopotasemia se pueden hacer controles cada 12 –
      24 h. y suplementar con ClK si la hay. En diuresis copiosas (>3 L) monitorizar el
      Potasio cada 12 horas. Suplementos de Magnesio: Sulfato de Magnesio
      (Sulmetin i.v.).
   e. Digital: Se mantendrá en pacientes que la toman previamente y en pacientes
      con Fibrilación Auricular con respuesta ventricular rápida (Ver tratamiento
      arritmias para pauta). Puede aportar un efecto beneficioso sintomático en los
      enfermos con IC en clase III y IV de NYHA debida a disfunción sistólica incluso
      en ritmo sinusal.
   f. Tratamiento de las arritmias: Igual que en EAP.
   g. Nitritos: Se pueden añadir al tratamiento triple (diuréticos, IECAS, digit al) si la
      respuesta no es adecuada, tanto si hay o no cardiopatía isquémica, (Eje.
      Mononitrato de Isosorbide 60 – 120 mg/día por vía oral o Nitroglicerina en
      parches 5 – 15 mg/24 h.).
   h. Profilaxis Enfermedad Tromboembólica: En pacientes que permanezcan sin
      moverse en cama pautar Heparinas de bajo peso molecular (Eje. Clexane ® 20
      s.c./24 horas ó 40 en los de alto riesgo.
   i.   Profilaxis ulcus péptico en situaciones clínicas de alto riesgo con Anti – H2 u
        Omeprazol.
   j.   Tratamientos de los factores         precipitantes: sobreinfecciones urinarias,
        pulmonares, medicamentos.
D. TRATAMIENTO DE LA IC POR DISFUNCIÓN DIASTÓLICA
Los fármacos a usar son los mismos que en la disfunción sistólica, si bien, con algunas
peculiaridades: hay que evitar el uso de la digital; la dosis de diuréticos no deben

                                                                              Página 229
INSUFICIENCIA CARDIACA


producir excesiva diuresis; se pueden usar asimismo con prudencia los IECAS,
Calcioantagonistas (que mejoran la relajación, sobre todo el Verapamil),
Betabloqueantes y los nitratos. Es muy importante mantener el ritmo sinusal y una
frecuencia cardiaca reducida para permitir un mayor llenado diastólico.
VIII. CRITERIOS DE INGRESO DE LA IC
1. Insuficiencia cardiaca aguda de nueva aparición incluso en pacientes cardiópatas
   sin IC previa.
2. IC aguda de nueva aparición en pacientes con antecedentes de cirugía cardiaca.
3. Evidencia clínica ó electrocardiográfica de isquemia aguda.
4. Edema agudo de pulmón o distress respiratorio severo.
5. Enfermedad médica asociada severa (pe. Neumonía).
6. Anasarca de origen cardíaco.
7. Hipotensión sintomática ó síncope.
8. IC refractaria (bajo tratamiento y manejo adecuado).
9. Pacientes con IC previa que desarrollen insuficiencia cardiaca aguda y que
   presenten: arritmias no resueltas o que pudieran precisar marcapasos o estudio y
   control hospitalario, sospecha de disfunción de válvula protésica, no estabilización
   en situación funcional cercana a la basal tras 24 horas de estancia en el área de
   Urgencias.
IX. CRITERIOS DE INGRESO EN UCI
Ante situaciones críticas se solicitará ayuda a UCI, siendo el intensivista quien valore la
ubicación y tratamientos más adecuados. Serán susceptibles, las siguientes condiciones
1. Infarto agudo de miocardio y angina inestable.
2. Bloqueo AV completo o bradiarritmias que precisen implantación de marcapasos.
3. Uso de drogas vasoactivas (Dopamina, Dobutamina).
4. Shock.
5. Pacientes que precisen datos hemodinámico para su manejo y monitorización
   cont inua.
6. Pacientes que precisen intubación orotraqueal o ventilación mecánica no invasiva
   (BIPAP).
7. Mala respuesta al tratamiento




Página 230
INSUFICIENCIA CARDIACA


X. INGRESO DEL PACIENTE EN PLANTA
El tratamiento médico del paciente en Urgencias debe ir encaminado a la estabilización
inicial, de la IC, antes de su traslado a la planta de Hospitalización. La diferencia entre
disfunción sistólica y diastólica ó el diagnóstico d base sólo puede establecerse
                                                       e
mediante Ecografía cuya indicación queda a cargo de la Unidad de Cardiología.


XII. ALTA HOSPITALARIA
Si el paciente no requiere atención Hospitalaria ó precisa continuar estudio se remitirá
a su cardiólogo de referencia, con indicación de las medidas realizadas y la orientación
diagnóstica.




                                                                               Página 231
ANGINA INESTABLE


Capítulo 23

ANGINA INESTABLE
Guirao R., Palacios F., Reyes F. y Torres C.




INTRODUCCIÓN
El dolor torácico es un síntoma de presentación frecuente en todos los niveles
asistenciales, puede representar desde patologías banales como condritis, dolores de
causa muscular, cuadros de somatización y crisis de ansiedad, hasta procesos que
pueden poner en peligro de forma inmediata la vida de nuestros pacientes.
Las características del dolor no siempre revelan la gravedad del cuadro clínico y nos
hacen tomar posiciones, casi siempre justificadas, de alerta. La angina inestable debe
ser abordada desde el contexto general del dolor torácico.
Estabilizar al paciente

Todo paciente que acude al Servicio de Urgencias con dolor torácico debe ser
conducido de forma inmediata a un área de tratamiento. Se excluyen
lógicamente aquellos que por edad, manifestaciones del propio paciente,
traumatismo banal o cualquier otra obviedad, no esté indicado. Su ubicación
dependerá fundamentalmente de la apreciación inicial del médico que recibe
al paciente: “el primer vistazo”. Mal color, sudoración profusa, taquipnea, una
expresión ansiosa, debe alertarnos siempre a un proceso potencialmente letal
y es lo que consideramos como inestabilidad hemodinámica: ( TA (≤ 90
mmHg), situación respiratoria (disnea importante), estado mental (confuso,
alterado) y circulación periférica (vasoconstricción, diaforesis) El primer paso
debe ir dirigido a la estabilización inmediata con Oxígeno, Monitorización
Cardiaca y Línea Intravenosa (por este orden). El siguiente paso será la
realización de un ECG completo y la solicitud de analítica correspondiente.
Durante todo el proceso de asistencia hemos de tener en cuenta aquellos procesos que
pueden poner en peligro la vida del paciente, fundamentalmente: 1. Infarto de
Miocardio 2. Angina I estable/IAM n o Q 3. Neumotórax 4. Disección aórtica 5.
                      n
Embolismo pulmonar 6 . Taponamiento cardiaco 7. Mediastinitis (Post-Quirúrgicos).
Indudablemente no son las entidades clínicas más frecuentes pero un alto grado de
sospecha es fundamental para su diagnóstico.
En el proceso inicial de evaluación y hasta que no obtengamos el diagnóstico definitivo
(angina inestable, IAM no Q, IAM) denominaremos el cuadro como Síndrome Coronario
Agudo.


                                                                           Página 233
ANGINA INESTABLE


FISIOPATOLOGÍA
Hoy en día se considera que los síndromes coronarios agudos (angina inestable,
infarto de miocardio) presentan un mecanismo fisiopatológico común.
Sus principales determinantes son la ruptura de una placa aterosclerótica, la
agregación plaquetaria, la formación del trombo intracoronario y el vasoespasmo. La
principal variable que explica las diferentes presentaciones clínicas es la extensión y
severidad del trombo oclusivo, dando lugar a angina inestable, infarto no Q o infarto
con onda Q.
La isquemia coronaria aguda es un proceso dinámico siendo posible la evolución tanto
en sentido progresivo (Infarto, arrit mias, insuficiencia cardiaca, muerte) como en el de
regresión (estabilización, desaparición del dolor).
Hay que tener en cuenta que la isquemia, mediante diferentes mecanismos, es capaz
de disminuir el umbral para el desarrollo de arritmias potencialmente letales, siendo
frecuentes como primera manifestación de las crisis.
En la angina estable, el mecanismo suele ser diferente, correspondiendo generalmente
a estenosis fijas y que se hacen sintomáticas sólo cuando aumenta la demanda, como
sucede con el ejercicio.


CLÍNICA Y DIAGNOSTICO
Historia clínica
En el diagnóstico de la angina sigue siendo fundamental la anamnesis, mientras que la
exploración física queda en un segundo plano.
Es un tipo de dolor de carácter visceral con unas características diferenciales que hay
que establecer partiendo de una detallada descripción.
Características cualitativas: Se describe como dolor opresivo, constrictivo o como
peso o quemazón, casi nunca como punzante. El dolor es continuo, no pulsátil, de
aparición y desaparición gradual y no se modifica con los movimientos. Localización e
irradiación: El malestar se origina típicamente en la región esternal, suele irradiar
hacia el pectoral izquierdo o hacia ambos lados del tórax, a los hombros, codos o
muñecas, a la mandíbula, a la región interescapular o cervical baja. Se suele describir
más con la palma que con la punta del dedo y como una banda. Intensidad: Es difícil
de valorar aunque se podría intentar cuantificar con una escala numérica. Número,
duración y periodicidad de crisis: Es importante precisar el n         umero de crisis
diarias que presenta o ha presentado, la cantidad de nitroglicerina que requiere al día
(podemos fijar la situación basal), si presenta aumento de número de crisis, si el dolor
ha sido continuo o intermitente, si disminuye la intensidad del dolor en ocasiones
¿queda alguna molestia, dónde y cómo es la molestia?. La angina producida por el
ejercicio suele mejorar en 1 – 10 minutos tras cesar el ejercicio. La angina


Página 234
ANGINA INESTABLE


desencadenada en reposo es de mayor intensidad y suele durar 20 minutos o más. Es
obligado recoger la hora en que ha presentado el últ imo dolor y que nos sirve de índice
para evaluar los marcadores de daño miocárdico. Factores agravantes, contexto y
factores atenuantes: Momento del día o de la noche, si estaba durmiendo, en
reposo o con esfuerzo, si fue con esfuerzo el grado de esfuerzo, postprandial, situación
emocional en el trabajo o casa, qué hizo para calmar el dolor (reposo, nitroglicerina
(NTG)), si el dolor desapareció o calmó. La angina típica se alivia con el reposo o la
NTG. El dolor suele calmar en 5 – 10 minutos, de lo contrario representaría una
isquemia severa que suele acompañarse de alteraciones en ECG. Síntomas
asociados: En ocasiones se acompaña de sensación disneica, sudoración, debilidad,
nauseas o mareo. Factores de riesgo: Tabaquismo, diabetes, dislipemia
antecedentes familiares de enfermedades cardiovasculares, edad, sexo (mas frecuente
en hombres > 30 años y mujeres > 40 años). Antecedentes personales de cardiopatía
isquémica, clínica de angor o enfermedad cardiovascular. Tratamiento ambulatorio
previo.
El paciente tipo presentará al menos cuatro de las cinco siguientes características:
localización retro o subesternal; molestia constrictiva o de pesadez; irradiación a los
hombros, codos o muñecas; aumento con esfuerzo y calma con reposo o NTG; dolor
incluso a nivel de epigastrio asociado con disnea o sudoración.
Ocasionalmente puede presentarse como un equivalente anginoso sin dolor (disnea,
arritmias, síncope) o con características atípicas, fundamentalmente en diabéticos.
No sugieren angina, los dolores o molestias a nivel abdominal medio o bajo (del
ombligo para abajo) o que se irradien a las extremidades inferiores. Tampoco cuando
se localiza a punta de dedo, se reproduce con los movimientos o la palpación de la caja
torácica, aquel que dura varias horas ó los de escasos segundos de duración. Puede
ayudar, la respuesta a la NTG, sin olvidar nunca que otras patologías como la
esofágica, biliar, efecto placebo, pueden aliviarse. La respuesta esperada aparece en
pocos minutos.
Diagnóstico Diferencial del Dolor Torácico Prolongado
       Infarto Agudo de Miocardio.
       Disección Aórtica.
       Pericarditis.
       Angina atípica asociada a M. Hipertrófica/Estenosis Aórtica.
       Enfermedades esofágicas u otras enfermedades gastrointestinales superiores o
       del tracto biliar.
       Enfermedades Pulmonares.
       Neumotórax.
       TEP con ó sin infarto pulmonar.
       Pleuritis: infecciosa, maligna, sistémicas.
       Síndrome de Hiperventilación.
       De la pared torácica: neuropáticas, osteomusculares.
       Psicógenos.

                                                                            Página 235
ANGINA INESTABLE


Desencadenantes de la crisis de isquemia miocárdica
A continuación trataremos de identificar cualquier padecimiento claramente identificado
fuera del lecho vascular coronario que intensifique la isquemia al miocardio, como:
anemia, infección, fiebre, hipotensión, hipertensión, taquiarritmia, bradiarritmia,
tirotoxicosis o hipoxemia secundaria a insuficiencia respiratoria. En este caso la
denominaremos angina secundaria (no utilizar el termino de angina hemodinámica).
Los pacientes en los que los síntomas se controlan tras tratar los desencadenantes, no
se consideran como angina inestable.
Exploración física.
Debe ir dirigida fundamentalmente a explorar los signos vitales y el sistema
cardiocirculatorio, descartando diagnósticos alternativos al del angor. La exploración
puede ser totalmente normal en la isquemia miocárdica.           En   la    exploración
cardiopulmonar la presencia de 3º ruido puede significar fracaso cardiaco izquierdo, un
soplo sistólico puede orientar a insuficiencia mitral y los crepitantes pulmonares
traducirían la existencia de insuficiencia cardiaca.
Electrocardiograma (ECG)
La finalidad principal del ECG es detectar los síndromes isquémicos agudos en los
pacientes sintomáticos. Nunca interpretarlos fuera del contexto clínico del paciente.
Registrarlo en el momento del dolor: un solo trazado no es suficiente en muchas
ocasiones. Un ECG normal incluso con dolor puede ser muy diferente a los pocos
minutos. Repetirlo de forma sistemática con las derivaciones colocadas en la misma
posición. Los trazados anormales preexistentes pueden añadir nuevas dificultades. Es
de gran ayuda disponer de ECG previos. Se sabe que los ECG pueden no detectar
pequeñas áreas de isquemia o necrosis.
El ECG es muy útil para predecir los pacientes de alto riesgo frente a los de bajo riesgo.
Las principales variables a tener en cuenta son: 1.- La presencia o ausencia de
alteraciones en el registro basal fuera del dolor. 2.- La aparición o no de alteraciones
durante el dolor: a) el ascenso o descenso de ST, incluyendo severidad (mm de
desplazamiento) y extensión de los cambios (territorio afectado). b) Aparición de
trastornos de conducción. 3.- La persistencia de los cambios posdolor.
Una vez obtenido el ECG, consideraremos:
         1. Con elevación del ST: Infarto Agudo de Miocardio.
         2. Sin elevación del ST: Angina Inestable o Infarto No Q. Son los marcadores
            de daño miocárdico los que nos indicarán a posteriori el diagnóstico.
Analítica. Marcadores de daño miocárdico
Se harán determinaciones de CK y CK-MB, CK-MB Masa y Troponina T ó I al menos en
dos ocasiones, una de ellas después de 6-8 horas del inicio de los síntomas (no a las 8
horas de ver al paciente). La prueba más sensible para establecer la presencia de daño


Página 236
ANGINA INESTABLE


miocárdico es la Troponina. La más precoz la Mioglobina aunque a costa de falsos
positivos. Además de los marcadores de daño miocárdico se determinará bioquímica
(glucosa, creatinina, Na, K); hemograma y coagulación.
Rx de tórax
Suele ser normal, salvo en los casos de insuficiencia cardiaca izquierda. Se trasladará a
radiología solamente a los pacientes ya estabilizados clínica y hemodinámicamente.
ESQUEMA DE ACTUACIÓN
Paciente con dolor torácico compatible con isquemia
   * En diez minutos:
            - Evaluación inicial.              - ECG de 12 derivaciones.
            - Establecer acceso IV.              - Monitorización continua ECG.
            - Determinaciones analíticas.      - Aspirina 160-325 masticadas.
   * Actitud diagnóstica / terapéutica basada en ECG
            - ECG normal ó no diagnóstico (período de 12 horas)
              Continuar evaluación / monitorización.
              Marcadores de daño miocárdico seriados.
              ECG seriados.
              Considerar diagnósticos alternativos.
              Considerar (si disponibles) otras evaluaciones no invasivas.
                        No evidencia de isquemia/IAM.......Alta (Especialista de Área).
                        IAM ó isquemia...............................Ingreso.
            - ECG sugestivo de isquemia (inversión onda T, depresión ST)
                        Tratamiento anti-isquémico.
                        Analgesia.
            - ECG con elevación del ST ó Bloqueo de Rama no previo (nuevo)
                        Valorar:     Susceptibilidad para reperfusión.
                                     Contraindicaciones para trombolisis.
                            Iniciar trombolisis (ideal antes de los 30 minutos de la
                            llegada.
                            Angioplastia (si disponible) (90 ± 30 min.)


                                                                                Página 237
ANGINA INESTABLE


PROBABILIDAD DE ENFERMEDAD CORONARIA
Los principales factores de la historia inicial y examen físico relacionado con la
posibilidad de que el paciente tenga una cardiopatía isquémica son:
      -   Edad.
      -   Sexo.
      -   Descripción de la Angina.
      -   Historia previa de CI.
      -   Número de factores de riego : DM, tabaco, dislipemia, HTA


PROBABILIDAD ALTA
      - Historia previa de cardiopatía isquémica (CI).
      - Angina típica en hombre > 60 años o mujer > 70 años.
      - Cambios hemodinámicos o en el ECG durante el dolor.
      - Angina variante.
      - Elevación o depresión del ST > 1 mm.
      - Marcada depresión simétrica de la onda T en varias derivaciones.


PROBABILIDAD INTERMEDIA
      - Angina típica en hombre < 60 años o mujer < 70 años.
      - Angina atípica en hombre > 60 años o mujer > 70 años.
      - Dolor torácico no anginoso y diabetes (sobre todo en varones) o dos o tres
        factores de riesgo.
      - Enfermedad vascular extracardiaca (ictus, arteriopatía).
      - Depresión del ST < de 1 mm ó la inversión de la T > de 1 mm en derivaciones
        con R dominante.
PROBABILIDAD BAJA
      - Dolor atípico.
      - Un factor de riesgo (diferente a la diabetes en el varón o Historia familiar de
        CI).
      - Aplanamiento o inversión de la T < 1 mm.
      - ECG normal.
Los factores de riesgo en el paciente con sospecha de angina inestable son menos
importantes que los síntomas y el ECG; su presencia o ausencia no deben usarse para
tomar decisiones respecto al manejo de estos pacientes.



Página 238
ANGINA INESTABLE


ESTRATIFICACIÓN DEL RIESGO
1.   Riesgo Alto (probabilidad de IAM, angina refractaria ó muerte en 30 días > 5%):
     Crisis acompañadas de inestabilidad hemodinámica (hipotensión, fallo de bomba,
     disfunción Mitral), arritmias, elevación del ST durante las crisis ó con alteraciones
     marcadas del ST(depresión) ó tras IAM.
2.   Riesgo Bajo: cuando no existe ninguna de las circunstancias anteriores, se
     considera baja probabilidad de eventos isquémicos.
3.   Modificadores de Riesgo: aumenta el riesgo la existencia de alguna de las
     siguientes circunstancias: antecedentes de IAM y/o disfunción VI, antecedentes de
     cirugía coronaria, enfermedad vascular periférica, CK-MB elevada, Troponina T ó I
     elevada


Recomendaciones de Ingreso:
- Pacientes con Angina Inestable y determinantes de alto riesgo y modificadores de
  riesgo deben ingresar en un área dotada de monitorización ECG.
- Pacientes con determinantes de riesgo alto y modificadores de riesgo también deben
  ingresar en un área con monitorización ECG continua. Esto es particularmente
  necesario si la clínica incluye signos de compromiso hemodinámico. En el resto de los
  pacientes de este grupo, si las circunstancias del hospital hacen imposible su ingreso
  en la zona adecuada, se ingresará en área de hospitalización.
- Pacientes con angina inestable con determinantes de riesgo bajo pero con algún
  modificador de riesgo podrán ingresar en planta para confirmación diagnóstica y/o
  inicio de tratamiento.
- Los pacientes con bajo riesgo y sin modificadores de riesgo pueden ser controlados
  de forma ambulatoria. Para ello deberán haber transcurrido al menos 12 horas desde
  el último episodio agudo y haber realizado evaluaciones del ECG y enzimáticas (CK,
  Troponinas) repetidas más allá de 8 horas tras los síntomas.


FORMAS DE PRESENTACIÓN DE LA ANGINA INESTABLE
- Angina de reposo de menos de 1 semana de evolución.
- Angina de inicio reciente de clase III o IV de la Clasificación de la Canadian
  Cardiovascular Society (CCSC) de menos de 2 meses de evolución.
- Angina progresiva hasta llegar a una clase III o IV de la CSC.
- Angina variante.
- Infarto de miocardio sin onda Q.
- Angina postinfarto de miocardio (> 24 horas y < 1 mes desde el IAM).


                                                                              Página 239
ANGINA INESTABLE


CLASIFICACIÓN DE LA ANGINA INESTABLE
La definición de Angina inestable (AI) y su tipo es útil realizarla siguiendo los crit erios
de la CLASIFICACIÓN DE BRAUNWALD.


SEGÚN LA FORMA DE PRESENTACIÓN:
   - Clase I: ANGINA INESTABLE DE INICIO GRAVE, ANGINA ACELERADA O
     PROGRESIVA. Pacientes con angina menor de dos meses de antigüedad, de
     mas de 20 minutos de duración y/ o que se presenta tres o más veces al día, o
     angina más frecuentemente desencadenada por ejercicio menos intenso (clase III
     o IV de la Canadian Cardiovascular Society). Sin dolor en reposo en los últimos
     dos meses.
   - Clase II: ANGINA EN REPOSO SUBAGUDA. Pacientes con uno o más
     episodios de angina en reposo durante el mes previo pero no en las últimas 48
     horas
   - Clase III: ANGINA EN REPOSO AGUDA. Pacientes con uno o más episodios
     de angina en reposo durante las últimas 48 horas


SEGÚN LAS CIRCUNSTANCIAS CLÍNICAS EN QUE SE PRODUCE LA ANGINA:
   - Clase A: INESTABLE SECUNDARIA.                 Aquella angina que se produce
     coincidiendo con cualquier proceso que intensifique la isquemia miocárdica; por
     ejemplo: anemia, infección, fiebre, hipotensión, taquiarritmia, tirotoxicosis,
     hipoxemia secundaria a insuficiencia respiratoria.
   - Clase B: INESTABLE PRIMARIA. Donde no se detecta, o no hay, claro factor
     desencadenante.
   - Clase C: INESTABLE POSTINFARTO. En las dos primeras semanas después
     de un infarto agudo de miocardio comprobado, excluyendo las primeras 24 horas
     de evolución


SEGÚN LA INTENSIDAD DEL TRATAMIENTO:
   1. Sin tratamiento o con tratamiento leve .
   2. Aparece con tratamiento estándar para angina crónica estable (dosis
      convencionales de bloqueadores beta por vía oral,        nitratos y
      calcioantagonistas).
   3. Se presenta a pesar de dosis máximas toleradas de las tres categorías de
      tratamiento por vía oral, incluso nitroglicerina intravenosa.


Página 240
ANGINA INESTABLE


SEGÚN LAS ALTERACIONES DEL ECG:
   1. Con alteraciones nuevas.
   2. Sin alteraciones.
   3. Con alteraciones previas.


Hay que tener en cuenta que el diagnostico de angina inestable o IAM no Q en muchas
ocasiones es retrospectivo (enzimas seriadas).
A diferencia de la angina variante ó de Prinzmetal, debida a un espasmo coronario
o aumento de tono, acompañado de elevación de ST y post erior normalización, que
siempre hay que considerarla angina inestable, El Síndrome X o enfermedad de
pequeño vaso en la que la clínica de angina se acompaña de isquemia (depresión de
ST) en la Prueba de Esfuerzo y ausencia de lesiones coronarias en la coronariografía,
tiene mejor pronostico una vez diagnosticado y en principio no serían candidatos a
ingreso.


ANGINA ESTABLE:
Dolor torácico anginoso típico, desencadenado con el esfuerzo ó las emociones, cese
de los síntomas con el reposo (Grado I y II de la CCS) ó nitroglicerina y sin cambios en
los dos meses previos.


ANGINA DE ESFUERZO: CLASIFICA CIÓN DE LA CANADIAN
CARDIOVASCULAR SOCIETY


                                                                 LIMITACIÓN
CLASE         ACTIVIDAD QUE PROVOCA ANGOR
                                                             ACTIVIDAD HABITUAL

    I     Grandes esfuerzos                                          Ninguna
   II     Andar (>200 m) o subir escaleras de forma                   Ligera
          rápida, después de la comida, con frío o
          viento.
   III    Andar una manzana (< 200 m), subir un piso.               Moderada
   IV     Esfuerzos mínimos. Reposo                                   Severa




                                                                            Página 241
ANGINA INESTABLE


TRATAMIENTO
Existen dos estrategias aceptadas de tratamiento: la invasiva precoz (coronariografía
de entrada ó a las 12-24 horas) y la conservadora: tras 48 horas sin dolor prueba de
estrés y coronariografía si datos de alto riesgo ó si hay recurrencia del dolor, signos de
ICC ó arritmias.
Ante un paciente con clínica sugestiva de angor inestable/IAM no Q se realizaran las
siguientes actuaciones iniciales:
    1.   Recepción rápida del paciente.
    2.   ECG.
    3.   Clasificación clínica y estratificación del riesgo tras la historia clínica y la
         exploración.
    4.   Identificar la existencia de factores desencadenantes y tratarlos si los hay.
    5.   Se encama al paciente y se coloca una vía venosa, se le realiza analítica con
         marcadores de daño miocárdico, bioquímica (glucosa, creatinina, Na, K, urea),
         hemograma y coagulación.
    6.   El paciente se ubicará en una consulta, observación o sala de paradas, según
         su situación clínica; siempre vigilado por personal sanitario.
    7.   Reposo absoluto en cama
    8.   El traslado a la Unidad de Cuidados Intensivos se hará siempre con
         monitorización y desfibrilador disponible.


ACTITUD Y TRATAMIENTO DE LA ANGINA INESTABLE / INFARTO NO Q
Tratamiento optimo de la angina inestable
Se considera que el paciente responde al tratamiento médico de forma adecuada,
cuando cesa el cuadro anginoso, no aparece dolor en reposo y se estabiliza la
presentación clínica; así pues el objetivo del tratamiento médico es triple:
         1. Identificar la existencia de factores desencadenantes y tratarlos, si los hay.
         2. Instaurar tratamiento óptimo.
         3. Identificar los pacientes de alto riesgo para ubicarlos en el lugar más
            adecuado disponible.
El tratamiento médico estándar de la angina inestable son los betabloqueantes, nitritos,
antiagregantes y antitrombóticos.




Página 242
ANGINA INESTABLE


Pauta de actuación

1.   Actuaciones iniciales.
2.   Monitorización continua de ECG, TA y pulsioximetría. Desfibrilador cercano.


TRATAMIENTO ESTÁNDAR
a. Suplemento de oxígeno (O 2): Está indicado durante la crisis anginosa y también se
   administrará en presencia de signos de congestión pulmonar o sí la saturación de
   O 2 es inferior al 90%. Se recomienda la administración rutinaria de O2 durante las
   primeras 2-3 horas de un IAM no Q.
b. Si los síntomas de isquemia están presentes Nitroglicerina (NTG) sublingual :
   La primera dosis, de 0.8 mg (2 pulsaciones de SOLINITRINA®, "spray"), esta dosis
   puede repetirse cada 5 minutos, hasta tres veces siempre que la tensión arterial
   sistólica sea superior a 90 mmHg.
c. Si persiste el dolor: Betabloqueantes IV y/o perfusión i.v. de nitroglicerina:
   La perfusión de nitroglicerina se usará fundamentalmente cuando haya dolor,
   angina recurrente y/o signos de insuficiencia cardiaca izquierda.
     La NTG IV. se utiliza diluyendo 1 amp. de SOLINITRINA FUERTE® (50 mg en 10 cc)
     diluida en 240 cc. de suero glucosado al 5% en frasco de cristal y con sistema para
     perfusión especial:
        1 cc. de la solución contiene 200 microgramos.
        En bomba de perfusión: 1 cc/hora = 1 µgota/minuto = 3,3 µgramos/minuto.

     El tratamiento debe iniciarse en bomba de perfusión a un ritmo de 10 microgramos
     por minuto (3 cc/ hora), incrementándose la dosis, si es preciso, para controlar los
     episodios de isquemia, cada 5- 10 minutos en 6 microgramos por minuto ( 2 cc /
     hora), teniendo que mantener una TAS igual o superior a 90 mmHg. Como máximo,
     debe utilizarse una dosis de 200 microgramos por minuto.
     Si es preciso, la perfusión de NTG se mantiene durante 24 horas salvo en caso de
     persistencia de los episodios isquémicos. La tolerancia a la NTG se produce
     rápidamente, por lo que pasadas las primeras 24 horas de perfusión, si continúa
     estando indicado, se considerarán los regímenes interrumpidos o un incremento
     progresivo de la dosis según necesidades. El cese de la perfusión con
     nitroglicerina se hará de forma progresiva, evitándose su interrupción
     brusca a menos que aparezca hipotensión arterial grave, iniciando Nitratos por vía
     oral ó parches antes de retirar la perfusión.
d. Si persiste el dolor podrá administrarse analgesia narcótica por vía i.v. Se diluye
   una ampolla de morfina (analgésico de elección en el IAM) de 10 mg. (1 cc.) en 9
   cc. de suero fisiológico (1 cc = 1 mg. de morfina) y se administra en dosis de 2.5 -

                                                                             Página 243
ANGINA INESTABLE


   3 mg. ( 1 mg/min.). La dosis puede repetirse cada 5-10 minutos hasta que se
   consiga la adecuada analgesia. No se deben administrar dosis iniciales mayores,
   fundamentalmente en pacientes ancianos o con OCFA. La meperidina (Dolantina
   ® Amp 100 mg /2 ml) se diferencia de la morfina por su menor potencia analgésica
   y por su efecto vagolítico, que se refleja en un incremento de la frecuencia sinusal y
   en una aceleración de la conducción nodal (esto último puede producir un
   incremento peligroso de la frecuencia ventricular en situaciones de fibrilación o
   flutter auricular). Pueda indicarse en presencia de hipotensión, bradicardia sinusal,
   defectos de la conducción aurículo-ventricular o enfermedad respiratoria grave. Se
   administra por vía i.v. lenta a dosis de 25 - 50 mg (Se diluye una amp. de
   Dolantina, 2 cc = 100 mg, en 8 cc de suero fisiológico, cada cc de la dilución son 10
   mg de meperidina), esta dosis se repite cada 5-10 minutos hasta el control de-
   finitivo del dolor.
   La Naloxona contrarresta el efecto depresor respiratorio de los opiáceos en caso de
   que esta situación se produzca.
   En caso de aparecer náuseas y/o vómitos tras la administración de opiáceos, puede
   administrarse una dosis de 10 - 20 mg. de metoclopramida (Primperán ® amp. de
   10 mg), por vía i.v., estando justificado iniciar su administración simultáneamente
   para minimizar este efecto.
e. Antiagregantes: Todo paciente con angina inestable recibirá una dosis de AAS:
   324 mg. (80- 325 mg.)/24 h. v.o. (administrarla de forma precoz y masticada). Si
   hay alergia o hipersensibilidad al fármaco, intolerancia gastrointestinal o alto riesgo
   de sangrado sustituir por Ticlopidina (Tiklid®) 250 mg/12 hr. v.o., Clopidogrel
   (Plavix®, Iscover®) 75 mg/24 horas o Triflusal (Disgren®) 300 mg/8 horas.
   Bloqueantes de los receptores de la glicoproteína plaquetaria IIb-IIIa. En general
   están indicados en pacientes de alto riesgo de complicaciones y bajo riesgo de
   hemorragia. Su uso debe reservarse al área de Hospitalización.
   Tanto el Eptifibatide (Intergrelin®) como el Tirofiban (Agrastat®), ha sido aprobado
   su uso en la angina inestable / Infarto no Q añadidos a la heparina y al AAS.
   (Indicación IIa)
   Dosis: Tirofiban 0,4 µg/Kg/min durante 30 minutos continuando con infusión i.v.
   de 0,1µg/minuto durante 48 horas. Eptifibatide un bolo de 180µg/Kg y
   continuando con infusión i.v. de 1.3 µg/min durante 72 hr.

f. Antitrombóticos:
   1) Heparinas de bajo peso molecular (HBPM)
         Enoxaparina (Clexane®): 1 mg/Kg/ 12 hr. s.c.

         Dalteparina (Fragmin®): 120 U/Kg/12 hr. s.c.
         Nadroparina (Fraxiparina ®): 214 U/Kg/12 hr. s.c.


Página 244
ANGINA INESTABLE


   2) Heparina no fraccionada
        Primera dosis de 80 U/Kg i.v. en bolo (Aproximadamente 5000 U).
        A continuación 15 U/Kg/hr. i.v. (aprox. 25 - 30.000 U) en perfusión continua
        diluidas en 500 cc de suero glucosado al 5% al ritmo de 21 ml/hr. Se ajusta el
        ritmo de perfusión según controles de APTT (entre 1,5 y 2 veces el control)
        durante al menos 48 hr.
        Cuando se utiliza concomitantemente heparina no fraccionada y NTG i.v.
        suelen requerirse dosis mayores de heparina, y al suspender la perfusión de
        NTG se puede producir un brusco incremento de la anticoagulación por lo que
        hay que seguir controles estrictos.
g. Betabloqueantes: Los fármacos betabloqueantes i.v. (pacientes con alto riesgo) o
   v.o. (pacientes con riesgo intermedio o bajo), serían una elección inicial para el
   tratamiento de la angina inestable en ausencia de contraindicaciones.
   La elección de un fármaco determinado no es tan importante como el asegurar que
   los candidatos adecuados reciben dicho tratamiento. Si existen dudas sobre la
   intolerancia del paciente debido a enfermedad pulmonar previa, sobre todo asma,
   disfunción ventricular zquierda, o riesgo de hipotensión o bradicardia severa, la
                           i
   elección inicial debería inclinarse por un fármaco de vida media corta, como el
   propranolol o el metoprolol; o el esmolol, fármaco de vida media ultracorta. La
   existencia de sibilantes leves o de antecedentes de limit ación crónica del flujo aéreo
   debe sugerir probar un fármaco de vida media corta a dosis bajas.
   Contraindicaciones: Segmento PR > 0,24 s. Bloqueo auriculoventricular 2º y 3º
   grados. Frecuencia cardiaca menor de 60 latidos por minuto. Presión arterial menor
   de 90 mmHg. Shock. Insuficiencia cardiaca. Hiperreactividad bronquial importante.
   Arteriopatía periférica. Tratamiento con Amiodarona (Bradicardias severas).
   Dosis:
   DE ACCIÓN CORTA:
   Esmolol (Brevicor®) Dosis inicial de 0,1 mg/Kg/min. i.v. Incrementos de 0,05
   mg/Kg cada 10-15 min. según la presión arterial hasta conseguir la respuesta
   terapéutica deseada, limitando los síntomas, o si se ha llegado a una dosis de 0,20
   mg/Kg min. Se puede administrar una dosis de carga de 0,5 mg/Kg mediante
   administración IV lenta (entre 2 y 5 minutos) para un inicio más rápido de su
   acción.
   Propranolol (Sumial®) 0.5 mg a 1 mg i.v. lento, pudiendo repetirse cada 5
   minutos. Continuar a la hora o dos horas con 40 a 80 mg por vía oral cada 6 u 8
   horas.
   Metoprolol (Lopresor®) 2,5 -5 mg i.v. lenta (de 1 a 2 minutos). Repetirla cada 5
   minutos hasta una dosis total de 15 mg (Si se desea una pauta muy conservadora,


                                                                              Página 245
ANGINA INESTABLE


     se pueden reducir las dosis iniciales a 1 ó 2 mg). 1 ó 2 horas después, seguir con
     25 mg por vía oral cada 6 horas.
     DE ACCIÓN LARGA:
     Atenolol (Tenormin®) Dosis de 5 mg IV lento. 5 minutos después se puede
     administrar una segunda dosis de 5 mg y posteriormente entre 50 y 100 mg al día
     por vía oral iniciándose 1 ó 2 horas después de las dosis IV. Puede administrarse
     por vía venosa continua (50 mg en 500 ml SG 5% cada 24 horas).
     Bisoprolol (Euradal®, Emconcor®) (No hay presentación IV): 5 – 10 mg/12 h. v.o.
     Carvedilol (Coropres®)(No hay presentación IV): 25 mg/12 hr. v.o.

     La dosis de mantenimiento es aquella que consigue una frecuencia cardiaca entre
     50-60 s.p.m. y sin que aparezcan efectos secundarios (principalmente hipotensión
     arterial, insuficiencia cardiaca y broncoespasmo). Lo ideal es conseguir un doble
     producto (frecuencia cardiaca multiplicado por TA sistólica) alrededor de 7.000.
h. Calcioantagonistas: Los antagonistas del calcio son los fármacos de elección en la
   Angina Variante de Prinzmetal y añadidos a los betabloqueantes si la respuesta es
   insuficiente y persiste la angina (añadir a los betabloqueantes dihidropiridinas). El
   nifedipino de liberación rápida sólo debe usarse si el paciente ha iniciado
   tratamiento con betabloqueantes y si no, está contraindicada. Las formulaciones de
   liberación retardada pueden ser utilizadas. El diltiazem y el verapamil son
   alternativas terapéuticas para el tratamiento sintomático en presencia de
   contraindicaciones a los betabloqueantes , en ausencia de disfunción ventricular y
   trastornos graves de la conducción. Todos los calcioantagonistas son en mayor o
   menor medida depresores de la función miocárdica.
     El uso de amlodipino puede ser una alternativa en pacientes con disfunción sistólica
     (aunque faltan ensayos dirigidos a este fin).
i.   Eliminar cualquier situación de estrés emocional o poner sedación leve con
     fármacos ansiolíticos.
j.   Los trombolíticos no están indicados en la angina inestable.




Página 246
INFARTO AGUDO DE MIOCARDIO


Capítulo 24

INFARTO AGUDO DE MIOCARDIO.
Guirao R., Palacios F., Torres C.




1. CRITERIOS DIAGNÓSTICOS
El diagnóstico del Infarto agudo de miocardio (IAM) se basa en la clínica, datos
electrocardiográficos y el movimiento enzimático.


A. CLÍNICA
El síntoma crucial es el dolor de características anginosas. Se diferencia del angor por
su mayor duración (superior a los 20 minutos), intensidad y falta de respuesta a los
nitritos o al reposo. La localización es habitualmente esternal y de carácter opresivo, a
menudo irradiado a brazo izquierdo. En ocasiones, se irradia o localiza de forma aislada
en mandíbula, epigastrio y con menos frecuencia en brazo derecho. La irradiación
transfixiante a espalda es menos frecuente, y su presencia obliga siempre a descartar
el aneurisma disecante de aorta. A menudo se acompaña de sudación profusa, palidez,
mareo y disnea.


B. DATOS ELECTROCARDIOGRÁFICOS
   Isquemia subendocárdica: Onda T positiva, alta, simétrica y picuda.
   Isquemia subepicárdica: Onda T negativa, simétrica y picuda.


   Lesión subendocárdica: ST descendido más de 1 mm
   Lesión Subepicárdica: ST elevado mas de 1 mm


   Onda Q de necrosis miocárdica:
           Q   > 0.04 sg.
           Q   en DI > 10% de R siguiente (> 0,1 mV)
           Q   en DIII y aVF > 50% de R siguiente
           Q   en aVL > 50% de R siguiente
           Q   en V1, V2, V3, V4, V5, V6 >0,3 mV ó Q > 25 % de R siguiente




                                                                             Página 247
INFARTO AGUDO DE MIOCARDIO


   Evolución electrocardiográfica aproximada del IAM transmural
       Hiperagudo    1 – 2 h.       Ascenso del ST (> 1 mm) y de la onda T.
       Agudo         4 h. - 48 h.   Puede haber onda Q, Ascenso de ST y T (+) ó ( -).
       Subagudo      3 – 4 días     Onda Q, Ascenso o no de ST y T (-).
       Crónico                      Onda Q, ST en línea de base y T (+) o isoeléctrica.
   En IAM no transmurales (IAM no-Q) los cambios en ECG pueden ser solamente
   descenso de ST de > 1 mm con T (-) o no, o bien exclusivamente una onda T (-).
   LOCALIZACIÓN DEL INFARTO AGUDO DE MIOCARDIO
          Septal                     V1, V2 y a veces V3
          Anterior                   V3, V4
          Lateral                    V5, V6, aVL, DI
          Anterior extenso          V1, V2, V3, V4, V5, V6, aVL, DI
          Inferior                   DII, DIII, aVF
          Posterior                  R alta y ancha en V1
   Existen problemas para el diagnóstico en los pacientes con IAM y BRIHH, infartos
   previos y alteraciones de la repolarización. Estas situaciones, pueden hacer
   imposible el diagnóstico de IAM mediante el ECG. Por este motivo, la clínica debe
   apoyarse en determinaciones seriadas de CK y CK-MB.
   En los pacientes con IAM, la onda Q aparece entre 1-48 horas (IAM por oclusión
   trombótica de las arterias coronarias). Los IAM-no Q, cursan con descenso del ST y,
   generalmente, precisarán para el diagnóstico determinaciones seriadas de CK y
   CK-MB.
   En ocasiones, existe clínica sugestiva de infarto y movimiento enzimático sin
   alteraciones en el ECG (IAM de localización indeterminada).
C. CK.- Las cifras de CK que sugieren lesión del miocardio son las que superan el
   rango normal de nuestro laboratorio, con CK-MB superior al 6% de la CK total.


2. ACTITUD GENERAL EN EL AREA DE URGENCIAS
Si un paciente, a su llegada al Área de Urgencias, tiene una historia clínica sugestiva y
cambios en el ECG compatibles con IAM, no se precisará confirmación enzimática para
la realización de un manejo como IAM.
La actuación médica en el Área de Urgencias, está condicionada por las siguientes
razones:
1. Arritmias.- Se trata de pacientes expuestos a arritmias letales súbitas. El 80% de
   las arritmias se presentan en las primeras 24 horas. La fibrilación ventricular (FV),
   tiene su máxima incidencia en las primeras 6 horas. Se produce BRHH en un 5%
   de los casos y bloqueos auriculoventriculares (BAV) en el 10%.


Página 248
INFARTO AGUDO DE MIOCARDIO


2. Insuficiencia cardiaca y shock.- Representan la primera causa de muerte en el IAM.
3. Rotura cardiaca.- Representa la segunda causa de muerte en el IAM.
4. El 80% de los IAM se producen por obstrucción trombótica de alguna arteria
   coronaria, por lo que los pacientes se podrían beneficiar de tratamiento trombolítico
   precoz.
3. CONDUCTA INICIAL
A. Ante la presencia de un paciente con clínica sugestiva de IAM, se encama al
   paciente procediendo a realizar un ECG en 12 derivaciones, canalización de una vía
   venosa y extracción de sangre para analítica (hemograma completo, estudio de
   coagulación, glucemia, creatinina, Na, K, CK y CK-MB), no deben realizarse
   punciones arteriales para gasometría. Debe iniciarse oxigenoterapia.
   El paciente debería ser monitorizado en tiempo real mediante un sistema que
   disponga de desfibrilador, y debe existir un equipo de reanimación cardiopulmonar
   avanzada (RCP-A) dispuesto. Se evit arán las inyecciones intramusculares.
B. Anamnesis.- Mientras se practica todo lo anterior, debe realizarse una anamnesis
   orientada hacia los siguientes objetivos:
   - Establecer el diagnóstico clínico: Tipo de dolor e irradiación, circunstancias
     desencadenantes (esfuerzo/reposo), tiempo de evolución, duración del dolor (el
     dolor ha sido continuo o intermitente, si disminuye la intensidad del dolor en
     ocasiones ¿queda alguna molestia, dónde y c     ómo es la molestia?) y clínica
     acompañante (cortejo vegetativo, mareo, disnea, perdida de conciencia).
   - Investigar antecedentes conocidos de cardiopatía isquémica y otras enfermedades
     relevantes.
   - Tratamiento ambulatorio actual.
   - Factores de riesgo coronario (tabaco, HTA, diabetes, hiperlipemias).
   - Preguntar y registrar las contraindicaciones para el tratamiento
     trombolítico.
     Contraindicaciones absolutas: Hemorragia activa, ACVA en los últimos 6
     meses, cirugía mayor o traumatismo importante en los últimos 3 meses, disección
     aórtica, TCE actual, embarazo, punción reciente de vaso no compresible,
     retinopatía diabética proliferativa y pocas esperanzas de vida por patología previa.
     Contraindicaciones relativas son: Hemorragias menores, ACVA hace mas de 6
     meses, RCP prolongada, ulcus péptico activo, cirugía menor, trastornos de la
     coagulación o toma de ant icoagulantes orales, cifras tensionales superiores a
     220/120 mmHg., menstruación y hepat opatía o nefropatía graves.
C. Exploración física.- Debe ir dirigida fundamentalmente a explorar los signos vitales
   y el sistema cardiocirculatorio, excluyendo diagnósticos alternativos al del IAM.

                                                                             Página 249
INFARTO AGUDO DE MIOCARDIO


   Hay que recordar que, en la era del tratamiento trombolítico y de las intervenciones
   activas precoces, "perder tiempo es perder músculo cardiaco". Por este motivo, las
   actuaciones anteriores deben ser rápidas y pueden realizarse en 10-15 minutos. En
   este momento podemos encontrarnos con tres posibles situaciones: Pacientes con
   IAM, pacientes con sospecha de IAM y aquellos otros con angor inestable.


4. PACIENTE CON IAM
A. Comunicación a la UCI de un paciente con IAM.- Se realiza tras completar la
   historia clínica dirigida. La llamada al médico responsable de UCI debe ser realizada
   por el médico responsable del paciente, pues es el que dispone de la información
   que podría requerir el intensivista. Una excepción sería que la gravedad del
   paciente justifique que se delegue en otra persona la llamada a la UCI.
B. Traslado a la UCI.- No debería trasladarse desde el Servicio de Urgencias a la UCI
   un paciente diagnosticado de IAM si no es con monitorización mediante monitor-
   desfibrilador y material para RCP-A. El traslado, debe hacerse por el celador,
   acompañado por un ATS y personal médico cualificado para realizar RCP-A, a ser
   posible el mismo médico responsable del paciente.
   Tras la comunicación a la UCI, el traslado debería completarse en un tiempo inferior
   a los 15 minutos o en el mínimo tiempo posible.
   El ingreso de un paciente con IAM en UCI, no debería estar condicionado por la
   edad o patología de base, a no ser que ésta condicione una muy corta expectativa
   de vida para el paciente. Si el médico responsable de la UCI decide no ingresar al
   paciente en la UCI, este hecho debería ser comunicado a sus familiares en
   presencia del intensivista y del médico responsable de Urgencias.
C. Tratamiento durante la estancia del paciente en el Servicio de Urgencias
a) OXIGENOTERAPIA.- Como norma general, se administrarán oxígeno en todo
   paciente con sospecha de IAM. Son excepción los pacientes con antecedentes de
   OCFA, en los que la oxigenoterapia se administrará de forma controlada.
b) NITROGLICERINA.- En la actualidad, se admite el efecto beneficioso de los nitritos
   en la fase aguda del IAM. Estos fármacos reducen el consumo de oxígeno por el
   miocardio mediante la reducción de la precarga y de la postcarga, revierten un
   posible componente de vasoconstricción coronaria y, de esta manera, contribuyen a
   disminuir el dolor y a la reducción del tamaño del infarto y al control de los
   episodios de isquemia. Por consiguiente, debe administrarse de forma rutinaria. La
   Nitroglicerina está contraindicada si la TAS es < 90 mmHg. y existe bradicardia <
   50 pulsaciones por minuto.
   Nitroglicerina (NTG) sublingual: La primera dosis, de 0.8 mg (2 pulsaciones de
   SOLINITRINA®, "spray"), debe administrarse en el Servicio de Urgencias (previa a
   la administración de analgésicos opiáceos). Esta dosis puede repetirse cada 5

Página 250
INFARTO AGUDO DE MIOCARDIO


   minutos, siempre que la tensión arterial sistólica sea superior a 90 mmHg., no
   exista bradicardia < 50 pulsaciones por minuto ni la frecuencia cardiaca aumente
   mas de 10 latidos/min.
   Perfusión i.v. de nitroglicerina: debe iniciarse en la UCI, salvo cuando el
   traslado del paciente se retrase. La perfusión de nitroglicerina se usará
   fundamentalmente cuando haya dolor, angina recurrente, signos de insuficiencia
   cardiaca izquierda y en los pacientes con HTA.
   La NTG i.v. se utiliza diluyendo 1 amp. de SOLINITRINA FUERTE® (50 mg en 10 cc)
   diluida en 240 cc. de suero glucosado al 5% en frasco de cristal y con sistema para
   perfusión especial:
          1 cc. de la solución contiene 200 microgramos.
          En bomba de perfusión: 1 cc/hora = 1 µgota/minuto = 3,3 µgramos/minuto.

   El tratamiento debe iniciarse en bomba de perfusión a un ritmo de 10 microgramos
   por minuto (3 cc/hora), incrementándose la dosis, si es preciso, para controlar los
   episodios de isquemia, cada 5 10 minutos en 6 microgramos por minuto (2
                                    -
   cc/hora), teniendo que mant ener una TAS igual o superior a 90 mmHg. Como
   máximo, debe utilizarse una dosis de 200 microgramos por minuto.
   Si es preciso, la perfusión de NTG se mantiene durante 24 horas salvo en caso de
   persistencia de los episodios isquémicos. La tolerancia a la NTG se produce
   rápidamente, por lo que pasadas las primeras 24 horas de perfusión, si continúa
   estando indicado, se considerarán los regímenes interrumpidos o un incremento
   progresivo de la dosis según necesidades. El cese de la perfusión con
   nitroglicerina se hará de forma progresiva, evitándose su interrupción
   brusca a menos que aparezca hipotensión arterial grave.
c) ANALGÉSICOS Y ANTIEMÉTICOS.- El tratamiento analgésico es de gran importancia
   en el paciente con IAM y tiene el objeto de romper círculos viciosos que perpetúan
   un elevado consumo miocárdico de oxígeno y un estado hiperadrenérgico.
   Previamente a su administración, y solamente en el caso de que la tensión arterial
   sistólica sea superior a 90 mmHg., se comprobará el efecto de la administración de
   2 inhalaciones de "spray" de Solinitrina sublingual. Si a los pocos minutos de esta
   administración el dolor no ha remitido, es necesario administrar analgesia narcótica
   por vía i.v. Se diluye una ampolla de Morfina (analgésico de elección en el IAM) de
   10 mg (1 cc.) en 9 cc. de suero fisiológico (1 cc = 1 mg de morfina) y se administra
   en dosis de 2.5 - 3 mg (1 mg/min.). La dosis puede repetirse cada 10 minutos
   hasta que se consiga la adecuada analgesia.
   No se deben administrar dosis iniciales mayores, fundamentalmente en pacientes
   ancianos o con OCFA.
   La meperidina (Dolantina® amp. 100 mg/2 ml) se diferencia de la morfina por su
   menor potencia analgésica y por su efecto vagolítico, que se refleja en un

                                                                           Página 251
INFARTO AGUDO DE MIOCARDIO


   incremento de la frecuencia sinusal y en una aceleración de la conducción nodal
   (esto último puede producir un incremento peligroso de la frecuencia ventricular en
   situaciones de fibrilación o flutter auricular). Estas características hacen que la
   meperidina esté especialmente indicada en presencia de hipotensión, bradicardia
   sinusal, defectos de la conducción aurículo-ventricular o enfermedad respiratoria
   grave. Se administra por vía i.v. lenta a dosis de 25 - 50 mg (Se diluye una amp.
   de Dolantina, 2 cc = 100 mg, en 8 cc de suero fisiológico, cada cc de la dilución
   son 10 mg de meperidina), esta dosis se repite cada 5-10 minutos hasta el control
   definitivo del dolor.
   La Naloxona contrarresta el efecto depresor respiratorio de los opiáceos en caso de
   que esta situación se produzca.
   En caso de aparecer náuseas y/o vómitos tras la administración de opiáceos, puede
   administrarse una dosis de 10 - 20 mg de Metoclopramida (Primperán® amp. De 10
   mg), por vía i.v., estando justificado iniciar su administración simultáneamente para
   minimizar este efecto.
d) ANTIARRíTMICOS.- En la actualidad, no se considera indicada la utilización de
   Lidocaína profiláctica en la fase aguda del IAM. Los antiarrítmicos, excepto
   Amiodarona y Betabloqueantes, parecen aumentar la mortalidad del IAM.
   La Lidocaína es el antiarrítmico de elección para las arritmias ventriculares que
   aparecen durante el IAM.
e) ANTIAGREGANTES.- Disminuyen aproximadamente en un 25% la mortalidad y en
   un 20% la tasa de reinfartos.
   A todo paciente con IAM se le debe administrar lo antes posible una dosis de 200
   mg de AAS (Ácido Acetilsalicílico) bien por vía oral si lo tolera o por vía endovenosa.
   Si existe alergia al AAS o contraindicación para su uso se puede sustituir por otro
   antiagregante, por ejemplo, Ticlodipino (Tiklid®) 1 comp. por vía oral cada 12
   horas.
f) I.E.C.A.- Está demostrado que reducen la morbi-mortalidad en todos los pacientes
   con IAM, disminuyendo fundamentalmente la mortalidad en los pacientes con IAM
   y una fracción de eyección inferior al 40%. El uso precoz de estos fármacos en la
   fase aguda del IAM estaría indicado en los pacientes con IAM anterior extenso con
   presión arterial normal o elevada.
   No se iniciará el tratamiento con estos fármacos en urgencias, ya que en la
   mayoría de los pacientes con IAM se iniciará el tratamiento con IECA pasada la fase
   aguda.
g) OTRAS ACTITUDES TERAPEUTICAS
   1. Betabloqueantes.- En todos los pacientes con IAM se considerará la posibilidad
      de trat amiento con Betabloqueantes, ya que disminuyen el área del infarto, la
      incidencia de arritmias graves, el número de reinfartos y la mortalidad. Lo

Página 252
INFARTO AGUDO DE MIOCARDIO


   normal en nuestro hospital es que el tratamiento con Betabloqueantes se realice
   cuando el paciente con IAM ingresa en la UCI. Salvo cuando existe alguna
   contraindicación, los pacientes en tratamiento ambulatorio con Betabloqueantes
   mantendrán este tratamiento, por lo que este hecho debería constar en la
   historia clínica.
2. Trombolisis.- La trombolisis está justificada porque el infarto se produce como
   consecuencia de oclusión trombótica de una arteria coronaria. La recanalización
   precoz de la arteria reduce el área necrótica. Por otra parte, existen fármacos
   que lisan el trombo coronario de manera eficaz y de manera relativamente
   segura.
   La máxima efectividad de la fibrinolisis ocurre antes de las 6 horas desde el
   inicio del IAM, aunque también es efectiva entre las 6- 12 horas. La fibrinolisis
   ha demostrado reducir la morbi-mortalidad por IAM.
   Este procedimiento debe realizarse en la UCI y el papel del Servicio de
   Urgencias radica en acortar la demora hasta el ingreso en la UCI y orientar,
   mediante la historia clínica, la indicación/contraindicación de esta medida.
   No existe contraindicación por razón de edad, ya que, los pacientes ancianos
   son de los que potencialmente pueden obtener un mayor beneficio dado que
   tienen una mortalidad espontánea más alta.
3. Fármacos inotropos.- Estarían indicados en los fallos de bomba (Ver en el
   capítulo referente al Shock).
4. Antagonistas del Calcio.- No es recomendable la utilización de antagonistas del
   calcio en pacientes postinfartados. La precaución debe primar al valorar su
   utilización como anithipertensivos o antiisquémicos en pacientes con intolerancia
   a los betabloqueantes. En situaciones de FA con respuesta rápida, si se
   considera la utilización de un antiarrítmico, se valorará la utilización de
   Amiodarona.
5. Magnesio.- Este tratamiento no se recomienda como rutinario en la actualidad,
   habiéndose asociado a mayor riesgo de muerte en pacientes con inestabilidad
   hemodinámica.
6. Terapia antitrombótica.- La heparina sódica se ha propugnado como
   tratamiento coadyuvante de la trombolisis mediante rt-PA y aisladamente para
   la prevención de la formación de trombos murales, particularmente en IAM
   anteriores con FE < 35 % y flujo anormal intracavit ario. A modo de
   recordatorio, señalaremos que en la angina inestable la heparina sódica se ha
   mostrado eficaz en la disminución de complicaciones y que en el momento
   presente las heparinas de bajo peso molecular muestran en esta patología
   prometedoras expect ativas.




                                                                        Página 253
INFARTO AGUDO DE MIOCARDIO


   7. Sedación.- Hay que mantener un entorno tranquilo, informando al paciente de
      forma serena tanto de su situación clínica como de su ubicación posterior,
      transmitiendo sensación de seguridad y optimismo, no olvidar que esto se
      puede conseguir prestando mas atención al estado emocional del paciente, Se
      ha demostrado que la depresión en los pacientes con IAM comporta un riesgo
      de muerte 4 veces mayor que en los pacientes sin ella.
D. Controles analíticos y exploraciones complementarias.- Ya se comentaron
   los exámenes complementarios a realizar en estos pacientes. La realización de
   gasometría se indicará sólo en los casos estrictamente necesarios.
   No se trasladará al paciente para la práctica de radiología.
   Los enfermos no deben esperar su traslado a la UCI por motivo de la analítica,
   debiendo comunicarse al Laboratorio el traslado del paciente a la UCI y, si es
   posible, anotar la analítica solicitada en la historia clínica. Habitualmente, cuando se
   reciben los resultados de la analítica solicitada el paciente está ya en la UCI. En
   caso de demorarse el ingreso, se prestará especial atención a la glucemia y a la
   kaliemia. La glucemia, si es preciso, se controlará con insulina rápida. Respecto a la
   kaliemia, si ésta es inferior a 4 mEq/l en presencia de extrasístoles ventriculares
   graves (más de 10 EV/min., EV politópicos, fenómeno R sobre T..) o arritmias
   clínicamente significativas (hipotensión, fallo cardiaco, isquemia o angina), deben
   administrarse suplementos de potasio.
   Si la vía venosa es periférica, se administrarán hasta 20 mEq/hora de ClK en suero
   glucosado al 5%. Si ocasiona dolor en el trayecto venoso, se puede minimizar este
   efecto disminuyendo el ritmo de infusión. Si la vía venosa es central, pueden
   administrarse hasta 40 mEq/hora. Se realizará un nuevo control de las cifras de
   potasio a las 2- 3 horas.
E. Monitorización electrocardiográfica.- Dado que las arritmias letales no se
   preceden necesariamente de arritmias premonitorias, la monitorización
   electrocardiográfica debería ser continuamente supervisada. La monitorización
   monocanal de los equipos de desfibrilación no permiten el diagnóstico diferencial de
   las taquicardias regulares de complejo ancho, si bien es útil tener en la mente, que
   en este tipo de pacientes, una taquicardia como la referida es de origen ventricular
   mientras no se demuestre lo contrario.


5. PACIENTE CON SOSPECHA DE IAM
Se trata de pacientes con clínica sugestiva y alteraciones de la conducción o
repolarización en el ECG que dificultan el diagnóstico de IAM. En estos casos, el
diagnóstico de infarto se efectuará mediante determinaciones de CK o de CK- MB. Si
tienen historia antigua en el hospital, debe solicitarse para valorar cambios en el ECG.
El paciente debe ser comentado con el intensivista, valorándose su ingreso en la UCI.



Página 254
INFARTO AGUDO DE MIOCARDIO


El tratamiento y las medidas a tomar en estos pacientes son idénticos que para los
pacientes con IAM. Permanecerán en Observación hasta que sean ingresados en una
planta de hospit alización bajo estrecha vigilancia médica y por el personal de
enfermería.


6. PACIENTE CON ANGOR INESTABLE
Los pacientes con episodios recurrentes y frecuentes de angor durante su estancia en
el Servicio de Urgencias, se comentarán con el responsable de la UCI, ya que son
enfermos con alto riesgo de presentar IAM y deberían de ser ingresados en la UCI.
El tratamiento y medidas a tomar con estos pacientes es el mismo que para aquellos
con IAM establecido. Estos enfermos permanecerán en Observación hasta que se
ingresen en el hospital, bajo estrecha vigilancia médica.




                                                                         Página 255
DIAGNÓSTICO Y TRATAMIENTO DE LAS ARRITMIAS


Capítulo 25

DIAGNÓSTICO Y TRATAMIENTO DE LAS ARRITMIAS
Jordán A.




En este capítulo trataremos de orientar la interpretación de un registro de ECG con
arritmias, y posteriormente dar unas pautas de tratamiento.
DIAGNÓSTICO
Ante un ECG con arritmias:
1) Identificación del mecanismo auricular dominante y su relación de conducción a
   ventrículos:
   - Onda P positiva en I, II, III y negativa en aVR: RITMO SINUSAL
     (taquicardia/bradicardia sinusal).
   - Onda P diferente de la sinusal, existiendo línea isoeléctrica, a 150-200 lpm, con
     relación de conducción 1:1 o diversos grados de bloqueo aurículo-ventricular (AV):
     TAQUICARDIA AURICULAR ECTÓPICA.
   - Mecanismo auricular continuo (no hay línea isoeléctrica identificable), rápido (alrede-
     dor de 400 lpm), irregular. Relación de conducción AV en arritmia completa:
     FIBRILACIÓN AURICULAR. Si el ventriculograma es rítmico, hay bloqueo AV
     completo asociado. Si hay un síndrome de Wolf -Parkinson-White asociado, se
     observan complejos ventriculares en arritmia completa, de morfología variable
     (complejos estrechos y complejos con distintos grados de aberrancia, que
     corresponden a latidos de fusión entre la estimulación conducida por la unión AV y la
     conducida por la vía anómala).
   - Mecanismo auricular continuo, a 220-300 lpm, rítmico, con morfología de festón o
     dientes de sierra (en II, III, aVF, V 1) y relación de conducción AV diversa: 2:1 (la
     más habitual), variable: FLUTTER AURICULAR. Si la relación de conducción es
     mayor de 4:1, hay que pensar en bloqueo AV avanzado asociado.
   - No se observa mecanismo auricular.
      A) Si FC > 120-200 lpm: habitualmente se trata de una TAQUICARDIA
         RECIPROCANTE DE LA UNIÓN AV por reentrada intranodal (si participa vía
         anómala puede observarse un mecanismo auricular retrógrado -onda P
         negativa en II, III, aVF- sobre la onda T).
      B)Si FC está entre 100-120 lpm: TAQUICARDIA ECTÓPICA DE LA UNIÓN AV
          (taquicardia no paroxística de la unión AV). Son raras.


                                                                               Página 257
DIAGNÓSTICO Y TRATAMIENTO DE LAS ARRITMIAS


       C) Si FC está entre 60-100 lpm: RITMO ACTIVO DE LA UNIÓN.
       D) Si FC < 60 lpm: RITMO DE ESCAPE DE LA UNIÓN AV (ritmo nodal de escape)
   - Se observan varios mecanismos auriculares diferentes (>= 4), arrítmicos, existiendo
     línea isoeléctrica identificable, con bloqueos de conducción AV ocasionales:
     TAQUICARDIA AURICULAR MULTIFORME. Es rara y no implica gravedad a corto
     plazo
2) Verificación de la relación de conducción AV:
   - Si hay bloqueos ocasionales de alguna onda P: BLOQUEO AV DE 2º GRADO
       A) Tipo Wenckebach (MOBITZ I):
          -   Ondas P rítmicas con idéntica morfología.
          -   Alargamiento progresivo del espacio PR hasta la aparición de P bloqueada.
          -   Acortamiento progresivo del espacio RR.
          -   RR que incluye la pausa es menos del doble del RR precedente
       B)MOBITZ II
          - Ondas P rítmicas con idéntica morfología.
          - Espacio PR constante.
          - RR que incluye la pausa es el doble del RR precedente.
       C) BLOQUEO AV 2:1. En el registro del ECG, de cada dos ondas P sólo conduce
          una. Puede corresponder tanto a Mobitz I como a Mobitz II.
          - Si hay disociación AV completa:
                 A) Si FC de ondas P > FC de complejos QRS: BLOQUEO AV
                     AVANZADO/COMPLETO
                 B) Si FC de ondas P es similar a FC de complejos QRS: DISOCIACIÓN AV
                     POR INTERFERENCIA O ISORRÍTMICA. Ocurre por depresión sinusal
                     (asociada a ritmo nodal de escape) o presencia de ritmos activos
                     nodales
3) Si FC > 100 lpm, QRS > 0,12 seg. y mecanisno auricular no claramente identificable:
   en principio TAQUICARDIA VENTRICULAR
   Taquicardia ventricular no sostenida
   Se caracteriza por una sucesión de complejos anchos (>= 0,12 ms) diferentes del
   ritmo de base, a una frecuencia entre 130 y 200 habitualmente. Se utiliza este
   término a partir de más de 3 complejos, con una duración inferior a los 30 seg. Es
   rítmica, aunque cuando tiene pocos complejos puede ser irregular.




Página 258
DIAGNÓSTICO Y TRATAMIENTO DE LAS ARRITMIAS


Taquicardia ventricular sostenida
Nos ocuparemos de la forma monomorfa con QRS ancho (>0,12 seg.). Se trata de
una taquicardia rítmica de complejo ancho a una frecuencia de 130 a 200 l.p.m.
con una duración mayor de 30 seg. Si no es muy rápida podemos ver capturas
supraventriculares y latidos de fusión.
El diagnóstico diferencial hay que hacerlo con una taquicardia supraventricular
aberrada, y tiene mucha importancia por las implicaciones terapéuticas y
pronósticas.
Brugada y cols. han propuesto un ALGORITMO de 4 preguntas para resolver esta
cuestión:
1ª pregunta: ¿Hay ausencia de complejos RS en todas las derivaciones precordiales?
             Respuesta: SI = TV              NO = pasar a 2ª p.
2ª pregunta: ¿El intervalo R-S es mayor de 100 ms en una de las derivaciones
precordiales?
             Respuesta: SI = TV              NO = pasar a 3ª p.
3ª pregunta: ¿Hay disociación AV?
             Respuesta: SI = TV              NO = pasar a 4ª p.
4ª pregunta: ¿Están presentes tanto en V 1-2 como en V 6 los criterios morfológicos de
taquicardia ventricular?
             Respuesta: SI = TV              NO = TSV con conducción aberrante
Se entiende como intervalo R-S el tiempo desde el comienzo del complejo
ventricular hasta el pico de la onda S.



     CRITERIOS MORFOLÓGICOS DE TAQUICARDIA VENTRICULAR
Taquicardia con morfología de            Taquicardia con morfología de bloqueo
  bloqueo de rama derecha                          de rama izquierda

       V1                                   V 1-2
             R monofásica                        R>30 mseg
             QR o RS                             inicio QRS-pico de S>60 mseg
       V6                                        Melladuras en S
             QS o QR                        V6
             R monofásica                        QR o QS
             R/S<1

            TV: taquicardia ventricular TSV: taquicardia supraventricular


                                                                            Página 259
DIAGNÓSTICO Y TRATAMIENTO DE LAS ARRITMIAS


   Taquicardia ventricular polimórfica. "Torsade des pointes"
   La taquicardia ventricular polimórfica es un tipo de taquicardia ventricular que se
   caracteriza por tener complejos de morfología variable: diferente anchura de QRS,
   diferente polaridad. No suele ser rítmica. El QT es normal. Puede ser no sostenida.
   La solemos encontrar en el contexto de la cardiopatía isquémica aguda.
   Un tipo especial de taquicardia ventricular polimórfica es la "Torsade des pointes", que
   se caracteriza por salvas autolimitadas (5-15 s) de complejos aberrados, que cambian
   progresivamente de polaridad (de R dominante a S dominante), de frecuencia elevada
   (150-300 x'), característicamente con Q con QT alargado (>= 0,6 s) en el ritmo de
   base. El primer complejo de cada crisis es relativamente tardío. Esta arritmia se
   asocia a cuadros sincopales, y muchas veces precede a la fibrilación ventricular. Se
   encuentra en pacientes con síndrome de QT largo congénito, o bien en situaciones con
   QT largo adquirido: bradicardia extrema por bloqueo AV completo, intoxicaciones
   farmacológicas      (quinidina,    amiodarona),      alteraciones    hidroelectrolíticas
   (hipopotasemia).


TRATAMIENTO DE LAS ARRITMIAS MÁS FRECUENTES EN EL SERVICIO DE
URGENCIAS
Taquicardia reciprocante de la unión AV
A) Fase aguda
   CHOQUE ELÉCTRICO DE CORRIENTE CONTINUA. En caso de compromiso
   hemodinámico (TA indetectable o severa hipotensión, obnubilación, pérdida de
   visión), o si fracasa el tratamiento farmacológico. Comenzar con energías bajas
   (50-100 J) en modo sincronizado.
   MANIOBRAS VAGALES. Masaje del seno carotídeo (primero el de un lado, luego el del
   otro) durante 8 seg. Después puede probarse el masaje simultáneo de ambos senos.
   Si esto no da resultado, se pasa a:
   VERAPAMIL i.v. Comenzar con 5 mg en bolo. Si a los 15 min. no hay cardioversión,
   administrar 5 mg más, lentamente.
   Habitualmente responden más del 80% de los casos.
   ADENOSINA i.v. Comenzar con 3 mg i.v. (1/2 ampolla) en bolo. Si a los 2 min. no hay
   respuesta, administrar 6 mg i.v. (1 ampolla) en bolo. Si a los 2 min. aún no hay
   respuesta, administrar finalmente 12 mg i.v. (2 ampollas) en bolo.
   La adenosina es de elección en casos de hipotensión o insuficiencia cardiaca/disfunción
   sistólica. El verapamil debe emplearse si existe broncoespasmo/OCFA, o el paciente
   recibe tratamiento con teofilina o dipiridamol.



Página 260
DIAGNÓSTICO Y TRATAMIENTO DE LAS ARRITMIAS


   Como alternativa, puede utilizarse la FLECAINIDA i.v. o bien AMIODARONA i.v. No
   debe utilizarse la flecainida si existe disfunción sistólica ventricular izquierda severa o
   trastornos importantes de la conducción intraventricular (BCRI, BCRD, bloqueo
   bifascicular).
B) Profilaxis
   BETABLOQUEANTES. VERAPAMIL. Atenolol 50-200 mg/día vía oral, para mantener
   FC basal entre 50 y 60 x'. Verapamil 240-360 mg/día, vía oral.
   ANTIARRÍTMICOS. Los más utilizados son los de las clases Ia, Ic y III. Por ej.
   quinidina (200 mg/8-6 h de sulfato de quinidina o equivalente), flecainida (100
   mg/12 h) y propafenona (450-900 mg/día, en 2 ó 3 dosis), y amiodarona (200-400
   mg/día 5 días/semana), respectivamente.
   TRATAMIENTOS NO FARMACOLÓGICOS. Se emplean cuando han fracasado las
   medidas anteriores en la prevención de las taquicardias. No nos referimos a ellos,
   pues su exposición excede los objetivos de esta guía.
   No todos los pacientes precisan de profilaxis farmacológica. Ésta debe instaurarse
   cuando la taquicardia tiene recurrencias frecuentes (por lo menos desde el punto
   de vista del paciente) y es suficientemente sintomática.
Fibrilación auricular. Flutter auricular
A) Fase aguda
   DIGITAL (digitalización i.v.: 0,5-1 mg/día, según función renal y masa muscular. Tras
   las primeras 24 h, 0,25 mg/día, ajustando según los parámetros anteriores).
   VERAPAMIL (240-360 mg/día, o ral). Son los fármacos más usados para el control de
   la frecuencia ventricular. Siempre deben de administrarse antes de intentar la
   cardioversión. No deben utilizarse en caso de FA y síndrome de Wolf-Parkinson-White,
   pues podría facilitarse la conducción por la vía anómala, incrementarse mucho la FC e
   incluso llegar a producirse fibrilación ventricular. En estos casos, debe de utilizarse la
   PROCAINAMIDA i.v. (100 mg i.v. cada 5' X 5-10 dosis -dosis total máxima: 2000 mg-.
   Mantenimiento: 2-4 mg/min. Ampollas: 1 g/10 ml), y si no hay respuesta, proceder a
   la cardioversión eléctrica.
   ANTICOAGULACIÓN. En ausencia de contraindicaciones absolutas, debe de
   instaurarse siempre que se vaya a efectuar una cardioversión de una FA/FLA de > 48
   h de evolución (o de tiempo de evolución desconocido), por el riesgo embólico que
   comporta. El riesgo es mayor cuanto mayor sea el tiempo de evolución y si hay
   cardiopatía embolígena. No es necesaria la anticoagulación si la arritmia es paroxística
   (< 48 h de evolución) y no hay cardiopatía embolígena. Debe de estable cerse
   anticoagulación oral plena (INR: 2-3) 3 semanas antes del procedimiento y 4 semanas
   después. Puede evitarse la anticoagulación antes de la cardioversión si no se ven
   trombos en un eco transesofágico, aunque la seguridad de esta sistemática está
   actualmente en evaluación.


                                                                                 Página 261
DIAGNÓSTICO Y TRATAMIENTO DE LAS ARRITMIAS


   CARDIOVERSIÓN FARMACOLÓGICA. El fármaco más clásico es la QUINIDINA (200-
   400 mg/6-8 horas de sulfato de quinidina o equivalente, vía oral). Debe de
   comenzarse por dosis bajas, subiéndolas progresivamente según respuesta. Fármacos
   también efectivos son la FLECAINIDA i.v. (1,5 mg/Kg en 15 min., seguidos por 1,5
   mg/Kg en 45 min.) y la AMIODARONA i.v. (5 mg/Kg en 20 min. Seguir con 5 mg/Kg
   en 250 ml de suero glucosado 5%, a pasar en 8 h. Seguir con 10 mg/Kg en 500 ml de
   suero glucosado 5%, en 16 h). La flecainida tiene una acción más rápida que la
   amiodarona.
   CARDIOVERSIÓN ELÉCTRICA. Se usa cuando ha sido inefectiva la cardioversión
   farmacológica o en casos con deterioro hemodinámico. Debe de hacerse sincronizada
   y comenzar por energías bajas (100 J). Si no es de urgencia debe de haberse
   anticoagulado al paciente y suspendido la digital (48 horas o más según la función
   renal).
   No siempre hay que cardiovertir una fibrilación o flutter auricular. Si tiene un tiempo
   de evolución superior a 6 meses, el paciente es anciano, ha habido recidivas o la
   aurícula izquierda está muy dilatada (por ej.>60 mm), las probabilidades de recurren-
   cia son altas, y tiene poco sentido intentar conseguir un ritmo sinusal con pocas
   posibilidades de mantenerse.
B) Profilaxis
   ANTIARRÍTMICOS. Se utilizan sobre todo los de la clase I (por ej. quinidina,
   flecainida, propafenona) y la clase III (amiodarona).
   TRATAMIENTOS NO FARMACOLÓGICOS. Cuando no se ha conseguido evitar las
   recurrencias con fármacos, y las crisis son muy sintomáticas. Su exposición excede el
   ámbito de esta guía.
   Sólo está indicado hacer profilaxis antiarrítmica si la arritmia es lo suficientemente
   frecuente y sintomática, y si hay causas subyacentes que favorezcan las recidivas. No
   estaría indicada en los casos paroxísticos con corazón estructuralmente normal.
Taquicardia auricular ectópica, Taquicardia auricular multiforme, Taquicardia
ectópica de la unión AV: son raras. En general, no necesitan tratamiento urgente
Taquicardias ventriculares
En esta revisión nos ceñiremos al tratamiento de la taquicardia ventricular no sostenida
(TVNS), la taquicardia ventricular sostenida (TVS) y la taquicardia ventricular
polimorfa/"Torsade des pointes" por ser las que con más frecuencia pueden verse en el
medio ambulatorio. La fibrilación ventricular se trata en otro capítulo de est e libro.
A) Taquicardia ventricular no sostenida
   En el momento actual no hay datos que apoyen el tratamiento farmacológico de
   estos pacientes. En el estudio CAST (I y II) (Cardiac Arrhythmia Suppression Trial),
   los pacientes tratados con encainida, flecainida o moricizina tuvieron mayor


Página 262
DIAGNÓSTICO Y TRATAMIENTO DE LAS ARRITMIAS


   mortalidad que con placebo. Los estudios realizados con amiodarona no han
   demostrado disminución de la mortalidad total en el grupo tratado.
B) Taquicardia ventricular sostenida
   Comentaremos el tratamiento del episodio agudo de taquicardia. El manejo a largo
   plazo de estos pacientes queda fuera del alcance de esta revisión.
   CARDIOVERSIÓN ELÉCTRICA. En caso de deterioro hemodinámico del paciente
   (hipotensión, obnubilación, edema agudo de pulmón). Se administrará choque
   sincronizado (50-360 J).
   TRATAMIENTO FARMACOLÓGICO. Si la arritmia es aceptablemente tolerada.
      - LIDOCAÍNA. Bolo de 1-2 mg/Kg i.v. (aproximadamente 100 mg) en 2 min. (20-
        50 mg/min.). A continuación, perfusión i.v. a 2-4 mg/min. (1 g. en 500 ml G 5%,
        a 60-120 ml/h). Puede repetirse un bolo de 1 mg/Kg a los 5 min.
      - PROCAINAMIDA. Si fracasa la lidocaína. Bolos de 100 mg i.v. cada 5' X 5-10
        dosis (dosis total máxima: 2000 mg). Mantenimiento: 2-4 mg/min. Ampollas: 1
        g/10 ml.
      - Si no se consigue la cardioversión: choque de corriente continua (50-360 J)
C) Taquicardia ventricular polimórfica
   1) Con QT normal. Manejo igual que en los casos anteriores.
   2) Con QT alargado adquirido: "Torsade des pointes".
      - SULFATO DE Mg. 1-2 g i.v. en 1-2 min. Mantenimiento: 1-4 g/hora.
      - MARCAPASOS PROVISIONAL VENTRICULAR (90-120 x'). Cuando el sulfato de Mg
        es inefectivo o existe bradicardia.
      - Si no es posible colocar MP: ISOPROTERENOL i.v. (1-5 mcg/min. -Amp.: 0,2 mg-.
        10 amp. en 250 ml G 5% a máx. 37 ml/h) o ATROPINA i.v. (0,5-1 mg en bolo).
      - Tratamiento de la causa subyacente.
   3) Con QT alargado congénito: "Torsade des pointes". Se utiliza el SULFATO DE Mg,
      pero posteriormente deben de administrarse betabloqueantes sin actividad
      simpaticomimética intrínseca.
BLOQUEOS AURÍCULO-VENTRICULARES
Bloqueo aurículo-ventricular de 2º grado
1) Secundario: A acción farmacológica o a un proceso agudo (como un infarto agudo de
   miocardio).




                                                                           Página 263
DIAGNÓSTICO Y TRATAMIENTO DE LAS ARRITMIAS


   Actitud: Retirar los fármacos y observar el curso evolutivo. Si hay repercusión
   hemodinámica (hipotensión, mareo, signos de insuficiencia cardiaca) está indicada la
   implantación de un marcapasos (MP) provisional mientras se resuelve el bloqueo.
2) Primario: Si no hay causas conocidas que puedan producir el bloqueo. Hay que tener
   en cuenta la sintomatología y el tipo de trastorno.
   A) Sintomático (síncope, mareos, astenia, disnea, insuficiencia cardiaca): MP defini-
      tivo.
   B) Asintomático: MP definitivo si:
        - Mobitz II asociado a QRS ancho (BCRI ó BCRD+HBA/HBP).
        - Mobitz II con QRS estrecho: la indicación es relativa, salvo que el trastorno
          haya ocurrido tras un IAM y sea persistente.
        - No hay indicación de MP en el caso de bloqueo Mobitz I asintomático; es una
          indicación relativa si ha ocurrido tras un IAM y se asocia a BCRD ó BCRI no
          documentados antes del infarto.
Bloqueo aurículo-ventricular completo (3 er grado) y avanzado
1) A) Secundario a un IAM: MP transitorio hasta que recupere la conducción. Si se
   asocia a BCRD ó BCRI en los latidos conducidos (al recuperar la conducción o en los
   trazados que preceden al bloqueo), sobre todo en IAM anterior, hay una indicación
   relativa de MP definitivo.
   B) Secundario a intoxicación farmacológica: MP transitorio, dependiendo de la
   sintomatología y de la vida media del fármaco (teniendo en cuenta la función renal y
   hepática). Si la vida media es corta y hay pocos síntomas, basta suspender el fármaco
   y esperar a que se resuelva el bloqueo.
2) Primario: MP definitivo independientemente de la sintomatología. Serían una excep-
   ción algunos casos de bloqueo congénito asintomático, que no detallaremos aquí, que
   de todas formas tendrían indicación relativa de MP definitivo.
   Si el bloqueo es agudo, intermitente y sintomático (síncopes): MP provisional, previo
   al definitivo.




Página 264
HEMOPTISIS


Capítulo 26

HEMOPTISIS
Gonzálvez A., Maestre A., Mirete C. y Shum C.




DEFINICION.
Es la expulsión de sangre por la boca mediante la tos. Implica la procedencia del árbol
traqueobronquial.
Se considera hemoptisis masiva o amenazante cuando cumple alguno de los siguientes
criterios:
       - Sangrado > 20-30 cc/hora ó superior a 600 cc en 24-48 horas.
       - Insuficiencia respiratoria.
       - Inestabilidad hemodinámica.
En ocasiones, es difícil establecer el origen del sangrado, pero existen datos clínicos
que ayudan a diferenciar la hemoptisis del sangrado de origen esofagogástrico.


DIAGNOSTICO DIFERENCIAL HEMOPTISIS-HEMATEMESIS.



DATOS CLÍNICOS                     HEMOPTISIS            HEMATEMESIS

Síntomas respiratorios             Frecuente             Poco frecuente

Antec. Enf. Pulmonar               Frecuente             Poco frecuente

Antec. Enf. Hep./Alcoh.            Poco frecuente        Frecuente

Náuseas, vómitos                   Poco frecuente        Frecuente

Melenas                            Poco frecuente        Frecuente

Color de la sangre                 Rojo brillante        Marrón o negra

Consistencia de sangre             Líquida, espumosa     Posos de café o coágulos

Restos de alimentos                Ausentes              Presentes

pH de sangre expectorada           Alcalino              Ácido


                                                                            Página 265
HEMOPTISIS


ETIOLOGÍA.
Causas más frecuentes en Urgencias: bronquiectasias, EPOC, neoplasias y TBC.
Otras etiologías menos frecuentes: neumonía, absceso pulmonar, TEP, EAP, estenosis
mitral, cuerpos extraños, hemorragia pulmonar, idiopática...
ACTITUD INICIAL.
1º. Valorar gravedad y estabilidad hemodinámica: intentar cuantificar el sangrado y
    determinar signos de shock hipovolémico.
2º. Verificar de dónde procede el sangrado: ORL, aparato digestivo, aparato
    respiratorio.
Una vez confirmado el diagnóstico de hemoptisis y con el paciente estabilizado,
realizaremos una historia clínica que incluya los siguientes datos:
a) Características del sangrado (ver tabla).
b) Antecedentes personales y familiares: enfermedad pulmonar o cardiovascular,
   contacto con TBC, coagulopatía, traumatismo, infección VIH, exposición a tóxicos o
   fármacos...
c) Síntomas asociados: tos, expectoración, dolor torácico, disnea, síndrome
   constitucional...
d) Exploración física: fiebre, cianosis, adenopatías, auscultación, signos de TVP,
   valorar otros puntos de sangrado...
e) Exploraciones complementarias:
     -   Radiografía de tórax: PA y lateral.
     -   Analítica: bioquímica de sangre y orina, hemograma, coagulación, GAB.
     -   ECG.
     -   Mantoux.
     -   Bacteriología (3 Ziehl-Nielsen y 1 cultivo) de esputo.
     -   Si fiebre, extraer 3 hemocultivos.
     -   En caso de hemoptisis importante, cruzar y reservar sangre.
     -   Otras pruebas:
              - Broncoscopia: indicación urgente (dentro de las primeras 24 horas) si
                hemoptisis masiva. En los demás casos se puede diferir, e incluso obviar
                si: hemoptisis única e inferior a 50 cc, con Rx de tórax normal, edad
                inferior a 40 años, en paciente no fumador y sin ninguna otra
                sintomatología.
              - Gammagrafía pulmonar de ventilación perfusión y arteriografía de
                arterias pulmonares si existe sospecha de TEP.




Página 266
HEMOPTISIS


            - Arteriografía de arterias bronquiales: además de identificar el vaso
              responsable del sangrado, es el paso previo a una eventual
              embolización.


CRITERIOS DE INGRESO HOSPITALARIO.
Toda hemoptisis mínimamente importante debe ser criterio de ingreso hospitalario.


TRATAMIENTO.
1. Hemoptisis masiva.
   - Vía venosa adecuada para reposición rápida de la volemia.
   - Oxigenoterapia.
   - Intubación y ventilación mecánica en dos casos:
          - Vía aérea no permeable.
          - Insuficiencia respiratoria aguda.
   - Decúbito lateral ipsilateral al supuesto lado del origen del sangrado.
   - Monitorización de constantes: tensión arterial, diuresis, frecuencia cardiaca,
     cuantificación cronológica del volumen de hemoptisis.
   - Reservar sangre.
   - Pruebas complementarias citadas anteriormente.
   - Ya que en nuestro hospital no se dispone de un Servicio de Cirugía Torácica, en
     este tipo de pac ientes se debe valorar el ingreso en la UCI.
   - Está indicada la realización de una broncoscopia urgente que, además de
     diagnóstica puede ser terapéutica:
          - Lavado con suero fisiológico frío + 2 ml de adrenalina al 1:10000.
          - Enclavamiento del fibrobroncoscopio en la luz bronquial + aspiración
            continua.
          - Bloqueo de la luz bronquial mediante catéter hinchable tipo Fogarty.
          - Fotocoagulación con láser si existe lesión sangrante visible.
   - La intervención quirúrgica está reservada para los casos en los que las maniobras
     anteriores han sido ineficaces, sea una enfermedad técnicamente resecable y con
     supuesta supervivencia de más de seis meses, en ausencia de contraindicaciones.
   - Otras medidas: Arteriografía bronquial con embolización, r
                                                              adioterapia o incluso
     colapsoterapia mediante neumotórax terapéutico.




                                                                               Página 267
HEMOPTISIS


2. Hemoptisis no masiva.
   - Reposo absoluto en cama.
   - Tratamiento postural, reposando sobre el lado afecto.
   - Oxigenoterapia.
   - Antitusígenos: fosfato de codeína 30 mg/6-8 horas.
   - Laxantes para evitar el estreñimiento.
   - Broncodilatadores si broncoespasmo.
   - Antibioterapia si sospecha de infección.




Página 268
ENFERMEDAD TROMBOEMBÓLICA VENOSA


Capítulo 27

ENFERMEDAD TROMBOEMBÓLICA VENOSA
Maestre A., Gonzálvez A., Mirete C. y Shum C.




INTRODUCCIÓN.
En la actualidad, se usa el término de enfermedad tromboembólica venosa (ETV)
para englobar tanto la trombosis venosa profunda (TVP) como el tromboembolismo
pulmonar (TEP), resaltando de esta forma que se trata de manifestaciones clínicas
distintas de una misma enfermedad.
El 95% de los émbolos pulmonares proceden del sistema venoso profundo de los
miembros inferiores. La forma más eficaz para reducir la mortalidad del TEP consiste
en la prevención y tratamiento precoz de la TVP.
TROMBOSIS VENOSA PROFUNDA.
1.- Factores de riesgo clínico:
     -   Inmovilización prolongada (más de 4 días).
     -   Parálisis de extremidades.
     -   Insuficiencia valvular venosa.
     -   Fracturas o intervenciones quirúrgicas, sobre todo de miembros inferiores.
     -   Puerperio o embarazo.
     -   Deshidratación.
     -   Empleo de estrógenos.
     -   Carcinomas.
     -   Obesidad.
     -   Hipertensión arterial.
     -   Tabaquismo.
     -   ACV.
     -   IAM.
     -   Insuficiencia cardiaca.
     -   Edad avanzada.
     -   Antecedentes de TVP o TEP.
     -   Estados de hipercoagulabilidad primaria:
                   - resistencia a la proteína C activada.
                   - hiperhomocistinemia.
                   - anticuerpo antifosfolípido o anticoagulante lúpico.
                   - déficit de proteínas anticoagulantes: C, S y AT III.
                   - alteraciones del sistema fibrinolítico

                                                                            Página 269
ENFERMEDAD TROMBOEMBÓLICA VENOSA


2.- Clínica:
Sólo el 50% de pacientes con TVP presentan manifestaciones clínicas: dolor,
tumefacción, calor local y enrojecimiento en el territorio venoso afecto.
3.- Diagnóstico:
   TECNICAS NO INVASIVAS:
     - Ecografía Doppler de miembros inferiores (buen rendimiento en el territorio
       venoso proximal o ileofemoral). Técnica disponible en nuestro hospital.
     - Fibrinógeno marcado con isótopos.
     - Pletismografía de impedancia.
   TÉCNICAS INVASIVAS:
     - Flebografía ascendente con contraste: prueba más segura para el diagnóstico
       de TVP aunque se reserva para situaciones en que es necesario el diagnóstico
       de certeza.


TROMBOEMBOLISMO PULMONAR.
1.- Clínica:
   SINTOMAS:
       - Disnea (84%): súbita, de reposo, persistente e inexplicable por otras causas.
       - Dolor torácico pleurítico y hemoptisis en caso de infarto pulmonar.
       - Otros: tos, broncoespasmo,         síncope,   dolor   anginoso,   palpitaciones,
         sudoración...
   SIGNOS:
       - Taquipnea y taquicardia.
       - Fiebre.
       - Aumento del segundo tono cardiaco.
       - Sibilantes, estertores, disminución del murmullo vesicular, roce pleural.
       - Signos de TVP sólo en el 50% de casos.
2.- Exploraciones complementarias:
   Son inespecíficas y ayudan principalmente a descartar otras enfermedades.
   a) Hemograma y bioquímica: no aportan datos útiles para el diagnóstico. Los
      hallazgos más frecuentes son: leucocitosis y moderada elevación de VSG.




Página 270
ENFERMEDAD TROMBOEMBÓLICA VENOSA


   b) Gasometría arterial basal: hipoxemia + hipo/normocapnia                +   alcalosis
      respiratoria. La pO2 normal no descarta el diagnóstico.
   c) ECG: signos de sobrecarga derecha e hipertensión pulmonar. Los signos suelen
      ser transitorios.
           -   inversión de onda T de V1-V4.
           -   patrón SI QIII TIII.
           -   ST invertido en precordiales derechas.
           -   desviación del eje a la derecha.
           -   bloqueo de rama derecha.
   d) Rx tórax: lo más frecuente es que sea normal, aunque podemos encontrar:
      elevación diafragmática, atelectasias, derrame pleural, infiltrados pulmonares...
   e) Ecocardiografía: anormalidades en la contractilidad del ventrículo derecho se
      asocian a mal pronóstico.
Una vez establecido el diagnóstico de sospecha de TEP mediante el cuadro clínico,
factores de riesgo de TVP y las exploraciones complementarias, se realizarán pruebas
dirigidas a la detección tanto de TVP (ya descritas) como de la oclusión arterial
pulmonar:
   - TAC helicoidal: de interés para la detección de embolismos en el árbol vascular
     pulmonar proximal.
   - Gammagrafía pulmonar de perfusión: es el test de screening más útil para
     descartar el TEP agudo clínicamente importante; se objetivan defectos de
     perfusión; si el resultado es normal, rara vez existe un TEP. Un defecto de
     perfusión puede deberse también a otras patologías pulmonares (neumonías,
     atelectasias, edema pulmonar...) por lo que es importante su valoración conjunta
     con la Rx de tórax y la gammagrafía de ventilación.
   - Gammagrafía pulmonar de ventilación: en el TEP es normal. Se utiliza para
     descartar que los defectos observados en la gammagrafía de perfusión sean
     secundarios a alteraciones de la ventilación.
   - Angiografía pulmonar: es el único método para el diagnóstico definitivo del TEP.
3.- Diagnóstico diferencial:
   -   Neumonía o bronquitis.          -   Asma bronquial.
   -   Exacerbación de EPOC.           -   Infarto agudo de miocardio.
   -   Edema agudo de pulmón.          -   Ansiedad.
   -   Disección de aorta.             -   Taponamiento pericárdico.
   -   Cáncer de pulmón.               -   Hipertensión pulmonar primaria.
   -   Fractura costal.                -   Neumotórax.
   -   Dolor osteomuscular.


                                                                             Página 271
ENFERMEDAD TROMBOEMBÓLICA VENOSA


PROFILAXIS DE LA ENFERMEDAD TROMBOEMBÓLICA VENOSA.
Es fundamental asegurarnos que todos los pacientes hospitalizados sean evaluados y
estratificados dependiendo del riesgo de ETV y de que se realice una adecuada
profilaxis (tabla 27.1).



   Cirugía toracoabdominal y ginecológica :
        Bajo riesgo: Movilización temprana.
        Moderado riesgo: HBPM de bajo riesgo hasta la deambulación.
        Alto riesgo: HBPM de alto riesgo hasta la deambulación.
   Cirugía reglada de cadera :
       HBPM de alto riesgo.
   Cirugía reglada de rodilla :
       CNI hasta 7-10 días de la intervención o HBPM de alto riesgo; en prótesis
       total de rodilla , valorar la asociación de ambas.
   Neurocirugía y oftalmología :
       CNI hasta la deambulación.
   Cirugía urológica :
       CNI hasta la deambulación o HBPM de bajo riesgo.
   Obstetricia: postparto con riesgo de ETV
       HBPM de alto riesgo hasta 7 días después del parto.
   Politraumatismo:
       HBPM de alto riesgo en fractura de cadera y de EEII , en el resto HBPM de
       bajo riesgo.
       ¿filtro de vena cava?
   Quemaduras graves:
       HBPM de bajo riesgo.
   Enfermedades médicas :
       IAM : HBPM de bajo riesgo.
       ACV tras excluir hemorragia y/o tumor : HBPM de alto riesgo.
       Hemorragia cerebral y/o tumor : CNI y MCG.
       Resto de procesos médicos con factores de riesgo de ETV: HBPM de bajo
       riesgo.
       Portadores de catéteres venosos centrales de larga duración: Acenocumarol
       1 mg/día o HBPM de bajo riesgo.


Tabla 27.1.- Indicaciones de profilaxis de ETV por la SEPAR.



Página 272
ENFERMEDAD TROMBOEMBÓLICA VENOSA


Las principales medidas profilácticas son:
1. Métodos físicos: movilización temprana y medidas mecánicas como las medias de
   compresión gradual (MCG) y compresión neumática intermitente (CNI).
2. Métodos farmacológicos :
   - Heparina no fraccionada (HNF): 7500 U/12 horas s.c. ó 5000 U/8 horas s.c.
   - Heparina de bajo peso molecular (HBPM) :
          - Dalteparina (FRAGMIN, BOXOL): 2500 U/día si bajo riesgo y 5000 U/día si
            alto riesgo.
          - Enoxaparina (CLEXANE, DECIPAR): 20 mg/día si bajo riesgo y 40 mg/día si
            alto riesgo.
          - Nadroparina (FRAXIPARINA): 0.3 ml/día.
          - Bemiparina (HIBOR): 2500 U/día si bajo riesgo , 3500 U/día si alto riesgo.


TRATAMIENTO DE LA ENFERMEDAD TROMBOEMBÓLICA VENOSA
1. TRATAMIENTO DE LA TVP:
   - HNF i.v. : Bolo inicial de 5000 U seguido de perfusión continua con 400-500
                U/Kg/día ó 1000 U/h/día.
   - HNF s.c. :   17500 U/12 horas.
   - HBPM :       Dalteparina , 200 U/Kg/día (máximo 18000 U/día)
                  Enoxaparina , 1 mg/Kg/12 horas
                  Nadroparina , 0.6 ml/12 horas


2. TRATAMIENTO DEL TEP:
   A. Tratamiento anticoagulante :
         - HNF i.v. ó s.c. a las dosis previamente expuestas.
         - HBPM : Enoxaparina, 1 mg/Kg/12 horas.
                    Fraxiparina,   40-50   Kg:   0.4   ml/12   horas.
                                   50-60   Kg:   0.5   ml/12   horas.
                                   60-70   Kg:   0.6   ml/12   horas.
                                   70-80   Kg:   0.7   ml/12   horas.
       A las 24-72 horas de inicio del tratamiento con heparina, debemos comenzar
       con anticoagulantes orales, solapando ambos tratamientos durante al menos 4



                                                                          Página 273
ENFERMEDAD TROMBOEMBÓLICA VENOSA


      días, para posteriormente suspender la heparina, si el INR ha estado en rango
      terapéutico (2-3) durante al menos 2 días consecutivos.
   B. Tratamiento fibrinolítico : no está claramente establecido su lugar en el
      tratamiento, aunque se considera de elección en el TEP masivo, si se produce
      shock cardiogénico o si existe inestabilidad hemodinámica manifiesta. Se debe
      sopesar el beneficio potencial frente al mayor riesgo de sangrado, que aumenta
      con la edad y el IMC.
   C. Tratamiento invasivo:
        - Métodos interruptivos: consisten en la interrupción de la vena cava,
          impidiendo la migración hacia el pulmón de los émbolos que puedan
          desprenderse de las TVP de las EEII; indicado si contraindicación o
          complicación de la anticoagulación, TEP de repetición a pesar de
          anticoagulación correcta y TEP masivo; el más utilizado actualmente es el
          filtro de Greenfield.
        - Embolectomía pulmonar: si existe evidencia de TEP masivo con compromiso
          hemodinámico grave que no responde adecuadamente al tratamiento
          alternativo. Se puede realizar mediante catéter o con cirugía abierta.


EFECTOS SECUNDARIOS DEL TRATAMIENTO ANTICOAGULANTE
        - Sangrado: el más frecuente e importante; en ocasiones son difíciles de
          detectar; una hemorragia gastrointestinal o una hematuria pueden indicar la
          presencia de hemorragias ocultas. El efecto de la heparina puede revertirse
          con el sulfato de protamina, a dosis de 1 mg por cada 100 UI de heparina si
          se administra durante los 15-30 minutos siguientes a su administración;
          pasados 30 minutos, la dosis debe ser de 0.5 mg por cada 100 UI. Debe
          administrarse por vía i.v. muy lentamente (30 minutos), diluida en suero
          salino. En el caso de hemorragia por HBPM, su actividad se neutraliza
          parcialmente. Si se produce sangrado secundario al uso de anticoagulantes
          orales, debe utilizarse vitamina K y plasma.
        - Trombopenia: se debe interrumpir el tratamiento si el recuento plaquetario
          es menor de 100.000 o si hay un descenso mayor del 50% sobre la cifra
          basal.
        - Reacciones alérgicas: prurito, urticaria, asma, fiebre, reacción anafilactoide...
        - Efectos locales (secundarios a punción): eritema, equimosis, necrosis
          cutánea...




Página 274
ENFERMEDAD TROMBOEMBÓLICA VENOSA


CONTRAINDICACIONES DEL TRATAMIENTO ANTICOAGULANTE
     - Úlcera péptica activa.
     - Hemorragia de cualquier localización.
     - Endocarditis bacteriana aguda.
     - Cirugía reciente (especialmente ocular o de SNC).
     - Nefropatía grave.
     - Pericarditis.
     - Imposibilidad de control adecuado del tratamiento.
     - Discrasias sanguíneas.




                                                               Página 275
ENFERMEDAD TROMBOEMBÓLICA VENOSA


              MANEJO INICIAL DEL TROMBOEMBOLISMO VENOSO

                         ¿Diagnóstico confirmado o alta sospecha?




                    No                                  Sí




   Tests diagnósticos                    ¿Contraindicación de tratamiento
                                                 anticoagulante?




                                   Sí                         No



   Filtro de vena cava inferior              ¿Inestabilidad hemodinámica por TEP
                                                 o TVP ilio-femoral extensa ?



                                  Sí
                                                              No

  ¿Contraindicación para tratamiento
            trombolítico?
                                        HNF i.v. (bolo inicial de 5000 U seguido de
                                        perfusión de 20000-30000 U/24 horas), ó
                                        HNF s.c. (17500 U/12 horas), ó
                                        HBPM s.c. según dosis
      No            Sí                                     +
                                        Anticoagulación oral a las 24 horas de forma
                                        solapada
                                        Interrumpir la HNF ó HBPM cuando
  Tratamiento fibrinolítico             (1) La heparina ha sido administrada durante
    más anticoagulación                      ≥ 4 días
                                        (2) El INR ha estado entre 2-3 durante al
                                             menos 2 días consecutivos.



Página 276
BRONCONEUMOPATIA CRONICA AGUDIZADA


Capítulo 28

BRONCONEUMOPATIA CRONICA AGUDIZADA
Gonzálvez A., Navarro I., López-García F., Romero V., Shum C.




1. INTRODUCCION.-
Enfermedad Pulmonar Obstructiva Crónica -EPOC-, Obstrucción Crónica al Flujo Aéreo -
OCFA-, Limitación Crónica al Flujo Aéreo -LCFA-, Bronconeumopatía Obstructiva
Crónica -BCNO-… son diferentes denominaciones de un mismo proceso, que engloba a
enfermedades respiratorias que se caracterizan por un obstrucción al flujo aéreo que
no cambia de forma notable en el transcurso de varios meses de seguimiento, de curso
irreversible y lentamente progresivo. Por tanto para su diagnóstico es fundamental la
realización de exploración funcional. Las enfermedades respiratorias que incluye la
EPOC son la bronquitis crónica, el enfisema pulmonar y enfermedad de pequeña vía
aérea, que habitualmente se presentan de una forma combinada, y se excluyen otros
procesos como asma bronquial, fibrosis quística, bronquiectasias, bronquiolitis
obliterante…


2. DIAGNOSTICO.-
Este tipo de pacientes suele acudir al área de urgencias con gran frecuencia, bien como
primera visita sin que anteriormente hubiese sido valorado por ningún facultativo o
debido a una reagudización respiratoria en enfermo ya conocido. En el primer caso
aunque no es posible la realización de espirometría (que nos demostraría disfunción
ventilatoria obstructiva) en urgencias, la clínica nos orientará hacia el diagnóstico.
Como el síntoma fundamental que provoca consulta médica es la disnea, todo aquel
paciente con dicho síntoma, sin causa clara que lo explique (insuficiencia cardiaca
aguda, embolismo pulmonar, crisis asmática..) es importante la realización de una
breve anamnesis respiratoria que en estos pacientes se caracteriza por la existencia de
tos y expectoración mucosa matutina habitual, infecciones respiratorias recurrentes de
predominio invernal acompañadas o no de sibilancias. Además estos pacientes suelen
ser fumadores y tienen más de 40 años de edad.
En el caso de agudización de paciente ya conocido el motivo principal de consulta suele
ser la aparición de disnea o bien el aumento del grado de la misma respecto al basal,
acompañado o no de otros síntomas como pueden ser aumento en la tos y/o
expectoración habitual que a veces muestra un aspecto mucopurulento propio de
infección respiratoria, signos de insuficiencia cardiaca derecha, cianosis, cefalea y en
casos mas graves disminución del nivel de conciencia con depresión respiratoria.



                                                                            Página 277
BRONCONEUMOPATIA CRONICA AGUDIZADA


3. EXPLORACIÓN FÍSICA Y PRUEBAS COMPLEMENTARIAS.-
Exploración física.- Los signos clínicos que encontramos son diversos debido al
grado de severidad del cuadro clínico.
Es fundamental evaluar:
- Nivel de conciencia. Puede ser común verlo alterado en estos pacientes con
  tendencia a la depresión del mismo que en los casos más graves pueden llevar al
  coma o la aparición de convulsiones.
- Piel y mucosas. Nos revelaran el grado de hidratación del paciente así como la
  existencia de cianosis, más llamativa en labios y partes acras.
- Constantes vitales. Frecuencia cardiaca para detectar taquicardia o pulso
  arrítmico, y la frecuencia respiratoria que puede mostrar taquipnea. Tensión arterial
  que nos evalúa la estabilidad hemodinámica y temperatura que en caso de fiebre nos
  orienta hacia un proceso infeccioso.
- Utilización de la musculatura accesoria. Presente en las agudizaciones graves, y
  que en último término puede llevar a fatiga muscular.
- Auscultación cardiaca. Puede ser audible un tercer tono o un refuerzo del segundo
  ruido, siendo en ocasiones difícil la valoración de dicha auscultación por la
  interferencia de ruidos respiratorios.
- Auscultación pulmonar. Se suelen oír sibilancias o roncus de predominio
  espiratorio (con alargamiento del mismo), crepitantes de predominio en bases o
  simplemente hipoventilación global.
- Extremidades inferiores. Hay que investigar la existencia de signos de trombosis
  venosa profunda o presencia de acropaquias.
El hallazgo de Cor pulmonale , se suele manifestar con signos de descompensación
cardiaca derecha:     hepatomegalia congestiva, edemas, yugulares ingurgitadas,
cianosis.
Analítica de sangre: El hemograma mostrará leucocitosis en caso de infección
respiratoria y poliglobulia en algunos enfermos con insuficiencia respiratoria crónica.
También es fundamental una bioquímica elemental que incluya glucemia, urea,
creatinina e iones.
Radiología de Tórax.- No hay ningún signo patognomónico de OCFA, aunque
determinados hallazgos pueden sugerir su presencia. La radiotransparencia, atenuación
vascular e hiperinsuflación (horizontalización de diafragmas y aumento de la cámara
aérea retroesternal) pueden indicar la existencia de enfisema. En muchas ocasiones se
puede observar la presencia de aumento de la trama broncovascular en las bases lo
que constituye el llamado “tórax sucio”. El aumento del diámetro de la arteria pulmonar
descendente derecha superior a 16-20 mm puede sugerir hipertensión pulmonar.



Página 278
BRONCONEUMOPATIA CRONICA AGUDIZADA


Asimismo, podemos encontrar cardiomegalia a expensas del crecimiento de cavidades
derechas.
Pero la utilidad fundamental a nuestro entender de la radiología torácica es descartar
otras entidades asociadas como: neumonía, neoplasia, neumotórax etc. Por tanto es
necesaria su realización en situaciones agudas y hay que exigir dos proyecciones:
posteroanterior y lateral.
Electrocardiograma.- Siempre es obligatoria su realización en urgencias. Podemos
encontrar arritmias desencadenadas por motivos diversos: fármacos, hipoxia tisular,
anemia... o signos de crecimiento de cavidades derechas : onda P pulmonar, bloqueo
de rama derecha...
Gasometría arterial basal.- Aunque por los datos clínicos y de la exploración física,
podemos sospechar insuficiencia respiratoria, la prueba obligada para la demostración
de la misma es la medición de gases arteriales (PaO2 y PaCO2) y del pH, cuyos
resultados se interpretarán en función del estado crónico del paciente. Por tanto la
insuficiencia respiratoria es un concepto gasométrico que requiere cifras de PaO2
inferiores a 60 mmHg respirando aire ambiente a nivel del mar.
Como muchos pacientes con OCFA tienen un descenso crónico de los valores normales
de PaO2 y aumento de la PaCO2 el diagnostico de la insuficiencia respiratoria aguda en
estos casos se basa en el cambio respecto al estado habitual. Por lo tanto una
disminución de la Pao2 entre 10-15 mmHg respecto al valor basal indica insuficiencia
aguda. Asimismo en estos pacientes suelen observarse niveles altos de PaCO2 que
cuando se acompañan de un pH inferior a 7.30 debe también considerarse como
insuficiencia respiratoria aguda.
4. TRATAMIENTO OCFA AGUDIZADO
Antes de comentar el tratamiento de la agudización de OCFA en el área de urgencias,
hay que indicar que es muy importante el realizar un correcto manejo ambulatorio con
un asesoramiento adecuado al propio paciente y a su familia acerca de su enfermedad.
De este modo, el abandono definitivo del tabaco, el correcto cumplimiento del
tratamiento farmacológico o medidas preventivas como puede ser la vacunación anual
antigripal van a disminuir el número de agudizaciones y por tanto las visitas al hospital
y también van a detener el deterioro progresivo de la función pulmonar.
Los objetivos principales del tratamiento del paciente agudizado son:
              1. Corregir la insuficiencia respiratoria.
              2. Alivio sintomático.
              3. Corregir la causa desencadenante de la agudización.
Para el primer punto utilizamos la oxigenoterapia cuyo objetivo es conseguir una PaO2
superior a 60 mmHg o de SaO2 superior al 90%, teniendo en cuenta que este tipo de
pacientes suelen retener dióxido de carbono y el único estímulo ventilatorio que les
queda es la hipoxemia, por lo que es recomendable comenzar con FiO2 no muy


                                                                             Página 279
BRONCONEUMOPATIA CRONICA AGUDIZADA


elevadas (entre 0.24 y 0.28), aumentándola si es preciso de forma escalonada en
función de la respuesta gasométrica. En área de urgencias siempre es aconsejable la
utilización de mascarilla Ventimask.
Para el alivio sintomático (sobre todo la disminución de sensación de disnea), aparte de
la oxigenoterapia, contamos con las medidas farmacológicas que han de utilizarse de
modo escalonado.
- Broncodilatadores: Siempre que sea posible se debe escoger la vía inhalada, por la
  mayor rapidez de acción y los escasos efectos secundarios. Es imprescindible enseñar
  la técnica de inhalación. El uso de cámaras o dispositivos espaciadores aumenta la
  cantidad de fármaco depositado. Contamos fundamentalmente con dos grupos:
 A) Beta2-agonistas: Todos ellos (salbutamol, terbutalina, fenoterol, procaterol)
    tienen potencia broncodilatadora y selectividad similares. Por su rápido inicio de
    acción -15 a 30 minutos- se utilizan a demanda, pudiendo ser el primer
    broncodilatador utilizado en pacientes con síntomas leves e intermitentes y en las
    agudizaciones. Dosis: 2 pulsaciones cada 6-8 horas, pudiendo incluso aumentarlo
    hasta 4 horas en caso necesario. La vía intravenosa no aporta beneficios
    adicionales ni en las agudizaciones ni fallo respiratorio agudo y en caso de
    utilizarla ha de ser en pacientes vigilados en Unidad de Cuidados Intensivos
    (UCI).
 B) Anticolinérgicos: El utilizado es el Bromuro de Ipatropio que tiene un comienzo de
    acción algo más lento que los Beta2-agonistas –30 a 60 minutos-. Su dosis
    habitual es de dos pulsaciones cada 6-8 horas pudiendo aumentarla en
    agudizaciones hasta 4 pulsaciones cada 4 horas.
- Corticoides: Aunque su papel no esta todavía claro, la mayoría de autores
  recomiendan su uso al menos en las agudizaciones. La dosis recomendada es de 0.5
  mg/Kg/6 horas IV. de 6-Metilprednisolona (Urbasón®). En caso de utilizar un bolus
  de choque se puede pautar 80 mg i.v. de Urbasón® o bien 100-200 mg de
  hidrocortisona (Actocortina®) diluida en 100 ml de suero fisiológico.
La utilización de teofilinas, debido a sus efectos secundarios, actualmente se ve
restringida a ciertos pacientes concretos que tiene disnea limitante a pesar del uso de
betaagonistas y anticolinérgicos. En casos de agudizaciones graves se puede utilizar
aminofilina en solución iv. A dosis de 0.5-0.7 mg/Kg/hora (Dosis inicial de carga 5
mg/Kg).
Acerca del tercer punto, en el OCFA agudizado es fundamental tratar la causa de la
descompensación. Las infecciones siguen siendo la causa más frecuente de la
agudización y siempre que la sospechemos (fiebre, leucocitosis, esputo
mucopurulento…) habrá que instaurar tratamiento antibiótico. Podemos emplear
diversos antibióticos: amoxicilina- clavulánico, macrólidos, quinolonas…Otros procesos
menos frecuentes que pueden desencadenar una agudización de OCFA y que habrá
que tratar específicamente son las neumonías, tromboembolia, insuficiencia ventricular
izquierda, neumotórax, factores ambientales… Por último en ocasiones tenemos que

Página 280
BRONCONEUMOPATIA CRONICA AGUDIZADA


tratar la coexistencia de Cor pulmonale fundamentalmente con diuréticos, poliglobulia
severa secundaria a hipoxemia crónica con flebotomías. Arritmias con fármacos
apropiados, suspender medicación que puede desencadenar o empeorar una
agudización como pueden ser los sedantes.
5. INDICACION PARA HOSPITALIZACION DE PACIENTES OCFA
1. Exacerbación aguda junto a uno o más de los siguientes hallazgos:
   - Respuesta inadecuada a tratamiento ambulatorio.
   - Imposibilidad de caminar debido a la disnea, en paciente previamente ambulante.
   - Imposibilidad de comer o dormir por la disnea.
   - Recursos médicos inadecuados en domicilio.
   - Procesos patológicos asociados, tanto pulmonares como no pulmonares.
   - Progresión y agravamiento de sus síntomas habituales.
   - Alteraciones mentales.
   - Empeoramiento de la hipoxemia.
   - Hipercapnia nueva o progresiva
2. Presencia de Cor pulmonale nuevo o progresivo, que no responde al tratamiento
   ambulatorio.
3. Los procedimientos medicoquirúrgicos planificados requieren analgésicos o
   sedantes que pueden agravar la función pulmonar.
4. La presencia de procesos patológicos concomitantes (p.ej. miopatía esteroidea,
   fracturas agudas...) que hayan deteriorado la función pulmonar.
La gravedad del cuadro clínico puede llegar a requerir ingreso en UCI (ver
indicaciones). En los pacientes con insuficiencia respiratoria crónica resulta difícil
establecer los casos que son candidatos a ingreso en UCI. Siempre habrá que
establecer un balance de las indicaciones en procedente y en contra, para evitar el
peligro de estar tratando con medios costosos a pacientes de los que no se esperan
beneficios especiales y determinar si tiene sentido realizar una terapéutica agresiva. De
modo general podríamos aceptar como favorable para ingreso en UCI:
        1. Pacientes menores de 75 años.
        2. Deterioro evidente y reversible.
        3. Primer ingreso en UCI y con cierta calidad de vida previa.
        4. Predisposición favorable del paciente y de la familia.
Por el contrario, los datos en contra del ingreso serían la edad muy avanzada, ingresos
previos en UCI con problemas para retirar la ventilación mecánica, mala calidad de vida
previa y actitud negativa ante la UCI por parte del paciente y familiares



                                                                             Página 281
BRONCONEUMOPATIA CRONICA AGUDIZADA


6. INDICACIONES PARA INGRESO EN UCI
1.   Disnea intensa que no responde de forma adecuada al tratamiento inicial de
     urgencias.
2.   Confusión, letargo o fatiga de músculos respiratorios.
3.   Hipoxemia persistente o progresiva a pesar del oxígeno suplementario, o acidosis
     respiratoria intensa / progresiva pH<7.30.
4.   Necesidad de ventilación mecánica, ya sea mediante intubación endotraqueal o
     técnicas no invasivas.




Página 282
CONDUCTA ANTE UN PACIENTE CON NEUMONÍA


Capítulo 29

CONDUCTA ANTE UN PACIENTE CON NEUMONÍA
Mirete C., Maestre A., López-García F., Gutiérrez F. y Shum C.




INTRODUCCIÓN.
Dentro del concepto de neumonía, es preciso diferenciar en primer lugar entre
neumonía adquirida en la comunidad (NAC) y neumonía nosocomial, ya que los
gérmenes productores son distintos y, por tanto, su manejo terapéutico.
La neumonía adquirida en la comunidad o extrahospitalaria se define como la infección
del parénquima pulmonar que se desarrolla en el seno de la población general, con
algunas puntualizaciones:
   - Si la neumonía se manifiesta pasadas 72 horas de un ingreso hospitalario, o bien
     durante los primeros 10 días después del alta hospitalaria, se considera neumonía
     nosocomial.
   - Los pacientes con infección VIH e inmunidad conservada se incluirán en este
     grupo, debiendo diferenciarse de los pacientes con SIDA o aquellos que presentan
     ciertos procesos causantes de inmunodepresión severa, que tendrán un manejo
     diferente.



NEUMONÍA ADQUIRIDA EN LA COMUNIDAD.
La neumonía adquirida en la comunidad (NAC) sigue siendo un problema frecuente y
grave, a pesar de los avances que se han realizado tanto en el diagnóstico como en el
tratamiento, constituyendo una de las principales causas de mortalidad infecciosa.
Además, la frecuencia con la que se identifica el microorganismo causal sigue siendo
baja, entre un 30 y un 60% según los estudios. Su incidencia se sitúa entre 2.6 y 8.8
casos por cada 1000 habitantes y año, lo que supondría unos 10.000-30.000 casos
anuales en la Comunidad Valenciana. A pesar de esta alta frecuencia, la epidemiología
de la NAC no es bien conocida. Esto conlleva a que, en la mayoría de los casos, el
tratamiento antibiótico deba establecerse de manera empírica.
A nivel del Servicio de Urgencias es necesario hacer énfasis en dos aspectos
fundamentales: la valoración de la necesidad de ingreso hospitalario y el tratamiento
antibiótico empírico inicial.




                                                                          Página 283
CONDUCTA ANTE UN PACIENTE CON NEUMONÍA


ETIOLOGÍA DE LA NAC.
- En adultos sanos, el 95% de las NAC son ocasionadas por Streptococcus
  pneumoniae, Mycoplasma pneumoniae y Legionella pneumophila.
- En enfermedades crónicas como EPOC y diabetes, y también en ancianos, el
  neumococo sigue siendo el más frecuente, pero debe contemplarse la posibilidad de
  bacilos gramnegativos, sobre todo Haemophilus influenzae y enterobacterias.
- En pacientes con infección VIH existe un aumento en la frecuencia de neumonía por
  neumococo, aunque no hay que olvidar la p     osibilidad de otras etiologías como
  Pneumocistis carinii o Mycobacterium tuberculosis. Los pacientes UDVP pueden
  presentar neumonías por Staphylococcus aureus.


CLÍNICA Y DIAGNÓSTICO.
Los síntomas más habituales de neumonía son: fiebre, afectación del estado general,
tos, expectoración purulenta, dolor torácico pleurítico y disnea, aunque hay que tener
en cuenta que estos sí ntomas no se observan en todos los pacientes y que, sobre todo
en el anciano, la presentación puede ser inhabitual (p. ej. confusión, deshidratación).
El diagnóstico de NAC habrá que realizarlo en presencia de:
   a) Clínica compatible de menos de 7 días de evolución.
   b) Condensación en la radiología de tórax no atribuible a otra causa. Se realizarán
       proyecciones postero -anterior, lateral y en decúbito lateral si se sospecha
       derrame pleural.
   c) Pacientes que no hayan estado ingresados en el hospital durante el último mes.


VALORACIÓN INICIAL.
   - Historia clínica: duración de los síntomas, enfermedades de base, tratamiento
     antibiótico previo, antecedentes de contacto con animales…
   - Exploración física: observar datos como la coloración, escalofríos, fiebre,
     hipotensión arterial, tiraje, taquipnea, taquicardia, soplos cardíacos, crepitantes
     y/o soplos tubáricos, signos de hipoperfusión periférica, signos meníngeos,
     lesiones en la piel, signos de deshidratación…
   - Pruebas complementarias: se valorarán según la necesidad de ingreso (ver
     apartados siguientes).




Página 284
CONDUCTA ANTE UN PACIENTE CON NEUMONÍA


CLASIFICACIÓN INICIAL DE LOS PACIENTES CON NAC.




Grupo 1       Pacientes con criterios de             Valorar U.C.I.
              “gravedad inmediata”

Grupo 2       Pacientes con indicación de            Ingreso en una unidad de
              ingreso hospitalario                   hospitalización convencional

Grupo 3       Pacientes sin indicación     de        Tratamiento en régimen
              ingreso hospitalario                   domiciliario



CRITERIOS DE “GRAVEDAD INMEDIATA” → VALORAR U.C.I.
• Sepsis grave: sepsis asociada a hipotensión (presión sistólica < 90 mmHg o diastólica
  < 60 mmHg), “shock” o signos de disfunción de un órgano (desorientación, oliguria).
• Insuficiencia respiratoria grave: definida por un cociente pO2/FiO2 < 250 (< 200 en
  caso de EPOC) al ingreso o en cualquier momento de la evolución.
• Progresión significativa de la imagen radiológica: aumento del 50% en el tamaño de
  los infiltrados en las primeras 24-48 horas de haber iniciado el tratamiento
  antibiótico.



INDICACIONES DE INGRESO HOSPITALARIO CONVENCIONAL.
• Edad > 65 años.
• Procesos subyacentes (comorbilidad):
   -   EPOC, incluyendo enfermedades crónicas estructurales (p. ej. bronquiectasias)
   -   Insuficiencia cardiaca
   -   Insuficiencia renal crónica
   -   Alteración del estado mental
   -   Postesplenectomía
   -   Diabetes mellitus
   -   Alcoholismo o malnutrición
   -   Enfermedad crónica hepática de cualquier etiología
   -   Diversos tipos de inmunodepresión parcial (incluyendo VIH sin SIDA)




                                                                           Página 285
CONDUCTA ANTE UN PACIENTE CON NEUMONÍA


• Hospitalización en el año previo al episodio de NAC.
• Presencia de alguno de los siguientes parámetros:
   -   Frecuencia respiratoria > 30 rpm.
   -   Presión diastólica ≤ 60 mmHg o sistólica ≤ 90 mmHg.
   -   Evidencia de infección extrapulmonar (artritis séptica, meningitis…).
   -   Confusión y/o disminución del estado de conciencia.
• Presencia de alguno de los siguientes resultados:
   - Necesidad de ventilación mecánica
   - Otras evidencias de sepsis o disfunción orgánica: acidosis metabólica, aumento de
     TP, APTT, disminución de plaquetas o consumo de fibrinógeno
   - pO2 < 60 mmHg con FiO2 del 21%
   - Imagen radiológica con cavitación, afectación multilobar o derrame pleural
   - Leucocitos en sangre periférica < 4000 ó > 30.000/ml
   - Alteración de la función renal (creatinina > 1.2 mg/dl ó BUN > 20 mg/dl)
   - Hematocrito < 30% o hemoglobina < 9g/dl
• Sospecha de aspiración o existencia de expectoración maloliente.
• Falta aparente de respuesta a un tratamiento antibiótico empírico correcto (pasadas
  48-72 horas).


PACIENTES SIN CRITERIOS DE INGRESO HOSPITALARIO.
Este grupo de pacientes debe clasificarse según cumpla criterios de neumonía típica
(neumocócica) o no. La presencia de 3 ó más de los siguientes criterios encuadran al
paciente en el grupo de NAC típica.
          • Fiebre de comienzo súbito con escalofríos.
          • Dolor torácico de características pleuríticas.
          • Semiología de condensación a la auscultación pulmonar.
          • Expectoración purulenta o herrumbrosa.
          • Imagen radiológica de condensación lobar con broncograma.
          • Cifra de leucocitos > 10.000 ó < 4000/ml.
          • Presencia de herpes labial.




Página 286
CONDUCTA ANTE UN PACIENTE CON NEUMONÍA


PRUEBAS COMPLEMENTARIAS INDICADAS EN EL ESTUDIO DE LA NAC.



    Grupo terapéutico                    Diagnósticas                        Evaluación

                               - Tinción de Gram y cultivo de         - Analítica1 incluyendo CK.
GRUPO 1                          esputo.
                                                                      - Gasometría.
Pacientes con criterios        - Cultivo y/o IFD para Legionella en
                                 esputo.                              - Serología de VIH2.
de “gravedad inmediata”
(valorar U.C.I.)               - Dos hemocultivos.                    - Técnicas invasivas4

                               - Serologías3.
                               - Antígeno de Legionella en orina.
                               - Toracocentesis 5.


GRUPO 2
                               - Tinción de Gram y cultivo de         - Analítica1
                                esputo
                                                                      - Gasometría
                               - Cultivo y/o IFD para Legionella      - Serología de VIH2
Pacientes con criterios de      en esputo
ingreso en planta de
hospitalización convencional
                               - Dos hemocultivos
                               - Serologías3
                               - Antígeno de Legionella en orina
                               - Toracocentesis 5


GRUPO 3
                               - Tinción y cultivo de esputo          - Analítica1
                                (opcional)
                                                                      - Gasometría6
Pacientes sin criterios        - Dos hemocultivos
de hospitalización             - Serologías3

1. Analítica: hemograma y bioquímica. VSG y PCR , en caso de ingreso.
2. Considerarlo en los siguientes casos: neumonía neumocócica o por H. influenzae
   bacteriémica, neumonía recurrente o cifra de linfocitos totales inferior a 1000/ml.
3. Serologías para Legionella, Mycoplasma, Chlamydia pneumoniae, Coxiella burnetti (fiebre
   Q), Chlamydia psitacci, virus influenzae, parainfluenzae, adenovirus y VRS.
4. Se valorará de manera individualizada en la planta de hospitalización correspondiente.
5. Si existe un derrame pleural significativo (más de 1 cm de espesor en la Rx de tórax en
   decúbito lateral). La muestra se procesará para Gram, cultivo, detección de antígeno
   capsular de neumococo, bioquímica (pH, LDH, proteínas, glucosa) y examen citológico.
6. Indicada si la frecuencia respiratoria es > de 20 rpm.




                                                                                      Página 287
CONDUCTA ANTE UN PACIENTE CON NEUMONÍA


PAUTAS DE TRATAMIENTO ANTIBIÓTICO EMPÍRICO EN PACIENTES CON
NAC.



Situación del paciente         Tratamiento antibiótico**              Duración del tratamiento
GRUPO 1
Pacientes con criterios         - Cefalosporina de 3ª generación o    ≥ 10 días
de “gravedad inmediata”           de 4ª generación1 asociada a un
(valorar U.C.I.)                  macrólido i.v. o a una
                                  fluorquinolona de 2ª generación
                                  i.v.
GRUPO 2
Pacientes con criterios de      - Cefalosporina de 3ª generación o    ≥ 10 días
ingreso en una unidad de
                                  amoxicilina más ácido clavulánico
hospitalización convencional
                                  i.v. 2 asociados o no a un
                                  macrólido i.v. u oral o a una
                                  fluorquinolona de 2ª generación
                                  i.v.
                                - Fluorquinolona de 3ª generación
                                  i.v./oral en M.

GRUPO 3
Paciente sin criterios de
hospitalización
3.1. Existencia de criterios - Amoxicilina oral                       7 días
      de neumonía típica.    - Fluorquinolona de 3ª generación oral
                             - Macrólido oral

3.2. Ausencia de criterios - Macrólido oral                           7 días
     de neumonía típica.       - Fluorquinolona de 3ª generación      15 días si es macrólido3




ANOTACIONES A LAS PAUTAS DE TRATAMIENTO ANTIBIÓTICO EMPÍRICO.
** En caso de que la imagen radiológica muestra necrosis o cavitación, debe
considerarse la participación de anaerobios. En este caso, las posibilidades terapéuticas
son:
a) Pacientes del grupo 1:
        - Añadir clindamicina a una de las pautas recomendadas.
        - Sustituir la cefalosporina de 3ª generación por un carbapenémico o por la
         asociación de piperacilina-tazobactam.


Página 288
CONDUCTA ANTE UN PACIENTE CON NEUMONÍA


b) Pacientes del grupo 2:
       - Tratar con amoxicilina-clavulánico.
       - Adición de clindamicina a una cefalosporina de 3ª generación.



(1) Los pacientes con broncopatía crónica, SIDA (con cifra de linfocitos CD4 <
    100/ml), neutropenia (<1000/ml) u otra causa de inmunodepresión grave, que se
    hallen en tratamiento con corticoides (>10 mg/día de prednisona) o hayan
    recibido antibioterapia por vía sistémica durante más de 72 horas en el curso del
    mes previo al desarrollo de la neumonía, tienen un riesgo significativo de padecer
    infección por Pseudomonas aeruginosa u otros bacilos gramnegativos.
     El tratamiento antibiótico empírico inicial debe incluir un antibiótico betalactámico
     activo frente a este microorganismo, asociado o no a un aminoglucósido. Puede
     emplearse cefepima, un carbapenémico o la asociación de piperacilina con
     tazobactam. No es aconsejable la ceftazidima por su escasa actividad frente a
     cepas de neumococo resistente a la penicilina.
(2) A partir de la defervescencia el tratamiento puede seguirse por vía oral. Si no se
     ha establecido el diagnóstico microbiológico, puede emplearse amoxicilina-
     clavulánico o cefuroxima axetilo.
(3) Duración del tratamiento 3 días si se emplea azitromicina.




                                                                              Página 289
CONDUCTA ANTE UN PACIENTE CON NEUMONÍA


DOSIS Y VÍAS DE ADMINISTRACIÓN DE LOS ANTIBIÓTICOS MENCIONADOS.

                  Antibiótico         Dosis            Vía de administración

Cefalosporinas 3ª generación
   Cefotaxima                        1-2 g/8h                   i.v.
   Ceftriaxona                       1-2 g/24h                  i.v.

Cefalosporinas 4ª generación
   Cefepima                           2 g/12h                   i.v.

Cefalosporinas 2ª generación
   Cefuroxima                        1.5 g/8 h                  i.v.
   Cefuroxima axetilo           500 mg/8h ó 1g/12h              oral

Fluorquinolonas 2ª generación
   Ofloxacino                       400 mg/12h               oral o i.v.

Fluorquinolonas 3ª generación
   Levofloxacino                   500 mg/24 h               oral o i.v.
   Grepafloxacino                  600 mg/24 h                  oral

Macrólidos
   Azitromicina                 500 mg/24 h (3 días)            oral
   Claritromicina                250 ó 500 mg/12 h           oral o i.v.
   Eritromicina                   500 mg-1 g/6 h             oral o i.v.
Penicilinas
   Amoxicilina                        1 g/8 h                   oral
   Amoxicilina-clavulánico          2-0.2 g/8 h                 i.v.
                                  875-125 mg/8 h                oral
                                 1000-125 mg/8 h                oral

Miscelánea
   Piperacilina-tazobactam          4-0.5 g/8 h                 i.v.
   Clindamicina                     600 mg/8 h                  i.v.
                                    300 mg/8 h                  oral
   Imipenem                        0.5-1 g/6-8 h                i.v.




Página 290
CONDUCTA ANTE UN PACIENTE CON NEUMONÍA


NEUMONÍA NOSOCOMIAL.
Como ya se ha señalado anteriormente, es aquella neumonía que se desarrolla a partir
de las 72 horas del ingreso hospitalario o bien durante los 10 días posteriores al alta
hospitalaria.
Es la infección nosocomial más grave y la segunda en frecuencia, después de la
urinaria. Su mortalidad oscila entre el 50 y el 70%.
1. Etiología y factores de riesgo.
Las bacterias más frecuentemente implicadas son los bacilos gramnegativos (50-75%
de los casos) seguidos de Staphylococcus aureus y anaerobios. Se ha definido un
grupo principal de microorganismos que deberían ser considerados patógenos
potenciales en cualquier paciente con neumonía. Por otro lado, determinadas
circunstancias clínicas aumentan el riesgo de padecer infecciones por un
microorganismo particular.

        Microorganismo              Factores predisponentes
        Grupo principal o central
        Enterobacter sp             Hospitalización
        Escherichia coli
        Haemophilus influenzae
        Klebsiella pneumoniae
        Proteus sp
        Serratia marcescens
        Staphylococcus aureus
        Streptococcus pneumoniae
        Relacionados con factores
                               de riesgo específicos
        S. aureus               Traumatismo craneal
                                Coma
                                Diabetes mellitus
                                Insuficiencia renal crónica
                                Infección gripal reciente
                                Historia de drogadicción
        Pseudomonas aeruginosa Ventilación mecánica prolongada
                                Traqueostomía
                                Tratamiento previo con antibióticos
                                Tratamiento con corticoides
                                Enfermedad pulmonar crónica, sobre todo
                                fibrosis quística y bronquiectasias
        Anaerobios              Aspiración macroscópica
                                Cirugía torácico-abdominal previa
        Legionella sp           Tratamiento con corticoides o citostáticos
                                No tratamiento antibiótico previo



                                                                           Página 291
CONDUCTA ANTE UN PACIENTE CON NEUMONÍA


2. Diagnóstico.
El diagnóstico clínico de neumonía nosocomial se establece en presencia de un
infiltrado de nueva aparición en la radiografía de tórax, junto con fiebre o leucocitosis y
secreciones traqueobronquiales purulentas.
Como norma general, en los pacientes con respiración espontánea y sin criterios de
neumonía grave, no se recomienda la realización de técnicas invasivas. En estos casos,
se intentará el diagnóstico microbiológico mediante el estudio del esputo (gram y
cultivo), hemocultivos y cultivo del líquido pleural si procede, y se considerará la
detección de antígeno de Legionella en orina, cuando se sospeche esta etiología.
La utilización de procedimientos invasivos se planteará en caso de neumonías con
criterios de gravedad (ver tabla) o en aquellas en las que a pesar del tratamiento
antibiótico, la evolución sea desfavorable. En general, en pacientes no intubados se
considera de elección la punción transtorácica aspirativa, mientras que en los intubados
sería la aspiración endotraqueal o la broncoscopia con cepillado bronquial con catéter
telescopado (CBCT) y lavado broncoalveolar (BAL).
Criterios de gravedad de la neumonía nosocomial.
         - Necesidad de ingreso en U.C.I.
         - Insuficiencia respiratoria.
         - Progresión radiológica rápida.
         - Neumonía multilobar o cavitada.
         - Signos de sepsis grave:
                      - Shock (TAS <90 ó TAD <60)
                      - Precisar fármacos vasoactivos durante >4 horas
                      - Diuresis <20 ml/hora ó <80 ml/4 horas.
                      - Insuficiencia renal aguda que requiera diálisis




Página 292
CONDUCTA ANTE UN PACIENTE CON NEUMONÍA


3. Tratamiento         antibiótico       empírico         recomendado       en     la   neumonía
   nosocomial.



Clasificación de la NN             Microorganismos           Opciones terapéuticas

NN sin criterios de gravedad ni    Grupo      principal    o Cualquiera de estas pautas básicas:
factores de riesgo específicos     central
                                                               - Cefalosporina de 2ª generación
                                                                 (cefuroxima).
                                                               - Cefalosporina de 3ª generación sin
                                                                 actividad frente a Pseudomonas
                                                                 (cefotaxima o ceftriaxona).
                                                               - Betalactámico con inhibidor de
                                                                 beta-lactamasas (amoxi-clavulánico
                                                                 o piperacilina-tazobactam).
                                                               - Fluoroquinolona (ofloxacino,
                                                                 ciprofloxacino, levofloxacino).

NN sin criterios de gravedad           Grupo principal       Cualquiera de estas pautas:
con aspiración macroscópica o           + anaerobios
                                                               - Betalactámico con inhibidor de
cirugía abdominal reciente.
                                                                 betalactamasas.
                                                               - Cualquiera de las pautas básicas +
                                                                 clindamicina o metronidazol.

NN sin criterios de gravedad           Grupo principal       Cualquiera de las pautas básicas +
con diabetes, coma o TCE.               + S. Aureus          vancomicina si se considera S. Aureus
                                                             resistente a meticilina

NN sin criterios de gravedad           Grupo principal       Cualquiera de las pautas básicas +
con dosis altas de corticoides.        + Legionella sp       macrólido

NN sin criterios de gravedad          Grupo principal        Combinación de dos antibióticos con
con múltiples factores de             + P. Aeruginosa        actividad frente a P. Aeruginosa:
riesgo, hospitalización                                      betalactámicos (ceftazidima, cefepima,
prolongada, tratamiento                                      aztreonam, imipenem),
antibiótico previo o estancia en                             aminoglucósidos y quinolonas.
UCI.
NN con criterios de gravedad.         Grupo principal        Tratar igual que el grupo anterior
                                      + P. Aeruginosa




                                                                                        Página 293
ASMA BRONQUIAL


Capítulo 30

ASMA BRONQUIAL
Fernández J.




INTRODUCCIÓN
El asma bronquial es un trastorno inflamatorio crónico de las vías aéreas, en el que
participan diversas células, incluyendo mastocitos, eosinófilos, linfocitos T, neutrófilos y
células epiteliales. En individuos susceptibles, esta inflamación causa episodios
recurrentes de sibilancias, disnea, tiraje torácico y tos, particularmente de noche y a
primeras horas de la mañana. Estos episodios se asocian con una extensa y variable
obstrucción de las vías aéreas, habitualmente reversible, bien espontáneamente o con
tratamiento. La inflamación ocasiona un aumento en la hiperreactividad bronquial
frente a diversos estímulos (frío, ejercicio, humos, etc.).
VALORACION DEL PACIENTE EN EL AREA DE URGENCIAS
Las reagudizaciones del asma bronquial son potencialmente peligrosas y a menudo
representan una urgencia médica, por lo que deben ser tratadas en el Área de
Urgencias. Ver Tabla 30.1 para establecer la gravedad aproximada de las crisis de
Asma bronquial.
Es necesaria una breve historia y un examen físico antes de establecer el tratamiento.
La historia clínica debe identificar:
         A. La severidad de los síntomas como la tos, disnea u opresión torácica,
            limitación al ejercicio y sueño.
         B. Toda la medicación que utiliza el paciente.
         C. El momento del inicio de los síntomas y causas de la exacerbación, como
            exposición a alergenos, humos y contaminantes ambientales, analgésicos,
            betabloqueantes, etc.
         D. Hospitalizaciones previas y visitas al Área de Urgencias por crisis previas
            de asma.
El examen físico debe tener en cuenta la severidad de los síntomas: Disnea, habla,
alerta, número de respiraciones por minuto, uso de músculos accesorios, sibilancias,
pulso arterial y pulso paradójico (caída notable de la TA sistólica ≥ 8 mmHg con la
respiración).
Deben determinarse la PEF o FEV1 horaria.



                                                                                Página 295
ASMA BRONQUIAL


Debe solicitarse una gasometría, sobre todo en los pacientes con PEF menor del 70%
del normal o con distress severo para controlar pO2, pCO2, y saturación de O2. Una
pO2 < 60 mmHg. y/o pCO2 > 45-50 mmHg., indica fallo respiratorio. En estos casos, si
no hay respuesta al tratamiento se debe considerarse su admisión en la UCI.
Considerar que los que tienen componente de bronquitis o hipoventilación asociados
pueden tener niveles basales de pCO2 anormalmente elevados.
Identificar las complicaciones (neumonía, atelectasia, neumotórax y neumomediastino)
mediante una radiografía de tórax.
Debe solicitarse un hemograma, sobre todo en los pacientes con fiebre o esputo
purulento (solicitar específicamente el recuento de eosinófilos, ya que ayudan a valorar
tratamientos previos y respuesta al tratamiento).
Debe prestarse especial atención a los niños de corta edad.
TRATAMIENTO EN EL AREA DE URGENCIAS
El tratamiento debe iniciarse de manera precoz, no esperar al resultado de
las exploraciones complementarias.
1. OXIGENOTERAPIA. Debe administrarse por cualquier método (mascarilla, cánula
   nasal, etc.) para conseguir una saturación arterial de más del 91% (95% en niños).
   Empezar por Ventimask® al 30-35%, que luego se puede reducir según siguiente
   gasometría (al menos repetir una tras observación de 8-12 h.).
2. BETA-2 AGONISTAS. En niños es preferible la inhalación continua en nebulización
   con oxigeno. Los aerosoles presurizados, se pueden administrar mejor con cámaras
   espaciadoras y asegurándonos de que los pacientes realizan bien las 2-4
   inhalaciones cada vez.
   Puede emplearse el Salbutamol, bien VENTOLIN® aerosol (presurizado): 2
   inhalaciones cada 20 min. la primera hora y luego continuar con 2 inhalaciones
   cada hora, durante 4 horas, manteniéndolas luego cada 4 horas; bien VENTOLIN®
   en solución para inhalador (5 mg./ml.). Respecto a éste último, se utiliza el
   nebulizador de tipo INSPIRON, aparato de aerosol con oxígeno a 5-7 l./min., de dos
   formas:
   A. Continuo: Diluir de 0.25 a 1 ml. de VENTOLIN® solución en 2-3 ml. de suero
      fisiológico, manteniéndolo hasta 15 min. (repetir cada 4-8 horas). Se puede
      mezclar con ATROVENT ® o Cromoglicato sódico.
   B. Discontinuo: Poner sin diluir 2 ml. de VENTOLIN® solución y mantener sólo 3
      min. (repetir cada 6 horas).
   Se puede utilizar también Terbutalina en polvo: 1-2 inhalaciones con el mismo
   esquema anterior. Es muy útil en los sujetos que no coordinan bien la inhalación y
   tienen capacidad de aspirar.



Página 296
ASMA BRONQUIAL


3. AMINOFILINAS. El papel de las aminofilinas en el tratamiento de las exacerbaciones
   es controvertido y, aunque no mejora el efecto broncodilatador sobre una adecuada
   dosificación de Beta-2 agonistas, puede mejorar la respiración al favorecer la
   función de los músculos respiratorios y prolongar y mantener la respuesta a los
   Beta-2 agonistas.
   No se recomienda el uso de aminofilinas en las cuatro primeras horas de
   tratamiento. Sin embargo, ocupa un lugar importante en el tratamiento del
   paciente que va a ingresar, con monitorización de niveles plasmáticos.
   La dosis inicial de Teofilina es de 6 mg./Kg.: 1 1/2 amp. de SOLUFILINA ® diluida en
   100 cc. de suero fisiológico.
   La dosis de mantenimiento es, en infusión continua, de 0.5 mg./Kg./h.: 1 amp. en
   cada 500 cc. de suero i.v. Debe reducirse a la mitad en cardiópatas, cuando existe
   edema agudo de pulmón y Cor pulmonale. Debe reducirse a 1/5 cuando existe
   insuficiencia cardiaca y hepatomegalia. Debe incrementarse 1/3 de la dosis en
   fumadores y duplicarse en niños menores de 10 años.
   Debe controlarse la teofilinemia a la mañana siguiente, intentando mantener un
   rango terapéutico entre 10 y 20 mcg/ml.
4. VENTOLIN PARENTERAL. Se puede utilizar por vía subcutánea si no hay respuesta
   a los aerosoles o, incluso, por vía i.v., pero existen más alteraciones metabólicas y
   cardiovasculares que por aerosol, por lo que conviene la monitorización cardiaca.
   La dosis es de 0. 5 mg. cada hora por vía s.c. Control en la UCI.
5. OTROS BRONCODILATADORES. La adición de Bromuro de Ipratropio (ATROVENT ®)
   puede producir más broncodilatación que los Beta-2 agonistas solos. Debe
   considerarse antes del tratamiento con aminofilinas y sobre todo si existe un cierto
   componente de bronquitis.
   La dosis de ATROVENT ® AEROSOL es de 2 inhalaciones cada 4 horas y se puede
   mezclar en el nebulizador con VENTOLIN® a dosis de 1-2 ml cada 6 horas.
6. ADRENALINA. Se utiliza por vía s.c. en el tratamiento de la anafilaxia, angioedema
   y rara vez en el asma bronquial, pero puede usarse cuando el paciente no responde
   a los Beta-2 agonistas inhalados.
   Debe utilizarse con precaución en cardiópatas, hipertensión e hipertiroidismo.
   La dosis es de 0.3-0.5 cc. (1/1000), por vía s.c. cada 20 minutos.
7. CORTICOIDES. Ocupan un papel preeminente en el tratamiento actual del asma
   bronquial, sea leve o severo y la administración oral puede ser tan efectiva como la
   parenteral. Se requiere un mínimo de 4 horas para que produzcan una mejoría
   evidente.




                                                                            Página 297
ASMA BRONQUIAL


   Deben utilizarse sobre todo:
          A. Si la exacerbación es moderada o severa.
          B. Si el enfermo no responde a las dosis iniciales de Beta-2 agonistas
             inhalados.
          C. Si se venían utilizando corticoides regularmente.
          D. Si se requerían corticoides orales en reagudizaciones previas,.
   Puede utilizarse la Hidrocortisona (ACTOCORTINA ®), 200-300 mg. por vía i.v. como
   dosis inicial. Puede continuarse con ACTOCORTINA ® 2 mg/Kg. cada 4 horas, o bien
   pasar a Prednisolona (SOLUDACORTIN®): 25-50 mg. por vía i.v. cada 6-8 horas,
   según la sintomatología.
8. OTROS TRATAMIENTOS. Los antibióticos están únicamente indicados cuando
   existe fiebre o esputo purulento y, en nuestra opinión, en casi todos los pacientes
   con ingresos previos o asma crónico severo.
   Puede utilizarse cualquiera de estas pautas:
          A. Amoxicilina sola o con Ac. clavulánico: 500 mg. por vía oral cada 6-8
             horas.
          B. Cefuroxima: 1 vial de 750 mg. i.v. cada 8 horas.
          C. Eritromicina: 500 mg. cada 6 horas, preferentemente por vía oral. Debe
             emplearse cuando acuda con tratamiento previo o se sospeche infección
             extrahospitalaria sobreañadida.
   La sedación está estrictamente prohibida en las exacerbaciones.
   Los mucolíticos inhalados, en general, no mejoran al paciente y pueden empeorar
   la tos y la obstrucción. Los mucolíticos vía oral se pueden añadir si la expectoración
   es difícil si se prolonga su estancia en observación o ingresa: Mucosan® 1 sobre
   cada 6-8 horas o Fluimucil oral forte® 1 comp. efervescente cada 24 horas.
   Los antihistamínicos no parecen tener, por el momento, un papel en el
   tratamiento de las exacerbaciones del asma bronquial.
   Otros tratamientos como el magnesio o la terapia física ("clapping"), no son
   necesarios en los enfermos con buena movilidad respiratoria y tos efectiva.
   Tampoco es necesaria la hidratación con grandes volúmenes de fluidos. Sin
   embargo, en niños, la deshidratación juega un papel importante y viene
   condicionada por la hiperventilación y la disminución de la ingesta oral.
   En caso de sospecha de efectos secundarios gástricos o cuando las dosis de
   corticoides sean muy altas y mantenidas, añadir tratamiento de protección
   gástrica con antiácidos y/o antagonistas H2, según la pauta habitual.



Página 298
ASMA BRONQUIAL


CRITERIOS DE ADMISION EN EL HOSPITAL
Los factores que condicionan la hospitalización son:
A. Inadecuada respuesta al tratamiento después de 8-12 horas de observación.
B. Obstrucción persistente (PEF < 40%) o persistencia de los síntomas tras el periodo
   de observación.
C. Historia reciente de ingresos hospitalarios por este motivo.
D. Presencia de otros factores de riesgo, especialmente en mayores.
E. Dificultades sociales (condiciones de la vivienda, atención médica o mal
   seguimiento del tratamiento).
CRITERIOS DE CONSULTA A UCI
Debe realizarse una consulta con el intensivista de guardia, en los siguientes casos:
A. Presencia de confusión, somnolencia u otros signos que presagien parada
   respiratoria o pérdida de la consciencia.
B. Signos inminentes de parada respiratoria: Hipoxemia a pesar de una oxigenación
   adecuada (pO2<60 mm. Hg. y/o pCO2 >45 mm. Hg.), aunque el fallo respiratorio
   puede ocurrir a pesar de existir una pCO2 baja.
C. También se requiere intubación si existe deterioro clínico a pesar de un tratamiento
   correcto, si el paciente está exhausto o si la pCO2 está subiendo aunque se
   mantenga al principio la pO2 (la intubación puede ser difícil).
CRITERIOS DE ALTA HOSPITALARIA
Los pacientes con buena respuesta en el Área de Urgencias a los broncodilatadores
(PEF > 70%), requieren, al menos, una hora de observación para asegurar la mejoría.
Antes de que el paciente sea dado de alta, se requiere:
A. Identificar y evitar, si es posible, el agente precipitante de la exacerbación.
B. Indicar que sea visto al día siguiente por su médico y, si es necesario, por el
   especialista de Neumología o Alergia.
C. Prescribir un tratamiento de, al menos, 3 a 5 días, con corticoides orales y Beta-
   2 agonistas inhalados, reduciendo la dosis según la mejoría clínica. Añadir
   corticoides inhalados tras los Beta-2 agonistas: Al principio 2 inhalaciones cada 6
   horas durante 15 días y luego cada 12 horas al menos 3 meses.
D. Si no ha sido posible antes, revisar la técnica inhalatoria de los Beta-2 agonistas
   con los pacientes antes del alta. Ver, a este propósito, las indicaciones del envase.




                                                                             Página 299
ASMA BRONQUIAL


Tabla 30.1.- Clasificación de la gravedad de las crisis de Asma (Modificado de
                                EPR-II de 1997)

                                                                                  Parada
                         Leve           Moderada               Grave           respiratoria
                                                                                inminente

Síntomas
Disnea             Al caminar         Al hablar           En reposo
                   Puede acostarse    Prefiere sentarse   Se sienta erguido
Contesta           Con oraciones      Con frases          Con palabras
Actividad          Puede estar        Suele estar         Siempre agitado,    Somnoliento o
                   agitado            agitado             puede haber         confuso
                                                          cianosis
Exploración física
Frecuencia         Aumentada          Aumentada           Mayor de 30/min.
respiratoria
Tiraje             No                 Frecuente           Normalmente
Sibilancias        Espiratorias       Espiratorias        Fuertes en          Ausencia de
                   moderadas          fuertes             inspiración y       sibilancias
                                                          espiración
Pulso                < 100/min.       100-120/min.        > 120/min.          Puede haber
                                                                              bradicardia.
Pulso paradójico   No, < 8 mmHg       Sí, > 8 mmHg        Sí, >25 mmHg        Ausente
Función respiratoria
PEF %                    >80%         Entre 50 y 80 %          <40%
PaO2                     Normal          >60 mmHg            <60 mmHg,
PaCO2                   <42 mmHg         <42 mmHg            ≥42 mmHg
Sat 02                   >95%             91-95%               <91%

Nota: Es una clasificación general y la ausencia de algún parámetro no invalida el nivel. Los
parámetros más importantes a considerar siempre son la disnea, los valores de la gasometría
y el nivel de conciencia.




Página 300
INSUFICIENCIA RENAL AGUDA


Capítulo 31

INSUFICIENCIA RENAL AGUDA
Cabezuelo J., González C. y Reyes A.




1.- INTRODUCCIÓN
La insuficiencia renal aguda (IRA), en sentido amplio, es un deterioro rápido (horas ó
días) de la función renal que resulta en una acumulación de desechos nit rogenados,
como la urea y la creatinina, en sangre. En el 60% de los casos cursa con descenso de
la diuresis (oliguria) y con frecuencia conlleva alteraciones de la regulación
hidroelectrolítica y del equilibrio ácido-base. Sus causas son diversas y más de una
puede concurrir en el mismo enfermo.
2.- CLASIFICACIÓN ETIOPATOGÉNICA
2.1.- IRA Ó UREMIA PRERRENAL.
Descenso de la tasa de filtración glomerular resultado de hipoperfusión renal,
reversible una vez se restaura el flujo sanguíneo renal y no asociado a daño estructural
del riñón. Se observa en situaciones que cursan con disminución del volumen efectivo
eficaz ó vasoconstricción renal (tabla 31.1).


Disminución del Volumen   • Pérdidas reales: hemorragias, vómitos, diarreas, quemaduras,
Intravascular               diuréticos, diabetes insípida, insuficiencia suprarrenal..
                          • Redistribución: hipertensión portal, síndrome nefrótico,
                            obstrucción intestinal, pancreatitis, peritonitis, malnutrición,
                            síndrome de hiperestimulación ovárica.
Disminución del Gasto     • Insuficiencia cardiaca congestiva severa ó síndrome de bajo gasto
Cardíaco                    (enfermedades del miocardio, válvulas ó pericardio, incluyendo
                            taponamiento y arritmias).
                          • Hipertensión pulmonar, embolismo pulmonar masivo, ventilación
                            mecánica con presión positiva.
Aumento del Cociente      • Vasodilatación periférica. Fármacos: antihipertensivos, IL 2,
Resistencias Vascular       interferón, gonadotropinas (síndrome de hiperestimulación
Renal/Sistémica.            ovárica), anestésicos. Otros: Sepsis, hipoxemia, anafilaxia,
                            insuficiencia hepática.
                          • Vasoconstricción renal: agonistas alfaadrenérgicos
                            (noradrenalina, ergotamina), hipercalcemia, anfotericina B, sepsis,
                            síndrome hepatorrenal.
Agravamiento de la        • Inhibidores de la síntesis de prostaglandinas
hipoperfusión renal por   • Inhibidores del enzima convertidor de la angiotensina.
interferencia con la
autoregulación renal.
Tabla 31.1.- Causas de IRA prerrenal.


                                                                                  Página 301
INSUFICIENCIA RENAL AGUDA


Cuando el aporte sanguíneo al riñón disminuye, descienden también la presión de
perfusión y la filtración glomerular, y se ponen en marcha mecanismos de
autorregulación renal. Los más importantes son la relajación de la arteriola aferente,
constricción de la arteriola eferente (angiotensina II) y aumento de la síntesis local de
prostaglandinas vasodilatadoras (PGI2). Con ello se reduce la resistencia vascular renal
respecto la sistémica, aumenta el flujo sanguíneo renal y teóricamente se previene la
insuficiencia renal. Sin embargo, si se mantiene la causa desencadenante ó se
interfiere con los mecanismos de autorregulación (AINE ó IECA), se produce la IRA
prerrenal.
Las manifestaciones clínicas que predominan son las de la enfermedad causal. A nivel
renal se produce retención de sodio y agua (oliguria), con emisión de orina
concentrada y eliminación reducida de sodio (tabla 31.6).


2.2- IRA PARENQUIMATOSA.
En este caso el descenso de la filtración glomerular se acompaña de lesiones
histológicas claramente establecidas en distintos niveles de la arquitectura renal
(túbulo, intersticio, glomérulo ó vasos).
2.2.1.- AFECTACIÓN TUBULAR
El túbulo es la estructura que se daña con mayor frecuencia dando lugar a la
denominada IRA Intrínseca ó Necrosis Tubular Aguda (NTA). Se define como
descenso de la filtración glomerular resultado de hipoperfusión renal (NTA
Vasomotora ó Isquémica) ó nefrotoxinas (NTA Nefrotóxica), no inmediatamente
reversible una vez corregido o retirado el insulto causal y asociado con daño variable
en las células tubulares.
En la NTA isquémica la hipoperfusión renal es más severa que en la IRA prerrenal, y
sus causas son las mismas (tabla 31.1). En casos extremos de isquemia renal se
produce la llamada necrosis cortical, que se caracteriza por zonas de infarto que se
extienden por la cortical renal, es poco frecuente y se produce en situaciones de shock
hemorrágico en especial por patología obstétrica y coagulación vascular diseminada.
La NTA nefrotóxica es responsable de un considerable número de casos de IRA (tabla
31.2).
En el medio hospitalario destaca la NTA nefrotóxica provocada por los antibióticos,
quimioterápicos, inmunosupresores y contrastes radiológicos, tanto por su frecuencia,
a menudo relacionado con yatrogenia, como por la posibilidad de profilaxis. La
rabdomiolisis es una causa de IRA a tener en cuenta en pacientes jóvenes con abuso
de alcohol y de drogas ilícitas. La hiperbilirrubinemia se asocia con IRA, pero no esta
claro si este pigmento es directamente tóxico para el riñón.




Página 302
INSUFICIENCIA RENAL AGUDA



Nefrotoxinas        • Antibióticos: aminoglucósidos, cefalosporinas, anfotericina B, sulfamidas,
Exógenas:             pentamidina, tetraciclinas, aciclovir i.v., foscarnet.
                    • Anestésicos fluorados (metoxiflurano, enfluorano).
                    • Quimioterápicos e Inmunosupresores: cisplatino, metotrexate, nitrosureas,
                      fosfamida, mitomicina, 5-azacitidina, ciclosporina A.
                    • Contrastes iodados: diatrizoato, iodotalamato, iodohipuran.
                    • Solventes orgánicos: glicoles, hidrocarburos halogenados, aromáticos y
                      alifáticos.
                    • Metales pesados: plomo, cadmio, arsénico, mercurio.
                    • Venenos: insecticidas (clordane), herbicidas (paraquat), fósforo elemental,
                      setas, venenos de serpiente, picaduras, toxinas bacterianas, síndrome de
                      shock tóxico.
                    • Miscelánea: dextranos, EDTA, radiación, silicona, épsilon-aminocaproico,
                      gammaglobulinas i.v., sobredosis de manitol, ésteres del ácido fumárico.

Nefrotoxinas        • Pigmentos:
Endógenas:               1. Mioglobina (rabdomiolisis): abuso del alcohol, compresión muscular,
                             convulsiones, trastornos metabólicos, drogas e infecciones.
                         2. Hemoglobina: reacciones transfusionales, destrucción mecánica de
                             hematíes, defectos genéticos, agentes químicos, picaduras de insectos,
                             infecciones (malaria), golpe de calor, quemaduras, infusiones i.v. de
                             agua destilada (resección transuretral).
                         3. Otros: metahemoglobinemia, hiperbilirrubinemia.
                    • Cristales: ácido úrico, oxalato, calcio.
                    • Productos relacionados con tumores: síndrome de lisis tumoral, proteinas
                      intratubulares (riñón de mieloma).

Tabla 31.2.- Causas de necrosis tubular aguda nefrotóxica.

2.2.2.- AFECTACIÓN INTERSTICIAL
Descenso de la tasa de filtración glomerular resultado de inflamación intersticial que
suele ocurrir en el curso de procesos infecciosos y reacciones de hipersensibilidad a
fármacos, aunque existen otras posibles etiologías (tabla 31.3). Supone el 3% de las
IRA en algunas series.

Infecciones                 • Invasión directa: estafilococo, gramnegativos, leptospiras, brucela,
                              hongos, fiebre hemorrágica por virus.
                            • Efectos indirectos: estreptococo, neumococo, tifoidea, difteria,
                              legionella.
Fármacos                    • Antibióticos: B lactámicos (penicilina G, meticilina, ampicilina,
                              cefalotina), sulfonamidas, rifampicina, quinolonas.
                            • AINE: naproxeno, fenoprofeno, ibuprofen, glafenina.
                            • Diuréticos: tiazidas, furosemida.
                            • Otros: cimetidina, alopurinol, fenitoína, interferón alfa y gamma.
Infiltración Intersticial   • Leucemia, Linfoma, Sarcoidosis.
Idiopática                  • Diagnostico de exclusión.
Tabla 31.3.- Causas de IRA túbulointersticial

                                                                                       Página 303
INSUFICIENCIA RENAL AGUDA


2.2.3.- AFECTACION GLOMERULAR
Las nefropatías glomerulares son responsables del 15-20 % de las IRA. Las
glomerulonefritis que con mayor frecuencia se asocian a IRA son: glomerulonefritis
aguda postinfecciosa (postestreptocócica, asociada a shunt o endocarditis),
glomerulonefritis proliferativa extracapilar, glomerulonefritis proliferativa mesangial
IgA, glomerulonefritis membranoproliferativa, y las glomerulonefritis asociada a lupus
eritematoso sistémico y vasculitis.
2.2.4.- AFECTACIÓN VASCULAR
Las lesiones vasculares a diferentes niveles pueden producir IRA parenquimatosa (tabla
31.4). El daño renal se produce por disminución o ausencia de perfusión renal. En la
enfermedad renovascular aguda el descenso del filtrado glomerular se produce por
obstrucción de la arteria o vena renales, en riñón único ó con enfermedad renal
bilateral.


Lesión de Vaso Grueso        • Arterial: trombosis, embolia, vasculitis, disección de aneurisma
                               aórtico.
                             • Venoso: trombosis.
Lesión de Vaso Pequeño       • HTA maligna, síndrome hemolítico-urémico, crisis de
                               esclerodermia, preeclampsia, enfermedad ateroembólica del
                               colesterol, vasculitis, nefritis por irradiación, síndrome
                               antifosfolípido.
Tabla 31.4.- Causas de IRA por lesión vascular

2.3.- IRA OBSTRUCTIVA O POSTRENAL
En la obstrucción urinaria la IRA se produce por el aumento retrógrado de la presión en
las vías urinarias, que provoca una reducción del gradiente de presión y del filtrado
glomerular. Las causas de uropatía obstructiva quedan resumidas en la tabla 31.5.


Nivel Ureteral (bilateral   • Obstrucción intraureteral: litiasis, coágulos, tumores, necrosis papilar,
o unilateral en riñón         edema ureteral 2º a cateterismo, amiloidosis localizada, pelota
único).                       fúngica.
                            • Obstrucción extraureteral: tumor (cérvix, próstata), Fibrosis
                              periureteral, inflamación de aneurisma aórtico, ligadura accidental,
                              endometriosis, hemorragia retroperitoneal.
Nivel Vesical-Uretral       • Litiasis, coágulos.
                            • Carcinoma vesical.
                            • Infección vesical (bacteriana, tuberculosis, micosis).
                            • Vejiga neurógena o agentes bloqueantes ganglionares
                            • Hipertrofia benigna y maligna de próstata.
                            • Valvas, estenosis, y tumores de uretra.
Tabla 31.5.- Causas de IRA obstructiva.


Página 304
INSUFICIENCIA RENAL AGUDA


3.- DIAGNÓSTICO
Ante una concentración elevada de productos nitrogenados y/o disminución de la
diuresis debe iniciarse un proceso deductivo que permita discernir el tipo de
insuficiencia renal y su origen. Este proceso se basa en la anamnesis y la utilización
secuencial de pruebas complementarias.

3.1.- CRITERIOS ANALÍTICOS DE IRA.
En general, cuando la creatinina sérica es superior a 1.5 mg/dl en pacientes con
función renal previa normal, ó incremento del 50 %, sobre su creatinina basal en
aquellos otros con insuficiencia renal conocida.

3.2.- ¿INSUFICIENCIA RENAL AGUDA Ó CRÓNICA?.
Algunos datos de la historia clínica del paciente pueden sugerir que nos encontramos
ante una Insuficiencia renal crónica (IRC):
• Historia previa de proteinuria, hematuria, hipertensión ó diabetes. Historia familiar de
  nefropatía (poliquistosis, enfermedad de Alport , familiar en diálisis).
• Presencia síndrome urémico (poliuria, nicturia, polidipsia, calambres, prurito, astenia,
  anorexia, nauseas y/o vómitos matutinos), bien tolerado de varios meses de
  evolución.
• En la IRC los productos nitrogenados permanecen constantes mientras que en la IRA
  ó IRC reagudizada la creatinina asciende al menos 0.5 mg/día. La anemia bien
  tolerada y la hipocalcemia < 8 mg/dl son también sugerentes de IRC.
• Los riñones pequeños en la ecografía son típicos de una IRC. Los riñones normales o
  grandes son más frecuentes en las IRA, pero no implican un diagnostico definitivo.
  Algunos procesos como la diabetes y enfermedades infiltrativas pueden presentar IRC
  muy severa con siluetas renales de tamaño normal.

3.3.- DESCARTAR IRA OBSTRUCTIVA.
La historia clínica y la ecografía renal son las herramientas fundamentales. Destacar,
no obstante, que hay casos de obstrucción urinaria sin dilatación de vía (fibrosis
retroperitoneal, tumores etc.), en los que un alto índice de sospecha clínica es
fundamental para el diagnóstico y tratamiento adecuados.

3.4.- IRA PRERRENAL VS PARENQUIMATOSA.
Además de los datos de la historia y exploración clínicas los índices analíticos
urinarios (tabla 31.6), son útiles para distinguir la IRA prerrenal de la
parenquimatosa.



                                                                              Página 305
INSUFICIENCIA RENAL AGUDA


INDICES DIAGNÓSTICOS              IRA PRERRENAL         IRA PARENQUIMATOSA
Osmolalidad Orina (mOsm/Kg)              >500                    <250
Sodio Orina                               <10                     >20
Creatinina O/Creatinina P                 >40                     <20
Urea O/Urea P                             >8                      <3
Densidad                                 >1018                  < 1012
Fracción Excreción de Sodio*              <1                      >1
Índice de Insuficiencia Renal**           <1                      >1
Tabla 31.6.- Índices diagnósticos de IRA prerrenal y parenquimatosa.
*Fracción de excreción de sodio = (Na O x Creat P / Na P x Creat O) x 100
**Indice de insuficiencia renal= Na O x Creat P / Creat O


El examen cuidadoso del sedimento urinario y el conocimiento de la cantidad y cualidad
de las proteinas de la orina son fundamentales para el diagnóstico diferencial de la
IRA.

3.5.- CAUSA DE LA INSUFICIENCIA RENAL AGUDA.
En la etiología de la IRA lo primero es descartar la IRA prerrenal y obstructiva. Después
valorar cuidadosamente la posibilidad de nefrotoxicidad. Por último considerar el resto
de enfermedades que producen IRA parenquimatosa. En la evolución ulterior de la IRA
pueden estar indicadas otras exploraciones como eco Doppler, TAC, gammagrafía,
angiografía y biopsia renal.


4.- TRATAMIENTO

4.1.- IRA PRERRENAL:
4.1.1- IRA POR PÉRDIDAS.
El objetivo del tratamiento es restaurar la volemia con líquidos de calidad
similar a los perdidos.
   • Hemoderivados:           La   sangre    es   de   elección   en   los   casos   de
     hemorragias.
   • Soluciones cristaloides: El salino isotónicorepone los déficits de agua
     y sodio, y es de elección en los pacientes con deplección de líquido
     extracelular. El suero glucosado 5% aporta agua libre y su principal
     indicación es reemplazar las pérdidas insensibles o corregir la
     hipernatremia por déficit de agua. Las soluciones de Ringer y Ringer-
     lactato contienen Cl, Na, K+ y Ca++ , en concentraciones fisiológicas y
     lactato (que se     metaboliza a bicarbonato). Teóricamente son más


Página 306
INSUFICIENCIA RENAL AGUDA


     fisiológicas, pero en la práctica no ofrecen        ventajas sobre la solución
     salina isotónica.
   • Soluciones coloides producen una expansión del espacio intravascular más
     duradera (4-5 horas). La seroalbúmina puede ser útil temporalmente en ciertas
     IRA con hipoalbuminemia. Los polímeros de gelatina (Hemocé) tienen alta
     viscosidad y peso molecular, carecen de nefrotoxicidad y no tiene efectos
     deletéreos sobre la coagulación sanguínea. Los dextranos por sus efectos
     secundarios no aportan nada a los polímeros.
El ritmo de infusión de los líquidos es relativamente arbitrario, porque las fórmulas
que sirven para calcular el déficit agua en pacientes depleccionados no son exactas. La
turgencia de la piel, y los incrementos de peso, presión arterial, presión venosa
central, diuresis y concentración de sodio en orina, son parámetros clínicos a valorar.
En pacientes críticos está indicada la monitorización hemodinámica con catéter de
Swan-Ganz. Cuando la situación lo permite se aconseja una reposición gradual para
evitar la sobrecarga de volumen. Una pauta avalada por la práctica es reponer a un
ritmo de 50-100 ml/h, al que se deben añadir el volumen de orina, las pérdidas
insensibles (600-1000 ml/día) y otras (diarrea, drenajes, etc.).
Cuando se corrigen los factores prerrenales (generalmente con PVC entre 6-8 cm H2O)
suele recuperarse la diuresis y mejorar la función renal, de lo contrario hay que
sospechar una evolución a NTA isquémica. En ese caso, está indicado reducir el ritmo
de infusión de fluidos y la administración de diuréticos de asa (furosemida 40- 200 mg
cada 4-8 horas).

4.1.2.-    IRA CON DISMINUCIÓN DEL VOLUMEN CIRCULANTE Y AUMENTO DEL
          AGUA TOTAL.
Ejemplos de esta situación son la insuficiencia cardiaca, hipertensión portal y síndrome
nefrótico. El tratamiento debe ser el de la enfermedad de base, restricción de agua y
sal, utilización cuidadosa de expansores de volumen y diuréticos (evitar los ahorradores
de potasio, con Cr sérica >2 mg/dl, por el riesgo de hiperpotasemia).

4.1.3.- IRA ASOCIADO A FRACASO CIRCULATORIO (SHOCK).
En estos casos junto con el tratamiento etiológico y corrección de factores prerrenales
pueden estar indicadas las drogas vasoactivas. Dopamina a dosis de 1-3 mcg/Kg/min.,
produce vasodilatación renal y puede estimular la diuresis en pacientes con oliguria
por hipoperfusión renal. Otros fármacos utilizados en este contexto son la dobutamina
(inotropo) y la noradrenalina (vasopresor). Se utilizan con bomba de infusión y
habitualmente en unidades de cuidados intensivos.




                                                                            Página 307
INSUFICIENCIA RENAL AGUDA


4.2.- IRA OBSTRUCTIVA.
El único tratamiento adecuado es la resolución de la causa de obstrucción. En las
obstrucciones bajas (uretra, próstata) suele ser suficiente la colocación de una sonda
uretral. En las obstrucciones ureterales el tratamiento de derivación inicial consiste en
realizar una nefrostomía percutánea con control ecográfico ó cateterismo ureteral
mediante cistoscopio, según las circunstancias.


4.3.- IRA PARENQUIMATOSA.
El tratamiento dependerá en gran medida de cual sea la etiología. En general siempre
hay que corregir los factores prerrenales, suspender nefrotoxinas y ajustar las dosis de
fármacos de eliminación renal. El uso de diuréticos de asa puede estar justificado en
los primeros días de la IRA parenquimatosa, debido a un efecto beneficioso directo y
por la posibilidad de obtener diuresis que facilita el manejo del enfermo.


4.4.- TRATAMIENTO DE LAS COMPLICACIONES.

4.4.1.- SOBRECARGA DE VOLUMEN Y EDEMA AGUDO DE PULMÓN.
Debido con frecuencia a hidratación vigorosa en un intento por restaurar la diuresis y
recuperar la función renal. El tratamiento en los casos leve-moderado consiste en
restricción d líquidos, oxigenoterapia, control de hipertensión y diuréticos de asa
             e
(furosemida a dosis altas, 80-250 mg) que puede repetirse cada 4 -6 horas. Cuando no
se responde al tratamiento diurético el tratamiento de elección es la ultrafiltración con
un monitor de hemodiálisis.

4.4.2.- ALTERACIONES ELECTROLÍTICAS Y EQUILIBRIO ÁCIDO-BASE.
   • La hiperpotasemia, es una complicación frecuente y causa de mortalidad. Los
     AINE, IECA y diuréticos ahorradores de potasio pueden actuar como
     desencadenantes. La hemodiálisis está indicada en la hiperpotasemia severa
     (K+>7.5 mEq/l ó presencia de repercusión grave en el ECG), cuando no se prevé
     su corrección con medidas farmacológicas.
   • La hipokaliemia puede verse en la fase poliúrica de la IRA ó cuando existen
     pérdidas extrarrenales. La administración de potasio debe ser cuidadosa.
   • La acidosis es la alteración ácido-básica mas frecuente. Se trata cuando el pH es
     menor de 7.2 ó el bicarbonato plasmático es inferior de 16 mEq/l.
   • La hiponatremia es frecuente en la IRA oligúrica y la hipernatremia en las IRA
    con pérdidas hipotónicas y fase de recuperación de la NTA. Su manejo es el
    habitual, la diálisis ayuda a repararlos.




Página 308
INSUFICIENCIA RENAL AGUDA


   • La hipercalcemia, excepto cuando es la causa de la insuficiencia renal (Vg.
     mieloma), no se observa en la IRA. La hipocalcemia es más frecuente pero no
     suele plantear problemas, excepto en la recuperación de IRA por rabdomiolisis.
     Se trata con calcio y quelantes del fósforo.
   • La hiperfosforemia se corrige con quelantes del fósforo y diálisis.
   • La hipermagnesemia es frecuente, pero no es un problema mayor en la IRA.

4.4.3.- RETENCIÓN NITROGENADA.
Se controla con restricción proteica en la dieta y diálisis. La diálisis se realiza con cifras
de urea de 200 mg/dl y/o creatinina 8-9 mg/dl. Concentraciones ligeramente más altas
que las citadas pueden tolerarse sobre todo si el paciente mantiene o inicia diuresis.
4.4.4.- INFECCIONES.
Es una complicación frecuente en la IRA y primera causa de mortalidad. La aparición
de infecciones se ve favorecido por el uso de sonda vesical y catéteres venosos
periféricos y centrales necesarios para monitorizar a los pacientes y como acceso
vascular para hemodiálisis. Estos se deben retirar tan pronto sea posible.
4.4.5.- HEMORRAGIA DIGESTIVA.
Favorecida por la diátesis hemorrágica de la uremia. Esta indicada la profilaxis con
antagonistas H2 (ranitidina), antiácidos (hidróxido de aluminio), ó sucralfato.


4.5.- TRATAMIENTO DIALÍTICO.
En principio está indicado en todo paciente con IRA establecida y con criterios de
recuperación. Debe iniciarse precozmente para evitar las complicaciones de la uremia.
Las indicaciones habituales son: 1.- Corregir la hiperpotasemia y acidosis urémica, no
corregibles de otro modo. 2.- Controlar la sobrecarga hídrica con insuficiencia cardiaca
y/o hipertensión arterial de difícil control 3.- Disminuir los productos nitrogenados en
sangre.
Contraindicaciones relativas de la diálisis pueden ser la enfermedad de Alzheimer,
demencia multi-infarto, síndrome hepatorrenal, cirrosis avanzada con encefalopatía y
tumor maligno avanzado.


5.- MEDIDAS DE PREVENCIÓN
Un número elevado de casos de IRA se produce en el medio hospitalario y muchos
pueden ser evitados. En el proceso de prevención hay dos escalones:




                                                                                 Página 309
INSUFICIENCIA RENAL AGUDA


1º.- Identificar los pacientes susceptibles: vg. insuficiencia renal crónica,
     diabetes, mieloma, amiloidosis, síndrome nefrótico, edad avanzada y
     cirróticos.
2º.- Medidas generales de prevención:
   • Asegurar un buen estado de hidratación, previo a procedimientos con contrastes
    radiológicos intravenosos, con solución salina iso ó hipotónica.
   • Ajuste de fármacos potencialmente nefrotóxicos al grado de insuficiencia renal.
    Destacar que en los ancianos y cirróticos la cifra de creatinina sérica suele
    sobrestimar el aclaramiento de creatinina real.
   • Evitar los AINE e IECA en pacientes con insuficiencia renal crónica y los que
    tienen riesgo de hipoperfusión renal.
   • Utilización racional de diuréticos.




Página 310
CRISIS HIPERTENSIVAS


Capítulo 32

CRISIS HIPERTENSIVAS
Maestre A., Piedecausa M., Masiá M., Martín-Hidalgo A.




DEFINICIÓN.
Se denomina crisis hipertensiva a aquella tensión arterial (TA) muy elevada,
arbitrariamente establecida entre 120-130 mm Hg de tensión arterial diastólica (TAD)
y/o TAS > 200 mm Hg.



Causas de crisis hipertensivas.

   Ø Aumento brusco de la TA en hipertensión crónica.

   Ø Hipertensión renovascular.

   Ø Enfermedad renal parenquimatosa. Glomerulonefritis aguda.

   Ø Esclerodermia y otras colagenopatías.

   Ø Vasculitis.

   Ø Introducción de la administración de agentes antihipertensivos (clonidina,
      bloqueantes adrenérgicos).
   Ø Ingestión de drogas simpaticomiméticas (cocaína y anfetaminas).

   Ø Feocromocitoma.

   Ø Eclampsia y preeclampsia.

   Ø Ingesta de tiramina en tratamiento con IMAOS.

   Ø Hiperactividad autonómica (Guillain-Barré o síndrome de sección medular).

   Ø Traumatismo craneal.

   Ø Tumores secretores de renina.




                                                                         Página 311
CRISIS HIPERTENSIVAS


Dentro de lo que conocemos como crisis hipertensivas podemos distinguir:
   - Urgencia hipertensiva: es aquella en la que existe elevación en las cifras de
     tensión arterial pero no hay daño orgánico por lo que su objetivo es reducir estas
     cifras en un plazo de 24 a 48 horas generalmente aplicando tratamiento vía oral.
   - Emergencia hipertensiva: es aquella en la que existe elevación en las cifras de
     tensión arterial acompañada de daño en alguno de los órganos diana
     (encefalopatía hipertensiva, ACVA, insuficiencia cardiaca, cardiopatía isquémica,
     eclampsia, preeclampsia, aneurisma disecante de aorta, hipertensión maligna,
     feocromocitoma, postoperatorio, insuficiencia renal, epistaxis severa, traumatismo
     craneoencefálico, entre otras...).
   - Falsa urgencia hipertensiva o HTA reactiva: pacientes hipertensos o no que
     en determinadas situaciones (dolor intenso, estrés...) presentan cifras de tensión
     arterial elevadas que no requieren tratamiento específico; estas crisis
     generalmente ceden con analgesia o sedación.



DIAGNÓSTICO.
Anamnesis: historia de HTA (existencia previa de hipertensión, regularidad o
interrupción brusca del tratamiento antihipertensivo, antecedentes familiares de
hipertensión, ingesta de fármacos que aumenten la TA, reacciones adversas al
tratamiento hipertensivo...), existencia de afectación neurológica (cefalea, confusión,
náuseas, vómitos, mareo, visión borrosa...) o de otros órganos diana.
Exploración física: dirigida a la evaluación de la posible repercusión sobre órganos
diana. Es imprescindible la realización de fondo de ojo para descartar la presencia de
hipertensión maligna o acelerada.
Exploraciones complementarias: se deberá solicitar:
   - Hemograma; para descartar anemia hemolítica en las vasculitis agudas y en la
     HTA maligna.
   - Bioquímica; la urea y la creatinina aumentarán en insuficiencia renal; una
     hipoglucemia puede elevar la TA y simular una encefalopatía hipertensiva; en la
     insuficiencia renal severa puede haber hiperpotasemia y en hipertensiones
     malignas se produce hipopotasemia en un 50%.
   - Sistemático y sedimento de orina; la presencia de microhematuria o proteinuria
     puede sugerir una glomerulonefritis.
   - ECG; para descartar signos de isquemia, hipertrofia ventricular con presencia o no
     de sobrecarga ventricular o alteraciones compatibles con hiper o hipopotasemia.
   - Rx de tórax; para descartar cardiomegalia, aneurisma de aorta, insuficiencia
     ventricular izquierda.

Página 312
CRISIS HIPERTENSIVAS


En caso de HTA severa es necesario instaurar el tratamiento sin esperar estos
resultados.



TRATAMIENTO.
Generalidades:
Antes de instaurar tratamiento hay que tener en cuenta que:
1) Las cifras tensionales no son las que indican una situación de emergencia o
   urgencia hipertensiva; es la clínica y situación del paciente lo que prevalece.
2) La TA debe ser tomada con unas mínimas normas: tumbar al paciente en una
   camilla, y a ser posible, en ambiente relajado y en silencio.
3) Una actitud demasiado agresiva puede ser más perjudicial que la simple elevación
   de la TA, por poder condicionar una hipoperfusión de los órganos vitales secundaria
   a una hipotensión brusca.
4) El objetivo del tratamiento es la disminución de la TA, no la normalización. No se
   debe reducir la TA media más de un 25% o conseguir cifras menores a 160/100.
5) Se ha comprobado que con reposo se pueden controlar hasta un 45% de las crisis
   HTA remitidas a un hospital.
Actitud en una crisis HTA:
Ø Cuando existen cifras de TAD<115 mmHg en pacientes asintomáticos y con
   fundoscopia normal, no es necesario tratamiento urgente, debiéndose ajustar
   medicación antihipertensiva de base y remitir a control por su médico habitual.
Ø Cuando existen cifras de TAD mayores o iguales a 115 mmHg, fundoscopia con
   retinopatía I-II y sin sintomatología de afectación de un órgano diana, requieren
   tratamiento por vía oral. A la hora deben controlarse las cifras de TA, si la TAD
   desciende puede remitirse al paciente a su domicilio. Si no existe respuesta se
   puede administrar una nueva dosis oral y establecer una vigilancia de seis horas. Si
   al cabo de este tiempo desciende se podrá dar de alta al paciente. Si no existe
   respuesta, seguir la evolución en el Servicio de Urgencias o la Unidad de Corta
   Estancia (UCE).
Ø Cuando la TAD sea 115 mmHg, con retinopatía III-IV y/o sintomatología del
   paciente, se procederá a la administración de tratamiento hipotensor vía parenteral
   e ingreso del paciente en planta o UCE.


En el caso de sospecha de HTA secundaria y/o HTA severa se deberá remitir al
paciente a la Unidad de Factores de Riesgo Vascular del Hospital.



                                                                           Página 313
CRISIS HIPERTENSIVAS


Fármacos a emplear:



                                Dosis               Inicio          Efectos secundarios

Vía oral
Captopril                     25-50 mg            15-30 min.    Taquicardia, hipotensión, IRA
                                                                en estenosis arteria renal o
                                                                monorrenos.
Nifedipino *                  10-20 mg             5-15 min.    Taquicardia, cefalea,
                                                                rubefacción facial.
                                                                Evitar en la EAo, ACV e IAM.
Labetalol                    200-400 mg          15-120 min.    Broncoconstricción y bloqueo
                                                                AV. Broncoconstricción y
                                                                bloqueo AV.
Vía parenteral
Nitroprusiato sódico          (ver tabla)         Inmediato     Náuseas, vómitos, sacudida
                                                                muscular, sudoración.
Labetalol                 50-80 mg en bolus      5-10 minutos   Vómitos, prurito, odinofagia,
                        cada 10 min. (no más                    vértigo, bloqueo cardíaco,
                          de 300 mg) ó 0.5-2                    hipotensión.
                        mg/min. en perfusión
                                   i.v.
Enalapril               1.25-5 mg cada 6          15 minutos    Descenso brusco de la tensión
                        horas i.v.                              en estado con renina elevada;
                                                                respuesta variable.

Fentolamina             5-15 mg i.v. en bolus     1-2 minutos Taquicardia, rubefacción facial,
                                                              cefalea.
Hidralazina                  10-20 mg i.v.      10-20 minutos Taquicardia, rubefacción facial,
                            10-50 mg i.m.       20-30 minutos cefalea, vómitos.
Nitroglicerina             5-100µg/min. en       2-5 minutos Cefalea, vómitos,
                             perfusión i.v.                   metahemoglobinemia,
                                                              tolerancia.
Diazóxido                 50-100 mg en bolus     2-4 minutos Náuseas, rubefacción facial,
                         i.v. ó 15-30 mg/min.                 taquicardia, dolor torácico.
                              en perfusión

* El agente más utilizado hasta ahora era el Nifedipino sublingual, sin embargo recientemente se
han descrito serios efectos secundarios como consecuencia de la imposibilidad de controlar el
grado de caída de la tensión arterial, de forma que en el último informe del VI Joint National
Committe (JNC) se señala a este fármaco usado vía sublingual como inadecuado sobre todo en
determinadas situaciones.




Página 314
CRISIS HIPERTENSIVAS


Tratamiento de la emergencia hipertensiva con Nitroprusiato:
El nitroprusiato sódico es el fármaco de primera elección en la mayoría de las
emergencias hipertensivas.
Este esquema muestra, de manera sucinta, el modo de empleo de la perfusión de
nitroprusiato. La perfusión se prepara con 25 mg (½ vial) en 500 cc de suero
glucosado al 5%. La administración debe efectuarse en menos de 4 horas. Debe
utilizarse una bomba de infusión, teniendo en cuenta que microgotas por minuto
equivalen a cc por hora. La dosis teórica oscila entre 0.5 y 4 µg/Kg/minuto.



                       CALCULO DE LAS DOSIS DESEADAS
Dosis (g)        0.5           1            1.5           2            3
Peso (Kg)                   Microgotas por minuto a perfundir
    30           19            37           56           75           112

    40           25            50           75           100          150
    50           31            62           93           124          186
    60           37            75          112           150          225
    70           44            87          131           175          262
    80           50           100          150           200          300
    90           56           112          169           224          337




                                                                    Página 315
CRISIS HIPERTENSIVAS


Tratamiento específico de las emergencias hipertensivas:


                                 Fármaco de                        Fármaco a
         Emergencia                               Alternativa
                                   elección                          evitar

Encefalopatía hipertensiva       Nitroprusiato      Labetalol      Betabloq.
                                    sódico                         Metildopa
                                                                   Clonidina

Infarto cerebral                   No tratar      Nitroprusiato    Betabloq.
                                                    Labetalol      Metildopa
                                                                   Clonidina

Hemorragia intracraneal            No tratar      Nitroprusiato    Betabloq.
                                                    Labetalol      Metildopa
                                                                   Clonidina

Angor, IAM                       Nitroglicerina   Nitroprusiato    Hidralazina
                                                    Labetalol      Diazóxido
                                                                   Ca- antag.

Edema agudo de pulmón            Nitroprusiato    Nitroglicerina   Betabloq.
                                       +                +          Diazóxido
                                 Furosemida        Furosemida      Hidralazina
                                                        +
                                                     Enalapril

Aneurisma disecante de aorta      Nitroprusiato    Trimetafán      Hidralazina
                                        +               +          Diazóxido
                                Betabloqueantes     Betabloq.       Minoxidil

Eclampsia                          Hidralazina      Labetalol      Betabloq.
                                                   Ca- antag.      Diuréticos
                                                  Nitroprusiato

Insuficiencia renal aguda        Nitroprusiato      Labetalol      Betabloq.
                                                   Diazóxido       Trimetafán
                                                   Ca- antag.

Hipertensión arterial maligna    Nitroprusiato      Labetalol      Betabloq.
                                                   Ca- antag.      Metildopa
                                                                   Clonidina

Anemia microangiopática          Nitroprusiato      Labetalol      Betabloq.



Página 316
HEMORRAGIA DIGESTIVA ALTA


Capítulo 33

HEMORRAGIA DIGESTIVA ALTA.
Sillero C., Gutiérrez A., Cuesta A. y Bonilla F.




INTRODUCCION.-
La Hemorragia Digestiva Alta (HDA) constituye uno de los problemas más serios que se
presentan en la práctica hospitalaria diaria, representando una incidencia de
aproximadamente 100 episodios de hospitalización por cada 100.000 adultos y año en
el mundo occidental.
Se trata de una de las urgencias más comunes en el Hospital General Universitario de
Elche, donde han sido controlados 2.423 casos documentados entre 1978 y 1993. En
esta amplia serie, la úlcera duodenal fue la responsable de la HDA en el 41% de los
casos, las lesiones agudas de mucosa (LAM) en el 18%; la úlcera gástrica en el 14% y
las varices esofágicas por hipertensión portal en el 11%. En un 16%, la hemorragia fue
debida a otras causas, entre las que destacan la esofagitis por reflujo, los tumores
gástricos y el Síndrome de Mallory-Weiss.
Aunque la presencia de hematemesis indica, invariablemente, que el sitio de la
hemorragia está situado por encima del ángulo de Treitz, la presencia de rectorragia o
melena puede poner en duda el nivel de sangrado. Si la HDA se manifiesta por
rectorragia, suele indicar hemorragia severa, con signos de inestabilidad
hemodinámica.
La endoscopia urgente y la endoscopia precoz (la efectuada en las primeras 24 horas),
han permitido reconocer la causa de la hemorragia en la mayor parte de los casos y,
consecuentemente, aplicar un tratamiento racional y efectivo.
MANIFESTACIONES CLINICAS.-
Son consecuencia de las respuestas fisiológicas del paciente a la pérdida de volumen
plasmático y dependen de la cuantía de la hemorragia, de la rapidez con que se
produce y de la capacidad de respuesta a la deplección de volumen. Oscilan entre
hipotensión poco a cusada y ligera palidez de la piel en los casos leves, hasta la
hipotensión extrema, taquicardia, palidez, frialdad, cianosis de la piel y oliguria,
manifestaciones que caracterizan al shock hipovolémico.
En las situaciones iniciales, el valor Hto. y la concentración de Hb. pueden ser
normales, o bien el descenso no refleja la gravedad de la hemorragia.
La velocidad de dilución plasmática y la recuperación del volumen intravascular es muy
variable según los individuos. Por otra parte, la interpretación de los datos analíticos
puede verse dificultada por la existencia previa de alteraciones en el volumen vascular


                                                                            Página 317
HEMORRAGIA DIGESTIVA ALTA


o por la administración de fluidos. En cualquier caso, los niveles de Hto. y Hb. dificult an
la interpretación de la gravedad de la hemorragia en los momentos iniciales y es
preciso servirse de otros parámetros clínicos.
La presencia de una hematemesis de sangre ya digerida (vómito “en poso de café”)
suele indicar una hemorragia de poca entidad o una hemorragia que ya cedió, llevando
la sangre residual algún tiempo almacenada en el estómago. Una melena abundante
produce distensión del recto y lipotimia por crisis vagal antes de que aquella sea
expulsada. A pesar de que la sangre almacenada largo tiempo en el colon procedente
de una lesión del mismo, pueda eliminarse en forma de melena; ésta, usualmente,
indica que la lesión se encuentra situada por encima de la válvula ileocecal.
CONDUCTA ANTE UN PACIENTE CON HDA AGUDA.-
En el Área de Urgencias, la actuación ante un paciente con HDA aguda, debe seguir los
siguientes pasos:
1. Confirmar el diagnóstico de HDA.
   El paciente con HDA presenta, generalmente, hematemesis y/o melena, si bien
   algunos presentan exclusivamente manifestaciones clínicas y biológicas de anemia,
   sin exteriorización de la hemorragia, siendo obligada su confirmación mediante
   tacto rectal y/o intubación nasogástrica. Por otra parte, hay que tener en cuenta
   que toda aparente hematemesis o melena no obedece siempre a sangrado
   digestivo, pudiendo tratarse de sangre deglutida y posteriormente expulsada con el
   vómito o la deposición. De esta manera, hay que interrogar sobre epistaxis previas,
   extracciones dentarias recientes, lesiones broncopulmonares, etc. Además, es
   preciso conocer que ciertos alimentos y medicamentos (hierro y bismuto), pueden
   originar heces de color negro, con aspecto de melena.
2. Colocación de, al menos, una vía venosa.
   Debe colocarse inmediatamente una vía venosa periférica. Si se presume una
   hipovolemia importante, es necesario disponer de dos vías, preferiblemente central
   una de ellas.
   Debe extraerse sangre para determinación rápida de los siguientes parámetros:
   Hemograma, urea, glucosa, creatinina e iones, como mínimo. Así mismo, debe
   determinarse el grupo sanguíneo y solicitar pruebas cruzadas. Sólo en
   determinados casos en necesario solicitar estudio de la coagulación.
   Deben reservarse 2-4 unidades de sangre, dependiendo de la situación del
   enfermo.
3. Determinación de las constantes vitales.
   Medir TA, FC y temperatura. Debe colocarse una sonda vesical en el paciente mal
   perfundido para control horario de la diuresis.



Página 318
HEMORRAGIA DIGESTIVA ALTA


4. Colocación de una sonda nasogástrica.
   Es necesario para valorar el aspirado y controlar la actividad pre-endoscópica de la
   hemorragia. El lavado con agua se realiza con tres fines: Estimar la cuantía de la
   hemorragia, calcular el ritmo de sangrado y aspirar el contenido gástrico para evitar
   el vómito y favorecer la endoscopia posterior. No se considera una forma de
   tratamiento ya que parece poco probable que una teórica vasoconstricción de la
   mucosa gástrica por agua fría pueda hacer ceder la hemorragia. No deben añadirse
   antiácidos al agua de lavado por su inutilidad y porque enmascaran la información
   endoscópica. La utilización de bolsas de suero salino frío como líquido de lavado no
   aporta ninguna ventaja y debe considerarse como un gasto inútil para el hospital.
   La no aspiración de sangre no excluye sangrado activo. La existencia de una lesión
   sangrante en duodeno que coexista con estenosis y/o espasmo pilórico puede ser
   compatible con un aspirado limpio. La aspiración de bilis excluye sangrado
   procedente de una úlcera duodenal.
   El aspirado debe ser manual, sin forzar el émbolo de la jeringa, para evitar la
   succión al adherirse el extremo de la sonda a la mucosa y una aspiración ineficaz
   además de poder provocar lesiones agudas de mucosa de carácter traumático.
   Ante la existencia de hemorragia severa cuya causa probable es la presencia de
   varices esofágicas, debe colocarse una sonda-balón de Sengstaken, especialmente
   si no es posible realizar endoscopia urgente.
5. Anamnesis rápida.
   Mientras se realizan los pasos anteriores, el paciente debe ser sometido a un
   interrogatorio básico que debe ir orientado, fundamentalmente, a los siguientes
   puntos:
   A. Historia de ingresos hospitalarios anteriores o de diagnósticos previos.
   B. En caso de no ser un paciente conocido, antecedentes de episodios hemorrá-
      gicos.
   C. Ingesta de medicación potencialmente gastroerosiva.
   D. Antecedentes de enfermedad hepática crónica o etilismo (sospecha de varices
      esofágicas como causa de la hemorragia).
   E. Historia de vómit os violentos previos al episodio hemorrágico (sospecha de
      Síndrome de Mallory-Weiss).
   F. Antecedentes de diátesis hemorrágica o anticoagulación.
6. Examen físico.
   Básicamente, estado de la consciencia, estado de la piel, constantes vitales y tacto
   rectal. Observar la posible existencia de estigmas cutáneos u otros hallazgos que
   indiquen la presencia de hepatopatía crónica.


                                                                            Página 319
HEMORRAGIA DIGESTIVA ALTA


7. Estimación rápida de la gravedad de la hemorragia.
   Se denomina Hemorragia Digestiva Aguda aquella que produce una pérdida
   rápida de sangre, conduciendo a un mayor o menor grado de hipovolemia.
   Se considera que una hemorragia es de carácter leve-moderado cuando la
   presión sistólica está por encima de 100 mmHg. y la frecuencia cardiaca es inferior
   a 100 p.m., sin objetivarse cambios con el ortostatismo. Existe ligera palidez de piel
   y de mucosas y la pérdida de sangre no suele ser superior a 500 ml.
   En la hemorragia grave , la presión sistólica baja de 100 mm. Hg. y la frecuencia
   cardiaca está por encima de 100 p.m., observándose cambios significativos en la
   presión arterial con el ortostatismo. Existen signos de hipoperfusión periférica y
   oliguria. Habitualmente, indica que la pérdida de sangre es alrededor de 1000 ml.
   Ocurre hemorragia masiva cuando se pierden de manera rápida 1.500 ml. o más
   de sangre, o bien, más del 25% del volumen sanguíneo circulante. Cursa con
   signos de shock hipovolémico.
   La manera rápida de estimar con aproximación la pérdida de sangre, incluye las
   siguientes consideraciones:
   A. Valoración por el paciente, de manera aproximada, de la cuantía de la
      hemorragia, de su rapidez y del número de episodios. ¿Se trató de
      hematemesis, melena o ambas cosas a la vez?, ¿fue, por el contrario, una
      rectorragia?.
   B. Investigar si existió disturbio de la consciencia o lipotimia. Si existió pérdida de
      conocimiento, ¿cuál fue su duración?.
   C. Cálculo según las constantes vitales.- Aparte de lo referido con anterioridad, una
      presión sistólica de 100 mmHg o menos (en un paciente previamente
      normotenso) y una FC superior a 100 p.m. suele indicar una pérdida de
      volumen plasmático de unos 1000 ml., que viene a representar
      aproximadamente un 20% del volumen plasmático total.
      Si la frecuencia cardiaca aumenta por encima de 20 y la presión arterial sistólica
      desciende más de 10 mm. Hg. en respuesta al cambio postural, la pérdida de
      sangre excede los 1000 ml.
8. Reposición de volumen.
   En condiciones ideales, la reposición de volumen debería ser controlada mediante la
   medida de la presión venosa central (PVC), especialmente en los pacientes con
   cardiopatía previa. Si esto no es posible, deberemos orientarnos mediante los
   signos físicos: TA, FC y diuresis.
   Si la hemorragia ha sido catalogada de grave y no se dispone todavía de la sangre
   solicitada, deben administrarse expansores del plasma a ritmo rápido, tratando de
   mantener una TA efectiva y una PVC alrededor de 10 cm. de agua. Como

Página 320
HEMORRAGIA DIGESTIVA ALTA


  expansores del plasma se utilizan substancias coloides y cristaloides: Dextrano y,
  preferiblemente, Gelatina (Hemocé®), que se administran por una de las vías,
  manteniendo la otra con suero salino fisiológico. La administración de sangre debe
  efectuarse de acuerdo a la pérdida estimada y a la rapidez del sangrado, pero
  también teniendo en cuenta la cantidad de fluidos administrados previamente.
  La decisión de cuándo transfundir sangre puede ser difícil de establecer teniendo en
  cuenta la poca fiabilidad inicial de los valores de Hto. y Hb., la dificultad para
  establecer la intensidad y rapidez del episodio hemorrágico, y la posibilidad de
  recurrencia. Aunque algunos han estimado la cifra de 8 g. de Hb. como límite para
  la transfusión sanguínea, el sentido común establece que debe ser transfundido el
  paciente con hemorragia persistente a pesar del tratamiento, aquellos en situación
  de hipovolemia franca o con signos de mala oxigenación tisular y aquellos con Hto.
  inferior a 20-25%, especialmente los que presentan factores de riesgo de
  resangrado o se prevé la posibilidad de cirugía temprana.
  La administración de sangre requiere consentimiento informado del paciente. En
  caso de hemorragia masiva puede no ser necesario esperar los valores
  hematimétricos y motivar una transfusión rápida con grupo sanguíneo 0 (Rh -), ya
  que de esta actuación puede depender la vida del paciente.
  La administración de plasma fresco o plaquetas debe considerarse sólo en aquellos
  pacientes que requieren numerosas unidades de sangre, en aquellos con
  alteraciones de los factores de la coagulación o cuando existe trombopenia severa.
  Es recomendable , en la HDA grave, la realización de un ECG para valorar posibles
  signos de isquemia o trastornos del ritmo cardiaco.
9. Oxigenoterapia.
  En la hipovolemia grave, administrar oxígeno en mascarilla, a una concentración del
  28%.
10. Endoscopia digestiva.
  Debe solicitarse lo antes posible, ya que existe una correlación directa entre la
  eficacia del diagnóstico endoscópico y el tiempo transcurrido desde el inicio de la
  hemorragia, pero sólo después de haber confirmado el diagnóstico de HDA, de
  haber practicado la reposición de volumen y, desde luego, siempre que la situación
  clínica del paciente no indique ningún riesgo. Son contraindicaciones formales de la
  endoscopia las siguientes:
         A. La negativa del paciente o la ausencia de colaboración.
         B. La presencia de shock o alteraciones de la consciencia.
         C. Infarto de miocardio o angina recientes; arritmia grave.
         D. La insuficiencia respiratoria aguda o cardiaca severa.
         E. La sospecha de perforación.



                                                                          Página 321
HEMORRAGIA DIGESTIVA ALTA


   Tampoco debe practicarse la endoscopia en el paciente con hemorragia masiva y
   riesgo de muerte por hipovolemia. En estas circunstancias no hay que perder el
   tiempo con medios diagnósticos porque la vida del paciente puede depender de una
   conducta terapéutica urgente, aún no sabiendo con c erteza la causa del sangrado.
   Hay que tener presente que no existe ninguna causa de HDA potencialmente no
   curable con cirugía. Por lo tanto, en esta situación, debe realizarse una consulta
   rápida con el cirujano y obviar la endoscopia, especialmente en el paciente con
   úlcera duodenal conocida. Por otro lado, la hemorragia masiva limita la visión
   endoscópica y el diagnóstico etiológico (mala seguridad diagnóstica), y las
   complicaciones (perforación y aspiración broncopulmonar), ocurren en el 0.5-1% de
   los casos.
   Es obligación del médico solicitante, más que del endoscopista, informar al paciente
   de la naturaleza de la exploración, de sus ventajas y de sus posibles
   complicaciones.
   La utilidad de la endoscopia en la HDA viene avalada por los siguientes hechos:
   A. Establece la causa de la hemorragia.
   B. Determina la actividad de la hemorragia o el riesgo de resangrado. Son criterios
      endoscópicos de sangrado:


             Activo:   Tipo Forrest Ia: Sangrado “a chorro”.

                       Tipo Forrest Ib: Sangrado “en sábana”.

             Reciente (Riesgo alto de resangrado):

                       Tipo Forrest II: Vaso visible o coágulo reciente.


   C. Eventualmente, puede emplear algún procedimiento terapéutico para cohibir la
      hemorragia. La Unidad de Endoscopia de la Sección de Medicina Digestiva de
      nuestro hospital, cuando es posible, realiza escleroterapia de varices esofágicas
      y de lesiones gastroduodenales sangrantes.
   D. Orienta hacia la conducta terapéutica posterior y la toma de decisiones.

   El tránsito gastroduodenal sólo estaría indicado practicarlo de urgencia cuando la
   hemorragia se ha estabilizado, no puede efectuarse la endoscopia y es necesario
   llegar a un diagnóstico temprano.




Página 322
HEMORRAGIA DIGESTIVA ALTA


CONDUCTA SEGUN LA GRAVEDAD Y LA EVOLUCION DE LA HEMORRAGIA.
Clasificación de la hemorragia según su evolución.-
Hemorragia autolimitada.- Es aquella en la que, durante más de 24 h., no hay
signos de sangrado: Aspirado gástrico normal, heces normales o restos de melena y
constantes vitales estables. El concepto de hemorragia autolimitada es independiente
de su gravedad inicial, excepto en el caso de hemorragia masiva en la que su
estabilización se logre mediante la intervención quirúrgica.
Hemorragia persistente.- Este concepto es también independiente de su gravedad
inicial. Ocurre cuando el valor Hto. desciende 5 puntos en 24 h. o 7 puntos en 48 h., o
cuando se requieren más de 1000 ml. por hora de fluidos para lograr el control
hemodinámico o el paciente precisa más de 5 unidades de concentrado de hematíes y
hay signos de hemorragia durante las primeras 24 horas.
Hemorragia recidivante.- Cuando reaparece la hemorragia una vez autolimitada
durante 6 horas o más.
Conducta a seguir.-
A. Toda HDA manifiesta clínicamente debe ser controlada inicialmente en el hospital.
B. Toda HDA grave o masiva debe ser conocida inmediatamente por el cirujano de
   guardia y el paciente controlado inicialmente en una unidad de vigilancia intensiva.
C. También debe estar en conocimiento del cirujano los casos que cumplan criterios
   de hemorragia persistente o recidivante, cuando se comprueba sangrado activo en
   la endoscopia o cuando existen signos de riesgo de resangrado (vaso visible o
   coágulo reciente adherido).
   En la hemorragia persistente o en la recidivante, son criterios orientativos de
   tratamiento quirúrgico la pérdida hemática superior a las 5 unidades de sangre en
   un periodo de 24 h., con inestabilidad hemodinámica persistente, así como la
   recidiva hemorrágica grave tras un periodo de estabilización.
D. Así pues, el pronóstico de la HDA depende fundamentalmente de la intensidad y
   recidiva de la hemorragia, pero también de la existencia de enfermedades
   asociadas y de la edad del paciente (mayores de 60 años).
   La endoscopia proporciona la mejor información sobre el valor predictivo de
   resangrado y el pronóstico. Es un hecho conocido que los pacientes con úlceras
   gástricas o duodenales de diámetro inferior a 1 cm. y sin signos de riesgo
   endoscópico de resangrado rara vez resangran (aprox. 1%). Si no existen otros
   motivos para la hospitalización, estos pacientes pueden ser dados de alta en un
   plazo no superior a las 24 h. después de estabilización clínica.




                                                                           Página 323
HEMORRAGIA DIGESTIVA ALTA


NORMAS PARA EL CONTROL DEL PACIENTE CON HDA NO GRAVE Y
AUTOLIMITADA.
Como ha quedado referido, cuando el paciente está hemodinámicamente estable, debe
realizarse una endoscopia digestiva que, en la mayor parte de los casos, nos dará el
diagnóstico y establecerá el riesgo de resangrado para una ulterior conducta. Según la
información endoscópica, un pequeño número de pacientes podrán ser enviados de
nuevo a su domicilio por la inexistencia de lesión potencialmente sangrante o bien por
haberse tratado de una HDA clínicamente irrelevante con hallazgos endoscópicos de
poca entidad. Otro pequeño número de pacientes deberán ser intervenidos con
carácter urgente.
Los enfermos con factores endoscópicos de riesgo de resangrado (varices esofágicas,
úlcera gástrica o duodenal con vaso visible o coágulo adherido), tras su estabilización,
deben ser ingresados en una planta de hospitalización a cargo de la Sección de
Medicina Digestiva y, eventualmente, del Servicio de Cirugía.
Aquellos otros que no entren en esta categoría deben ser controlados en la Unidad de
Corta Estancia siempre que no exista otro motivo de ingreso hospitalario. Tras su
estabilización (Hb. superior a 10 g/l. y TA sistólica superior a 100 mm. Hg.), pueden
ser enviados a su domicilio con un periodo de estancia hospitalaria no superior a 24 h.
Una vez terminada la actuación en el Área de Urgencias, si es necesario programar el
ingreso del paciente, ya en la Unidad de Corta Estancia ya en la Planta de
Hospitalización, deben establecerse las siguientes medidas:
1. Dieta absoluta o dieta líquida según la información endoscópica.
2. Sonda nasogástrica y control del aspirado. En todo caso, para la reinstauración o no
   de la sonda nasogástrica, tener en cuenta la información endoscópica si está
   disponible.
3. Control de TA, FC y diuresis.
4. Completar la reposición de volumen y mantener las necesidades basales con suero
   salino fisiológico alternando con suero glucosado al 5%. Si continúa la
   administración de sangre iniciada en el Área de Urgencias, realizar un control de
   Hto. y Hb. 15 minutos después de terminar la transfusión.
5. No es necesario prescribir enemas de limpieza salvo en el paciente con cirrosis
   hepática por el riesgo de encefalopatía.
6. Ranitidina: - Si es posible la vía oral: 150 mg. (1 compr.) cada 12 horas.
                  - Si es necesaria la vía i.v.: 50 mg. (1 amp.) cada 6-8 horas.
   O bien, Omeprazol:
                  - Si es posible la vía oral: 20-40 mg. (1-2 caps.) cada 12 horas.
                  - Si es necesaria la vía i.v.: 80 mg. (2 amp.) en bolus, seguidos de 40
                    mg. (1 amp) cada 8 horas. El omeprazol debe perfundirse en sol.
                    salina.
7. Considerar antiácidos o Sucralfato.




Página 324
HEMORRAGIA DIGESTIVA ALTA


          La siguiente figura, modificada de L. Laine (in Sleisenger y Fortran´s
 Gastrointestinal and Liver Disease, 60 ed., 1998), muestra un algoritmo para el manejo
 de los pacientes con causas de HDA de mayor riesgo, según los hallazgos
 endoscópicos.



                                                          HDA




            ULCERA G-D.                         VARICES ESOFÁGICAS.            S. MALLORY-WEISS.




                            Hemorrag. activa     Esclerosis vs             Hemorrag.       Hemorrag. no
  No riesgo. Coág. Rec.      o vaso visible. ligadura en bandas.            activa.          activa.




 Trat. méd. Trat. méd.            Esclerosis.                               Esclerosis.     Trat. méd.




                                       Vigilancia intensiva: 1 día.
Alta en 24 h.   Hospit. 3 dias.     Hospitalizac. convenc.: 3 días.      Hospit. 2 días.   Alta en 24 h.



 TRATAMIENTO DE LESIONES ESPECIFICAS.
 1. Esofagitis por reflujo.- En el paciente diagnosticado por endoscopia de Hernia
    Hiatal y hemorragia debida a esofagitis, debe evitarse en lo posible una nueva
    intubación nasogástrica posterior a la endoscopia. El paciente puede ser tratado
    con Omeprazol y procinéticos (Cisaprida). Si no existe hipotensión, es conveniente
    incorporar al paciente en la cama.


                                                                                           Página 325
HEMORRAGIA DIGESTIVA ALTA


2. Síndrome de Mallory-Weiss.- La inmensa mayoría de los pacientes con
   Síndrome de Mallory-Weiss se recuperan con tratamiento conservador y no es
   necesario recurrir a la cirugía. La observación endoscópica de hemorragia en
   actividad puede indicar la esclerosis terapéutica de la lesión. En los casos de
   hemorragia persistente puede asociarse la administración i.v. de Somatostatina o
   de su análogo, el Octreótido. Rara vez, la existencia de una hemorragia masiva o
   persistente, puede obligar a consultar al cirujano. En una serie consecutiva de 153
   casos observados en nuestro hospital, no requirió tratamiento quirúrgico ninguno
   de ellos.
3. Lesiones agudas de mucosa.- No tienen un tratamiento específico salvo el
   referido con carácter general. Al tratamiento con Antagonistas H2 o IBP, puede ser
   útil asociar antiácidos o Sucralfato.
4. Varices esofágicas por hipertensión portal.- La conducta implica medidas
   específicas que serán analizadas en el capítulo correspondiente a las complicaciones
   de la cirrosis hepática. Estas medidas incluyen, fundamentalmente, el uso del
   taponamiento esofágico (sonda-balón de Sengstaken-Blackemore) y la
   administración de Somatostatina, Octreótido o Glipresina, además de la
   escleroterapia endoscópica o la ligadura “en bandas” de las varices.
5. Ulcera gástrica y duodenal.- Las úlceras gástrica y duodenal así como otras
   lesiones más raras, especialmente de tipo vascular, pueden ser susceptibles de
   tratamiento perendoscópico. El endoscopista puede optar por la inyección de
   Adrenalina en la periferia de la lesión o la inyección de Adrenalina más una
   sustancia esclerosante, como Etoxisclerol o Polidocanol, en toda ulceración
   técnicamente asequible y que implique alto riesgo de producir hemorragia
   persistente o recidivante, sangrado activo “a chorro” o sangrado reciente
   establecido por la presencia de vaso visible.




Página 326
URGENCIAS HEPATOBILIARES


Capítulo 34

URGENCIAS HEPATOBILIARES
Gutiérrez A., Vázquez N., Bonilla F. y Sillero C.




1. ICTERICIA
Concepto:
Es la coloración amarillenta de piel y mucosas, secundaria a la elevación de la
bilirrubina en el organismo. Es detectable cuando los niveles plasmáticos de bilirrubina
son mayores de 2-2,5 mg/dl (normal: 0,3-1). Existen 2 fracciones de bilirrubina:
   a) No conjugada o indirecta, liposoluble, su elevación no se acompaña de coluria.
   b) Conjugada o directa, hidrosoluble, se filtra por el riñón, su acúmulo produce
       coluria y en ocasiones decoloración de las heces (hipocolia o acolia).


Mecanismos de producción de ictericia:
1. AUMENTO DE PRODUCCION:
     - Anemia hemolítica (2-4 mg/dl).
     - Hiperbilirrubinemia por derivación: eritropoyesis ineficaz con destrucción de
       hematíes inmaduros: talasemia, anemia perniciosa, saturnismo.
     - Transfusión, reabsorción de hematomas.
2. TRASTORNOS DE CAPTACIÓN Y DEL TRANSPORTE PLASMÁTICO :
     - Secuelas de hepatitis víricas.
     - Recién nacidos en tratamiento con sulfamidas, que desplazan la bilirrubina de
       su unión a la albúmina.
3. ALTERACION DE LA CONJUGACION:
     - Déficit del sistema glucuronil-transferasa:
         • Ictericia neonatal
         • Enf. de Gilbert
         • Enf. de Crigler-Najjar
     - Inhibición del sistema glucuronil-transferasa:
         • Enf. de Lucey-Driscoll: paso transplacentario de estrógenos.
         • Ictericia por lactancia materna.



                                                                            Página 327
URGENCIAS HEPATOBILIARES


4. TRASTORNOS DE LA EXCRECION:
    - Ictericia no colestásica:
          • Enf. Dubin-Johnson.
          • Enf. Rotor.
    - Ictericia y colestasis intrahepática:
          • Hepatocelular:
                  - Hepatitis viral aguda.
                  - Hepatitis alcohólica.
                  - Hepatitis tóxica.
                  - Cirrosis
          • Defecto excretor:
                  - Colestasis medicamentosa.
                  - Colestasis del embarazo.
                  - Colestasis benigna postoperatoria.
                  - Sepsis bacteriana.
                  - Colestasis recurrente benigna.
                  - Nutrición parenteral
          • Lesión vías biliares intrahepáticas:
                  - Cirrosis biliar primaria.
                  - Colangitis esclerosante.
                  - Enf. de Caroli.
                  - Displasia arteriohepática.
                  - Enf. injerto contra huésped.
          • Compresión c. biliares intrahepáticos:
                  - Cáncer hepático.
                  - Metástasis hepáticas.
                  - Colangiocarcinoma.
                  - Granulomas.
    - Colestasis extrahepática:
          • No Neoplásica:
                  - Coledocolitiasis.
                  - Estenosis benigna.
                  - Pancreatitis aguda y crónica.
                  - Quiste hidatídico.
                  - Hemobilia.
                  - Ascaridiasis.
          • Neoplásica:
                  - Ca. cabeza de páncreas.
                  - Ca. ampolla de Vater.
                  - Ca. Colédoco.
                  - Ca. Vesícula.
                  - Adenopatías hiliares.




Página 328
URGENCIAS HEPATOBILIARES


Ante un paciente en que se sospeche la existencia de ictericia, se debe 1º) Confirmar
la misma, es decir, diferenciar de la coloración amarillenta de la piel que aparece en
otras situaciones, tales como la intoxicación por vitamina A, hipercarotinemia y tras
tratamiento con Rifabutina. 2º) Intentar clasificarla según el tipo de hiperbilirrubinemia
que presenta.


Actitud ante un paciente con ictericia en área de Urgencias.-
1. Historia clínica: En el área de Urgencias las pruebas analíticas son limitadas, de
   ahí la importancia de una buena historia clínica y una exploración minuciosa. Es
   fundamental conocer en todo paciente ictérico la coloración de la orina y de las
   heces. Estos datos clínicos, junto con otros datos analíticos indirectos, nos pueden
   orientar hacia qué fracción de bilirrubina está elevada. La existencia de coluria
   indica un aumento de la bilirrubina directa. Si además asocia acolia o hipocolia,
   puede afirmarse que existe colestasis.
   - Edad: La hepatitis viral suele ser más frecuente en adultos jóvenes mientras que
     la patología vesicular es más frecuente en mujeres y en edades medias.
   - Antecedentes quirúrgicos.
   - Existencia de historia familiar de ictericia: Gilbert, Dubin-Johnson, Wilson,
     anemias hemolíticas....
   - Existencia de enfermedad hepática previa.
   - Consumo de fármacos y sustancias hepatotóxicas.
   - Crisis biliares.
   - Embarazo.
   - Contacto con enfermos de hepatitis.
   - Punciones accidentales.
   - Forma de inicio:
            - Agudo asociado a:
                   Fiebre, dolor en hipocondrio derecho, coluria y acolia: Coledocolitiasis.
                   Fiebre, escalofríos, dolor en hipocondrio derecho: Colangitis.
                   Fiebre previa a ictericia: Hepatitis aguda.
                   Fiebre aislada: Sepsis por gram (-).
                   Embarazo (3º trimestre): Colestasis gravídica.
            - Agudo precedido por:
                   Dispepsia y astenia: Hepatitis vírica aguda.
                   Consumo de fármacos: Hepatitis tóxica.
                   Cirugía reciente: Colestasis postoperatoria.
            - Agudo con antecedentes de:
                   Crisis biliares: Coledocolitiasis.
                   Cirugía hepatobiliar: Estenosis de la vía biliar.
                   Biopsia hepática: Hemobilia.
            - Agudo sin otras manifestaciones:
                   Cáncer de páncreas o ampuloma, hemólisis.


                                                                                Página 329
URGENCIAS HEPATOBILIARES


          - Instauración progresiva y signos de hepatopatía crónica:
                Hepatitis alcohólica, cirrosis, hepatoma.
          - Comienzo insidioso:
                   Con prurito previo: Cirrosis biliar primaria.
                   Antecedentes de colitis ulcerosa: Colangitis esclerosante.
                   Dolor abdominal continuo y síndrome constitucional: Cáncer de
                   páncreas, hepatoma.
                   Asociada a urticaria: Hidatidosis hepática.
          - Disminución de la ictericia coincidente con HDA : Ampuloma.


2. Examen físico: Debe incluir una exploración física general e ir encaminada a
   investigar la existencia de signos de colestasis (xantomas, xantelasmas y lesiones
   de rascado) y de hepatopatía crónica: arañas vasculares, teleangiectasias, eritema
   palmar, ginecomastia, pérdida del vello axilar. La presencia de hipertrofia parotídea
   y Dupuytren palmar sugieren etilismo crónico. Otros signos como la hepatomegalia,
   ascitis, esplenomegalia y circulación colateral son manifestaciones de hipertensión
   portal. El hallazgo de una vesícula distendida a la palpación en H.D. (signo de
   Courvoisier-Terrier) es altamente característico de las obstrucciones en la vía biliar
   principal, habitualmente secundarias a ampuloma o cáncer de cabeza de páncreas.


3. Exploraciones complementarias: Ante un paciente con ictericia es necesario
   realizar:
   - Hemograma (anemia, leucocitosis).
   - Bioquímica, incluyendo glucosa, urea, creatinina, amilasa, Na, K, Ca, proteínas
     totales y bilirrubina (incluyendo sus fracciones, a ser posible). La determinación
     de transaminasas no se efectúa en Urgencias de forma rutinaria y sólo está
     indicada ante la sospecha de hepatitis aguda.
   - Estudio de coagulación, el cual es imprescindible en hepatitis aguda, pues indica
     la existencia de insuficiencia hepática, lo que condiciona el ingreso hospitalario;
     nos permite, por otra parte, conocer el grado de afectación hepática en pacientes
     con sospecha de hepatopatía previa.
   - Orina: buscando presencia de bilirrubina en la misma.
   - Radiografía de tórax y abdomen.
   - Ecografía abdominal: Se debe realizar de forma urgente ante la sospecha de
     colangitis o colecistitis.




Página 330
URGENCIAS HEPATOBILIARES


4. Tratamiento:
   - En caso de sospecha de colangitis tras la extracción de hemocultivos se deben
     administrar antibióticos i.v. (cefalosporina de 3º generación y aminoglucósido,
     previa valoración de la función renal, añadiendo en casos graves metronidazol),
     además de consultar con cirugía.
   - Prurito: Resincolestiramina 12 gramos al día repartidos en tres dosis, antes de las
     comidas, friegas con alcohol mentolado, anti-H1. En casos rebeldes al tratamiento
     inicial: fenobarbital 60-120 mg al día v.o.
   - Obstrucción de vía biliar y disminución del tiempo de protrombina: Vitamina K
     i.m., 10 mg al día, al menos durante 72 horas.
   - Etilismo activo: Tiamina 1 ampolla i.m. al día.
   - Analgesia: Metamizol, meperidina.


2. CRITERIOS DE INGRESO DE HEPATITIS VIRAL AGUDA
Ante un paciente con sospecha de hepatitis aguda, confirmada por cifras elevadas de
transaminasas, habitualmente 10 veces por encima de los valores normales, deben ser
ingresados aquellos con:
        -   Hipoglucemia.
        -   Encefalopatía.
        -   Descompensación hidrópica.
        -   Bilirrubina elevada.
        -   I de Quick inferior al 50%.
        -   Duda diagnóstica razonable.
        -   Duda sobre evolución desfavorable.
3. FALLO HEPÁTICO FULMINANTE
Síndrome clínico caracterizado por el rápido desarrollo de disfunción hepática (ictericia
y coagulopatía) y encefalopatía sobre un hígado previamente sano. Para algunos
autores el fallo hepático fulminante es aquel en el que la encefalopatía aparece 2
semanas tras la ictericia, y el subfulminante, cuando la encefalopatía aparece entre 2
semanas y 3 meses. Sus causas más frecuentes son los virus hepatotropos y los
fármacos, sobre todo el paracetamol.
Diagnóstico diferencial: Sepsis, preeclampsia, eclampsia y descompensación aguda
de pacientes con enf. hepática previa subyacente.
Tratamiento:
       - Ingreso en UCI y traslado a centro de referencia para posible trasplante
         hepático.


                                                                             Página 331
URGENCIAS HEPATOBILIARES


       - Identificar etiología: Existen ciertos tratamientos específicos: paracetamol (N-
         acetilcisteína), herpes (aciclovir), hígado graso del embarazo (inducción del
         parto).
       - Dieta pobre en proteínas, lactulosa 20 cc/8 horas v.o. o 100 cc diluidos en 300
         de agua v. rectal.
       - Determinaciones horarias de glucemia y glucosado o dextrosa hipertónicos
         (10-50%) para mantener la glucemia en torno a 100 mg/dl.
       - Profilaxis de HDA con anti-H2 (p.e. ranitidina 300 mg/24 h).
       - Vitamina K (i.m. o i.v.) 2 ampollas al día, 3 días al mes.
       - Si hemorragia o previo a exploraciones invasivas, administración de plasma
         fresco.
       - Si coma grado III ó IV, monitorizar PIC. Si existe hipertensión intracraneal
         manitol en bolus i.v. de 0,3-0,4 g/Kg. Reducir la estimulación sensorial.
       - Profilaxis antibiótica con cefalosporina de 3ª generación o ciprofloxacino.
       - En caso de shock, expansión de volemia, dopamina y/o dobutamina.


4. PATOLOGIA BILIAR AGUDA
Cólico biliar: Dolor continuo en HD o epigastrio irradiado a escápula, espalda y
hombro derecho. Su intensidad es creciente en 1 -2 horas, posteriormente alcanza una
fase de mantenimiento, resolviéndose con el paso del cálculo a duodeno o de nuevo a
vesícula. Se acompaña de vómitos con frecuencia. En la exploración física destaca el
dolor a la palpación en HD sin signos de irritación peritoneal. Se debe solicitar
amilasemia para descartar pancreatitis aguda.
Diagnóstico diferencial: Pancreatitis, ulcus péptico, diverticulitis, apendicitis retrocecal,
cólico nefrítico, patología pulmonar e IAM.
Tratamiento: Analgesia con metamizol 2 g i.v. diluidos en 100 ml de s. fisiológico a
administrar en 15´, repitiendo dosis a los 30´ en caso de persistencia del dolor.
Otras opciones analgésicas son el diclofenaco sódico 75 mg i.m. o el tramadol
(ampollas de 100 mg).
Se recomienda ingreso hospitalario en caso de persistencia de sintomatología a pesar
del tratamiento aplicado. Si el paciente queda asintomático, alta y tratamiento
domiciliario con Metamizol v.o. cada 6-8 horas.
Colecistitis aguda: Inflamación aguda de la pared vesicular, cuya etiología es litiásica
en el 95% de los casos. La colecistitis alitiásica suele presentarse en pacientes con
enfermedades sistémicas, insuficiencia renal, sepsis, quemados y politraumatizados.
Las características del dolor son similares a las del cólico hepático, asociándose

Página 332
URGENCIAS HEPATOBILIARES


frecuentemente a fiebre e ictericia. La analítica muestra leucocitosis con desviación
izquierda, y ocasionalmente amilasemias inferiores a 1000. A la exploración suelen
detectarse signos de irritación peritoneal en HD, áreas de empastamiento, vesícula
palpable y Murphy positivo. Se debe realizar siempre ecografía en Urgencias, la cual
muestra engrosamiento de pared, existencia de cálculos, presencia de doble contorno,
distensión de vesícula, Murphy ecográfico y en ocasiones líquido perivesicular. Solicitar
Rx tórax, abdomen y ECG.
Tratamiento: Siempre está indicado tratamiento quirúrgico, discutiéndose el
momento más adecuado para su realización. Este debe ser urgente (<48 horas) en
casos de deterioro clínico, colecistitis enfisematosa (típica de pacientes diabéticos,
caracterizada por estar ocasionada por gérmenes anaerobios, detectándose gas
intravesicular), en   perforación vesicular o sospecha de empiema o absceso
perivesicular.
Tto médico: Dieta absoluta, fluidoterapia, analgesia con Metamizol o meperidina.
En casos moderados con buen estado general amoxicilina/clavulánico 2/0,5 g/8 horas o
piperacilina-tazobactam 4/0,5 g/8 horas i.v. Otras alternativas son las cefalosporinas
de segunda generación solas o asociadas a aminoglucósidos, cefalosporinas de tercera
generación o quinolonas. Los pacientes inmunodeprimidos, diabéticos, con factores de
riesgo y edad > 70 años o con colecistitis enfisematosa pueden requerir tratamiento
con Imipenem 1 g/8 horas o la adición de metronidazol (1,5 g/24 horas) a alguna de
las opciones comentadas previamente.
Colangitis: Infección de la vía biliar obstruida, generalmente por cálculo
(coledocolitiasis), y más raramente por tumores, parásitos, colangitis esclerosante, etc.
Clínica: Fiebre, dolor abdominal, siendo frecuente la ictericia. Es posible su
manifestación como shock séptico. Analíticamente existe leucocitosis con desviación
izquierda, siendo un signo de mal pronóstico la existencia de leucopenia.
Tratamiento: Antibioterapia como en la colecistitis aguda.
Colecistectomía o esfinterotomía endoscópica en los previamente colecistectomizados o
con alto riesgo quirúrgico, con el fin de descomprimir la vía biliar. Se puede aplicar el
drenaje biliar transhepático percutáneo en casos de fracaso de la esfinterotomía.




                                                                             Página 333
COMPLICACIONES DE LA CIRROSIS HEPÁTICA


Capítulo 35

COMPLICACIONES DE LA CIRROSIS HEPÁTICA
Bonilla F., Gutiérrez A., Escolano C. y Sillero C.




INTRODUCCIÓN
La cirrosis hepática es una enfermedad crónica en cuyo curso evolutivo pueden
aparecer una serie de complicaciones lo suficientemente severas para ocasionar la
muerte del enfermo.
Las más importantes son:
         -   Hemorragia digestiva alta.
         -   Descompensación hidrópica.
         -   Peritonitis bacteriana espontánea.
         -   Encefalopatía portosistémica.
         -   Síndrome hepatorrenal.
En el presente capítulo se abordara en primer lugar los criterios de ingreso de los
pacientes con cirrosis hepática, y posteriormente cada una de las complicaciones
referidas.


CRITERIOS DE INGRESO DE UN PACIENTE CON CIRROSIS HEPÁTICA
Para establecer el criterio de ingreso deben tenerse en cuenta los antecedentes, la
evolución de la enfermedad, la etiología de la cirrosis, la presencia de complicaciones,
e incluso, el entorno social y cultural del paciente.
Criterios absolutos de ingreso.
         -   Hemorragia digestiva alta (HDA).
         -   Encefalopatía portosistémica.
         -   Peritonitis bacteriana espontánea (PBE).
         -   Insuficiencia renal funcional con ascitis y oliguria.
         -   Hepatitis alcohólica aguda asociada.
         -   Infección grave asociada.
         -   Sospecha fundada de hepatocarcinoma asociado a la cirrosis.
Criterios relativos.
En este caso dependerá de muchos factores, entre otros de la necesidad de la
realización de diferentes exploraciones (laparoscopia y/o biopsia hepática) con el fin de


                                                                             Página 335
COMPLICACIONES DE LA CIRROSIS HEPÁTICA


llegar a un diagnóstico etiológico. En los casos de pacientes ya diagnosticados, con
ingresos repetidos que bien presentan una ascitis refractaria o que no siguen el
tratamiento, pueden ser controlados en el Área de Urgencias (ajustar el tratamiento
diurético, realizar paracentesis evacuadoras con reposición de albúmina,...) o en la
consulta externa sin necesidad de ingresar en el hospital.
Entre los más destacados citaremos:
     -   Enfermedad avanzada. Desnutrición.
     -   Ascitis.
     -   Infección no grave.
     -   Paciente sin diagnóstico previo y con estigmas cutáneos de hepatopatía crónica.


HEMORRAGIA DIGESTIVA ALTA.
La HDA por rotura de varices esofágicas representa aproximadamente el 11% del total,
en los pacientes con cirrosis hepática esta es la causa más frecuente de sangrado, sin
olvidar que, un 50% sangran por otro tipo de lesiones, tales como úlcera duodenal,
lesiones agudas de mucosa gástrica (LAMG), gastropatía congestiva del cirrótico, etc.
La HDA del cirrótico tiene algunas peculiaridades, que vienen condicionadas por incidir
en un paciente que puede experimentar otro tipo de problemas (encefalopatía hepática
como consecuencia del sangrado, insuficiencia renal funcional) y tener también un
tratamiento específico.


Actitud ante un paciente con HDA debida a varices esofágicas.
1.       Valoración del estado general del enfermo y control de las constantes: presión
         arterial, frecuencia cardiaca, temperatura, diuresis, etc.
2.       Estimación clínica aproximada de la gravedad de la hemorragia. Comentado en el
         capítulo de la HDA.
3.       Colocación dos vías venosas para la reposición de fluidos, administración de
         expansores del plasma (Gelatina: HEMOCE®) y/o transfusión de concentrado de
         hematíes o incluso sangre total, según se precise. Se restringirá el uso de suero
         fisiológico para evitar la descompensación hidrópica.
4.       Extracción sanguínea para pruebas bioquímicas (glucosa, urea, creatinina,
         electrolitos), hematológicas (hemograma), y coagulación (I. de Quick, APTT,
         fibinógeno). Cruzar y reservar sangre.
5.       Colocación de una sonda vesical. Recoger una muestra de orina para estudiar el
         sedimento y determinar iones. Debe medirse la diuresis horaria las primeras 4-6
         horas para valoración del estado hemodinámico.



Página 336
COMPLICACIONES DE LA CIRROSIS HEPÁTICA


6.   Una vez conseguida la estabilización hemodinámica del paciente, debe practicarse
     una endoscopia digestiva, que permite llegar rápidamente a un diagnóstico y
     practicar esclerosis de varices o de otra lesión sangrante susceptible.
7.   Si la endoscopia no es asequible en el momento de la admisión del paciente, debe
     procederse como si fueran las varices la causa del sangrado. Realizar
     taponamiento esofágico mediante una sonda-balón de Sengstaken-Blackemore
     comprobando previamente los balones. La sonda de Sengstaken puede servir de
     inicio como una sonda nasogástrica normal, para aspiración y lavados con agua
     fría. Si el líquido del lavado es claro es que el sangrado va cediendo. En caso de
     demostrarse hemorragia activa, deben insuflarse los balones de los que dispone
     dicha sonda. Insuflar en primer lugar el balón gástrico con aproximadamente 200-
     250 cc. de aire. Anclar seguidamente el balón al cardias tirando del extremo
     proximal de la sonda hacia fuera. A continuación, insuflar el balón esofágico con
     50-100 cc. de aire, guiándonos por la aparición de dolor retroesternal.
     El balón esofágico debe permanecer insuflado 24 horas, al cabo de las cuales se
     desinfla. Si el paciente no vuelve a presentar hemorragia digestiva, no es preciso
     volver a insuflarlo. Al cabo de otras 24 horas, retiraremos el aire del balón
     gástrico, quedando el sistema funcionando como una sonda nasogástrica normal.
     Si la sonda de Sengstaken está correctamente colocada, cabe esperar la remisión
     de la hemorragia en más del 80% de los casos.
     El médico que realiza el taponamiento esofágico debe anotar, en la hoja de curso
     clínico, el día y la hora de su realización, la cantidad de aire insuflado en cada
     balón, la efectividad inicial y todas las contingencias que considere de interés.
     Las complicaciones más importantes del taponamiento esofágico son la aspiración
     broncopulmonar y el decúbito esofágico (incluso con perforación) si los balones
     permanecen insuflados durante largo tiempo.
8.   Administrar Somatostatina o su análogo, el Octreótido. La Somatostatina
     (SOMIATON®, amp, de 3 mg.) debe administrarse de la siguiente manera: 0,25-
     0,5 mg. (1/12-1/6 de amp.) en bolus por vía i.v., junto con 1 amp. de 10 mg. de
     Metoclopramida (PRIMPERAN®), también por vía i.v. Debe seguirse con una
     infusión continua de Somatostatina a un ritmo de 0,25 mg. cada hora (2 amp. de
     3 mg. en 500 cc. a pasar en 24 horas), durante 24 horas como mínimo
     (generalmente 48-72 horas), aunque el paciente haya dejado de sangrar.
9.   La Somatostatina puede inducir hipoglucemia temporal seguida de hiperglucemia,
     debido a efectos sobre el metabolismo de la insulina. Por esto, deberá controlarse
     la glucemia durante su administración, especialmente en diabéticos
     insulinodependientes.
10. El Octreótido (SANDOSTATIN®), de efectos similares y más económico, se usa en
     amp. de 0,05 mg. El ritmo de administración es similar al de la Somatostatina: 1



                                                                           Página 337
COMPLICACIONES DE LA CIRROSIS HEPÁTICA


    amp. por vía i.v., en bolus, seguida de una infusión continua a un ritmo de 1 amp.
    cada hora, manteniéndolo un mínimo de 48 horas.
11. Puede asociarse Ranitidina (1 amp. i.v. cada 8 horas) u Omeprazol (1 amp. i.v.
    cada 8 horas).
12. En el momento en que la situación clínica del paciente lo permita, se debe realizar
    una historia clínica detallada y una exploración física exhaustiva.
13. Debe tenerse presente que este tipo de pacientes requiere siempre ingreso
    hospitalario. Tratando al paciente en el Área de Urgencias y, dada la ausencia de
    Unidad de Sangrantes en nuestro hospital, su ubicación dependerá de la gravedad
    y de la intensidad de la hemorragia. De esta manera, debe decidirse si el paciente
    ingresa en la planta de hospitalización de Medicina Interna (Gastroenterología) o
    bien en UCI/Reanimación.
14. Prescripción de enemas de limpieza con Lactulosa para prevenir la encefalopatía
    hepática.
15. Profilaxis de las infecciones bacterianas en el cirrótico: Norfloxacino, 400 mg./24
    horas durante 7 días.
16. Debe valorarse la posibilidad de cirugía en casos seleccionados y ante la
    persistencia de la hemorragia, puesto que una úlcera péptica puede ser la causa
    del sangrado o bien, aún siendo la causa las varices esofágicas, puede beneficiarse
    de una descompresión ácigos-porta.


DESCOMPENSACIÓN HIDRÓPICA.
La presencia de ascitis, derrame pleural y edemas periféricos no son infrecuentes en
los pacientes con cirrosis hepática, siendo en ocasiones las primeras manifestaciones
de la enfermedad.
La ascitis es el acúmulo de líquido en la cavidad peritoneal. En su patogenia se
involucran varios factores interrelacionados:
        - Aumento de la retención de agua y sodio por el riñón.
        - Hipoalbuminemia, responsable de la disminución de la presión oncótica.
        - Hipertensión portal, con el consiguiente aumento de la presión hidrostática
          en el lecho esplácnico.
        - Aumento de la producción y trasudación de linfa hepática por distorsión de
          los sinusoides y capilares linfáticos en el hígado cirrótico.
        - Vasoconstricción renal por aumento de catecolaminas y prostaglandinas.




Página 338
COMPLICACIONES DE LA CIRROSIS HEPÁTICA


Actitud ante un paciente con ascitis.
1.    Confirmación de su presencia por los siguientes métodos:
        - Exploración física: matidez cambiante en los decúbitos, signo de la “oleada
          ascítica”, signo del “témpano”, etc.
        - Métodos morfológicos:
             - La radiografía de abdomen puede mostrar un patrón “en vidrio
               deslustrado”, borramiento de la línea del psoas y de la silueta de los
               órganos retroperitoneales, separación del luminograma intestinal, etc.
             - La radiografía de tórax puede indicar la existencia de derrame pleural
               concomitante.
             - La ecografía permite corroborar la presencia de ascitis.
2.    Realizar una paracentesis diagnóstica. Se realiza por lo regular en el cuadrante
      inferior izquierdo del abdomen (punto de Monroe) y permite la extracción de una
      cierta cantidad de líquido para su estudio en el laboratorio.
      Su análisis nos permitirá determinar si se trata de un trasudado o un exudado,
      realización de recuento y fórmula leucocitaria, determinación de ADA, estudio
      microbiológico (tinción de Gram, tinción de Ziehl-Nielsen y cultivo incluyendo
      micobacterias) y estudio citológico.



                  Proteínas Prot. Liq. Asc./Prot.          LDH     LDH liq. Asc./LDH
                                   Sangre                               sangre
TRASUDADO           <3 g.%              <0,5              <400             <0,6

     EXUDADO        >3 g.%              <0,5              <400             >0,6


Tratamiento.
En la mayoría de las ocasiones el tratamiento no es urgente, excepto cuando existe
insuficiencia respiratoria, que procederemos a la realización de una paracentesis
evacuadora y/o toracocentesis si existe derrame pleural importante.
En las restantes situaciones, las siguientes medidas se realizarán de forma progresiva,
sobre todo en los primeros episodios de descompensación hidrópica:
1.    Reposo en cama junto a restricción de sal en la dieta (máximo 2 g. al día de ClNa).
2.    Diuréticos: Espironolactona (ALDACTONE®, comp. de 25 y 100 mg.). Comenzar
      con 100 mg. al día, que pueden aumentarse de forma progresiva, según la
      respuesta, hasta 300-400 mg. al día. También puede usarse el Triamtireno
      (UROCAUDAL®) 100-200 mg. día.


                                                                             Página 339
COMPLICACIONES DE LA CIRROSIS HEPÁTICA


     Deben controlarse periódicamente los niveles de potasio en el plasma por el riesgo
     de hiperpotasemia. Si no existe respuesta a los diuréticos dístales, puede asociarse
     Furosemida (SEGURIL®, comp. de 40 mg.). Se comienza por la dosis de 1 comp.
     al día, que puede aumentarse a dos comp. o más al día, vigilando la diuresis y los
     niveles plasmáticos de urea, creatinina y electrolitos. Debe prestarse atención a la
     posible aparición de insuficiencia renal inducida por Furosemida.
3.   Paracentesis evacuadora. Se realizara en los casos de ascitis a tensión (con o sin
     compromiso respiratorio) y cuando no responde al tratamiento con diuréticos.
     Puede practicarse una paracentesis total con reposición de albúmina (frascos de
     10 ml. al 10 y 20 %) por vía i.v. Habitualmente, sé perfunde un frasco por cada
     litro de líquido ascítico extraído.


PERITONITIS BACTERIANA ESPONTANEA (PBE).
La PBE es la infección del líquido ascítico en el paciente con cirrosis hepática en
ausencia de foco infeccioso abdominal aparente. Es casi exclusiva de la ascitis cirrótica
y suele ocurrir en el seno de una descompensación hidrópica.
Supone entre el 6 y l 10% de los ingresos hospitalarios de los pacientes cirróticos. El
pronóstico es muy malo, siendo la mortalidad durante el ingreso del 40%, al mes del
50%, al año del 75% y a los 2 años >90%.
Los microorganismos más frecuentemente implicados en la infección espontánea del
líquido ascítico son los gérmenes entéricos:
     - Bacilos gramnegativos (70%): Escherichia coli, Klebsiella pneumoniae, otras
       enterobacterias.
     - Cocos grampositivos (25%): neumococo, enterococo.
     - Anaerobios (5%): Bacteroides, Clostridium, Peptostreptococcus.
     - Ocasionalmente puede ser fúngica, aunque esta etiología nos orienta más a una
       peritonitis bacteriana secundaria.
Debe sospecharse cuando exista fiebre, dolor abdominal y signos de irritación
peritoneal en un cirrótico con ascitis, pero también en los pacientes cirróticos con
ascitis y alguna de las siguientes manifestaciones: fiebre, dolor abdominal, deterioro de
la función renal y encefalopatía hepática.
El diagnóstico se realiza por el estudio del líquido ascítico:
         1.   Recuento y fórmula leucocitaria: > 500/mm³, con más de 250/mm³ de
              polimorfonucleares.
         2.   Tinción de Gram positiva en el 60% de los casos.
         3.   Cultivo del líquido ascítico positivo.
         4.   Las proteinas del líquido ascítico no suelen ser superiores a 2,5 g/dl.


Página 340
COMPLICACIONES DE LA CIRROSIS HEPÁTICA


        5.     Los hemocultivos son positivos en un elevado número de casos, por lo
               que deben realizarse de manera sistemática antes de comenzar el
               tratamiento antibiótico.


        Criterios diagnósticos de la PBE en el cirrótico

                               PMN en Líq. Ascítico. Cultivo Tratamiento.
             Ascitis estéril          <250                 (-)     No
             Bacteriascitis           <250                 (+)     No
         Asc. Neutrocítica            >250                 (-)      Sí

                  PBE                 >250                 (+)      Sí
         P. B. secundaria             >250                 (+)      Sí




Tratamiento.
El tratamiento debe ajustarse al tipo de germen aislado.
De manera empírica, debe comenzarse con una cefalosporina de tercera generación
por vía i.v., tanto la Cefotaxima (1-2 g. cada 6 horas) como la Ceftriaxona (1 g. cada
12 horas). Una alternativa puede ser la asociación de Amoxicilina y Ácido clavulánico
(AUGMENTINE® 1 g. cada 6 horas i.v.), con la ventaja de que amplía al espectro a los
anaerobios.
Si el paciente es alérgico a los betalactámicos: Vancomicina 1 g/12 h. i.v. más
Gentamicina 3 mg/Kg/día (en caso que recibiera profilaxis con norfloxacino).
Ciprofloxacino 200 mg. cada 12 h.
La duración del tratamiento debe prolongase hasta que el recuento de PMN en el
líquido ascítico descienda por debajo de 250 (aproximadamente 7 días).
Superada la PBE, estos enfermos deberían incluirse en un protocolo de transplante
hepático, si no existe alguna contraindicación para el mismo.
Se debe emplear una profilaxis de la recurrencia de la PBE, para ello actualmente se
emplea Norfloxacino 400 mg vía oral cada 24 horas o Ciprofloxacino 750 mg. en dosis
única semanal.




                                                                          Página 341
COMPLICACIONES DE LA CIRROSIS HEPÁTICA


ENCEFALOPATÍA PORTOSISTÉMICA.
Comprende un conjunto de alteraciones neuromusculares y mentales, potencialmente
reversibles, debidas a la incapacidad del hígado para metabolizar substancias tóxicas
cerebrales, endógenas y exógenas, la mayoría de ellas de origen intestinal.
Aunque se desconoce en concreto el metabolito responsable de esta situación, han
sido implicadas las siguientes substancias: amoniaco, desproporción entre aminoácidos
aromáticos (aumentados) y aminoácidos ramificados (disminuidos), ácidos grasos de
cadena corta, aumento de neurotransmisores como GABA o falsos transmisores como
octopamida, benzodiacepinas endógenas, etc.
Son causas desencadenantes:
        1.    Dietas ricas en proteínas.
        2.    La hemorragia digestiva.
        3.    El estreñimiento.
        4.    La insuficiencia renal.
        5.    Hipopotasemia.
        6.    Hipoxemia.
        7.    Alcalosis metabólica.
        8.    Infecciones.
        9.    Enfermedades hepáticas sobreañadidas.
        10.   Sedantes.
        11.   Abuso de diuréticos.
        12.   Paracentesis inadecuadas.
        13.   Intervenciones quirúrgicas.
        14.   Hiperalimentación parenteral.
Clínicamente, se caracteriza por temblor aleteante o asterixis, fetor hepático, y
afectación del nivel de conciencia que puede ser variable, desde ligera somnolencia o
cambios en el comportamiento hasta un coma profundo.


Grados de severidad de la encefalopatía hepática.
        GRADO I: Irritabilidad, euforia, incoordinación motora, dificultad para la
        memoria, inversión del ritmo del sueño y asterixis ligera.
        GRADO II: Bradipsiquia, desorientación temporal,          disartria,   letargia,
        resistencia a movimientos pasivos y asterixis evidente.
        GRADO III: Estupor con respuesta a estímulos verbales, rigidez muscular e
        hiperreflexia. Puede existir asterixis.
        GRADO IV: Coma con o sin respuesta a estímulos dolorosos, reflejos
        oculocefálicos presentes o ausentes. Puede aparecer rigidez de
        descerebración. Asterixis generalmente ausente.


Página 342
COMPLICACIONES DE LA CIRROSIS HEPÁTICA


Actitud ante un paciente con encefalopatía portosistémica.
1. Medidas generales: Control de constantes vitales (presión arterial, temperatura,
   diuresis y balance hidroelectrolítico). Colocar sonda nasogástrica si el paciente está
   en encefalopatía grado III-IV y una sonda vesical si existe relajación de esfínteres.
   Mantener la vía aérea permeable en el grado IV. Realizar controles analíticos
   periódicos y administrar antagonistas H2 para prevenir las LAMG.
2. Corregir la causa desencadenante.
3. Dieta hipoproteica, con 40 g. de proteínas, con preferencia de origen vegetal o
   lácteo. Si el paciente está en encefalopatía grado III- IV, deberá valorarse la
   posibilidad de instaurar nutrición enteral.
4. Enemas de limpieza de 2 litros de agua con 100 ml. de Lactulosa (DUPHALAC®),
   cada 8 horas, si el paciente no está consciente.
5. Si el paciente está consciente, puede emplearse la Lactulosa por vía oral, en dosis
   suficiente como para producir 2-3 deposiciones al día (por ejemplo 30 ml. dada 8
   horas). También puede emplearse, en el paciente consciente, el Lactitol
   (EMPORTAL®).
6. En la encefalopatía con mala respuesta al tratamiento mencionado, puede asociarse
   a la Lactulosa, Neomicina, o bien Metronidazol + Neomicina. La dosis de Neomicina
   es de 4 g. al día por vía oral. Sus limitaciones se derivan de la oto y nefrotoxicidad.
   Puede además provocar enterocolitis estafilocócica o por Clostridium diffícile.
7. Otros tratamientos: El uso de agonistas de la Dopamina (Levodopa y
   Bromocriptina) es controvertido. La Bromocriptina se administra a dosis de 15 mg.
   al día. También, se han ensayado los antagonistas de las benzodiacepinas como el
   Flumacenil (ANEXATE ®).

SINDROME HEPATORRENAL.
Es una grave complicación en los pacientes con cirrosis hepática y ascitis, se
caracteriza por insuficiencia renal funcional progresiva, oliguria, hipotensión e
hiponatremia, con marcada retención de sodio por el riñón.
El diagnóstico exige descartar otras causas de insuficiencia renal.
Son factores desencadenantes: La hemorragia digestiva alta, las paracentesis
excesivas, la peritonitis bacteriana espontánea, el abuso de diuréticos, la sepsis y otras
infecciones graves, etc.
Este síndrome tiene mal pronóstico a corto plazo y el tratamiento es de escasa eficacia.
Si se demuestra disminución del volumen plasmático, la expansión moderada con
albúmina puede ser útil. La implantación de un cortocircuito peritoneo-venoso o el
trasplante hepático ha demostrado eficacia en algunos casos.


                                                                              Página 343
PANCREATITIS AGUDA


Capítulo 36

PANCREATITIS AGUDA
Cuesta A. y Sillero C.




DEFINICIÓN.-
Se define la pancreatitis aguda como un estado inflamatorio agudo del páncreas
caracterizado clínicamente por dolor abdominal y elevación de enzimas pancreáticos,
de manera significativa, en sangre y orina.
La enfermedad tiene su origen en la activación intrapancreática de los enzimas de la
glándula que, conduce, a un variable grado lesional, distinguiéndose
fundamentalmente dos tipos:
         Pancreatitis edematosa o intersticial.
         Pancreatitis necrohemorrágica.
Habitualmente, la pancreatitis edematosa o intersticial tiene buena evolución mientras
que la necrohemorrágica suele ser muy grave. La mortalidad global es de un 5-10%.


ETIOLOGÍA.-
Las causas más frecuentes son la litiasis biliar y la ingesta de alcohol. Otras causas
menos frecuentes son los fármacos (principalmente azatioprina, tiazidas, furosemida,
estrógenos, sulfamidas y esteroides), los trastornos metabólicos (hiperlipemia,
hipercalcemia), postquirúrgicas, secundarias a CPRE, por traumatismos abdominales,
anomalías congénitas (páncreas divisum), por divertículo duodenal e infecciosas
(parotiditis, hepatitis viral, Mycoplasma, áscaris, etc.). Una forma de rara presentación
es la pancreatitis hereditaria. En algunos casos, nunca puede detectarse la causa,
calificándose de pancreatitis idiopática.


CRITERIOS DIAGNÓSTICOS.-
El diagnóstico viene determinado por un cuadro clínico compatible con la enfermedad y
elevación de los enzimas pancreáticos en sangre y orina. Habitualmente, ante la
sospecha clínica, en el Área de Urgencias s realiza la determinación de amilasa en
                                               e
sangre y en orina, ambas muy sensibles pero no muy específicas. Se puede aumentar
la especificidad diagnóstica solicitando la determinación de lipasa en el suero. Puede
observarse hiperamilasemia en otras situaciones sin que exista daños pancreático. Esto
se ha observado en el alcoholismo, insuficiencia renal, diversos cuadros de abdomen

                                                                             Página 345
PANCREATITIS AGUDA


agudo no debidos a pancreatitis, en las quemaduras, etc. También puede ocurrir lo
contrario, es decir, la existencia de pancreatitis aguda sin elevación de amilasa en el
suero, como en algunas hiperlipemias y en algunas pancreatitis muy graves. En estas
situaciones, la determinación de la lipasa pancreática puede ayudar al diagnóstico. Se
trata de un enzima más específico que la amilasa pero de elevación más tardía.
También se ha observado aumento de lipasa en algunas situaciones sin daño
pancreático, como en la trombosis mesentérica y en la perforación de víscera hueca.
Además. En los casos dudosos, sería de gran utilidad la determinación de tripsina en
suero, muy específico del páncreas. La determinación de tripsinógeno en orina sería
interesante por la rapidez, la alta sensibilidad y especificidad. Desafortunadamente no
todos los laboratorios tienen disponible la técnica para determinación del enzima
proteolítico.
En la misma determinación de sangre para la determinación de enzimas pancreáticos,
debe solicitarse un hemograma completo, glucosa, urea, creatinina, electrolitos,
calcemia y gasometría si se sospecha una forma grave. También sería interesante
determinar lo antes posible GOT, LDH y albúmina plasmática.
El estudio debe complementarse con una radiografía simple de tórax y de abdomen y
una ecografía abdominal. Debe practicarse un TAC abdominal urgente en los casos
graves.

CRITERIOS PRONOSTICOS.-
Una vez diagnosticada la enfermedad, una de las funciones más importantes del
médico del Servicio de Urgencias es la de poder establecer el pronóstico basándose en
criterios de gravedad, clínicos, biológicos y morfológicos (ecografía vs. TAC).
Clínicamente, son más severas aquellas formas en que, además de dolor abdominal,
existen vómitos y cierta rigidez en el abdomen. La aparición de los signos de Cullen
(coloración azulada en la región periumbilical) o de Grey Turner (la misma coloración
en los costados) indican la existencia de hemoperitoneo y un pronóstico desfavorable.
La severidad se incrementa si existe insuficiencia respiratoria o renal, cianosis o shock,
sobre todo en pacientes de edad avanzada.
Existen criterios clínicos sencillos, únicamente basados en la exploración del paciente,
fáciles de registrar y que se correlacionan bastante bien con el pronóstico. Estos
criterios, debidos a Trapnell (1966), son especialmente útiles como aproximación
inicial en el Área de Urgencias:

GRADO I: Exclusivamente dolor, sin vómito.
GRADO II: Dolor y vómito. Ligera resistencia muscular sin rigidez.
GRADO III: Como en II, pero con signos abdominales generalizados y rigidez del abdomen.
GRADO IV: Como en III, más colapso, cianosis e hipotensión (shock).



Página 346
PANCREATITIS AGUDA


Los pacientes incluidos en los grados I y II tienen, generalmente, buena evolución y
presentan pocas complicaciones, pudiendo ser controlados en la planta de
hospitalización de Medicina Interna. Los pacientes incluidos en los grados III y IV de
Trapnell tienen mal pronóstico ya que se relacionan con formas morfológicamente
graves de pancreatitis. La mayoría de los pacientes que mueren o desarrollan
complicaciones importantes están en los últimos grupos y requieren control en una
unidad de cuidados intensivos.
Los criterios clinicobiológicos descritos por Ranson y modificados en varias ocasiones,
son los siguientes:



                    Datos en el momento del ingreso:
                        Edad superior a 55 años.
                        Leucocitos por encima de 16000/mm3.
                        Glucemia superior a 200 mg/dl.
                        LDH superior a 350 U.
                        GOT superior a 250 U.
                    Datos en las siguientes 48 horas:
                        Disminución del Hto por encima del 10%.
                        Creatinina superior a 2 mg/dl.
                        Calcemia inferior a 8 mg/dl.
                        pO2 inferior a 60 mmHg.
                        Exceso de bases por encima de -4.
                        Secuestro de líquido por encima de 6 litros.



El 95% de los pacientes con 3 o más factores de riesgo, siguen un curso malo o
mueren. Los factores más predictivos de más pronóstico son la disminución de la pO2
arterial y el aumento de la LDH.
El problema de los factores pronósticos de Ranson es la dificultad en su obtención en el
Área Urgencias y, aún, en la planta de hospitalización.
Dentro de los criterios pronósticos, es importante establecer la presencia de necrosis
infectada, ya que tiene tratamiento específico.
Actualmente hay marcadores serológicos de alta sensibilidad, de un 80%, para
identificar la necrosis infectada:
- Proteína C reactiva de más de 120 mg/l. a las 48 horas del inicio del cuadro.
- Elastosa polimorfonuclear de más de 300 µg/l. (ELISA) al comienzo de la pancreatitis.

Los criterios clínicos o clinicobiológicos, deben complementarse con pruebas
morfológicas. La radiografía de tórax puede mostrar derrame pleural, condensación


                                                                            Página 347
PANCREATITIS AGUDA


neumónica o signos de distress respiratorio. En la radiografía de abdomen podemos
identificar la presencia de íleo paralítico difuso o localizado (asa centinela). La
radiografía de abdomen puede contribuir a descartar otras enfermedades como
perforación de víscera hueca.
La ecografía abdominal, que debe realizarse de manera temprana, puede corroborar el
diagnóstico de la enfermedad, permite detectar la causa de la misma (litiasis biliar,
etc.), documentar la severidad de la enfermedad y diagnosticar alguna de las
complicaciones locales precoces como el absceso pancreático.
El TAC abdominal, indudablemente, proporciona una gran información sobre la
morfología del páncreas así como de la presencia de colecciones líquidas. Además,
tiene alto valor predictivo para el diagnóstico de necrosis infectada, sobre todo, si se
realiza con TAC dinámico o si se administra “bolus” de contraste intravenoso.
La ERCP (colangiografía retrógrada endoscópica) debe de realizarse de forma precoz, si
fuera posible, cuando el cuadro se acompañe de ictericia importante, dilatación de vías
y se presuma la presencia de coledocolitiasis. La esfinterotomía endoscópica con
drenaje del cálculo y la descompresión se ha demostrado beneficiosa en estas
situaciones.


COMPLICACIONES.-
La principal complicación local precoz es el flemón pancreático y la necrosis infectada,
que puede aparecer en la primera semana. Suele acompañarse de un cuadro séptico. A
veces, evoluciona a un auténtico absceso, complicación más tardía que precisa drenaje
quirúrgico. Otra complicación es el pseudoquiste pancreático, que puede aparecer a
partir de la segunda semana y que suele resolverse espontáneamente en varias
semanas más.
Además, las pancreatitis graves pueden complicarse con trombosis esplénica,
hemorragia intraabdominal, rotura esplénica, fístulas, colangitis, ascitis pancreática,
ictericia, etc. Complicaciones generales son el shock, la insuficiencia cardiorrespiratoria,
la insuficiencia renal y la coagulación intravascular diseminada, todas ellas de muy mal
pronóstico.


TRATAMIENTO.-
Una vez establecido un criterio pronóstico, las pancreatitis leves pueden ser ingresadas
en la planta de Medicina Interna (Gastroenterología), mientras que las graves deben
ser controladas en la Unidad de Cuidados Intensivos.
Los objetivos generales del tratamiento son, por un lado, detener el proceso de
autodigestión pancreática y, por otro, evitar, si es posible, las complicaciones o bien
tratarlas cuando se presenten.


Página 348
PANCREATITIS AGUDA


El primer objetivo se consigue con la instauración de dieta absoluta y sonda
nasogástrica, aunque la intubación gástrica probablemente no sea necesaria en las
formas leves, sin vómitos ni íleo paralítico.
Es esencial una bien calculada reposición hidroelectrolítica con el objetivo de reponer la
extravasación de líquidos y la pérdida con los vómitos. El objetivo es mantener una
hidratación y una función renal adecuadas.
Suele existir hiponatremia, por lo que deben utilizar soluciones salinas alternando con
glucosa al 5%. Si la calcemia es menor de 8 mg/dl., debe administrarse Gluconato
cálcico al 10%, tres veces al día. Es muy importante tratar precozmente el dolor pues
puede ser muy intenso. Además, constituye un estímulo más de hipersecreción
pancreática. A este propósito, deben evitarse los anticolinérgicos ya que aumentarían
el íleo paralítico asociado. Tampoco deben u tilizarse fármacos que aumenten la presión
del esfínter de Oddi como los opiáceos mayores (Morfina y Dolantina). Los analgésicos
de elección son la Buprenorfina y la Pentazocina, opiáceos de síntesis con
prácticamente nula acción sobre el esfínter de Oddi. La Buprenorfina (BUPREX®), se
puede administrar de forma i.m.: Una amp. De 0.3 mg. Cada 8 horas hasta que
desaparezca el dolor.
Fármacos como los Antagonistas H2 o los antiproteasas como el Trasylol, no se han
demostrado beneficiosos en la evolución de la enfermedad y no deben utilizarse.
Los antibióticos sólo se utilizarán cuando exista evidencia de necrosis infectada.
El antibiótico de elección, el de más alta penetración en páncreas, es el imipenem. La
dosis recomendada es de 500 mg. i.v. cada 8 horas, durante al menos dos semanas.
Otra alternativa también demostrada eficaz, sería cefuroxima 1,5 g. i.v. cada 8 horas.
Las complicaciones generales de las pancreatitis graves, como la insuficiencia
cardiorrespiratoria, la insuficiencia renal, etc., deben tratarse en la Unidad de Cuidados
Intensivos.
Si el cuadro estuviera acompañado de ictericia con coledocolitiasis, como ya se ha
comentado, estaría indicado realización de esfinterotomía endoscópica.
Solamente se recurrirá a la cirugía en caso de fracaso de todas las medidas anteriores
en casos de pancreatitis muy graves, o bien cuando exista evidencia de absceso
pancreático.




                                                                              Página 349
MANEJO DE LA DIARREA AGUDA EN URGENCIAS


Capítulo 37

MANEJO DE LA DIARREA AGUDA EN URGENCIAS
Penadés G., Girona E. y Sillero C.




DEFINICIÓN:
Se considera diarrea aguda aquella de duración inferior a tres semanas y que se
caracteriza por la evacuación de heces de consistencia anormalmente disminuida
(contenido en agua superior al 70%), con un aumento del peso de las mismas (>200
g) y/o de su frecuencia (> 3 veces/día).
ETIOLOGÍA:
       Ø Infecciosa:

              •   Bacteriana:
                       - Mecanismo enteroinvasivo: Salmonella, Shigella, E. coli
                         enteroinvasiva, Cl. diffícile, Y. enterocolítica, C. jejuni, V.
                         parahaemoliticus.
                       - Mecanismo enterotoxigénico: V. Cholerae, Cl. Perfringens, E.
                         Coli enterotoxigénica, Chlamydia, N. gonorrhoeae.
                       - Toxinas preformadas: S. aureus, B. cereus.
              •   Virus: rotavirus, ag. norwalk, adenovirus.
              •   Protozoos: G. lamblia, D. fragilis, E. histolytica, B. coli,    I. belli,
                  Criptosporidium.
       Ø Fármacos y otras sustancias:

                   -   Antibióticos       -   Digoxina          -   Etanol
                   -   Antiácidos         -   Quimioterápicos   -   Organofosforados
                   -   Laxantes           -   Colchicina        -   Aditivos alimentarios
                   -   Diuréticos         -   Propranolol       -   Metales pesados
                   -   Analgésicos        -   Colinérgicos          (As, Pb, Cd, Cu, Zn...)
                   -   Teofilinas         -   Quinidina         - Potasio
                   -   Misoprostol        -   Sorbitol          - Cafeína
                   -   Lactulosa
       Ø Alergia alimentaria.


                                                                              Página 351
MANEJO DE LA DIARREA AGUDA EN URGENCIAS


       Ø Causas inflamatorias no infecciosas: colitis ulcerosa, E. de Crohn, colitis
           actínica, enf. celiaca, gastroenteritis eosinofílica, sde. malabsorción, sde. de
           asa ciega.
       Ø Otras:      Impactación fecal o pseudodiarrea, isquemia mesentérica,
           diverticulitis, cetoacidosis diabética, procesos inflamatorios intraabdominales,
           intoxicación por setas.



ACTITUD DIAGNÓSTICA:
Ø Historia clínica:

   • Antecedentes epidemiológicos:

       - Ingesta reciente de alimentos de riesgo (huevos crudos o poco cocinados,
         agua no potable, leche no pasteurizada, mariscos...): considerar salmonella,
         V. parahaemolyticus.
       - Uso de antibióticos: Cl. diffícile.
       - Presencia de casos similares en la familia: Toxiinfección alimentaria
         (salmonella, estafilococos, clostridium).
       - Viajes recientes: E. coli enterotoxigénico, ameba, giardia.
       - Enfermedades de base: diabetes, hipertiroidismo, cirrosis, insuficiencia renal
         crónica, patología vascular o valvular por el riesgo de bacteriemia,
         inmunodepresión (MAI, CMV, criptosporidium, microsporidium, isospora),
         intervenciones quirúrgicas previas, SIDA (aunque lo más frecuente es la
         etiología bacteriana, también hay que considerar otras como CMV y
         protozoos).
       - Hábitos sexuales: herpes, chlamydia, sífilis, ameba, shigella, N. gonorrhoeae.
       - Adquisición en el hospital (fármacos, Cl. diffícile), en guarderías, psiquiátricos
         o asilos (giardia, Cl. diffícile...)
   • Características de la diarrea:

       - Frecuencia de las deposiciones, número y consistencia.
       - Aspecto: moco, sangre, pus, color...
       - Forma de comienzo y duración del cuadro.
       - Tiempo de incubación o periodo de latencia: Cuando la diarrea y los vómitos
         ocurren en las primeras 6 horas de la exposición a la comida, hay que
         sospechar la ingestión de la toxina preformada de S. aureus o B. cereus.
         Cuando el periodo de incubación es de 8 a 14 horas en Cl. perfringens. Si los
         vómitos predominan sobre la diarrea considerar la etiología viral. Ante la

Página 352
MANEJO DE LA DIARREA AGUDA EN URGENCIAS


        existencia de fiebre y heces con moco y/o sangre pensar en gérmenes
        invasivos como salmonella, shigella o campilobacter.
      - Relación con la ingesta.
      - Nocturnidad (suele indicar organicidad).
      - Sintomatología asociada: fiebre, escalofríos, nauseas, vómitos,          dolor
        abdominal, tenesmo, urgencia rectal, sed intensa, oliguria, etc.
Ø Exploración física:

      - Temperatura, T. arterial, pulso.
      - Afectación del estado general (deshidratación...).
      - Signos de distensión abdominal, peritonismo...
      - Tacto rectal: descartar la existencia de pseudodiarrea en pacientes ancianos
        o inmovilizados secundaria a fecaloma o impactación fecal.
Ø Exploraciones complementarias:

      - Hemograma.
      - Bioquímica: glucosa, urea, creatinina e iones.
      - Gasometría venosa: en casos graves para descartar acidosis metabólica.
      - Rx simple de abdomen: niveles hidroaéreos, fecaloma en ampolla rectal,
        megacolon tóxico, perforación intestinal.


ACTITUD TERAPÉUTICA:
El tratamiento dependerá de la gravedad de la diarrea. Se distinguen tres tipos en
función de la misma:
1. Leve: Se caracteriza por la existencia de 1 a 3 deposiciones al día, con dolor
   abdominal leve o ausente, sin fiebre, deshidratación ni rectorragia.
2. Moderada: Se caracteriza por la existencia de más de 4 deposiciones al día, dolor
   abdominal moderado y escasa afectación del estado general. Puede existir mínima
   deshidratación y fiebre ocasionalmente.
3. Grave: Se caracteriza por la existencia de más de 4 deposiciones al día, dolor
   abdominal intenso, signos de peritonismo, distensión abdominal y/o cuadro séptico.
   Habitualmente cursa con fiebre, deshidratación y/o rectorragia. Se consideran
   situaciones potencialmente graves la edad superior a 65 años, la presencia de
   enfe rmedad de base o inmunodepresión, patología vascular o valvular debido al
   riesgo de bacteriemia y el tratamiento previo con antibioterapia.



                                                                         Página 353
MANEJO DE LA DIARREA AGUDA EN URGENCIAS


Tratamiento de las formas leves:
- Hidratación vía oral: Sueroral®, o solución casera de limonada alcalina (medio litro de
  agua con media cucharadita de sal y otra media de bicarbonato, dos cucharadas
  soperas de azúcar y el zumo de 1 ó 2 limones). Otras opciones serían las bebidas
  deportivas como Gatorade®, o bebidas carbonatadas sin cafeína, tomadas a
  pequeños sorbos para mejorar la tolerancia y evitar la deshidratación.
- Medidas dietéticas: Dieta líquida o blanda durante 24 a 48 horas ya que mejora el
  estado de nutrición y ayuda a la reparación del epitelio intestinal. Evitar productos
  lácteos, excepto el yogur, durante una semana, así como frutas frescas y verduras.
  Asimismo, se evitará la ingesta de alcohol y cafeína ya que favorecen la secreción
  intestinal.
- No están indicados en ningún caso los antidiarreicos ni los antibióticos.
- Tratamiento sintomático: si dolor abdominal paracetamol, si nauseas o vómitos
  antieméticos...
- El tratamiento será domiciliario.
Tratamiento de las formas moderadas:
- Si el paciente presenta intolerancia oral, rehidratación vía parenteral (aconsejable
  suero fisiológico y glucosado alternando), pasando a vía oral cuando tolere, ya que la
  dieta absoluta carece por sí misma de fundamento fisiológico.
- Tratamiento sintomático.
- No indicados los antidiarreicos ni los antibióticos.
- Valorar mantener al paciente en la unidad de observación o ingreso en Unidad de
  Corta Estancia.
Tratamiento de las formas graves:
- Rehidratación vía parenteral, valorando la situación individual de cada paciente, para
  mantener un adecuado balance hidroelectrolítico, monitorizando la presión venosa
  central si es necesario.
- Tratamiento sintomático.
- No se administrarán antidiarreicos.
- Uso de antibióticos de forma empírica (Quinolonas):
       - Vía oral: Ciprofloxacino (Baycip®) 500 mg/12 horas durante 5 a 7 días.
       - Vía intravenosa: Ciprofloxacino 200 mg/12 horas u Ofloxacino (Surnox®) 200
         mg/12 horas.
       - En caso de embarazo se utilizará Ampicilina o Cotrimoxazol.
- Ingreso hospitalario.




Página 354
MANEJO DE LA DIARREA AGUDA EN URGENCIAS


CRITERIOS DE INGRESO:
Aunque se debe individualizar en cada caso la necesidad de ingreso hospitalario en
función de la gravedad de la diarrea y el estado basal del paciente, se debe considerar
básicamente ante las siguientes situaciones:
        1.   Edad avanzada.
        2.   Sepsis.
        3.   Deshidratación.
        4.   Intolerancia vía oral.
        5.   Enfermedades concomitantes.
        6.   Rectorragia asociada.
        7.   Sospecha de gastroenteritis invasiva.




                                                                           Página 355
MANEJO DEL ICTUS EN URGENCIAS


Capítulo 38

MANEJO DEL ICTUS EN URGENCIAS
Plaza I., Alom J., Espinosa J. y Sola D.




INTRODUCCION
La enfermedad cerebrovascular es una urgencia médica que requiere la remisión del
paciente al servicio de urgencias de un hospital para su adecuada valoración
diagnóstica y terapéutica. El correcto y precoz diagnóstico en la fase aguda permitirá
una serie de medidas terapéuticas generales y específicas que modifican
substancialmente la morbi-mortalidad de esta patología.


DEFINICIONES
Existen dos grandes grupos de accidente cerebrovascular agudo (Ictus): isquémico y
hemorrágico.
Ictus isquémico: Incluye todas las alteraciones del encéfalo secundarias a un
trastorno del aporte circulatorio. Hablamos de ataque isquémico transitorio cuando
existe un déficit neurológico focal correspondiente a un territorio vascular de inicio
agudo y duración menor de 24 horas, cuando la duración es mayor hablamos de
infarto cerebral.
Ictus hemorrágico: Extravasación de sangre dentro de la cavidad craneal. Se puede
clasificar en las siguientes entidades:
1. Hemorragia intracerebral o hematoma intraparenquimatoso: colección hemática
   dentro del parénquima con o sin comunicación ventricular y/o a espacios
   subaracnoideos. La clínica varía según la localización y gravedad. La instauración
   suele ser aguda e ir acompañada de cefalea y disminución del nivel de conciencia.
2. Hemorragia subaracnoidea: Extravasación de sangre en el espacio subaracnoideo.
   El cuadro clínico sugerente es: cefalea súbita intensa asociada a síndrome
   meníngeo y nauseas y/o vómitos. Los pacientes son más jóvenes y no suelen
   presentar factores de riesgo vascular.
3. Hemorragia subdural: colección hemática en el espacio subdural, por lo general
   relacionado con traumatismo craneoencefálico, aunque puede no existir este
   antecedente, fundamentalmente en ancianos.




                                                                           Página 357
MANEJO DEL ICTUS EN URGENCIAS


MANEJO DIAGNOSTICO EN URGENCIAS
Para establecer el diagnóstico es necesario realizar:
1. Anamnesis completa: de la enfermedad actual (forma de instauración, evolución,
   características de la sintomatología) y de los posibles factores de riesgo previos
   (HTA, DM, patología cardiaca, tabaquismo...).
2. Examen físico con especial atención a la exploración cardiovascular, descartando
   la presencia de arritmias, valvulopatías y constatando la presencia y simetrías de
   pulsos periféricos, especialmente carotídeos.. De la misma manera, una detallada
   exploración neurológica que permita establecer un diagnóstico sindrómico. (Tablas
   38.1 y 38.2).
3. Exploraciones básicas a realizar en todos los paciente: hemograma completo,
   pruebas de coagulación, glucemia, electrolitos, pruebas de función renal, ECG,
   radiografía de tórax y TAC craneal.
   TAC craneal ha de practicarse con urgencia en todo paciente con Ictus para
   confirmar la naturaleza de la misma y descartar otros procesos no vasculares
   causantes de la lesión del SNC. Puede confirmar la sospecha de hemorragia
   cerebral intraparenquimatosa o subaracnoidea. En el infarto cerebral la TAC
   realizada en las primeras horas no suele evidenciar áreas hipodensas (éstas suelen
   aparecer a partir de las 48-72 horas), pero se pueden detectar signos precoces en
   el 50% de los pacientes: efecto de masa, hiperdensidad de la arteria cerebral
   media, opacidad de los ganglios basales, disminución de los surcos corticales en el
   lado afecto; la presencia de estos signos se correlaciona frecuentemente con
   infartos extensos y peor pronóstico. (Figura 38.1)
4. Exploraciones opcionales:
   Punción Lumbar: sólo está indicada ante la sospecha de HSA que no se evidencia
   en la TAC craneal, estando contraindicada en caso de lesión ocupante de espacio
   y/o hipertensión endocraneal. Es conveniente recoger tres tubos, para evitar
   confusiones con punción traumática, la existencia de un LCR hemorrágico con
   clínica sugestiva es diagnóstico de HSA, si persiste la duda solicitar cuantificación
   hemática y existencia de xantocromía.
   Arteriografía cerebral: no suele realizarse en las primeras horas del Ictus excepto
   en algunos casos de HSA
TRATAMIENTO: MEDIDAS GENERALES
1. CUIDADOS RESPIRATORIOS:
   Pacientes con disminución del nivel de conciencia:
         - Mantener en posición incorporada a 30-45 º
         - Fisioterapia respiratoria y aspiración frecuente de secreciones.


Página 358
MANEJO DEL ICTUS EN URGENCIAS


       - Colocar sonda nasogástrica para evitar broncoaspiración; inicialmente
         conectada a bolsa que posteriormente se sustituirá por una fina para
         alimentación.
       - En caso de existir hipoxemia: administrar oxígeno, en caso contrario no está
         justificada su utilización.
2. CONTROL CARDIOLÓGICO:
       - Control clínico y ECG al ingreso y a las 24 horas.
       - Monitorización cardiaca en el caso que surjan complicaciones
3. EQUILIBRIO HIDROELECTROLÍTICO
       - Asegurar un aporte diario de agua de 2000 cc (administrando sueros salinos
         isotónicos), evitando soluciones hipotónicas (sueros glucosados),
         que deberá restringirse si existe insuficiencia cardiaca o edema cerebral
         reduciéndose a 1.500 cc/día.
       - Tan pronto como sea posible, la administración de líquidos se hará por vía
         oral o enteral por sonda nasogástrica. En caso de que las alteraciones en la
         deglución queden limitadas a los líquidos, el aporte por vía oral puede
         realizarse mediante preparados de gelatina o espesantes.
       - Las vías venosas deben mantenerse sólo si son imprescindibles para
         tratamiento i.v. y se colocarán en el brazo no parético.
4. BALANCE NUTRICIONAL
       - El paciente no debe permanecer más de 24 horas en ayunas. Si existe
         discapacidad para la deglución se hará por vía enteral mediante SNG (K-30)
         administrando preparados farmacéuticos en infusión continua con bomba.
         Asegurar un aporte de 1.500 Kcal/día.
5. CONTROL DE GLUCEMIA
       - Es necesario el tratamiento precoz de la hiperglucemia con insulina,
         aunque sea moderada.
                - Glucemia > ó = 180 deben tratarse con insulina rápida s.c.
                       180-210: 4 unidades.
                       210-250: 8 unidades.
                          >250: 12 unidades.
                - Glucemia 150-180 control a las 6 horas.
                - Glucemia 60-150 control a las 24 horas.
                - Cifras menores de 60 mg/dl de glucemia: administrar sueros
                  glucosados con control frecuente de la glucemia para evitar
                  hiperglucemia posterior.



                                                                         Página 359
MANEJO DEL ICTUS EN URGENCIAS


6. CONTROL DE LA TENSION ARTERIAL
   Los pacientes con ictus presentan con frecuencia HTA, que en muchos casos es
   secundaria a la lesión cerebral, normalizándose en 3 ó 4 días.
   Las consecuencias de un descenso brusco de las tensión arterial pueden
   ser desastrosas, disminuyendo la presión de perfusión cerebral y ocasionando un
   aumento del área de necrosis. Solo debe tratarse la HTA en caso de:
   1.- Ictus isquémico: TA sistólica>220 mmHg y/o TA diastólica >130
       mmHg
   2.- TA sistólica >180 mmHg y/o TA diastólica >100 mmHg en pacientes
       con:
               a)   Ictus hemorrágico.
               b)   Disección arterial.
               c)   HTA maligna / encefalopatía hipertensiva.
               d)   Requieran tratamiento anticoagulante (TA no >160/100).
   En estos casos hay que reducir la TA con mucho cuidado de forma lenta y
   gradual, evitando hipotensiones. Se utilizará preferentemente la vía oral y en
   caso de no ser posible, la intravenosa, nunca la sublingual.
   Fármacos a utilizar:
          - CAPTOPRIL: 25-50 mg v.o.
          - ENALAPRIL:     V. O.: 5-20 mg
                          I.V.: 1 mg en bolus, continuar con 1-5 mg/6 horas en bolus
                          lento.
          - LABETALOL: De primera elección ya que no produce vasodilatación
            cerebral, no aumenta la presión intracraneal ni afecta a la autorregulación
            cerebral.
                    1 amp = 20 ml = 100 mgr (1 ml = 5 mg)
                    Infusión: 1 amp + 80 ml suero fisiológico (1 m = 1 mg, 1 gota =
                    50 mg)
                    V.O.: dosis inicial de 50 mg/12 horas en ancianos y 100 mg/12
                    horas en jóvenes, pudiendo aumentarse hasta 400 mg/12 horas.
                    I.V.: se comienza con bolos de 2 cc a pasar en 1 ó 2 minutos,
                    pudiendo repetir la dosis cada 10-20 minutos hasta un máximo de
                    200-300 mg. Después continuar con dosis de 50 mg cada 6-8
                    horas según necesidades.
          - NITROPRUSIATO SODICO: (0,5-10 microgr/Kg/minuto) en caso que los
            anteriores no consigan controlar las cifras de TA. Contraindicado cuando
            existe hipertensión intracraneal.


Página 360
MANEJO DEL ICTUS EN URGENCIAS


7. CUIDADOS DE LAS VIAS URINARIAS
       - En caso de incontinencia urinaria se utilizarán colectores externos y
         empapadores que se renovarán frecuentemente.
       - Sonda vesical sólo en casos de que exista retención urinaria o sea necesario
         control estricto de la diuresis y siempre durante el menor tiempo posible.
8. CONTROL DE LA HIPERTERMIA
       - Si aparece hipertermia (temperatura superior o igual a 37,5º): tratamiento
         antibiótico precoz de las infecciones y administración de antitérmicos
         (500 mg A.A.S., 500 mg paracetamol) + medidas físicas.
9. PREVENCION DE LA HEMORRAGIA GASTROINTESTINAL
       - Se recomienda el uso de antagonistas del receptor H2 (ranitidina) durante
         la fase aguda.
10. PREVENCION      DE   TROMBOSIS       VENOSA      PROFUNDA      Y   EMBOLISMO
    PULMONAR
       - Se recomienda el uso de heparinas de bajo peso molecular,
         ajustando la dosis al peso, en paciente encamados y/o con alto
         riesgo de TVP y TEP.
TRATAMIENTO ESPECIFICO

A. AIT E INFARTO ESTABLECIDO

    1. ANTIAGREGACIÓN: Aunque no se ha demostrado su eficacia en la fase
       aguda, debe administrarse precozmente en todos los ictus en que no esté
       indicada la anticoagulación, como prevención secundaria. Se utilizará AAS
       300-500 mg, en caso de contraindicación: ticlopidina o clopidogrel.
    2. ANTICOAGULACIÓN: Las indicaciones en el ictus isquémico son las
       siguientes:
       - Ictus de etiología cardioembólica.
       - AITs de etiología aterotrombótica que recidivan en pocos días, a pesar del
         tratamiento antiagregante correcto (de forma empírica).
       - Ictus en progresión, de forma empírica, en ausencia de edema masivo o
         hemorragia.
       - Estados de hipercoagulabilidad.
       - Trombosis de venas y senos venosos.
       - Disecciones arteriales, en caso de las intracraneales descartando
         previamente la existencia de hemorragia subaracnoidea asociada.


                                                                          Página 361
MANEJO DEL ICTUS EN URGENCIAS


        PAUTA DE ANTICOAGULACIÓN: Comenzar con heparina sódica con dosis
        ajustada al peso: 5 mg/Kg/día (500 UI/Kg/día).            Debe evitarse la
        administración inicial de un bolus. La heparinización debe iniciarse desde el
        principio, excepto en pacientes con infartos extensos con signos radiológicos
        precoces o hipertensión arterial no controlada, en los que debe demorarse
        una semana.
     3. FIBRINOLISIS: La administración de r-TPA está indicada en pacientes con
        infarto cerebral agudo de < 3 horas de evolución. La indicación debe ser
        realizada por un neurólogo y en un centro con posibilidad de mantener al
        paciente bajo estrecha vigilancia.
     4. NEUROPROTECTORES: En el momento actual no hay datos suficientes que
        avalen el uso de ninguna sustancia.
B. HEMORRAGIA PARENQUIMATOSA

   Además de las medidas generales ya comentadas, se requiere:
   - Control estricto de la TA.
   - Evitar situaciones que aumenten la presión intratorácica (tos, aspiraciones
     traqueales, vómitos...).
   - Tratamiento del edema cerebral si existe afectación significativa del nivel de
     conciencia o herniación cerebral:
          - Agent es osmóticos: Manitol: su uso es controvertido por el efecto rebote,
            para evitarlo se utilizan a las mínimas dosis efectivas: 0.25 g/Kg/6 horas y
            en infusión lenta.
          - Diuréticos: no demostrada su utilidad, puede usarse un bolo de 40 mg. de
            Furosemida.
          - Hiperventilación con pCO2 de 5-10 mmHg reducen la presión intracraneal
            en un 25-30 %, pero dada la corta duración de su efecto debe ir
            acompañada de otras medidas.
          - Drenaje quirúrgico: no existen criterios estrictos. Debe valorarse en caso
            de: hematoma superficial con deterioro neurológico progresivo y
            hematoma cerebeloso si existe hidrocefalia o progresión del déficit.
C. HEMORRAGIA SUBARACNOIDEA

Todo paciente con HSA debe mantenerse en reposo absoluto con tratamiento
analgésico, sedante y terapia para evitar el vasoespasmo cerebral: NIMODIPINO: dosis
de ataque: 5 ml (1 mg)/hora durante 2 horas, si es bien tolerado se mantiene 2 mg
(10 ml)/hora.




Página 362
MANEJO DEL ICTUS EN URGENCIAS


En caso de carecer de los medios técnicos necesarios, debe ser remitido, en el plazo
más breve posible a un centro con posibilidad de realizar diagnóstico angiográfico y
tratamiento específico.
TRATAMIENTO DE LAS COMPLICACIONES NEUROLOGICAS

EDEMA CEREBRAL. HIPERTENSION INTRACRANEAL.
   Tratamiento inicial:
           - Moderada restricción de líquidos, evitando soluciones hiposmolares
             (glucosados). Tratamiento de factores asociados que pueden agravarlo
             (hipoxemia, hipercapnia, hipertermia).
           - Elevar la cabecera de la cama 30-45º.
   Si el edema conduce a un deterioro neurológico:
           - Manitol al 20%: 0,25-0,50 mg/Kg i.v. en 20 minutos/6 horas (250 cc
             inicial y posteriormente 125 cc/4-6 horas) ó Glicerol (1 gr/Kg/24 horas).
           - Los corticoides no están indicados.
           - Si existe hidrocefalia puede ser necesario la inserción de un catéter de
             drenaje ventricular.
CRISIS CONVULSIVAS
Si aparecen se recomienda tratamiento con anticonvulsivantes en monoterapia a dosis
indicadas en el capítulo correspondiente.
AGITACION
No usar sedantes del SNC, se recomienda el uso de neurolépticos.
COMPLICACIONES DEL ICTUS

       CEREBRALES:                     SISTÉMICAS:                      CARDIACAS:
 Edema cerebral             TVP y TEP                             Alteraciones de la
 Transformación hemorrágica Alteraciones metabólicas y            repolarización
 Crisis convulsivas         nutricionales:                        Isquemia cardiaca
                                       S. ADH                     Muerte súbita
                                       Hiperglucemia              Edema pulmonar
                                       Hipoproteinemia            neurógeno
                            Disfagia, aspiración
                            Infecciones: urinaria, respiratoria
                            Ulceras de decúbito
                            Compresión de nervios periféricos




                                                                                 Página 363
MANEJO DEL ICTUS EN URGENCIAS




        INFARTO COMPLETO DE CIRCULACION ANTERIOR:
                1. Alteración de funciones corticales: (afasia,
                     discalculia, alteración visuoespacial)
                2. Hemianopsia homónima
                3. Déficit motor o sensitivo ipsilateral que incluya dos
                     de las siguientes: cara, extremidad superior,
                     extremidad inferior.
                4. Disminución del nivel de conciencia: si existen se
                     asume que también se cumple 1 y 2
           Mortalidad: alta
           Recidiva: baja
        INFARTO PARCIAL DE LA CIRCULACION ANTERIOR:
                1. Dos de las características clínicas del infarto
                     completo de la circulación anterior ó
                2. Déficit aislado de la función cortical
           Mortalidad: baja
           Recidiva: alta
        INFARTO LACUNAR
                1. Déficit motor puro
                2. Déficit sensitivo puro
                3. Hemiparesia-ataxia
                4. Disartria mano torpe
           Mortalidad: baja
           Recidiva: baja
        INFARTO DE LA CIRCULACION POSTERIOR
                Cualquiera de las siguientes:
                1. Parálisis ipsilateral de pares craneales con déficit
                     motor y/o sensitivo contralateral.
                2. Déficit motor y/o sensitivo bilateral
                3. Alteración de los movimientos conjugados de los
                     ojos
                4. Disfunción cerebelosa
                5. Alteración aislada del campo visual
           Mortalidad: baja
           Recidiva: alta



        Tabla 38.1.- Síndromes neurovasculares




Página 364
MANEJO DEL ICTUS EN URGENCIAS



            ·   Alteración de conciencia ó síncope
            ·   Cuadro confusional
            ·   Crisis motoras tónicas y/o clónicas
            ·   Déficit focal de evolución progresiva
            ·   Disfagia o disartria aisladas
            ·   Incontinencia vesical o rectal
            ·   Vértigo con o sin náuseas y vómitos
            ·   Escotomas centelleantes

TABLA 38.2.- Manifestaciones clínicas que, presentadas de forma
aislada, no puede considerarse AIT




                                                             Página 365
MANEJO DEL ICTUS EN URGENCIAS




   Figura 38.1.- TAC craneal en la Enfermedad Cerebrovascular Aguda (EVCA).



Página 366
MANEJO DEL ICTUS EN URGENCIAS



ACTUACIONES BASICAS EN EL AREA DE URGENCIAS


                          ICTUS

 MEDIDAS GENERALES                EXPLORACIONES BÁSICAS


Atención inmediata                 Tensión arterial.
                                   Temperatura
Mantener función
                                   ECG
respiratoria y cardiaca
                                   Hemograma
Evitar descenso brusco             Coagulación
de TA                              Electrolitos

No sueros glucosados               Urea
                                   Glucemia

Profilaxis de embolia              Rx Tórax
pulmonar                           TAC craneal




                 CALIDAD DE VIDA
                     PREVIA
DEPENDIENTE:
Demencia grave
                                       AUTÓNOMA
Secuelas de Ictus
Enfermedad terminal




   ATENCIÓN                             INGRESO
  DOMICILIARIA                        HOSPITALARIO




                                                       Página 367
MENINGITIS BACTERIANA AGUDA


Capítulo 39

MENINGITIS BACTERIANA AGUDA
Padilla S., Masiá M.




Se entiende por síndrome meníngeo la presencia de fiebre, cefalea, nauseas y vómitos,
rigidez de nuca y signos meníngeos. Así cursan generalmente los procesos meníngeos,
parameníngeos y encefalitis, que pueden tener un origen infeccioso o no.
La meningitis se identifica por un recuento anormal de leucocitos en el liquido
cefalorraquídeo (LCR) y puede cursar de forma aguda o de forma subaguda-crónica. El
enfoque en un servicio de Urgencias de un paciente con sospecha de meningitis aguda
debe ir encaminado a diferenciar, con el examen del LCR, entre una meningitis aguda
bacteriana (MBA), de curso a veces fatal, y el resto de meningitis, entre las cuales la de
origen viral, de curso clínico benigno, es la causa más frecuente.


MENINGITIS BACTERIANA AGUDA
Es una enfermedad grave a cualquier edad con una mortalidad del 15-25%.

I) Diagnóstico:
I.a) Manifestaciones clínicas:
Más de la mitad de los pacientes presenta un cuadro progresivo de 1-7 días y en un
25% de los casos hay una evolución menor de 24 horas. En aproximadamente el 85%
de los pacientes con MBA se encuentran signos de disfunción cerebral (confusión,
delirium o disminución del nivel de conciencia) asociada al síndrome meníngeo. La
mayoría de los pacientes presenta fiebre. La rigidez de nuca y los signos meníngeos
(signos de Kernig y Brudzinski) pueden ser más o menos obvios y se encuentran en un
50% de los pacientes, no siendo necesarios para el diagnóstico. Otros signos
acompañantes son vómitos en un 35% de los casos, crisis convulsivas en un 30%, y en
un 10-20% de los pacientes existe parálisis de pares craneales (con más frecuencia
oculomotores y facial) y otros signos focales. La presencia de papiledema debe hacer
dudar del diagnóstico, aunque en estadios más avanzados puede haber signos de
hipertensión intracraneal.
Los siguientes signos orientan a un agente etiológico especifico: rash en extremidades,
inicialmente macular-eritematoso y posteriormente petequial-purpúrico en el 50% de
las meningococemias; convulsiones, ataxia, parálisis de pares craneales u otros signos
focales neurológicos en las meningitis por Listeria monocitogenes; rinorrea u otorrea en
meningitis por S. pneumoniae.


                                                                              Página 369
MENINGITIS BACTERIANA AGUDA


I.b) Estudio del líquido cefalorraquídeo (LCR).
El diagnostico de MBA se basa en el estudio del LCR. Como mínimo –excepto en casos
de presión de apertura alta del LCR con riesgo de herniación cerebral- se analizarán
dos tubos estériles con 2-4 ml de LCR, que se remitirán para:
I.b.1) Estudio citobioquímico:
El recuento de leucocitos oscila habitualmente entre 1000-5000/mc l, con predominio
polimorfonuclear. Un 10% de las MBA muestran predominio linfocitario, sobre todo las
meningitis bacterianas (MBA) por bacilos gramnegativos en neonatos o las MBA por
Listeria. Excepcionalmente el LCR puede ser normal en las fases muy precoces. En el
60% de los casos la glucorraquia es menor de 40 mg/dl y el cociente
glucorraquia/glucemia <0.3 en el 70%. Las proteínas en LCR se elevan (100-500
mg/dl) en prácticamente t odos los casos.
La administración de antibióticos orales previos a la punción lumbar (meningitis
decapitada) disminuye el número de neutrófilos, la proteinorraquia, y la sensibilidad del
Gram y del cultivo, pero no el número total de leucocitos en el LCR ni modifica
tampoco la glucorraquia. En caso de punción lumbar traumática, si la fórmula en
sangre es normal, por cada 700 hematíes (GR) se resta un leucocito (GB) del total en
el LCR.
I.b.2) Estudio microbiológico:
El LCR se debe procesar siempre para tinción de Gram urgente (sensibilidad del 60-
90% y especificidad de casi el 100%), cultivos bacteriológicos habituales y aglutinación
en látex para antígenos capsulares (S. pneumoniae, N. meningitidis, H. Influenzae),
cuya realización está sobre todo indicada en el LCR de perfil bacteriano con tinción de
Gram negativa o en las meningitis decapitadas. Su sensibilidad es del 50-95% y la
especificidad es alta. Se solicitará también cultivo para anaerobios si hay antecedentes
de otomastoiditis, fractura o cirugía craneal, o fístula de LCR. En casos de meningitis
de evolución subaguda o crónica hay que valorar la realización de tinción de tinta
china, Ziehl-Nielsen, rosa de Bengala, detección de antígeno criptocócico y cultivo en
medio Lowenstein y para hongos. Se deben también obtener hemocultivos y muestras
de cualquier foco infeccioso, incluidas las lesiones cutáneas.
Entre las alteraciones analíticas, el hemograma puede demostrar leucocitosis con
neutrofilia, la bioquímica sérica hiponatremia por SIADH y coagulopatía de consumo en
caso de meningitis meningocócica.

I.c) Etiología:
- Según la edad del paciente:
     - < 1 mes: S. agalactiae, E. coli, L. monocitogenes, K. pneumoniae, Enterococus
       sp, Salmonella.
     - 1-3 meses: H. influenzae, N. meningitidis, S. pneumoniae, Listeria, E. coli.

Página 370
MENINGITIS BACTERIANA AGUDA


     - 3 meses-18 años: N. meningitidis, H. influenzae, S. pneumoniae.
     - 18-50 años: N. meningitidis, S. pneumoniae.
     - edad superior a 60 años e inmunodeprimidos: S. pneumo niae, N. meningitidis,
       Listeria, bacilos gramnegativos (BGN).
- Fístula LCR, fractura de cráneo cerrada: S. pneumoniae, estreptococos grupo A .
- Tras intervenciones neuroquirúrgicas, fractura cráneo abierta: S. aureus, S.
  epidermidis, BGN.
II) Manejo inicial del paciente con sospecha de MBA.
El tratamiento antibiótico debe iniciarse rápidamente una vez confirmado el
diagnóstico, incluso antes de los resultados del LCR y la tinción de gram, si existe
sospecha clínica de meningitis bacteriana y el curso es rápidamente progresivo. En
estos casos, si el paciente presenta signos que aconsejen realizar previamente una TAC
craneal, como existencia de focalidad neurológica o signos de hipertensión intracraneal,
se iniciará el tratamiento antibiótico antes de la punción lumbar. En el resto de casos
se pautará el tratamiento de acuerdo con el resultado de la tinción de Gram o los test
rápidos de antígenos bacterianos. Si no se identifica el agente etiológico por estos
métodos, se prescribirá tratamiento antibiótico empírico en base a criterios
epidemiológicos.
Los criterios de ingreso en la Unidad de Cuidados Intensivos son disminución del nivel
de conciencia (puntuación en escala de Glasgow menor de 10), shock séptico, CID,
signos de hipertensión intracraneal y convulsiones.
Medidas generales.
Incluyen un adecuado aporte hidroelectrolítico teniendo en cuenta la posibilidad de
SIADH, vigilancia de la función respiratoria, hemodinámica y del nivel de conciencia.
Valorar tratamiento sintomático con analgésicos, antipiréticos y antieméticos si se
precisan.
Tratamiento antibiótico.
De forma empírica en la mayoría de los pacientes se recomienda una cefalosporina de
tercera generación (cefotaxima o ceftriaxona), añadiendo ampicilina en niños menores
de tres meses, adultos mayores de 50 años o cuando las características de la
meningitis sugieran infección por Listeria. Existen otras excepciones como las MBA en
pacientes inmunodeprimidos (tratamiento con quimioterapia, corticoides, neoplasias
hematológicas) donde la cefalosporina empleada debe tener también actividad frente a
P. aeruginosa, como la Ceftazidima y habría que considerar añadir un aminoglucósido.
En pacientes con traumatismo craneal, procedimiento neuroquirúrgico previo o en
presencia de fístula de LCR deben pautarse antibióticos con actividad antiestafilocócica
y frente a enterobacterias y Pseudomonas, como la combinación Vancomicina y
Ceftazidima.


                                                                            Página 371
MENINGITIS BACTERIANA AGUDA


Guiados por la tinción Gram del LCR las recomendaciones serían:
          Cocos    G+ Vancomicina (1)+ Cefalosporinas de 3ª generación(1)
                   G−   Cefalosporinas de 3ª generación(2)
          Bacilos G+ Ampicilina + Aminoglucósido(3)
                   G−   Cefalosporinas de 3ª ó 4ª generación + Aminoglucósido (4).
       (1) Vancomicina 1 gr./12 hr. en adultos. En neonatos de elección Cefotaxima
           50 mg/Kg/6 hr. i.v. En el resto cefotaxima 2 gr/6 hr. i.v. o ceftriaxona 2
           gr/12 hr. en adultos. En casos de alergia a penicilina vancomicina +
           rifampicina 600 mg/día i.v.
          (2) Si alergia a penicilina cloranfenicol 50 mg/Kg/día en 3-4 dosis.
       (3) Ampicilina 100 mg/Kg/8 hr. i.v. en niños ó 2 gr/4 hr. en adultos.
           Gentamicina dosis de carga de 1,5 mg/Kg seguido de 1-2 mg/Kg/8 hr. i.v. ó
           amikacina 5 mg/Kg/8 hr. i.v. En casos de alergia a penicilina cotrimoxazol
           15-20 mg/Kg/día en 3-4 dosis.
       (4) Cefotaxima o Ceftriaxona; en caso de traumatismo craneal, tras
           intervenciones neuroquirúrgicas o presencia de fístula de LCR ceftazidima 2g
           iv /8h. En casos de alergia a penicilina aztreonam 2 gr/6-8 hr. i.v.
Con el resultado definitivo del cultivo y el antibiograma se modificará la pauta
antibiótica según el microorganismo aislado y su patrón de sensibilidad. La duración
óptima del tratamiento es un tema no aclarado y tradicionalmente oscila entre 7 y 10
días para la meningitis meningocócica y 10-21 días para otros patógenos y en
determinadas situaciones, como en caso de meningitis por Listeria, pueden necesitarse
al menos 6 semanas. La antibioterapia intratecal debe utilizarse si la terapia sistémica
no es eficaz o si no se alcanza la concentración bactericida adecuada en el LCR; esto
ocurre con más frecuencia en caso de meningitis por bacilos gramnegativos
(Pseudomonas), estafilococos y enterococos. La técnica más habitual es la
intraventricular, a través de la colocación de un reservorio tipo Ommaya®, para la
administración de gentamicina, vancomicina o amikacina.
Tratamiento esteroideo.
Su beneficio se ha confirmado en niños con meningitis por H. Influenzae B y posible
beneficio en niños en la meningitis por neumococo. Aunque no existen ensayos clínicos
controlados se recomienda también en adultos con alteración del nivel de conciencia,
edema cerebral o aumento de la presión intracraneal. Es controvertido su papel cuando
esté indicado el uso de vancomicina por la disminución en la permeabilidad de la
barrera hematoencefálica que conlleva el tratamiento esteroideo.
Debe administrarse de forma intravenosa a la vez o antes de los antibióticos a una
dosis de 0.15 mg por Kg de peso cada 6 horas durante 4 días.



Página 372
MENINGITIS BACTERIANA AGUDA


III) Seguimiento clínico.
En los pacientes con buena evolución clínica no es necesario repetir la PL al acabar la
antibioterapia (puede existir pleocitosis e hiperproteinorraquia persistentes). Si después
de 24-48 horas del inicio del tratamiento no existe mejoría clínica (empeoramiento o
persistencia de la fiebre), debe realizarse una nueva PL para valorar la citobioquímica y
repetir tinción de Gram y cultivos. También está indicada si existen dudas sobre la
etiología vírica o bacteriana, debiéndose repetir entre las 12 y 24 horas siguientes para
apreciar el viraje de la fórmula leucocitaria.

IV) Tratamiento de las complicaciones.
1. Sistémicas. El tratamiento de las complicaciones es el específico en cada caso: 1)
   shock séptico 2) síndrome de Waterhouse -Friderichsen, con infarto hemorrágico de
   las glándulas suprarrenales; 3) coagulación intravascular diseminada 4) síndrome
   de distress respiratorio y 5) síndrome de secreción inadecuada de ADH.
2. Neurológicas.
   a) Hipertensión intracraneal. Debe sospecharse ante la presencia de papiledema,
      letargia, coma y/o vómitos. El tratamiento consiste en: 1) control del balance
      hídrico; 2) dexametasona, en dosis de 10 mg iv. y posteriormente 4-6 mg/6-8 h
      iv.; 3) manitol al 20% en dosis de 1-1,5 g/Kg iv. en 30 min., pudiéndose repetir
      hasta dos veces (0,25-0,5 g/Kg con un intervalo de 4 h); y 4) hiperventilación
      (mantener PCO 2 de 25 a 30 mmHg).
   b) Crisis comiciales: Estaría indicado el tratamiento en casos de meningitis
      neumocócica y en situaciones de edema cerebral con o sin hipertensión
      intracraneal. Se emplearía fenitoína dosis de carga de 18 mg/Kg iv y continuar
      con 2 mg/Kg iv u v.o. /8 hr. hasta el final del tratamiento antibiótico.
   c) Efusión o empiema subdural. Se debe sospechar si en la segunda semana de
      tratamiento aparece empeoramiento clínico con fiebre, vómitos, irritabilidad,
      crisis, papiledema y/o déficits focales. Está indicado hacer TAC craneal, y si
      existe efecto masa o desplazamiento de la línea media se debe drenar
      urgentemente.
   d) Hidrocefalia. Puede ser: 1) No comunicante. Se debe sospechar ante u n cuadro
      de papiledema, piramidalismo bilateral, parálisis de la mirada vertical, letargia o
      coma. Se confirma mediante TAC y el tratamiento es de urgencia, realizándose
      drenaje y derivación ventrículo-peritoneal. 2) Comunicante. Se presenta como
      un empeoramiento del nivel de conciencia; no requiere derivación urgente
      porque es frecuente la resolución espontánea tras el tratamiento médico.
   e) Persistencia de focalidad neurológica. La focalidad persiste en casos de déficit
      auditivo (más frecuente en niños), trombosis de venas corticales y vasculitis.




                                                                              Página 373
MENINGITIS BACTERIANA AGUDA


V) Profilaxis.
Se debe realizar en personas en contacto estrecho diario con el enfermo y en el propio
paciente tras tratamiento de MBA por N. meningitidis o Haemophilus.
       a)N. meningitidis. Se administra rifampicina oral 600 mg/12 h (en niños 10
          mg/Kg/12 h, en neonatos 5 mg/Kg/12 h) durante 2 días. Como segunda
          elección puede usarse ciprofloxacino oral 750 mg en una única dosis (en
          mayores de 18 años) o ceftriaxona 250 mg im. en dosis única (en niños <
          15 años 125 mg).
       b)H. influenzae. Se utiliza rifampicina oral 600 mg/24 h (en niños 20 mg/Kg/24
          h, en neonatos 10 mg/Kg/24 h) durante 4 días.




Página 374
COMPLICACIONES METABÓLICAS DE LA DIABETES MELLITUS


Capítulo 40

COMPLICACIONES METABÓLICAS DE LA DIABETES MELLITUS
Escrivá B. y Pérez-Soto M.I.




CETOACIDOSIS DIABÉTICA
Se trata de una de las complicaciones más graves de la Diabetes Mellitus (DM) tipo 1.
ETIOLOGÍA
Su origen se debe a un déficit de insulina por alguna de las siguientes causas:
        • Diabetes tipo 1 no conocida.
        • Aporte insuficiente de insulina.
        • Mala administración de la insulina.
        • Aumento de las necesidades de insulina por: infecciones, vómitos o diarrea,
          traumatismo o cirugía, enfermedades graves, pancreatitis...
        • Fármacos hiperglucemiantes (esteroides, diuréticos...)
        • No cumplimiento de la dieta y/o ejercicio.
CLÍNICA
        • Evolución en menos de 24 horas.
        • Náuseas, vómitos y dolor abdominal, que puede llegar a simular un
          abdomen agudo.
        • Poliuria, polidipsia. Sed importante.
        • Signos de deshidratación.
        • Astenia, cefalea, alteración del nivel de conciencia desde somnolencia hasta
          el coma.
        • Respiración de Kussmaul con aliento cetonémico.
ANALÍTICA
        • Glucemia > 300 mg/dl, aunque en ocasiones puede incluso ser normal.
        • Acidosis metabólica: pH<7,30 y HCO3 < 15 mEq/l. Puede haber alcalosis
          respiratoria compensadora.
        • Osmolaridad plasmática >330 mOsm/Kg (Osmolaridad = 2(Na + K) +
          Gluc/18 + Urea/16).
        • Cetonuria y Cetonemia.
        • Aumento de urea y creatinina (deshidratación).
        • Déficit de Cloro 5-7 mEq/l.
        • Leucocitosis con neutrofilia.
        • Hiperpotasemia secundaria a la acidosis. Por cada 0,1 que disminuye el pH
          asciende el K 0,6 mEq/l.

                                                                           Página 375
COMPLICACIONES METABÓLICAS DE LA DIABETES MELLITUS


        • Puede haber aumento de amilasa, CK y GOT.
        • Natremia normal, aumentada o disminuida             según    el   grado   de
          deshidratación.
        • Aumento del hematocrito por deshidratac ión.
DIAGNÓSTICO
        • Clínica, presencia de alguno de los desencadenantes mencionados
          previamente.
        • Bioquímica (Glucosa, urea, creatinina, sodio, potasio, gasometría venosa);
          Hemograma, sedimento de orina con cuerpos cetónicos.
        • Rx Tórax, ECG.
        • Diagnóstico diferencial con acidosis láctica, alcohólica u otro tipo de
          intoxicación.
TRATAMIENTO
Debe iniciarse de forma precoz, incluso si hay sospecha clínica y glucemia capilar
elevada antes de recibir el resto de la analítica.
        • Reposición de fluidos: -   1ª hora: 1000 cc de SF 0,9%
                                 -   2 horas siguientes: 1000 cc de SF 0,9%.
                                 -   4 horas siguientes: 1000 cc de SF 0,9%.
                                 -   Cuando glucemia < 250 mg/dl           cambiar a
                                     glucosado 5 % o glucosalino a un ritmo de
                                     perfusión de 3000 cc/24 h.
        • Insulinoterapia:
          - Bolo inicial 0.15 U/Kg de Insulina Rápida i.v.
          - Insulina rápida según dextros horarios hasta glucemia < 250 mg/dl. O bien
          - Bomba de perfusión: 500 cc de SF 0,9% + 50 U de Insulina rápida a 60
            ml/hora (0,1 U/Kg/hora) hasta obtener glucemias <250 mg/dl.
          - Cuando glucemias <250 mg/dl cambiamos a pauta de insulina rápida/6h.
        • Reposición de potasio:
          - No empezar hasta restablecer la diuresis.
          - Si K > 6 mEq/l, realizar control a la hora: si 4-5 mEq/l, reponer 20 mEq/h
            (2 amp de ClK en 1000 cc de SF); si K+ = 3-4 mEq/l, reponer 30 mEq/h;
            si K+ < 3, reponer 50 mEq/h.
          - Repetir el control a la hora e ir ajustando el aporte.
        • Bicarbonato: Se administrará sólo sí pH < 7,10, o HCO3 < 5 mEq/l.
          - Déficit de HCO3 = (HCO3 normal – HCO3 actual) · 0,5 · peso (Kg).
          - Administrar la mitad del déficit en las dos primeras horas con bicarbonato
            1M (1 cc = 1 mEq de HCO3 1M).



Página 376
COMPLICACIONES METABÓLICAS DE LA DIABETES MELLITUS


          • Medidas de soporte:
           Sondaje vesical.
                 -
           O2 si hipoxemia.
                 -
           Control de constantes vitales.
                 -
           Tratamiento de las complicaciones:
                 -
                      1. Infecciones: Antibióticos de amplio espectro.
                      2. Hipotermia: medidas físicas.
                      3. Edema cerebral: Manitol 1-2 g/Kg en 30 min. i.v.
                      4. IAM, Edema agudo de pulmón, Shock: valorar traslados
                          a UCI.
HIPOGLUCEMIA
DEFINICIÓN
La hipoglucemia es una complicación grave en los diabéticos. Se trata de una glucemia
por debajo de los valores normales (habitualmente < 60 mg/dl) acompañados de
sintomatología, aunque esto puede variar.
Se suele utilizar para definir hipoglucemia la tríada de Whipple: 1º.- síntomas propios
de neuroglucopenia, 2º.- glucemia baja, 3º.- desaparición de los síntomas cuando se
normaliza la glucemia.
ETIOLOGIA
          •   Exceso de insulina / antidiabéticos orales.
          •   Ayuno prolongado.
          •   Ejercicio intenso sin aumento de la ingesta previo.
          •   Alcohol.
          •   Otros: enfermedades asociadas, etc.
CLÍNICA
•   Manifestaciones adrenérgicas:
     -   Debilidad
     -   Palidez
     -   Nerviosismo, ansiedad.
     -   Diaforesis.
     -   Palpitaciones y taquicardia.
     -   Hambre.
•   Manifestaciones neuroglucopénicas:
     - Visión borrosa, diplopia.
     - Alteración del nivel de conciencia: desde letargia a coma.
     - Pérdida de memoria y de la capacidad de concentración.
     - Incoordinación motora.
     - Convulsiones.
     - Disfunción sensorial.

                                                                           Página 377
COMPLICACIONES METABÓLICAS DE LA DIABETES MELLITUS


DIAGNOSTICO
1. Clínica compatible.
2. Glucemia capilar; confirmar con glucemia plasmática en analítica completa
3. Descartar otras causas de hipoglucemia una vez resuelto el cuadro.
TRATAMIENTO
• El mejor tratamiento para la hipoglucemia es su PREVENCION: el paciente debe
  ajustar las dosis de insulina, los horarios de las comidas, y suplementar su dieta si va
  a realizar ejercicio físico, así como llevar un buen autocontrol.
• Hipoglucemia leve: ingesta de alimentos ricos en hidratos de carbono: azúcar, fruta
  fresca, zumo, refrescos, etc. En pacientes con insulina y tendencia a la hipoglucemia,
  se puede administrar una ampolla de glucagón subcutánea en caso de hipoglucemia.
• Hipoglucemia grave (pérdida de conocimiento/coma): vía con glucosado al 10-20%.
  Administrar una o más ampollas de Glucosmón i.v. (si no hubiera vía, i.m./rectal).
  Habitualmente la respuesta es rápida. Sino fuera posible acceder a una vía venosa,
  se podrá además administrar Glucagón i.m. Si el paciente ha permanecido varias
  horas en hipoglucemia se debe mantener una perfusión de glucosado al 5% durante
  unas horas más.
• Sí a los 10 min. de haber normalizado la glucemia el paciente permanece en coma,
  hacer una nueva glucemia:
       - Si baja: misma pauta previa.
       - Si normal: 100 mg. de Hidrocortisona i.v. (Actocortina®), y si no es efectivo
         se deberá a la probable existencia de edema cerebral secundario a la
         hipoglucemia mantenida; administrar Dexametasona i.v. (4-8 mg) en varias
         dosis con Manitol al 20% a pasar en 20 min.
• Hacer control de glucemia horario.
• La hipoglucemia por antidiabéticos orales requiere más tiempo de observación, por su
  vida media más larga que la insulina.


COMA HIPEROSMOLAR NO CETÓSICO
Complicación grave característica de la DM tipo 2 (mayores de 60 años).
Generalmente se asocia a una elevada mortalidad debida a un retraso en el diagnóstico
(paciente senil en muchas ocasiones sin diabetes conocida, con alteraciones físicas o
mentales, con mala regulación del mecanismo de la sed) y alta incidencia de
enfermedad grave subyacente.



Página 378
COMPLICACIONES METABÓLICAS DE LA DIABETES MELLITUS


CLÍNICA
• Alteración del nivel de conciencia, alteraciones focales neurológicas, convulsiones.
• Deshidratación importante.
• Náuseas, vómitos, dolor abdominal.
• Hipo – normotermia o febrícula aún en presencia de infección subyacente.
• Poliuria, oliguria o anuria.
EXPLORACIONES COMPLEMENTARIAS
• Glucemia > 600 mg/dl.
• Osmolaridad > 340 mOsm/Kg.
  mOsm/Kg = 2 (Na + K) + glucemia /18 + urea / 6.
• Insuficiencia renal prerrenal o mixta.
• Ausencia de cetoacidosis con equilibrio ácido-base normal, aunque puede haber
  discreta acidosis láctica por hipoperfusión tisular.
• K+ normal o disminuido por diuresis osmótica, o aumentado asociado a insuficiencia
  renal y deshidratación.
• Déficit de Na+ con natremia alta, normal o baja según deshidratación.
• Leucocitosis > 20.000/mm3.
• Aumento de la Hb, Hto y proteínas totales.
• ECG: Alteraciones difusas inespecíficas.
DIAGNÓSTICO
• Clínica.
• Bioquímica (Glucosa, Urea y Creatinina, Na+, K+), Gasometría arterial. Hemograma.
  Coagulación si signos de shock.
• Sedimento de orina.
• ECG, Rx Tórax y simple de abdomen.
TRATAMIENTO
• Reposición de líquidos: - 1ª hora: SUERO FISIOLÓGICO 0.9% 500-1000 ML.
                         - 2-4ª hora: SF 0.9% 500-1000 ml/hora según TA y diuresis.
 Cuando la TA se estabilice y la diuresis sea de 50-100 ml/hora, sustituir SF 0.9% por
 SUERO HIPOTÓNICO 0.45% a 250- 500 ml/hora. El aporte total se determina
 calculando el DÉFICIT DE AGUA = 0.6 x Kg peso x ŠNa medido/Na deseado – 1).
 Cuando la glucemia sea inferior a 250 mg/dl iniciaremos perfusión con SUERO
 GLUCOSALINO, excepto si el sodio plasmático es superior a 150 mEq/l, en cuyo caso
 administraremos SUERO GLUCOSADO 5%. A partir de la 3-4ª hora puede reponerse
 agua v.o. si hay buena tolerancia o a través de SNG.
 PRECAUCIÓN en la reposición en ANCIANOS y CARDIÓPATAS. Puede ser necesario
 monitorizar PVC.




                                                                            Página 379
COMPLICACIONES METABÓLICAS DE LA DIABETES MELLITUS


• Insulinoterapia:

 Debemos considerar que sólo la reposición de la volemia va a provocar un descenso
 en las cifras de glucemia de aproximadamente el 25%, y que por otro lado, existe
 una mayor sensibilidad a la insulina y se precisan dosis menores que en la CAD.
 Pauta de Insulina: - Bolo de 0,15 UI/Kg.
                      - 0.1 UI/Kg y por hora hasta obtener una glucemia < 250 mg,
                        momento en que pasaremos a pauta de insulina rápida cada 6
                        horas.

• Reposición de K+:
 Iniciar la reposición cuando se restablezca la diuresis a ritmo de 10-20 mEq/1000 cc.
• Medidas de soporte: - O2 según ventilación.
                       - Sonda vesical si situación de shock o dificultad para controlar
                         la diuresis.
                       - SNG si shock, coma, vómitos o HDA.
                       - HBPM profiláctica.
                       - Habitualmente No es necesario Bicarbonato.
                       - Furosemida sólo si el paciente no inicia diuresis una vez
                         asegurada una adecuada hidratación.
• Complicaciones del Tratamiento:
       - Edema cerebral por uso de fluidos hipotónicos.
       - Edema cerebral, hipoperfusión periférica o infarto cerebral por corrección de la
         glucemia antes de la reposición de volumen.
       - Hipopotasemia yatrógena por corrección de volemia y tratamiento insulínico
         sin aporte secundario de potasio.
       - Edema pulmonar por aporte de fluidos sin control o descompensación de
         cardiopatía subyacente.




Página 380
PATOLOGÍA REUMATOLÓGICA EN URGENCIAS


Capítulo 41

PATOLOGÍA REUMATOLÓGICA EN URGENCIAS
Tovar J.V., Noguera R. y Navarro F.J.




INTRODUCCIÓN.-
El paciente con patología médica del aparato locomotor, puede consultar por diversos
motivos, generalmente patología menor de partes blandas, como bursitis-tendinitis, o
dolores el cualquier zona de carácter mecánico debidos, habitualmente a sobrecarga
física o microtraumas repetitivos, que suelen controlarse con reposo, cuidados físicos y
tratamiento sintomático con analgésicos/antiinflamatorios y miorrelajantes. El paciente
se remitirá para continuar seguimiento en medicina primaria, de donde podrá derivarse
a una consulta programada especializada en caso de evolución desfavorable.
Otras veces, la patología por la que se consulta, puede ser motivada por una
enfermedad potencialmente grave, bien localmente para una estructura específica del
aparato locomotor, o bien estar en el contexto de una enfermedad sistémica, con daño
en otros órganos. Tal es el caso de la artritis infecciosa, donde pese a no
comprometer, generalmente, la vida del paciente, es muy importante su diagnóstico y
tratamiento precoz, para evitar daño local irreparable. A nivel sistémico, tendremos en
consideración, por su importancia, las neoplasias que, bien primarias o metastásicas,
afectan al esqueleto, y las enfermedades del tejido conectivo o vasculitis. En estos
casos, se requiere una valoración del aparato o sistema afecto y actuar en
consecuencia según la gravedad del daño detectado. Teniendo en cuenta que son
patologías con potencial afección de cualquier órgano, debe evaluarse cada
manifestación por separado actuando de forma individualizada: En caso de ser leve,
puede no requerir ninguna actitud medica especial. Al contrario, manifestaciones
graves, pueden necesitar medidas generales para el mantenimiento de función,
ocasionalmente en UCI, y medidas locales específicas, que podemos encontrar
recogidas en otros apartados de este manual.
La finalidad de este capítulo no es un estudio en profundidad de la patología
reumatológica, que ya está ampliamente recogida y estructurada en varios tratados,
sino de exponer las directrices básicas de actuación ante las patologías reumatológicas
que, por su potencial daño local o sistémico requieren una evaluación y tratamiento
adecuado en el área de urgencias, recomendándose la conducta de actuación según el
caso: Asistencia en primaria, remisión a consulta especializada o ingreso hospitalario.
A continuación describimos las principales manifestaciones reumatológicas que
plantean dudas de decisión al médico de urgencias: Monoartritis aguda; Dolor vertebral
y Conectivopatías o enfermedades sistémica con afección del aparato locomotor.



                                                                            Página 381
PATOLOGÍA REUMATOLÓGICA EN URGENCIAS


1. MONOARTRITIS AGUDA:
Definición:
Dolor articular de instauración brusca acompañado de signos inflamatorios
(enrojecimiento, tumefacción, derrame, calor...), que afectan a una articulación en su
globalidad. La movilidad articular está limitada en todos los planos y puede presentarse
patrón capsular (postura antiálgica), generalmente en flexión, de tal forma que por
ejemplo la rodilla, articulación que se afecta con más frecuencia, no podría extenderse
en su totalidad, si la inflamación fuese lo suficientemente importante.
La inflamación periarticular “Periartritis” se diferencia de la artritis en que la zona
inflamada se localiza, generalmente, en una parte de la articulación, y la limitación de
la misma a un solo plano, sin presentar, habitualmente, patrón capsular. De esta
forma, una tendinitis o bursitis, no impediría el movimiento pasivo de la articulación,
manifestando dolor al movilizar, de forma resistida, solo el tendón afecto o tendones
en relación con la bursa inflamada (PE: la bursitis prepatelar, no impediría la extensión
de la rodilla; Un dolor periarticular en el hombro, solo dolería al tensar, distender o
palpar el tendón dañado y no el resto, permitiendo una movilización articular pasiva
con escasas molestias).
Debido a su etiopatogenia, consideraremos, para su estudio, como una monoartritis,
cuando el paciente presente inflamación de dos o tres articulaciones.
Diagnóstico y Diagnóstico Diferencial:
Aunque el diagnóstico diferencial completo de una mono/pauciartritis es muy amplio,
consideramos, desde un punto de vista práctico, que las causas fundamentales son:
        1. Artritis traumática       y   artropatías   mecánicas     o    degenerativas
           descompensadas.
        2. Artritis Microcristalina: Gota y Pseudogota.
        3. Artritis Séptica.
        4. Artritis inflamatoria no infecciosa (Fundamentalmente las del grupo de las
           espondiloartropatías (Psoriasis, Reiter, Enteropáticas, E. Anquilosante)
Para una correcta interpretación diagnóstica, se valorará, en primer lugar, todos los
datos extraídos de una HISTORIA CLÍNICA meticulosa: Antecedentes de
traumatismo, datos epidemiológicos en relación con proceso infeccioso (Brucella, TBC,
presencia de un foco séptico extraarticular,...) ó la existencia de enfermedad
predisponente para infección (Drogadicción, Diabetes, alcoholismo, tratamiento
inmunosupresor, portador de implantes, enfermedad debilitante). Los antecedentes
familiares pueden ser de gran utilidad al igual que la existencia de procesos similares
previos y su evolución natural o ante un tratamiento recibido. Antecedentes de algunas
manifestaciones en otros órganos pueden ser de gran utilidad, como la uveitis de



Página 382
PATOLOGÍA REUMATOLÓGICA EN URGENCIAS


repetición ó presencia reciente de diarreas, en espondiloartropatías; antecedentes de
nefrolitiasis en gota, hipotiroidismo en pseudogota...
En la EXPLORACIÓN hay muchas alteraciones generales que pueden ser de utilidad:
La presencia de fiebre alta y afección del estado general orienta hacia una artrit is
séptica, aunque es baja o nula en el 50% de los casos. La presencia de tofos lo hará
hacia una gota. Desde el punto de vista local, una articulación con signos inflamatorios
muy prominentes nos hará pensar en una artritis séptica También pensaremos en esta
circunstancia cuando objetivemos una potencial puerta de entrada de gérmenes,
aunque sea a distancia ya que, salvo excepciones como es una herida o punción
articular traumática, que puede ser el origen de la infección articular, la inmensa
mayoría de los casos la llegada de gérmenes a la articulación se produce vía
hematógena. Ocurre con más frecuencia en pacientes inmunocomprometidos, y la
articulación no la elige el germen al azar, ya que suele asentar con más frecuencia
sobre articulaciones con daño previo, como es el caso de una articulación artrósica o
con artritis reumatoide.
Las PRUEBAS DE IMAGEN son de poca utilidad excepto en articulaciones profundas
como la cadera, donde una ECOGRAFÍA, nos demostrará la presencia de líquido
articular e incluso dirigir la aguja en el momento de la artrocentesis. En el resto de
articulaciones es de poca utilidad: La presencia de artrosis o de condrocalcinosis en la
RADIOLOGÍA SIMPLE, nos orienta el diagnóstico pero no lo confirma
definitivamente. De hecho un germen anida mejor, como ya sabemos, en una
articulación que presente un daño local. Se debe practicar, no obstante una radiografía
de la articulación afecta y contralateral, con intención de tener un punto de partida
para la valoración evolutiva y detectar focos cercanos de osteomielitis. En algunas
ocasiones puede ser útil una radiología de una localización lejana. Así la presencia de
una sacroileitis puede orientarnos hacia una espondiloartropatía.
La prueba que más información nos ofrece para el diagnóstico de una monoartritis es
la ARTROCENTESIS. Se trata de extraer, por punción, líquido sinovial de la
articulación. Es una técnica que, por su sencillez, y por la información que nos ofrece,
debe practicarse ante todo paciente que consulta por una monoartritis. Se realizará en
todos los casos en los que el paciente consulte por primera vez, o bien no tenga
establecido un diagnóstico firme aunque refiera otros episodios previos. También
debemos practicarla en aquellos casos que, independientemente de la historia
recogida, presenten datos clínicos que nos hagan sospechar un proceso infeccioso. La
técnica para las articulaciones principales, excepto la cadera, es bastante sencilla, ya
que independientemente de un acercamiento más puro, basta la introducción de una
aguja intramuscular por la interlínea articular hasta alcanzar la teórica cámara articular.
En este proceso debe evitarse atravesar estructuras neurológicas y tendinosas, al igual,
y es muy importante, evitar cualquier lesión cutánea con sospecha de estar infectada,
incluyendo las placas de psoriasis que pueden esconder gérmenes en sus
anfractuosidades. En la figura 41.1 se puede ver la técnica para la artrocentesis de
rodilla: La vía interna se reserva para derrames de pequeña intensidad, y la vía externa



                                                                               Página 383
PATOLOGÍA REUMATOLÓGICA EN URGENCIAS


se usa para grandes derrames, dirigiendo la aguja al punto medio rotuliano entre rótula
y fémur en la primera, y a la bolsa suprapatelar en la segunda.




                            PUNCIÓN DE RODILLA
                      Vías de acceso y recomendaciones técnicas



                                                    Recomendaciones técnicas

                                      • ASEPSIA.
                                            • Limpieza de la piel con mercurocromo.
                                            • Material estéril desechable.
                                            • No es preciso el uso de guantes salvo para protección del
                                            explorador
                                            • No atravesar zonas de piel con posible infección o placas de
             Vía Interna                    psoriasis.

                                      • Evitar atravesar estructuras Vasculares, Neurológicas y tendinosas

                                      • PROCESAR ADECUADAMENTE LA MUESTRA OBTENIDA:
                                           • Material en fresco: Microcristales y Gram.
                                           • Frasco estéril: Microbiología. Es útil en ocasiones la remisión de
                                           parte de la muestra en frasco de hemocultivo. En caso de obtener
                                           muestra escasa, este apartado tiene prioridad.
                                           • Tubo con EDTA: Recuento celular.
                                           • Tubo con Silicona: Glucosa, Láctico y otras determinaciones
                                           bioquímicas (se puede congelar resto del sobrenadante para
                                           completar estudios con posterioridad)
             Vía Externa

       Figura 41.1.- Técnica de la artrocentesis de rodilla.


En la valoración del LÍQUIDO SINOVIAL (Figura 41.2), aunque se pueden analizar
otros parámetros, tendremos en cuenta fundamentalmente los siguientes:
Celularidad, glucosa y presencia de microcristales. Cuando sea posible usaremos
el nivel de ácido láctico. De esta forma podremos clasificar los líquidos en
mecánicos (< de 2.000 leucocitos/cc), Inflamatorios (2.000 a 50.000) y de rango
séptico (>50.000), teniendo en cuenta que por si mismos no son diagnósticos de
ningún proceso en particular aunque sí orientativos. Por tanto, tendremos en cuenta
que, aunque algunas enfermedades como el síndrome de Reiter y la Gota pueden dar
unos recuentos de líquido sinovial con más de 50.000 leucocitos, pensaremos en
primer lugar que lo que tenemos delante, mientras no demostremos lo contrario, es

Página 384
PATOLOGÍA REUMATOLÓGICA EN URGENCIAS


una infección articular, donde el porcentaje de polimorfonucleares sobrepasa,
habitualmente, el 90%. La glucosa baja (menos del 50% de la sérica) es de gran
utilidad, ya que apoyará el diagnóstico de infección, aunque no es infrecuente
encontrarla baja en líquidos no infectados, como los de artritis reumatoide. También
apoya el diagnóstico de artritis séptica la presencia de niveles elevados de ácido
láctico, que denota una mayor utilización de la glucosa y su conversión anaeróbica a
ácido láctico, que se correlaciona con disminución del pH en el líquido sinovial. La
presencia de microcristales se considera habitualmente diagnóstica, pero, como se ha
descrit o de forma ocasional (tres casos nuestros), en algunos pacientes pueden
enmascararnos el diagnóstico de una infección articular simultánea. Es por tanto, en
cuanto a los datos del líquido articular se refiere, una conjunción de los mismos, lo que
nos hará inclinarnos hacia uno u otro diagnóstico (ver figura 41.2), teniendo en cuenta
que la meta fundamental es el despistaje de una artritis séptica, donde la verificación
de la presencia de gérmenes mediante la técnica de Gram, positiva en el 50-70 % de
las articulaciones infectadas, no nos planteará ninguna duda diagnóstica.
Para el procesado del Líquido extraído (Figura 41.1), usaremos un frasco con EDTA
o el que habitualmente se usa para la hematología de sangre, donde solicitaremos el
recuento y diferenciación celular. Para la determinación de glucosa y otras pruebas
bioquímicas útiles en algunos casos (ácido láctico, ADA, proteínas...), se remitirá la
muestra en un tubo con silicona (como el que se usa para determinar la bioquímica de
sangre). Para el estudio de microcristales y Gram, se mandará en tubos sin aditivos.
Cuando el caso lo requiera se remitirá una muestra a microbiología que, según la
cantidad y el momento, se podrá hacer en un tubo estéril, en la propia jeringa de
artrocentesis o bien en un frasco de los que se usan para muestras de hemocultivo (útil
para pequeñas muestras o cuando se va a demorar el procesado de la misma).


Tratamiento:
2. Patología traumática.-
           El tratamiento de la artritis traumática no complicada (sin hemartros ni
fractura), es similar al empleado en patología mecánica de partes blandas. Se indicará
reposo (ocasionalmente con férula) y tratamiento analgésico/antiinflamatorio,
valorando las posibles contraindicaciones al mismo. Se recomendara consulta
especializada si la evolución no es favorable, para ampliar estudio y/o plantear
tratamiento alternativo. Algunos casos, como las tendinitis o bursitis cálcicas, debido a
que se manifiestan con frecuencia con mucho dolor y a que responden con menor
intensidad al tratamiento antiinflamatorio, se puede plantear, inicialmente, una
infiltración local con corticoides de depósito.




                                                                             Página 385
PATOLOGÍA REUMATOLÓGICA EN URGENCIAS




                                     M N ATIIA UA
                                      O O R RTS G D
                                         ESTUDIODELLÍQUIDOSINOVIAL


                                              ARTROCENTESIS                       HEMARTROS:
                                                                          •Diátesis hemorrágica
         Presencia de                                                     •Traumatismo
      MICROCRISTALES                                                      •Artrosis y daño de estructuras
                                                                          •Tumores
                                                          LEUCOCITOS:
                                    LEUCOCITOS:              >50000
                                      2000-50000
                                                                                  LEUCOCITOS:<2000
     • GOTA
     • PSEUDOGOTA
     •O R S
        TO

                           GLUCOSA:N                                                  •Artrosis
                           LÁCTICO: N                                                 •Traumatismo
                                                                                      •Desarreglo mecánico
                                            • GLUCOSA:                                •Enf. Depósito
                                            • LÁCTICO :                               •Artritis no activa
        •A.PSORIÁTICA
        •REITER
        •SÉPTICA (Menos probable)                                            Posible
        •O R S
          TA                                        ?                   ARTRITISSÉPTICA


                                                            +GRAM                                  -G A
                                                                                                     RM

                       ARTRITISSEPTICA
                                                                            CULTIVO




Figura 41.2.- Algoritmo diagnóstico de una monoartritis según las características del
líquido sinovial.


2.   Gota.-
         El tratamiento de elección para este tipo de artritis son los AINEs. Cualquiera
es eficaz a dosis adecuadas, siendo el clásicamente utilizado con probada eficacia, la
Indometacina a dosis de 50 mg/8 horas con reducción progresiva tras la mejoría. La
primera dosis puede ser mayor (75 mg), y en mujeres o pacientes de bajo peso, se

Página 386
PATOLOGÍA REUMATOLÓGICA EN URGENCIAS


considerará una dosis menor (125 mg/día). También evaluaremos un tratamiento para
prevenir lesiones gástricas con Omeprazol, Misoprostol o sucralfato. En caso de
contraindicación al tratamiento antiinflamatorio, se prescribirá, como alternativa,
Colchicina: 0,5 mg/hora hasta la mejoría, aparición de diarrea o alcanzar 6 mg. El
reposo es una medida de apoyo de gran utilidad. En algunos casos, sobre todo cuando
existen contraindicaciones a los anteriores,        se puede plantear, como único
tratamiento, la evacuación del Líquido sinovial y la infiltración articular con corticoides
de depósito.
Una vez controlado el episodio articular se evaluará en tipo de gota (hiper o
hipoproductor...), para tratamiento adecuado de hiperuricemia (Alopurinol o
Uricosúricos). Los primeros 6 a 12 meses del tratamiento hipouricemiante (el cual
será de por vida), se recomendará la toma de Colchicina preventiva a dosis de 1
mg/día.
3.   Pseudogota.-
El reposo y los AINEs son el tratamiento habitual de las crisis de pseudogota. Algunos
casos, como ocurre con la gota, pueden ser subsidiarios de la infiltración intraarticular
con corticoides. Aunque responde al tratamiento con colchicina intravenosa, la
Colchicina oral no suele ser de gran utilidad en la artritis por estos microcristales, pero
sí lo es como preventiva de nuevas crisis en dosis de 0,5 a 1 mg/día. Posteriormente al
control de la artritis se evaluará al paciente para descartar patología asociada a
condrocalcinosis.
4.   Artritis Séptica.-
Se trata de una patología grave por lo que se procederá al ingreso para tratamiento
hospitalario. Se tendrá en cuenta el cuidado de la posible enfermedad predisponente
(Diabetes...), las medidas generales de soporte e hidratación adecuadas y se seguirán
las normas básicas ante un proceso infeccioso:
         - Extracción de muestras para bacteriología: 3 hemocultivos (1 cada 30´),
           urocultivo, cultivo de orificios y líquidos orgánicos, y cultivo de cualquier foco
           séptico teórico (heridas, fístulas...), así como cultivo de líquido sinovial
           cuando sea posible.
         - Se solicitará analítica general, con reactantes (PCR, VSG), y serología para
           Brucella si presenta antecedentes epidemiológicos. Radiología de Tórax y de
           la articulación afecta y su contralateral. Otras pruebas de imagen pueden
           ser de utilidad en algunos casos, aunque raramente en la asistencia de
           urgencias: La gammagrafía ósea es de utilidad, tanto el Tecnecio-99, como
           Galio-67, teniendo en cuenta que el primero detecta el mayor flujo
           sanguíneo y recambio óseo, y el segundo el acúmulo proteico y de
           leucocitos. En especial es de utilidad en la valoración de una articulación
           protésica infectada, donde el Galio es más sensible pero no específico y hay
           que tener en cuenta que dichas articulac iones muestran aumento de
           captación hasta un año tras la cirugía. No está completamente establecida la

                                                                                Página 387
PATOLOGÍA REUMATOLÓGICA EN URGENCIAS


          utilidad de los leucocitos marcados con Indio para el diagnóstico de artritis
          séptica.
        - El tratamiento antibiótico, se iniciará lo antes posible, siempre vía
          endovenosa, pero es importante haber extraído todas las muestras para un
          adecuado estudio bacteriológico. La elección del tipo de antibiótico nos la
          dará en primer lugar, de forma aproximada la tinción de Gram. Cuando esto
          no sea posible y la sospecha de artritis séptica sea muy fundada, elegiremos
          los antibióticos de forma empírica basándonos en la edad y grupo de riesgo
          al que pertenezca el paciente. De esta forma la presencia de cocos Gram
          (+) orientarán hacia S. Aureus, para el que usaremos Cloxacilina: 2 g/4 h
          i.v. La presencia de cocos Gram (-), nos harán pensar en N. Gonorrhoeae,
          que trataremos inicialmente con Ceftriaxona 1 g/día u Ofloxacino 200 mg/12
          h. Si se detecta la presencia de Bacilos Gram (-), pensaremos en una
          infección por Pseudomonas o Serratia, iniciando tratamiento con Ceftriaxona
          2 g/día junto con Gentamicina 2-3 mg/Kg/día (dosis con función renal
          normal).
        - Cuando no se detectan gérmenes en la tinción con Gram, son útiles muchas
          combinaciones antibióticas. En el paciente inmunocompetente, si no hay
          sospecha de artritis gonocócica, la combinación de Cloxacilina ó Amoxi-
          clavulánico (2g/4h) junto con Gentamicina (2-3 mg/Kg), cubre un gran
          espectro de g   érmenes. Se usará la Vancomicina como alternativa a la
          Cloxacilina. En paciente inmunodeprimido un tratamiento recomendado es
          Imipenem 1g/8h junto con Amikacina 15 mg/Kg/día. Posteriormente, se
          seleccionarán del antibiograma los antibióticos más adecuados,
          generalmente 2 sinérgicos, manteniendo el tratamiento intravenoso hasta
          objetivar un control clínico adecuado que se apoyará con la disminución en
          suero de los reactantes inflamatorios.


Además del tratamiento antibiótico deberá practicarse una evacuación de la
articulación, que posteriormente se continuará a diario, con lo que se realiza una
limpieza del material purulento y los detritus, disminuyendo la presión articular, la
presencia de material quimiotáctico y los enzimas lisosomales tan perjudiciales para el
cartílago. Generalmente suele ser suficiente con jeringa y aguja, con o sin lavado
articular. Algunas articulaciones, debido a la mala evolución con tratamiento médico,
pueden requerir la apertura quirúrgica con desbridamiento y limpieza sinovial, que
en el caso de la cadera (y más aún en los niños) se planteará como indicación de
urgencias, ya que es una localización especial, pues debido a la peculiar nutrición de la
cabeza femoral, corre un gran riesgo de osteonecrosis si la presión capsular se
mantiene elevada durante un periodo de tiempo suficiente. En algunas articulaciones
con daño estructural severo como en artritis reumatoide, o articulaciones neuropáticas,
y en las que se detecta un foco adyacente de osteomielitis, también nos plantearemos



Página 388
PATOLOGÍA REUMATOLÓGICA EN URGENCIAS


la limpieza y drenaje quirúrgica, si la evolución a corto plazo no es favorable con
tratamiento médico.
Junto a lo anterior, se instaurará un tratamiento analgésico adecuado, evitando,
sobre todo al comienzo del tratamiento, el uso de antiinflamatorios no esteroideos y
antitérmicos para no enmascarar la fiebre ni los síntomas inflamatorios locales,
permitiendo valorar adecuadamente la respuesta clínica al tratamiento antibiótico.
Usaremos, por tanto, analgésicos simples: Pe. TRAMADOL o CODEINA y se controlará
la fiebre mediante medios físicos. Se colocará, además, una férula para mantener en
extensión e inmovilizar la articulación afecta. Con ello conseguiremos disminuir el dolor
y evitar la tendencia a la retracción en flexión que presenta una articulación muy
inflamada.


2. DOLOR AXIA L.
Desde el punto de vista de la patología reumatológica en urgencias, es frecuente que
nos encontremos con el dolor en el esqueleto axial. Debido a su elevada frecuencia, lo
tendremos presente tanto en su manifestación mecánica, con o sin alteración
neurológica, como en su manifestación inflamatoria, más importante no por su
frecuencia sino por su gravedad.
En el esqueleto axial, menos accesible a la exploración, nos guiaremos, para su
evaluación, por síntomas indirectos, prestando especial atención al dolor inflamatorio, o
“maligno” así denominado por algunos autores. Se trata de un dolor que aparece en
reposo, acompañado, generalmente, por manifestaciones generales tóxicas (fiebre,
astenia, anorexia, pérdida de peso). Deben valorarse los antecedentes del paciente,
como patología reumatológica de base, foco séptico o neoplasia conocida. También
tendremos en cuenta al paciente con dolor axial mecánico severo, en el que
prestaremos una especial atención al posible compromiso neurológico acompañante.
Conducta a seguir:
1.- Dolor axial inflamatorio. Sobre todo acompañado de manifestaciones generales
o simultáneas en otros aparatos y sistemas, o síndrome tóxico. Se procederá al ingreso
con tratamiento analgésico sintomático, solicitando pruebas complementarias según la
historia clínica recogida. Las patologías fundamentales, que debemos tener en
consideración, son: Infección y Neoplasia.
Cuando el dolor sea poco intenso y no se acompañe de signos o síntomas generales o
en otros aparatos, se remitirá al paciente para estudio urgente en consulta de
reumatología.
2.- Patología mecánica.- Prestaremos atención a una exploración neurológica
meticulosa, con exploración de reflejos osteotendinosos, sensibilidad, balance muscular
y maniobra de Lassegue.



                                                                             Página 389
PATOLOGÍA REUMATOLÓGICA EN URGENCIAS


En el caso de encontrar manifestaciones radiculares, generalmente secundarias a una
hernia discal, se puede intentar un tratamiento sintomático domiciliario, con reposo en
cama, analgésicos y miorrelajantes. Dicho tratamiento debe iniciarse en el área de
urgencias para comprobar que la respuesta al mismo es aceptable. El paciente se
remitirá para una evaluación a corto plazo por un reumatólogo quien, según la
evolución, decidirá la continuación del tratamiento médico o solicitar pruebas de
imagen ante un eventual planteamiento quirúrgico. Si la clínica es progresiva y se
presume que la alteración neurológica está evolucionando, se procederá a su ingreso
para estudio y tratamiento.
Cuando el dolor no se acompaña de manifestaciones radiculares ni de síntomas o
signos de afección general, se prescribirá tratamiento sintomático con analgésicos más
miorrelajantes y se remitirá para continuar seguimiento en primaria.
Una mención especial merece, el dolor axial mecánico secundario a una fractura
vertebral espontánea. En la mayoría de los casos, ésta será secundaria a osteoporosis.
Conviene recordar que este diagnóstico no es sinónimo de osteoporosis
postmenopáusica, ya que puede ser la manifestación de una enfermedad maligna
como el Mieloma Múltiple y otras neoplasias. Cuando existan indicios de una
enfermedad severa asociada, se procederá al ingreso del paciente para estudio en
planta. En caso contrario, después de descartar la existencia de daño neurológico
secundario, se remitirá a consulta externa para completar estudio de osteoporosis,
teniendo en cuenta que el tratamiento analgésico debe ser lo suficientemente intenso,
como para permitir la deambulación lo antes posible (2-4 días), al menos con ayuda,
evitando, de esa forma, la descalcificación secundaria al reposo. Si el dolor es tan
intenso que no se controla en domicilio, se ingresará para tratamiento hospitalario.




3. ENFERMEDADES CONECTIVAS Y VASCULITIS.
Generalmente se trata de pacientes atendidos previamente en consulta externa que
presentan una reactivación de su enfermedad de base, o una complicación del
tratamiento. En algunos casos la reactivación se produce por una retirada del
tratamiento de forma espontánea o por indicación paralela. En cualquier caso, se
recomienda una evaluación general de todo paciente con una enfermedad sistémica,
poniendo especial interés a los órganos que con más frecuencia afecta una enfermedad
en particular (PE: pulmón y riñón en la artritis reumatoide). También hay que tener en
cuenta que son pacientes con una inmunosupresión secundaria a su enfermedad y al
tratamiento que reciben habitualmente. Por ello son candidatos a presentar infecciones
con mayor frecuencia que la población general, y, en algunos casos, neoplasias.




Página 390
PATOLOGÍA REUMATOLÓGICA EN URGENCIAS


        Las recomendaciones generales en estos pacientes son:
        Ø    Evaluar los síntomas de su enfermedad de base.
             ♦   Síntomas habituales (Fiebre, Artritis, Dermatitis...)
             ♦   Complicaciones. (PE: Ceguera en Arteritis temporal, Amiloidosis en
                 AR...)
        Ø    Valorar complicaciones:
             ♦   Generales: Infección (Como paciente inmunodeprimido). Amiloidosis
             ♦   Local (PE: Compresión medular en AR)
        Ø    Evaluar    manifestaciones   como      potencial   efecto     secundario
             medicamentoso (Citopenias, Insuficiencia Renal, Hepatopatía, Neumonitis,
             patología digestiva....)
La conducta general recomendada, como hemos expuesto con anterioridad, será una
evaluación individual de cada paciente, actuando en consecuencia, según la gravedad
del daño detectado. En los casos dudosos, se remitirá para evaluación urgente en la
consulta de reumatología. En todo caso, siempre se revisará el t ratamiento, verificando
que se toma correctamente. Se evitará la supresión del tratamiento esteroideo en todo
paciente que lo reciba de forma crónica.




                                                                            Página 391
ABDOMEN AGUDO


Capítulo 42

ABDOMEN AGUDO
Oliver I., Pérez-Vicente F., Arroyo A., Serrano P., Lacueva F.J., Candela F., García-
Peche P., Rodríguez J.M. y Calpena R.




INTRODUCCION
El término abdomen agudo se aplica a cualquier cuadro clínico cuyo síntoma principal
es el dolor abdominal que se presenta de forma brusca y con una intensidad
importante. Esta denominación generalmente lleva la connotación de proceso
intraabdominal grave, urgente y que requiere una solución quirúrgica inmediata; de
todos modos, muchos procesos de naturaleza no quirúrgica, tanto intra como
extrabdominales, pueden debutar como un cuadro abdominal de dolor agudo.
Aunque es una de las situaciones que más pone a prueba la pericia diagnóstica y la
habilidad del clínico, su investigación está sujeta a una mediata sistemática
diagnóstica. En la mayoría de los casos se llega al diagnóstico con pocos medios,
haciendo hincapié en la importancia de una historia clínica bien dirigida y de una
cuidadosa exploración física. Aunque a veces el dolor constituye el único síntoma,
frecuentemente se asocia a otras manifestaciones como vómitos, fiebre o alteraciones
del ritmo intestinal.


CLASIFICACIÓN
Un esquema para clasificar el dolor abdominal agudo podría basarse en las siguientes
consideraciones:
        - Localización en el abdomen del proceso patológico:
                 - generalizado.
                 - órgano afectado (por cuadrantes o regiones). Tabla 42.1.
        - Etiología específica.
        - Enfermedad quirúrgica o no quirúrgica.
        - Necesidad de cirugía urgente o no urgente.




                                                                         Página 393
ABDOMEN AGUDO




HIPOCONDRIO DERECHO                 EPIGASTRIO          HIPOCONDRIO
Hígado                              Estómago            IZQUIERDO
Vesícula Biliar                     Duodeno             Estómago
Angulo hepático del colon           Páncreas            Bazo
Riñón derecho                       Hígado              Cola del páncreas
Glándula Suprarrenal                                    Riñón izquierdo
                                                        Glándula suprarrenal
VACÍO DERECHO                       MESOGASTRIO         VACÍO IZQUIERDO
Colon ascendente                    Epiplon             Colon descendente
Riñón derecho                       Mesenterio          Riñón izquierdo
Duodeno                             Duodeno             Yeyuno e íleon
Yeyuno                              Yeyuno e íleon
FOSA ILIACA DERECHA                 HIPOGASTRIO         FOSA ILIACA IZQUIERDA
Ciego-apéndice-íleon                Ileon               Colon sigmoide
Uréter derecho                      Vejiga              Uréter izquierdo
Cordón espermático derecho          Útero               Cordón espermático izquierdo
Ovario derecho                                          Ovario izquierdo
Tabla 42.1.- Correlaciones anatómicas en las nueve regiones abdominales.


HISTORIA CLINICA
Proporciona el diagnóstico clínico en el 80% de los casos aproximadamente.
Las claves para la historia clínica son:
         a)     Características del dolor.
         b)     Cuadros previos similares, enfermedad abdominal conocida o cirugía
                previa. (Solicitar historia antigua al archivo).
         c)     Problemas médicos crónicos con/sin tratamiento.
         d)     Estudios de laboratorio o radiológicos realizados que puedan tener
                relación. (Solicitar historia antigua al archivo).
a) Características del dolor abdominal:
Localización:
La localización del dolor tiene importancia crítica y es lo primero que hay que
establecer. Esta localización sugiere afectación del peritoneo parietal, pudiéndose
establecer un diagnóstico diferencial más preciso basado en los órganos implicados en
cada región peritoneal (Tabla 42.1). Puede ser interesante animar al paciente a que
señale con un dedo dónde empezó el dolor y dónde le duele más.


Página 394
ABDOMEN AGUDO


Irradiación:
La irradiación del dolor es con frecuencia diagnóstica; por ejemplo, irradiación hacia el
testículo en el cólico nefrítico o escápula derecha en el biliar; hacia la rodilla, en la
hernia obturatriz incarcerada; hacia la espalda, en el dolor de origen pancreático o
hacia el hombro, cuando existe irritación del peritoneo diafragmático.
Comienzo (súbito, rápido, gradual):
Uno de los datos más importantes de la historia clínica es el tiempo que tarda el dolor
en instaurarse. De este modo, el dolor puede ser de inicio súbito, rápido o gradual.
(Tabla 42.2).



Súbito (segundos)               Rápido (minutos)             Gradual (horas)
Perforación esofágica           Cólico biliar                Enfermedad ulcerosa
Ulcera perforada                Cólico renal o ureteral      Gastritis
Cáncer perforado                Obstrucción intestinal       Colitis ulcerosa
Perforación diverticular        Porfiria                     Enfermedad de Crohn
Rotura de aneurisma             Crisis drepanocítica         Diverticulitis sigmoidea
Rotura esplénica                Intoxicación por plomo       Cistitis
Rotura de adenoma hepático      Veneno de la viuda negra     Enf. Inflamatoria pélvica
Rotura renal                    Pancreatitis aguda           Apendicitis
Embarazo ectópico roto          Intoxicación por cocaína     Pancreatitis
Isquemia-infarto intestinal                                  Colecistitis
Infarto esplénico, hepático o                                Pielonefritis
renal                                                        Abstinencia narcóticos

       Tabla 42.2.- Diagnóstico diferencial del dolor abdominal, según el comienzo.


   - El dolor abdominal de instauración súbita, surge de manera instantánea y es
     característico que el paciente pueda decir exactamente que es lo que estaba
     haciendo cuando apareció el dolor. Suele ser expresión de procesos abdominales
     o extrabdominales graves y por tanto con riesgo vital.
   - El dolor abdominal de comienzo rápido es aquél que aparece dentro de la
     primera hora después de instaurado el cuadro clínico, pero nunca lo hace de
     forma instantánea. Resulta comúnmente de la obstrucción de una víscera hueca,
     proceso tóxico metabólico o patología inflamatoria.




                                                                             Página 395
ABDOMEN AGUDO


   - El comienzo gradual del dolor, sería un tercer grupo en el que el dolor alcanza su
     pico 12-24 horas después de iniciado el cuadro y generalmente indica
     inflamación.
Carácter (cólico o continuo):
   - El dolor cólico es aquél que una vez instaurado presenta variaciones en su
     intensidad y aparece de manera típica en las obstrucciones de vísceras huecas
     como el cólico nefrítico o la oclusión intestinal. Una excepción es el dolor del
     cólico biliar, el cual paradójicamente suele ser continuo pese a su nombre y a
     tratarse de la obstrucción de una víscera hueca. Hay que tener cuidado con el
     dolor cólico que se hace continuo, pues nos indica aumento excesivo de la presión
     intraluminal de una víscera hueca con futura perforación de la misma.
   - El dolor abdominal continuo aparece asociado a la irritación del peritoneo parietal,
     suele estar bien localizado y son ejemplos característicos la apendicitis, colecistitis
     o diverticulitis aguda.
Circunstancias que alivian o agravan el dolor:
   - Cualquier movimiento empeora el dolor de la peritonitis, por lo que el paciente
     permanece inmóvil evitando incluso la tos y la respiración profunda.
   - En la obstrucción de víscera hueca el paciente se encuentra inquieto buscando
     alivio para su dolor; en estos casos, tal alivio puede venir de la emisión de gases,
     heces o con los movimientos intestinales.
   - El dolor que calma con la comida o con la ingesta de antiácidos sugiere una
     patología péptica.
Siempre debemos tener en cuenta que la intensidad del dolor suele correlacionarse con
la gravedad del cuadro abdominal.


EXPLORACION FISICA
El propósito del examen físico es evaluar los diagnósticos diferenciales sugeridos por la
historia clínica. Debe ser completa, metódica, tranquila y en un lugar caliente y
confortable. Una de las mejores medidas de gravedad de la enfermedad, es el aspecto
del paciente en el primer encuentro. Existen reglas orientativas para determinar la
importancia del dolor abdominal:
   - Los pacientes con dolor abdominal de origen orgánico no suelen tener hambre.
   - Pida al paciente que señale con un dedo la localización del dolor. Si señala
     inmediatamente a un punto fijo, lo más probable es que exista un trasfondo
     orgánico (Regla de Apley).
   - Los pacientes que sufren dolor abdominal con base orgánica suelen tener los ojos
     abiertos mientras se les palpa el abdomen.

Página 396
ABDOMEN AGUDO


   - Determinar siempre los signos vitales (frecuencia cardiaca, frecuencia respiratoria,
     temperatura y presión sanguínea).
A efectos exploratorios el abdomen se puede dividir en nueve regiones. (Tabla 42.1).
Una exploración física completa y metódica siempre debe incluir:
Inspección:
Debe presentarse especial atención a cicatrices (cirugía previa), venas dilatadas
(hipertensión portal), livideces, contorno abdominal (plano o redondeado), simetría
(hernias), movilidad, masas (embarazo, globo vesical, tumores) y pulsaciones
anormales.
Palpación:
- Superficial:
 Comenzar posando suavemente las manos alejadas al lugar de máximo dolor; esta
 palpación superficial es útil para detectar la existencia de irritación peritoneal
 (percepción dolorosa a la estimulación cutánea) y defensa (resistencia muscular). Si
 existe defensa, es importante discernir si es voluntaria o involuntaria; para ello,
 distraer al paciente mientras se procede a la palpación abdominal. El grado de
 máxima defensa se conoce como vientre en tabla (rigidez debida a la contractura de
 toda la musculatura de la pared abdominal). Por tanto, la defensa abdominal y la
 hipersensibilidad cutánea tras una palpación superficial, generalmente son indicativos
 de afección abdominal grave.
- Profunda:
 Necesaria para delimitar los órganos abdominales y por tanto necesaria para el
 diagnóstico de masas y/o visceromegalias (hígado, bazo, riñones y aorta).
 Deben explorarse siempre los orificios herniarios, ya que pequeñas hernias
 incarceradas pueden pasar desapercibidas si su presencia no es específicamente
 investigada.
Percusión:
Es la mejor técnica para detectar la existencia de irritación peritoneal, evitando así el
intenso dolor que la maniobra de Blumberg produce. Evalúa el tamaño y densidad de
los órganos abdominales y detecta la presencia de ascitis, masas (matidez) y gas
(timpanismo). El timpanismo es el sonido predominante en los casos de obstrucción o
parálisis intestinal (vísceras llenas de aire).

Auscultación:
Es uno de los apartados menos agradecidos de la exploración física ya que, en
ocasiones, cuadros abdominales importantes pueden cursar con auscultación normal y
cuadros banales presentarse con auscultación patológica. No obstante, debe realizarse


                                                                             Página 397
ABDOMEN AGUDO


sistemáticamente. En la auscultación abdominal sólo son valorables las situaciones
extremas: hiperperistaltismo importante o silencio abdominal. El aumento del
peristaltismo abdominal aparece en patologías como la obstrucción intestinal en su fase
inicial (
        ruidos metálicos), la isquemia mesentérica en fase inicial o la gastroenteritis
aguda. La ausencia de ruidos intestinales (silencio abdominal), sólo puede ser definida
como tal tras al menos tres minutos de auscultación abdominal; aparece en situaciones
como la isquemia mesentérica en fase avanzada, peritonitis, íleo paralítico y fases
tardías de la obstrucción intestinal.

Exploración rectal:
El paciente se debe colocar sobre la mesa de exploraciones en posición genupectoral o
en decúbito lateral izquierdo con caderas y rodillas flexionadas. Efectuar inspección
sistemática de la zona sacrocoxígea, perianal y anal. Reflejar el tono esfinteriano y la
presencia de proctalgia. Evaluar la superficie posterior de la próstata en varones y del
cérvix en mujeres, así como la superficie peritoneal en contacto con la cara anterior del
recto; esta maniobra puede proporcionar ayuda en el diagnóstico de ciertas entidades
como la apendicitis aguda, diverticulitis o la presencia de un absceso en el fondo de
saco de Douglas.

También es obligatorio su realización en casos de sospecha de oclusión o suboclusión
intestinal, para descartar patología rectal causante del cuadro (tumor o fecaloma
impactado); en estos casos, su ejecución debe posponerse a la de la radiología simple
de abdomen, con el fin de evitar la introducción de aire en el recto que dificultaría la
diferenciación entre íleo paralítico y obstructivo.

Exploración genitales internos femeninos:
Solicitar dicha evaluación al ginecólogo de guardia, ya que no se debe olvidar que la
salpingitis aguda es el trastorno no quirúrgico que más frecuentemente se trata, de
manera errónea, con intervención quirúrgica.

A pesar de todo lo expuesto, c on relativa frecuencia nos encontramos con pacientes en
los que no conseguimos un diagnóstico etiológico exacto y que además tampoco
cumplen ningún criterio quirúrgico de urgencia; es precisamente en estas situaciones,
donde está indicada la observación hospitalaria del paciente con exploraciones físicas
y/o analíticas seriadas.

Existen una serie de signos, con nombres propios, que pueden ser útiles en el
diagnóstico de localización; algunos de ellos deben de conocerse especialmente bien,
ya que son indicativos de cirugía inmediata. (tabla 42.3).




Página 398
ABDOMEN AGUDO




         Signo                      Descripción                       Procesos asociados
Cullen                 Equimosis alrededor del ombligo           Hemoperitoneo, pancreatitis,
                                                                 embarazo ectópico
Grey-Turner            Equimosis en los flancos                  Hemoperitoneo, pancreatitis
Kehr                   Dolor abdominal irradiado al hombro       Rotura de bazo, cálculo renal
                       izquierdo
Murphy                 Interrupción brusca de la inspiración al Colecistitis
                       palpar la vesícula
Romberg-Howship        Dolor desde la cara interna del muslo     Hernia obturatriz incarcerada
                       hasta la rodilla
Dance                  Ausencia de ruidos intestinales en el     Intususcepción
                       cuadrante inferior derecho
Blumberg               Sensibilidad de rebote                    Irritación peritoneal, apendicitis
Rovsing                Dolor en FID que aumenta al presionar Irritación peritoneal, apendicitis
                       sobre el cuadrante inferior izquierdo
Markle (choque de      Dolor abdominal al apoyar                 Irritación peritoneal, apendicitis
talón)                 bruscamente los talones en el suelo
Psoas                  Dolor a la hiperextensión pasiva o        Apendicitis retrocecal, Ca ciego o
                       flexión contra resistencia de la cadera   sigma perforado, diverticulitis
                                                                 perforada, absceso perirrenal
Obturador              Dolor hipogástrico al flexionar la        Apendicitis pélvica, absceso
                       cadera y la rodilla y realizar            pélvico
                       movimientos laterales
Tabla 42.3.- Signos abdominales.


EXAMENES DE LABORATORIO
Solicitar una batería de pruebas estándar, disponibles en la mayoría de los servicios de
urgencia, puede ser útil siempre y cuando se interpreten en el seno de la historia
clínica y la exploración física. Un estudio analítico básico que debe ser solicitado en
todo enfermo con dolor abdominal agudo comprende:
           - hemograma (Hg., Hto., Recuento y Fórmula leucocitaria, Plaquetas).
           - bioquímica (Glucosa, Urea, Creatinina, Amilasa, CK, Sodio y Potasio).
           - coagulación.
           - sedimento de orina.
           - test de embarazo (mujeres en edad fértil).



                                                                                       Página 399
ABDOMEN AGUDO


Los resultados analíticos deben ser valorados tanto por motivos preoperatorios como
para efectuar el diagnóstico diferencial del paciente.

ESTUDIOS DE IMAGEN
En general, a todo paciente con dolor abdominal agudo se le debe realizar radiografías
de tórax (PA) y simple de abdomen. Posteriormente, según cual sea la sospecha
diagnóstica, pueden ser efectuadas otras exploraciones específicas.
a) Radiografía de tórax y abdomen:
   La prueba más valiosa para el estudio de los enfermos con dolor abdominal agudo
   es la radiografía simple de abdomen. Solicitar siempre Rx simple de abdomen en
   decúbito supino y/o decúbito lateral izquierdo con rayo horizontal.
   En la valoración de la Rx simple de abdomen debemos tener en cuenta:
        - La distribución del aire:
                 - presencia de aire fuera del tubo digestivo (neumoperitoneo).
                 - aire en órganos sólidos, como el hígado (aerobilia).
                 - dilatación del marco cólico con ausencia de gas en ampolla rectal
                   (obstrucción colon izquierdo).
                 - dilatación o neumatización excesiva de asas de intestino delgado
                   (obstrucción intestinal).
        - La columna vertebral y las costillas (en los traumatismos):
                 - fracturas costales bajas (dolor abdominal).
                 - escoliosis
        - El retroperitoneo, pues patología a dicho nivel puede originar cuadros de
          abdomen agudo:
                 - siluetas renales.
                 - líneas reno-psoas.
                 - imágenes litiásicas en trayecto ureteral o en riñón.
   La radiología de tórax tiene importancia por su capacidad para detectar neumonías
   basales, derrames pleurales, neumotórax, hernias diafragmáticas, fracturas costales
   o tumores intratorácicos. En bipedestación puede ser el primer indicio de aire libre
   intraperitoneal (Rx tórax centrada en cúpulas diafragmáticas).
b) Ecografía
   Es indolora y segura.
   Inconveniente: su exactitud depende del observador.
   Sus principales aplicaciones en el dolor abdominal agudo son en el hígado, tracto
   biliar y órganos pélvicos. Puede detectar colelitiasis, dilatación de la vía biliar,


Página 400
ABDOMEN AGUDO


   aspecto de la vesícula biliar, abscesos intrahepáticos-intraabdominales-pélvicos,
   hematomas esplénicos, hidronefrosis y masas de tamaño superior a 3 cm de
   diámetro.
   En condiciones óptimas puede ser útil en la evaluación del riñón, uréter, apéndice,
   páncreas, pared intestinal y aorta abdominal.
   Las indicaciones de la ecografía abdominal urgente son:
          -   Cólico hepático, Colecistitis aguda y Colangitis aguda.
          -   Ictericia obstructiva.
          -   Rotura de víscera maciza.
          -   Politraumatizados. Sospecha de hemoperitoneo.
          -   Aneurisma de aorta abdominal.
          -   Dolor abdominal agudo de origen ginecológico.
c) Tomografía axial computarizada
   Ha llegado a ser la exploración complementaria más útil individualmente. Sus
   ventajas fundamentales son:
        - Proporciona la evaluación más sensible de gas extraluminal y la imagen más
          exacta del retroperitoneo.
        - Es exacta en la localización de colecciones y su drenaje, identificación de
          lesiones inflamatorias y lesiones ocupantes de espacio.
   Todo paciente con sospecha de patología retroperitoneal, con factores modificantes
   que dificulten el examen físico y aquellos con enfermedad progresiva cuyo
   diagnóstico permanece oscuro, deben ser candidatos a estudio con TAC.
   Tiene el inconveniente de que irradia al paciente, es más caro y no está disponible
   en muchos centros.

DIAGNOSTICO DIFERENCIAL DEL DOLOR ABDOMINAL AGUDO

Dolor abdominal no específico                                                34%
Apendicitis aguda                                                            28%
Colecistitis aguda                                                           10%
Obstrucción de intestino delgado                                              4%
Patología ginecológica aguda                                                  4%
Pancreatitis aguda                                                            3%
Cólico renal                                                                  3%
Ulcera péptica perforada                                                      2%
Cáncer                                                                        2%
Enfermedad diverticular                                                       1%
Otras                                                                         9%
Tabla 42.4.- Causas de dolor abdominal vistas en los hospitales de países
desarrollados.

                                                                             Página 401
ABDOMEN AGUDO


Peritoneal                                      Páncreas y tracto biliar
Absceso                                         Pancreatitis
Peritonitis primaria                            Cólico biliar o colecistitis aguda
Retroperitoneal                                 Colangitis
Absceso
Hemorragia
Gastrointestinal                                Ginecológicos
Apendicitis
Obstrucción intestino delgado o colon           Rotura de embarazo ectópico
Hernia estrangulada                             Rotura de absceso tuboovárico
Enf. Ulcerosa gástrica o duodenal               Salpingitis
Ulcera péptica perforada                        Endometritis
Perforación intestinal                          Endometriosis
Diverticulitis
Gastritis aguda
Gastroenteritis aguda
                                                Vascular
Hepato-esplénico
Hepatitis                                       Rotura aórtica, ilíaca o aneurisma visceral
Infarto segmentario u orgánico                  Isquemia mesentérica aguda
Rotura orgánica
Absceso

Tabla 42.5.- Diagnóstico diferencial del dolor abdominal por órganos.


Infecciosas                                Endocrino-metabólicas
Peritonitis primaria (TBC, neumococo)      Porfiria aguda intermitente
Inflamatorias                              Fiebre mediterránea familiar
                                           Uremia
Neumonía                                   Crisis diabética
Pleuritis                                  Enfermedad de Addison
Pericarditis
Esofagitis
Púrpura de Schönlein-Henoch                Tóxico
Fiebre reumática aguda                     Intoxicación por cocaína
Hematoma de la vaina de los rectos         Intoxicación por metales pesados (plomo)
Isquémica                                  Abstinencia a narcóticos
                                           Venenos (araña viuda negra)
Infarto agudo de miocardio
Embolismo pulmonar
                                           Neurógenos
Infarto pulmonar
                                           Herpes zooster
Hematológicas
                                           Tabes dorsal
Crisis leucémica                           Enfermedad del disco, cordones o raíces
Anemia de células falciformes              espinales

Tabla 42.6.- Causas no quirúrgicas de dolor abdominal.


Página 402
ABDOMEN AGUDO


Como podemos ver (Tablas 42.4, 42.5, 42.6) existen una gran cantidad de entidades
que pueden originar un cuadro clínico de abdomen agudo.
Atendiendo a su frecuencia de presentación (Tabla 42.5), el dolor abdominal
inespecífico y la apendicitis aguda constituyen las 2/3 partes de los cuadros
abdominales vistos en urgencias. De igual forma, el diagnóstico diferencial del dolor
abdominal agudo puede establecerse en función del órgano afecto (Tabla 42.5).
Por último, al enfrentarnos a un paciente con abdomen agudo debemos decidir, de
forma tajante e inequívoca, si los síntomas y signos justifican una laparotomía; en este
sentido, debemos de conocer la presencia de otras entidades responsables de dolor
abdominal agudo no quirúrgico (Tabla 42.6).


CRITERIOS DE TRATAMIENTO QUIRURGICO
Establecer unos criterios terapéuticos generales para pacientes con dolor abdominal
agudo es relativamente sencillo. Lo realmente difícil es llegar a decidir si un caso, en
concreto, cumple realmente los criterios; por ello, es importante en numerosas
ocasiones efectuar exploraciones repetidas, registrando la evolución de los síntomas y
signos, y si es necesario de las exploraciones complementarias.
Entre las indicaciones de tratamiento quirúrgico en el paciente con dolor abdominal
agudo destacamos, por su frecuencia, las siguientes:
   -   Peritonitis localizada o difusa (apendicular, biliar, intestinal, etc.).
   -   Absceso no drenable percutáneamente.
   -   Hemorragia intraperitoneal (Hemoperitoneo).
   -   Obstrucción intestinal.
   -   Isquemia-necrosis intestinal (Isquemia mesentérica).
   -   Aneurisma aórtico complicado.
Entre las indicaciones de cirugía urgente por la evaluación radiológica tenemos:
   -   Neumoperitoneo.
   -   Obstrucción intestinal completa en los estudios de contraste.
   -   Absceso asociado a sepsis.
   -   Evidencia angiográfica de trombosis o infarto mesentérico.
   -   Extravasación de contraste (fístulas intestinales, biliares etc.).


MANEJO CLINICO DEL DOLOR ABDOMINAL AGUDO EN URGENCIAS
Tras la historia clínica, el examen físico y las pruebas complementarias, el enfermo
debería ser catalogado como susceptible de ser intervenido o no quirúrgicamente.




                                                                                  Página 403
ABDOMEN AGUDO


Si el dolor lleva poco tiempo de evolución y/o es difícil descartar una causa quirúrgica
para el mismo, los enfermos deben permanecer en observación hospitalaria y ser
sometidos a reevaluaciones posteriores.
De cualquier forma, la observación del paciente es un buen arma diagnóstica cuando
se utiliza con prudencia; es decir, cuando incluye la vigilancia continuada de su estado
general, el examen repetido del abdomen a intervalos de tiempo y, en ocasiones, la
repetición de alguna prueba complementaria.
Si después de dicha observación, el dolor cede y/o las posibilidades de encontrarnos
ante un problema quirúrgico son escasas, el paciente puede ser remitido a su domicilio
donde se observará la evolución de su cuadro, siendo advertido de que ante la
aparición de fiebre, aumento del dolor o empeoramiento del estado general acuda de
nuevo al hospital.
Es muy importante saber que nunca se deben administrar analgésicos y/o antibióticos
antes de tener un diagnóstico de certeza, debido a la posibilidad de enmascarar un
posible cuadro grave.
Una vez decidida la intervención quirúrgica, el paciente debe ir a quirófano en las
mejores condiciones posibles; para ello, deben ser tratados preoperatoriamente como
sigue:
        - Fluidoterapia: Corrección del equilibrio hidroelectrolítico.
        - Analgésicos: Para disminuir el dolor y, por tanto, la ansiedad.
        - Antibióticos (PROFILAXIS): La mayoría de los procesos que originan un
          cuadro quirúrgico de dolor abdominal, son de etiología infecciosa o
          secundariamente se contaminan por las bacterias intestinales
          (enterobacterias y anaerobios).




Página 404
URGENCIAS EN PATOLOGIA ANORRECTAL


Capítulo 43

URGENCIAS EN PATOLOGIA ANORRECTAL
Candela F., Serrano P., Oliver I., Arroyo A., Pérez-Vicente F., Andreu J., García-Peche
P., Carvajal R., Rodríguez J.M. y Calpena R.




INTRODUCCION
Los problemas anorrectales constituyen una fuente importante de ansiedad para los
pacientes debido al miedo o al pudor que estas enfermedades conllevan, lo que
explicaría el elevado número de diagnósticos tardíos y su alta frecuencia de
presentación en Urgencias.
Habitualmente los pacientes acuden a los Servicios de Urgencias por presentar dolor,
hemorragia, tumoración o supuración anal. El examen proctológico al que debe ser
sometido cualquier enfermo con estas características, es bien tolerado si se realiza con
suavidad y se explica de antemano; es importante e imprescindible convencer al
paciente para realizársela ya que de ello depende un diagnóstico de certeza. La
exploración local consiste en la inspección y palpación anal seguido de un tacto rectal
(posición genupectoral o decúbito lateral izquierdo con las piernas flexionadas).


HEMORROIDES
Son dilataciones varicosas de los plexos hemorroidales del canal anal. Según la
localización de éstas dilataciones respecto a la línea pectínea o dentada, se clasifican
en hemorroides internas (por encima de esta línea y visibles sólo con anuscopia) y
externas (por debajo de la línea dentada, siendo subcutáneas y visibles a la inspección
anal).
Según el grado de prolapso, las hemorroides internas se clasifican en:
GRADO I: prolapso hemorroidal mínimo en la luz del canal anal.
GRADO II: prolapso         hemorroidal con maniobras de Valsalva (deposición),
desaparecen al cesar el esfuerzo.
GRADO III: Prolapso permanente, requieren reducción manual.
GRADO IV: Prolapso permanente irreductible.
En posición genupectoral se clasifican tres grupos hemorroidales principales, según el
sentido de las agujas del reloj, estarían situadas a las 3, 7 y 11 horas
El paciente con hemorroides rara vez presenta dolor, siendo la principal manifestación
el sangrado anal (rectorragia: sangre roja brillante que gotea con la defecación).


                                                                            Página 405
URGENCIAS EN PATOLOGIA ANORRECTAL


Otros síntomas que puede presentar el paciente son, prurito, escozor, sensación de
humedad y dolor; éste último aparece generalmente asociado a complicaciones.


SITUACIONES CLINICAS DE URGENCIA
a)   PROLAPSO HEMORROIDAL: Siempre corresponde a hemorroides internas.
     Dolor anal de características e intensidad variable con masa o tumoración
     edematosa en el margen anal. Su tratamiento consiste en la reducción manual
     cuidadosa asociado a pomadas analgésicas, medidas higiénicas (baños de asiento
     con agua tibia) y dietéticas (evitar el estreñimiento: laxantes, dieta rica en fibra;
     evitar alimentos irritantes como los picantes, chocolates, y otros como el alcohol y
     el tabaco). Si el prolapso no se reduce, esta situación puede complicarse con
     ulceración o trombosis hemorroidal que obliga a tratamiento quirúrgico de
     urgencia.
b)   RECTORRAGIA : habitualmente es mínima pero se debe descartar alteración
     hemodinámica y su repercusión en el hemograma. Es aconsejable un estudio
     más completo por el especialista. En el caso de ser una hemorragia masiva se
     requiere ingreso hospitalario con transfusión, etc., y posible cirugía urgente.
c)   TROMBOSIS HEMORROIDAL AGUDA: Corresponden a hemorroides externas
     complicadas con coágulo en el interior de las mismas. Se manifiesta por
     tumoración anal muy dolorosa de color negroazulado. El tratamiento consiste en
     realizar una trombectomía tras infiltración anestésica de la base de la hemorroide
     y la incisión con bisturí y extracción por expresión del coágulo.


FISURA ANAL
Se trata de una lesión ulcerada de la mucosa del canal anal muy dolorosa ya que
suele comprometer al esfínter interno provocando espasmo o hipertonía del mismo lo
que a su vez incrementa el dolor. Este aparece con la defecación o con esfuerzos
seguido de rectorragia mínima de sangre roja brillante. La fisura suele localizarse a las
6 o 12 horas, pudiendo ser única o doble, apareciendo en la base de la lesión el
llamado pólipo centinela o fibroma cutáneo. Como consecuencia de la hipertonía
esfinteriana la inspección y el tacto rectal resultan difíciles, lo que obliga para el
diagnóstico de certeza realizar una infiltración con anestésico local eliminando el
espasmo y el dolor.
Tratamiento: Inicialmente se puede recomendar un tratamiento conservador con
medidas higiénico-dietéticas (laxantes, dieta con fibra, analgésicos, baños de asiento
con agua tibia y pomadas anestésicas cómo el lubricante urológico). En ocasiones
estas medidas son insuficientes obligando a realizar tratamiento quirúrgico bajo
anestesia local o general, practicando esfinterotomía lateral interna (técnica abierta o
cerrada).


Página 406
URGENCIAS EN PATOLOGIA ANORRECTAL


ABSCESO ANORRECTAL Y FISTULA PERIANAL
Los abscesos anorrectales son colecciones purulentas situados en alguno de los
espacios anatómicos de la región anorrectal, en este sentido se clasifican en:
1) Perianal o subcutáneo, caracterizado por tumoración dolorosa y fluctuante en
   ocasiones dependiendo de la mayor o menor profundidad, situado alrededor del
   orificio anal.
2) Isquiorrectal: situado en la profundidad de la fosa isquiorrectal, se suelen llamar
   abscesos glúteos pero estos son secundarios a inyecciones intramusculares y se
   localizan más altos. La clínica es semejante al anterior.
3) Abscesos submucosos o intermuscular alto: se manifiestan por dolor anal
   continuo y de evolución insidiosa, sin manifestaciones externas con tacto rectal muy
   doloroso y sensación de abombamiento o masa, en ocasiones drenan
   espontáneamente a través del ano.
4) Absceso interesfinteriano: Dolor crónico pulsátil y continuo que aumenta con el
   Valsalva, sin manifestaciones externas.
5) Pelvirrectal: Dado su localización por encima del músculo elevador del ano a nivel
   preperitoneal, no tiene manifestaciones externas pero si clínica de irritación
   peritoneal y urinaria, con evolución lenta e insidiosa y grave afectación del estado
   general.
6) Absceso en herradura: Son aquellos localizados en fosa isquiorrectal con
   propagación en sentido transversal a la fosa contralateral por el espacio anal
   posterior, a ambos lados del ano (absceso en herradura posterior) o propagarse
   hacia adelante, a escroto o vulva (absceso en herradura anterior).
Generalmente se asocian a fiebre, afectación del estado general y signos locales de
tumor, rubor, calor y dolor.
El tratamiento en todos los casos es quirúrgico. Aunque no es estrictamente necesario
en ocasiones se pueden puncionar para confirmar el diagnóstico si bien la ausencia de
pus no descarta la existencia del mismo.
El drenaje con anestesia local se puede realizar en casos de abscesos superficiales muy
localizados; en los casos restantes es obligada la anestesia general o regional
completando el drenaje con desbridamiento amplio y exploración del canal anal con el
fin de detectar posibles fístulas.
El drenaje quirúrgico es suficiente en la mayor parte de los casos siendo innecesarios
los antibióticos salvo en pacientes diabéticos, inmunodeprimidos o cuando exista
importante induración o flemón.
Especial mención merece la denominada “Gangrena de Fournier” que consiste en
cuadro séptico con afectación general: fiebre, hipotensión, taquicardia,... acompañado
de tumefacción p  erianal y perineal, crepitación por formación de gas subcutáneo

                                                                           Página 407
URGENCIAS EN PATOLOGIA ANORRECTAL


pudiendo evolucionar en pocas horas a la necrosis y muerte del paciente. En estos
casos el desbridamiento debe ser muy agresivo.
Los abscesos anorrectales y las fístulas perianales constituyen dos momentos
diferentes de una misma enfermedad; el absceso sería la manifestación aguda
mientras que la fístula representa el paso a la cronicidad. No siempre un absceso
conduce a la aparición de fístula, ya que el tratamiento correcto del absceso con cierre
de la cavidad evita hasta el 50% de las fístulas. Normalmente la fístula se presenta
como supuración crónica perianal que puede agudizarse (recidiva de absceso), se
acompaña a la exploración de uno o más orificios externos, pudiéndose demostrar al
tacto o anuscopia el orificio interno. El tratamiento de las fístulas es quirúrgico
programado, requiriendo un tratamiento específico para cada tipo de fístula.


QUISTE PILONIDAL:
Es una formación quística con inclusiones pilosas localizada en el pliegue sacrocoxígeo
que se presenta como absceso o como orificio fistuloso con drenaje purulento
espontáneo. Es obligado el diagnóstico diferencial con abscesos o fístulas anorrectales
así como con la hidrosadenitis supurativa y forúnculos.
El tratamiento en la fase aguda es el drenaje bajo anestesia local o general, según el
grado de afectación local.
La manifestación crónica obliga a la exéresis del quiste de forma programada,
existiendo diversas opciones técnicas.




Página 408
TROMBOSIS VENOSA PROFUNDA


Capítulo 44

TROMBOSIS VENOSA PROFUNDA
Arroyo A., Oliver I., Andreu J., García-Peche P., Ferrer R., Carvajal R., Cansado P.,
Rodríguez J.M. y Calpena R.




INTRODUCCIÓN
La TVP supone la formación de un trombo en la luz de las venas del sistema venoso
profundo de cualquier localización pero, por su frecuencia, nos referiremos a la TVP en
miembro inferior.
ETIOLOGÍA
Para la formación de una TVP se deben producir uno de estos factores:
        - Hipercoagulabilidad (aumento adhesividad plaquetaria, alteración cascada
          coagulación, disminución fibrinolisis, déficit proteína C o S o antitrombina III,
          presencia de anticoagulante lúpico o anticardiolipina).
        - Éstasis sanguíneo (inmovilizaciones, postoperados).
        - Daño endotelial (traumatismo venoso, cateterismo).
De esta manera la TVP se ha relacionado con los siguientes factores de riesgo:
       1. Mayores de 40 años.
       2. Hª familiar.
       3. Uso de anticonceptivos, corticoides y quimioterapia.
       4. Embarazo y puerperio.
       5. Obesidad.
       6. Cardiopatía.
       7. Neoplasias.
       8. Traumatismos (pelvis y extremidades inferiores).
       9. Cirugía (ortopédica y abdominal).
       10. Inmovilización.
FISIOPATOLOGÍA
Una vez iniciado el trombo por los mecanismos expuestos anteriormente, éste se
propaga proximalmente y obstruye la luz venosa, impidiendo el retorno sanguíneo y
produciendo edema y circulación venosa colateral en los compartimentos de la pierna.
La propagación del trombo, sobre todo cuando éste no está adherido (flotante), es la
responsable de los episodios del TEP en el 50% de las TVP proximales y en <10% de
las TVP de pantorrilla.


                                                                               Página 409
TROMBOSIS VENOSA PROFUNDA


Después de una TVP se produce un daño venoso residual que hará desarrollarse un
cuadro de insuficiencia venosa o síndrome postrombótico.
CLÍNICA
Frecuentemente asintomática suele provocar:
   - Dolor, que aumenta con la actividad y disminuye con el reposo y elevación.
   - Sensación de tensión gemelar.
   - Edema unilateral de inicio reciente.
   - Sensación de empastamiento muscular             y dolor a la palpación (signo de
     Denecke ).
   - Limitación a la dorsiflexión del pie (signo de Homanns).
   - Circulación venosa colateral.
   - Dolor a presión plantar (signo de Payr).
DIAGNÓSTICO
Con la clínica y la exploración se pueden obtener un 50% de falsos negativos, lo que
obliga su confirmación ante la sospecha de TVP, mediante métodos diagnósticos
directos:
   - Doppler: fácil y rápido, determinando la ausencia de señal; que no diferencia si la
     obstrucción es intrínseca (trombo) o extrínseca por compresión (tumor,
     hematoma, quiste Baker).
   - Eco-doppler: visualiza y registra el doppler de las venas de la extremidad. El signo
     más fiable es la no compresión de la vena y la apreciación del trombo (flotante o
     no). Tiene una sensibilidad del 100% en TVP proximales y del 90% en TVP
     pantorrilla. Método diagnóstico de elección en la actualidad.
   - Flebografía: invasivo, poco disponible. Comprobación diagnóstica.
   - TAC y RMN: útil para TVP abdominal y torácica.
   - Otros: Gammagrafía con fibrinógeno marcado con I 125, flebografía con
     radionúclidos...
Dentro de los diagnósticos diferenciales podemos destacar:
   1. Ruptura muscular: dolor intenso y súbito al caminar.
   2. Hematoma espontáneo: en toma de anticoagulantes.
   3. Ruptura quiste Baker: dolor en hueco poplíteo con masa previa en el mismo.
   4. Celulitis / Linfangitis: pierna caliente y eritematosa. Fiebre y leucocitosis.
   5. Tromboflebitis superficial: dolor, enrojecimiento y calor sobre trayecto varicoso
      endurecido.

Página 410
TROMBOSIS VENOSA PROFUNDA


   6. Insuficiencia venosa crónica y sd. postflebítico: procesos crónicos.
   7. Isquemia arterial aguda: salvo en flegmasia cerúlea no existe edema, no pulsos,
      frialdad, palidez, dolor mayor.
   8. Compresión extrínseca: hematomas, tumores.
   9. Edema sistémico: Insuficiencia cardiaca, sd. nefrótico, hipoproteinemia... Suele
      ser bilateral, no existiendo empastamiento

PROFILAXIS
En situaciones de alto riesgo y cirugía:
   - Métodos mecánicos: movilización precoz, compresión intermitente pantorrillas...
   - Heparina de bajo peso molecular subcutánea.

TRATAMIENTO
El objetivo es evitar la embolización y limpiar el sistema venoso del trombo restaurando
la función valvular.
   - Medidas posturales:
       1. Elevación extremidades.
       2. Reposo absoluto (No caminar).
       3. Vendaje elástico.
   - Anticoagulación: Interrumpe la formación y evolución del trombo.
       1. Heparina: Potencia la acción de la antitrombina III, inhibiendo la trombina
           (factor II) y los factores IX, X, XI y XII, inhibe la función plaquetaria y su
           adhesión en el endotelio.
          Una vez diagnosticada la TVP se debe comenzar la anticoagulación con
          heparina de forma subcutánea o intravenosa (continua o en bolos).
          Sus complicaciones son trombopenia, osteoporosis, alopecia y hemorragia.
       2. Anticoagulantes orales: Inhiben la carboxilación de los factores vitamina K
           dependientes (II, VII, IX, X, proteína C y S). La vida media de los factores
           es de 48-72 horas, por lo que los ACO tardan este tiempo en actuar. La
           anticoagulación se debe controlar con el INR (International Normaliced
           Ratio) que debe estar entre valores 2-3.
          Sus complicaciones son: hemorragias, necrosis bullosa piel, teratogenicidad,
          interacciones medicamentosas múltiples.




                                                                             Página 411
TROMBOSIS VENOSA PROFUNDA


          Los ACO se utilizan para mantener la anticoagulación durante varios meses,
          tiempo para que la capacidad trombogénica desaparezca y el trombo se
          recanalice o se organice definitivamente.
       3. Fibrinolisis (Estreptoquinasa, uroquinasa, r-TPA): Su objetivo es restaurar la
           capacidad venosa y la función valvular, evitando sd. postrombóticos
           posteriores. Indicada en TVP masivas, pacientes jóvenes y con trombo
           reciente     (CONTROVERSIA).        Contraindicado     en     postoperados,
           postraumatizados o procesos intracraneales.
       4. Cirugía: Indicada si está contraindicada la fibrinolisis. Realización de
           trombectomía y fístula arteriovenosa. Mayor morbimortalidad.
          Otra opción terapéutica quirúrgica es el filtro de la cava para evitar TEP si
          existe una TVP con contraindicación de la anticoagulación, TEP recurrente,
          después de embolectomía pulmonar (Indicaciones absolutas), TVP ilíaca con
          trombo flotante, TEP séptico, TVP en enfermos cardiopulmonares,
          propagación trombo, cáncer, embarazo (Indicaciones relativas).

TVP en el EMBARAZO
Nunca administrar ACO.
Se tratará con heparina i.v. inicialmente, seguida por heparina subcutánea hasta
finalizar el embarazo.
Tras el parto ACO durante seis meses, asegurándose la anticoncepción.

TROMBOSIS SUPERFICIAL
Trombosis en venas superficiales que se acompaña de reacción inflamatoria perivenosa
(varicoflebitis). Es una afección frecuente que rara vez ocasiona embolia pulmonar.
Se presenta con dolor, enro jecimiento y calor sobre trayecto venoso afecto. El
diagnóstico se establece con la clínica y la exploración, aunque es conveniente realizar
una eco-doppler para descartar afectación del sistema venoso profundo.
El tratamiento consiste en vendaje elástico, deambulación precoz, analgésicos,
antiinflamatorios y pomadas heparinizadas si no afecta al sistema venoso profundo y es
distal al cayado de la safena interna; requiriendo cirugía con ligadura del cayado para
evitar afectación del sistema venoso profundo si está próxima al cayado.




Página 412
URGENCIAS OFTALMOLOGICAS MAS FRECUENTES


Capítulo 45

URGENCIAS OFTALMOLOGICAS MAS FRECUENTES
Hernández F. y Llorca S.




INTRODUCCION.-
Hay que distinguir dos grandes categorías de afecciones, según que el ojo aparezca
blanco o rojo a la inspección. Ante un ojo blanco, debe valorarse la existencia de dolor,
analizando su topografía exacta y el horario, y la disminución de la agudeza visual. De
esta última, deben precisarse sus características: Lenta o brusca, total o parcial y si
existe afectación de campo visual central o periférico.
Ante un ojo rojo, el análisis semiológico debe pasar por el examen de tres signos
mayores: Dolor, fotofobia y agudeza visual.
En la sala del Servicio de Urgencias destinada a la exploración oftalmológica,
encontraremos la infraestructura suficiente para valorar estas manifestaciones:
Optotipos para determinar la agudeza visual (si estuviera muy disminuida, emplear
contaje de dedos a distintas distancias, por ejemplo: Cuenta dedos a dos metros),
lámpara de hendidura (biomicroscopio) para la exploración del segmento anterior del
globo, tonómetro de aplanación y oftalmoscopio directo e indirecto para la exploración
del fondo de ojo. Asimismo, existen diversos colirios anestésicos, antibióticos,
antiinflamatorios, midriáticos- ciclopléjicos, colorante vital como el colirio de
fluoresceína al 2% y tiras de papel indicador de pH para las causticaciones.
Normas generales.-
1. No utilizar colirios anestésicos, salvo para facilitar la exploración.
2. No presionar el globo ocular traumatizado.
3. Tras el diagnóstico de perforación ocular, abstenerse de continuar con la
   exploración; ocluir ambos ojos con gasa estéril sin instilar colirios ni aplicar
   pomadas.
4. Para la exploración corneal es de gran ayuda la instilación de colirio de Fluoresceína
   al 2% y posterior lavado con suero fisiológico, ya que con la luz azul cobalto
   evidenciará lesiones y defectos epiteliales dando una coloración amarillo-verdosa.
5. Para una midriasis exploratoria (con colirio de Tropicamida) o terapéutica en
   pacientes de edad y, sobre todo hipermétropes, se debe explorar previamente el
   signo "del sol naciente". Este signo consiste en la proyección tangencial desde el
   lado temporal de un foco luminoso que iluminará la mayor parte del iris ante una
   cámara anterior profunda; sin embargo, sólo iluminará el iris temporal (haciendo


                                                                             Página 413
URGENCIAS OFTALMOLOGICAS MAS FRECUENTES


   sombra sobre iris nasal) ante una cámara anterior estrecha (prohibida pues, la
   midriasis, en este último caso).
6. Utilizar guantes desechables ante procesos traumáticos o infecciosos y, en todo
   paciente al que se le vayan a tocar los párpados.
7. No realizar oclusión ocular en conjuntivitis o queratoconjuntivitis, ni en úlceras
   corneales con infección local.
Hay que señalar cinco procesos oculares que son de asistencia inmediata, ya que el
pronóstico en cuanto a la función visual y/o Integridad del globo ocular, dependerá de
la rapidez en el diagnóstico y tratamiento:
         - OCLUSION AGUDA DE LA ARTERIA CENTRAL DE LA RETINA.
         - CAUSTICACION OCULAR POR ALCALIS.
         - HERIDA PERFORANTE DEL GLOBO OCULAR.
         - GLAUCOMA AGUDO.
         - ENDOFTALMITIS.


OJO ROJO.-
OJO ROJO NO DOLOROSO.-
1. Hiposfagma (Hemorragia subconjuntival).- Habitualmente son espontáneas, de
   tamaño variable y curan sin tratamiento. Si es secundario a traumatismo ocular,
   deben buscarse siempre signos de perforación. También deben descartarse siempre
   crisis de hipertensión arterial.
2. Conjuntivitis.-
   - Bacteriana.- En la mayoría de los casos la afectación es bilateral. Existe secreción
     purulenta o mucopurulenta y lagrimeo.
     El tratamiento consiste en aplicar colirio de Tobramicina cada 3 horas o colirio de
     Aureomicina cada 2 horas. Se curan, aproximadamente, en una semana. Debe
     suspenderse la instilación del colirio un día después de haber desaparecido la
     secreción conjuntival.
     Si es unilateral y de repetición, se pensará en una dacriocistitis crónica de base. Si
     es unilateral, purulenta, con dolor y adenopatía preauricular, debe pensarse en
     una conjuntivitis gonocócica y se tratará con colirio de Aureomicina cada 2 horas
     y Penicilina por vía parenteral. Si es unilateral, con poca secreción, adenopatía
     preauricular, presencia de folículos en conjuntiva tarsal, es decir, con
     características más propias de una conjuntivitis vírica, debe sospecharse
     conjuntivitis de inclusión ( Chlamydia oculogenitalis). Este proceso cursa, a veces,
     con infiltrados epiteliales y subepiteliales corneales (prueba de la fluoresceína

Página 414
URGENCIAS OFTALMOLOGICAS MAS FRECUENTES


 positiva). Fácilmente se hace bilateral en una o dos semanas, pero siempre el ojo
 congénere se afectará con menor intensidad. Se trata con colirio de Aureomicina
 cada 2 horas, pomada de Aureomicina por la noche y Doxiciclina, 200 mg. al día,
 por vía oral, durante un mes aproximadamente.
- Vírica.-Se produce una afectación unilateral o bilateral en pocos días. Cursa con
  poca secreción, lagrimeo y presencia de folículos en las conjuntivas tarsales.
  Habitualmente, muestra adenopatías preauriculares y submaxilares. Si se asocia a
  una queratitis (infiltrados epiteliales), cursará con fotofobia y dolor
  (queratoconjuntivitis). En cuanto a su etiología, destacan por su frecuencia los
  Adenovirus.
 Para las conjuntivitis víricas, obviamente, no existe tratamiento etiológico eficaz,
 pero es aconsejable el colirio de Aureomicina cada 2 horas y la pomada de
 Aureomicina por la noche. La curación ocurre en dos o tres semanas.
 Cuando se afecte la córnea, se aconseja el uso de lentes protectoras solares. La
 instilación de colirio ciclopléjico dependerá de la magnitud de la afectación
 corneal. Las cicatrices corneales consiguientes tardan meses en desaparecer.
 La conjuntivitis herpética, aunque rara, puede ser la manifestación de una
 primoinfección o de una recurrencia. El cuadro es parecido al provocado por los
 Adenovirus, pero se mantiene unilateral. El origen herpético se sugiere por la
 aparición de vesículas palpebrales o si se complica el cuadro con una queratitis
 dendrítica. Se trata con pomada oftálmica de Aciclovir, cinco veces al día.
- Alérgica.- Cursa con secreción blanquecina fibrinosa (estéril), abundante lagrimeo,
  presencia de papilas en la conjuntiva tarsal superior y, sobre todo, predomina el
  picor como síntoma fundamental y característico de esta afección. Es bilateral y,
  excepcionalmente, unilateral. Se trata con colirio de Dexametasona cada 6-8
  horas y antihistamínicos.
 Las alergias de contacto producen edema palpebral y quemosis conjuntival de
 instauración súbita; es debida frecuentemente a pelos de animales, cosméticos
 (faciales, capilares y ungueales) y colirios.
- Fúngica.- Es muy rara y, generalmente, ocurren en pacientes inmunodeprimidos.
- Conjuntivitis del recién nacido (CRN).- La principal causa de contaminación es el
  paso de gérmenes, a través de las vías genitales , en el momento del parto,
  especialmente si se trata de una presentación de cara.
 El aspecto clínico    nunca es fiable debido a las peculiaridades oculares del recién
 nacido. Debemos       realizar siempre un estudio de laboratorio de una muestra de
 frotis conjuntival.   La madre y el padre deben ser también sometidos a exámenes
 genitales, clínicos   y biológicos.
 Es importante conocer la fecha exacta del inicio de la infección conjuntival, ya que
 ello sugiere la probable etiología:

                                                                          Página 415
URGENCIAS OFTALMOLOGICAS MAS FRECUENTES


              - Del primero al segundo día: Irritación debida a la profilaxis con colirio
                de nitrato de plata o colirio antibiótico.
              - Del segundo al cuarto día: La infección se debe al gonococo
                (excepcionalmente al meningococo).
              - A partir del quinto día, puede deberse a gérmenes "oportunistas":
                Chlamydia oculogenitalis (la causa más frecuente de CRN) y virus del
                Herpes simplex 2.
     La infección herpética del neonato suele ser generalizada, siendo excepcional la
     afectación ocular aislada.
     La infección por Chlamydia oculogenital del recién nacido, es responsable, entre
     otros cuadros sistémicos, del 25% de las neumonías del recién nacido.
     El tratamiento de la CRN debe iniciarse antes de obtener la respuesta del
     laboratorio. Consiste en aplicar colirio de Aureomicina cada 2 horas, que será
     administrado durante 4 semanas, salvo que la evolución o el antibiograma
     indiquen lo contrario. No es necesario el tratamiento por vía sistémica,
     exceptuando los casos en que exista evidencia de gonococo, meningococo,
     Chlamydia, o en presencia de complicaciones infecciosas graves.


OJO ROJO DOLOROSO.-
1. Episcleritis.- Es la inflamación de la episclera. Consiste en enrojecimiento violáceo,
   localizado en un sector de la conjuntiva bulbar, por lo general con un nódulo
   amarillento en su centro. Realmente, la dilatación vascular afecta tanto a la
   episclera como a la conjuntiva. La instilación de colirio de Fenilefrina no modifica
   esta congestión profunda, sino que blanquea sólo una hiperemia puramente
   conjuntival (diagnóstico diferencial).
   Afecta a sujetos jóvenes de forma recidivante. Cursa con dolor a los movimientos
   oculares y, sobre todo, a la presión. Con frecuencia es de origen alérgico. A veces
   forma parte de enfermedades granulomatosas y reumáticas. Rara vez es signo de
   tumor intraocular.
   Tratamiento: Colirio de Dexametasona cada 4 horas. Si no es suficiente, se
   recurrirá a la corticoterapia por vía sistémica.
2. Queratitis.- La infección o inflamación de la córnea cursa con dolor (que será más
   intenso cuanto mayor sea la denudación de las terminaciones nerviosas), fotofobia,
   lagrimeo, blefarospasmo, inyección periquerática, deslustramiento de la córnea y
   alteración dispar de la agudeza visual. A veces existe hipopion (nivel de pus en la
   cámara anterior), que traduce una reacción uveal anterior.
   - Bacteriana.- Aparece un infiltrado o absceso corneal central-paracentral, pudiendo
     estar asociado a hipopion. Existe, frecuentemente, el antecedente de un

Página 416
URGENCIAS OFTALMOLOGICAS MAS FRECUENTES


     traumatismo corneal, herpes zooster o dacriocistitis crónica. En caso de infección
     grave (Pseudomonas aeruginosa, por ejemplo), existe riesgo de perforación
     inmediata. Debe tomarse una muestra del exudado conjuntival, de la superficie
     de la úlcera y, sobre todo, del lecho. Al mismo tiempo, se realizará una extensión
     en portaobjetos para tinción de Gram y Giemsa. Todo esto debe realizarse en el
     Área de Urgencias, antes del ingreso hospitalario del enfermo.
     Debe establecerse el tratamiento siempre después de haber tomado muestras
     para bacteriología y es el siguiente:
              Ciclopléjico:   Colirio de Atropina al 1% cada 8 horas.
              Antibiótico:    Tópico : Cada hora.
                                      Gentamicina: 9.1 mg/ml.
                                      Ceftazidima: 50 mg/ml.
                                      Subconjuntival: Cada 12-24 horas.
                                      Gentamicina: 20 mg.(0.5 ml.).
                                      Ceftazidima: 70 mg.(0.7 ml.).
   - Punctata superficial.- Frecuentemente es de etiología vírica, pero también por
     exposición y en usuarios de lentes de contacto. El tratamiento se hace con colirio
     de Aureomicina cada 2 horas, colirio ciclopléjico cada 8 horas y oclusión o gafas
     obscuras.
   - Herpética.- Cuando es por el virus del Herpes simple 1, se observa una imagen
     dendrítica o geográfica, habitualmente única y fácilmente visualizable con
     instilación de colirio de fluoresceína. El tratamiento consiste en un colirio
     ciclopléjico cada 8 horas, Aciclovir pomada oftálmica cinco veces al día y oclusión.
     La afectación por Herpes zooster aparece en el 40% de los casos de zona
     oftálmico, en especial si se afecta la rama nasociliar. El tratamiento es idéntico al
     del herpes simple, añadiendo corticoides tópicos por la afectación casi constante
     de la úvea anterior.
   - Micótica.- Se observa, generalmente, dentro de un contexto de inmunosupresión.
   - Marginal.- Aparecen infiltrados en la periferia de la córnea, con adelgazamiento
     de la zona afecta. Su etiología es autoinmune. Cuando son múlt iples, se observa
     en la periferia superior o inferior de la córnea y coincide con blefaroconjuntivitis,
     se trata de una reacción de hipersensibilidad al estafilococo.
     Se trata con colirio antibiótico-corticoideo cada 6 horas.
3. Iritis o iridociclitis (uveitis anterior).- Se trata de una inflamación del tracto
   uveal anterior (iris y cuerpo ciliar). Sus síntomas son: Dolor ocular y periocular
   (irradiaciones en el territorio del trigémino), lagrimeo, fotofobia y disminución de la
   agudeza visual (borrosidad).
   Signos: Inyección periquerática, precipitados en la cara posterior de la córnea,
   enturbiamiento del humor acuoso (efecto Tyndall), iris deslustrado, pupila miótica y

                                                                              Página 417
URGENCIAS OFTALMOLOGICAS MAS FRECUENTES


   poco reactiva a la luz y presencia de sinequias posteriores. La tensión ocular por
   regla general está disminuida.
   Este cuadro exige un estudio minucioso, tanto clínico como de laboratorio, pero
   como medida terapéutica urgente encaminada a mitigar el dolor y evitar o liberar
   las sinequias posteriores, debemos administrar un colirio ciclopléjico cada 6-8 horas
   y un colirio de Dexametasona cada 2 horas.
4. Glaucoma agudo.- Cierre total y súbito del ángulo camerular, que ocasiona una
   elevación severa de la presión intraocular. Sólo ocurre en ojos anatómicamente
   predispuestos: A menudo hipermétropes y nunca miopes, de córnea pequeña, de
   cámara anterior estrecha y de ángulo estrecho.
   Estas condiciones anatómicas y el aumento del volumen del cristalino a lo largo de
   la vida, son responsables del bloqueo pupilar. Es más frecuente en mujeres (4: 1) y
   ocurre, generalmente, a partir de los 65 años. Pueden desencadenar la crisis las
   emociones, la anestesia general, los derivados atropínicos, los simpaticomiméticos
   (jarabes para la tos), los antidepresivos, etc.
   La forma típica del glaucoma agudo se caracteriza por:
      - Ser unilateral, aunque el ojo congénere presentará las mismas condiciones de
        predisposición.
      - Tener dolor ocular intenso, similar a una cefalea retrobulbar, acompañado de
        náuseas y vómitos.
      - Visión borrosa y percepción de halos de colores en el inicio. Posteriormente, la
        visión se reduce a percepción de luz.
   Al examen con la lámpara de hendidura se observa:
      - Inyección ciliar y conjuntival (gran congestión).
      - Deslustramiento corneal por el edema.
      - Cámara anterior muy aplanada, casi inexistente.
      - Pupila en midriasis media, oval, vertical, arreactiva.
   La tensión ocular está muy elevada , por encima de 50 mmHg. ("dureza pétrea").
   En cuanto al tratamiento, el esfínter del iris no responde a los mióticos cuando la
   presión intraocular es superior a 50 mmHg. debido a la isquemia producida. Por
   este motivo, deben añadirse inhibidores de la producción del humor acuoso y
   agentes hiperosmóticos.
      - Colirio de Pilocarpina al 2% + Colirio de Dexametasona cada 5 minutos
        durante la primera media hora y cada 10 minutos durante la hora siguiente
        para ir espaciando las instilaciones paulatinamente.
      - Colirio de Pilocarpina al 2% cada 6 horas en el ojo congénere.

Página 418
URGENCIAS OFTALMOLOGICAS MAS FRECUENTES


      - Colirio de Maleato de Timolol al 0.50% cada 12 horas.
      - Acetazolamida, 500 mg. por vía IM. o IV. La vía IV. debe manejarse con
        cautela debido al contenido en Lidocaína que lleva el preparado.
      - Manitol al 20%: 250 cc. por vía IV. (aproximadamente 90 gotas por minuto).
   El tratamiento se comenzará al unísono con todos los fármacos y, pasadas 3-4
   horas del inicio del mismo, se procederá a realizar una IRIDOTOMIA PERIFERICA
   LASER, aunque no se haya resuelto el bloqueo pupilar. Si el edema corneal no
   permite visualizar bien el iris, presionaremos en la córnea central repetidas veces, a
   razón de 30 seg. cada una de ellas, para conseguir entreabrir el ángulo camerular y
   facilitar el drenaje del humor acuoso, con lo que aumentará la transparencia
   corneal.
   También se puede recurrir a la instilación de unas gotas de glicerol al 100%.
   Aprovecharemos la circunstancia para realizar una iridotomía periférica con láser en
   el ojo congénere.
   Si con todo ello no se resuelve el bloqueo pupilar, debe recurrirse a la cirugía.
   Existe un glaucoma agudo secundario, cuya incidencia está disminuyendo. Se trata
   del glaucoma facolítico, que se presenta en ojos con catarata hipermadura, debido
   al paso de proteinas cristalinianas desnaturalizadas a través de la cápsula
   cristaliniana, con la consiguiente reacción macrofágica en la que estos elementos
   celulares ingieren dichas proteinas. Esto provoca la obstrucción del "trabeculum",
   con el consiguiente aumento de la presión intraocular.
   La cámara anterior no está plana, el contorno pupilar es regular y se aprecia gran
   cantidad de detritus en la cámara anterior. Sólo extrayendo la catarata
   resolveremos el cuadro.


TRAUMATISMOS OCULARES.-
LESIONES NO PENETRANTES.-
1. Lesiones corneales superficiales.-
   - Abrasión corneal.- El defecto epitelial provocará toda la sintomatología descrita
     anteriormente en el apartado de queratitis. La instilación de un colirio anestésico
     nos facilitará la apertura palpebral. Si no se aprecia directamente a la exploración
     con lámpara de hendidura, instilaremos colirio de fluoresceína y se evidenciará
     con la luz azul cobalto.
    El tratamiento se hace con colirio de Tobramicina cada 4 horas, colirio ciclopléjico
    cada 8 horas y oclusión semicompresiva.




                                                                             Página 419
URGENCIAS OFTALMOLOGICAS MAS FRECUENTES


    Si observamos erosiones superficiales lineales o geográficas en la mitad superior
    de la córnea, se procede a evertir el párpado superior y retirar el cuerpo extraño
    que se aloja en la conjuntiva tarsal.
    Ante un cuerpo extraño enclavado en la córnea, se procede a su extracción y a la
    limpieza de óxido si lo tuviera, con una aguja hipodérmica o IM. con poco bisel,
    siempre previa anestesia tópica y utilizando la lámpara de hendidura.
   - Queratalgia recidivante.- Transcurridas algunas semanas después de haberse
     curado aparentemente una abrasión o una úlcera corneal traumática puede
     aparecer, a ritmos variables (generalmente por las mañanas, al despertarse), una
     sintomatología similar a la que había caracterizado la primera lesión. Se produce
     por un déficit en la adherencia del epitelio corneal reparado por reconstrucción
     incompleta de los hemidesmosomas sobre la membrana basal. El tratamiento es
     el mismo que el de la abrasión corneal pero en los casos muy tórpidos se puede
     aplicar una lente de contacto terapéutica o bien, realizar una micropunción con
     aguja hipodérmica o con láser Yag del área epitelial afecta.
2. Quemaduras
   - Quemaduras físicas.- Pueden ser ocasionadas por un cigarrillo. En este caso, la
     zona corneal afecta se blanquea al instante. El tratamiento es el mismo que el de
     la abrasión corneal.
    También pueden ser causadas por radiaciones ultravioletas (queratoconjuntivitis
    actínica): Afectación punteada superficial por estallido de las células epit eliales
    tras la exposición a los rayos UV. (arco voltaico, radiación solar, aparatos
    UV.,etc.).
    El cuadro se instaura 6-8 horas después de la exposición, con clínica de queratitis,
    llamando la atención el dolor y el blefarospasmo tan desproporcionado en relación
    con las lesiones halladas.
    El tratamiento se hace con un colirio ciclopléjico cada 8 horas, colirio chibro-
    uvelina cada 4 horas y oclusión semicompresiva. Cura rápidamente en 24-48
    horas.
   - Quemaduras químicas.- Son muy graves, en especial las quemaduras producidas
     por álcalis y constituyen una causa frecuente de ceguera. Las quemaduras por
     ácido ejercen su efecto nocivo durante las primeras horas, precipitan rápidamente
     las proteinas tisulares levantando barreras contra su propia penetración.
     Secundariamente, la neutralización por las proteinas del tejido circundante, tiende
     a localizar la lesión en el área de contacto (son excepciones las quemaduras por
     ácido fluorhídrico y por ácidos que contienen metales pesados).
    Los álcalis se combinan con los lípidos de las membranas celulares, produciendo
    así la total desestructuración de las células con reblandecimiento del tejido. El
    álcali restante puede así penetrar rápidamente y su efecto se continúa durante


Página 420
URGENCIAS OFTALMOLOGICAS MAS FRECUENTES


días. Por todo ello, las quemaduras por álcalis merecen especial atención, siendo
las más frecuentes las producidas por lejía (NaOH o KOH), cal viva (CaO) y
amoníaco.
Las quemaduras importantes producen de forma inmediata:
   - Isquemia-necrosis de la conjuntiva y esclerótica, desapareciendo los vasos
     límbicos: Edema conjuntival.
   - Necrosis del epitelio y estroma corneal, que se traduce en la mayor
     intensidad y extensión de la opacidad.
   - Inflamación difusa del segmento anterior (iris-ángulo camerular).
   - Hipertensión ocular.
Si no se toman rápidamente las medidas oportunas, puede llegar a destruirse
totalmente el globo ocular. Si el paciente no puede confirmar la naturaleza del
cáustico, apositaremos papel indicador de pH sobre el tejido ocular afecto,
maniobra que se repetirá a lo largo del tratamiento hasta la normalización del pH,
es decir, entre 7.3 y 7.7.
Tratamiento inmediato de las causticaciones por álcali.-
1. Irrigación copiosa con soluciones isotónicas como la de Hartmann (Ringer-
   lactato: 2000 cc.) conectada a un equipo de infusión IV. Los párpados deben
   estar separados, manualmente si es preciso, ya que el enfermo tendrá
   dificultad para abrirlos debido al blefarospasmo. La instilación de un colirio
   anestésico ayudará a realizar esta maniobra.
2. Se retirarán las partículas de material químico con torundas de algodón o con
   pinzas, repasando fundamentalmente los sacos conjuntivales y las conjuntivas
   tarsales evertiendo los párpados.
Los siguientes pasos, exigen la asistencia especializada:
1. Paracentesis de la cámara anterior si hay efecto Tyndall y/o flare en cámara
   anterior. El pH desciende considerablemente y más todavía si se realiza
   lavado de cámara anterior con tampón fosfato.
2. Inyección subconjuntival de ácido ascórbico.
3. Desbridamiento de la conjuntiva necrótica o que contenga restos visibles de
   material químico (p.ej.: yeso).
4. Autohemoterapia subconjuntival : La sangre ayuda a neutralizar el álcali y
   sirve de barrera a su penetración.
5. Medicamentos ciclopléjicos, antibióticos, hipotensores oculares y esteroides.




                                                                         Página 421
URGENCIAS OFTALMOLOGICAS MAS FRECUENTES


    El tratamiento de las causticaciones por álcalis y por ácidos, que no revistan
    gravedad, se hará con colirios ciclopléjicos cada 8 horas y colirios antibiótico-
    corticoideos cada 6 horas.
3. Contusiones oculares.-
   - Directas.- Producidas por balonazos, pelotazos, puñetazos, etc.
    Son lesiones conjuntivales el Hiposfagma (H. subconjuntival). Deben buscarse
    signos indirectos de perforación ocular, signos que se describen más adelante.
    Una lesión corneal es la Queratitis traumática por afectación parenquimatosa,
    con edema (deslustramiento) y pliegues o estrías en la Descemet. Se tratará con
    colirio de Dexametasona cada 6 horas y colirio ciclopléjico cada 8 horas.
    Las lesiones del iris y del ángulo irido- corneal, implican con frecuencia hiphemas.
    Los Hiphemas consisten en la presencia de sangre fresca en la cámara anterior.
    Pueden condicionar aumento de presión intraocular. Si es total y coexiste con
    hipertensión ocular, puede aparecer una tinción hemática de la córnea. Esta
    situación exige la valoración urgente por el oftalmólogo. Es más peligroso el
    resangrado al tercer- quinto día. El tratamiento consiste en el reposo en posición
    de antitrendelemburg, oclusión binocular, colirio ciclopléjico cada 8 horas, colirio
    de Dexametasona cada 6 horas e hipotensores oculares si está aumentada la
    presión intraocular. La prednisona oral ( 1 mg/Kg/día), evita el resangrado.
    En cuanto a las modificaciones pupilares, podemos encontrar irregularidades del
    contorno por ruptura del esfínter. Sin embargo, hallaremos más frecuentemente
    midriasis, nunca máxima, oval-oblicua que no responde a la luz, pero sí a la
    convergencia. La miosis es rara.
    La iritis e iridociclitis, ocurren por ruptura de la barrera hematoacuosa. Aunque
    mínima, siempre existe en cualquier contusión. Se tratará con colirio de
    Dexametasona cada 6 horas y colirio ciclopléjico cada 8 horas.
    También pueden producirse modificaciones de la presión intraocular. Se puede
    encontrar tanto hipertensión como hipotensión, en relación con las diversas
    afectaciones.
    Debe sospecharse subluxación o luxación cristaliniana por la iridodonesis (iris
    trémulo) y por la variación de profundidad de la cámara anterior. La luxación del
    cristalino a cámara anterior exige cirugía urgente.
    En cuanto a la posible aparición de catarata, inicialmente puede apreciarse alguna
    opacidad cristaliniana, aunque tardará habit ualmente días en formarse.
    El edema retiniano ocasiona una importante disminución de la agudeza visual,
    sobre todo si afecta a la mácula. Al examen del fondo de ojo, se aprecia un
    aspecto blanquecino- lechoso de la retina. Se trata con colirio ciclopléjico cada 8
    horas y reposo absoluto con oclusión binocular.


Página 422
URGENCIAS OFTALMOLOGICAS MAS FRECUENTES


     Hemorragias retinovítreas.- La afectación de la agudeza visual depende de la
     extensión y localización de éstas. Se tratará con colirio ciclopléjico cada 8 horas y
     reposo absoluto. Si la hemorragia vítrea es total, interesa realizar ecografía para
     determinar si coexiste un desprendimiento de retina.
     Los agujeros y desgarros retinianos se producen más frecuentemente en ojos
     miopes. Se tratan con laserterapia o cirugía.
     Cuando se observa un desprendimiento de retina, existe amputación de campo
     visual. Requiere ingreso del paciente, con reposo absoluto, oclusión binocular y
     aplicación de colirio de Atropina al 1% cada 8 horas. Se realizará intervención
     quirúrgica programada.
     Las rupturas coroideas son concéntricas a la papila. No requieren tratamiento. La
     afectación de la agudeza visual dependerá de su localización y coexistencia con
     hemorragias.
     Por fin, conviene citar el estallido del globo ocular. Ocurre particularmente en ojos
     frágiles (miopía, trastornos tróficos, intervención quirúrgica previa). Si la ruptura
     es anterior, el diagnóstico no ofrece dificultad. Sin embargo, si es posterior,
     debemos atender a los siguientes signos: Pérdida brusca de la agudeza visual
     inmediatamente después del traumatismo, marcada hipotonía ocular, aumento
     acusado de la profundidad de la cámara anterior con iridodonesis, hemorragia
     vítrea masiva y hematoma subconjuntival de aspecto gelatinoso. Requiere cirugía
     urgente.
   - Indirectas.- Cuando el traumatismo es de vecindad o a distancia ( traumatismo
     craneal, aplastamientos torácicos, explosiones, fractura de huesos largos...),
     puede condicionar hemorragia y exudados en el segmento posterior (angiopatía
     traumática de la retina y embolia grasa de la retina).


LESIONES PENETRANTES.-
Es importante conocer el objeto causante y el mecanismo de producción de la lesión,
pues estos datos pueden hacernos sospechar de entrada la perforación.
En las heridas palpebrales, debe comprobarse si son transfixivas. No existe duda
cuando se observa contenido intraocular prolapsado, pero en el resto de los casos se
deben buscar signos indirectos de perforación. Estos signos son los siguientes:
        1. Pérdida de agudeza visual.
        2. Hipotonía ocular.
        3. Hundimiento o aplanamiento de la cámara anterior.
        4. Quemosis marcada.



                                                                              Página 423
URGENCIAS OFTALMOLOGICAS MAS FRECUENTES


        5. Laceración corneal o escleral. Para comprobar si existe disrupción total, se
           procederá a instilar una gota de colirio de fluoresceína y, con la luz azul
           cobalto, comprobaremos si la fluoresceína es apartada por la salida del
           humor acuoso, bien espontáneamente o a la presión en casos de herida
           valvulada. Este signo se denomina SEIDEL.
        6. Hiposfagma: A veces un cuerpo extraño se impacta en el globo ocular
           atravesando la esclerótica y quedando la puerta de entrada enmascarada
           por una hemorragia subconjuntival. Nos cercioraremos con el signo de
           Seidel.
Siempre que se asista a una herida penetrante en órbita, se debe recurrir a
exploraciones radiológicas: Radiografía simple frontal y lateral de órbita, así como
TAC, que nos descartarán o confirmarán la existencia de cuerpo extraño.
El tratamiento se basa en los siguientes puntos:
        - Siempre exige asistencia especializada.
        - Se evitarán las manipulaciones innecesarias.
        - Abstenerse de medicación tópica, debiendo estar ambos ojos ocluidos con
          vendaje no compresivo.
        - Administración de analgésicos.
        - Profilaxis antitetánica.
        - Profilaxis antibiótica por vía IV: Gentamicina, 80 mg. cada 8 horas y
          Ceftazidima, 1 g. cada 8 horas.
        - Reparación quirúrgica bajo anestesia general.


OTRAS INFECCIONES E INFLAMACIONES.-
DACRIOCISTITIS AGUDA.-
La obstrucción del conducto lácrimo-nasal condiciona este cuadro, que tendrá,
habitualmente, el antecedente de epífora. Se trata de un proceso muy doloroso. Existe
una gran tumefacción en el ángulo interno, justo en la localización del saco lagrimal. Se
presenta en forma de flemón o de absceso.
El tratamiento consiste en la aplicación de colirio de Tobramicina cada 2 horas,
Cloxacilina (500 mg. cada 6 horas, por vía oral), Diclofenaco sódico (50 mg. cada 12
horas, por vía oral) y compresas calientes.
En la forma abscesiforme, debe procederse a su drenaje realizando una incisión vertical
de aproximadamente 5 mm. en la zona central y algo inferior del absceso,
introduciendo después una gasa mechada con la ayuda de pinzas finas.


Página 424
URGENCIAS OFTALMOLOGICAS MAS FRECUENTES


ORZUELO.-
Se trata de una inflamación aguda de las glándulas pilosebáceas de Zeiss, anejas a las
pestañas (orzuelo externo) o de las glándulas tarsales de Meibomio (orzuelo interno).
El germen implicado es, habitualmente, el estafilococo. Se caracteriza por dolor y
edema palpebral que, a veces es tan intenso, que puede llegar a enmascararlo. Sin
embargo, por palpación puede delimitarse la glándula afecta al exacerbarse el dolor.
La forma aguda remite en pocos días pero puede cronificarse y formar un granuloma
(chalazión).
El tratamiento es la Aureomicina, pomada oftálmica, cada 8 horas y la aplicación de
calor local: 15 minutos 4 veces al día.


CELULITIS ORBITARIA .-
Afecta, de modo característico, a niños menores de 5 años de edad y está causada por
la extensión a la órbita de una infección procedente de áreas vecinas infectadas (senos
etmoidales), embolismos sépticos y traumatismos directos.
Se caracteriza por dolor, edema de párpados y conjuntiva, oftalmoplejia y proptosis si
el proceso supera el septum orbitario. Como signos generales existe postración y
fiebre.
El tratamiento presupone el ingreso hospitalario para toma de muestra de la conjuntiva
y nasofaringe posterior. Los gérmenes más frecuentes son Staphylococcus aureus y el
estreptococo y, en los niños menores de tres años, Hemophilus influenzae.
Se administrará por vía intravenosa una asociación antibiótica de amplio espectro, en
espera del resultado bacteriológico. La corticoterapia sistémica facilita la apertura del
ostium y el drenaje espontáneo del seno, evitando así la exploración y drenaje
quirúrgicos. No obstante, esta alternativa debe asumirla el especialista en ORL.
Las complicaciones más temibles son la trombosis del seno cavernoso y el absceso
orbitario. Esta última complicación requiere drenaje inmediato.


ENDOFTALMITIS.-
Es una infección o inflamación grave de las estructuras intraoculares. Representa una
verdadera emergencia oftalmológica.
La etiología postoperatoria es la más frecuente. Puede ser precoz o tardía. La forma
precoz se debe a una infección bacteriana (el germen más frecuente es Staphylococcus
epidermidis) o fúngica, pero también puede ser estéril (por cuerpo extraño como las
partículas de talco o los implantes intraoculares).
La forma tardía suele ser secundaria a una fístula postoperatoria.


                                                                             Página 425
URGENCIAS OFTALMOLOGICAS MAS FRECUENTES


También puede ser de origen postraumático, poco frecuente, o metastásico. Esta
última causa es más frecuente en enfermos inmunodeprimidos y, especialmente, en
drogadictos. El estafilococo es la bacteria más frecuente, pero también puede ser
ocasionado por Cándida.
La enfermedad se caracteriza por disminución brusca de la agudeza visual y dolor
intenso. Los signos clínicos son: Edema palpebral, blefarospasmo, hiperemia y
quemosis conjuntival, hipopion y vitritis.
Las formas fúngicas son más larvadas y menos dolorosas, cursando con menos signos
inflamatorios.
El tratamiento exige, frecuentemente, la punción-aspiración vítrea para la identificación
del germen causal. Debe aplicarse tratamiento poliantibiótico y corticoideo en todas sus
vías de administración (tópica, subconjuntival, intravenosa e intravítrea) y cicloplejia
tópica. Últimamente, se aboga por la vitrectomía precoz.


PERDIDA SUBITA DE VISION.-
HEMORRAGIA DEL VITREO.-
El vítreo es una masa transparente, avascular, englobada dentro de la membrana
hialoidea. La hemorragia procede siempre de estructuras vecinas.
Las causas son las siguientes: Retinopatía diabética (es la más frecuente y traduce la
existencia de neovascularización retiniana), desgarro de la retina, oclusión venosa
retiniana, colapso del vítreo (desprendimiento vítreo posterior), traumatismos,
retinopatía hipertensiva (por rotura de macroaneurismas) y enfermedad de Eales
(generalmente recidivante y en sujetos jóvenes).
La clínica depende del volumen del derrame sanguíneo. Su inicio es siempre brusco.
Cuando la hemorragia es poco abundante, existe percepción de puntos negros o rojos
obscuros (escotomas positivos), móviles con los movimientos del globo ocular. Cuando
la hemorragia es masiva, existe amputación completa de la agudeza visual por
interposición de un velo negro, rojo o marrón. En todos los casos persiste siempre una
percepción luminosa. Una ceguera absoluta no puede ser explicada por una
hemorragia vítrea.
Después de dilatar la pupila con colirio de Tropicamida, debe explorarse el fulgor
pupilar (reflejo luminoso retiniano a través de la pupila) con el oftalmoscopio directo a
10-15 cm., encontrándolo obscurecido o abolido.
Las posibilidades de reabsorción dependerán del estado de licuefacción en que se
encuentre el vítreo (a mayor licuefacción, mayor movilidad de las partículas hemáticas
y mayores serán las posibilidades de reabsorción).
No tiene tratamiento específico. Si no se resuelve, será necesario practicar una
vitrectomía.

Página 426
URGENCIAS OFTALMOLOGICAS MAS FRECUENTES


ALTERACIONES DE LA MACULA.-
Independientemente de la causa, cursarán siempre con una disminución de la visión
central y con una mayor o menor intensidad de metamorfopsias (imágenes
distorsionadas).


OCLUSION ARTERIAL RETINIANA .-
Es uno de los cuadros más graves que existe en Oftalmología, por sus nefastas
secuelas en cuanto a la visión y por su manifiesta asociación a enfermedades
sistémicas graves.
Aunque el tejido retiniano no resiste la isquemia más allá de unas pocas horas, es raro
que aparezca una oclusión completa, por lo que se deberán tratar todos los casos
observados dentro de las primeras 24 horas.
La amaurosis fugaz o pérdida de visión transitoria monocular (minutos), es un síntoma
premonitorio y exige ya el estudio sistémico de estos enfermos.
La etiología puede venir condicionada por vasoobliteración de la arteria central de la
retina, por trombosis en arteriosclerosis o por arteritis (enfermedad de Horton y
colagenosis), o bien, por embolización, generalmente procedente de un ateroma
carotídeo o de origen cardíaco.
La pérdida de visión unilateral puede ser total o parcial, dependiendo de la arteria
afecta (arteria central de la retina o una de sus ramas). La visión central puede estar
conservada si existe arteria cilioretiniana, de origen distinto a la retiniana (25% de la
población).
Existe un trastorno de la vía pupilar aferente. La retina aparece blanco-lechosa
exceptuando la mácula, que tiene un color rojo cereza. Las arteriolas están exangües y
la columna sanguínea venosa fragmentada.
En cuanto al tratamiento, el paciente debe permanecer en decúbito supino y, hasta que
llegue el oftalmólogo de guardia, se procederá de la siguiente manera:
         1. Respiración con a cabeza cubierta por bolsa de papel o plástico para
                              l
            aumentar los niveles de CO2 en sangre (efecto vasodilatador). Tan pronto
            como sea posible, se substituirá la bolsa por una mascarilla para inhalación
            de oxígeno con un 5% de CO2.
         2. Administración, por vía sublingual, de 0.5 mg. de Nitroglicerina.
         3. Masaje ocular con firmeza, de forma intermitente, durante 15 minutos.
            Con los párpados cerrados, se colocan los dedos índices sobre el globo
            ocular y se presiona alternativamente con cada uno de ellos.
         4. Acetazolamida, 500 mg. por vía IV.


                                                                             Página 427
URGENCIAS OFTALMOLOGICAS MAS FRECUENTES


El resto de las medidas terapéuticas las asumirá el oftalmólogo de guardia y, según su
criterio, pueden pasar por: paracentesis de la cámara anterior , espasmolíticos por vía
i.v. o i.m., heparina sódica, etc. En general, los resultados del tratamiento son
decepcionantes.
El enfermo deberá ser estudiado a la mayor brevedad por el Servicio de Medicina
Interna.


OCLUSION VENOSA RETINIANA .-
El "stop" de la circulación de retorno puede situarse a nivel del tronco de la vena
central, en la misma papila por detrás de la lamina cribosa, o bien a nivel de una rama
venosa. En este último caso, la obstrucción tiene lugar siempre a nivel de un signo de
cruce A-V. La más frecuentemente afectada es la rama venosa temporal superior.
Múltiples enfermedades cardiocirculatorias y metabólicas están implicadas en la
etiología de este cuadro.
La clínica consiste en pérdida brusca de visión o de campo visual, dependiendo del
área retiniana afectada.
El fondo de ojo muestra dilatación venosa y hemorragias en el territorio dependiente
de la obstrucción si es de rama, o en todo el fondo de ojo si es de la vena central.
También se aprecia, aunque con menor predominio, edema de papila y exudados
algodonosos.
En el periodo agudo se emplearán anticoagulantes, antiagregantes plaquetarios y
fibrinolíticos, siempre con la supervisión y estudio por parte del Servicio de Medicina
Interna. Posteriormente, si tras realizar una angiografía fluoresceínica se evidenciara
isquemia retiniana, se procederá a la fotocoagulación retiniana con láser.


DESPRENDIMIENTO DE RETINA .-
Es la separación de la retina sensorial del epitelio pigmentario. El más frecuente es el
regmatógeno (tras sutura retiniana) y, con menor frecuencia, el traccional (p.ej.: en la
retinopatía diabética proliferante) y el exudativo (en procesos inflamatorios).
Desprendimiento de retina regmatógeno.- A través de la ruptura retiniana, pasa
vítreo líquido que diseca y separa sensorial del epitelio pigmentario. Dada la
coexistencia con el desprendimiento vítreo posterior, mencionaremos la sintomatología
derivada de cada uno de estos procesos.
Clínica.- Síntomas derivados del desprendimiento vítreo posterior son los destellos
luminosos y las" moscas volantes" (miodesopsias). A veces, el enfermo relata imágenes
parecidas a "telarañas".




Página 428
URGENCIAS OFTALMOLOGICAS MAS FRECUENTES


Un síntoma derivado del desgarro retiniano es el fosfeno o relámpago blanco brillante
intenso, de localización precisa y constante, en el campo visual opuesto donde existe la
tracción sobre la retina.
Síntoma derivado de la hemorragia vítrea: A veces, el desgarro retiniano o el
desprendimiento de vítreo posterior, comporta una hemorragia en el vítreo que se
traduce por una " lluvia de hollín negro" o "humo".
Síntoma del desprendimiento retiniano es la amputación del campo visual (escotoma
positivo), percibida bajo la forma de un velo negro o gris. Aparece en la periferia y
progresa hacia el centro. Cuando el desprendimiento alcanza el área macular es
cuando se produce el auténtico derrumbamiento de la agudeza visual. El fondo de ojo
muestra retina sobreelevada de color gris.
El tratamiento, tras el ingreso hospitalario, consiste en el reposo absoluto, la oclusión
binocular, la aplicación de colirio de Atropina al 1% cada 8 horas, en ambos ojos y la
cirugía programada.


NEURITIS OPTICA.-
Papilitis.- Es la inflamación de la cabeza del nervio óptico, con imagen funduscópica
de "edema de papila". Produce pérdida de visión, fundamentalmente de campo visual.
Existe disminución o abolición del reflejo fotomotor. Las más frecuentes son las de
causa isquémica, debiéndose descartar diabetes mellitus, HTA, arteriosclerosis y,
especialmente, la endarteritis de células gigantes (enfermedad de Horton), que puede
causar ceguera de manera precoz también en el ojo congénere.
Se preconiza el tratamiento con antiagregantes plaquetarios y vasodilatadores
periféricos, pero los resultados son desalentadores.


Neuritis óptica retrobulbar.- Produce pérdida de la visión central, con dolor
retroocular que aumenta con los movimientos. No existen hallazgos anómalos en el
fondo de ojo pero se encuentra alterado el reflejo fotomotor.
Cuando esta afección se presenta en sujetos jóvenes, hay que sospechar la existencia
de esclerosis múltiple.




                                                                             Página 429
EPISTAXIS


Capítulo 46

EPISTAXIS
Severá G.




INTRODUCCIÓN
Se entiende por epistaxis a las hemorragias de origen nasal. Constituyen uno de los
motivos de urgencia más frecuente en otorrinolaringología. Aunque cualquier punto de
la nariz puede sangrar debido a su rica vascularización, existen tres puntos preferentes
que, por orden de frecuencia, son:
                 a) Anteroinferior: Área de Kiesselbach.
                 b) Posterior: Arteria esfenopalatina.
                 c) Superior: Arterias etmoidales.


ETIOLOGÍA
Responden a una etiología muy variada. Podemos distinguir dos tipos de epistaxis: Las
de origen local y las sintomáticas o de causa general (Tabla 46.1)



              Causas locales                             Causas generales
 - Idiopática o constitucional                - Infecciones (gripe, coriza, sarampión,
 - Microtraumatismos por rascado (niños)        etc.)
 - Rinitis seca. Perforaciones septales       - Enfermedades Vasculares
                                                (hipertensión, etc.)
 - Factores ambientales muy secos
                                              - Alteraciones hemáticas y de la
 - Traumatismos nasales                         coagulación
 - Cuerpos extraños nasales y/o rinolitos
                                              - Insuficiencia renal y hepática
 - Pólipo sangrante del tabique               - Tratamientos con anticoagulantes
 - Tumores de fosas y senos paranasales
                                              - Alcoholismo
 - Tumores de la rinofaringe                  - Senectud
                                              - Embarazo
                                              - Enfermedad de Rendu-Osler.
Tabla 46.1.- Etiología de las epistaxis.



                                                                            Página 431
EPISTAXIS


CLASIFICACIÓN.-
La clasificación más utilizada es la referente a su localización, ya que al mismo tiempo
nos ofrece una significación etiológica, pronostica y en cuanto al tratamiento que
tengamos que utilizar.
A.- Anteriores.- Se originan en las zonas anteriores de la fosa nasal, generalmente en
el área de Kiesselbach. Suelen ser banales. La sangre, en posición intermedia de la
cabeza, fluye gota a gota por una de las narinas. Suelen ceder a cualquier
taponamiento del vestíbulo nasal o a la presión externa. Se dan con mayor frecuencia
en niños y adultos jóvenes.
B.- Posteriores.- Suelen ser importantes y con gran frecuencia intermitentes. Tienen
su origen en la arteria esfenopalatina. La sangre, en posición intermedia de la cabeza,
fluye por una o por las dos fosas y en gran cantidad pasa a la faringe expulsándose por
la boca. Requieren taponamiento posterior para su control. Son más frecuentes en
personas de edad.
CONDUCTA TERAPÉUTICA
Ante cualquier enfermo que nos llegue con una hemorragia nasal, cualquiera que sea
su localización y etiología, se deben de seguir los siguientes pasos:
1. DETERMINAR EL ESTADO GENERAL DEL PACIENTE.-
Se hará una evaluación hemodinámica del paciente (pulso, presión arterial,
hemograma y estudio de coagulación). La hipertensión arterial es una de las causas
más frecuentes de epistaxis en el adulto y suele haber una clara relación entre las
mismas (no suele ceder la hemorragia hasta que no se normaliza la presión arterial).
Por lo tanto, el control de la hipertensión es uno de los primeros aspectos a tener en
cuenta. No obstante, hay que ser cautos a la hora de administrar hipotensores, en
paciente sin historia previa de hipertensión y con cifras tensionales moderadas, ya que
éstas suelen ser debidas al estrés del momento, y una vez cohibida la hemorragia y
normalizada la presión arterial el efecto sobreañadido del hipotensor podría provocar
un cuadro sincopal.
2. COLOCACIÓN ADECUADA DEL ENFERMO.-
Si el estado general del paciente lo permite, debe adoptar una posición sentada, con la
cabeza ligeramente flexionada hacia delante, presionando con el dedo contra el ala
nasal. La boca debe de permanecer abierta, de manera que pueda expulsar la sangre y
no tenga que deglutirla, puesto que al deglutirla se crea un vacío que altera los
mecanismos de la hemostasia. En el caso de que el paciente tenga que estar
encamado, hay que procurar que la mitad superior del cuerpo esté lo más erguida
posible, para evitar la caída de sangre hacia la orofaringe.




Página 432
EPISTAXIS


3. DETERMINAR SI LA EPISTAXIS ES ANTERIOR                         O   POSTERIOR       Y
   AVERIGUAR LA CAUSA DESENCADENANTE.-
Para ello nos basaremos en:
A) La anamnesis.- Debe orientarse a: la edad, antecedentes (fundament almente
   hemorrágicos), episodios previos, tratamientos seguidos, medicación que toma en
   la actualidad (anticoagulantes, antiagregantes plaquetarios), si la sangre fluye solo
   por la nariz o también por la boca. En definitiva, todos aquellos síntomas y signos
   que nos puedan orientar a determinar la etiología y gravedad del proceso.
B) La exploración física.- Estará dirigida fundamentalmente al examen de las fosas
   nasales (rinoscopia anterior) y de la orofaringe.
    • En las epistaxis anteriores, la rinoscopia anterior, nos suele poner de
      manifiesto el punto sangrante, generalmente localizado en el área de
      Kiesselbach. La orofaringe, con el enfermo sentado y la cabeza en posición
      intermedia, estará limpia y no veremos paso de sangre a la boca desde la
      nasofaringe.
    • En las epistaxis posteriores, la rinoscopia anterior, no nos mostrará el punto
      sangrante. En este caso lo que veremos será un flujo de sangre que va desde la
      zona posterior de la fosa hacia el vestíbulo nasal. A través de la orofaringe,
      podremos apreciar como cae la sangre hacia la boca procedente de la
      nasofaringe o cavum.
4. TRATAMIENTO DE LA EPISTAXIS EN SÍ: MANIOBRAS TENDENTES A
   COHIBIR LA HEMORRAGIA.-
De entre los métodos que disponemos para el tratamiento de las epistaxis: Métodos de
compresión, cauterización y procedimientos quirúrgicos, son los métodos de
compresión los que básicamente vamos a utilizar a nivel del área de urgencias para
controlar la hemorragia nasal, quedando la cauterización y los procedimientos
quirúrgicos en un segundo termino en el caso de que fallasen los primeros.




                                                                            Página 433
EPISTAXIS


A) Métodos de compresión.- Son los que utilizaremos siempre como primera
   medida. Disponemos de los siguientes:
     A-1) Compresión digital externa: Se coloca un algodón, del mayor tamaño
          posible, impregnado en agua oxigenada, en el vestíbulo nasal y se comprime
          con los dedos sobre el ala nasal durante 5-10 minutos. Con este sencillo
          método, se consigue controlar un gran número de epistaxis sobre todo en
          niños y adolescentes.
     A-2) Taponamiento nasal: Es la forma de compresión más comúnmente
          utilizada en el tratamiento de las epistaxis. Disponemos de dos modalidades
          de taponamiento:
              a) Taponamiento nasal anterior à       para las epistaxis anteriores.
              b) Taponamiento nasal posterior à      para las epistaxis posteriores.


             NOTA: Antes de realizar cualquier tipo de taponamiento nasal,
             anterior o posterior, se debe de anestesiar la fosa nasal, bien
             pulverizándola con un spray de Xilocaína o bien colocando unas
             mechas de algodón impregnadas en una solución de Tetracaína
             con Adrenalina


a) Taponamiento nasal anterior.- Consiste en tapar por completo la fosa nasal
sangrante dejando libre la nasofaringe o cavum. En ocasiones, se practican
taponamientos de ambas fosas nasales con el fin de aumentar la acción compresiva.
Indicaciones: En el tratamiento de las epistaxis anteriores y como primera medida en
aquellas epistaxis en que no podamos precisar bien la localización del punto sangrante.
Materiales: El taponamiento nasal anterior se puede realizar con diversos materiales:
   - Gasa de bordes.- Es el más utilizado. Será de 1 cm de ancho para niños y de 2
     cm para adultos. La gasa deberá impregnarse en una pomada antibiótica
     (Rinotiazol®, Cicatral®, Terramicina®, etc.), para prevenir infecciones y
     adherencias a la mucosa nasal.
                                ®
   - Esponjas tipo Merocel® .- Son esponjas autoexpandibles que una vez
     introducidas en la fosa nasal se irrigan con suero salino para que expandan y se
     adapten a las paredes de la fosa.
   - Substancias reabsorbibles.- Las más utilizadas son Espongostan®, Gelfoan® y
     Surgicel®. Antes de su colocación se deben impregnar con suero salino o agua
     oxigenada para facilitar su colocación y la adherencia a las paredes de la fosa
     nasal. Estas substancias no necesitan ser extraídas posteriormente de la fosa
     nasal ya que, paulatinamente, se van licuando y desaparecen espontáneamente


Página 434
EPISTAXIS


    en unos pocos días. Serán los materiales a utilizar como primera elección en
    pacientes con epistaxis secundarias a coagulopatías, puesto que al no necesitar
    ser extraídos, evitamos someter, de nuevo, a la mucosa nasal a traumatismos que
    nos pueden originar un nuevo sangrado.
Técnica: Aunque técnicamente es muy sencillo de realizar, se deben de tener en
cuenta los siguientes puntos para conseguir que sea compacto y evitar el
desplazamiento posterior del mismo hacia la nasofaringe (Figura 46.1):
   • Nunca comenzar el taponamiento por el extremo de la gasa. Debe comenzarse
     siempre a unos 6-7 cm del extremo dejando dicho fragmento fuera de la fosa
     nasal.
   • El fragmento distal de la gasa y el espéculo de Killian se sujetan con la mano
     izquierda. Con la mano derecha, y con una pinza de bayoneta, se irá
     introduciendo la gasa o las substancias reabsorbibles en forma de capas, de abajo
     a arriba o de dentro a fuera, hasta que la fosa quede completamente tapada.




 Figura 46.1.- Técnica del taponamiento nasal anterior con gasa. A) Comenzar
 siempre a unos 6-7 cm del extremo distal de la gasa. B).- Se introduce la gasa
 siguiendo el suelo de la fosa nasal y ocupando toda la longitud de la misma. C).- Se
 colocan en formas de capas de abajo a arriba o de dentro a fuera. D).- Se van
 colocando capas hasta rellenar por completo la fosa.


                                                                           Página 435
EPISTAXIS


   • Una vez finalizado el taponamiento, colocaremos un fragmento de algodón en el
     vestíbulo nasal y por el exterior un esparadrapo para evitar que en un
     estornudo pueda salirse el mismo.
b) Taponamiento nasal posterior.- En este tipo de taponamiento, además de
taponar la fosa nasal sangrante, también se oblitera la coana mediante la colocación de
un tapón en nasofaringe o cavum.
Indicaciones: En las epistaxis posteriores y en los casos en que el taponamiento
nasal anterior sea ineficaz.
Materiales: El taponamiento nasal posterior se puede colocar de distintas formas:
1) Con sondas de doble balón.- Si disponemos de ellas, las utilizaremos como
primera medida ya que son fáciles de colocar y consiguen el control de la mayor parte
de las epistaxis posteriores.
Técnicamente, son muy sencillas de colocar y pueden ser utilizadas por el personal
del Área de Urgencias. Deben de seguirse los siguientes pasos:
Se lubrificará la sonda y la introduciremos por la fosa nasal sangrante siguiendo el
suelo de la misma (como si de una sonda nasogástrica se tratase).




   Figura 46.2.- Taponamiento nasal posterior con sonda de doble balón.

Una vez introducida la sonda, comenzaremos a hinchar los balones. Deben de
rellenarse con suero salino y no con aire puesto que así, la compresión que se obtiene
es mayor.
Hincharemos primero el balón posterior (generalmente se requieren entre 6 y 9 cc. de
suero) hasta que veamos que no cae sangre a la boca desde la nasofaringe.

Página 436
EPISTAXIS


Traccionaremos de la sonda hacia delante y comenzaremos a hinchar el balón anterior
hasta que deje de fluir sangre por la narina. Se suele introducir entre 10 y 15 cc. de
suero salino. Una vez hinchados ambos balones, se termina el proceso de colocación.
La figura 46.2, esquematiza la técnica del taponamiento nasal posterior con sonda de
doble balón.
2) Con sondas de Foley.- Consiste en taponar la nasofaringe con el balón de la
sonda de F    oley y la fosa nasal con gasa de bordes como si de un taponamiento
anterior se tratase. Es el taponamiento de elección en el caso de que no podamos
utilizar las sondas de doble balón, bien porque no dispongamos de las mismas, porque
el tamaño de la fosa impida su colocación o porque no sean eficaces en el control de la
hemorragia.
Técnicamente, es algo más difícil de realizar aunque la complejidad tampoco es muy
grande y puede ser realizado por el personal del Área de Urgencias. Seguiremos los
siguientes pasos:
Introduciremos la sonda de Foley (números 12-14) por el suelo de la fosa nasal
sangrante hasta que veamos asomar el extremo distal a través del paladar blando.




            Figura 46.3.- Imagen de taponamiento nasal posterior con
            sonda de Foley.




                                                                           Página 437
EPISTAXIS


Se hincha entonces lentamente el balón con 10-15 cc. de suero salino y se tracciona de
la sonda hacia delante y abajo para que el balón quede bien acoplado en la coana. Si el
paladar blando se ve muy desplazado hacia abajo o si el paciente notase un fuerte
dolor se irá deshinchando poco a poco.
Mientras un ayudante nos mantiene la tracción de la sonda hacia delante y abajo,
iremos taponando la fosa nasal con gasa de bordes como si de un taponamiento nasal
anterior se tratase.
Una vez taponada la fosa, y sin perder la tracción de la sonda, ataremos una
almohadilla de gasa a la misma, lo más cerca posible del vestíbulo nasal, para impedir
que ésta se nos desplace hacía atrás. Cortaremos el fragmento de sonda que nos sobra
y queda finalizado el taponamiento.
La figura 46.3 nos muestra el balón hinchado de una sonda de Foley en posición
correcta.
3.- Taponamiento clásico con gasa.- Mediante éste procedimiento, taponamos la
nasofaringe con una almohadilla de gasa y la fosa nasal con gasa de bordes al igual
que en el tipo anterior. Se indicará cuando fallen los otros métodos de compresión, ya
que su colocación es bastante molesta y compleja. Deberá ser realizado por personal
especializado.


B) Métodos de cauterización y procedimientos quirúrgicos.-
La cauterización, tanto por métodos eléctricos como químicos, y las técnicas
quirúrgicas, son procedimientos a realizar en un segundo tiempo si fallan los métodos
de compresión antes citados y siempre por personal especializado.


C) Medidas generales.-
Una vez taponada la fosa nasal y controlada la hemorragia, debemos de tener en
cuenta una serie de medidas generales:
    1.   Reposo y ambiente tranquilo. Si el paciente necesita ser encamado, se
         mantendrá en posición semisentado.
    2.   Siempre que se coloque un taponamiento posterior, sea del tipo que sea, se
         debe de ingresar al paciente hasta la retirada del mismo.
    3.   Todo taponamiento nasal, bien sea anterior o posterior, deberá mantenerse
         un mínimo de 48-72 horas. Es posible mantenerlo más días sin ningún peligro
         bajo protección antibiótica.
    4.   Hay que tener precaución con los pacientes que presentan una broncopatía
         crónica o problemas cardiovasculares y se les pone un taponamiento posterior
         ya que estos pacientes se suelen descompensar rápidamente con el peligro de

Página 438
EPISTAXIS


     una disminución sensible de la presión arterial de oxígeno, así como del
     aumento del índice promedio de apneas e hipopneas nocturnas. En estos
     enfermos es aconsejable la oxigenoterapia mediante mascarilla.
5.   En casos de perdida importante de sangre, debe realizarse una transfusión
     sanguínea así como la restitución de fluidos.
6.   Se mantendrá una cobertura antibiótica (Amoxicilina) a modo de profilaxis,
     durante el tiempo que se mantenga el taponamiento, tanto sea anterior como
     posterior.
7.   Los taponamientos, sobre todo los posteriores, son muy molestos por lo que
     muchas veces será necesario mantener a los pacientes con una discreta
     sedación y buena analgesia.
8.   Medidas encaminadas a tratar una posible causa sistémica: Hipotensores (en
     el caso de la hipertensión arterial), vitamina K, concentrados de plaquetas,
     factor VIII, etc. en el caso de coagulopatías.




                                                                      Página 439
OÍDO DOLOROSO Y OÍDO SUPURANTE


Capítulo 47

OÍDO DOLOROSO Y OÍDO SUPURANTE
Infante E.




Con el título del tema se quieren destacar los 2 síntomas más importantes con los que
acudirá el paciente a la puerta de Urgencias al mismo tiempo que cada uno de ellos es
el primer síntoma de una patología diferente ya que mientras que el dolor de oídos
(OTALGIA ) es el síntoma fundamental de la patología aguda (OTITIS AGUDAS) la
SUPURACIÓN de oídos será el síntoma fundamental de la patología crónica (OTITIS
CRÓNICAS).
De acuerdo a esto estudiaremos las OTITIS AGUDAS que son las que se presentan
con mas frecuencia en Urgencias y a continuación veremos las reagudizaciones y
complicaciones de las Otitis Crónicas que también pueden presentarse en Urgencias y
finalmente expondremos las OTALGIAS REFLEJAS es decir aquellas otalgias cuya
causa no está en el oído, que son muy frecuentes y que no son más que un síntoma de
otras patologías a veces importantes.
Para el estudio de las OTITIS AGUDAS en primer lugar detallaremos la exploración
del paciente que se debe realizar en Urgencias destacando los puntos importantes de
cada exploración.
EXPLORACIÓN:
•   EXPLORACIÓN CLÍNICA:
    •   Inspección:
         •   pabellón
         •   región mastoidea
         •   región tragal
         •   meato auditivo
    •   Otoscopia:
         •   Conducto Auditivo Externo (CAE)
         •   Tímpano :
               • pars tensa
               • pars fláccida
               • movilidad
Con la inspección del pabellón debemos explorar tanto la cara anterior como la cara
posterior del pabellón y nos fijaremos en la piel que lo recubre teniendo presente que
la unión de esta piel con el cartílago en la cara anterior es mucho más firme, al no


                                                                          Página 441
OÍDO DOLOROSO Y OÍDO SUPURANTE


existir tejido conectivo laxo, no permitiendo el deslizamiento de la piel sobre el
pericondrio mientras que en la cara posterior esta unión es mas laxa y si existe
deslizamiento de la piel sobre el pericondrio. Este hecho es importante para la
formación de hematomas y abscesos así como para su evolución y complicaciones.
Otro punto importante de la inspección será la región retroauricular o mastoidea
buscando en ella abscesos o fístulas que indiquen complicación de una Otitis media
crónica o una Mastoiditis.
La región del trago con su cartílago así como el meato auditivo también deben ser
explorados ya que es lugar de asentamiento de Otitis Externas Circunscritas.
Tras la inspección pasaremos a realizar una Otoscopia y para ello dispondremos de un
otoscopio eléctrico con lente de aumento y si fuera posible de un microscopio. Tras la
limpieza del CAE de posibles depósitos de cera o secreciones nos detendremos en el
CAE explorando sus paredes y recordando que la piel del 1/3 anterior del CAE dispone
de folículos pilosos por lo que es lugar de localización de abscesos y foliculitis que
pueden cerrar la luz del CAE. El resto de piel del conducto es mas fina y sin folículos
pilosos y deberemos buscar abombamientos de las paredes teniendo presente que un
abombamiento de la pared posterior indica la existencia de patología en región
mastoidea mientras que un abombamiento de la pared anterior nos indicara patología
de la articulación temporomandibular (ATM).
Finalizada la exploración del CAE nos detendremos en la exploración del tímpano y
para ello haremos un breve repaso a la anatomía del mismo recordando que es una
membrana circular de aspecto traslucido que esta constituida por 3 capas: 1 capa
fibrosa que le sirve de sostén al marco timpánico mediante un anillo mas grueso que es
el Anulus. Esta capa fibrosa abarca toda la superficie del tímpano excepto la porción
más superior situada por encima del ligamento del martillo. Tiene además una capa
mucosa que recubre a la fibrosa en su cara interna y que es la continuación de la
mucosa que tapiza el resto del oído medio o caja del tímpano y por último una capa
epitelial que recubre a la fibrosa por su cara externa y que es la continuación de la piel
del CAE. En la porción superior del tímpano por encima del ligamento del martillo
donde no existe capa fibrosa, el tímpano esta pues constituido únicamente por 2
capas, la epitelial y la mucosa y por tanto es una porción timpánica más débil. En la
capa fibrosa se encuentra englobada la apófisis larga o mango del martillo que llega
hasta en centro de la membrana.
De acuerdo a esta distribución de las capas timpánicas el tímpano se divide en 2
porciones con diferente patología:

           •   Pars fláccida que es la porción superior y más débil
           •   Pars tensa, porción inferior de mayor tamaño y consistencia
               y que ocupa aproximadamente las 4/5 partes de la
               membrana.



Página 442
OÍDO DOLOROSO Y OÍDO SUPURANTE


Con este recuerdo anatómico presente en la otoscopia debemos explorar
detenidamente tanto la pars tensa en toda su extensión como la pars fláccida haciendo
un giro del otoscopio hacia la porción superior del marco e intentar detectar la
patología de esa porción que con frecuencia “se esconde” y como veremos es de suma
importancia. Nos fijaremos en el aspecto de la membrana, si conserva su característica
de translúcida o si la ha perdido y está opaca, vascularizada, hemorrágica o con
perforación y así mismo es importante observar la posición del tímpano viendo si está
abombado o por el contrario esta hundido y deprimido hacia el fondo de la caja del
tímpano.




En cuanto a las perforaciones timpánicas dependiendo de su situación en la superficie
del tímpano se pueden dividir en Perforaciones Centrales que serán aquellas que
conservan restos timpánicos al rededor de la perforación y que siempre estarán
situadas en la pars tensa y Perforaciones Marginales que serán aquellas que en
alguna porción de la perforación no conservan restos timpánicos estando en contacto
con el marco óseo de la pars tensa o en la pars fláccida. Esta división por la forma de
la perforación además indica una patología completamente diferente en su
comportamiento teniendo presente que una perforación central da lu gar a una
patología siempre benigna en cuanto que no es capaz de dar complicaciones mientras
que las perforaciones marginales así como las localizadas en la pars fláccida (que
reciben el nombre de Aticitis) son TODAS susceptibles de dar lugar a
complicaciones y Colesteatomas por lo que deben ser vigiladas y tratadas
con mas intensidad.

                                                                           Página 443
OÍDO DOLOROSO Y OÍDO SUPURANTE


Continuando con la Exploración se puede realizar un ESTUDIO RADIOLÓGICO tanto
con radiología simple como con TAC. Para un estudio con radiología simple se debe
solicitar una Rx en posición de SCHULLER de ambas mastoides, esta radiología nos
ofrecerá una visión fundamentalmente de la mastoides con sus celdas mastoideas y el
antro mastoideo y su grado de desarrollo anatómico de tal forma que nos podremos
encontrar con:


        •       Mastoides bien neumatizadas que indicaran                un   buen
                desarrollo del oído así como buen fisiologismo.
        •       Mastoides poco neumatizadas, observando celdas mastoideas
                escasas y pequeñas con un hueso mas compacto (Mastoides
                Diploicas)
        •       Mastoides sin neumatizar con ausencia de celdas mastoideas y
                presencia de un hueso compacto y un antro pequeño ( mastoides
                Ebúrnea) que traduce un oído que ha sufrido numerosas
                infecciones sobretodo en la infancia que detuvieron su desarrollo y
                un oído que v a a presentar patología importante con posibilidad de
                complicación.


La solicitud de un TAC de peñascos debe quedar limitada al estudio de la patología
crónica y de cara a la cirugía que se plantee pero en urgencias puede ser necesaria
ante los traumatismos craneales para estudiar las fracturas de peñasco.
Como final de la Exploración se debe realizar una INSPECCIÓN FACIAL y
fundamentalmente alteraciones del nervio Facial.
La exploración se puede completar con una somera exploración auditiva mediante los
diapasones para tratar de determinar si existe hipoacusia y si esta es de transmisión o
de percepción.
Finalizada la exploración expondremos una clasificación de la Patología Aguda:


            •     OTITIS AGUDAS:


                                •   OTITIS EXTERNAS AGUDAS (OEA)
                                •   OTITIS MEDIAS AGUDAS (OMA)
                                •   TRAUMATISMOS

                                •   OTALGIAS REFLEJAS



Página 444
OÍDO DOLOROSO Y OÍDO SUPURANTE


        Las OTITIS EXTERNAS AGUDAS (OEA) las clasificaremos en:
        •    Pabellón:
                  •   Traumatismos
                  •   Hematomas
                  •   Quemaduras
                  •   Congelaciones
                  •   Abscesos
                  •   Pericondritis
                  •   Eczemas
                  •   Herpes Zooster
                  •   Reacciones Alérgicas
        •    Conducto Auditivo Externo (CAE)
                  •   Traumatismos
                  •   Hematomas
                  •   Quemaduras
                  •   Otitis Externa Difusa Bacteriana
                  •   Otitis Externa Circunscrita Bacteriana (Forúnculo)
                  •   Otomicosis
                  •   Otitis Aguda del Baño
                  •   Eczemas
                  •   Herpes Zooster
                  •   Otitis Externa Maligna
                  •   Cuerpos Extraños
                            • tapones
                            • insectos
                            • vegetales
                            • metálicos, plásticos, etc.


                   La clínica fundamental de toda esta patología y la
            forma en que acudirán a urgencias será: refiriendo OTALGIA
            intensa, malestar, picor de CAE, supuración escasa y en
            ocasiones fiebre que no debe ser elevada.


La exploración, fundamentalmente la otoscopia, estará limitada por el dolor intenso y
además por un edema de la piel del CAE en la mayoría de los casos que nos impedirá
introducir el otoscopio y ver el tímpano al que no se tendrá acceso pero que si no
existía patología anterior se presumirá que es normal y no estará afectado.
De toda la clasificación detallada anteriormente solo haremos hincapié en algunos
apartados y en el pabellón debemos tener en cuenta los traumatismos y hematomas


                                                                           Página 445
OÍDO DOLOROSO Y OÍDO SUPURANTE


que se originen ya que tal como se ha recordado si se presentan en la cara anterior
donde la unión de la piel y el pericondrio es muy fuerte, se producirán fácilmente
roturas vasculares con hematomas que resultan más dolorosos que en la cara
posterior pero que fundamentalmente tienen gran facilidad para originar necrosis e
infecciones del cartílago dando Pericondritis que dejaran como secuelas grandes
deformaciones del pabellón con un resultado estético muy difícil de resolver
posteriormente mediante cirugía plástico. Es importante por ello que si existe un
hematoma o absceso de pabellón en su cara anterior sea drenado y a continuación se
realice un vendaje compresivo intenso para adherir la piel y el pericondrio evitando la
formación de les pericondritis.
Los traumatismos de CAE irán acompañados de una otorragia y con este síntoma
debemos hacer un repaso de las posibles causas de otorragia y de las actitudes a
tomar ante ella ya que en la actualidad con los accidentes de tráfico son muy
frecuentes los traumatismos de oído pero sobre todo los TCE que también se
acompañaran de otorragia.


                 El síntoma OTORRAGIA solo nos indica salida de sangre
          a través del CAE pero no puede indicarnos el nivel de la lesión
          que podrá ser en el CAE, en el tímpano, en el oído medio, incluir
          además el oído interno o incluso una fractura de base de cráneo.


La actitud a seguir dependerá del estado del paciente pero si por la clínica que
presenta se sospecha la existencia de una posible fractura de peñasco o sobre todo de
base de cráneo la otoscopia no debe ser realizada ya que la manipulación del oído
puede provocar la transmisión de una infección externa a través de la vía abierta por lo
que lo correcto será NO EXPLORAR EL OÍDO, TAPONAR EL CAE CON ALGODÓN
O GASA ESTÉRIL para dar lugar a la formación de un coágulo que cierre el paso a
una infección y proseguir la exploración radiológica del paciente y la neurológica. Tras
descartar la existencia de otra patología mayor y pasadas 24 horas se podrá realizar
una limpieza del CAE y exploración para descubrir si se trataba de una simple herida
del CAE, una explosión timpánica, fractura de peñasco, etc.
Dada la situación del Hospital en una área calurosa y de veraneo con playa y piscinas
es muy frecuente en la época de verano que se presenten Otitis Externas tanto
bacterianas, otomicosis como las originadas por el baño de piscinas o químicas.
Las bacterianas presentaran un CAE con piel edematosa, conducto estenosado,
supurante y pequeñas imágenes de abscesos. La supuración será espesa y
blanquecina, el causante será generalmente un estafilococo o neumococo.
Las otomicosis acudirán con intenso dolor y picor del CAE y en la exploración
encontraremos un CAE algo edematoso pero fundamentalmente sucio con secreción
espesa y en la otoscopia con aumento podremos observar las colonias de micelios del


Página 446
OÍDO DOLOROSO Y OÍDO SUPURANTE


Aspergilus blanco o negro que debe limpiarse y aspirarse antes de instaurar el
tratamiento tópico.
Las Otitis Químicas o del Baño suelen estar originadas en las piscinas casi siempre y
en un principio no son mas que una reacción a irritantes químicos sin componente
infeccioso. Con los tratamientos de las piscinas (Cl, Alguicidas, etc.) se origina un
cambio en el pH del agua que da lugar a una irritación intensa de la piel del CAE y en
la otoscopia encontraremos un CAE cerrado y estenosado por edema sin supuración,
en la mayoría de casos con afectación de la región tragal.


                    En el tratamiento de urgencia de todas las Otitis
           Externas al existir edema importante y dolor intenso debe
           indicarse un corticoide i.m. de choque que reducirá la clínica y
           permitirá al paciente descansar a las pocas horas de inyectado al
           mismo tiempo que permitirá casi con toda seguridad la
           exploración pasadas 24 horas. Se añadirá tratamiento con
           antiinflamatorios y además tratamiento según la etiología descrita
           de forma que las bacterianas deberán tratarse con antibióticos de
           amplio espectro por vía oral y gotas tópicas óticas, mientras que
           las Micosis se trataran con antiinflamatorios y tratamiento tópico
           con cualquier preparado en solución antifúngico para instilarlo en
           gotas hasta 3-4 días después de desaparecer la sintomatología
           para garantizar la eliminación de las colonias y evitar las recidivas
           que son muy frecuentes si el tratamiento no esta bien finalizado.


Los CUERPOS EXTRAÑOS de oído son una urgencia relativa y diferible sin
ningún problema. Si se trata de tapones de cerumen antes de proceder a un lavado
de oído para su extracción conviene investigar si el paciente tiene historia de
supuraciones de oído anteriores ya que si se realiza un lavado en un oído con
perforación timpánica se puede provocar una infección de oído medio por lo que en
este caso se deberá extraer mediante aspiración. Si el tapón está muy seco y duro es
conveniente indicar al paciente la instilación de gotas anticerumen durante unos días
para reblandecer el tapón y facilitar la extracción mediante el aspirado.
Entre el resto de cuerpos extraños podemos encontrarnos con insectos vivos que al
moverse en el CAE golpean el tímpano y producen un gran malestar en el paciente con
dolor y acúfenos. Antes de intentar extraerlos se debe instilar unas gotas de alcohol o
éter con lo que el insecto muere y posteriormente se extraerá con ayuda de unas
pinzas o mediante un lavado.
En niños pequeños y en adultos con deficiencias psíquicas es frecuente encontrar
cuerpos extraños de cualquier clase (piedras, objetos metálicos, plásticos,
trozos de juguete, etc.) que normalmente tienen forma irregular y aristas punzantes
por lo que la extracción puede resultar dificultosa y en ocasiones requiere realizarla con

                                                                               Página 447
OÍDO DOLOROSO Y OÍDO SUPURANTE


anestesia general si se encuentran enclavados con sus aristas en la piel del CAE. Al ser
de consistencia dura no debe intentar extraerse con pinzas ya que será difícil el poder
cogerlos con firmeza y solo lograremos que se resbale de la pinza e introducirlos mas
en el CAE por lo que se debe intentar extraer mediante un gancho que se hace pasar
por detrás del cuerpo extraño para después traccionar de él o bien mediante lavado a
presión del CAE.
Si se trata de cuerpos extraños de naturaleza vegetal (alubias, lentejas, etc.) y
como habitualmente el niño silencia el hecho de la introducción del cuerpo extraño
suelen acudir a urgencias pasados bastantes días y muchas veces el vegetal al captar
humedad se ha hinchado y aumentado de tamaño dificultando la extracción por lo que
será conveniente en primer lugar desecarlo mediante gotas de alcohol para que
disminuya su volumen para posteriormente extraerlo mediante lavado o con un
gancho.
         Las OTITIS MEDIAS AGUDAS (OMA) las dividiremos en:
        •    Miringitis
                  •   ampollar
                  •   granulosa
                  •   perforaciones
                  •   quemaduras
        •    Otitis Medias Aguda:
                  •   Lactante
                  •   Adulto
                  •   catarral
                  •   supurada
                  •   Ototubaritis
                  •   Barotrauma
                  •   Heridas
                  •   Hemotímpano
                  •   Mastoiditis Aguda
                  •   Otitis Crónica Reagudizada
La clínica general de las Otitis Medias Agudas (OMA) será de otalgia intensa y
pulsátil, fiebre en ocasiones elevada, tras un proceso catarral de vías altas, dolor en
punta de mastoides y región retroauricular y si se trata de niños pueden presentar
signos de meningismo. En la fase siguiente de la evolución se presentará la supuración
tras la perforación timpánica con lo que cede el dolor y desciende la fiebre apareciendo
la supuración a través del CAE. y en la última fase cede la supuración y cicatriza la
perforación.


Página 448
OÍDO DOLOROSO Y OÍDO SUPURANTE



                   La exploración clínica en la otoscopia nos mostrará en la
          primera fase un tímpano abombado, opaco y blanquecino por
          la ocupación de la caja por moco-pus mientras que
          posteriormente encontraremos un CA E sucio por la supuración y
          tras la limpieza del mismo veremos una perforación timpánica
          que será central y casi siempre en el cuadrante antero-inferior del
          tímpano.



Las quemaduras timpánicas mostrarán a la otoscopia una perforación con bordes
enrojecidos y de contornos redondeados por la quemadura.



                  Las perforaciones timpánicas traumáticas en la
          otoscopia se diferenciaran de las perforaciones por supuración en
          que son perforaciones asépticas, sin supuración, son de bordes
          irregulares y hemorrágicos mientras que las correspondientes a
          una supuración son de bordes regulares. Esta diferenciación es
          importante ya que con frecuencia se solicita informe forense de
          lesiones si se trata de agresiones.


Los Barotraumas se originan con frecuencia en el buceo y la clínica con la que
acudirá será de intensa otalgia, en la mayoría de los casos con cuadro de vértigo y si
ha existido rotura timpánica con otorragia. La otoscopia puede mostrar un tímpano
opaco y oscuro debido a una hemorragia en oído medio o una perforación timpánica
por estallido del tímpano con otorragia.


La Mastoiditis Aguda es un cuadro que se presenta fundamentalmente en niños y
lactantes tras un cuadro de Otitis media aguda insuficientemente tratado y la clínica
que presentará será de niño con fiebre elevada, estado general deteriorado con
frecuencia signos de meningismo y otalgia que en ocasiones se encuentra
enmascarada por el tratamiento que ha llevado. La exploración clínica nos mostrará un
niño con aspecto de enfermedad grave con el pabellón auricular del oído afecto
rechazado hacia adelante y un abombamiento y empastamiento de la región
retroauricular y en la otoscopia apreciaremos un abombamiento de la pared posterior
del CAE que estenosa el conducto y dificulta la visión del tímpano que estará
abombado y opaco.




                                                                            Página 449
OÍDO DOLOROSO Y OÍDO SUPURANTE



         El tratamiento médico de urgencia de las Mastoiditis agudas
       conlleva el ingreso del paciente, colocación de gotero y tratamiento con
       corticoides i.v. así como antibioticoterapia i.v. para posteriormente si es
       necesario realizar una miringotomía para evacuación del oído medio. Si
       pasadas 24-48 h. El cuadro no mejora y no ha desaparecido el
       empastamiento retroauricular se plantea el tratamiento quirúrgico
       realizando una astronomía.


La radiología de la mastoiditis es característica y en la Rx de Schüller encontraremos un
borramiento del antro mastoideo y de las celdas con signos de ocupación del mismo.
La reagudización de una Otitis Media Crónica también puede presentarse en
urgencias y será un paciente que tras una historia de supuraciones de oído a lo largo
de muchos años de repente inicia un cuadro de OTALGIA intensa y otorrea abundante
con todos los signos de una Otitis media aguda. Son pacientes que presentan un
cuadro de Otitis media crónica casi siempre de perforación marginal o de Aticitis por lo
que en la otoscopia deberemos buscar la perforación en los márgenes del tímpano en
su porción posterior o en la pars fláccida y en la mayoría de las ocasiones aparte de la
supuración encontraremos la presencia de escamas de colesteatoma.
El tratamiento deberá ser con antibióticos de amplio espectro, gotas óticas y
antiinflamatorios debiendo ser remitido a consultas ORL para revisión y control para su
posterior intervención quirúrgica en la mayoría de las ocasiones.
Por último nos queda por revisar las OTALGIAS REFLEJAS como cuadro que se
presenta con frecuencia también en urgencias y de ellas solo haremos un cuadro
enumerando todas las posibles causas de dichas otalgias sin extendernos en ellas y
únicamente recordando que la otalgia es un síntoma temprano de infinidad de tumores
del área ORL.
OTALGIAS REFLEJAS:
   •   CAVIDAD ORAL
        •    Infecciones dentarias
        •    Glositis
        •    Neoplasias
   •   FARINGE
        •    tumores de:
                • rinofaringe o cavum
                • seno piriforme
        •    amigdalitis agudas
        •    abscesos amigdalinos y faríngeos
        •    postquirúrgicas


Página 450
OÍDO DOLOROSO Y OÍDO SUPURANTE


•   ESÓFAGO
     •   cuerpos extraños
     •   tumores
     •   inflamaciones
•   LARINGE
     •   tumores
     •   laringitis
     •   epiglotitis
     •   ulceraciones
•   NEURALGIAS
     •   trigémino
     •   glosofaríngeas
•   OTRAS CAUSAS
     •   tiroideas
     •   migrañas
     •   articulación témporo-mandibular (por mala masticación o disfunción)




                                                                      Página 451
URGENCIAS ODONTOLOGICAS


Capítulo 48

URGENCIAS ODONTOLOGICAS
De la Fuente J.M.


1. INTRODUCCIÓN.
Las situaciones por las que un paciente afecto de una urgencia odontológica se nos
presente en puertas pueden ser debidas a complicaciones de tratamientos odonto-
estomatológicos realizados con anterioridad, traumatismo maxilodental con
sintomatología de dolor, disfunción, hemorragia, etc.
Los traumatismos maxilodentales pueden producir perdidas de piezas dentarias; un
tratamiento posible será la reimplantación.
Ante todo paciente deberemos realizar una Historia clínica que refiera el motivo de la
urgencia:
   - Tratamientos quirúrgicos: Exodoncias.
   - Endodoncias recientes: Pulpectomía y obturación del canal.
   - Tratamientos periodontales: Curetajes radiculares, cirugía periodontal a colgajo.
   - Odontología reconstructiva, obturaciones, coronas y puentes.
   - Tratamiento cosmetológico, blanqueamiento dental, carillas etc.

   - Tratamiento   implantológico: Colocación de implantes dentales para reponer de
     forma fija las piezas dentales perdidas.


2. HEMORRAGIA SECUNDARIA :
Aparece unas horas después de la exodoncia dental. Esto es debido a la caída del
coágulo tras un esfuerzo. El hecho de escupir y /o el cese de la vasoconstricción del
anestésico con adrenalina puede reiniciar la hemorragia.
A estos factores locales pueden agregarse causas de índole general, ejemplo:
alteraciones de la coagulación, diabetes descompensada etc.
El paciente asiste a urgencias asustado, indicando que no para de sangrar por la boca.
Nos indica que con anterioridad estuvo en un dentista y que le extrajeron una pieza
dental.
Realizamos la historia clínica, exploración intra y extra-bucal, radiografía panorámica
(ortopantomografía) si el centro dispone de ortopantomógrafo y si no lo hay, se
solicitará una radiografía de cráneo A.P. y lateral.



                                                                            Página 453
URGENCIAS ODONTOLOGICAS


2.1. Tratamiento en primera fase:
    2.1.1. Lavado de la zona intra-bucal con suero frío.
    2.1.2. Rellenar la cavidad quirúrgica con una mecha de gasa impregnada en
           trombina, tromboplastina, adrenalina, percloruro de hierro y para evitar
           que la gasa se adhiera al tejido óseo le agregamos un poco de vaselina.
    2.1.3. Colocar una gasa seca doblada sobre la zona que hemos realizado la cura
           oclusiva, indicándole al paciente que cierre la boca, se le indicara que no
           escupa y que trague saliva. Verificaremos el apósito cada 10 minutos,
           cambiándolo si fuera necesario.
    2.1.4. Control en observación durante una hora. Si no sangra le indicamos un
           antibiótico tipo Espiramicina 750.000 U.I. y Metronidazol 125mg.
           (Rhodogil®). en dosis 1-2-1. Que mantenga presionada una gasa seca
           y si es necesario reponerla, hasta que deje de sangrar. Revisión por su
           odontólo go.
2.2. Tratamiento en caso que no se corte la hemorragia:
    2.2.1. Lavado de toda la zona próxima a la herida que sangra. Con aspirador
           quirúrgico recoger todas las secreciones y coágulos sueltos.
    2.2.2. En maxilar superior realizar una anestesia local infiltrativa perilesional
           (infiltraremos alrededor de la zona lidocaína con adrenalina en una
           cantidad de 3 cc.). En maxilar inferior realizar anestesia troncular del
           Nervio dentario inferior, lingual y bucal largo; es más complicada, por lo
           que se tratará de realizar anestesia infiltrativa de la misma forma que
           antes. En maxilar inferior este tipo de anestesia tiene una inducción más
           lenta.
             Esto nos permitirá manejarnos mejor en toda la zona, ya que se
             encuentra muy dolorida.
    2.2.3. Limpiar toda la zona de la herida con suero frío y a presión, eliminar los
           posibles materiales utilizados en tratamientos anteriores.
    2.2.4. Cureteado (rascado) del alvéolo eliminando todos los posibles restos
           radiculares o secuestros óseos, dejando el suelo del alvéolo limpio para
           ver de dónde sangra. En este momento trabajaremos con el aspirador
           quirúrgico y una jeringa que nos irrigara suero frío a presión.
    2.2.5. Si vemos que sangra del propio hueso, podremos utilizar cera de hueso
           que moldearemos y con un instrumento romo procederemos a colocarla a
           presión en el hueso. Si no disponemos de cera podemos utilizar
           Espongostan comprimiéndolo sobre la zona.
    2.2.6. Si el sangrado es de tejidos blandos, ligaremos la arteria o vena con
           sutura reabsorbible.

Página 454
URGENCIAS ODONTOLOGICAS


     2.2.7. Colocaremos un apósito de colágeno, u otro material hemostático en el
            interior del alvéolo (Espongostan).
     2.2.8. Aproximaremos los bordes de la herida y daremos los puntos necesarios a
            ser posibles del tipo colchonero (Fig. 48.1), con material no reabsorbible,
            seda o nylon 4 ceros.




              Figura 48.1.- Sutura de colchonero.


     2.2.9. Se mantiene en observación una hora. Colocaremos una bolsa de hielo
            sobre la zona de forma intermitente y que comprima una gasa con los
            dientes. Transcurrido este tiempo se remite a su domicilio, y control por
            su especialista.
Tratamiento en todos los casos sintomático, Antibiótico (Rhodogil®), Antiinflamatorios
(Voltaren®, Antalgin 550®) y un analgésico (Nolotil® , en ampollas).




                                                                           Página 455
URGENCIAS ODONTOLOGICAS


2.3. Tratamiento: Métodos generales.
Según la cantidad de sangre perdida, el estado del paciente estará más o menos
comprometido.
        Mejoraremos el estado general: pulso, tensión arterial, corazón.
        Normalizar la volemia mediante infusión de líquidos adecuados: suero,
plasma, expansores de plasma y en casos más graves sangre. En ocasiones deberá
completarse la medicación con coagulantes: Vitamina K, Calcio, antifibrinolíticos.



3. LUXACIÓN DE MANDÍBULA:
La luxación de la mandíbula puede deberse a:
   - Luxación traumática, siempre producida tras un impacto sobre el macizo
     maxilofacial que produce la salida del cóndilo de la cavidad glenoidea.
   - Luxación atraumática: Pacientes con una hiperlaxitud ligamentosa. El paciente
     refiere que al masticar algo suave su mandíbula se ha quedado bloqueada y no la
     puede cerrar.
En muchos casos suele asociarse con fractura del cóndilo a distintos niveles. En
cualquier caso cuando se presenta aislada, lo hace en forma de luxación anterior uni o
bilateral y su diagnóstico no es complicado en base a la palpación del cóndilo luxado
por delante de la eminencia temporal y el hallazgo, cuando no lo impide el edema que
habitualmente acompaña a estos procesos, de una depresión en la fosa glenoidea a la
que hay que añadir el mentón prominente tratándose de una luxación bilateral o
desviado tratándose de una luxación unilateral y la imposibilidad de realizar el
cierre bucal.
Tratamiento:
Procederemos a reducir la luxación mandibular: Se colocan los dedos pulgares de
ambas manos sobre la arcada dentaria del maxilar inferior, los restantes dedos
sostienen el maxilar. Se imprime dos movimientos a la mandíbula de cuya combinación
se obtiene la restitución de las normales relaciones intermaxilares. Un movimiento
hacia abajo y otro hacia atrás y arriba. De esta forma habremos restablecido la
luxación mandibular. Se aconseja al paciente hacer aperturas bucales mínimas.
Tratamiento sintomático del dolor e inflamación: Nolotil® i.m. o Voltaren® i.m. y
control por su odontólogo.
Nota: Antes de realizar la maniobra de reducción de la luxación debemos cerciorarnos
que no existe fractura asociada. Confirmarlo mediante radiografías AP y lateral de
cráneo.




Página 456
URGENCIAS ODONTOLOGICAS


4. TRAUMATISMOS MAXILO-DENTALES.
Desde el punto de vista odontológico las tres áreas criticas de exploración son las
configuradas por:
         - Tercio medio de la cara.
         - Región mandibular.
         - Interior de la cavidad bucal.
4.1. Tercio medio facial: Los traumatismos en esta zona muestran una amplia serie
de rasgos típicos tales como equimosis periorbitaria (hematoma en gafas), se ve la
inflamación (cara de balón) y alargamiento vertical de la cara (cara de burro) por
desplazamiento posteroinferior de la misma tras el impacto configurado por la base
craneal, aunque en ocasiones pasa desapercibido, enmascarado por el proceso
inflamatorio concomitante. La presencia de aire (enfisema subcutáneo) es también
frecuente en este tipo de fracturas.
No obstante, no siempre se presentan estas riquezas de signos, lo que no significa que
el paciente no se encuentre en una situación grave. Así por ejemplo, estos signos
pueden estar ausentes en el caso de una fractura maxilar bilateral baja supra apical,
tipo Le Fort I en la que, incluso, el paciente puede no mostrar alteraciones oclusales
cuando se presenta la variante engranada de Guerin.
A la palpación es fácil identificar movilidad en el tercio medio asociada a los fragmentos
fracturados con crepitación. En las fracturas complejas, incluso se moviliza el macizo
facial en su totalidad.
El desplazamiento hacia abajo y atrás del macizo facial tan característico de las
fracturas complejas del tercio medio es responsable de un signo clínico de
extraordinario interés y que consiste en la aparición de una mordida abierta anterior
con contacto prematuro a nivel molar cuando se produce el cierre mandibular.
En este tipo de traumatismo es frecuente que se lesione el nervio infraorbitario (rama
terminal del V par craneal), ya sea en su lugar de emergencia ósea a nivel del agujero
infraorbitario o en el propio conducto óseo, con la correspondiente anestesia o
parestesia en su territorio de distribución.
Cuando el trazo de fractura afecta a la lámina cribosa del Etmoides, circunstancia
habitual en las fracturas nasofrontoetmoidales y Le Fort III es habitual la lesión del
segundo par craneal (nervio olfatorio) con la correspondiente anosmia.
Aunque es relativamente poco frecuente, debe también verificarse en este tipo de
lesiones la posible existencia de una parálisis facial, sobre todo en los casos de heridas
profundas de la región parotídea. Podría darse la posibilidad e una parálisis facial de
origen más proximal por lesión del nervio en la base del cráneo, pero en la práctica,
esta circunstancia es excepcional y en la inmensa mayoría de las ocasiones la parálisis
del nervio facial es secundaria a la contusión directa (neuroapraxia) o sección


                                                                              Página 457
URGENCIAS ODONTOLOGICAS


(neurotmesis) de alguna de sus ramas distales. En estos casos, la única solución
estribaría en una sutura termino terminal de los cabos seccionados, pero como este
tipo de lesión rara vez se produce por heridas limpias, lo habitual es que estos cabos se
encuentren dilacerados, l que impide su sutura. En cualquier caso y dado que la
                            o
sutura nerviosa requiere una cierta experiencia, una correcta actuación preventiva
consiste en dejar identificados los cabos del nervio seccionado en el momento de
proceder a la exploración de las lesiones, con lo que se posibilita su sutura posterior en
un centro especializado ya que transcurridas unas horas en el proceso inflamatorio en
los bordes de las heridas junto con la retracción asociada a la neurotmesis,
prácticamente imposibilita la visualización de los cabos nerviosos seccionados. La
identificación de los cabos terminales suele realizarse mediante “puntos de referencia”
que se consiguen pasando las agujas (TB 10 o TB 15) a través de las cubiertas
aponeuróticas de los mismos, anudando y dejando extremos en los hilos de 10 a 12 cm
de longitud.
Otra estructura potencialmente lesionable que debe ser cuidadosamente explorada en
los traumatismos de tercio medio que se acompañan de solución de continuidad en la
región lateral de la cara es el conducto de Stenon. Para identificar su posible lesión
debemos verificar si la herida alcanza la región maseterina a la altura del plano primer
molar superior. En estos casos debe de tratarse los cabos del conducto seccionado, no
recomiendo la sutura termino terminal por el alto riesgo de estenosis del mismo. Por el
contrario aconsejo abocar el cabo proximal a la cavidad bucal al nivel que permita su
longitud, puesto que se encuentra seccionado. Para ello, se canaliza el conducto con
un pequeño tubo de silicona o polietileno tipo “ Fogarty “ para darle mayor rigidez y
consistencia y posteriormente se fistuliza hacia la cavidad bucal, anclándolo con unos
puntos de seda. Transcurridos 21 días se retira el dispositivo de canalización quedando
definitivamente instaurado.
4.2. Región Mandibular:
Esta zona ofrece una menos riqueza de signos. Deberemos de realizar una correcta
exploración, palpación de la zona y un adecuado chequeo de la oclusión. El paciente
refiere que sus dientes no ocluyen en la forma habitual lo que sugiere fractura
mandibular. La presencia de alteraciones oclusales posteriores al traumatismo es
sugestiva de la posible localización de la fractura. Mordida abierta anterior fractura
bicondílea; mordida abierta lateral fractura condílea del lado opuest o; oclusión en
dos tiempos fractura de la rama ascendente, etc.
Fracturas no accesibles a la palpación y que se acompañan de sintomatología llamativa.
Nos referimos a las fracturas subcondíleas bajas de trazo favorable en las que
apenas se producen desplazamiento de los fragmentos con mínimas repercusiones
sobre la oclusión. El único dato orientativo en estos casos es la presencia de dolor
selectivo a la palpación y la impotencia funcional en la masticación o la apertura bucal
forzada, se confirmara radiológicamente.
Luxación de la mandíbula comentado anteriormente (punto 3).


Página 458
URGENCIAS ODONTOLOGICAS


Por la especifica configuración anatómica, la mandíbula alberga en su interior el nervio
dentario inferior que no solo da sensibilidad a la misma y a sus dientes si no que, tras
abandonarla a nivel del agujero mentoniano, recoge la sensibilidad del vestíbulo y
vertiente cutánea del labio inferior. Es por ello por lo que en un altísimo porcentaje de
casos, los traumatismos mandibulares se acompañan de trastornos sensitivos en estas
estructuras, cuya intensidad y ubicación varían en función de la localización y la
magnitud del traumatismo.
En estos casos debe tenerse precaución a la hora de la manipulación labial para evitare
traumatismos sobre la zona insensible tales como mordeduras, quemaduras, etc.
4.3 Interior de la cavidad bucal.
La exploración intraoral se ve dificultada por la presencia de secreciones, sangre
coagulada y el característico “Fetor oris” de los pacientes traumatizados maxilofaciales,
secundario a descomposición de restos tisulares y secreciones.
Procederemos al lavado con suero fisiológico de la cavidad bucal, deben ser evaluadas
tanto la presencia de heridas como de zonas equimóticas, por su carácter orientativos
sobre la presencia de fracturas.
Así, es muy típico de las fracturas Le Fort la presencia de equimosis en el fondo del
vestíbulo superior y de hematoma sublingual en el caso de fracturas sinfisarias
mandibulares.
Análisis riguroso del material dentario valorando la oclusión, alineamiento, la presencia
de lesiones traumáticas sobre los dientes y los signos de avulsiones tomando registro
de todo ello.
En caso de avulsiones dentarias en las que el paciente nos viene con los dientes en la
mano procederemos de la siguiente forma: Lavado del diente con suero fisiológico,
desinfección con hibitane, enjuagado con abundante suero. Limpieza del alvéolo
verificando de que no existe ningún resto y reubicación del diente en el alvéolo.
Tratamiento sintomático: antibiótico (Rhodogil®), Voltaren® y Nolotil®. Tratamiento
antitetánico. Procuraremos inmovilizar el diente para que no contacte con el
antagonista. Remitirlo de urgencia a su dentista. Este tratamiento siempre se realizará
con dientes definitivos.
La palpación intrabucal es aconsejable realizarla de forma sistematizada comenzando
por explorar el fondo del vestíbulo superior buscando alteraciones de la sutura
maxilomalar y valorando finalmente el estado de la pared anterior del seno maxilar,
habitualmente fracturada en este tipo de pacientes. A continuación agarrando de la
premaxila con los dedos de una mano y sujetando firmemente la frente del lesionado
con la otra mano se puede explorar la posible movilidad del tercio medio facial en el
caso del que existan fracturas a este nivel. Posteriormente se deslizan los dedos por el
fondo del vestíbulo inferior buscando alteraciones en el contorno mandibular.
Finalmente se sujetan ambos cuerpos mandibulares con la ayuda de ambas manos del
explorador de forma que sus dedos índices apoyen sobre las cúspides molares y los


                                                                             Página 459
URGENCIAS ODONTOLOGICAS


dedos pulgares sobre el reborde basal mandibular a nivel extraoral y se movilizan
ambas manos en forma de cizalla o “zig zag” para identificar áreas de crepitación de
los posibles focos fracturados.
Siempre que existan heridas profundas, contaminación por tierra, asfalto, etc., o
fracturas abiertas debe instaurarse profilaxis antitetánica. En caso de fracturas abiertas
recomendamos profilaxis antibiótica.
Los traumatismos maxilofaciales se benefician en términos generales, de la colocación
de apósitos oclusivos siempre y cuando estos se encuentren humedecidos en solución
fisiológica y no realicen presión para ello, suele bastar con el simple depósito de
compresas humedecidas en suero sobre la cara y o el cuello del paciente, con lo que se
consigue que realice una función absorbente al tiempo que representan una barrera
física para la contaminación de los lechos traumatizados, sobre todo si estos no han
podido ser cerrados de forma primaria. También con el simple peso de su
humedecimiento colapsan posibles espacios muertos y controlan el desarrollo del
edema.
Los pacientes maxilofaciales deben de ser remitidos a un centro especializado en
cirugía maxilofacial.




Página 460
URGENCIAS DERMATOLÓGICAS


Capítulo 49

URGENCIAS DERMATOLÓGICAS
Matarredona J. y Devesa P.




INTRODUCCION.-
Existen pocas enfermedades cutáneas que pueden ser mortales, pero sin embargo,
existen numerosas enfermedades sistémicas potencialmente mortales, en las que las
lesiones cutáneas pueden ayudar a su diagnóstico. Entre ellas, cabe citar el ectima
gangrenoso (sepsis por Pseudomonas), meningococcemia, gonococcemia, micosis
oportunistas, colagenosis, SIDA, etc.
En este capítulo, se comentarán brevemente las enfermedades cutáneas graves y
algunas dermatosis no graves, pero que, por ser agudas y presentarse con lesiones
cutáneas llamativas, acuden con frecuencia a los servicios de urgencias.
Para facilitar el diagnóstico de las enfermedades cutáneas, vamos a dividirlas en dos
grandes grupos: Con afectación principalmente epidérmica y con afectación
predominante en la dermis.
A. ERUPCIONES CON AFECTACION EPIDERMICA.-
1.- ECCEMAS.-
Los eccemas se caracterizan por presentar inicialmente edema, eritema, vesículas o
ampollas, exudación y costras. El síntoma característico es el prurito, por lo que en los
cuadros subagudos o crónicos suele existir una liquenificación de la piel.
Eccema agudo de contacto.- Es el eccema que se ve con mayor frecuencia en los
servicios de urgencia. Las lesiones se localizan donde la piel ha estado en contacto con
el alérgeno responsable: Cuero cabelludo (tintes), ojos (colirios), cara (cremas), axilas
(desodorantes), manos (diversas substancias), etc.
La dermatitis de éstasis (por insuficiencia venosa) es muy susceptible de presentar
eccema de contacto a diversos preparados tóxicos y tiene la particularidad de que el
eccema además de presentarse en las úlceras varicosas tiende a generalizarse a otras
partes de la superficie corporal.
Salvo que el eccema sea muy importante, estos enfermos no precisan ingreso en el
hospital. El tratamiento del eccema agudo se basa en las compresas de suero
fisiológico o con Sulfato de zinc al 1/1000, cinco minutos, 2 ó 3 veces al día, corticoides
potentes en forma de crema o de loción y antihistamínicos sedantes por vía oral. Entre
estos últimos debe citarse la Hidroxicina y la Dexclorfeniramina. Los antihistamínicos
tópicos son muy sensibilizantes por lo no se emplean. En ocasiones, puede ser


                                                                               Página 461
URGENCIAS DERMATOLÓGICAS


necesaria la administración de prednisona o deflazacort, por ejemplo: 40-60 mg/día
durante 7 días, seguidos de 20-40 mg/día otros 7 días más.
2.- ENFERMEDADES PAPULOESCAMOSAS. ERITRODERMIA.-
La eritrodermia es un enrojecimiento difuso de la piel que afecta a un 90% de la
superficie cutánea, acompañándose en ocasiones de descamación importante.
Las causas más frecuentes son los eccemas (40%), las enfermedades
papuloescamosas como la psoriasis (25%), los linfomas cutáneos y las leucemias
(15%) y las reacciones medicamentosas (10%). En un 10% de los casos la causa es
desconocida.
La eritrodermia, debido a la importante vasodilatación cutánea, puede producir
insuficiencia cardiaca (particularmente en pacientes ancianos), hipotermia, pérdida de
fluidos por la transpiración elevada e hipoalbuminemia. Esta última, es debida, entre
otros factores, a la gran descamación que presentan estos pacientes.
Estos pacientes deben ingresar en el hospital, se les debe practicar un ECG, radiografía
de tórax, un hemograma y una bioquímica estándar. Se les debe abrigar con mantas y
tomar las medidas oportunas para evitar las complicaciones que puedan presentarse.
No se les debe administrar esteroides orales hasta haberse realizado una biopsia
cutánea. No deben ingresarse junto a enfermos inmunodeprimidos debido al riesgo de
estos últimos de ser infectados por estafilococo.
3.- ENFERMEDADES VESICULOAMPOLLOSAS.-
Se pueden agrupar en tres apartados:
   A. Enfermedades frecuentes: Herpes simple, varicela y herpes zooster.
   B. Enfermedades infrecuentes: Pénfigo vulgar y penfigoide ampolloso y
   C. Despegamiento generalizado de la piel: Síndrome de la piel escaldada
      estafilocócica y necrolisis epidérmica tóxica.
Herpes simple.- La primoinfección herpética por VHS-1 ocurre principalmente en la
infancia. Sólo un 10% de los casos son sintomáticos y presentan una gingivoestomatitis
severa. Al contrario, la primoinfección por VHS-2 se da en individuos postpuberales,
produciendo una balanitis o una vulvovaginitis. Las infecciones primarias se acompañan
de fiebre, mialgias, cefalea y adenopatías regionales. El dolor y la sensación de
quemazón pueden ser importantes por lo que pueden dificultar la deglución y la
micción.
El tratamiento consiste en la administración de antivíricos por vía oral como el Aciclovir,
Valaciclovir o Famciclovir
Varicela.- Tiene un período de incubación de 9 a 20 días y se caracteriza por lesiones
vesiculosas umbilicadas, el exantema se localizan preferentemente en el tronco y en la



Página 462
URGENCIAS DERMATOLÓGICAS


cabeza. Es típico encontrar lesiones en diferente estadio evolutivo (vesículas, pústulas,
costras). La mayoría de los casos siguen un curso benigno.
En pacientes inmunodeprimidos la varicela puede ser un cuadro grave. Cuando la
varicela aparece en la edad adulta puede tener complicaciones como una encefalitis o
una neumonía. Estos pacientes deben ser ingresados y aislados. El tratamiento consiste
en la administración de Aciclovir por vía i.v.: 10 mg/Kg. cada 8 horas. En mujeres
embarazadas, neonatos y en personas inmunodeprimidas puede estar indicada la
administración de Gammaglobulina varicela- zooster.
Herpes zooster.- Es una infección fácil de reconocer por las lesiones vesiculosas, de
distribución metamérica, que cursan con dolor. En pacientes ancianos puede producir
importante necrosis cutánea. El zooster oftálmico puede complicarse con uveitis y
queratitis, por lo que debe ser valorado por un oftalmólogo.
El tratamiento del herpes es con antivíricos orales como el Aciclovir el Valaciclovir o el
Famciclovir. Los antivíricos administrados en los primeros días, disminuyen la extensión
de la erupción, siendo posible también que disminuyan la frecuencia de la neuralgia
postherpética. Los antivíricos no están indicados cuando el herpes zooster lleva varios
días de evolución y la mayoría de las lesiones son costrosas, puesto que ya no existe
replicación viral.
Pénfigo vulgar.- Es una enfermedad autoinmune que suele afectar a personas entre
40 y 60 años y que se caracteriza por presentar ampollas de 1 a 10 cm. que asientan
sobre piel normal y que se rompen fácilmente dejando erosiones superficiales. Las
lesiones se localizan principalmente en el tronco y al hacer una presión lateral en la piel
cercana a las ampollas, ésta se despega (signo de Nikolsky). En la mayoría de los
casos, las lesiones cutáneas van precedidas de lesiones en la mucosa oral.
Estos enfermos deben ingresarse para confirmar el diagnóstico y controlar el brote de
la enfermedad con esteroides o inmunosupresores.
Penfigoide ampolloso.- Es otra enfermedad inmunoampollosa que se diferencia del
pénfigo vulgar en que afecta a personas más mayores por lo general de 60 años. Las
ampollas se localizan preferentemente en las grandes flexuras (axilas e ingles) y
asientan sobre una piel eritematosa. Las ampollas se forman en la unión dermo-
epidérmica, razón por la cual se rompen con más dificultad. Un 30% de los enfermos
tienen lesiones bucales. El penfigoide ampolloso suele cursar con prurito intenso.
Los enfermos con penfigoide ampolloso deben ingresarse para confirmar el diagnóstico
y controlar el brote de la enfermedad con esteroides o inmunosupresores.
Síndrome de la piel escaldada estafilocócica.- Se origina por una toxina de
Staphylococcus aureus que produce un despegamiento superficial de la piel a nivel de
la capa granulosa. Esta enfermedad es más frecuente en neonatos y niños, aunque en
ocasiones puede afectar a los adultos. El cuadro clínico varía desde una erupción
ampollosa localizada a una exfoliación generalizada de la piel.



                                                                               Página 463
URGENCIAS DERMATOLÓGICAS


Inicialmente puede haber una conjuntivitis, una otitis media, o bien una infección
nasofaríngea. Posteriormente, aparece un eritema generalizado con signo de Nikolsky
positivo y, en 24-48 horas, aparecen ampollas o grandes despegamientos de la piel.
El tratamiento es igual al de un paciente con quemaduras extensas de segundo grado,
por lo que es importante prevenir la sobreinfección y controlar los niveles de líquidos,
electrolitos y proteínas.
Se trata con antibióticos como la Dicloxacilina, penicilinas semisintéticas o
cefalosporinas. Los corticoides están contraindicados. El pronóstico es bueno en niños;
sin embargo, en los neonatos y en los adultos la mortalidad es elevada.
El diagnóstico precoz es importante y se realiza con una biopsia de la piel y un corte
por congelación (tarda minutos). En él, se aprecia un despegamiento superficial de la
epidermis. El diagnóstico diferencial debe hacerse con la necrolisis epidérmica tóxica,
en la que el despegamiento se produce por debajo de la capa basal.
Necrolisis epidérmica tóxica.- Es una enfermedad rara y que tiene una mortalidad
elevada. Afecta a adultos, aunque también puede presentarse en niños. Es una de las
formas de presentación de las toxicodermias (reacciones cutáneas por medicamentos).
Los fármacos más frecuentemente implicados son los antiinflamatorios no esteroideos,
el Alopurinol, los antibióticos y la Difenilhidantoína.
Inicialmente los enfermos presentan un eritema generalizado, y tienen una sensibilidad
especial en la piel; posteriormente, aparecen vesículas y ampollas generalizadas que
evolucionan en unos días a un despegamiento generalizado de la piel, por lo que estos
enfermos semejan pacientes con quemaduras extensas. La mayoría de ellos, tiene
afectación importante de varias mucosas.
Además de las lesiones cutáneas puede existir fiebre, hepatitis y afectación esofágica.
Son frecuentes las complicaciones como la necrosis tubular aguda, bronconeumonía,
hemorragia gastrointestinal, edema agudo de pulmón y sepsis.
El tratamiento es mantener el balance de proteínas, líquidos y electrólitos, cuando el
despegamiento de la piel es muy extenso es aconsejable tratar a estos enfermos en
una Unidad de quemados.
B. ERUPCIONES CON AFECTACION DERMICA .
1.- ERITEMA GENERALIZADO.-
Las erupciones de este apartado se caracterizan por máculas o pápulas eritematosas
generalizadas que a veces son confluentes. Los términos empleados para este tipo de
erupción cutánea son los de erupción maculopapular, erupción morbiliforme (parecida
al sarampión) y exantema.
Las causas más frecuentes de eritema generalizado son las erupciones por fármacos
(toxicodermias medicamentosas) y los exantemas virales.



Página 464
URGENCIAS DERMATOLÓGICAS


Toxicodermia medicamentosa.- La frase: "Ante cualquier erupción, piense en
fármacos", refleja el hecho de que las toxicodermias pueden presentarse de múltiples
formas, como hiperpigmentaciones, erupciones eccematosas, ampollas, etc. Sin
embargo, lo más frecuente es que se manifiesten en forma de urticaria o de un
exantema morbiliforme.
Las erupciones morbiliformes se caracterizan por un exantema generalizado
eritematoso o papuloso, que se hace confluente formando grandes placas. Con
frecuencia la erupción es muy simétrica y evoluciona a una coloración rojo-violácea
característica. Generalmente, se manifiestan días o meses después de haberse iniciado
la toma del medicamento. Puesto que no existe una prueba de laboratorio para
identificar el fármaco responsable, la historia clínica es fundamental. Sin embargo, en
los pacientes que están tomando varios medicamentos puede ser difícil conocer el
medicamento que ha provocado la reacción.
La valoración del fármaco responsable se basa en el tipo de reacción cutánea que
presenta el enfermo y en la frecuencia con la que un determinado fármaco produce esa
reacción cutánea.
Es importante diferenciar estas erupciones morbiliformes de la urticaria, cuyas lesiones
son evanescentes, ya que una determinada lesión dura horas y aparecen otras nuevas.
En la urticaria, la readministración del fármaco puede producir un shock anafiláctico,
cosa que no ocurre en las toxicodermias.
El tratamiento consiste en suspender el medicamento causal y administrar
antihistamínicos orales, corticoides tópicos y, a veces, corticoides por vía oral.
2.- ERITEMAS LOCALIZADOS.-
Las enfermedades más frecuentes que producen eritemas localizados son la celulitis, el
eritema nodoso, el síndrome de Sweet y las reacciones fototóxicas.
Celulitis.- Es una infección profunda de la piel que produce una placa eritematosa
indurada y caliente, los enfermos suelen presentan fiebre y leucocitosis con desviación
a la izquierda. Los gérmenes más frecuentemente implicados son el estreptococo y el
estafilococo. La vía de entrada de la infección puede ser una herida en la nariz o en las
extremidades, sin embargo en la mayoría de los casos no existe una causa aparente
de la infección.
Existe una forma especial de celulitis producida por el Hemophilus que afecta
especialmente a niños menores de 3 años, produciendo en la zona periocular una
inflamación de color violáceo. Estas infecciones deben ser valoradas por el Servicio de
Oftalmología.
Los enfermos con una celulitis deben ingresarse, el tratamiento es con antibióticos
como la Cloxacilina, Eritromicina o cefalosporinas por vía oral o parenteral, según la
severidad del cuadro. Es importante diferenciar la celulitis de la fascitis necrotizante, el
aspecto tóxico del paciente, un dolor desproporcionado respecto a las lesiones


                                                                                Página 465
URGENCIAS DERMATOLÓGICAS


cutáneas y la existencia de una plaquetopenia deben hacer sospechar que se trate de
una fascitis necrotizante.
Eritema nodoso.- Es una inflamación de la grasa como consecuencia de una reacción
de hipersensibilidad frente a un foco infeccioso o inflamatorio. Las causas más
frecuentes son la tuberculosis, sarcoidosis, enfermedad inflamatoria intestinal,
enterocolitis por Yersinia, embarazo y medicamentos.
Esta paniculitis se caracteriza por múltiples nódulos eritematosos, dolorosos, de borde
impreciso y que miden de 1 a 5 cm. de diámetro. Se localizan preferentemente en las
superficies pretibiales y se acompaña de artralgias, fiebre y malestar general.
Normalmente, estos enfermos no precisan ingreso en el hospital y se tratan con
antiinflamatorios no esteroideos o con esteroides orales. Es fundamental el reposo en
cama. Deben ser remitidos a su médico para estudio de las posibles causas (radiografía
de tórax, frotis faríngeo, ASTO y Mantoux).
Síndrome de Sweet.- Llamado también Dermatosis neutrofílica febril aguda, se
caracteriza por un comienzo súbito con fiebre, artralgias y lesiones cutáneas que
consisten en placas eritematoedematosas muy características que suelen medir de 1 a
4 cm. de diámetro, las lesiones se localizan generalmente en la parte superior de la
espalda, en los brazos y en las piernas. Este cuadro cutáneo cursa con leucocitosis con
neutrofilia por lo que suele confundirse con procesos infecciosos. Esta enfermedad es
más frecuente en mujeres, puede asociarse a procesos neoplásicos. Se trata con
corticoides orales.
Reacción fototóxica.- Es una respuesta exagerada de la piel frente al sol, que está
desencadenada por diversos medicamentos y que consiste básicamente en una
quemadura solar. Los medicamentos más frecuentemente implicados son:
Fenotiacinas, hipoglucemiantes orales, diuréticos tiazídicos y tetraciclinas.
Clínicamente, tras una exposición al sol relativamente corta, los pacientes presentan
una sensación de quemazón seguida de eritema y edema importantes.
Lógicamente, las lesiones se localizan en las zonas expuestas al sol: como son la cara,
el cuello y el dorso de las manos. Cuando las lesiones se localizan en la cara existen
zonas respetadas, como los párpados superiores, la zona infranasal, la retroauricular, la
zona inframentoniana y los pliegues de la piel. El tratamiento consiste en la
administración de antihistamínicos orales y corticoides tópicos.
3.-ERITEMAS ESPECIFICOS.-
Bajo este apartado se incluye a la urticaria (véase este capítulo en particular) y el
eritema multiforme, que presentan lesiones características y diagnósticas.
Eritema multiforme.- Es un proceso reactivo de la piel que puede estar producido
por fármacos, infecciones, procesos inflamatorios o neoplasias, siendo las causas más
frecuentes el herpes simple, la infección por Mycoplasma y los medicamentos.



Página 466
URGENCIAS DERMATOLÓGICAS


Clínicamente se caracteriza por presentar diversos tipos de lesiones eritematosas, como
máculas, pápulas y placas (multiforme). Además, suelen estar presentes las
características lesiones "en diana". Las lesiones se localizan en cualquier parte del
cuerpo, aunque suelen localizarse en los codos, las rodillas, las palmas de las manos y
las plantas de los pies. La afectación de mucosas no suele ser importante, puede
cursar con fiebre, artralgias y malestar general.
Existe una forma severa de esta enfermedad llamada Síndrome de Stevens-Johnson
en la cual las lesiones cutáneas son más extensas y existe una afectación importante
de mucosas, además puede acompañarse de hepatitis, afectación broncopulmonar y
glomerulonefritis.
El cuadro es autolimitado y dura 2-3 semanas. El tratamiento es con Prednisona: 30-60
mg/día en pauta decreciente.
Los enfermos con lesiones generalizadas o con afectación importante de mucosas
deben ingresar en el hospital.
4.- PURPURA.-
Existen dos tipos de púrpuras que son: la púrpura no palpable (macular) y púrpura
palpable (papular). La púrpura no palpable es secundaria a alteraciones de la
coagulación, a fragilidad capilar o bien ser una púrpura severa en el contexto de una
coagulación intravascular diseminada.
Vasculitis leucocitoclástica.- Es secundaria a una necrosis de los pequeños vasos
de la piel que produce unas pápulas purpúricas. Si el proceso es severo puede haber
ampollas y úlceras.
La vasculitis necrotizante puede asociarse a diversas enfermedades sistémicas como
artritis reumatoide, lupus eritematoso sistémico, etc. Otras veces, es secundaria a
procesos infecciosos o a fármacos y en un 50% de los casos la causa es desconocida.
Las lesiones cutáneas se localizan preferentemente en las piernas; además, los
enfermos suelen tener artralgias y mialgias y pueden afectarse diversos órganos,
principalmente el riñón y el tracto gastrointestinal.
Estos enfermos generalmente deben ingresarse para valoración de las posibles
complicaciones y para estudio de su proceso.




                                                                           Página 467
CONDUCTA ANTE UNA HEMATURIA


Capítulo 50

CONDUCTA ANTE UNA HEMATURIA
García-López F.




El Servicio de Urgencias de un Hospital, como receptor de procesos patológicos agudos
también del Aparato Urinario, incluye a la HEMATURIA como causa de alarma en
aquellos pacientes que al realizar una micción, la orina sale teñida del color
proporcionado por la cantidad de sangre presente en el volumen de orina emitido.
Habitualmente la hematuria suele ser monosintomática, es decir único síntoma que
expresa la anormalidad presente en el interior de la vía urinaria. En un porcentaje muy
elevado, la hematuria tiene como origen la presencia de una tumoración en la vía
urinaria que al estar formada por tejidos anómalos incluyendo los vasos que la nutren,
con cierta facilidad sangra y esa sangre vertida al torrente de la orina, es conducida
con ella al exterior. Cuando esto ocurre, la orina adopta un color rojo-rosáceo, pero
siempre indicando la viveza de la sangre recién extravasada; a veces se acompaña de
coágulos también rojizos de tamaño variable sin forma determinada.
Estamos en este momento suponiendo un origen de la hematuria, porque estamos
definiendo las características con que aparece la sangre vertida al exterior desde el
meato uretral, y lo hacemos, porque la hematuria como síntoma, hay que interpretarlo
para incluirlo en el contexto del cuadro clínico con el que se presenta el paciente.
Si la coloración que la orina toma es herrumbrosa, con tinte oscuro vinoso que incluso
llega a ser como el café, la procedencia de la sangre es más distante y en su recorrido
ha perdiendo concentración en oxígeno, pudiéndose interpretar como de origen renal o
de las cavidades intrarenales.
Ahí están las dos subdivisiones de la hematuria por su probable origen: Hematuria de
vías altas del aparato urinario superior, y hematuria baja o del aparato urinario inferior.
Podemos hacer dos clasificaciones de la hematuria, una por orden de frecuencia de la
patología que le da su origen y otra, por el lugar anatómico donde se encuentra la
lesión dentro del aparato urinario.
En la primera clasificación enumeramos: tumor vesical, cistitis aguda hemorrágica
(específica de la mujer), tumor del aparato urinario superior (cáliz, pelvis, uréter),
traumatismo renal, traumatismo vesical, litiasis, prostatitis aguda, adenoma de
próstata.
En la segunda clasificación distinguimos entre el aparato urinario superior, desde el
riñón a la vejiga y en el aparato urinario inferior, la vejiga y uretra proximal. La uretra
prostática en caso de presentar hemorragia, el contenido revierte en la vejiga, dado
que el esfínter externo evita que se produzca la uretrorragia como sucede cuando el

                                                                               Página 469
CONDUCTA ANTE UNA HEMATURIA


origen del sangrado aparece en la uretra postesfinteriana, fluyendo la sangre
libremente al exterior por el meato uretral, sin acompañarse de micción. En esta
segunda clasificación la hematuria puede estar provocada por: tumor de vías (cáliz,
pelvis, uréter), traumatismo renal abierto a vía, litiasis renal, hidronefrosis
congénita o adquirida, tumor vesical, cistitis aguda hemorrágica, litiasis
vesical, prostatitis aguda y adenoma de próstata.


ACTITUD ANTE UNA HEMATURIA EN EL SERVICIO DE URGENCIAS
En la Historia Clínica se recogerán como datos de interés:
¿Es la primera ocasión?: Un paciente diagnosticado y tratado previamente de tumor de
vejiga, conoce los síntomas con que otras veces se ha manifestado su problema y ya
es un punto de partida para interpretar su actual situación.
¿Se acompaña de otro u otros síntomas?.
         A) Traumatismo seguro de la zona anatómica próxima al riñón o vejiga
            relacionándose con la aparición de orina ensangrentada.
         B) Dolor agudo e intenso en una zona renal que a la exploración física
            confirma el dolor selectivo en el punto renal correspondiente.
         C) Escozor miccional con aumento de frecuencia, urgencia, sensación de
            micción incompleta y dolor terminal.
         D) Fiebre, escalofríos y dolor lumbar con o sin sintomatología irritativa
            miccional.
         E) Fiebre con escalofríos sin dolor lumbar y con síndrome irrit ativo miccional
Si nos detenemos ahora en cada situación, volvemos a recordar que el tumor de
vejiga es la causa más frecuente de hematuria en el Servicio de Urgencia y
habitualmente el único síntoma que presenta el paciente es la orina ensangrentada, de
color rojo vivo, con presencia o no de coágulos también de color rojo vivo, que se irán
oscureciendo dependiendo del tiempo de permanencia en la vejiga. El tamaño de los
coágulos puede variar desde pequeños, que aparecen mezclados con la orina a
gruesos, que son emitidos como tapones que pueden llegar a provocar la retención del
contenido vesical.
Si la hematuria es leve y sin coágulos, se le indica al paciente que beba en abundancia
con la intención de aumentar la frecuencia miccional que evitará la permanencia de la
sangre en la vejiga y la facilidad de formar coágulos. En caso que el paciente esté bajo
tratamiento anticoagulante, se valorará el riesgo de suspenderlo mientras dure la
hematuria, realizándose estudio de coagulación y consulta con el especialista de
Hematología. El diagnóstico de la lesión estará basado en la imagen documentada con
la ecografía o en la cistoscopia. Estos pacientes con un cuadro clínico de características



Página 470
CONDUCTA ANTE UNA HEMATURIA


leves, el diagnóstico puede ser pospuesto para la consulta ambulante donde el
especialista puede realizar los métodos exploratorios indicados.
Si la hematuria es severa repitiendo en cada micción el contenido hemorrágico, el
lavado vesical mantenido es conveniente establecerlo, para evitar igualmente la
formación de coágulos. Se colocará al paciente una sonda vesical tipo Foley de nº
superior (20-22 Ch.) y conectará por la vía de lavado un flujo de líquido estéril a ritmo
rápido. En ocasiones, el paciente llega al Servicio de Urgencias en estado de retención
por coágulos formados que no pueden ser extraídos con la sonda de Foley; en esas
circunstancias, el especialista ha de colocar una sonda tipo Tiemann con orificios
amplios y con jeringuilla de 60 cc de cono apropiado extrae por succión con lavado de
líquido estéril, el mayor contenido posible de coágulos. Una vez extraídos, se cambia la
sonda semirígida por la de Foley de lavado continuo y se mantiene en esa situación,
esperando que ceda la hemorragia espontáneamente; si la situación de pérdida de
sangre persiste, se realizarán hemogramas seriados que indicarán la severidad de la
hemorragia. El especialista valorará el momento de ingresar al paciente y llevarlo a
quirófano para explorarlo bajo anestesia y tratar la lesión que está provocando la
hemorragia.
A) Si la hematuria la provoca un traumatismo renal o vesical, el proceso lo debe
   conducir el especialista de Urología que iniciará la exploración con ecografía del
   área correspondiente, con lo que tendrá una valoración muy aproximada que irá
   completando si fuera necesario con una TAC para riñón o una Cistografía para el
   llenado de la vejiga. La severidad de cada caso con control de hemograma que
   indicará la pérdida de sangre en los traumatismos renales o el peritonismo por
   extravasado de orina en caso de rotura vesical, inducirá al especialista a tomar las
   medidas más oportunas.
   El traumatismo renal con sangrado al interior de la vía es más controlable que si la
   rotura fuera del parénquima y extravasara al retroperitoneo donde puede alojarse
   2-3 litros de sangre. En la primera situación, si la hemorragia fluye al exterior sin
   provocar dolor en la unidad renal correspondiente, se puede interpretar que no hay
   obstrucción y la ecografía confirmará este supuesto. Caso de acompañarse de
   dolor, se interpretará que la sangre se coagula en el uréter donde forma unos
   moldes que lo obstruyen que al ser emitidos, reciben el nombre de coágulos
   vermiformes por su parecido con la lombriz. En estas circunstancias, si el dolor por
   obstrucción no es controlable, se debe realizar un cateterismo desobstructivo
   dejando el catéter a permanencia mientras dure la situación.
   Si la sangre extravasa al exterior, al espacio perirrenal, la pérdida es controlada
   midiendo periódicamente el perímetro del abdomen; la TAC y el hemograma,
   determinarán la actitud de espera o la necesidad de la lumbotomía hemostática. Al
   ser el retroperitoneo un estuche bien delimitado ocupado por la grasa que envuelve
   al riñón, un concepto clásico hace suponer que la presión que se alcanza en el
   interior de esa cámara rellena de la hemorragia acumulada, provoca un aumento de
   la presión que actúa de forma hemostática al oponerse a la presión hidrostática del


                                                                             Página 471
CONDUCTA ANTE UNA HEMATURIA


   vaso que sangra. Este concepto es aplicable en caso de rotura parenquimatosa
   donde no se encuentren arterias de calibre respetable. Este concepto se pretende
   mantener, porque cuando se hace una lumbotomía hemostática, es habitual que se
   vaya directamente a clampar el pedículo y a la nefrectomía, porque se espera a
   situaciones límites actuando el cirujano ante un bien mayor que es la vida del
   paciente.
B) El paciente refiere dolor en la zona correspondiente al riñón con intensidad de
   cólico nefrítico, nauseas con vómitos en forma de arcadas, inquietud, estado de
   ansiedad y si además se acompaña de micciones con orina oscura, como el té, o
   más oscurecida, pensamos en un origen alto de la hematuria que acompaña como
   síntoma a una obstrucción renal, siendo la mas habitual la litiásica. La exploración
   física demostrará dolor muy selectivo en el punto costovertebral o renal posterior,
   que será suficiente con presionar a punta de dedo; no es necesaria la percusión,
   por el intenso dolor que se añade al que ya presenta el paciente siendo menos
   específica esta maniobra para el dolor renal. La ecografía buscando una vía dilatada
   y la radiografía simple del aparato urinario, nos ayudan en el diagnóstico, al
   apreciarse la dilatación con contenido anecoico de la orina y la presencia de una
   imagen radioopaca de tratarse de un cálculo con contenido en calcio. El tratamiento
   será el común para los estados de cólico nefrítico (preferentemente diclofenaco por
   vía i.m.).
   Si la vía presenta a la ecografía un contenido de ecos irregulares y aparece una
   masa parenquimatosa, se puede sospechar de una hematuria con coágulos de
   origen neoplásico renal o bien, en ausencia de la masa renal, puede tratarse de un
   sangrado por tumor del urotelio. El especialista de Urología será el responsable de
   confirmar el diagnóstico con las exploraciones complementarias que se precisen.
C) Si la hematuria se presenta con un síndrome irritativo miccional (mujer, polaquiuria,
   urgencia, sensación de micción incompleta con dolor terminal y sangre roja
   reciente) se trata de una cistitis aguda hemorrágica, que requiere tratamiento
   antiinflamatorio (diclofenaco o AINES), parasimpaticolítico (cloruro de trospio), y
   antimicrobianos tipo quinolonas, Cefalosporinas o Amoxicilina-Clavulánico. Si el
   cuadro es repetitivo, el especialista de Urología buscará el foco séptico que
   mantenga la infección.
   Si la hematuria se presenta con síndrome irritativo miccional (varón, polaquiuria,
   urgencia miccional, sesación de peso en hipogastrio, dolor al inicio de la micción y
   sangrado en la primera fracción de la micción) se tratará de una prostatitis aguda
   sin que sea obligado acompañarse de un cuadro séptico. El tratamiento serán los
   antiinflamatorios y      los antimicrobianos órgano específicos (Quinolonas,
   Trimetroprim, Tetraciclinas). El especialista de Urología dará por curada la infección
   cuando el cultivo de semen se haya negativizado.
D) El cuadro séptico de origen renal más frecuente, la pielonefritis aguda, con mayor
   incidencia en el sexo femenino, puede acompañarse de orina herrumbrosa por su
   contenido hemático, que por las características de la hematuria y la asociación al

Página 472
CONDUCTA ANTE UNA HEMATURIA


   dolor lumbar uni o bilateral no intenso, la fiebre con escalofríos que la precede en
   forma de temblor y el estado de postración, hacen pensar en el diagnóstico
   mencionado. La ecografía es necesaria para descartar la dilatación de la vía y
   siendo así se tratará con antibióticos de amplio espectro incluso por perfusión
   intravenosa en las primeras 24 h. cuando el cuadro clínicamente está controlado; el
   tratamiento se mantendrá durante 10 días y a ser posible se recogerá orina para
   cultivo antes de iniciar la infusión de los antibióticos. Si al cuadro clínico se añadiera
   sintomatología miccional de polaquiuria y escozor, estaría expresando la
   propagación de la infección por vía descendente.
E) La micción dolorosa en el varón que se acompaña de dificultad miccional, con o sin
   hematuria inicial, fiebre, escalofríos y postración, corresponde a la prostatitis aguda
   bacteriana a la que hay que tratar con antibióticos mayores de amplio espectro y
   preferentemente organoafines (Quinolonas de 3ª generación, Cefalosporinas
   también de 3ª generación y Trimetroprim-Sulfametoxazol). La hematuria que
   acompaña e este cuadro, de aparecer, es leve y no tiene ningún significado
   patológico.
   Un cuadro de hematuria intensa puede ocurrir en pacientes intervenidos de
   Adenoma de próstata entre los días 15-20 después de la intervención, sobre todo si
   la intervención se realiza por vía transuretral. De esta circunstancia tan frecuente se
   debe avisar al paciente, por lo sorprendente de la hemorragia que aparece.
   Normalmente el proceso dura varias micciones pero aunque excepcional, la
   hematuria puede alcanzar tal grado que acuden con la vejiga ocupada por coágulos
   que precisa de extracción en quirófano bajo anestesia donde al mismo tiempo se
   electrocoagulará el punto o los puntos hemorrágicos.




                                                                                Página 473
COMPLICACIONES DE LA LITIASIS RENAL


Capítulo 51

COMPLICACIONES DE LA LITIASIS RENAL
García-López F., Torres C., Guirao R.




COLICO RENAL
1. CLINICA:
Dolor de tipo cólico de aparición súbita, localizado en ángulo costolumbar y que suele
irradiarse hacia hipogastrio, genitales, parte superior del muslo, y con menos
frecuencia hacia hipocondrio del mismo lado o epigastrio. Llega a ser muy intenso y se
acompaña de gran agitación psicomotriz, con búsqueda de una posición antiálgica, sin
encontrarla.
Se acompaña de una serie de signos y síntomas como hiperestesia y defensa de la fosa
lumbar (percusión lumbar positiva), sudoración, náuseas y vómitos, estreñimiento que
puede llegar a íleo paralítico, taquicardia, oliguria, disuria y polaquiuria, etc.

2. CRITERIOS DIAGNOSTICOS:
        1)    Cuadro clínico.
        2)    Sedimento: Puede ser normal, pero lo más frecuente es encontrar
              microhematuria e incluso hematuria macroscópica.
        3)    Radiografía simple de abdomen.
        4)    Ecografía abdominal.

3. DIAGNOSTICO DIFERENCIAL:
        - Lumbalgias de causa mecánica.
        - Hernia discal.
        - Rotura de un quiste ovárico.
        - Anexitis aguda.
        - Apendicitis aguda.
        - Diverticulitis aguda.
        - Pancreatitis aguda.
        - Hematoma retroperitoneal espontáneo o por anticoagulantes.
        - Aneurisma disecante de aorta abdominal.
        - Otras: Gastroenteritis aguda, colelitiasis, ...


                                                                          Página 475
COMPLICACIONES DE LA LITIASIS RENAL


4. TRATAMIENTO:
1) Analgésicos:
       - Diclofenaco, 75 mg i.m. o i.v., diluido en 100 cc. de suero a pasar en 10
         minutos.
       - Ketorolaco, 30 mg i.m. o i.v., diluido en 100 cc. de suero a pasar en 10 minutos.
       - Dipirona o metimazol, 2 g. i.m. o i.v., diluido en 100 cc. de suero a pasar en 5-10
         minutos.
       - Buprenorfina, 0'3-0'6 mg i.m. o i.v., diluido en 100 cc. de suero a pasar en 10
         minutos.
       - Petidina 100 mg. i.m. o i.v. a pasar en 2-3 minutos.


INFECCION URINARIA
Independientemente de a localización de la infección, se considera una infección
                             l
urinaria como complicada si en el huésped existen factores que favorecen la aparición
o persistencia de la infección, o promueven su recurrencia. Estos factores se asocian a
la presencia de patógenos más resistentes y una mayor tasa de complicaciones.
Proteus y Klebsiella son aislados con más frecuencia en pacientes con litiasis.
Factores de riesgo para infección urinaria complicada:
       - Anormalidades del tracto urinario.
       - Litiasis.
       - Sondaje vesical.
       - Instrumentación reciente de la vía urinaria.
       - Infecciones de orina recurrentes.
       - Infección nosocomial.
       - Diabetes mellitus.
       - Embarazo.
       - Uso reciente de antibióticos.
       - Inmunosupresión.

CLINICA
1. Cistitis:
Es la infección superficial de la vejiga urinaria o uretra. Los síntomas son: disuria,
aumento de la frecuencia miccional, polaquiuria, incontinencia, dolorimiento
suprapúbico, hematuria y raramente febrícula.


Página 476
COMPLICACIONES DE LA LITIASIS RENAL


2. Pielonefritis:
Es la infección del parénquima renal. Se manifiesta por dolor en fosa lumbar o
abdominal, fiebre, escalofríos, malestar general y vómitos, asociados o no con
sintomatología del tracto inferior.
Presenta un amplio espectro de severidad, desde síntomas leves hasta sepsis grave.
DIAGNOSTICO:
La sospecha de infección urinaria se hace por la clínica.
Confirmación microbiológica:
Puede hacerse por cultivo, por examen en fresco o por métodos físico-químicos.
De los tres métodos el más recomendable es el cultivo, que permite la identificación del
germen, el recuento del número de colonias y la realización de un antibiograma.
La cifra límite de bacteriuria significativa establecida en los años 60 por Kass (105
UFC/ml. -unidades bacterianas formadoras de colonias-) ya no se considera válida más
que para estudios epidemiológicos, y para las distintas formas clínicas de infección
urinaria (salvo pielonefritis) se admiten valores muy inferiores. Concretamente en la
cistitis femenina aguda no complicada se admiten cifras tales como 102 UFC/ml. y para
la prostatitis aguda cifras aún inferiores siempre que se acompañen de
sintomatología y piuria. Se entiende por piuria la presencia de >=8.000
leucocitos/ml. o >=5 leucocitos/campo de gran aumento o más de 10 leucocitos/mm3
en cámara cuenta glóbulos.
TRATAMIENTO:
CISTITIS:
         - Ingesta abundante de líquidos.
         - Amoxicilina (500 mg.) + Clavulánico (125 mg.)/8 h. durante 7 días
         - Norfloxacina (400 mg./12 h.) durante 7 días.
PIELONEFRITIS:
         - Mantener una hidratación adecuada, teniendo en cuenta la fiebre.
         - Si el estado general está conservado y no existen factores de riesgo, puede
           considerarse el tratamiento ambulatorio con una cefalosporina de 2ª ó de 3ª
           generación, o bien una quinolona.
                   - Cefuroxima: 500 mg./12 h. vía oral.
                   - Ceftriaxona: 1 g./12 horas, vía i.m.
                   - Ciprofloxacino: 500-750 mg./12 h., vía oral.
                   - Aminoglucósidos, genta o tobra, 3-5 mg./Kg./día en caso de alergia
                     a cefalosporinas o quinolonas.
         - Medidas generales: analgésicos, antitérmicos, antieméticos.



                                                                            Página 477
COMPLICACIONES DE LA LITIASIS RENAL


         - Una vez conocido el resultado del antibiograma puede cambiarse el
           antibiótico inicial por otro más adecuado.
En caso de mal estado general, dificultad para alimentarse debido a los vómitos,
existencia de factores de riesgo o sospecha de complicaciones, remitir al hospital.


INSUFICIENCIA RENAL AGUDA
Consiste en el deterioro marcado y súbito de la función renal, con elevación de las
cifras de urea y creatinina plasmáticas y, en el caso de la litiasis, con oliguria.
Se trata de una IRA de causa post-renal y se presenta en casos de litiasis bilateral o en
riñón único (raramente cálculo en la uretra).
El tratamiento consiste en suprimir la obstrucción.


RETENCION URINARIA
Se define como la incapacidad de vaciar la vejiga, en un paciente que previamente era
capaz de hacerlo, sin tener en cuenta la calidad de este vaciamiento anterior. Suele
aparecer de forma brusca, y en la mayoría de ocasiones es completa, lo cual significa
que el enfermo es incapaz de emitir la más mínima cantidad de orina.
CLINICA:
Se manifiesta por deseo miccional desmesurado, dolor en hipogastrio y ausencia de
micción de varias horas de evolución.
A la exploración se suele palpar en hipogastrio, una masa tensa, redonda, dolorosa y
mate a la percusión, que es lo que se denomina globo vesical.
La causa puede ser por el propio cálculo, por infección asociada, sobre todo prostatitis,
y más raramente por coágulo en caso de hematuria intensa.
TRATAMIENTO:
         - Sonda vesical.
         - Punción suprapúbica:
                  - No traumatiza la uretra.
                  - Provoca menos infecciones.
                  - Permite el estudio radiológico vesicouretral.
                  - Permite tapar la sonda y ver si hay micción.
                  - No modifica la causa de la obstrucción.



Página 478
INTOXICACIONES Y SOBREDOSIFICACIONES


Capítulo 52

INTOXICACIONES Y SOBREDOSIFICACIONES: Tratamiento en
un Servicio de Urgencias
Guirao R., Navarro A., Rodríguez-Castañares J., Borrás J., García-Motos C. y Torres C.




1. ASPECTOS GENERALES
I. INTRODUCCIÓN
A. CONCEPTOS:
   - Intoxicaciones voluntarias: Aproximadamente el 90% de las intoxicaciones, dentro
     de estas podemos encontrar las intoxicaciones etílicas, por drogas de abuso y
     aquellas que se cometen como intento de suicidio que son un problema
     fundamentalmente de adultos; siendo más frecuente entre lo s 20-35 años
     (Efectos fatales en 1/100 casos).
   - La mitad de las intoxicaciones son mixtas, bien sea por la ingesta de preparados
     que incluyen más de un fármaco o por la asociación de varios fármacos y/o
     alcohol u otras drogas.
   - La intoxicación accidental con productos de uso doméstico y medicamentos se
     produce con máxima frecuencia en niños menores de 5 años, presentan mayor
     mortalidad que las voluntarias.
   - La toxicidad por sobredosis es el efecto tóxico predecible que aparece con
     cantidades superiores a las recomendadas por día para ese paciente.
B. DEBE SOSPECHARSE INTOXICACIÓN ANTE TODOS LOS CASOS DE:
   Alteraciones de la conciencia, síntomas psiquiátricos agudos, pacientes con
   afectación multisistémica de etiología desconocida, en alteraciones hepáticas o
   acidosis metabólica de causa desconocida y en pacientes jóvenes con arritmias
   graves o paro cardiaco inexplicado.
II. DIAGNÓSTICO :
En la mayoría de los casos se llega al diagnóstico de intoxicación por anamnesis al
paciente, el testimonio de testigos y/o pruebas circunstanciales, por la exploración
física y por las exploraciones complementarias (No permitir que los testigos o
acompañantes se marchen sin recabar toda la información necesaria).
A. ANAMNESIS:
Naturaleza del tóxico: La información del paciente sobre la naturaleza del tóxico


                                                                           Página 479
INTOXICACIONES Y SOBREDOSIFICACIONES


debe aceptarse con reservas ya que: Engañan deliberadamente, no saben lo que han
tomado y/o están en intoxicación enólica o bajo los efectos de otros t óxicos. Registrar
al paciente buscando envases.


                              Sequedad muco-cutánea; rash cutáneo; midriasis; confusión
                              ataxia delirio fasciculaciones; hipertermia taquicardia; arritmias
A.- ANTICOLINÉRGICO           retención urinaria distensión abdominal (íleo).
                              CAUSA: Atropina, antidepresivos tricíclicos antihistamínicos,
                              neurolépticos, antiparkinsonianos, espasmolíticos, midriáticos,
                              amantadina, algunas setas.

                              Confusión, ataxia , arreflexia, convulsiones, depresión SNC, EAP.
                                Sind. Nicotínico: Depresión respiratoria, fasciculaciones,
B.- COLINÉRGICO                 calambres, debilidad muscular, hiperglucemia, mioclonías,
                                HTA.
                                Sind. Muscarínico: Miosis, sudoración, sialorrea, vómitos
                                diarrea cólico abdominal, incontinencia urinaria, broncorrea,
                                bradicardia.
                              CAUSA: Insecticidas organofosforados, carbamatos,
                              fisostigmina, edrofonio, carbacol, betanecol, metacolina,
                              muscarina, pilocarpina, algunas setas, acetilcolina.
                              Ansiedad alucinaciones, midriasis, HTA, taquicardia, arritmias
                              hiperreflexia, convulsiones, diaforesis, piloerección.
C.- SIMPATICOMIMÉTICO
                              CAUSA: Cocaína, anfetaminas y drogas de diseño, cafeína,
                              teofilina, LSD, IMAO, descongestionantes (p. ej. Efedrina).
                              Depresión del SNC y respiratoria, coma, miosis, hipotensión,
                              bradicardia, hipotermia, hiporreflexia, EAP
D.- OPIÁCEO Ó NARCÓTICO
                              CAUSA: Morfina, heroína, dolantina, codeina, meperidina,
                              metadona, propoxifeno.
                              Disnea cianosis, confusión, estupor, coma, cefalea
E.- HEMOGLOBINOPATÍAS         Nitratos, nitritos, CO, metahemoglobinemia, Cianuro,
                              sulfhemoglobinemia
                              Distress respiratorio, arritmias insuficiencia renal
F.- HIDROCARBUROS             CAUSA: Gasolina, benceno, queroseno
                              Disforia, disfagia, trismo, movimientos extrapiramidales,
                              laringoespasmo, crisis oculogiras.
G.- EXTRAPIRAMIDALES
                              CAUSA: Haloperidol, fenotiacinas.
                              Ansiedad temblor, lagrimeo, piloerección, bostezos, diarrea,
                              temblor, HTA
H.- ABSTINENCIA
                              CAUSA: Alcohol, opiáceos, barbitúricos, cocaína

Tabla 52.1.- Síndrome tóxico en las intoxicaciones.




Página 480
INTOXICACIONES Y SOBREDOSIFICACIONES


En ocasiones la naturaleza del tóxico puede identificarse por las muestras de envases o
fármacos que aportan, generalmente los acompañantes, estos tendrán que buscar en
el lugar donde estaba el paciente restos de envases, blister, restos de tóxicos, consumo
de drogas, exposición laboral.
En caso de desconocer la composición o efectos del tóxico y/o el tratamiento contactar
con el servicio Nacional de Toxicología (91 5628469 / 93 3174061).
Si se desconoce el tóxico, actuar relacionando las manifestaciones clínicas
con alguno de los síndromes tóxicos (Tablas 52.1 y 52.2).
Cantidad de tóxico: Una minoría exageran para llamar la atención, aunque en
ocasiones no lo saben o no quieren decirlo. Hay que intentar averiguar y anotar:
tóxico, dosis, vía de administración, tiempo transcurrido desde su administración,
antecedentes personales y tratamientos previos.
En pacientes inconscientes hay que excluir otras causas de coma. La posibilidad de
intoxicación no hay que descartarla nunca, aunque la familia o acompañantes nieguen
tal posibilidad. NO OLVIDAR la posibilidad de intoxicación intencionada
provocada por otras personas.
B. EXPLORACIÓN FÍSICA
La exploración física se debe centrar en los signos vitales, el sistema cardiovascular y el
estado neurológico anotándolos en la historia para posteriores valoraciones. Si se
desconoce el tóxico nos puede guiar, como vimos antes, las tablas I y II.
Exploración de la piel observando lesiones de venopunción, coloración, quemaduras,
valorar olor de aliento y lesiones cutáneas, etc.
C. EXPLORACIONES COMPLEMENTARIAS
1. Hemograma y fórmula. 2. Bioquímica (glucosa, creatinina, urea, Na, K, GOT, GPT,
calcio). 3. Gasometría arterial. 4. Coagulación. 5. Orina. (cristales de oxalato cálcico
aparecen en la intoxicación por etilenglicol, pigmentación verde o azul aparecen en la
intoxicación por azul de metileno, etc.). 6. ECG. 12 derivaciones para valorar posibles
arritmias o alteraciones de la conducción o repolarización. 7. Rx de tórax (para valorar
aspiración, EAP, neumomediastino en ingesta de cáusticos). 8. Rx de abdomen (tóxicos
radioopacos como: algunas fenotiazinas, salicilatos, litio, paquetes de drogas,
compuestos iodados, hierro, bismuto, cloruro potásico, sales cálcicas e hidratos de
cloral, para detectar ingesta de utensilios radioopacos, para descartar perforación en
ingesta de cáusticos). 9. TAC craneal si existe focalidad neurológica. 10. Análisis
toxicológico: en intoxicaciones graves e inexplicadas y en aquellas en que se puede
detectar niveles en nuestro hospital, extraer una muestra de sangre en tubo de
bioquímica (suero) y enviarlo al Servicio de Farmacia. (Ver capitulo de “Monitorización
de Fármacos”).




                                                                               Página 481
INTOXICACIONES Y SOBREDOSIFICACIONES




A.- NEUROLÓGICOS
1.- Alteraciones psiquiátricas y   Anfetaminas, cocaína, LSD, fenciclidina, Sind. de abstinencia,
    alucinaciones                  anticolinérgicos, pegamentos y solventes orgánicos.
2.- Convulsiones.                  Antidepresivos tricíclicos, isoniazida, estricnina, anfetaminas,
                                   cocaína, teofilina, LSD, litio, IMAO, arsénico, cianuro, opiáceos,
                                   CO, fenotiazinas, salicilatos, organofosforados, anticolinérgicos,
                                   etilenglicol, hipoglucemiantes, betabloqueantes,
                                   antihistamínicos, sind. de abstinencia.
3.- Coma con hiperreflexia.        Antidepresivos tricíclicos, fenotiazinas, anticolinérgicos, IMAO,
                                   CO, simpaticomiméticos.
4.- Coma con hipotonía             Barbitúricos, benzodiacepinas, opiáceos, etanol, neurolépticos,
                                   hipoglucemia (insulina, HGO).
B.- CARDIOVASCULARES
1.- Arritmias                      Antidepresivos tricíclicos, fenotiazinas, estimulantes SNC, litio,
                                   CO, teofilina, digoxina, salicilatos, betabloqueantes,
                                   calcioantagonistas, simpaticomiméticos, anticolinérgicos,
                                   quinidina, propoxifeno, disolventes, organofosforados.
2.- Edema pulmonar no              Salicilatos, antidepresivos tricíclicos, barbitúricos, opiáceos, CO,
    cardiogénico                   gases irritantes, cianuro, hidrocarburos, organofosforados,
                                   etilenglicol, fenciclidina, paraquat.
C.- OFTALMOLÓGICOS
1.- Miosis                         Opiáceos, barbitúricos, alcohol, benzodiacepinas, fenotiazinas,
                                   organofosforados, clonidina, fenciclidina, nicotina, prazosina,
                                   antiglaucoma tópicos.
2.- Midriasis                      Cocaína, anfetaminas, barbitúricos, antidepresivos tricíclicos,
                                   teofilina, anticolinérgicos, simpaticomiméticos, sind. abstinencia,
                                   carbamacepina, depresión del SNC.
3.- Nistagmo                       Barbitúricos, etanol, opiáceos, depresores del SNC, fenitoína,
                                   fenciclidina, carbamacepina, primidona.
D.- METABÓLICOS
1.- Acidosis metabólica            Salicilatos, etilenglicol, metanol, etanol, isoniazida, hierro, CO,
                                   cianuro, fenformina, paraaldehido.

2.- Hipertermia                    Fenotiazinas, anfetaminas, anticolinérgicos, salicilatos,
                                   antidepresivos tricíclicos, neurolépticos.
3.- Hipotermia                     Barbitúricos, fenotiazinas, alcohol, opiáceos.
E.- MUSCULARES
1.- Rabdomiolisis                  Cocaína, opiáceos, antidepresivos tricíclicos, etanol,
                                   benzodiacepinas.
2.- Rigidez                        Haloperidol, estricnina, feniciclina.
3.- Distonías                      Fenotiazinas, haloperidol, antidepresivos tricíclicos,
                                   difenilhidantoína, fenciclidina, metales pesados.
4.- Fasciculaciones                Organofosforados.
5.- Parálisis                      Organofosforados, botulismo, carbamatos, curarizantes

Tabla 52.2.- Signos y síntomas en las intoxicaciones.



Página 482
INTOXICACIONES Y SOBREDOSIFICACIONES


El paciente, si no está en situación estable y es imprescindible la exploración
radiológica, se trasladará a rayos en compañía del médico responsable.

III. TRATAMIENTO
A. ACTITUD INICIAL
El tratamiento inicial debe estar orientado a mantener al paciente con vida
antes de intentar eliminar el tóxico.
- El paciente se ubicará en la sala de paradas o en observación, según la situación
  clínica. Se monitorizará de forma continua ECG, TA, saturación O2 y diuresis.
- Glucemia medida con reflectómetro.
- En caso de parada cardiorrespiratoria se establecerán las maniobras de RCP.
- Asegurar que la vía aérea es permeable y la ventilación y oxigenación son adecuadas
  (en caso necesario se pone cánula de Guedel, uso de ambú o intubación
  orotraqueal).
- Mantenimiento de una situación hemodinámica adecuada y control de las arritmias.
- Valorar el nivel de conciencia (Escala de Glasgow).
- Control de las convulsiones: solo se tratan en caso de episodios repetidos o de status
  ya que los anticonvulsivantes pueden potenciar la depresión del SNC. Pueden precisar
  tratamientos especiales como por ejemplo. Piridoxina en las inducidas por isoniazida,
  hemodiálisis en las inducidas por litio o salicilatos, etc.
- Corrección de las alteraciones hidroelectrolíticas, metabólicas o de temperatura.
- Obtener información sobre el tóxico. Si existe duda de su toxicidad o sobre su
  tratamiento llamar al centro de toxicología.
- Considerar si hay un antídoto, y si es necesario usarlo.
- Considerar si hay que tomar medidas para evitar la absorción del tóxico.
- Considerar si se deben solicitar algunas pruebas toxicológicas de urgencia.
- Instaurar un programa de asistencia continuada.
- Considerar si es posible o necesario forzar la eliminación del tóxico.
- Cursar analítica y canalizar una vena periférica para medicación y fluidoterapia.
Criterios de ingreso en UCI
En los casos descritos a continuación se comunica con el médico responsable de UCI
para valorar ingreso en esta unidad.




                                                                              Página 483
INTOXICACIONES Y SOBREDOSIFICACIONES


1) Intoxicación grave en la que hay coma, depresión respiratoria, necesidad de
   ventilación mecánica, shock, arritmias o alteración de la conducción cardiaca, EAP,
   hiper–hipotermia y/o convulsiones.
2) Dosis letal del tóxico.
3) Necesidad de medidas especiales (por ej. Hemodiálisis).
4) Nula respuesta al tratamiento convencional.
5) Existencia de patología previa que agrava la intoxicación.
En los pacientes en coma o alteración de conciencia y con sospecha de
intoxicación de causa no conocida se puede iniciar el tratamiento con:
   - Si hay hipoglucemia tratamiento específico.
   - Naloxona® 2 amp (0,8 mg) i.v. . Se valora respuesta y la dosis se puede repetir
     cada 3 min., hasta un máximo de 10 mg.
   - Anexate® (flumacenil) 5 cc = 0,5 mg i.v. . Se valora respuesta y la dosis se
     puede repetir cada 3 min., hasta 2 mg (20 cc).
   - Si se sospecha etilismo: Tiamina (Benerva®) 100 mg i.m.
   - Seguir las recomendaciones expuestas en la actitud inicial.


B. PREVENCIÓN DE LA ABSORCIÓN DEL TÓXICO:
Vía de entrada respiratoria, se procede a poner O 2, y si es preciso soporte ventilatorio.
Vía de entrada cutánea, se procede a lavar al paciente con agua y jabón.
Vía de entrada oftálmica, tras contacto con cáusticos o irritantes lavar el ojo con suero
fisiológico durante 20–30 minutos.
Vía de entrada digestiva: Aproximadamente en el 90% de los casos la vía oral es la
puerta de entrada del tóxico.
   TÉCNICAS DE EXTRACCIÓN DIGESTIVA (EVITAN LA ABSORCIÓN DEL
   TÓXICO)
   1. Vaciado gástrico
       Indicaciones
       - Si se ha ingerido una cantidad peligrosa de un producto peligroso.
       - Si han transcurrido menos de 4 horas tras la ingesta; excepto en enlenteci-
         miento del vaciado gástrico (P. ej.: anticolinérgicos, antidepresivos tricíclicos,
         fenotiazinas, salicilatos, digitálicos).
       - Si se va a administrar carbón activado será preciso colocar una sonda
         nasogástrica.



Página 484
INTOXICACIONES Y SOBREDOSIFICACIONES


Contraindicaciones:
- Ingesta de corrosivos álcalis o ácidos.
- Ingesta de destilados de petróleo, parafinas o queroseno.
- Lesiones esofágicas o cirugía gastrointestinal reciente.
- Pacientes en coma o que puedan estarlo en breve
a) Sonda nasogástrica (SNG), lavado gástrico y aspiración
   En coma o depresión profunda del SNC poner SNG tras intubación traqueal.
   Se hará lavado gástrico hasta que el contenido que salga por SNG sea
   claro y sin restos.
   Se debe colocar al enfermo en decúbito lateral izquierdo y en
   Trendelenburg.
b) Inducción del vómito
   Es el método de elección en pacientes pediátricos, ante la negación del
   paciente al lavado gástrico y en pacientes psiquiátricos en los que no se
   puede colocar SNG.
   Se administra jarabe de ipecacuana una dosis de 30 cc en adultos y niños
   mayores de 4 años diluido en 200 cc de agua o zumo. En niños menores de
   4 años 10-15 cc diluido en agua o zumo.
   Si no hay vómito se puede repetir una dosis mas a los 20-30 minutos de la
   primera y si no hay efecto proceder al lavado gástrico para eliminar tóxico e
   ipecacuana.
   Estaría contraindicado en gestantes y en niños menores de 6 meses.
c) Carbón activado:
   Absorbe gran cantidad de sustancias, siendo más eficaz en las primeras
   horas tras la ingesta .
   DOSIS:
   La primera dosis es de 50 gr. diluido en 300 cc de agua en adultos. En
   niños 1 g/Kg peso diluido en agua.
   Se deben repetir de dos a diez dosis más a intervalos de 2 - 4 horas
   porque :
   - Disminuye la absorción de tóxico que queda en intestino.
   - Aumenta la excreción de los tóxicos que tienen circulación enterohepática:
     (barbitúricos, antidepresivos tricíclicos, digoxina, glutetimida,
     carbamacepina, cocaína, fenitoína, isoniazida, teofilina, amanita

                                                                    Página 485
INTOXICACIONES Y SOBREDOSIFICACIONES


             phalloides, etc.).
          La segunda y sucesivas dosis serán de 25 gr. en 150 cc de agua en adultos
          y 0,5 gr./Kg peso en niños diluido también en agua.
          Tras administrar el carbón activado, se pinza la SNG para evitar que refluya
          hacia el exterior. Hay que tener en cuenta que el carbón activado inactiva la
          acetilcisteína por vía oral y al jarabe de Ipecacuana.
          Indicación: Intoxicación por Carbamacepina, Digitálicos, Fenilbutazonas,
          Antidepresivos Tricíclicos, Paracetamol, Teofilina, Difenilhidantoína,
          Barbitúricos, Isoniacida, Salicilatos y algunos otros. Es una de las medidas
          más eficaces e inocuas para evitar la absorción de casi todos los tóxicos
          salvo algunas excepciones.
          No es eficaz en las ingestas de Acetilcisteína, cianuro, cáusticos,
          ciclosporina, DDT, etanol, etilenglicol, hierro, ipecacuana, litio, malatión,
          metanol y derivados del petróleo.
          Contraindicación: Está contraindicado en ingestas de cáusticos por no ser
          eficaz e interferir en la endoscopia.
       d) Catárticos
          Su principal uso es para evitar el estreñimiento por carbón activado, aunque
          también aceleran el transito intestinal y la eliminación del tóxico.
          Pauta: Sulfato sódico o magnésico 30 gr. en 250 ml de agua/4 horas
          (máximo 3 dosis).
       e) Eliminación endoscópica o quirúrgica
          Indicada en conglomerados de pastillas, cuerpos extraños (paquetes de
          estupefacientes) y cantidades potencialmente letales de metales pesados.
C. CONTRARRESTAR         LA    ACCIÓN      TÓXICA.     USO     DE    ANTÍDOTOS       Y
   ANTAGONISTAS.
La diferencia entre, antagonistas y antídotos es que los antagonistas actúan
restaurando la función dañada que ha provocado un tóxico y los antídotos actúan
sobre el tóxico, neutralizándolo o facilitando su eliminación. Normalmente se
confunden y por error se denominan a todos antídotos. Los antídotos y antagonistas,
en teoría, deberían ocupar un lugar preferente en el tratamiento de las intoxicaciones
agudas. (Ver tabla 52.3)
Consideraciones:
   - La administración de antídotos frente a algunas intoxicaciones puede producir una
     mejoría espectacular, incluso vital.




Página 486
INTOXICACIONES Y SOBREDOSIFICACIONES


                  TÓXICO                            ANTIDOTO o ANTAGONISTAS
Interacción a nivel de receptor (antagonistas)
Colinérgicos                               Atropina
Anticolinérgicos (acción central)          Fisostigmina (Anticholium® )
Anticolinérgicos (acción periférica)       Neostigmina
Dicumarínicos                              Vitamina K1 (Fitometadiona)
Benzodiacepinas                            Flumazenilo (Anexate® )
β-bloqueantes                              Glucagón, Isoprenalina, Salbutamol
Opiáceos                                   Naloxona
Isoniazida                                 Piridoxina (Benadon® )
β-adrenérgicos                             Propranolol (Sumial® )
Heparina                                   Protamina
Contrarrestan la inhibición de sistemas enzim áticos (antagonistas)
Metotrexate / Metanol                      Ácido Folínico
Insecticidas organofosforados              Obidoxima (Toxogonin® ), Atropina
Compiten en la formación de metabolitos tóxicos (antagonistas)
Metanol, etilenglicol                      Etanol
Paracetamol                                N-acetilcisteína (Fluimucil® )
Reducción de la metahemoglobina a hemoglobina (antagonistas)
Tóxicos metahemoglobinizantes              Azul de metileno
Quelantes (antídotos)
Fe, Al                                     Desferroxamina (Desferin® )
Pb                                         Dimercaprol ® (BAL), EDTA, Penicilamina
                                           (Sufortanon )
Cu                                         EDTA (Complexcal® ), Penicilamina
                                           (Sufortanon® )
Cianuro                                    EDTA Co (edetato dicobáltico) (Kelocyanor® )
Cobalto                                    EDTA (Complexcal® )
Oro                                        Dimercaprol (BAL), Penicilamina (Sufortanon® )
Hg                                         Dimercaprol (BAL)
Zn                                         EDTA (Complexcal® )
Acción inmunofarmacológica (antídoto)
Digoxina                                   Fab antidigoxina
Mordedura de serpiente                     Suero Antiofídico
Toxina botulínica                          Suero Antibotulínico
Aporte de sustancia depleccionada
Insulina, ADO                              Glucosa
Calcioantagonistas, Oxalatos, fluoruros, Gluconato cálcico (Calcium Sandoz® )
Mg
Otras acciones
Cloroquina                                 Diazepam (Valium® )
Amanitas                                   Silibina (Legalon SIL® )
“Antídotos” de acción local digestiva
Cáusticos                                  Agua albuminosa
Yodo                                       Almidón
Talio                                      Azul de Prusia
Oxidante (Ph, CN, opiáceos, Estricnina)    Permanganato potásico
Sales de Ba                                Sulfato Magnésico
Tabla 52.3.- Antídotos y antagonistas agrupados según su mecanismo de acción.
Nota: Los antagonistas actúan restaurando la función dañada y los antídotos actúan sobre el
tóxico.

                                                                                   Página 487
INTOXICACIONES Y SOBREDOSIFICACIONES


   - La disponibilidad de antídotos es muy limitada, pues existen pocos tóxicos de los
     que se disponga de un antídoto específico (5-10% de la totalidad de casos).
   - Siempre que exista, ocupa un lugar preferente en el tratamiento de la intoxicación
     aguda.
Su utilización debe basarse en la clínica del paciente. Y no deben ser olvidados los
efectos indeseables que algunos antídotos pueden presentar.
D. INCREMENTO EN LA ELIMINACIÓN DE LOS TÓXICOS ABSORBIDOS
1. Depuración renal:
Incrementando el filtrado glomerular del tóxico y disminuyendo la absorción tubular del
tóxico manipulando el pH.
Está indicada en intoxicaciones graves en las que el tóxico o su metabolito activo se
elimina prioritariamente por vía renal.
Contraindicaciones: Insuficiencia renal orgánica con creatinina mayor de 3,5 mg/100
ml, insuficiencia cardiaca (Controles hemodinámicos), edema pulmonar, shock.
La diuresis forzada ácida aunque es eficaz en algunas intoxicaciones ha dejado de
usarse debido al riesgo de desarrollar fracaso renal agudo y rabdomiolisis.


Restablecer volemia adecuada con: 1.000 ml de Glucosado 5% + 500 ml salino 0.9%
+ ClK (en función de la kaliemia) a pasar todo en una hora.
Continuar según el tipo de diuresis deseada con:

DIURESIS FORZADA NEUTRA (*)
500   ml de fisiológico 0.9% + 10 mEq ClK
                                                                Se pasa siguiendo
500   ml de glucosado 5% + 10 mEq ClK
                                                                esta secuencia en 4 h.
500   ml de fisiológico 0.9% + 10 mEq ClK
                                                                (*)
500   ml manitol 10%

DIURESIS FORZADA ALCALINA (*)
                                                                Se pasa siguiendo
500   ml de bicarbonato 1/6 M
                                                                esta secuencia en 4 h.
500   ml de glucosado 5% + 10 mEq ClK
                                                                (**)
500   ml de fisiológico 0.9% + 10 mEq ClK
500   ml manitol 10% + 10 mEq ClK

Tabla 52.4.- Pauta para diuresis forzada.
(*) Hay que conseguir una diuresis de 300–500 ml/h. (3–5 ml/Kg/h.).
(**) Si no se consigue subir el pH de 7,5 añadir un bolo de 20–30 ml de bicarbonato 1
molar.




Página 488
INTOXICACIONES Y SOBREDOSIFICACIONES


Controles necesarios:
       Previos a la diuresis forzada: Sangre (Na, k, Creatinina, pH); orina (pH), sonda
       vesical, valorar presión venosa central.
       Durante la diuresis forzada: Balance hídrico cada 4 horas; sangre (Na, K, pH
       cada 8 horas); orina (pH horario). Si el balance hídrico es positivo, es decir no
       se consigue la diuresis deseada, poner furosemida (Seguril® ) hasta conseguir la
       diuresis deseada.


D.F. Neutra                 D.F. Ácida                       D.F. Alcalina
Litio                       Anfetaminas                      Barbital
Amanita Phalloides          Quinina                          Fenobarbital
Paraquat                    Quinidina                        Salicilatos
Talio                       Fenciclidina                     Metotrexate
Bromo                       Diclorfenoxiacético              Isoniazida
                            Biguanidas                       Flúor
                            Estricnina
                            Isoniazida
Tabla 52.5.- Tóxicos en los que la diuresis forzada (D.F.) es de utilidad.


2. Depuración extrarrenal
Las técnicas de depuración extrarrenal son:
         - Hemodiálisis.
         - Hemoperfusión
         - Plasmaféresis
         - Exanguinotransfusión
La depuración extrarrenal se realiza cuando el efecto del tóxico se relaciona con su
concentración plasmática y cuando la extracción representa un incremento significativo
sobre la eliminación metabólica o renal.
Indicaciones
* Clínicas:
         - Intoxicación severa y situación grave a pesar de las medidas adoptadas .
         - Deterioro progresivo a pesar de las medidas adoptadas.
         - Aparición de complicaciones graves (Sepsis, distress,..)
         - Aparición de insuficiencia hepática o renal


                                                                             Página 489
INTOXICACIONES Y SOBREDOSIFICACIONES


* Características del tóxico:
        - El tóxico o su metabolito activo tiene las características apropiadas para ser
          extraídas por estas técnicas.
        - La dosis o el nivel sanguíneo deben ser potencialmente letales.
        - Efecto tóxico relativamente tardío y grave (Paraquat, metanol....)
Hemodiálisis: Indicación urgente en intoxicación por etilenglicol o metanol con
acidosis y trastornos neurológicos, otras indicaciones frecuentes son las intoxicaciones
graves por salicilatos, teofilina, litio y barbitúricos de acción larga.
Hemoperfusión : Permite depurar sustancias liposolubles, de alto peso molecular y
con gran unión a proteínas.
Plasmaféresis: Puede ser útil en intoxicaciones por digitálicos y hormonas tiroideas.
Exanguinotransfusión: Útil en metahemoglobinemia y hemólisis tóxica.




          TÓXICO                      CONCEN.                       TÉCNICA
                                    PLASMÁTICA
BARBITÚRICOS
         Acción larga                  10 mg/dl            HEMODIAL./HEMOPERFUS.
         Acción media                   5 mg/dl            HEMOPERFUSIÓN
         Acción Corta                   5 mg/dl            HEMOPERFUSIÓN
CARBAMACEPINA                          60 mg/ml            HEMODIÁLISIS
ETANOL                                   4 gr/l            HEMODIÁLISIS
ETILENGLICOL                           0,5 gr/l            HEMODIÁLISIS
LITIO                                  3 mEq/l             HEMODIÁLISIS
METAHEMOGLOBINIZANTES               MetaHb > 40%           EXANGUINOTRANSFUSIÓN
METANOL                                 0,5 gr/l           HEMODIÁLISIS
PARACETAMOL                            20 mg/dl            HEMODIAL./HEMOPERFUS.
PARAQUAT                               0,1 mg/dl           HEMOPERFUSIÓN
SALICILATOS                            80 mg/dl            HEMODIÁLISIS
TEOFILINA                               6 mg/dl            HEMODIAL./HEMOPERFUS.
Tabla 52.6.- Ejemplos fármacos/concentración plasmática/depuración extrarrenal.




Página 490
INTOXICACIONES Y SOBREDOSIFICACIONES


IV. VALORACIÓN PSIQUIÁTRICA Y MEDIDAS LEGALES:
Se debe requerir la valoración psiquiátrica para evaluar el riesgo de suicidio y la
indicación o no de ingreso psiquiátrico.
No olvidar que la intoxicación puede entrañar problemas legales por lo que hay que
valorar la información al Juez mediante un parte de lesiones.


V. DESTINO DEL PACIENTE
Si tras la estabilización no hay criterios de ingreso psiquiátricos ni médicos, alta a su
domicilio.
Si tras la estabilización hay criterios médicos de ingreso, ingreso en medicina interna.
Si tras la estabilización predominan los criterios psiquiátricos de ingreso, ingreso en
Psiquiatría.
Si cumple criterios de ingreso en UCI, Ingreso en UCI.


2. INTOXICACIONES           Y     SOBREDOSIFICACIONES             FRECUENTES        POR
   FÁRMACOS


I. FÁRMACOS PSICOTROPOS


A. BENZODIACEPINAS

Son las intoxicaciones más frecuentes, la gravedad de la intoxicación aumenta en
ancianos, en niños pequeños, en OCFA, en hepatopatías, según la potencia hipnótica
de las benzodiacepinas (BZD), cuando se asocian a alcohol y otros depresores del SNC.
No obstante la intoxicación por estos fármacos tiene una tasa de mortalidad muy baja.
Son fármacos de absorción rápida y síntomas precoces, sus metabolitos se eliminan por
vía renal.
1. Clasificación
   BZD de acción corta (3-13 h), como midazolam, triazolam, brotizolam, ketazolam,
   alprazolam, oxazepan, lorazepam, lormetazepam, temazepam, clotiazepam.
   BZD de acción prolongada (20 – 100 h), como diazepam, clordiacepóxido,
   clonazepam, flurazepam, cloracepato dipotásico, nitrazepam, bromazepam,
   quazepam, medazepam, halazepam, flunitrazepam, camazepam, clobazam,
   pinazepam.


                                                                              Página 491
INTOXICACIONES Y SOBREDOSIFICACIONES


2. Dosis Tóxica: La dosis tóxica en el adulto es de más de 500 mg para la mayor
   parte de las BZD.
3. Clínica: Fundamentalmente trastornos de conciencia y depresión respiratoria, que
   puede llegar al coma, hipotensión arterial y pupilas que tienden a la miosis.
4. Tratamiento
   a) Actitud inicial y medidas generales en intoxicaciones.
   b) Tratamiento evacuador: SNG y lavado gástrico. Carbón activado.
   c) La depuración renal y extrarrenal no es efectiva
   d) Antídoto: FLUMAZENILO (ANEXATE® ), es un agonista                  competitivo y
      específico de la BZD.
       Tiene una vida media corta (1-3 h), con metabolismo a nivel hepático. Está
       indicado como actitud terapéutica, para mejorar el estado de conciencia y la
       ventilación, y como actitud diagnostica (en coma de etiología no filiada). Su
       acción se manifiesta entre 1–5 minutos.
       Posología: administrar (0,3 mg) en 15 sg. i.v. Se puede repetir la dosis 3
       ml/minuto hasta un máximo de 2 mg (20 ml).
       Si reaparecen los síntomas mantener perfusión continua con bomba de
       perfusión con un ritmo de 0,1-0,4 mg/h. en glucosado o fisiológico (Se puede
       alcanzar de ser necesario hasta 1 mg/h.)
                  2,5 mg (25 ml) en 475 ml de Glucosado al 5%
                  1 ml = 5 mg = 60 mgotas (20-80 ml/h = 0,1-0,4 mg/h.)
   e) Actitud tras la administración de Flumazenilo
       1) El paciente se despierta: Se hace tratamiento evacuador y sintomático, se
          mantiene en obse rvación hospit alaria y si precisara se pone perfusión
          continua con flumacenil.
       2) El paciente no se despierta: Sospechar intoxicación por otros tóxicos o
          complicaciones (Estudio de otras causas de coma). Hay que garantizar el
          mantenimiento de las constantes vitales, reevaluar el diagnóstico de
          intoxicación por BZD, tratamiento sintomático y evacuador (SNG y carbón
          activado).
f) Las intoxicaciones aisladas se consideran benignas, no suelen producir mucha
   alteración de conciencia ni depresión respiratoria. Se realizará evacuación del tóxico
   (lavado gástrico), control de evolución durante 6–8 h y valoración psiquiátrica.
   Pudiéndose dar al paciente de alta salvo que tenga criterios psiquiátricos de
   ingreso.



Página 492
INTOXICACIONES Y SOBREDOSIFICACIONES


B. ANTIDEPRESIVOS
Es la segunda causa de intoxicaciones.
1. Clasificación y características
a) Inhibidores no selectivos de la recaptación de aminas
     - Tricíclicos:   Amitriptilina,     clorimipramina,     desimipramina,    doxepina,
       lofepramina, nortriptilina, imipramina, trimipramina.
     - No tricíclicos: Amineptina, amoxapina, dosulepina, etoperidona, meproptilina,
       mianserina, pirlindol, trazodona, viloxacina.
b) Inhibidores selectivos de la recaptación de serotonina (ISRS) : Citalopran,
   fluoxetina, paroxetina, sertralina, fluvoxamina.
c) Inhibidores selectivos de la recaptación de serotonina y noradrenalina:
   Venlafaxina.
d) Noradrenérgicos y serotoninérgicos específicos (NaSSA): Mirtazapina.
e) Inhibidores selectivos y reversibles de la monoaminooxidasa (MAO):
     - IMAO A: Moclobemida, Clorgilina.
     - IMAO B: Deprenilo
f) Inhibidores no selectivos e irreversibles de la MAO:
     - Derivados hidracínicos: Fenelcina, iproniacida, isocarboxacida, nialamida.
     - Derivados no hidracínicos: Tranilcipromina, pargilina.
g) Otros fármacos: L-5 hidroxitriptófano
La clínica y el tratamiento es similar en todos los antidepresivos (AD), salvo en los
IMAO; en las intoxicaciones por ISRS, hay menos cardiotoxicidad y las complicaciones
suelen ser más leves que en los AD clásicos.
Actúan inhibiendo la recaptación presináptica de noradrenalina, serotonina y dopamina,
tiene un efecto alfa – bloqueante a nivel periférico, tiene efecto anticolinérgico a nivel
central y periférico, efecto anti-H1 y efecto quinidin-like estabilizando de forma
inespecífica las membranas, dando lugar a su principal problema que son los trastornos
cardíacos.
Suelen tener absorción lenta (2–12 h) y sufren circulación enterohepática, su vida
media está entre 16–80 h.
La dosis tóxica en adultos es de 0,5 g y de 5 mg/Kg en niños. Se suelen producir
alteraciones ECG con dosis mayores de 1 gr. en adultos y de 10 mg/Kg en niños. La
dosis potencialmente letal es de 1,5 gr. en adultos y de 20 – 25 mg/Kg en niños.



                                                                              Página 493
INTOXICACIONES Y SOBREDOSIFICACIONES


2. Clínica:
Suele iniciarse con agitación, seguida de alteración del nivel de conciencia y coma en
ingestas importantes. En intoxicaciones con altas dosis hay depresión del SNC,
cardiotoxicidad y con bajas dosis efectos anticolinérgicos.
a) Anticolinérgica: Piel seca y caliente, retención urinaria, estreñimiento (íleo),
   sequedad de mucosas, visión borrosa, nistagmus, midriasis hiporreactiva,
   mioclonías, febrícula, taquicardia sinusal, demencia atropínica (desorientación,
   agitación y delirio).
b) Respiratoria: Depresión respiratoria, neumonía por aspiración, atelectasia y de
   forma excepcional EAP y distress respiratorio.
c) Neurológica: Estupor y mas raro coma profundo, piramidalismo, tono muscular
   normal o aumentado, temblores y mioclonías, de forma ocasional convulsiones (La
   amoxapina produce con frecuencia crisis recurrentes).
d) Cardiológica: Hipotensión por efecto alfa-bloqueante (signo de gravedad), por
   efecto quinidin-like prolongación de PR y QT, ensanchamiento QRS, aplanamiento o
   inversión onda T, descenso ST, bloqueo de rama, bloqueo AV o asistolia (un QRS >
   100 ms es un índice de cardiotoxicidad, de riesgo de convulsiones y de intoxicación
   grave). También pueden aparecer ESV, EV, TV y puede existir acción inotropa
   negativa.
3. Tratamiento (Similar para los AD y para otros anticolinérgicos).
a) Mantener constantes vitales.
b) Protocolo y actitud inicial de intoxicaciones (Monitorización ECG, TA, SatO2 y
   diuresis).
c) Tratamiento evacuador (vaciado gástrico y carbón activado). El tratamiento
   depurador no es efectivo (ni el renal ni el extrarrenal).
d) Tratamiento sintomático :
   1) Convulsiones: Si son aisladas y de corta duración no se tratan.
       En convulsiones repetidas y/o prolongadas diacepam i.v. (10 mg diluido en 100
       ml de solución salina fisiológica (SSF) a 2 mg/min. hasta ceder crisis). (Valium®
       1 amp = 2 ml = 10 mg).
       Si no ceden Fenobarbital 15 – 20 mg/Kg i.v. o fenitoína 15 mg/Kg en 30 min.
       (en 500 ml de SSF).
       Es útil la alcalinización con Bicarbonato 1M (100 – 200 ml en 20 minutos => 1 –
       3 mEq/Kg i.v.).
   2) Tratamiento de las alteraciones hidroelectrolítica y de la retención
      urinaria (pueden presentar acidosis metabólica e hipokaliemia).


Página 494
INTOXICACIONES Y SOBREDOSIFICACIONES


   3) Arritmias, bloqueos, ensanchamiento QRS e hipotensión arterial:
       De forma inicial alcalinizar (ver anterior “convulsiones”) manteniendo pH en
       sangre entre 7,45 – 7,5 con dosis repetidas de bicarbonato si es preciso.
       Si persiste TV o arritmias ventriculares Lidocaína 1 mg/Kg peso en bolo seguido
       de perfusión a 2 – 4 mg/min. Si persisten arritmias ventriculares y bajo gasto
       cardioversión.
       Si persiste hipotensión con bajo gasto tras la alcalinización se pauta
       Dobutamina.
       En bloqueo AV marcapasos y en parada CR reanimación prolongada.
       Debe evitarse el uso de Digoxina, Beta – bloqueantes y antiarrítmicos del grupo
       Ia (quinidina, procainamida, disopiramida).
   4) Fisostigmina (Anticholium® amp 2 mg/5 ml): Dosis en adultos dosis inicial
      de 0,5 mg i.v. a pasar en 2 min., que puede repetirse cada 5’ hasta un total de
      2 mg. Puede usarse en clínica anticolinérgica grave y en coma no filiado con
      sospecha de intoxicación por AD. Está contraindicado si existen arritmias. Su
      efecto dura 30 – 60 min. Actúa en 5 – 10 min. disminuyendo la frecuencia
      cardiaca y recuperando consciencia.
e) Antídoto: No existe.
4. Pronóstico: Es bueno con tratamiento aunque tiene una mortalidad entorno al
   1%. El coma, las arritmias y las alteraciones de conducción mejoran en 12 horas,
   el delirio y las alucinaciones pueden persistir varios días .
5. Criterios de ingreso – alta:
   En pacientes asintomáticos y sin alteraciones ECG se realizará lavado gástrico y
   carbón activado pudiendo ser dados de alta por parte médica en 12 – 24 h (tras
   valoración psiquiátrica).
   El resto de pacientes deben ingresar en planta o UCI según su situación clínica.


C. ANTIDEPRESIVOS (IMAO)
Es una intoxicación p oco frecuente, se produce intoxicación grave con ingestas
superiores a 2 mg/Kg y potencialmente letal con ingestas superiores a 4 mg/Kg.
1. Tratamiento:
a) Medidas iniciales, lavado gástrico y carbón activado.
b) Tratar las convulsiones con diacepam o fenobarbital (Ver intoxicación por AD)




                                                                          Página 495
INTOXICACIONES Y SOBREDOSIFICACIONES


c) Hipotensión: Posición de Trendelemburg, volumen y si es imprescindible
   Dopamina a dosis bajas (inicio 1 – 2 µgr/Kg/min.).

d) HTA: Nifedipino o Nitroprusiato
e) Hipertermia: Es similar al síndrome de hipertermia maligna, Se trata con
   Paracetamol i.v. y medidas físicas de enfriamiento. Se puede utilizar cuando no
   disminuye la temperatura y la clínica es como el síndrome de hipertermia maligna
   Dantrolene 2,5 mg/Kg i.v. cada 6 horas.
f) No son efectivas las técnicas de depuración renal ni extrarrenal.
2. Precauciones: Pueden aparecer crisis de HTA tras uso de IMAO,
   simpaticomiméticos, ADT, metildopa, guanetidina o alimentos que contengan
   tiramina (quesos, vino tinto, cerveza o embutidos) incluso 5 -10 días después de
   suspender la medicación.


D. BARBITÚRICOS
La incidencia de esta intoxicación es muy baja y la mas frecuente es por fenobarbital.
1. Clasificación
   - Barbitúricos de acción corta y ultracorta (< 3 h): Secobarbital,
     pentobarbital y tiopental
   - Barbitúricos de acción intermedia (3 – 6 h): Amobarbital, butalbital y
     butobarbital.
   - Barbitúricos de acción larga (> 6 h): Fenobarbital, barbital, mefobarbital y
     primidona.
2. Dosis tóxica
   Signos de toxicidad: Niveles séricos de barbitúricos de acción larga mayores de 4
   mg/dl y de acción corta de 2 mg/dl.
   Indicación de gravedad: Niveles séricos de barbitúricos de acción larga de 10
   mg/dl y de 3,5 mg/dl los de acción corta.
   Dosis letal: Dosis mayores de 1 gr. de tiopental, 3 gr. de secobarbital 5 gr. de
   fenobarbital y 10 gr. de barbital.
   (En el hospital sólo se determinan niveles de fenobarbital).
3. Clínica
   Sistema nervioso: Lo más frecuente es la depresión del SNC, puede aparecer
   depresión respiratoria, hipotonía, hiporreflexia incluso corneal, miosis (midriasis en
   fase avanzada) y nistagmus.



Página 496
Libro urgencias
Libro urgencias
Libro urgencias
Libro urgencias
Libro urgencias
Libro urgencias
Libro urgencias
Libro urgencias
Libro urgencias
Libro urgencias
Libro urgencias
Libro urgencias
Libro urgencias
Libro urgencias
Libro urgencias
Libro urgencias
Libro urgencias
Libro urgencias
Libro urgencias
Libro urgencias
Libro urgencias
Libro urgencias
Libro urgencias
Libro urgencias
Libro urgencias
Libro urgencias
Libro urgencias
Libro urgencias
Libro urgencias
Libro urgencias
Libro urgencias
Libro urgencias
Libro urgencias
Libro urgencias
Libro urgencias
Libro urgencias
Libro urgencias
Libro urgencias
Libro urgencias
Libro urgencias
Libro urgencias
Libro urgencias
Libro urgencias
Libro urgencias
Libro urgencias
Libro urgencias
Libro urgencias
Libro urgencias
Libro urgencias
Libro urgencias
Libro urgencias
Libro urgencias
Libro urgencias
Libro urgencias
Libro urgencias
Libro urgencias
Libro urgencias
Libro urgencias
Libro urgencias
Libro urgencias
Libro urgencias
Libro urgencias
Libro urgencias
Libro urgencias
Libro urgencias
Libro urgencias
Libro urgencias
Libro urgencias
Libro urgencias
Libro urgencias
Libro urgencias
Libro urgencias
Libro urgencias
Libro urgencias
Libro urgencias
Libro urgencias
Libro urgencias
Libro urgencias
Libro urgencias
Libro urgencias
Libro urgencias
Libro urgencias
Libro urgencias
Libro urgencias
Libro urgencias
Libro urgencias
Libro urgencias
Libro urgencias
Libro urgencias
Libro urgencias
Libro urgencias
Libro urgencias
Libro urgencias
Libro urgencias
Libro urgencias
Libro urgencias
Libro urgencias
Libro urgencias
Libro urgencias
Libro urgencias
Libro urgencias
Libro urgencias
Libro urgencias
Libro urgencias
Libro urgencias
Libro urgencias
Libro urgencias
Libro urgencias
Libro urgencias
Libro urgencias
Libro urgencias

Libro urgencias

  • 1.
    MANUAL DE MEDICINA DE URGENCIA EDICIÓN, 2001. DIRECTORES: J. Fernández C. Sillero C. Torres COORDINADORES: F. Bonilla R. Calpena A. Martín-Hidalgo HOSPITAL GENERAL UNIVERSITARIO DE ELCHE UNIVERSIDAD MIGUEL HERNANDEZ
  • 2.
    MANUAL DE MEDICINADE URGENCIA EDICIÓN 2002 Hospital General Universitario de Elche. Universidad Miguel Hernández. Edita: UNIVERSIDAD MIGUEL HERNÁNDEZ Directores: J. Fernández C. Sillero C. Torres Foto portada: Javier Fernández
  • 3.
    Las pautas detratamiento y las dosis de los fármacos referidas en los diferentes capítulos, se ajustan a las comúnmente utilizadas en la actualidad pero, en todo caso, representan la opinión y la experiencia de los autores de este libro. Cuando se ha creído conveniente, y siempre bajo el criterio del autor, se citan productos comerciales de uso muy generalizado. Las dosis de estos preparados, sus indicaciones y efectos secundarios, pueden variar con el tiempo, por lo que se aconseja consultarlas con textos especializados y con las indicaciones del fabricante.
  • 5.
    “Desde luego queel devolver la salud a todos los enfermos es imposible. Esto sería mucho mejor, en efecto, que el predecir lo que va a suceder. Pero el hecho es que los hombres mueren -unos fallecen antes de llamar al médico, a causa de la violencia de su enfermedad, otros enseguida, después de haberlo llamado, algunos sobreviviendo un día, y otros un breve tiempo más-, antes de que el médico se enfrente a combatir con su ciencia contra la enfermedad que sea. Hay que conocer, pues, las características naturales de esas dolencias, en qué medida están por encima de la resistencia de los cuerpos humanos, y, al mismo tiempo, si hay algo divino en esas enfermedades... ”. Hipócrates, Prognostikón, 1.
  • 7.
    Prólogo a laEdición 2002 del “Libro de Urgencias” del Hospital General Universitario de Elche. U.M.H. Es una satisfacción para el equipo directivo el poder realizar un prólogo a esta 2ª Edición del libro de Urgencias, máxime cuando uno de sus miembros ya fue coordinador de la primera edición. La medicina es una ciencia cambiante, la primera edición se editó en 1995, y el progreso de la medicina exigía una nueva actualización. En medicina, particularmente, el “turn over” de conocimientos en muy elevado y se encuentra en fase de aceleración, como ya formularon Soja y Price, indicando que el 50% de los conocimientos médicos se hacen obsoletos en menos de 5 años. Eso exige, no sólo un importante esfuerzo personal de actualización, sino también un importante esfuerzo docente de asimilación y transmisión de la información, del que no es ajeno nuestro hospital. Es el nuestro un hospital definido como General y Universitario, aunque echamos en falta un adjetivo que es inherente a su vocación docente, que el de docente postgraduado. El que no figure es más debido a lo prolijo que resultaría el nombre del hospital, que a la realidad, que es una realidad que impregna lo cotidiano del que hacer médico y que ha sido el “leif motiv” desde su inicio. Se trata de una obra enfocada a médicos residentes y, como no, a la actualización de los profesionales del hospital. Al igual que solicitamos de los médicos residentes que se empapen de sus conocimientos, t ambién solicitamos que aprendan de él los clínicos de nuestro centro, sobre todo en una carrera, la nuestra, en la que tener que aprender no es una vergüenza que refleje falta de conocimientos, sino una necesidad de tener más. Queremos felicitar a los coordinadores de la obra por el esfuerzo editorial realizado y animarles a proseguir en un camino necesario de formación continuada. Un saludo del equipo directivo. La Dirección Hospital General Universitario de Elche ELCHE, A 28 DE JUNIO DE 2.002
  • 9.
    PRESENTACIÓN DE LAEDICIÓN DE 1996 .- Hace ya algunos años que nuestro hospital viene desarrollando la docencia de residentes de Medicina Interna y de Medicina Familiar y Comunitaria, entre otros. Con frecuencia, ellos tienen que asumir, desde muy pronto, parte de la urgencia médico-quirúrgica del hospital: La del Área de Admisión de Urgencias y la que se deriva de las plantas de hospitalización. A menudo sucede que, aparte de la inexperiencia inicial, por otro lado explicable, se ven inmersos en un sinfín de problemas derivados de las diferentes conductas que observa entre compañeros más aventajados y, también, por el desconocimiento de la idiosincrasia del propio hospital. El resultado de todo ello es la búsqueda de consuelo en uno, o varios, de los muchos manuales de urgencias que están disponibles. Estos manuales han contribuido notablemente a la formación de residentes en nuestro país y aumentado la eficacia clínica de la urgencia en los hospitales. La mayoría de estos tratados muestran un rigor científico encomiable. Sin embargo, puede ser difícil obtener, en un momento determinado, la información más útil y poder adaptarla al medio en que se trabaja, que es el nuestro. Es necesario pues, para ellos, la existencia de un protocolo de actuación que unifique criterios y facilite la labor posterior de los especialistas. Bajo la iniciativa de algunos miembros del hospital, especialmente del Servicio de Urgencias, y con el estímulo de la Comisión de Docencia, surgió hace unos dos años, la idea de realizar un pequeño manual de urgencias para nuestro hospital. La idea fundamental se basó en proporcionar, a todos los que conducen la urgencia médica, los criterios suficientes para un diagnóstico temprano y un tratamiento eficaz, cumplir con los criterios de hospitalización y ordenar el protocolo del paciente que va a ser hospitalizado. Aparte de una mejor asistencia, esto proporcionaría menos fatigas a nuestro ya sobrecargado hospital. Aunque va especialmente dirigido a los médicos residentes y a los miembros del Servicio de Urgencias, de él pueden beneficiarse todos los médicos del hospital. Muchos de los capítulos que componen este libro han sido redactados, total o parcialmente, por los médicos del Servicio de Urgencias y por residentes aventajados. Se han escogido sólo aquellos temas que implican la mayor parte de las situaciones de urgencia, adaptándolos a las características de un hospital pequeño como el nuestro, con todas sus limitaciones. Faltan, sin embargo, algunos temas de interés que no han podido ser realizados por el momento. En sucesivos años, los que tomen el relevo, tendrán la misión de aumentar el índice de capítulos. Esta primera edición consta de 41. Queremos mostrar nuestro agradecimiento a todos aquellos que, de una u otra manera, han contribuido a que salga a la luz esta primera y modesta edición. C. Sillero y F. Leyn.
  • 11.
    PRESENTACIÓN DE LAEDICIÓN 2002 .- Hace poco más de cuatro años que vio la luz la primera edición del Manual de Medicina de Urgencia de nuestro hospital y creemos que, modestamente, ha cumplido la función para la que fue diseñado: Informar de manera rápida, p ero sólida, acerca de la conducta a seguir ante las principales situaciones de la urgencia médico-quirúrgica en el Área de Urgencias y en las propias áreas de Hospitalización. Esta segunda edición quiere reflejar, en lo posible, los sensibles cambios habidos en el campo del diagnóstico y de la terapéutica en estos últimos años, adaptándolos a la urgencia médica en nuestro hospital. Por otra parte, hemos ampliado de manera significativa el número de capítulos y el número de autores. Entre los primeros, cabe destacar los dedicados a los trastornos del equilibrio ácido-base, al tromboembolismo pulmonar, al paciente politraumatizado y el referente a la transfusión sanguínea. Hemos incluido, en fin, dos capítulos no habituales en los manuales de urgencias: La urgencia odontológica en un hospital general y el dedicado al donante potencial de órganos. Queremos agradecer a todos los que, de una u otra manera, han contribuido a la confección de los capítulos de este Manual: A los coordinadores y autores de los capítulos y a todos aquellos médicos residentes que, con sus sugerencias, han hecho posible la edición revisada y ampliada de este Manual. A estos últimos va dedicada esta edición. Y por último especial agradecimiento a los Dptos. de Medicina y Cirugía de la UMH. J.Fernández, C.Sillero y C.Torres.
  • 13.
    INDICE DE CAPÍTULOS Capítulo Página 1. Reanimación cardiopulmonar. .................................................................. 19 2. Mareo y vértigo..................................................................................... 39 3. Sincope ............................................................................................... 43 4. Shock.................................................................................................. 49 5. Alteraciones del sodio y del potasio ........................................................... 67 6. Coma. Alteraciones del nivel de conciencia. ................................................ 81 7. Urticaria y angioedema. Reacción anafiláctica ............................................. 89 8. Conducta ante un paciente con disnea....................................................... 95 9. Dolor torácico..................................................................................... 101 10. El dolor abdominal............................................................................... 107 11. Atención inicial al paciente politraumatizado.............................................. 113 12. Traumatismos raqui-medulares .............................................................. 127 13. Traumatismo craneoencefálico............................................................... 135 14. Traumatismos torácicos. Asistencia urgente. ............................................. 143 15. Traumatismos abdominales................................................................... 151 16. Cefalea en el área de urgencias.............................................................. 163 17. Síndrome confusional agudo.................................................................. 173 18. Manejo del paciente epiléptico en el área de urgencias ............................... 179 19. El paciente agitado en el área de urgencias. ............................................. 187 20. Manejo del paciente con fiebre en urgencias ............................................. 195 21. Urgencias en oncología......................................................................... 199 22. Insuficiencia cardiaca ........................................................................... 215 23. Angina inestable.................................................................................. 233 24. Infarto agudo de miocardio. .................................................................. 247 25. Diagnóstico y tratamiento de las arritmias ................................................ 257 26. Hemoptisis ......................................................................................... 265 27. Enfermedad tromboembólica venosa ..................................................... 269 28. Bronconeumopatía crónica agudizada...................................................... 277 29. Conducta ante un paciente con neumonía................................................ 283 30. Asma bronquial ................................................................................... 295 31. Insuficiencia renal aguda ...................................................................... 301 32. Crisis hipertensivas .............................................................................. 311 33. Hemorragia digestiva alta...................................................................... 317 34. Urgencias hepatobiliares....................................................................... 327
  • 14.
    INDICE DE CAPÍTULOS Capítulo Página 35. Complicaciones de la cirrosis hepática......................................................335 36. Pancreatitis aguda................................................................................345 37. Manejo de la diarrea aguda en urgencias ..................................................351 38. Manejo del ictus en urgencias.................................................................357 39. Meningitis bact eriana aguda...................................................................369 40. Complicaciones metabólicas de la diabetes mellitus.....................................375 41. Patología reumatológica en urgencias.......................................................381 42. Abdomen agudo ..................................................................................393 43. Urgencias en patología anorrectal..........................................................405 44. Trombosis venosa profunda...................................................................409 45. Urgencias oftalmológicas más frecuentes..................................................413 46. Epistaxis.............................................................................................431 47. Oído doloroso y oído supurante...............................................................441 48. Urgencias odontológicas ........................................................................453 49. Urgencias dermatológicas ......................................................................461 50. Conducta ante una hematuria.................................................................469 51. Complicaciones de la litiasis renal ............................................................475 52. Intoxicaciones y sobredosificaciones: tratamiento en un servicio de urgencias ..479 53. Transfusión sanguínea..........................................................................519 54. Urgencias en adictos a drogas por vía parenteral ........................................535 55. Urgencias en el paciente con infección por VIH ..........................................541 APÉNDICES: La donación de órganos...............................................................................553 Monitorización de fármacos..........................................................................561 Recogida de muestras y valores de referencia del Laboratorio de Urgencias y Microbiología del Hospital General Universitario de Elche....................................575
  • 15.
    INDICE DE AUTORES Autor Páginas Alom J. Neurología................................................................163, 173, 179, 357 Andreu J. Cirugía......................................................................... 151, 405, 409 Arroyo A. Cirugía..................................................................151, 393, 405, 409 Asensio J.A. Cirugía .................................................................................. 151 Baeza J.V. Psiquiatría................................................................................. 187 Barceló C. Urgencias ....................................................................39, 43, 81, 95 Bonal J.A. Anestesiología ..................................................................... 113, 143 Bonilla F. Urgencias ..................................................................... 317, 327, 335 Borrás J. Residente Farmacia ................................................................ 479, 561 Cabezuelo J. Nefrología.............................................................................. 301 Calpena R. Cirugía................................................................151, 393, 405, 409 Camarero M. Psiquiatría.............................................................................. 187 Candela F. Cirugía ....................................................................... 151, 393, 405 Cansado P. Cirugía..................................................................................... 409 Carrato A. Oncología.................................................................................. 199 Carvajal R. Cirugía....................................................................... 151, 405, 409 Conesa V. Hematología............................................................................... 519 Cuesta A. Digestivo............................................................................. 317, 345 De la Fuente J.M. Odontólogo...................................................................... 453 Delgado Y. Urgencias ................................................................................. 107 Devesa P. Dermatología.............................................................................. 461 Enríquez R. Nefrología.................................................................................. 67 Escolano C. Medicina Interna................................................................ 195, 335 Escrivá B. Medicina Interna......................................................................... 375 Espinosa J. Neurología...........................................................163, 173, 179, 357 Esteban A. Unidad de Investigación .............................................................. 575 Femenía M. Urgencias ..................................................................39, 43, 81, 95 Fernández J. Alergología........................................................................ 89, 295 Ferrer R. Cirugía................................................................................. 151, 409 Gallego J. Oncología .................................................................................. 199 García-Escudero M.A. Psiquiatría.................................................................. 187 García-Gómez J. Oncología.......................................................................... 199 García-López F. Urología...................................................................... 469, 475 García-Motos C. Farmacia............................................................................ 479 García-Peche P. Cirugía................................................................. 393, 405, 409 Girona E. Digestivo.................................................................................... 351
  • 16.
    INDICE DE AUTORES Autor Páginas Godrid M. Psiquiatría...................................................................................187 Gómez A. Hematología................................................................................519 González C. Nefrología........................................................................ 301, 553 González M. Farmacia .................................................................................561 González-Tejera M. Urgencias....................................................... 39, 43, 81, 95 Guirao R. Urgencias.................................... 19, 49, 101, 215, 233, 247, 475, 479 Gutiérrez A. Digestivo .................................................................. 317, 327, 335 Gutiérrez F. Unidad de Infecciosas........................................... 195, 283, 535, 541 Hernández F. Oftalmología...........................................................................413 Ibáñez M.T. Anestesiología................................................................... 113, 143 Infante E. ORL...........................................................................................441 Jordán A. Cardiología..................................................................................257 Lacueva F.J. Cirugía............................................................................ 151, 393 Llaudes R. Médico de Familia ......................................................................... 49 Llorca S. Oftalmología.................................................................................413 López-Aguilera I. Urgencias.......................................................................... 95 López-Ramos E. Urgencias ........................................................... 39, 43, 81, 95 Maestre A. Medicina Interna................................................... 265, 269, 283, 311 Marín F. Cardiología....................................................................................519 Martín-Hidalgo A Medicina Interna.................................................. 311, 535, 541 Martí-Viaño J.L. Anestesiología.............................................................. 113, 143 Masiá M. Medicina Interna............................................................ 195, 311, 369 Matarredona J. Dermatología........................................................................461 Mendoza A. Neurocirugía..................................................................... 127, 135 Mirete C. Medicina Interna..................................................... 195, 265, 269, 283 Moltó J. Medicina Interna..................................................................... 535, 541 Mompel A. Hematología...............................................................................519 Mora A. Medicina Interna.............................................................. 195, 535, 541 Navarro A. Farmacia ........................................................................... 479, 561 Navarro F.J. Reumatología...........................................................................381 Navarro I. Neumología................................................................................277 Noguera R. Reumatología............................................................................381 Oliver I. Cirugía ................................................................... 151, 393, 405, 409 Padilla S. Medicina Interna...........................................................................369 Palacios F. Cuidados Intensivos.................................................19, 233, 247, 553 Penadés G. Medicina Interna........................................................................351
  • 17.
    INDICE DE AUTORES Autor Páginas Pérez-Gascón C. Médico de Familia ............................................................... 107 Pérez-Soto M.I. Medicina Interna.................................................................. 375 Pérez-Vicente F. Cirugía............................................................... 151, 393, 405 Peris J. Residente Farmacia ......................................................................... 561 Piedecausa M. Medicina Interna................................................................... 311 Plaza I. Neurología ...............................................................163, 173, 179, 357 Reyes A. Nefrología .............................................................................. 67, 301 Reyes F. Cardiología ........................................................................... 215, 233 Rizzo A. Análisis Clínicos ............................................................................. 575 Rodríguez-Castañares J. Médico de Familia.................................................... 479 Rodríguez-Lescure A. Oncología................................................................... 199 Romero V. Neumología............................................................................... 277 Rosique J.D. Farmacia ................................................................................ 561 Royo G. Microbiología................................................................................. 575 Ruiz J. Hematología................................................................................... 519 Sánchez-Castro P. Médico de Familia ............................................................. 101 Sánchez-de-Medina M.D. Psiquiatría.............................................................. 187 Segura J.M. Neurocirugía..................................................................... 127, 135 Sempere M.T. Urgencias .................................................................. 39, 43, 107 Sendra P. Urgencias................................................................................81, 95 Serrano P. Cirugía .............................................................................. 393, 405 Severá G. ORL.......................................................................................... 431 Shum C. Neumología.............................................................265, 269, 277, 283 Sillero C. Digestivo........................................................ 317, 327, 335, 345, 351 Sirvent A. E. Nefrología................................................................................. 67 Sirvent E. Análisis Clínico ............................................................................ 575 Sola D. Neurología................................................................163, 173, 179, 357 Tormo C. Análisis Clínicos............................................................................ 575 Torres C. Urgencias .................................... 19, 49, 101, 215, 233, 247, 475, 479 Tovar J.V. Reumatología............................................................................. 381 Vázquez N. Digestivo........................................................................... 107, 327
  • 19.
    REANIMACIÓN CARDIOPULMONAR Capítulo 1 REANIMACIÓNCARDIOPULMONAR. Palacios F., Torres C. y Guirao R. INTRODUCCIÓN En la presente edición del Manual de Urgencias recogemos las recomendaciones de consenso del International Liaison Committee on Resuscitation (ILCOR) que representa la organizaciones mundiales más importantes (incluidas la American Heart Association (AHA), la European Resuscitation Council (ERC) entre otras). La reanimación cardiopulmonar (RCP), suele presentarse esquematizada en diagramas de flujo. En un esfuerzo por evitar los diagramas complejos y múltiples, el ILCOR ha propuesto un "diagrama universal” para la reanimación cardiopulmonar avanzada (RCP-A) que resume los conocimientos que representan un inequívoco avance en las situaciones de parada cardiorrespiratoria. En el presente capítulo no se trata la RCP-A en n iños si bien entre paréntesis se indican las dosis ajustadas por Kg. DIAGRAMA UNIVERSAL PARA LA RCP-A Resume el conocimiento del tratamiento eficaz de la parada cardiaca (Ver Figura 1.1), resaltando que: - Las maniobras de reanimación cardiopulmonar se deben realizar en todas las situaciones de ausencia de pulso (con la pausa obligada para la realización de las cardioversiones). - La maniobra de desfibrilación en las situaciones de FV/TV se aplicará hasta que dejen de estar presentes. - El control de la vía aérea a ser posible se hará mediante intubación orotraqueal para proporcionar adecuada ventilación y oxigenación. - La utilización de la adrenalina será en bolos. - Se corregirán las causas reversibles. PRINCIPIOS GENERALES DE ACTUACIÓN EN EL ÁREA DE URGENCIAS Consisten en unas recomendaciones básicas: • Cuando se sospecha una parada cardiaca debe comenzarse inmediatamente el soporte vital básico (RCP-B) confirmando la presencia de parada cardiaca: Inconsciencia, ausencia de respiración y falta de pulsos en carótida, salvo que: 1. La PCR sea consecuencia de un proceso irreversible. Página 19
  • 20.
    REANIMACION CARDIOPULMONAR Parada cardiaca Diagrama de RCP- B (si indicada) Puño percusión torácica (si indicada) Monitorización/desfibrilador Diagnóstico de ritmo Comprobación de pulso FV/TV NO FV/TV Cardioversión x 3 (si es preciso) RCP 1 min. RCP 3 min. Si la RCP no es exitosa: - Comprobar la técnica de desfibrilación - Comprobar acceso venoso y tubo endotraqueal - Administrar Adrenalina cada 3 min. - Corregir causas reversibles - Valorar la administración de bicarbonato, antiarrítmicos, atropina/marcapasos. Causas potencialmente reversibles: - Hipoxia - Hipovolemia - Hiper/hipokaliemia y desórdenes metabólicos - Hipotermia - Neumotórax a tensión - Taponamiento cardiaco - Intoxicaciones - Tromboembolismo Figura 1.1.- Diagrama universal para la RCP-A (ILCOR) Página 20
  • 21.
    REANIMACIÓN CARDIOPULMONAR 2. Existan s ignos claros de muerte biológica: rigidez, livideces... La dilatación pupilar aparece 30-90 segundos después del cese de la circulación por lo que no contraindica la RCP. 3. La PCR lleve más de 10 minutos sin haberse iniciado la reanimación, excepto en caso de intoxicaciones por fármacos depresores del SNC o hipotermia. EN CASO DE DUDA INICIAR LA R.C.P. • Desde un punto de vista práctico, en las situaciones de parada cardiaca, las arritmias deben considerarse agrupadas en dos tipos: 1. Fibrilación ventricular / Taquicardia ventricular sin pulso (FV/TV sin pulso) 2. No FV/TV sin pulso. En este grupo quedan incluidas la asistolia (AS) y la disociación electromecánica (DEM). • La única diferencia en el manejo de estos dos grupos es la aplicación de la desfibrilación para los pacientes con FV/TV sin pulso. • Los restantes aspectos del manejo son similares para ambos grupos: 1. Reanimación cardiopulmonar básica, 2. Intubación traqueal, 3. Acceso venoso, 4. Administración de adrenalina y 5. Corrección de causas reversibles. REANIMACIÓN CARDIOPULMONAR BÁSICA (RCP-B) Ha de realizarse hasta que la RCP-A esté disponible. 1. Comprobación de la presencia de parada cardiocirculatoria. 2. Mantener permeable la vía aérea e iniciar la ventilación artificial, inicialmente con mascarilla y lo antes posible mediante intubación orotraqueal. 3. Si no se palpan pulsos carotídeos, tras dos insuflaciones, comenzar el masaje cardiaco. 4. A ser posible, de manera simultánea con los puntos segundo y tercero, colocar una vía venosa central o, en su defecto, periférica. Monitorizar al paciente mediante el equipo de desfibrilación. Salvo que se sospeche hipoglucemia o esté documentada, las soluciones glucosadas deben evitarse en la RCP. Página 21
  • 22.
    REANIMACION CARDIOPULMONAR REANIMACIÓN CARDIOPULMONARAVANZADA (RCP-A) INTUBACIÓN TRAQUEAL: Es una recomendación totalmente consensuada. Caso de no ser posible, en adultos, la mascarilla con ambú es una alternativa obligada. ACCESO VENOSO: Es una indicación que también tiene consenso generalizado. Si no está disponible, la adrenalina puede administrarse por vía traqueal duplicando su dosis. DESFIBRILACIÓN Se debe realizar tan pronto como se identifica una situación de FV/TV sin pulso. El nivel inicial de energía para la desfibrilación es de 200 J (2 J/Kg), 200 a 300 J (2-4 J/Kg) para el segundo choque y 360 J (4 J/Kg.) para el tercero y sucesivos. Entre paréntesis, aunque no es tema del presente capítulo, se recoge la energía para pacientes pediátricos. Llegado al tercer choque eléctrico se considerará la indicación de antiarrítmicos. ADRENALINA : La adrenalina es el fármaco alfaadrenérgico de elección. Existen discrepancias respecto a la dosis, intervalo entre dosis y la valoración opcional de dosis mayores. La dosis estándar inicial en todas las RCP para adultos es de 1 mg cada 3-5 minutos. En RCP refractarias a dosis estándar se pueden administrar dosis intermedias-altas de 2-5 mg cada 3-5 minutos. Como regla diremos que debe administrarse al menos 1 mg (0.01 mg/Kg.) cada 3 minutos. CORRECCIÓN DE CAUSAS REVERSIBLES: Particularmente, en situaciones de no FV/TV sin pulso, la causa de la parada puede ser reversible con medidas específicas. El diagrama universal del ILCOR (figura 1.1) muestra las más frecuentes a modo de recordatorio. Página 22
  • 23.
    REANIMACIÓN CARDIOPULMONAR OTROS FÁRMACOSY MARCAPASOS EXTERNO: Hacemos referencia a la consideración de empleo, muy restringida en la actualidad respecto a pasadas recomendaciones, de alcalinizantes, antiarrítmicos, atropina y marcapasos externo, naloxona y cloruro cálcico. A. El alcalinizante de elección es el bicarbonato sódico. La administración de bicarbonato se encuentra muy restringida en la actualidad. Si existe control gasométrico, se administra si el pH es menor 7.0-7.1 y el Exceso de Bases es inferior a –10. Si no existe control gasométrico, se valorará su uso en caso de RCP de 10-20 minutos de duración; así mismo se considerará su uso en situaciones de hiperpotasemia previa, de acidosis metabólica preexistente y de intoxicación por antidepresivos tricíclicos. La dosis inicial si no hay gasometría es de 1 mEq/Kg. seguida de 0.5 mEq/Kg. tras 10 minutos; dosis posteriores, según control de la gasometría, siendo el objetivo mantener el pH entre 7.3 y 7.5. Si los controles gasométricos no están disponibles adecuadamente, la administración de bicarbonato se realizará cada 10 minutos en dosis entre 25-50 mmol, mientras se mantiene la RCP. B. Utilización de antiarrítmicos: al igual que el bicarbonato, su utilización está restringida respecto a recomendaciones recientes. El fármaco de elección es la lidocaína. Ante la persistencia de la FV, se debe proceder a la administración de lidocaína por vía i.v. (1 mg/Kg) y repetir el choque con 360 J. Si persiste la FV, se repetirá la descarga de 360 J., tratando de buscar una posición diferente de las palas del desfibrilador, asegurándose que el contacto con la piel sea el idóneo, utilizando un desfibrilador distinto y probando nuevos fármacos antiarrítmicos tales como la amiodarona (300 mg por vía i.v.) o el bretilio (5-10 mg/Kg por vía i.v.). Independientemente de que deben conocerse en detalle estos fármacos, debe recordarse que el bretilio demora su acción alrededor de 20 minutos, tiempo en que hay que mantener la RCP. Si la RCP tiene éxito, el tratamiento antiarrítmico, en el entorno de la UCI, debe mantenerse durante 24 horas al menos. C. Atropina: Se valorará su utilización en las situaciones de parada cardiocirculatoria por asistolia. Al igual que la FV, su reconocimiento es inmediato en el paciente debidamente monitorizado. Sin embargo, siempre existe la posibilidad de que se trate de una FV de complejos finos que simule una asistolia. Por lo tanto, el tratamiento debe iniciarse con tres desfibrilaciones (200, 200 y 360 J.). En caso de persistir la imagen de asistolia en el monitor, se procederá de la siguiente manera: 1. Administrar adrenalina de la manera indicada, valorando una administración de dosis elevada. 2. Si persiste la asistolia tras varias dosis de adrenalina, la AHA recomienda la administración de 1 mg i.v. de atropina cada 3-5 minutos hasta un máximo de 0.04 mg/Kg, en situaciones de asistolia y disociación electromecánica. Alternativamente (recomendación de la ERC) se puede administrar la dosis t otal Página 23
  • 24.
    REANIMACION CARDIOPULMONAR de 3 mg (adultos) en bolo único; esta o pción se basa en el margen de seguridad del fármaco y el mal pronóstico de la asistolia. A los 1-2 minutos de su administración, comprobar el ritmo y la presencia de pulso. 3. Si persiste la asistolia, se reduce claramente la posibilidad de éxito de la RCP. En el caso de que aparezca en el monitor algún signo de actividad eléctrica (ondas P aisladas, algún complejo QRS), se colocará el marcapasos transcutáneo siempre que exista pulso eficaz. D. Marcapasos transcutáneo: lo referido. E. Naloxona: La situación particular de parada respiratoria por opiáceos (habitualmente, inconsciencia con bradipnea y pulsos presentes), es un diagnóstico de sospecha. En este caso, es correcta la prueba terapéutica con naloxona (0.01 mg/Kg), pudiéndose repetir la dosis cada 5 minutos. Si tras la tercera dosis no se aprecia respuesta, el diagnóstico es improbable. En caso de no disponerse de una vía central, se puede utilizar la intratraqueal (doble dosis diluida en 10 cc. de suero salino). F. Cloruro Cálcico: Si se sospecha hiperpotasemia, hipocalcemia o sobredosis de calcioantagonistas, puede administrarse cloruro cálcico. La administración de cloruro cálcico se encuentra muy restringida tanto en las indicaciones de la AHA como de la ERC. Para la AHA en las referidas situaciones recomienda 2-4 mg/Kg cada 10 minutos; por su parte la ERC restringe su valoración a la fase tardía de la disociación electromecánica OTRAS CONSIDERACIONES BÁSICAS • No obstante la tendencia a estandarizar el diseño de los equipos de monitorización- desfibrilación-marcapasos externos, el personal sanitario debe estar familiarizado con la instrumentación concreta de su entorno. La práctica de su utilización en situaciones simuladas no es sustituible por ningún otro tipo de aprendizaje. Este aprendizaje práctico incluye las técnicas de cardioversión (colocación de electrodos, aplicación de palas, progresión en el nivel de descarga, sincronización / no- sincronización, elección de derivación para monitorización). • La necesidad de un aprendizaje práctico es extensible a las técnicas de ventilación con mascarilla, intubación traqueal y acceso venoso. • La RCP no debe interrumpirse por más de 10 segundos, salvo para la maniobra de desfibrilación. • Tras la administración de fármacos (repetimos que en la actualidad su uso está muy restringido) no ha de esperarse ningún efecto antes de 1-2 minutos. Este tiempo, en el que o bviamente se mantienen las maniobras de RCP, se requiere para la circulación del fármaco. • La adrenalina se inactiva al mezclarse con el bicarbonato. Página 24
  • 25.
    REANIMACIÓN CARDIOPULMONAR • Si no se dispone de vía venosa, se puede aplicar, a través del tubo endotraqueal, adrenalina (triplicar la dosis), atropina (duplicar la dosis) y naloxona (duplicar la dosis), diluidas en 10 cc. de suero salino fisiológico. • Durante las RCP salvo sospecha u objetivación de hipoglucemia, deben evitarse las perfusiones glucosadas. • El reconocimiento de TV, FV, asistolia siendo su identificación inmediata, ha de conllevar la certeza de que el paciente está correctamente monitorizado. • La exploración del pulso central es la piedra angular de la “monitorización” del paciente en parada cardiocirculatoria. Su relevancia es particularmente evidente en situaciones de Disociación Electromecánica (DEM). • DEM: Su diagnóstico implica el considerar causas específicas e instaurar el tratamiento indicado: - Punción pericárdica en caso de taponamiento cardiaco. - Reposición de volumen en caso de hipovolemia. - Drenaje pleural en caso de neumotórax a tensión. - Tratamiento de un posible embolismo pulmonar. TRASLADO DEL PACIENTE A LA UCI TRAS UNA RCP EFICAZ Independientemente de su estado neurológico, el paciente debe ser trasladado a la UCI, garantizando la posibilidad de una adecuada RCP en caso de precisarla durante su traslado. Una vez ingresado en la UCI, se valorará su situación y estabilidad cardiorrespiratoria, tomando decisiones acerca del tratamiento a seguir. Entre tanto, lo más prudente es mantener el tubo orotraqueal y la ventilación manual con ambú y elevada concentración de oxígeno. La indicación de ventilación espontánea sólo debe realizarse una vez estabilizado el paciente y por un médico con experiencia. ORDEN DE CESE DE LAS MANIOBRAS DE RCP Se valorará individualmente en cada caso. Deben tenerse en cuenta, fundamentalmente, los siguientes factores: 1. Si es posible, el estado de salud basal del paciente. Página 25
  • 26.
    REANIMACION CARDIOPULMONAR 2. Eltiempo transcurrido en parada hasta la instauración de las maniobras de RCP adecuadas, particularmente en los casos acaecidos fuera del hospital. Ello, a condición de que la fuente de información sea fiable. 3. Se valorará la supresión de las maniobras de RCP a los 30 minutos de instauradas en los casos de asistolia y disociación electromecánica. 4. La presencia de FV a los 30 minutos de RCP indica, cuando menos, que es posible la recuperación de un ritmo eficaz mecánicamente. 5. En presencia de hipotermia, las maniobras de RCP deben mantenerse hasta que la temperatura central alcance los 36ºC y el pH y la kaliemia se normalicen. SITUACIONES DE RESUCITACIÓN ESPECIALES A. Pediatría La atención del paciente pediátrico en lo referente a los principios generales de equipo, drogas, etc., no difiere de los adultos, si bien requieren un conocimiento específico de la fisiología, anatomía y psicología junto a una experiencia pediátrica. Comentar tan sólo que con relación al paciente pediátrico, la parada cardiocirculatoria se produce en relación con hipoxia global con mucha más frecuencia que por arritmias primarias. Por tanto, con relación a estos pacientes es básico un reconocimiento y actuación precoz en las situaciones de insuficiencia respiratoria y shock, haciéndose menos énfasis en la desfibrilación precoz. Las actuaciones durante la RCP-B y RCP-A en el paciente pediátrico se recogen en el correspondiente capítulo. B. Alteraciones hidroelectrolíticas La hiperkaliemia es la alteración hidroelectrolítica que se asocia con más frecuencia a parada cardiaca. En situaciones de parada cardiocirculatoria se producen alteraciones hidroelectrolíticas que no requieren de intervención médica salvo que sean las causas primarias de la parada. En pacientes en los que se sospeche la posibilidad de alteraciones hidroelectrolíticas (pacientes con enfermedad renal, alteraciones en ECG) la objetivación mediante determinación de laboratorio y la actuación terapéutica es clave en la prevención de la parada cardiocirculatoria. La RCP-B no requiere modificaciones; en la Tabla 1.1 se resumen las actuaciones en caso de hiperkaliemia sumadas a las referidas en el algoritmo general de tratamiento de la parada cardiocirculatoria. No incluimos otras situaciones de alteración hidroelectrolítica que pueden inducir parada cardiocirculatoria por su menor frecuencia. Página 26
  • 27.
    REANIMACIÓN CARDIOPULMONAR Causas comunes Anomalías en ECG Tratamiento K+↑ Insuficiencia renal Ondas T picudas; intervalo PR Cloruro cálcico; Enf. de Addison prolongado; disminución de ondas P; bicarbonato ensanchamiento QRS; TV, FV, asistolia. Insulina + glucosa; β-agonistas i.v. o inhalados; diálisis K+↓ Diuréticos Ondas T anchas, aplanadas o Potasio Hiperaldosteronismo invertidas; depresión del segmento ST; Magnesio Emesis QRS pequeño; prolongación del Aspiración gástrica intervalo PR; ondas U prominentes; ondas P grandes Mg2+↑ Insuficiencia renal Bradicardia; bloqueo AV; asistolia Cloruro cálcico Mg2+↓ Alcoholismo Prolongación del QT; acortamiento del Magnesio Inanición ST; ondas T anchas; FV, TV, asistolia Retención urinaria Oclusión intestinal Malabsorción Ca2+↓ Hipoparatiroidismo Prolongación del QT; elevación del ST; Cloruro cálcico Pancreatitis aguda ondas T picudas o invertidas; bloqueo Insuficiencia renal AV; taquiarritmias Tabla 1.1.- Causas electrolíticas de inestabilidad cardiaca (ECG = electrocardiograma, TV = Taquicardia ventricular, FV = Fibrilación ventricular, AV = auriculoventricular). C. Intoxicaciones Las paradas cardiacas en relación con sustancias tóxicas representan la segunda causa de parada cardiaca para edades entre 18 y 35 años. En estas situaciones, la aproximación terapéutica habitual para las paradas cardiacas por cardiopatía isquémica es cuando menos insuficiente. La supervivencia se relaciona, además de con el tiempo de parada, con la dosis de tóxico. Al principio básico de restaurar la circulación/perfusión tisular y la ventilación/oxigenación, se suma la prevención de la absorción persistente del tóxico y si es posible revertir el efecto del mismo. Es obligado por tanto intentar identificar el tóxico. RCP-Básica: Se debe apartar al paciente del posible tóxico. El reanimador debe adoptar medidas de autoprotección. Página 27
  • 28.
    REANIMACION CARDIOPULMONAR RCP-Avanzada: Muchostóxicos requieren una aproximación terapéutica específica. En la Tabla 1.2 se resumen algunas de las sustancias tóxicas más frecuentemente asociadas con paradas cardiacas. Estas medidas son aplicables tanto en la situación de pre-parada, que ha de prevenirse, como durante las maniobras de reanimación como con posterioridad a las mismas. Tóxico Tratamiento Precauciones β-bloqueantes Glucagón, perfusión de adrenalina marcapasos Antagonistas del calcio Cloruro cálcico, perfusión de adrenalina Digital Anticuerpos Fab, lidocaína, fenitoína, Cloruro cálcico, antiarrítmicos magnesio clase Ia y Ic, cardioversión, fármacos inotrópicos. Antidepresivos cíclicos Bicarbonato sódico, lidocaína, magnesio Antiarrítmicos clase Ia y Ic Hidrato de cloral β-bloqueantes Fármacos inotrópicos. Cloroquina y quinina Bicarbonato sódico, adrenalina benzodiacepinas. Antihistamínicos Bicarbonato sódico, magnesio Eritromicina Teofilina β-bloqueantes, diálisis β-agonistas Cocaína Benzodiacepinas; bicarbonato sódico? β-bloqueantes Opiáceos Naloxona Organofosforados Atropina, oximas. Cianuro Nitrito sódico, thiosulfato sódico, hidroxicobalamina, EDTA. Envenenamientos Antiveneno específico Tabla 1.2.- Drogas que pueden originar parada cardiaca. D. Electroshock La corriente eléctrica produce en las víctimas un amplio rango de efectos que varían desde una sensación desagradable a la muerte por parada cardiaca. Su mecanismo de acción resulta tanto del efecto directo sobre las membranas celulares como por la acción sobre la musculatura vascular y la conversión de la energía eléctrica en energía calorífica al pasar a través de los tejidos. El calor producido depende de la ley de Ohm: J = I2RT, donde J es energía, I, intensidad, R, resistencia y T, tiempo, por lo que la mayor lesión se produce tras Página 28
  • 29.
    REANIMACIÓN CARDIOPULMONAR contactos concorrientes de alta intensidad, o contactos prolongados, y en los tejidos que ofrecen mayor resistencia al paso de la corriente (piel y hueso). El contacto con corriente alterna (la doméstica) puede causar contracturas tetánicas del músculo esquelético y favorece l aparición de un efecto sobre el corazón similar al descrito a como fenómeno R sobre T. Así mismo, puede producir un efecto cardiaco al producir un espasmo cardiaco. La causa inmediata primaria de muerte por electrocución es una parada cardiorrespiratoria: FV, asistolia o TV que aboca a FV pueden derivar de electrocuciones tanto por alto como por bajo voltaje. A su vez, el paso de corriente a través del cerebro puede provocar parada respiratoria por inhibición del centro respiratorio a nivel medular. Así mismo, puede provocar contractura tetánica del diafragma o prolongada parálisis de la musculatura respiratoria. Si la parada respiratoria persiste, puede producir la parada cardiaca hipóxica. Si bien no es posible determinar el pronóstico de recuperación de estos pacientes, dado que suele producirse en personas jóvenes las medidas de reanimación deben aplicarse incluso en los que inicialmente impresionan de fallecidos. RCP-Básica: Es fundamental cortar la fuente de corriente. Si por la ubicación de la víctima no es posible iniciar el masaje cardiaco, debe iniciarse la respiración asistida y trasladarla al suelo tan pronto como sea posible, iniciando las compresiones torácicas tan pronto como sea posible en paciente con parada cardiaca. Si existe traumatismo de cabeza o cuello, aplicar las medidas especificas durante la movilización. Se deben retirar las vestimentas que puedan causas quemaduras. RCP-Avanzada: Aislar la vía aérea tan pronto como sea posible dado que, particularmente en situaciones de quemaduras en la cara, boca y cuello, se pueden producir en muy poco tiempo alteraciones que dificulten extremadamente la intubación. Las arritmias se manejaran de la forma estándar. Tras la reanimación, debe prestarse especial atención al estado de volemia, iniciando una controlada reposición, procurando una adecuada diuresis en evitación de los efectos de una mioglobinuria. Los daños tisulares a nivel de músculo esquelético pueden precisar de una atención quirúrgica. E. Corazones denervados El corazón denervado es muy sensible a los efectos de la adenosina. Consecuent emente en dichos pacientes no se debe administrar en situaciones de taquiarritmia supraventricular y debe considerarse la utilización de agentes bloqueadores de la adenosina como la aminofilina (bolo i.v. de 250 mg) si el paciente no responde en situaciones de bradicardia al tratamiento convencional con atropina, epinefrina, electroestimulación. Página 29
  • 30.
    REANIMACION CARDIOPULMONAR F. Ahogamiento Es fundamental una adecuada RCP-Básica en el lugar del ahogamiento. Nunca debe de olvidarse la posibilidad de lesiones espinales. Es frecuente la presencia de cuerpos extraños en vías aéreas y con alta frecuencia se producen vómitos. Todo paciente resucitado de ahogamiento debe trasladarse al hospital. La RCP-Avanzada no requiere ninguna consideración especial respecto al estándar de tratamiento, si bien debe recordarse la necesidad de secar la piel en caso de realizar cardioversión. G. Hipotermia La hipotermia incrementa el tiempo de tolerancia a la parada cardiocirculatoria. La hipotermia severa provoca bradicardia y bradipnea. Es fundamental evitar los factores que puedan favorecer un persistente enfriamiento, evitar la actividad y los movimientos bruscos que facilitan la FV. Se debe intentar el recalentamiento para temperaturas corporales inferiores a 34 grados. Maniobras de aislamiento de la vía aérea, acceso i.v. o colocación de marcapasos provisionales, no deben de retrasarse. RCP-Avanzada: Caso de producirse la parada cardiaca, la reanimación no debe interrumpirse hasta se produzca la recuperación de la temperatura corporal. En esta situación, no debe intentarse el calentamiento externo. No debe olvidarse que si el paciente present a hipotermia secundaria a parada cardiocirculatoria, en este caso, la resucitación no está indicada. El corazón hipotérmico tiene una respuesta disminuida a la electroestimulación, desfibrilación, y las drogas cardioactivas pueden alcanzar niveles tóxicos. Si la temperatura es inferior a 30 grados, no deben sobrepasarse tres cardioversiones hasta que la temperatura se incremente; las dosis de medicamentos i.v. deben espaciarse respecto al estándar. Los pacientes caquécticos, malnutridos o alcohólicos deberán recibir 100 mg de tiamina i.v. H. Hipertermia La hipertermia reduce la tolerancia a la parada cardiaca. Durante la RCP-Básica debe intentarse un enfriamiento externo. Dicho intento, junto con enfriamiento interno debe realizarse durante la RCP-Avanzada. Los cuidados postreanimación deben prestar especial atención a las alteraciones hidroelectrolíticas, con particular vigilancia de la aparición de complicaciones en relación con edema cerebral y fallo mult iorgánico. Página 30
  • 31.
    REANIMACIÓN CARDIOPULMONAR I. Fallo renal Los pacientes con fallo renal presentan una extrema complejidad dado que pueden presentar una amplia variedad de alt eraciones: - Hiperkaliemia - Otras alteraciones electrolíticas. - Acidosis - Uremia - Enfermedades coexistentes como diabetes y cardiopatías. - Acumulación tóxica de medicamentos. - Sobrecarga de volumen. Es básico intentar prevenir la parada cardiaca. El electrocardiograma puede aportar datos claves cuando existe una hiperkaliemia significativa. - Intervalo PR alargado (bloqueo AV de primer grado) - Ondas P aplanadas. - Ondas T altas y picudas. - Depresión del segmento ST. - Fusión de la onda S y T. - QRS ensanchado. El tratamiento varía en función del grado de hiperkaliemia: En la tabla 1.3 se resume el tratamiento a seguir. La RCP-Avanzada se basa en el estándar referido, sumándose la administración de: - Cloruro cálcico: 5 a 10 ml i.v. de solución al 10% (50 a 100 mg) - Bicarbonato sódico: 1 mEq/Kg i.v. en bolo. No está indicado hasta que se restablezca un flujo espontáneo la utilización de insulina y glucosa. Tras la recuperación de la parada deben proseguirse según controles el tratamiento referido en la prevención de la parada. Página 31
  • 32.
    REANIMACION CARDIOPULMONAR Mecanismo Comienzo de la Duración de la Tratamiento Dosis acción de acción acción Cloruro cálcico 5-10 ml i.v. de Antagonista 1-3 min. 30-60 min. solución al 10% (50 - 100 mg) Bicarbonato sódico 1 mEq/Kg i.v. en Intercambio 5-10 min. 1-2 h. bolo Insulina + glucosa Insulina rápida 10 Intercambio 30 min. 4-6 h. (1 U. Insulina/5 g. U i.v. + 50 g. de de glucosa) glucosa. Diuresis con 40-80 mg i.v. en Eliminación Cuando comienza la Cuando termina la furosemida bolo diuresis diuresis Resinas de 15-50 g. vía oral o Eliminación 1-2 h. 4-6 h. intercambio iónico rectal más sorbitol Diálisis peritoneal o Por nefrólogo Eliminación Desde que Hasta que se hemodiálisis comienza la diálisis complete. Tabla 1.3.- Tratamiento de urgencia de la hiperpotasemia. J. Asma Las crisis severas de asma pueden conducir a diferentes formas de muerte súbita. La parada cardiaca en pacientes con crisis asmática ha sido asociada a: - Broncoespamo severo con asfixia. - Neumotórax a tensión, frecuentemente bilateral. - Arritmias cardiacas. - Utilización de agonistas adrenérgicos. - Hipotensión y bradicardia mediados por reflejos vasovagales. - Trastornos de la conducción intracardiaca, posiblemente mediada por una reacción inmune compleja. - Auto-PEEP en pacientes con ventilación mecánica. La mayoría de las muertes relacionadas con el asma se producen fuera del Hospital. El aspecto más importante en un paciente con crisis asmática es prevenir la parada (Ver el capítulo correspondiente). Si esta se produce en este tipo de pacientes, junto al estándar de RCP-Avanzada se prestará especial atención: - A la mecánica ventilatoria, valorando la aplicación de tiempos de inspiración- espiración alargados. Intubación traqueal tan pronto como sea posible. Página 32
  • 33.
    REANIMACIÓN CARDIOPULMONAR - Si se produce FV/TV, desfibrilar hasta tres veces. - Considerar la administración de fármacos como adrenalina, isoproterenol, aminofilina, sulfato de magnesio, corticoides, relajantes musculares, sedantes, albuterol vía traqueal. - Vigilar estrechamente la aparición de neumotórax, frecuent emente bilaterales. K. Anafilaxis La muerte en situaciones de anafilaxis se atribuye habitualmente a asistolia con hipoxia y deplección de volumen como causas precipitantes. En relación con la RCP-Avanzada, las dificultades de una intubación orotraqueal deben ser prevenidas con suficiente antelación. En base a la experiencia con casos no fatales, el algoritmo estándar de RCP-avanzada debe ser completado con reposición de volumen, utilización de adrenalina en rápida progresión de la dosis y simultánea administración de esteroides y antihistamínicos. L. Bradicardias La frecuencia cardiaca puede ser baja en términos absolutos o relativamente para el estado hemodinámico del paciente. En primer lugar se ha de considerar la posibilidad de una causa subyacente como hipotermia, hipoxia, hiperkaliemia, sobredosis de drogas o lesiones intracraneales. Las indicaciones de tratamiento dependen de si ha existido una pérdida de consciencia o si existe un riesgo apreciable de asistolia (antecedentes de asistolia, la presencia de Mobitz II, pausas superiores a 3 segundos, o bloqueo auriculoventricular completo con complejos QRS anchos). El bloqueo de tercer grado con complejos estrechos no es por si mismo una indicación de tratamiento, ya que en estas situaciones suele existir una razonable y estable frecuencia cardiaca. En estas situaciones, la clave es prevenir la parada cardiaca. Si se produce una pérdida de conciencia atribuible a la frecuencia del pulso, iniciar las maniobras de RCP-básica está indicado en tanto se inicia electroestimulación externa, como paso previo a la colocación de un marcapasos provisional. Se puede intentar el efecto de una dosis total de atropina (3 mg i.v.) y se considerará el uso de catecolaminas cronotrópicas (riesgo de precipitar arritmias letales) en tanto se coloca el marcapasos provisional. El acceso i.v. se debe obtener con la mayor premura posible. Si existe un riesgo de asistolia en un paciente consciente, tras la consecución de un acceso venoso, deberá implantarse un marcapasos provisional. El marcapasos externo se utilizará en caso de que la situación no deje tiempo a la colocación de un marcapasos provisional i.v. Puede administrarse atropina a dosis de 0.5 mg i.v. hasta Página 33
  • 34.
    REANIMACION CARDIOPULMONAR una dosistotal de 3 mg. Así mismo se considerará el uso de catecolaminas cronotrópicas. Si no existe un riesgo de asistolia pero el paciente presenta complicaciones hemodinámicas se recurrirá al tratamiento medicamentoso, colocándose un marcapasos provisional si la respuesta no es completamente satisfactoria. Si no hay signos adversos el paciente será manejado en base a una adecuada observación y monitorización. Si se produce la asistolia el manejo durante la RCP-Básica y la RCP-Avanzada no diferirá de la estándar. M. Taquiarritmias Nos hemos referido con anterioridad al manejo de la TV sin pulso y de la FV. Con relación a la prevención de la parada cardiaca hay una serie de recomendaciones establecidas: - Monitorización de las variables vitales. - En caso de taquicardia, es obligada la realización de un electrocardiograma convencional con fines diagnósticos. - La taquicardia sinusal, habitualmente respuesta fisiológica a situaciones de estrés, en el contexto del infarto agudo de miocardio puede ser reflejo de insuficiencia cardiaca, hipovolemia relativa e incrementa el riesgo de arritmias letales. - Las taquicardias de complejo estrecho son usualmente supraventriculares. En esta situación se recomienda cardioversión sincronizada (100-200-300- 360 J) en caso de presencia de fallo cardiaco, dolor anginoso, frecuencia mayor de 200 latidos/min. o pérdida de conciencia. En ausencia de estas complicaciones se recomiendan las maniobras vagales, siendo la adenosina la medicación de elección, sin que dejen de considerarse otras opciones terapéuticas. - Las taquicardias de complejo ancho en presencia de antecedentes de cardiopatía isquémica, suelen ser de origen ventricular. Hay tener presente que los efectos yatrogénicos de una arritmia supraventricular con conducción aberrante son poco relevantes si se trata como una taquicardia ventricular; a la inversa, los efectos yatrogénicos pueden ser muy graves. - La TV sin pulsos se trata como una FV. - En presencia de una TV con pulsos se procede a obtener un acceso venoso y a la administración de oxigenoterapia. En presencia de complicaciones (hipotensión, dolor precordial, fallo cardiaco, frecuencia cardiaca mayor de 150 latidos/minuto) deberá realizarse cardioversión sincronizada (100-200- 300-360 J). Si se tiene constancia de hipokaliemia, se procederá a su Página 34
  • 35.
    REANIMACIÓN CARDIOPULMONAR reposición y a la administración de Mg 2+ . Como antiarrítmico de elección se administrará lidocaína i.v. y en los casos refractarios se considerarán otras estrategias como procainamida, bretilio, amiodarona, flecainida o sobreestimulación eléctrica. - No está recomendado el uso profiláctico de antiarrítmicos Clase I. - No hay evidencias para instaurar tratamiento de extrasístoles aislados no sostenidos. - Todas las estrategias antiarrítmicas pueden ser también arritmógenas. - La utilización de múltiples drogas a dosis altas pueden causas graves depresiones miocárdicas. N. Infarto agudo de miocardio Casi el 50% de todas las muertes de origen cardiovascular se producen súbitamente. La muerte súbita se asocia con coronariopatías en el 80% de los casos, pero sólo el 30% muestran evidencia de infarto agudo de miocardio. La FV ocurre en el 75% de las paradas cardiacas súbitas no traumáticas Los objetivos del manejo precoz de los episodios agudos coronarios es la prevención/tratamiento de las arritmias y facilitar una precoz iniciación del tratamiento de reperfusión. La clave para prevenir la parada cardiaca en estos pacientes es: - Aplicación del monitor/desfibrilador en todos los pacientes con sospecha de infarto agudo de miocardio. - Tratamiento inmediato y apropiado de las arritmias potencialmente letales. - Tratamiento de los factores favorecedores (dolor, ansiedad, hipoxia, frecuencia cardiaca elevada). - No aplicar rutinariamente tratamiento antiarrítmico (nitratos, beta- bloqueantes). - Identificar los pacientes con indicación de tratamiento de reperfusión. - Evitar las maniobras que puedan complicar o contraindicar dicho tratamiento. Si se produce la necesidad de aplicar RCP-Básica o RCP-Avanzada, se tendrá en cuenta que son contraindicaciones absolutas para el tratamiento de reperfusión y en consecuencia se deberá evitar: - La punción de venas no comprimibles. - Inyecciones intramusculares. - Punciones arteriales. Página 35
  • 36.
    REANIMACION CARDIOPULMONAR O. Traumatismos Lascausas de parada cardiaca en pacientes politraumatizados son muy variadas, si bien los ritmos asociados con parada cardiaca en estas circunstancias en una mayoría de casos son asistolia o disociación electromecánica. No obstante, debe recordarse que la FV puede preceder a un accidente o bien seguirle. Como en otras circunstancias, es fundamental la prevención de los factores que pueden provocar la parada, tales como la hipoxia, hipovolemia, hiperkaliemia, hipotermia, neumotórax a tensión, taponamiento cardiaco, entre otros. Estos factores deben ser diagnosticados y correctamente tratados tan pronto como sea posible. En relación con la RCP-Básica debe tenerse en cuenta en los traumatismos: - La adecuada manipulación de cuello y cabeza cuando se sospeche una posible lesión de columna cervical. - La frecuente presencia de sangre, vómitos u otras secreciones en la boca antes de iniciar los procedimientos de ventilación. - Al realizar las compresiones torácicas se debe considerar la posibilidad de fracturas en la caja torácica. - El sangrado externo debe ser detenido con carácter prioritario. Respecto a la RCP-avanzada también deben tenerse en cuenta una serie de consideraciones: - La intubación orotraqueal debe realizarse con una estabilización en línea de la columna cervical si se sospecha una lesión en dicho nivel. - Si se sospecha fractura de la base del cráneo debe evitarse la intubación nasotraqueal y la colocación de sondas nasogástricas debe realizarse con una meticulosa técnica. - Considerar la necesidad de cricotiroidectomía en situaciones de lesiones masivas del macizo facial. - La sospecha de un preexistente neumotórax debe ser constante cuando se realiza la ventilación mecánica al objeto de facilitar el diagnóstico y evitar un neumotórax a tensión. - Las lesiones torácicas “soplantes" deben ser selladas adecuadamente hasta que se inserten los correspondientes tubos de toracostomía. - Caso de existir lesiones en la caja torácica, ventilación y masaje cardiaco deben sincronizarse a razón de 1:5. - Tras la intubación orotraqueal debe insertarse una sonda nasogástrica. - El sangrado debe controlarse lo más pronto posible, debiendo descartarse la presencia de sangrado intraabdominal. - La reposición de pérdidas sanguíneas debe ser vigorosa, para lo que se ha de disponer de adecuadas vías venosas. Página 36
  • 37.
    REANIMACIÓN CARDIOPULMONAR - En caso de disociación electromecánica ha de considerarse la posibilidad de taponamiento pericárdico. - La inmovilización cervical se ha de mantener en todo momento. - Antes de administrar medicamentos considerar la presencia de hipotermia. - La administración de fármacos vía traqueal no está aconsejada ante la posibilidad de hemorragia pulmonar. - Valorar los posibles tratamientos previos al traumatismo del paciente. - En todos los casos de traumatismo torácico penetrant e se valorará la realización de una toracotomía de urgencia. En todos los casos de reanimación con éxito en el contexto de un traumatismo, se intentará diagnosticar posibles causas si no se ha legado con anterioridad a un diagnóstico y siempre se valorará la necesidad de una cirugía de urgencia, que se realizará sin demora si está indicada. P. Embarazo Durante el embarazo se estima una incidencia de 1:30.000 casos de parada cardiaca. La etiología de la parada cardiaca durante el embarazo tiene entidades específicas que incluyen embolismo de líquido amniótico, embolismo pulmonar, eclampsia, toxicidad por drogas, miocardiopatía congestiva, disección aórtica, trauma y hemorragia. La consideración de la realización de una cesárea de Urgencia (tras 5 minutos de parada) debe de considerarse. Puede mejorar la supervivencia para la madre y para el feto. Personal especializado (ginecólogos y pediatras) deben participar en la reanimación. Q. Accidente cerebro vascular Las arritmias cardiacas pueden ser una complicación del accidente cerebrovascular. La RCP-Básica y la RCP-avanzada no requieren modificaciones respecto al estándar salvo la indicación de una lo más precoz posible intubación e hiperventilación para reducir la presión intracraneal. R. Paciente anciano La edad por sí misma no parece ser un determinante del éxito de una reanimación. La FV muestra menor incidencia que en personas jóvenes, siendo por el contrario mayor la incidencia de disociación electromecánica, sin que se hayan objetivado las causas. Página 37
  • 38.
    REANIMACION CARDIOPULMONAR Los protocolosde actuación de la RCP-básica y RCP-avanzada son los mismos que en personas jóvenes. CONSIDERACIONES ÉTICAS No existen unas claras y consensuadas reglas para la consideración de futilidad de las maniobras de reanimación. Si acaso, pueden considerarse: - Los casos de pacientes que de forma fehaciente así lo han manifestado. - Cuando existen inequívocos signos de muerte irreversible. Sí cabe decir que no está justificada éticamente la realización de reanimaciones lentas, ineficientes o inefectivas. La reanimación deberá aplicarse acorde con las recomendaciones vigentes o bien no aplicarse. Página 38
  • 39.
    MAREO Y VÉRTIGO Capítulo2 MAREO Y VÉRTIGO González-Tejera M., López-Ramos E., Barceló C., Sempere M.T. y Femenía M. La “sensación de mareo” es un motivo frecuente de consulta en el servicio de urgencias. Es un término vago, que incluye diferentes situaciones clínicas; por ello es importante la realización de una historia clínica completa para su correcto diagnóstico y manejo. En un primer acercamiento hay que diferenciar entre: VÉRTIGO: sensación irreal de movimiento (giro de objetos o del paciente, o pulsión hacia un lado). Puede hacer caer al suelo, nunca provoca pérdida de conciencia. Se caracteriza por imposibilidad para mantenerse de pie o caminar, pero la coordinación de movimientos es correcta. PRESÍNCOPE: sensación de pérdida inminente de conciencia. DESEQUILIBRIO o TRASTORNO DE LA MARCHA MAREO PSICÓGENO: caracterizado por su cronicidad y frecuente asociación a trastornos emocionales. VÉRTIGO: Una vez hecha la primera aproximación sindrómica hay que diferenciar entre vértigo central y periférico (Tabla 2.1). VÉRTIGO PERIFÉRICO CENTRAL COMIENZO brusco progresivo EVOLUCIÓN brotes continuo CORTEJO VEGETATIVO intenso mínimo SÍNTOMAS OTOLÓGICOS frecuentes raros SÍNTOMAS NEUROLÓGICOS raros frecuentes NISTAGMO unidireccional, uni-multidireccionalidad agotabilidad nunca rotatorio nunca vertical Tabla 2.1.- Diagnóstico diferencial del vértigo. Página 39
  • 40.
    MAREO Y VÉRTIGO Etiología: Vértigoperiférico: - Vértigo posicional paroxístico benigno: causa mas frecuente en ancianos. El diagnóstico se confirma con la maniobra de Barany-Nylsen (sentado el paciente en la camilla, se le echa hacia atrás hasta que cuelgue la cabeza y se hace girar esta a ambos lados; con una latencia de unos 15 segundos se reproduce el vértigo- nistagmo. Si se repite varias veces se agota en un minuto, aproximadamente. Se trata de un cuadro recurrente y desaparece en pocas semanas. - Laberintitis / Neuronitis vestibular: ante un episodio único de vértigo de comienzo agudo y que cede progresivamente en unos días pensar, si se afecta la audición, en laberintitis. En caso de no afectarse audición, sujetos jóvenes y antecedente de infección respiratoria previa orientaremos el diagnóstico hacia neuronitis (en jóvenes la etiología más frecuente es la infecciosa, en ancianos la vascular). En ancianos la recuperación es más lenta y puede persistir unos meses la sensación de desequilibrio. - Enfermedad de Menière: Accesos recurrentes de unas 24 horas de duración, que asocian la tríada de TINNITUS-SORDERA-VÉRTIGO. En ocasiones son tan severos que provocan caída al suelo (“crisis otolítica de Tumarkin”). - Trauma craneal: el vértigo se produce por afectación directa (fractura del temporal) o más frecuentemente, como parte del síndrome postcontusional que sigue a traumas serios. Cede en semanas-meses. - Ototóxicos. - Patología ótica: otitis, colesteatoma, tumores del oído. Vértigo central: - Enfermedades del tronco cerebral: (isquemia vertebro-basilar -IVB*-, neoplasias, enfermedades desmielinizantes). Generalmente añaden focalidad neurológica (alteración de pares craneales bajos o alteraciones sensitivo-motoras). *IVB puede preceder a infartos vertebro -basilares. Dura entre 20 minutos y varias horas. La existencia de ataxia troncal indica ACV agudo cerebeloso (la arteria mas frecuentemente afectada es la cerebelosa postero -inferior). - Tumores de fosa posterior: buscar datos de hipertensión intracraneal. - Lesiones cerebelosas: suele encontrarse ataxia por incoordinación de movimientos, con pérdida de coordinación de miembros. Pruebas dedo-nariz y talón-rodilla están alteradas. - Epilepsia: en niños, las crisis del lóbulo temporal pueden ser vertiginosas. En adultos es raro. Página 40
  • 41.
    MAREO Y VÉRTIGO -Migraña: puede ocurrir como pródromo de la jaqueca. Lo fundamental son los antecedentes. - Infeccioso: Herpes zooster. - Fármacos. Actitud en Urgencias: 1. Anamnesis: antecedentes (factores de riesgo vascular, trauma craneal previo, infección respiratoria previa) y cuadro actual (incluir forma de comienzo, duración, factores que alivian o empeoran, posicionalidad, estado auditivo-sordera o tinnitus-, síntomas neurológicos asociados, ingesta previa de ototóxicos -salicilatos, aminoglucósidos, DPH, fenobarbital, alcohol-). 2. Exploración clínica: general y neurológica, sin olvidar la realización de fondo de ojo y otoscopia. Toma de constantes. 3. Pruebas complementarias: ante toda crisis vertiginosa solicitar hemograma y bioquímica; si se sospecha origen central pedir TAC craneal. 4. Tratamiento en Urgencias: - Explicar al paciente que el vértigo es, en general, autolimitado. - Reposo en cama. - Fármacos (Tabla 2.2). - Si no cede en urgencias en 2-3 horas y es de características periféricas, se puede dejar en observación y cuando mejore enviar al ORL para valoración ambulatoria. En caso de sospechar origen central se valorará realización de TAC craneal y se ingresará. Fármaco Nombre comercial Administración Sulpiride Dogmatil® 50-100 mg/8 h. v.o., i.m. Tietilperazina Torecán® 10 mg/8 h v.o., i.m., rectal. Dimenhidrinato Biodramina® 25-50 mg/6 h v.o., i.m., i.v. Difenhidramina Benadryl® 25-50 mg/6 h v.o., i.m., i.v. Prometacina Fenergán® 25 mg/6 h v.o., i.m., i.v., rectal. Clorpromacina Largactil® 25 mg/6 h v.o., 1 sup/12 h. Tabla 2.2.- Fármacos útiles en el tratamiento del vértigo. Página 41
  • 42.
    MAREO Y VÉRTIGO MAREO: Patología,a menudo, con descripción confusa por parte de los pacientes. Es un síntoma inespecífico y habitualmente secundario a causas psiquiátricas. En algunas ocasiones la etiología es claramente orgánica, por ello es fundamental la realización de una serie de pasos que nos ayuden a descartar patología orgánica. Actitud en Urgencias: 1. Tensión arterial (TA): la TA tanto elevada como baja puede ser causa de mareo. Si: a) TA elevada: exploración sistemática y neurológica, que descarte focalidad. A veces la realización de TC y PL puede estar indicado. b) TA baja: la clínica y exploración nos ayudará a encontrar la causa que produce hipotensión (ver capítulo correspondiente). 2. Pulso: orientando a mareo secundario a causa cardiológica. Si se objetivan las pulsaciones excesivamente lentas, rápidas o arrítmicas estará indicado la realización de ECG. También esta indicada su realización en caso de presentar sudoración o dolor torácico. 3. Temperat ura. 4. Glucemia: para descartar hipoglucemias. 5. La hipoxia puede causar mareo, si la historia o la exploración lo sugieren se deberá realizar gasometría arterial basal. 6. Medicamentos. * Si se descarta por la historia, exploración sistemática y neurológica, las constantes, el dextrostix y el ECG, la presencia de patología orgánica se puede afirmar que el mareo es secundario a cualquier manifestación psiquiátrica. Página 42
  • 43.
    SÍNCOPE Capítulo 3 SINCOPE López-Ramos E.,González-Tejera M., Barceló C., Sempere M.T. y Femenía M. 1.- INTRODUCCIÓN. Se define síncope como la pérdida de consciencia transitoria y brusca, de corta duración (segundos o pocos minutos), con recuperación espontánea. El presíncope es una situación en la que no llega a haber totalmente pérdida de consciencia. Ambos tienen el mismo pronóstico y deben tener la misma valoración diagnóstica. 2.- DIAGNÓSTICO DIFERENCIAL. Es preciso diferenciar el síncope de otros motivos de consulta muy frecuentes, tales como: - Mareo. Relatado como “cabeza hueca“, “sensación de que me voy a caer al suelo“, “andar flotando“,... Suele ser inespecífico y habitualmente, secundario a causas psiquiátricas (neurosis, trastornos ansioso-depresivos...). - Vértigo. Referido como giro de objetos o sensación de pulsión hacia un lado, en ocasiones tan severa, que puede hacerle caer al suelo. Presentan náuseas, vómitos, sudoración profusa, nistagmus e imposibilidad para mantenerse de pie y para caminar, aunque la coordinación de los miembros es correcta. Adoptan decúbito lateral con ojos cerrados. Cualquier movimiento que modifique dicha postura (sobre todo los de cuello y cabeza), le reproducen la sintomatología. Puede ser central o periférico, diferenciándose, principalmente, en que éste último posee un cortejo vegetativo más intenso y el nistagmus es horizontal o rotatorio, mientras que el central puede presentar nistagmus vertical, horizontal o rotatorio puro, acompañándose de diplopia, disartria... Las causas en ambos son distintas. - Simulación o cuadros histeriformes. 3.- TIPOS DE SÍNCOPES. A) Síncope reflejo y neurogénico (65 %) - S. Vasovagal. Incluye: - S. Ortostático (favorecido por medicación hipotensora, anemia, hemorragia, deshidratación). - S. Reflejo (miccional, tusígeno, deglutorio...). Página 43
  • 44.
    SÍNCOPE B) Síncope cardíaco(10 %) - Arritmias: - Taquicardia supraventricular (TSPV) o ventricular, flutter o fibrilación auricular. - Bradicardia, bloqueos, asistolia. - Enfermedad del seno. - Obstrucción: - Mixoma auricular. - Estenosis aórtica. - Miocardiopatía hipertrófica (MCH) - Fallo de marcapasos. - Hipertensión pulmonar (HTP), tromboembolismo pulmonar masivo. - Infarto de miocardio agudo (IAM). C) Síncope neurológico (15 - 20 %) - Ictus vertebro-basilar. - Síndrome del seno carotídeo. - Síndrome del robo de la subclavia. - Hemorragia subaracnoidea (HSA). - Crisis convulsivas. D) Síncope metabólico (5 %) - Hipoxemia. - Hiperventilación. - Hipoglucemia. 4.- ACTITUD EN URGENCIAS (Ver figura 3.1). A) Anamnesis. ES LO MÁS IMPORTANTE PARA LLEGAR AL DIAGNÓSTICO CORRECTO. - Edad. - Antecedentes: - Diabetes. - Alcohol o drogas. - Fármacos (diuréticos, IECAs, antagonistas del calcio, medicación gastroerosiva). - Enfermedades cardiovasculares (insuficiencia cardiaca, cardiopatía isquémica, arritmias, valvulopatías). - Enfermedades neurológicas (accidentes cerebrovasculares previos, Parkinson, epilepsia). - Historia familiar de síncopes. - Enfermedades psiquiátricas. Página 44
  • 45.
    SÍNCOPE - Características de la pérdida de consciencia: - Forma de comienzo. - Factores predisponentes (micción, defecación, tos intensa, deglución, calor, dolor, ejercicio, deshidratación). - Clínica acompañante: angina (IAM, disección aórtica); disnea (TEP); cefalea (HSA); palpitaciones (arritmias); vértigo; melenas y/o hematemesis. - Postura en la que se encontraba previamente al cuadro (si ocurre en decúbito, es más probable que sea cardíaco, neurológico o metabólico). - Duración. - Existencia de pródromos (sudoración, náuseas, palidez...). - Traumatismo acompañante. - Frecuencia y características de episodios previos. B) Exploración. - E. Física completa, incluyendo tacto rectal (melenas ?) y exploración neurológica basal. - Constantes: - Temperatura. - Pulsos centrales y periféricos. - Frecuencia cardiaca y respiratoria. - Tensión arterial (T.A.) en decúbito y en bipedestación, tras permanecer durante 3 minutos en pie (Tilt - test : caída de 20 mmHg de tensión arterial al pasar del decúbito al ortostatismo). C) Pruebas complementarias. - Siempre electrocardiograma (ECG). - Glucemia capilar. - El resto de exploraciones complementarias se solicitarán según la orientación diagnóstica: - Hemograma; bioquímica (glucemia, urea, creatinina, iones); coagulación. - Gasometría arterial basal. - Niveles plasmáticos de tóxicos o fármacos. - Radiografía de tórax. - Tomografía axial computarizada (T.A.C.). D) Tratamiento. En lo posible etiológico. Página 45
  • 46.
    SÍNCOPE 5.- CRITERIOS DEINGRESO. Síncopes asociados con dolor torácico u otro síntoma de cardiopatía isquémica. - S. con una o varias alteraciones en el ECG: - IAM. - Isquemia miocárdica. - TSPV > 120 lat./min. - Taquicardia ventricular. - Bloqueo aurículo-ventricular (BAV) tipo Mobitz II o BAV completo. - Parada sinusal o pausa > 2 segundos. - Marcapasos malfuncionante. - S. con sospecha de: - TEP. - Disección aórtica. - Hemorragia gastrointestinal. - Obstrucción del flujo cardíaco: estenosis aórtica, MCH, HTP, mixoma auricular. - S. asociado a enfermedades neurológicas: - Accidente isquémico transitorio. - Accidente cerebrovascular isquémico o hemorrágico. - S. recurrente e inexplicado (dos o más episodios en menos de 6 meses). Página 46
  • 47.
    SÍNCOPE SINCOPE Historia clínica, exploración, constantes (Tª, T.A., glucemia capilar, EKG) Hipoglucemia T.A. disminuida T.A. normal - Vía venosa. Tilt - test - Vía venosa. - S. Fisiológico 0,9 - S. Glucosado 50 % % rápido y/o (Glucosmón®, 1 - 2 Expansores del amp. en bolo). plasma. + − EKG Analítica + Rx tórax Alterado: - IAM Normal - Arritmias. Normal - Signos de TEP. Anormal: - Anemia. - Hipoglucemia. - Deshidratación. -> 65 años sin diagnóstico. - Hipoxia. - Síncopes de repetición. - Hipocapnia. - Síncope postural. TTO ESPECÍFICO - Síncope reflejo. - Hipovolemia. OBSERVACIÓN 12 -24 HORAS Monitorización. TTO ESPECÍFICO Control de constantes, incluyendo las neurológicas INGRESO Dudas Figura 3.1.- Algoritmo diagnóstico-terapéutico del síncope. Página 47
  • 49.
    SHOCK Capítulo 4 SHOCK Guirao R.,Llaudes R. y Torres C. I.- INTRODUCCIÓN. El shock es una situación clínica plurietiológica, caracterizada básicamente por una insuficiencia circulatoria aguda y severa que da lugar a una inadecuada perfusión tisular general y duradera, insuficiente para satisfacer las necesidades metabólicas de O 2 y otros nutrientes, condicionando disfunción multisistémica progresiva, lo que conduce en un tiempo variable a daño irreversible y muerte del sujeto, a pesar de la activación de múltiples mecanismos compensadores. Actualmente se considera el estado de shock como la consecuencia de un fallo metabólico a nivel celular, que puede ser el resultado de un inadecuado aporte de O 2, o de una inadecuada utilización de éste. Aunque en la mayoría de los casos la perfusión está disminuida, en otros como en la sepsis puede existir una perfusión aumentada. Su presentación clínica es imprecisa, con un conjunto de síntomas y signos sobre los que se basa el diagnóstico. El objetivo es reconocer el estado de shock lo más temprano posible y procurar restablecer el riego tisular. CLASIFICACIÓN ETIOLÓGICA I.- SHOCK HIPOVOLÉMICO: A.- Pérdidas externas: Hemorragia: Pérdida de mas del 30% De origen digestivo: Vómitos, diarreas, fístulas G – I. De origen renal: Nefritis pierde sal, diabetes, diabetes insípida, diuréticos... Cutánea: Pérdida de plasma por quemaduras o inflamación, lesiones exudativas, sudoración... B.- Pérdidas internas: Anafilaxia, hemotórax, hemoperitoneo, alteraciones de la permeabilidad capilar (ascitis, peritonitis, pancreatitis), fracturas óseas, derrame pleural, íleo. Página 49
  • 50.
    SHOCK II.- SHOCK CARDIOGÉNICO: A.- Arritmias: Bradicardia extrema, TV ó FV, TPSV , FA rápida. B.- Mecánico: Regurgitante: Válvula insuficiente, rotura cardiaca, aneurisma ventricular, comunicación interventricular aguda. Obstructivo: Mixoma auricular, trombo valvular sobre prótesis, estenosis mitral o aórtica, miocardiopatía restrictiva. C.- Miopático: Contráctil: IAM, insuf. cardiaca, miocardiopatía dilatada, depresión miocárdica (por ej. por shock séptico). Relajación: Amiloidosis. III.- SHOCK OBSTRUCTIVO EXTRACARDIACO: A.- Pericárdico: Taponamiento pericárdico, pericarditis constrictiva. B.- Arterial: Aneurisma disecante aórtico, coartación aórtica. C.- Pulmonar: TEP masivo, neumotórax a tensión, H.T. pulmonar grave. D.- Ventilación por presión positiva. IV.- SHOCK DISTRIBUTIVO O POR SECUESTRACIÓN A.- Séptico. B.- Anafiláctico: Fármacos, sueros y contrastes radiológicos, alimentos, venenos himenópteros... C.- Neurogénico: Hipotensión ortostática, cuadros vagales, traumatismo medular, anestesia raquídea. D.- Tóxicos y fármacos: Barbitúricos, glutetimida, fenotiazinas, anestesia, bloqueadores ganglionares y adrenérgicos y otros hipotensores. E.- Hipoxia extrema – muerte celular. F.- Endocrinopatías: Enf. De Addison, mixedema, tirotoxicosis. II.- CLÍNICA Y DIAGNÓSTICO. El diagnóstico es fundamentalmente clínico, existen manifestaciones clínicas comunes y otras específicas de las diversas formas de shock que se deben, tanto al desequilibrio entre aporte y demanda tisular, como al efecto de los mecanismos compensatorios. Las características que permiten el reconocimiento precoz del estado de shock vienen expresadas en la tabla 4.1. Página 50
  • 51.
    SHOCK PRE – SHOCK SHOCK Taquicardia Acidosis metabólica (pH < 7,20, ↓ pCO2, ↓ T. arterial pinzada Bicarbonato). Hipotensión ortostática Hipotensión franca (TAS < 90 mmHg) Disminución diuresis (ó caída > 30 mmHg sobre previa) Alteración temperatura cutánea Oligoanuria < 30 cc/h. Trastornos neurológicos leves: Frialdad periférica, cianosis, sudoración fría, Irritabilidad livideces. (*) Agitación Disminución de la conciencia (Estupor, obnubilación, coma) Otras: Distress respiratorio, isquemia miocárdica (*) Estos signos pueden estar ausentes en las primeras fases del shock séptico. Tabla 4.1.- Características de los estados de pre-shock y shock. 1.- SHOCK HIPOVOLÉMICO. Se requiere una pérdida aguda de volumen intravascular de una cuantía del 15-25% (750 - 1500 ml) para que se produzcan los primeros síntomas y signos, mientras que los signos clásicos se observan con pérdidas superiores al 30%. En caso de hemorragia, la caída del transporte de O2 es aún mayor, puesto que se acompaña de disminución a su vez de la Hb. El paciente se encuentra pálido y sudoroso, la cianosis puede no evidenciarse por la anemia. Hemodinámicamente se caracteriza por precarga cardiaca baja que condiciona un descenso del gasto cardíaco. 2.- SHOCK CARDIOGÉNICO. Se produce por disminución brusca y severa del GC, secundaria a insuficiencia ventricular. Como respuesta aparece un aumento del volumen minuto y de la TA a expensas de la frecuencia cardiaca y RVP, conduciendo a una alteración mayor de la función cardiaca. La causa más frecuente es el IAM, para lo que es necesario una necrosis de al menos un 40% de la masa ventricular izquierda. En IAM de vent. derecho, no suele haber congestión pulmonar. Si la causa del shock es obstructiva, la disminución del GC es de origen extracardiaco. En el taponamiento la PCP (presión de enclavamiento pulmonar) esta muy elevada y en el TEP es normal o disminuida. A menudo el paciente presenta signos de insuficiencia ventricular izquierda coma EAP (disnea intensa, ortopnea) y/o signos de insuficiencia cardiaca derecha con ingurgitación yugular y edemas, mas el resto de los signos y síntomas del shock. Página 51
  • 52.
    SHOCK 3.- SHOCK SÉPTICO. Elmecanismo inicial consiste en una alteración metabólica celular inducida por la difusión de bacterias y/o sus productos (endotoxinas), u otros tóxicos; con lesión difusa en los tejidos y las células provocando estancamiento sanguíneo en la microcirculación con secuestro de volumen en el territorio periférico. La anomalía característica es una disminución notable de la RVP; y el GC puede estar aumentado, normal o disminuido, suele haber hipotensión arterial, ↓ PVC y ↓ PCP (presión capilar pulmonar). Como respuesta sistémica aparece una temperatura > de 38º C o < 36º C, una leucocit osis > 12000/mm3, leucopenia< 4000/mm3 ó presencia de > 10% de cayados, y una piel, en ocasiones, caliente. Definiciones de la Conferencia de Consenso de las Asociaciones Americanas de Enfermedades del Tórax y Medicina Intensiva (Chicago, 1991): Infección Respuesta inflamatoria secundaria a la presencia de microorganismos o invasión de tejidos del huésped que habitualmente son estériles Bacteriemia Presencia de bacterias viables en la sangre Síndrome de Respuesta inflamatoria sistémica desencadenada por gran variedad de respuesta enfermedades. Se manifiesta por dos o más de las siguientes inflamatoria condiciones: sistemática Temperatura > 38°C o < 36°C Taquicardia > 90 latidos por minuto Taquipnea > 20 respiraciones por minuto Leucocitos > 12.000/mm 3 o < 4.000/mm 3 ó > 10% de formas jóvenes Sepsis Respuesta inflamatoria sistémica causada por una infección Sepsis grave Sepsis más disfunción multiorgánica, hipotensión o hipoperfusión. Los déficits de perfusión pueden manifestarse como acidosis láctica, oliguria o alteración aguda del estado mental, entre otros signos Shock séptico Sepsis grave donde a pesar de un adecuado aporte de fluidos persiste la hipotensión y los signos de hipoperfusión periférica requiriendo tratamiento con agentes inotrópicos o vasopresores Hipotensión Tensión arterial sistólica < 90 mmHg o una reducción > 40 mmHg con inducida por la respecto a la basal sepsis Síndrome de Presencia de alteraciones de la función de algún órgano de forma que disfunción su homeostasis no puede ser mantenida sin intervención multiorgánico Página 52
  • 53.
    SHOCK En pacientes deedad avanzada, lactantes o inmunodeprimidos estas manifestaciones clínicas clásicas no siempre son evidentes, y el cuadro puede tener un inicio insidioso siendo la alteración del estado de conciencia el signo más precoz que presentan estos pacientes. Más del 70% de los casos son ocasionados por bacilos Gram (-), siendo el Escherichia Coli el germen más frecuente. PARÁMETROS CLÍNICO – HEMODINÁMICOS CARDIOGÉNICO HIPOVOLÉMICO SÉPTICO Piel Fría, sudorosa Fría, sudorosa Caliente - fría Cianosis Probable Probable Rara Estado mental Ansiedad Ansiedad Ansiedad ECG Patológico Normal Normal Rx. tórax Patológica Normal Variable PVC Normal - alta (*) Baja Baja GC Bajo Bajo Alto TA Normal ó baja Baja Baja Volemia Baja ó normal Baja Normal o baja RVS Altas Altas Bajas PCP Alta (*) Baja Baja (*) En el fallo del ventrículo izquierdo. En el fallo del ventrículo derecho, la PVC (Presión venosa central) estará elevada y la PCP (Presión capilar pulmonar) baja. En el taponamiento, ambas elevadas. 4.- SHOCK ANAFILÁCTICO Se produce como consecuencia de una reacción Ag - Ac liberando una serie de sustancias vasoactivas que disminuyen las RVP con caída del gasto cardiaco, asociándose en ocasiones broncoespasmo, urticaria, angioedema y manifestaciones gastrointestinales. III.- ACTITUD ANTE UN PACIENTE EN SHOCK. 1.- VALORACIÓN INICIAL. A.- Historia clínica. Obtener información del paciente, sus familiares o acompañantes, lo más detallada posible; haciendo hincapié en la historia actual y en los antecedentes: Página 53
  • 54.
    SHOCK Antecedentes personales: Valorar especialmente alergias, HTA, fármacos, patología gastrointestinal, cardiopatía, enf. vascular periférica, enf. endocrinometabólicas, insuficiencia renal, neoplasias, VIH, patología ginecológica, toxicomanías, otras. Historia actual: Cefalea, síncope, disnea, dolor torácico, heces melénicas o sanguinolentas, fiebre y/o sintomatología infecciosa reciente, dolor abdominal, metrorragias, amenorrea, toma de fármacos, uso indebido de tóxicos o fármacos, síndrome constitucional. B.- Exploración física: Debe ser minuciosa y rápida, con especial atención a: - Estado de conciencia: Inquieto, ansioso, agitado, deprimido. - Ventilación: Frecuencia y calidad de la respiración. - Piel: Color, humedad, temperatura, marcas de venopunción o signos de traumatismo, signos de isquemia. - Mucosas: Color y humedad. - Venas: Colapsadas o no, varices o flebitis. - TA y frecuencia cardiaca (FC). - Signos de sangrado vaginal o de tracto digestivo. - Auscultación cardiopulmonar, expl. abdominal, expl. neurológica, examen de extremidades inferiores, pulsos periféricos. - Buscar un foco séptico, si la clínica lo sugiere. 2.- MANIOBRAS DIAGNOSTICAS Y TERAPÉUTICAS INICIALES: Al comenzar el tratamiento de cualquier shock hay que atender a su etiopatogenia especial. El tiempo de inicio del tratamiento tiene implicaciones pronosticas. Un tratamiento rápido puede dar mejores resultados que un tratamiento apro- piado y demorado, por ser ya ineficaz. El shock es una emergencia médica, por lo que las actitudes diagnósticas y terapéuticas no se pueden separar. Mientras se realizan las maniobras diagnósticas y terapéuticas iniciales, se realizará la historia clínica y exploración. A su llegada al S.U. se procede a encamar al paciente, en decúbito supino para mantener el flujo cerebral. En el shock hipovolémico pueden elevarse las ext. inferiores (posición de Trendelenburg) para mejorar el retorno venoso. En el shock cardiogénico, para prevenir el EAP se coloca en posición semisentado. - Valorar el estado de permeabilidad de la vía aérea, y si se precisa, realizar intubación orotraqueal, ventilación mecánica no invasiva con BIPAP o colocar cánula orofaríngea (Ver criterios intubación en tema de insuficiencia cardiaca). Con respiración espontánea correcta, se pone mascarilla de O2 ≥ 35%. - Inmediatamente después de su llegada a urgencias se canalizan dos vías venosas periféricas con una cánula de grueso calibre (>16) por las que podremos poner volumen a mayor velocidad que por las vías centrales ya que tienen mayor calibre Página 54
  • 55.
    SHOCK que loscatéteres de vía central. En caso de ser posible se colocará una vía central que nos permitirá medir PVC. (En pacientes con antecedentes de diabetes o en depresión del estado de conciencia se realiza en primer lugar la determinación de glucemia por reflectómetro). - Se obtienen muestras de sangre para los estudios de laboratorio apropiados: Bioquímica: Glucemia, creatinina, Na, K, CK, Amilasa, transaminasas. Hemograma. Coagulación: Incluyendo dímero D. Gasometría arterial. Analítica de orina: con sedimento e iones en orina (Na y K). Hemocultivos Seriados: Si se considera oportuno. - Se registra TA, que en el estado de shock puede ser poco valorable por esfigmomanómetro, siendo más fidedigna la medición directa mediante catéter intraarterial (No disponible en nuestro SU), que además nos serviría para la obtención de gasometría arterial y analítica de sangre. Se realizará monitorización continua de TA cada 5 minutos. - Realización de ECG y monitorización cardiaca continua. - Sonda vesical para control de diuresis horaria y se toma muestra de orina y si se precisa, urocultivo. - En ocasiones se coloca sonda nasogástrica conectada a bolsa en casos de intoxicaciones y cuando queramos valorar la posible existencia de HDA. (En pacientes con alteración del estado de conciencia, proteger primero la vía aérea con intubación orotraqueal). - Radiología: Se realizaran las técnicas necesarias (Rx tórax, Rx. abdomen, eco abdominal, TAC), en las mejores condiciones posibles para el paciente; siendo acompañado, si es preciso, por el médico responsable al Serv. de Radiodiagnóstico. Mientras el enfermo no se encuentre en una situación estable no se trasladará a dicho servicio, a no ser imprescindible la radiología para el diagnóstico. - La determinación de PVC nos permite conocer el estado de la precarga y la necesidad de la sustitución de líquido, así como, de forma indirecta nos valora la presión de llenado del VI y PCP. PVC NORMAL 2 - 8 cm H2O PVC BAJA < 2-3 cm H2O PVC ALTA > 10-12 cm H2O - El paciente en situación de shock debería ubicarse en la UCI / Reanimación por la necesidad de monitorización invasiva frecuente, el uso de drogas vasoactivas, el tratamiento de complicaciones potencialmente graves, etc. Mientras se procede a la evaluación del paciente, las medidas generales de apoyo y su traslado a la UCI, el paciente debería situarse en la sala de paradas o en el área de observación. - En el shock hemorrágico, que pudiera precisar tratamiento quirúrgico, el paciente Página 55
  • 56.
    SHOCK será valorado por Cirugía y situado en el área de Reanimación. El resto de los pacientes con shock, que no respondan a la terapéutica inicial, serán asumidos por la UCI, por lo que habrá que comunicar con el médico responsable de esta unidad. - En UCI se podrán realizar otras técnicas de monitorización hemodinámica con catéter de Swan -Ganz para determinar PCP, GC, etc. 3.- MEDIDAS GENERALES: A.- OXIGENACIÓN Y PARÁMETROS METABÓLICOS: I.- Oxigeno: Se administra a concentración adecuada para mantener una PaO 2 > 70 mmHg, asegurando una Sat. Art. de O 2 > 90%. (Monitorización continua con pulsioxímetro) II.- Equilibrio Ácido - Base: Se recomienda la corrección de la acidosis metabólica cuando el pH es < 7,15 y el CO 3H- < 10 y se ha descartado la posibilidad de acidosis respiratoria. Las dosis de bicarbonato se calculan según la fórmula siguiente: (CO 3H- NORMAL - CO 3H- MEDIDO) * 0,5 * KG DE PESO = mEq CO 3H- 1 cc = 1 mEq CO 3H- 1 Molar. 6 cc = 1 mEq Bicarbonato 1/6 Molar. Se utiliza normalmente CO 3H- 1M (Frascos de 250 ml), administrándose del 33% - 50% del déficit calculado durante 30 min., repartiendo el resto según las nuevas determinaciones de gasometría. (Gasometría 30 minutos tras finalizar perfusión de Bicarbonato, hasta conseguir pH > 7,30). III.- Equilibrio Electrolítico: Vigilancia y corrección de la glucemia y las alteraciones en los iones. B.- FLUIDOTERAPIA: No administrar si existe semiología de EAP I.- Objetivos básicos a conseguir con la reposición de volumen: - Diuresis superior 30 - 50 cc/h. - PVC de 7- 10 cmH2O; PCP de 8 - 12 mmHg en pacientes con función ventricular normal. Pueden requerirse unas presiones de llenado más elevadas si existe disfunción ventricular o si se aplica ventilación mecánica. La administración de fluidos precisaría monitorización de PVC. - Menores necesidades de vasopresores. - TA > 80/60 mmHg. Página 56
  • 57.
    SHOCK - Hematocrito 25 % - 30 %. - Frecuencia cardiaca de 60 - 120 p.p.m. - Normalización del estado mental. II.- Tipo de fluido: Sangre: Cuando hay signos de sangrado importante e inestabilidad hemodinámica, pudiéndose transfundir tanto concentrado de hematíes como plasma, según las necesidades. Coloides: Cuando solamente son necesarias cantidades de 500 - 1500 cc, estas sustancias pueden sustituir a la sangre. (Ejemp. Hemocé®). Tienen un efecto transitorio, aunque menor que los cristaloides y aportan expansión plasmática más duradera que estos con menor volumen. Cristaloides: Su efecto transitorio es mayor, tras 60 – 90 minutos de la infusión, sólo un 20% permanece en el espacio intravascular. (Suero fisiológico 0,9%, suero fisiológico 0,45%, glucosado 5%, Ringer lactato, etc.). Serian útiles fundamentalmente en las deshidrataciones, inicialmente usar solamente soluciones isotónicas como el suero fisiológico 0,9% a un ritmo inicial de 1000 cc/h. con control de PVC. 4.- FÁRMACOS A.- FÁRMACOS VASOACTIVOS: Generalmente no se suelen usar sin haber logrado una volemia adecuada, ya que se puede inducir vasodilatación transitoria e hipoperfusión tisular. Si no se logra mantener la TA o el paciente permanece inestable, se administran estos fármacos, los cuales no deben perfundirse por vías que contengan soluciones alcalinas, ya que se inactivan. Las perfusiones pueden ser preparadas tanto en sueros glucosados como en salinos. Deben pautarse en bomba de perfusión continua y precisan monitorización estricta. Indicaciones generales para iniciar su administración: - Fracaso de las maniobras anteriores en remontar la situación. - Aumento rápido de la PVC (> de 14 - 15 cm H2O), sin mejoría de los signos de shock. - Deterioro de la función respiratoria tras el aporte de volumen. - Shock cardiogénico. I.- DOPAMINA: 1 amp. = 10 ml = 200 mg de DOPAMINA ®. Perfusión: 400 mg (2 amp.) en 80 ml de suero glucosado o fisiológico (a un suero de 100 ml se le quitan 20 ml). 1 ml = 60 µgotas = 4000 µg (1 µ g/Kg/min. = 1µ gotas/min. = 1 ml/hora). En bomba de perfusión µ cont inua. Página 57
  • 58.
    SHOCK Dosis diurética: 1 - 5 µg/Kg/min. (β2 => vasodilt. Renal y mesentérica) Dosis Beta 1: 5 - 10 µg/Kg/min. (β1 => crono e inotropo +). Dosis alfa: > 10 µg/Kg/min. (vasoconstricción periférica y ↑ TAM). Se suele comenzar con dosis diuréticas, incrementándose la dosis en 1-2 µg/Kg/min. cada 10 minutos, según la respuesta clínica. II.- DOBUTAMINA: 1 amp. = 20 ml = 250 mg de DOBUTREX®. Perfusión: 400 mg (32 ml) en 68 ml de suero glucosado o fisiológico (a un suero de 100 ml se le quitan 32 ml). 1 ml = 60 µgotas = 4000 µg (1 µ g/Kg/min. = 1µ gotas/min. = 1 ml/hora). En bomba de perfusión µ cont inua. Se inicia la perfusión a un ritmo de 1- 2 µg/Kg/min., con incrementos de la dosis en 1-2 µg/Kg/min. cada 10 minutos según la respuesta clínica hasta dosis de 10-20 µg/Kg/min. A diferencia de la Dopamina, presenta la ventaja de ser menos arritmógena y menos taquicardizante, mejorando asimismo la hipertensión pulmonar. El empleo combinado de dosis diuréticas de Dopamina con Dobutamina, disminuye los requerimientos de Dobutamina. (Si se usan ambos fármacos se inicia con dosis diuréticas de Dopamina, e idéntica dosis de Dobutamina aumentando, si es preciso, ambos fármacos en igual dosis). III.- ADRENALINA: 1 Amp = 1 ml = 1 mg Se puede administrar por vía s.c., i.v. ó intratraqueal diluido 1 cc en 9 cc de suero fisiológico. Se administra a dosis de 0,5 – 1 mg, que se pueden repetir si es preciso (en niños dosis de 0,01 mg/Kg. de peso y dosis). IV.- ISOPROTERENOL: 1 Amp = 1 cc = 0,2 mg (Aleudrina®) Perfusión: 2 mg (10 amp) en 500 cc de suero glucosado al 5% 1 ml = 60 µgotas = 4 µgr de Isoproterenol Dosis de inicio 2 µgr/min. (30 µgotas/min.). Aumentar la dosis en 1 -2 µgr/min. cada 5-10 min., hasta 20 µgr/min. (300 µgotas/min.), para elevar la frecuencia cardiaca o conseguir el efecto deseado. Se utiliza fundamentalmente en las bradicardias con compromiso hemodinámi- co, o en estados de shock con FC inapropiadamente baja, asociado a otros fármacos (Mientras se coloca marcapasos). Es preferible el uso de marcapasos externo mientras se coloca el marcapasos en UCI. Página 58
  • 59.
    SHOCK ACCIONES DE LASDROGAS VASOACTIVAS: DOPAMINA DOBUTAMINA ADRENALINA ISOPROTERENOL TA + / ++ - +++ - FC + / ++ + +++ +++ GC ++ +++ +++ +++ RVP =/+ - + - RVS + / ++ - +++ - Diuresis +++ ++ - = Receptor α - / +++ + +++ - Receptor β 1 ++ +++ +++ +++ Receptor β 2 ++ + +++ +++ Rec. Dopamin. +++ - - - Dosis (*) 2 – 15 2 – 20 0,01 -0,05 0,02 - 0,2 (*) En µgr/Kg/min. en perfusión continua (dosis mínima - máxima) 1 cc = 60 µ gotas (Bomba de perfusión) 1 µ gota/minuto = 1 cc/hora V.- NITROGLICERINA: Solinitrina Fuerte ® amp de 50 mg, 10 ml. 50 mg en 240 ml de suero glucosado 5% en frasco de cristal, en bomba de perfusión con sistema para perfusión especial. 60 microgotas = 1 ml = 200 microgr. 1 ml/hora = 1 microgota/minuto = 3.3 microgr/minuto. Dosis inicio 10 microgr/min. (3 ml/hora) 1º.- Dosis de inicio 3 ml/h. (10 microgr/minuto) 2º.- Hasta conseguir respuesta clínica y mientras que la TA sistólica sea > 95 - 100 mmHg, se incrementará la dosis de 2 ml en 2 ml/hora (6.6 microgr/min.) cada 5 minutos hasta un máximo de 200 - 250 microgr/minuto (60 - 75 ml/h.). Conforme se aumentan las dosis de nitroglicerina en perfusión i.v., su comportamiento es mas parecido al Nitroprusiato. Página 59
  • 60.
    SHOCK VI.- NORADRENALINA: En Shock cardiogénico refractario al tratamiento anterior (Uso en unidad de cuidados intensivos) B.- OTROS FÁRMACOS: I.- GLUCAGÓN: Tiene efecto cronotropo e inotropo positivo. Indicado en el tratamiento del shock por sobredosificación de β-bloqueantes, a dosis de 2,5-5 mg i.v., en 1 min., que puede repetirse de forma horaria o en perfusión a 4 mg/h. en S.G. 5%. (1 amp=1 cc=1 mg). II.- CORTICOIDES: Indicados para evitar las recidivas en el shock anafiláctico: Metilprednisolona (Urbason®) a dosis de 1 mg/Kg i.v. en bolo y continuar con 1 mg/Kg/6 h. i.v. III.- ANTIHISTAMÍNICOS H-1: Dextroclorfeniramina maleato (Polaramine®) 1 amp = 1 cc = 5 mg Dosis de inicio de 5 - 10 mg i.v., continuándose con 5 mg/6 - 8 h. IV.- ANTIHISTAMÍNICOS H-2: Ranitidina (Toriol®) 1 amp (50 mg)/6 h. i.v. V.- PROFILAXIS ENFERMEDAD TROMBOEMBÓLICA: En pacientes con shock pautar Heparinas de bajo peso molecular (Eje. Clexane ® 20 – 40 mg s.c./24 horas) VI.- ANTIBIÓTICOS: Ver shock séptico. 5.- TRATAMIENTO ESPECÍFICO A.- SHOCK HIPOVOLÉMICO: • Maniobras diagnósticas y terapéuticas iniciales. • Medidas generales. • El objetivo del tratamiento sería la reposición de volumen con el fin de aumentar la TA, conseguir una diuresis adecuada y lograr la mejoría de los otros signos de shock. Hay que tener en cuenta que en la I. Cardiaca o renal puede ser precisa la restricción de líquidos y el uso de agentes inotropos. - Shock hemorrágico: Se iniciará perfusión con coloides (Hemocé®) y cristaloides a ritmo rápido en espera de la transfusión de concentrado de hematíes (Si es preciso se transfundirá también plasma fresco), hasta conseguir un Hto. del 23 - 30 %. También debe conseguirse parar el foco sangrante, incluso con cirugía sí procede. Página 60
  • 61.
    SHOCK - Shock no hemorrágico: Administrar cristaloides y/o coloides, corrección de los trastornos hidroelectrolíticos y tratamiento de la causa subyacente. En ocasiones, puede requerirse una perfusión de fármacos vasoactivos (Dopamina y/o Dobutamina) si no se recupera la situación hemodinámica tras una hidratación adecuada. B.- SHOCK CARDIOGÉNICO: • Maniobras diagnosticas y terapéuticas iniciales. • Medidas generales. • El O2 se debe suministrar al 100% de manera continua. • Eliminar el dolor coronario. (ver IAM) • El uso de drogas vasoactivas depende del patrón hemodinámico: - PCP alta o normal (con o sin signos de ICI), TAS > 100 mmHg y signos de ↓ hipoperfusión (↓ GC): Administrar Nitroglicerina, asociada habitualmente a diurétic os. - PCP alta o normal (con o sin signos de ICI), TAS de 70 - 100 mmHg y ↓ signos de hipoperfusión (↓ GC): Administrar Dobutamina (y/o Dopamina en bajas dosis). - PCP alta o normal (con o sin signos de ICI), TAS < 70 mmHg y signos de ↓ hipoperfusión (↓ GC): Administrar Dobutamina y/o Dopamina, precisando en ocasiones otras alternativas terapéuticas (Balón de contrapulsación, cirugía, etc.). • En caso de Shock obstructivo se requieren tratamientos agresivos como trombolisis en T.E.P, pericardiocentesis en taponamiento cardiaco, etc. • Tratamiento específico de las arritmias. C.- SHOCK SÉPTICO: • Maniobras diagnosticas y terapéuticas iniciales. • Medidas generales. • Búsqueda del foco séptico: Toma de muestras para cultivo. Radiología. • Combatir el germen causante: - Antibioticoterapia: Se usaran antibióticos de amplio espectro y a dosis altas desde el primer momento. En general, utilizaremos de forma empírica dos antibióticos bactericidas, uno de los cuales debería ser un aminoglucósido. - Eliminación del foco de sepsis que, en ocasiones, puede requerir intervención quirúrgica. Página 61
  • 62.
    SHOCK ANTIBIOTICOTERAPIA I.- Paciente con clínica de septicemia sin focalidad ni patología previa: Si se sospecha meningococcemia, TBC. diseminada, brucelosis o tifoidea: Realizar tratamiento específico. Si es de origen indeterminado: - Cefotaxima (Primafen®) 100-200 mg./Kg./día i.v. (1-2 gr./6 h.) + Gentamicina (Gevramycin®) ó Tobramicina (Tobradistin®) 3-5 mg/Kg/día i.v.) ó - Imipenem (Tienam®) 1 gr/6-8 h. i.v. ó Meropenem (Meronem®) 1 gr/8 h. i.v. II.- Paciente con clínica de septicemia sin focalidad, pero con enfermedad de base previa (neoplasia, inmunodepresión, neutropenia, etc.): Iniciar tratamiento con: - Imipenem (Tienam®) 1 gr/6-8 h. i.v. ó Meropenem (Meronem®) 1 gr/8 h. i.v.) ó - Cefipima (Maxipime®) 2 gr./12 h. i.v. + Amikacina (Biclin®) 15-20 mg./Kg./día i.v. III.- Pacientes con clínica de septicemia con focalidad: En foco respiratorio: - Neumonía extrahospitalaria: - Cefotaxima (Primafen®) 100-200 mg./Kg./día i.v. (1-2 gr./6) ó Cefepima (Maxipime®) 2 gr./12 h. i.v. ó Imipenem (Tienam®) 1 gr/6 – 8 h. i.v. ó Meropenem (Meronem®) 1 gr./8 h. i.v. + Eritromicina (Pantomicina®) 1 gr/6 h. i.v. ó Claritromicina 500 mg/12 h. i.v. ó Ciprofloxacino 200-400 mg/12 h. i.v. ó Ofloxacino 200-400 mg/12 h. i.v. - Neumonía nosocomial: - Imipenem (Tienam®) 1 gr./6-8 h. i.v. ó Meropenem (Meronem®) 1 gr./8 h. i.v. + Amikacina (Biclin®) 15 - 20 mg/Kg/día i.v. En foco abdominal: - Metronidazol (Flagyl®) 500 mg/6 h. i.v. + Cefotaxima (Primafen®) 100-200 mg./Kg./día i.v. (1-2 gr./6 h.), ó - Imipenem (Tienam®) 1 gr/6 – 8 h. i.v. ó Meropenem (Meronem®) 1 gr/8 h. i.v.), ó - Clindamicina (Dalacin®) 600 mg/6 h. i.v. + Cefotaxima (Primafen®) 100 - 200 mg/Kg/día i.v. (1 - 2 gr/6 h.), ó Página 62
  • 63.
    SHOCK - Piperacilina - Tazobactam (Tazocel®) 2- 4 gr/6 h. i.v. + Gentamicina (Gevramycin®) ó Tobramicina (Tobradistin®) 3-5 mg/Kg/día) En foco urinario: - Cefotaxima (Primafen®) 100 - 200 mg/Kg/día i.v. (1 - 2 gr/6 h.) + (Gentamicina (Gevramycin®) ó Tobramicina (Tobradistin®) 3-5 mg/Kg/día i.v. ó Amikacina (Biclin®) 15-20 mg/Kg/día i.v.) + - Ampicilina 2 gr/6 h. i.v. (Si se sospecha infección por Enterococo) Endocarditis o septicemia por dispositivos intravasculares: - Vancomicina (Diatracin®) 1 gr./12 h. i.v. + Gentamicina (Gevramycin®) 3-5 mg./Kg./día i.v. En foco cutáneo: - Imipenem (Tienam®) 1 gr./6-8 h. i.v. ó Meropenem (Meronem®) 1 gr/8 h. i.v.) + (Gentamicina (Gevramycin®) ó Tobramicina (Tobradistin®) 3-5 mg/Kg/día i.v. ó Amikacina (Biclin®) 15 - 20 mg/Kg/día i.v.) * Si se sospecha fascitis necrotizante (Estreptococo piógenes) => Penicilina G Sódica 4.000.000 U/4 h. i.v. + Clindamicina (Dalacin®) 600 mg/6 h. i.v. Otras medidas terapéuticas: - Asociación de AINES para inhibir la respuesta inflamatoria e inmunológica (principales factores causantes de la mortalidad). De uso controvertido. - Naloxona, con resultados aún no concluyentes, aunque parece ser eficaz contrarrestando la hipotensión mediada por endotoxinas. Se administran dos amp. (0,8 mg) por vía i.v. y se puede duplicar esta dosis cada pocos minutos hasta llegar a un máximo de 8-12 amp. - Corticoides: No parecen modificar el pronóstico de los pacientes con sepsis, sin embargo en los pacientes que asocian a la sepsis fracaso renal parece aumentar la mortalidad. Si con las medidas anteriores no se consigue el control de las constantes hemodinámicas, se usarán fármacos vasoactivos. D.- SHOCK ANAFILÁCTICO: • Maniobras diagnosticas y terapéuticas iniciales. • Medidas generales. • Suspensión inmediata del agente desencadenante: Si el Ag. se hubiera administrado por vía oral, se extraerá con SNG o provocando el vómito con jarabe de Ipecacuana. En pacientes con alteración del estado de conciencia sólo Página 63
  • 64.
    SHOCK se pondrá SNG con protección de vía aérea tras intubación orotraqueal. • Administración inmediata de Adrenalina. • Beta-estimulantes en caso de broncoespasmo severo (Ventolín® 0,5 – 2 cc y Atrovent ® 500 mcg (2 cc) en nebulizador cada 4 – 6 h.); si la respuesta es incompleta valorar la infusión de Aminofilina i.v. a dosis habituales. • Mantenimiento de la TA: mediante la reposición de fluidos (Suero salino 0,9% y/o coloides). • Fármacos vasoactivos si no son suficientes las medidas anteriores para mantener las constantes hemodinámicas. • Todos los pacientes deberían recibir anti-H1 y corticoides. Se aconseja mantener el tratamiento con estos fármacos, al menos 48 h. para prevenir recurrencias. • El empleo de anti-H2 puede ser útil. • Una vez que el paciente se ha estabilizado, debe permanecer en el área de observación durante las siguientes 12 horas previas a su ingreso hospitalario. Los pacientes que tras las medidas específica, no sean controlados, deberían ser ubicados en la UCI. 6.- TRATAMIENTO DE LAS COMPLICACIONES A.- INSUFICIENCIA RENAL: La administración de fluidos es el principal método de prevenirla. No obstante, si una vez normalizada la PVC y la TA, continua la oliguria se administrará Dopamina a dosis diuréticas. Si con ello persiste la oligoanuria, se administrará furosemida (Seguril®) a dosis de 40 mg, duplicando la dosis cada 15 – 20 min. de no obtener respuesta diurética. Si se establece la I.R.A. se podría considerar la hemodiálisis. B.- COAGULOPATÍA : - C.I.D.: Tratamiento específico. - Trombopenia: Transfusión de plaquetas si es preciso. - Consumo de factores protrombínicos: Transfusión de complejo protrombínico si es preciso. C.- INSUFICIENCIA RESPIRATORIA AGUDA (SDRA): Tratamiento específico del síndrome de distress respiratorio del adulto (SDRA). Página 64
  • 65.
    SHOCK D.- ULCERA DEESTRÉS: En todo paciente en estado de shock se debe iniciar tratamiento preventivo con anti-H2 u Omeprazol. Página 65
  • 67.
    ALTERACIONES DEL SODIOY DEL POTASIO Capítulo 5 ALTERACIONES DEL SODIO Y DEL POTASIO Enríquez R., Sirvent A. E. y Reyes A. HIPONATREMIA 1. INTRODUCCIÓN: AGUA CORPORAL Y OSMOLALIDAD El agua corporal total representa un 60% del peso en los hombres y un 58% en las mujeres; dos tercios se localiza en el espacio intracelular (EIC) y un tercio en el espacio extracelular (EEC). Osmolalidad (Osm) es la fuerza ejercida por el número de partículas activas (osmoles) por volumen, y determina la distribución del agua entre el EIC y el EEC. El agua se dirige desde el compartimento de menor al de mayor Osm hasta que + se igualan. El Na junto con el cloro y el bicarbonato son los principales osmoles extracelulares y condicionan el volumen del EEC (VEEC); el K+ y los aniones macromoleculares son los osmoles intracelulares y mantienen el volumen del EIC. Osm p = 2 Na+p + glucosa (mg/dl) + BUN (mg/dl) Osm p = 275-290 mOsmol/Kg. 18 2.8 p = plasma El aumento de la Osm p y la disminución de volumen plasmático eficaz producen liberación de hormona antidiurética (ADH), que aumenta la reabsorción de agua en el túbulo colector excretándose una orina concentrada, es decir con Osm en orina (Osmo) alta. Por el contrario, la hipoosmolalidad y la hipervolemia suprimen la secreción de ADH, y se eliminará una orina diluida de baja Osmo. 2. DEFINICIÓN Concentración de Na+p menor de 135 mEq/l, al ser una concentración refleja la relación Na+/H20. Por tanto, las causas genéricas de hiponatremia son pérdida de Na+ y/o ganancia de agua. 3. MECANISMOS DE ADAPTACIÓN En general, la hiponatremia se acompaña de hipoosmolalidad plasmática que origina el paso de agua al interior de las células. Este edema celular, especialmente peligroso en el cerebro, puede producir encefalopatía hiponatrémica. Las células cerebrales se adaptan a la hipoosmolalidad plasmática perdiendo osmolitos (potasio y compuestos orgánicos), lo que disminuye la osmolalidad celular y el paso de agua desde el EEC. Una vez que esta adaptación se ha completado (48-72 horas), el aumento rápido de la Osm p puede causar deshidratación celular (ahora el agua sale del EIC hacia el EEC) y desencadenar un síndrome de desmielinización osmótica. Página 67
  • 68.
    ALTERACIONES DEL SODIOY DEL POTASIO 4. CLÍNICA Refleja hiperhidratación cerebral: cefaleas, náuseas, vómitos, confusión, letargia, convulsiones, coma y parada respiratoria. La clínica se correlaciona groseramente con la severidad y más con la rapidez de la hiponatremia; en general, si el Na+p es < de 120 mEq/l suele haber alguna manifestación. La hiponatremia aguda (desarrollo en un plazo que no supera las 48 horas) se acompaña, con más frecuencia de síntomas graves que la crónica (desarrollo en un plazo superior). El mayor riesgo de encefalopatía hiponatrémica aguda se da en: postoperatorio de mujeres premenopáusicas, mujeres mayores tratadas con tiacidas, hipoxemia concomitante, pacientes con psicosis y polidipsia. 5. APROXIMACIÓN DIAGNÓSTICA Determinar Osm p: si normal/alta → pseudohiponatremia. si baja → hiponatremia hipoosmolal. 5.1. Pseudohiponatremia 5.1.1. Con Osm p normal A. Hiperproteinemia o hiperlipemia severas: se produce aumento de la fracción sólida del plasma y disminución del agua plasmática (la concentración de Na+ en ésta es normal). Utilizar electrodo específico de iones. B. RTU de próstata y cirugía histeroscópica del endometrio: se debe a la absorción excesiva de glicina al 1.5% utilizada como solución irrigante. Hiponatremia compleja, inicialmente isotónica y más tarde, al metabolizarse la glicina, dilucional. En ocasiones, la Osm p puede estar baja; tratamiento según Osm p y síntomas neurológicos. 5.1.2. Con Osm p aumentada: Hiperglucemia, manitol hipertónico. Al salir el agua de las células el Na+ p disminuye 1.6 mEq/l por cada 100 mg que aumenta la glucosa. 5.2. Hiponatremia con hipoosmolalidad Valorar VEEC: pérdida o ganancia reciente de peso, TA y frecuencia cardiaca en decúbito y en ortostatismo, sequedad o no de mucosas y pliegue cutáneo, estado de las venas yugulares, edemas, tercer tono y crepitantes pulmonares. 5.2.1. VEEC disminuido La generación de la hiponatremia se debe a pérdidas de Na+ y agua. El mantenimiento de la hiponatremia se produce porque la hipovolemia impide que el riñón elimine agua libre (aumento de reabsorción de Na+ y agua por el túbulo proximal y aumento de ADH). Página 68
  • 69.
    ALTERACIONES DEL SODIOY DEL POTASIO A. Na+ en orina (Na+ o) > 20 mEq/l: diuréticos*, déficit de mineralocorticoides, nefropatías pierde sal, diuresis osmótica (glucosa, cuerpos cetónicos, urea), bicarbonaturia (acidosis tubular renal, alcalosis metabólica), pérdida cerebral de sal. * diuréticos: generalmente tiacidas. Si se han suspendido previamente, el Na+ o puede estar bajo. En ocasiones el VEEC puede aparecer normal. B. Na+o < 20 mEq/l: pérdidas gastrointestinales*, tercer espacio. * Si los vómitos se acompañan de alcalosis metabólica severa, el Na+ o puede ser mayor de 20 mEq/l, determinar el cloro en orina. 5.2.2. VEEC aumentado Aunque haya edemas el volumen plasmático eficaz está reducido y los mecanismos de la hiponatremia son similares a los del apartado anterior. En la insuficiencia renal se afecta la capacidad de dilución. A. Na+o > 20 mEq/l: insuficiencia renal aguda y crónica. B. Na+o < 20 mEq/l: síndrome nefrótico, ascitis, insuficiencia cardiaca. 5.2.3. VEEC normal Síndrome de secreción inadecuada de ADH (SIADH), déficit de glucocorticoides, hipotiroidismo, postoperatorio, náuseas importantes, restricción de sal más aportes hipotónicos, polidipsia psicógena. En la tabla 5.1 se recogen los criterios básicos del SIADH. • Hiponatremia con hipoosmolalidad • Orina no máximamente diluida (Osm o > 100-150 mOsmol/Kg) • Na+o > 20-40 mEq/l (puede ser más bajo si hay pérdidas extrarrenales) • Normovolemia • Función renal, suprarrenal y tiroidea normales • K+ y equilibrio ácido base normales La hipouricemia y la disminución de la urea en sangre son característicos pero no patognomónicos del SIADH. Tabla 5.1.- Criterios básicos del SIADH En la tabla 5.2 se reflejan las principales etiologías del SIADH. Página 69
  • 70.
    ALTERACIONES DEL SODIOY DEL POTASIO Neoplasias Neumopatías Alteraciones SNC Fármacos pulmón neumonía infecciones clorpropamida/tolbutamida duodeno absceso tumores carbamazepina páncreas TBC hemorragia neurolépticos/antidepresivos próstata asma Guillain-Barré Vincristina/Ciclofosfamida linfomas fallo respiratorio Porfiria aguda Lisinopril Psicosis aguda Bromocriptina LES AINE Tabla 5.2.- Etiologías asociadas con SIADH 6. TRATAMIENTO En general, la corrección de la hiponatremia se realizará lentamente, a ritmo de 0.5 mEq/l/hora, sin pasar de 12-15 mEq/l/24 horas, para evitar la aparición de desmielinización osmótica. El riesgo de esta complicación está aumentado ante la presencia concomitante de malnutrición, alcoholismo, hepatopatía e hipopotasemia. Medir Na+p al menos cada 4 horas y tratar la hipopotasemia. 6.1. VEEC disminuido. Utilizar salino isotónico (0.9%). Déficit de Na+ = Agua corporal x (Na+p normal - Na+p actual). Ejemplo: Varón de 50 años, peso 70 Kg, contraído de volumen, Na+p 112 mEq/l. Déficit total de Na+ = 0.6 x 70 x (140-112) = 1176 mEq. Para aumentar el Na+p 12 mEq/l/24 horas se necesitarán 0.6 x 70 x (124-112) = 504 mEq, o sea, 21 mEq/hora (136 ml de salino al 0.9% por hora). 6.2. VEEC aumentado. Restricción de agua y sal y diuréticos de asa (no usar tiacidas). 6.3. VEEC normal. 6.3.1. Hiponatremia sintomática. Los síntomas neurológicos más graves (convulsiones y coma) suelen darse en la hiponatremia aguda. Tratar con furosemida y salino hipertónico al 3% (1-2 ml/Kg/hora) hasta que cesen los síntomas o el Na+p aumente un 10%. A continuación pasar a un ritmo de 0.5 ml/Kg/hora. Los síntomas neurológicos menos graves corresponden a hiponatremia crónica. Tratar con furosemida y salino al 3% a 0.5 ml/Kg/hora, monitorizar el Na+p y ajustar el ritmo de perfusión para que el incremento sea de unos 0.5 mEq/l/hora. Otro procedimiento consiste en calcular la pérdida necesaria de agua libre, administrar furosemida, monitorizar la Página 70
  • 71.
    ALTERACIONES DEL SODIOY DEL POTASIO diuresis y reemplazar las pérdidas urinarias de Na+ y K+ con salino hipertónico. En cualquier caso, cuando el Na+p alcance los 120-125 mEq/l es recomendable suspender el salino hipertónico y proceder como en el apartado siguiente. Ejemplo: Mujer, peso 60 Kg, euvolémica, Na+p 106 mEq/l. Se desea calcular la pérdida de agua necesaria para que el Na+p suba hasta 118 en 24 horas. Agua actual x Na+p actual = Agua deseada x Na+p deseado. Agua deseada = 0.5 x 60 x 106 / 118 = 27 litros. Pérdida necesaria de agua = Agua actual - Agua deseada = 30 - 27 = 3 litros/24 horas. 6.3.2. Hiponatremia asintomática. En general son formas crónicas. Un paciente con SIADH que ingiera una dieta normal de 700 mOsmol/día y tenga una Osmo de 600, sólo puede eliminar 700/600 = 1.16 l/día, si bebe en exceso de esta cantidad aparecerá hiponatremia. El tratamiento se realizará con restricción de agua (750-1000 ml/día), furosemida (para bajar la Osmo) y aportes orales de ClNa. En la tabla 5.3 se resume el tratamiento de la hiponatremia. - Deplección de volumen: salino isotónico. - Edemas: restricción de agua y sal, furosemida - Normovolemia: - sintomática: restricción de agua, salino al 3%*, furosemida. - asintomática: restricción de agua, ClNa oral, furosemida. * Un salino hipertónico al 3% se obtiene aproximadamente añadiendo 12.5 ampollas de 10 ml de ClNa al 20% a un litro de salino al 0.9%. Con salino hipertónico utilizar bomba de perfusión. Tabla 5.3.- Tratamiento de la hiponatremia 7. CRITERIOS DE INGRESO La hiponatremia es una alteración de la homeostasis causada por un factor o enfermedad subyacente que es preciso identificar. En general, los pacientes con un Na+p < 130 mEq/l deben ingresar o, al menos, estar bajo vigilancia médica continua durante 48-72 horas. Página 71
  • 72.
    ALTERACIONES DEL SODIOY DEL POTASIO HIPERNATREMIA 1. DEFINICIÓN Na+p > de 145 mEq/l (en este laboratorio se considera a partir de 148). Las causas básicas son: pérdida de agua, en ocasiones acompañada de pérdida de Na+ en menor cuantía y, raramente, ganancia de Na+. Frente a la hipernatremia, las dos respuestas compensadoras elementales son la sed y la producción de un volumen escaso de orina concentrada. VEEC Aumentado Disminuido o normal ganancia de Na+: Volumen orina < 0.5 l/día - tratamiento con salino o bicarbonato Osm o > 800-1000 mOsmol/Kg - ahogamiento en agua salada - exceso mineralocorticoides SI NO pérdidas extrarrenales - diuresis osmótica: glucosa, - hipodipsia o imposibilidad urea, iones de obtener agua. - fiebre, sudoración excesiva - diuresis acuosa: - hiperventilación. - diabetes insípida central - diarrea osmótica - diabetes insípida nefrogénica Figura 5.1.- Algoritmo diagnóstico de la hipernatremia. Página 72
  • 73.
    ALTERACIONES DEL SODIOY DEL POTASIO 2. MECANISMOS DE ADAPTACIÓN La hipernatremia condiciona hiperosmolalidad plasmática, que produce deshidratación celular. La adaptación es similar al caso de la hiponatremia, pero en sentido contrario. 3. CLÍNICA Refleja deshidratación cerebral: depresión del nivel de conciencia, irritabilidad, convulsiones, coma. En relación con la etiología pueden estar presentes otros hallazgos (deplección de volumen, poliuria). Los síntomas se correlacionan con la severidad y, probablemente, más con la rapidez del desarrollo de la hipernatremia. 4. APROXIMACIÓN DIAGNÓSTICA Queda recogida en el algoritmo de la figura 5.1. 5. POLIURIA La diuresis osmótica, la diabetes insípida central y nefrogénica, y también la polidipsia primaria (aunque ésta produce hiponatremia) son causas de poliuria. En la diuresis osmótica, la Osmo es > de 300 mOsmol/Kg, y la eliminación diaria de solutos supera los 1200-1400 mOsmol; en la poliuria acuosa pura, la Osmo es < 150. Hay poliurias mixtas por agua y solutos, con Osmo de 150-300. El estudio de los componentes de la orina identificará el soluto responsable de la poliuria osmótica. La prueba de restricción acuosa, la respuesta a la desmopresina y el nivel de ADH endógena suelen permitir diferenciar entre diabetes insípida central, nefrogénica y polidipsia primaria (Tabla 5.4). CENTRAL NEFROGÉNICA - idiopática - traumatismo congénita, fármacos: litio, cisplatino, anfotericina - cirugía - neoplasia metabólicas: hipercalcemia, hipopotasemia - infiltrativa - infecciones nefropatías: insuficiencia renal, postobstrucción, - vasculares - embarazo intersticiales, mieloma, Sjögren Tabla 5.4.- Etiología de la Diabetes Insípida 6. TRATAMIENTO • Si la hipernatremia es por ganancia de Na+: furosemida y glucosado al 5%. • En los casos por pérdida de agua: si el paciente está hipotenso remontar con salino isotónico. Calcular a continuación el déficit de agua: Déficit de Agua = Agua deseada - Agua actual Página 73
  • 74.
    ALTERACIONES DEL SODIOY DEL POTASIO Agua deseada x Na+p deseado = Agua actual x Na+p actual La fórmula indicada no considera las pérdidas del Na+ acompañantes; al déficit de agua calculado hay que añadir las pérdidas insensibles (30-50 ml/hora). En la hipernatremia el agua corporal representa un 50% del peso corporal en los varones y un 40% en las mujeres. El déficit de agua se corregirá con glucosado al 5%, salino hipotónico al 0.45% o agua por boca o sonda nasogástrica. El ritmo se ajustará para que el Na+p disminuya unos 0.5 mEq/l/hora, se evitarán descensos rápidos que puedan causar edema cerebral. Ejemplo: Varón, peso 70 Kg, Na+p 170 mEq/l. Se desea calcular el agua necesaria para descender el Na+p a 158 mEq/l en 24 horas. Agua actual = 0.5 x 70 = 35 l, Agua deseada = 35 x 170 / 158 = 37.6 l, déficit de Agua = 2.6 l HIPERPOTASEMIA 1. INTRODUCCIÓN La casi totalidad del K+ corporal se localiza en el EIC. La relación K+ EIC / K+ EEC determina el potencial de membrana celular que condiciona la función neuromuscular y la excitabilidad miocárdica. El mantenimiento de un K+p normal depende de una correcta distribución entre el EIC y el EEC y de una excreción renal normal. Los factores que modifican la distribución transcelular del K+ son: hormonas pancreáticas, catecolaminas, el propio K+p, equilibrio ácido/base, aldosterona, Osm p y ejercicio físico. La eliminación del K+ tiene lugar principalmente por excreción urinaria en el túbulo colector cortical. Esta secreción es estimulada por la aldosterona, la elevación del K+p, la ADH y los niveles adecuados de fluido y Na+ en la nefrona distal. 2. DEFINICIÓN K+p > 5 mEq/l. Realmente el laboratorio determina el K+ en el suero una vez formado el coágulo. El K+ sérico debido a la liberación celular es ligeramente superior (0.1-0.5 mEq/l al K+p) 3. CLÍNICA En la hiperpotasemia disminuye el potencial de membrana y se facilita la despolarización. Sin embargo, la despolarización mantenida impide la repolarización celular y se traduce en disminución de la excitabilidad. Página 74
  • 75.
    ALTERACIONES DEL SODIOY DEL POTASIO 3.1. Manifestaciones cardiacas: anomalías en la conducción. Los cambios en el ECG consisten en ondas T picudas y estrechas, y posteriormente aplanamiento y desaparición de la onda P, ensanchamiento del QRS, bloqueos y arritmias ventriculares. La correlación entre estos cambios y la severidad de la hiperpotasemia es aproximada. La toxicidad cardiaca del potasio se potencia por hipocalcemia, hiponatremia, hipomagnesemia, acidosis y algunos antiarrítmicos. 3.2. Manifestaciones neuromusculares: suelen seguir a las cardiacas. Parestesias, debilidad y parálisis fláccida de predominio en miembros inferiores. 3.3. Manifestaciones gastrointestinales: vómitos, dolor abdominal y diarrea. 4. ETIOLOGÍA 4.1. Seudohiperpotasemia: Es debida a la salida de K+ de las células durante o después de la extracción sanguínea. - Hemólisis in vitro - Leucocitosis (>105/microl) y trombocitosis (>10 6/microl) importantes, en este caso el K+p es normal. Sospechar la seudohiperpotasemia en ausencia de causa aparente y de repercusión en ECG; repetir la extracción con técnica cuidadosa. 4.2. Redistribución desde el EIC: déficit de insulina, hiperosmolalidad (hiperglucemia, manitol), acidosis metabólica hiperclorémica, betabloqueantes no selectivos, parálisis periódica hiperpotasémica, intoxicación por digital. 4.3. Aumento de aportes. 4.3.1. Exógenos: suplementos orales o i.v., sustitutos de sal, fármacos (citrato potásico, penicilinas). 4.3.2. Endógenos: rabdomiolisis, hemólisis intravascular, lisis tumoral, hemorragia digestiva, hematomas. 4.4. Disminución de la excreción urinaria. 4.4.1. Insuficiencia renal: aguda, crónica (con filtrados < 10-15 ml/min.) 4.4.2. Deplección de volumen: por flujo tubular distal y Na+ distal bajos. 4.4.3. Deficiencia de aldosterona: enfermedad de Addison, enzimopatías hereditarias, hipoaldosteronismo aislado, hiporreninismo- hipoaldosterónico (diabetes), fármacos (AINE, IECA- inhibidores de los receptores de angiotensina II, heparina, ciclosporina). 4.4.4. Defectos primarios en la secreción tubular de K+: nefropatías (obstructiva, trasplante, LES, intersticiales), seudohipoaldosteronismos Página 75
  • 76.
    ALTERACIONES DEL SODIOY DEL POTASIO hereditarios I y II, fármacos (espironolactona, amiloride, triamtereno, trimetroprim, pentamidina, ciclosporina). 5. APROXIMACIÓN DIAGNÓSTICA. En las hiperpotasemias, con excepción de los casos de liberación masiva endógena, suele estar afectada la excreción renal del K+: insuficiencia renal severa, deplección de volumen, diabetes y fármacos. Para estimar la acción de la aldosterona y la secreción de K+, se utiliza una prueba semicuantitativa que es el gradiente transtubular de K+: (GTTK+) = K+orina /(Osm o / Osm p). K+p Un valor de GTTK+ < 6-7 en un paciente hiperpotasémico sugiere un déficit biológico de aldosterona (niveles bajos o resistencia a su acción). El diagnóstico entre hipoaldosteronismo y defectos primarios en la secreción tubular de K+ es más complejo (cambio de GTTK+ con la 9-a-fluorhidrocortisona, niveles de renina- aldosterona, respuesta del K+ a la furosemida). En la práctica general, la causa más frecuente de hiperpotasemia es la administración de K+, o de fármacos que retengan K+ a pacientes mayores, diabéticos, con mala perfusión renal o con algún grado de insuficiencia renal. 6. TRATAMIENTO (ver tablas 5.5 y 5.6) 6.1. Sales de calcio: antagonizan al efecto del K+ sobre el corazón pero no disminuyen los niveles séricos. Cargar una ampolla de gluconato cálcico (10 ml al 10%) o 2 ampollas de glubionato (5 ml cada una) en una jeringa de 20 ml a pasar en 3-5 minutos, si no hay efecto repetir en 5 minutos; si hay hipotensión o bradicardia es preferible el cloruro cálcico al 10% (aporta más calcio elemental y éste se libera inmediatamente a la circulación). Atención a la administración de calcio en pacientes que tomen digit al porque potencia su toxicidad. 6.2. Insulina y glucosa: la insulina desplaza el K+ al EIC, la glucosa se administra para prevenir la hipoglucemia. La relación suele ser una unidad de insulina rápida por cada 5 g de glucosa. Por ejemplo 500 ml de glucosado al 5 % más 10 unidades de insulina rápida i.v. a pasar en 30-60 minutos. La cantidad total de insulina se puede fraccionar en 3 dosis como bolos i.v. directos; monitorizar glucemia. 6.3. Resinas intercambiadoras de cationes: intercambian, en el tubo digestivo, un catión por K+ y reducen así su nivel sanguíneo. Resincalcio 10 g orales/4-6 horas o en enemas (20-50 g disueltos en 100-200 ml de agua/6 horas) con sonda de Foley para retener 30-60 minutos. 6.4. Otros: facilitan la captación celular de K+. - Bicarbonato sódico: sus efectos son impredecibles y se recomienda si hay acidosis metabólica severa (50-100 ml de bicarbonato 1 M o 500 ml 1/6 M en 60 minutos). Página 76
  • 77.
    ALTERACIONES DEL SODIOY DEL POTASIO - Agonistas Beta-2: presentan efectos adversos potenciales y no se aconseja, en el momento actual, su empleo rutinario. 6.5. Hemodiálisis: indicada en los casos de hiperpotasemia grave con insuficiencia renal severa que no responde a medidas conservadoras. Inicio Duración Efectos adversos Sales de calcio minutos 30-60 minutos toxicidad digoxina Insulina/glucosa 15-45 minutos 4-6 horas hipo-hiperglucemia Resincalcio 1-2 horas 4-6 horas Impacto fecal Obstrucción Necrosis colónica Tabla 5.5.- Tratamiento de la hiperpotasemia. Cronología de los fármacos y efectos adversos. Medidas generales: suspender aportes y fármacos. Líquidos i.v. si deplección K + p > 7.5 o cifras menores con repercusión en ECG: sales de calcio, insulina/glucosa, resincalcio K + p 6.5-7.5 sin repercusión en ECG: insulina/glucosa, resincalcio K + p < 6.5: resincalcio Hiperpotasemia crónica estable (según etiología): furosemida, bicarbonato oral, resincalcio, 9-a-fluorhidrocortisona Tabla 5.6.- Tratamiento de la hiperpotasemia. (Resumen). HIPOPOTASEMIA 1. DEFINICIÓN K+p < 3.5 mEq/l. 2. CLÍNICA 2.1. Cardiológica: potencia toxicidad digital, anomalías en ECG (onda U, cambios en ST-T), arritmias ventriculares. 2.2. Neuromuscular: estreñimiento, íleo, debilidad muscular, parálisis, rabdomiolisis. Página 77
  • 78.
    ALTERACIONES DEL SODIOY DEL POTASIO 2.3. Renal: poliuria-polidipsia, lesiones estructurales (quistes). 2.4. Otras manifestaciones: alcalosis metabólica, hiperglucemia, predisposición al coma hepático. 3. ETIOLOGÍA 3.1. Seudohipopotasemia: Se produce por captación celular del K+, en las muestras con leucocitosis importantes expuestas a temperatura ambiente. 3.2. Redistribución: insulina, alcalosis (más la metabólica que la respiratoria), agonistas beta, intoxicación por teofilina, parálisis periódica hipopotasémica. 3.3. Pérdidas extrarrenales: K+ orina < 20-30 mEq/día, GTTK+ < 2 - sudoración excesiva, vómitos (además hay pérdidas urinarias), diarrea, laxantes, adenoma velloso de colon. 3.4. Pérdidas renales: K+ orina > 20-30 mEq/día, GTTK+ > 2 3.4.1. Con acidosis metabólica acompañante. - Acidosis tubular renal, acetazolamida, cetoacidosis, ureterosigmoidostomía. 3.4.2. Con alcalosis metabólica. A. Cloro en orina < 15-20 mEq/l: vómitos, aspiración nasogástrica, diuréticos (al inicio del tratamiento pueden cursar con cloro más alto), posthipercapnia. B. Cloro en orina > 15-20 mEq/l. - sin HTA: síndrome de Bartter, síndrome de Gitelman, hipomagnesemia, cisplatino. - con HTA: síndrome de Cushing, hiperaldosteronismo, regaliz- exceso aparente de mineralcorticoides, síndrome de Liddle, HTA vasculorrenal. 3.4.3. Con equilibrio ácido-base normal: necrosis tubular aguda en recuperación, diuresis postobstructiva, fármacos (aminoglucósidos, cisplatino). 4. TRATAMIENTO - Excepto en pacientes seleccionados (tratados con digital, con antecedentes de cardiopatía, arritmias, hipertrofia de ventrículo izquierdo o predispuestos al coma hepático) es debatible que la hipopotasemia ligera estable entre 3-3.5 mEq/l deba tratarse. De hecho, una complicación frecuente en enfermos con hipopotasemia es la hiperpotasemia por un tratamiento excesivo no controlado. - En general los suplementos de potasio se administrarán por vía oral a ritmo de 40-120 mEq/24 horas. Se dispone de diversos compuestos orales, en forma de sales orgánicas (Boi-K aspártico® un comprimido = 25 mEq de K+, Boi-K® un Página 78
  • 79.
    ALTERACIONES DEL SODIOY DEL POTASIO comprimido = 10 mEq de K+, Potasión solución oral® 1 ml = 1 mEq de K+) o como ClK (Potasión 600® 1 cápsula = 8 mEq de K+). - Las indicaciones de la vía intravenosa son: intolerancia digestiva, parálisis, arritmias ventriculares o toxicidad por digital. El compuesto más utilizado es el ClK (10 mEq de K+ por ampolla de 3 ml) preferiblemente disuelto en suero salino, a una concentración hasta de 40 mEq/l y a un ritmo que no rebase 10 mEq/hora. En casos de hipopotasemia severa (K+p < 2 mEq/l) y repercusión cardiaca importante, puede administrarse una ampolla de ClK disuelta en 100 ml de suero salino en 10-15 minutos con bomba de perfusión y monitorización continua. Página 79
  • 81.
    COMA. ALTERACIONES DELNIVEL DE CONCIENCIA Capítulo 6 COMA. ALTERACIONES DEL NIVEL DE CONCIENCIA. Barceló C., López-Ramos E., González-Tejera M., Sendra P. y Femenía M. 1. DEFINICIÓN. El coma es aquella situación clínica en la que el paciente presenta una disminución del nivel de conciencia que condiciona un déficit de respuesta frente a estímulos externos, persistiendo únicamente una actividad refleja residual. Algunas de sus etiologías son tratables siendo por tanto importante identificarlas y corregirlas precozmente para evitar un daño cerebral irreversible. El coma puede producirse por tres mecanismos diferentes. - Lesiones supratentoriales: comprimen el tronco o el diencéfalo por hipertensión intracraneal o por desplazamiento de la línea media. - Lesión infratentorial: lesiones de la fosa posterior que comprimen el tronco y la formación reticular ascendente. - Lesiones difusas: tóxicas o metabólicas. 2. ETIOLOGÍA. - INTOXICACIONES: - Etanol. - Fármacos sedantes y opiáceos. - Monóxido de carbono. - Otros tóxicos - HIPOXIA GRAVE. - SHOCK (de cualquier etiología). - TRAUMATISMO CRANEOENCEFÁLICO. - ENCEFALOPATÍA DE WERNICKE. - TRASTORNOS METABÓLICOS: - Hipoglucemia e hiperglucemia - Alteraciones hidroelectrolíticas. - Alteraciones del equilibrio ácido-base - Hipotiroidismo. - Addison - Cushing. - Porfiria. - Encefalopatía hepática, urémica e hipercápnica. - INFECCIONES: Meningitis. Encefalitis. Absceso. Página 81
  • 82.
    COMA. ALTERACIONES DELNIVEL DE CONCIENCIA - EPILEPSIA. - TRASTORNOS VASCULARES: Infarto cerebral. Hemorragia cerebral. Hemorragia subaracnoidea. Hematoma subdural o epidural. Encefalopatía hipertensiva. - LESIONES OCUPANTES DE ESPACIO. 3. ACTITUD ANTE EL COMA. - INSPECCIÓN Y EXPLORACIÓN RÁPIDA DEL PACIENTE: Comprobar vía aérea, respiración, pulso, pupilas, cianosis, señales de venopunción (ADVP), púrpuras, petequias, abdomen, fetor (alcohol, cetoacidosis). - DESCARTAR CAUSAS PSICÓGENAS: Habitualmente el paciente conserva en tono motor y se opone a la apertura ocular (signo de la persiana), la respuesta al dolor se hace mediante movimientos abigarrados y los reflejos oculovestibulares están conservados. - PRIMERAS MEDIDAS: • Colocar Guedel. • Oxígeno en Ventimask al 35%. • Monitorización electrocardiográfica. • Medidas de RCP si son necesarias. • Glucemia digital. • Canalizar vía venosa. • Obtención de sangre para hemograma, bioquímica (glucosa, urea, creatinina, sodio, potasio, calcio, GOT, GPT, CK y proteínas totales), gasometría arterial y coagulación. Reservar muestra de sangre y orina para niveles de tóxicos y fármacos (apuntando la hora de extracción). • Tensión arterial y temperatura. • Analítica de orina y sedimento urinario. • Colocación de sonda nasogástrica y urinaria. - HABLAR CON LOS ACOMPAÑANTES O TESTIGOS DEL CUADRO: • Antecedentes personales: Diabetes, epilepsia, hábitos tóxicos y medicamentos... • Forma de comienzo: Súbito o gradual. • Otros síntomas de comienzo: Cefalea, fiebre, movimientos convulsivos, relajación de esfínteres. - EXPLORACIÓN NEUROLÓGICA: 1. Nivel de conciencia: grados del coma y Glasgow (Tablas 6.1 y 6.2). Página 82
  • 83.
    COMA. ALTERACIONES DELNIVEL DE CONCIENCIA ESCALA DEL COMA DE GLASGOW. FUNCIÓN PUNTUACIÓN RESPUESTA MOTORA . Obedece a órdenes 6 . Localización 5 . Retirada 4 . Flexión anormal 3 . Respuesta extensora 2 . Ausencia de respuesta 1 RESPUESTA VERBAL . Orientada 5 . Conversación confusa 4 . Palabras inadecuadas 3 . Sonidos incomprensibles 2 . Ausencia de respuesta 1 APERTURA DE OJOS . Espontánea 4 . Cuando se la ordena 3 . En respuesta al dolor 2 . Ausencia de respuesta 1 Tabla 6.1.- Escala del coma de Glasgow. GRADOS DEL COMA. COMA I Coma vigil, estuporoso. COMA II No despierta, localiza el dolor, reflejos presentes. COMA III Abolición de reflejos, alteraciones vegetativas, no localiza. COMA IV Coma sobrepasado, sin respiración espontánea e hipotermia. Tabla 6.2.- Grados del coma. Página 83
  • 84.
    COMA. ALTERACIONES DELNIVEL DE CONCIENCIA 2. Ojos: A) Motilidad ocular intrínseca (MOI): ISOCÓRICAS Y NORMOREACTIVAS . integridad del tronco encefálico. MIOSIS REACTIVA........................ metabólico, diencefálico. MIDRIASIS, FIJAS......................... anoxia SNC, lesión tectal. MIDRIASIS REACTIVA ................... simpaticomiméticos, benzodiacepinas. MEDIAS, FIJAS............................. mesencefálico. ASIMÉTRICA, DILATADA FIJA ........ herniación uncal. B) Motilidad ocular extrínseca (MOE): Se explora con tres maniobras: • EN REPOSO: COMA METABÓLICO TÓXICO: • Mirada al frente, movimientos erráticos lentos horizontales y conjugados y que además no se pueden simular. • Su presencia descarta el coma psicógeno. COMA POR LESIÓN ESTRUCTURAL: • Bobbing ocular: movimientos verticales (a saltos): primera fase rápida hacia abajo, segunda fase de reposo y tercera fase de ascensión rápida. Indican lesión de tronco cerebral. • Estrabismo de un ojo: indica afectación de un par craneal. • Desviación de la mirada conjugada. • MANIOBRAS OCULOENCEFÁLICAS: • Al girar la cabeza con los ojos abiertos en un paciente en coma, la mirada conjugada se desplaza hacia el lado contrario del giro debido a la estimulación del laberinto contralateral. • Este movimiento indica indemnidad del tronco cerebral. • Si no aparece indica lesión del tronco cerebral o un coma tóxico-metabólico severo. • MANIOBRAS OCULOVESTIBULARES (no se realizan de manera rutinaria en la valoración inicial). Página 84
  • 85.
    COMA. ALTERACIONES DELNIVEL DE CONCIENCIA • Fondo de ojo: Hemorragia subaracnoidea, retinopatía diabética e hipertensiva, edema de papila. 3. Otros reflejos (Si están alterados indican lesión estructural). • Corneal: V y VII pares. • Facial. 4. Sistema motor: • FLACIDEZ GENERALIZADA. Afectación de tronco o coma metabólico profundo. • HIPERTONÍA GENERALIZADA. Coma metabólico. • MIOCLONIAS. Coma tóxico metabólico. • MOVIMIENTOS SIMÉTRICOS ESPONTÁNEOS O AL DOLOR. Coma tóxico-metabólico. • ASIMETRÍA. Generalmente coma estructural. También se ve en la hipoglucemia y en estados postcríticos. • REFLEJO DE DECORTICACIÓN (flexión de MMSS, extensión de MMII). Lesión hemisférica. • REFLEJO DE DESCEREBRACIÓN (extensión de todos los miembros). Lesión del tronco. 5. Patrón respiratorio: • Cheyne-Stokes: diencéfalo, bihemisferio, encefalopatía anóxica. • Hiperventilación: protuberancia, mesencéfalo, acidosis metabólica. • Atáxica: bulbar. • Depresión respiratoria. ∗ SI DESPUÉS DE REALIZADO TODO LO ANTERIOR NO HEMOS LLEGADO A UN DIAGNÓSTICO: • Rx tórax. • TAC cerebral. • Punción lumbar. • Niveles plasmáticos de fármacos. Página 85
  • 86.
    COMA. ALTERACIONES DELNIVEL DE CONCIENCIA 4. TRATAMIENTO. A. PRIMERAS MEDIDAS. B. SI NO SE CONOCE NI SE SOSPECHA LA ETIOLOGÍA DEL COMA SE ADMINISTRARÁN EMPÍRICAMENTE: - GLUCOSA HIPERTÓNICA (Glucosmón 50®): 1 ampolla i.v. - TIAMINA (Benerva®): 1 ampolla de 100 mg i.m. - FLUMACENIL (Anexate® -ampollas de 5 ml contienen 0,5 mg-): 0,3 mg (3 ml) en 30 seg., continuando con 0,1 mg./minuto hasta un máximo de 3 mg (6 amp.). - NALOXONA (Naloxona® -ampollas de 0,4 mg-): 1-2 amp. i.v. en bolus. La naloxona i.v. tiene una vida media muy corta, por lo que es recomendable administrar una segunda dosis i.m. También puede administrarse vía endotraqueal. C. SI SE CONOCE LA CAUSA DEL COMA INICIAR EL TRATAMIENTO ESPECÍFICO PARA CADA ETIOLOGÍA. SI SE SOSPECHA HIPERTENSIÓN INTRACRANEAL: - Dexametasona (Fortecortín®, Decadran®): 10-12 mg i.v., continuando con 4 mg i.v. cada 6 horas. - Manitol al 20% por vía i.v. perfundiendo 250 ml en 20 minutos. Esta medida está contraindicada en casos de hemorragia. Página 86
  • 87.
    COMA. ALTERACIONES DELNIVEL DE CONCIENCIA PACIENTE EN COMA TRATAMIENTO EMPÍRICO ESTABILIZAR AL PACIENTE VALORACIÓN NEUROLÓGICA SIGNOS O ANTECEDENTES DE TRAUMATISMO SIN SIGNOS O ANTECEDENTES DE TRAUMATISMO PRUEBAS DE IMAGEN NO FOCAL FOCAL FOCAL O NO CONVULSIÓN TTO. EMPÍRICO MENINGISMO CONSIDERAR CONSIDERAR CONSIDERAR CONSIDERAR FÁRMACOS ACV HEMORRAGIA STATUS TÓXICOS MASA SUBARAC. METABOLOPATÍAS MENINGITIS ENCEFALOPATÍAS ALT. ÁCIDO-BASE LABORATORIO CONSIDERAR CONSIDERAR LABORATORIO CONSIDERAR TAC TAC NIVELES TAC PL CONSIDERAR TAC Figura 6.1.- Algoritmo diagnóstico-terapéutico ante un paciente en coma. Página 87
  • 89.
    URTICARIA Y ANGIOEDEMA.REACCIÓN ANAFILÁCTICA Capítulo 7 URTICARIA Y ANGIOEDEMA. REACCIÓN ANAFILÁCTICA Fernández J. URTICARIA Y ANGIOEDEMA La Urticaria y el angioedema pueden aparecer juntos o separados, como manifestación cutánea de edema localizado; de forma similar, puede aparecer en las superficies mucosas del tracto respiratorio y gastrointestinal. La urticaria que afecta solo la porción más superficial de la dermis, se presenta como pápulas pruriginosas bien definidas, con bordes eritematosos y de tamaño variable. Pueden confluir en pápulas gigantes, en cualquier parte del cuerpo, apareciendo en oleadas de 24-72 horas de duración y que no dejan pigmentación o decoloración. El angioedema es un edema localizado, bien delimitado, que envuelve las capas más profundas de la piel, incluyendo el tejido subcutáneo. Aunque también limitado en el tiempo, el angioedema del tracto respiratorio superior puede amenazar la vida del paciente debido al edema laríngeo. La afectación gastrointestinal se manifiesta como un dolor de tipo cólico con o sin nauseas y vómitos. Duración Frecuencia Urticaria aguda < 6 semanas Continua Diaria Repetida o intermitente Contacto repetido con agente causal. Urticaria crónica > 6 semanas Continua Diaria Recurrente Intervalos asintomáticos de días a semanas. Específicas: Colinérgica. Contacto. Físicas: Mecánicas. Térmicas. Vasculitis Urticarial. Pigmentosa (Mastocitosis). Asociado a enfermedades. Psicógenas. Tabla 7.1.- Clasificación de las Urticarias en base a su duración, frecuencia y causas. Página 89
  • 90.
    URTICARIA Y ANGIOEDEMA.REACCIÓN ANAFILÁCTICA Aunque la urticaria/angioedema puede ocurrir a cualquier edad, suelen ser más frecuentes en la tercera década de la vida. Entre un 15 y un 20% de las personas, han experimentado alguna vez en su vida un episodio de urticaria. CLASIFICACIÓN DE LA URTICARIA La urticaria se puede clasificar en base a su duración, frecuencia y causas (tabla 7.1). Menos del 1% de pacientes con urticaria aguda desarrollan una urticaria crónica. La urticaria crónica se subdivide a su vez en continua y recurrente, al tener intervalos libres de síntomas esta última. Esta distinción tiene importancia en la búsqueda del agente desencadenante de la urticaria. En esta clasificación se han incluido las urticarias especiales, que se subdivide en varios subgrupos en función de su patogénesis, agentes desencadenantes y aspectos clínicos. 1. Mediada por Alergenos o inmunológica 1. IgE-mediada (Medicamentos, Pólenes, Alimentos, Parásitos, picaduras de insectos). 2. Urticaria factitia. 3. Urticaria por frío. 4. Urticaria colinérgica. 2. Urticarias no inmunológicas 1. Inducida por liberación inespecífica de mediadores (Histamina): Medicamentos (Morfina, dextranos, etc.). Enzimas (Fosfolipasa A2). Hormonas (ACTH). Péptidos básicos (Bradiquinina). Estímulos citotóxicos (Fosfolípidos). Otros agentes (Endotoxinas, citoquinas, etc.). 2. Reacciones de Intolerancia (Habitualmente déficits enzimáticos). 3. Mediadas por el complemento. Angioedema hereditario. Angioedema adquirido. Vasculitis urticarial. Urticaria por calor (50%). Enfermedad del suero. Reacciones postransfusionales. Anafilaxia inducida por ejercicio. 4. Mastocitosis. 5. Idiopática. Tabla 7.2.- Clasificación de las urticarias por su mecanismo patogénico Página 90
  • 91.
    URTICARIA Y ANGIOEDEMA.REACCIÓN ANAFILÁCTICA También es útil clasificar la urticaria en función de su mecanismo patogénico debido a las implicaciones terapéuticas que tiene. Así la clasificación de la urticaria por su mecanismo patogénico puede verse en la tabla 7.2. El angioedema puede aparecer solo o asociado a la urticaria aguda o crónica, debido a defectos en los inhibidores iniciales de la cascada del complemento, bien adquiridos en diversas enfermedades o por defecto genético. DIAGNOSTICO Los elementos característicos de la urticaria son el rápido comienzo y la limitación en el tiempo de las erupciones urticariales y del angioedema. Por otro lado, aparece en oleadas, con lesiones en diferentes estadios en la urticaria y con distribución asimétrica en el angioedema. Son datos característicos la ausencia de fiebre, leucocitosis (excepto la causada por el proceso primario en algunos casos) o VSG elevada. En la mayoría de las ocasiones, es muy difícil determinar la causa de la urticaria/angioedema agudos, y solo un pequeño porcentaje se convierte en crónica (1- 10%). Por este motivo, la realización de estudios diagnósticos complejos debe reservarse a los que se sospeche un mecanismo IgE o medicamentoso. DIAGNOSTICO DIFERENCIAL Las lesiones urticariales son fáciles de identificar, pero a veces aparecen problemas cuando se asocian otro tipo de lesiones cutáneas a la vez, o aparecen angioedema que persiste como en la urticaria retardada de presión. En caso de duda, puede ayudar marcar las lesiones con bolígrafo y ver la evolución o resolución en el tiempo (1 a 3 días). Debe diferenciarse de: • Eritema multiforme, antes de la aparición de lesiones típicas en mucosas. • Rash maculo-papulares por medicamentos o virales, cuyas lesiones persisten en el tiempo y dejan un residuo purpúrico. • Tiña corporis por sus típicas escamas. También debe diferenciarse de: • Dermatitis de contacto por sus vesículas, frecuentemente cronificadas. • Dermatitis atópica por sus lesiones típicas en flexuras. De otras enfermedades más raras como • Síndrome de Sweet, que aparecen similares lesiones pero con fiebre y leucocitosis. Página 91
  • 92.
    URTICARIA Y ANGIOEDEMA.REACCIÓN ANAFILÁCTICA • Mastocitosis cutánea, con pápulas pigmentadas de color marrón, y que a veces asocian síntomas de flush o rubor cutáneo. TRATAMIENTO A diferencia de la complejidad del estudio diagnóstico, el tratamiento de la urticaria es simple y lógico. • Evitación del agente causante. Solo es posible en caso de medicamentos o en algunas de las reacciones IgE mediadas. • Tratamiento farmacológico. Tratamiento farmacológico 1. Comenzar con la administración de corticoides sistémicos, que pueden ayudar en cualquier situación, desde las más leves hasta las más graves, como en el caso de las vasculitis necrotizantes cutáneas. ® Emplear Metilprednisolona (URBASON ): 40 mg por vía i.v. o i.m., seguido de dosis orales repartidas de Prednisona 20-30 mg/día, para proseguir con pauta de reducción suave (cada 2-3 días). 2. Seguir con antihistamínicos, que son junto con los simpaticomiméticos los que más alivio sintomático producen. La asociación de anti-H1 con anti-H2, suele ser beneficiosa en algún caso de urticaria crónica. ® Empezar por Maleato del Clorofeniramina (POLARAMINE ), 1 ampolla vía. i.v. o i.m., que se puede continuar cada 6 horas en función de la sintomatología. En caso de alta hospitalaria debe mantenerse el tratamiento con 1 comp. de 6 mg ® (POLARAMINE REPETABS ) cada 6 horas. Debe advertirse al paciente que este fármaco puede producir somnolencia. En caso más leves o para continuación de tratamiento pueden utilizarse los nuevos ® antihistamínicos, que no producen somnolencia, como la Ebastina (EBASTEL ), ® ® Loratadina (CLARITYNE ), Mizolastina (MIZOLEN ) O Fexofenadina (TELFAST ® 180 ). Se utilizan a dosis de 1 comp. antes del desayuno. En el caso de los dos primeros puede aumentarse la dosis a 1 comp. cada 12 horas si es necesario. La Cimetidina (TAGAMET ®) o la Ranitidina (ZANTAC®), pueden utilizarse junto a los anteriores por vía oral o parenteral, especialmente si se asocian síntomas gastrointestinales. Página 92
  • 93.
    URTICARIA Y ANGIOEDEMA.REACCIÓN ANAFILÁCTICA Al alta hospitalaria, debe asociarse un segundo antihistamínico, como ® Hidroxicina (ATARAX ) a dosis de 1 comp. cada 12 o 24 horas, especialmente por la noche si se asocia componente de ansiedad o intranquilidad. 3. En casos graves o con gran componente de edema, utilizar ADRENALINA al 1/1000: 0,3 a 0,5 cc cada 3-10 minutos, según la gravedad por vía s.c. 4. En caso de Angioedema por déficit de C1-INH, la utilización de andrógenos ® atenuados (DANAZOL ) corrige el defecto y previene la aparición de ataques a largo plazo. ® En casos agudos: Ácido Tranexámico (AMCHAFIBRIN 500 ) a dosis de 500-1.000 mg. Por vía i.v. seguido de plasma fresco, 2 unidades por vía i.v. Si se dispone de factor C1-INH, poner 1-2 amp. por vía i.v. (Esto suele estar reservado para casos familiares que acudan a Urgencias repetidamente, dado su elevado precio). Página 93
  • 95.
    CONDUCTA ANTE UNPACIENTE CON DISNEA Capítulo 8 CONDUCTA ANTE UN PACIENTE CON DISNEA González-Tejera M., Barceló C., López-Ramos E., Sendra P., López-Aguilera I. y Femenía M. DEFINICIÓN: La disnea es un síntoma consistente en sensación subjetiva de falta de aire. 1. CLASIFICACIÓN DE LA DISNEA: Grado I: limitación ligera de actividad física (al subir uno o dos pisos, o al caminar 200 m.) Grado II: medianos esfuerzos Grado III: incapacidad de realizar cualquier esfuerzo sin molestias. Grado IV: aparición en reposo. 2. CLASIFICACIÓN SEGÚN FORMA DE PRESENTACIÓN: - DISNEA AGUDA • Enfermedad pulmonar: Neumonía. Tromboembolismo pulmonar. Neumotórax espontáneo. Asma. Aspiración cuerpo extraño. Distress respiratorio del adulto. • Insuficiencia cardiaca / edema pulmonar cardiogénico. • Síndrome de hiperventilación aguda (psicógena o neurógena) - DISNEA CRÓNICA: • Causas pulmonares: •Obstrucción crónica al flujo aéreo -OCFA- (enfisema, bronquitis crónica, asma) •Enfermedad pulmonar restrictiva (deformidades de pared torácica, fibrosis pleural, etc.) • Causas no pulmonares: Insuficiencia cardiaca congestiva. hipertiroidismo, patología de vías respiratorias altas Página 95
  • 96.
    CONDUCTA ANTE UNPACIENTE CON DISNEA 3. MANEJO DEL PACIENTE: Valoración rápida inicial para descartar existencia de CRITERIOS DE GRAVEDAD: • Obnubilación, flapping, agitación. • Cianosis extrema. • Sudoración. • Imposibilidad para toser / hablar. • Tiraje. • Incoordinación toraco-abdominal. • Frecuencia respiratoria > 30-35 respiraciones por minuto. En caso de presencia de éstos, se deberá proceder simultáneamente a la exploración física, anamnesis, toma de constantes, extracción de gasometría arterial, electrocardiograma e inicio del tratamiento (la oxigenoterapia no debe demorarse, si existen criterios de gravedad, en caso de imposibilidad de extracción de gasometría arterial basal. Tener en cuenta que hasta 20 minutos de oxigenoterapia no se producen cambios gasométricos significativos). Anamnesis: antecedentes personales (incluir fecha del último ingreso y tratamiento habitual), enfermedad actual (disnea basal, desencadenantes del episodio motivo de consulta, inicio y síntomas acompañantes). Exploración física: constantes, valoración del nivel de conciencia, coloración, presión venosa yugular, auscultación cardiaca (frecuencia, ritmo, soplos, tercer tono), auscultación respiratoria (frecuencia, ruidos patológicos), patrón respiratorio; no olvidar explorar miembros inferiores para valorar posibles signos de flebitis o trombosis venosa profunda. Pruebas complementarias: • Analítica: bioquímica (glucosa, electrolitos, urea y creatinina; si dolor torácico creatin-fosfokinasa (CPK)), hemograma con fórmula y coagulación (no olvidar productos de degrad ación del fibrinógeno –PDF- o Dímero D si existe , sospecha de TEP). • GAB. En cuanto se extraiga, comenzar oxigenoterapia; si no es posible realización no se demorará la instauración de esta (Tabla 8.1). • Electrocardiograma. • Radiografía de tórax (en caso de gravedad, puede demorarse). • Si fiebre se extraerán 2 hemocultivos antes de iniciar antibioticoterapia. Página 96
  • 97.
    CONDUCTA ANTE UNPACIENTE CON DISNEA INSUFICIENCIA pO2 (mm Hg) pCO2 (mm Hg) pH RESPIRATORIA PARCIAL No compensada ↓ ↓ ↑ Compensada ↓ ↓ N GLOBAL No compensada ↓ ↑ ↓ Compensada ↓ ↑ N Insuficiencia respiratoria (IR): hipoxemia arterial (pO2<60 mmHg) en reposo, respirando aire ambiente. • IR global à Hipoxemia + pCO2 > 45 mmHg. • IR parcial à Hipoxemia + pCO2 normal. Si la insuficiencia respiratoria se produce en corto espacio de tiempo, no es posible la compensación y se denomina insuficiencia respiratoria aguda. En la insuficiencia respiratoria crónica el tiempo de instauración es largo y se ponen en marcha mecanismos compensadores. Tabla 8.1.- Criterios gasométricos de insuficiencia respiratoria. 4. DIAGNÓSTICO DIFERENCIAL: Perfil neumónico: dolor torácico, tos, fiebre, expectoración purulenta. Predominio de síntomas de infección respiratoria superior. Auscultación pulmonar: disminución del murmullo en zona afectada y estertores finos. La Rx de tórax será concluyente. Perfil T.E.P: Búsqueda de factores de riesgo. Auscultación pulmonar: normal o disminución del murmullo vesicular o crepitantes finos. Pueden aparecer signos de insuficiencia cardiaca derecha o izquierda. Puede aparecer taquipnea o taquicardia. Rx tórax no concluyente: normal, atelectasias basales, infiltrado pulmonar, derrame pleural. Gasometría: hipoxemia e hipocapnia. E.C.G.: sobrecarga cavidades derechas S1 Q3 T3. Página 97
  • 98.
    CONDUCTA ANTE UNPACIENTE CON DISNEA Perfil neumotórax: propio de pacientes jóvenes, altos, delgados. Dolor torácico de aparición súbita de características pleuríticas. Auscultación pulmonar: disminución o abolición del murmullo vesicular. Rx tórax es diagnóstica. En los pequeños solicitar estudio en espiración. Perfil asmático: el asma puede iniciarse a cualquier edad. Puede ser estacional y puede asociarse con acontecimientos específicos o agentes estimulantes diversos. Auscultación pulmonar: sibilantes, disminución o incluso abolición del murmullo vesicular de forma generalizada si el broncoespasmo es grave; la espiración suele estar alargada. Rx tórax: signos de hiperinsuflación. Perfil disnea cardiaca: el paciente suele presentar síntomas de insuficiencia cardiaca (ortopnea, disnea paroxística nocturna, nicturia, edemas) Exploración física: soplos, tercer y cuarto ruido, crepitantes húmedos basales. Pueden oírse sibilantes (asma cardiaca). Rx tórax: redistribución vascular, líquido en cisuras, líneas B de Kerley, infiltrado alveolar en alas de mariposa, cardiomegalia. Perfil del edema pulmonar no cardiogénico: Hay que buscar a través de la historia factores o causas capaces de originar alteraciones de la permeabilidad de la membrana alveolo-capilar pulmonar habiéndose descartado cardiopatía. Auscultación pulmonar: crepitantes húmedos bilaterales difusos. Rx tórax: edema pulmonar sin cardiomegalia. Causas: infecciones pulmonares difusas (Pneumocistis), aspiración, inhalación de tóxicos, sobredosis de narcóticos, traumatismos, reacciones a procesos generados fuera del pulmón. Página 98
  • 99.
    CONDUCTA ANTE UNPACIENTE CON DISNEA Perfil ansiedad-hiperventilación: personas jóvenes sin síntomas de enfermedad cardiopulmonar. Antecedentes de crisis emocionales recientes. Suelen haber parestesias peribucales o carpo pedales, temblor fino. La exploración física es normal a excepción de taquicardia sinusal y taquipnea. 5. NORMAS DE TRATAMIENTO Y ACTUACIÓN (Ver figura 8.1): OXIGENOTERAPIA: se debe iniciar después de extraer la GAB, siempre que la situación del enfermo requiera tratamiento inmediato. A modo de orientación: Con antecedentes de OCFA : Ventimask al 24-28% a 3 litros/min. o Gafas nasales 1,5-2 l/ min. Sin antecedentes de OCFA : Ventimask 50% a 12-14 litros/min. (se puede llegar a utilizar, si es preciso, al no existir riesgo de retención de CO 2, al corregir la hipoxemia) * El objetivo es conseguir pO2 > 60 mmHg, que garantice una saturación de hemoglobina del 90%. PULSIOXÍMETRO: si se dispone de él. TRATAMIENTO ESPECIFICO: ver capítulos correspondientes. Página 99
  • 100.
    CONDUCTA ANTE UNPACIENTE CON DISNEA PATOLOGÍA PREVIA (OCFA, ICC, ASMA) CONOCIDA CON REAGUDIZACIÓN Si No CRITERIOS DE CRITERIOS DE GRAVEDAD GRAVEDAD Si No Si No - ÁREA DE PARADAS - OXIGENO - ÁREA DE PARADAS - PRUEBAS - MONITORIZACIÓN - VÍA PERIFÉRICA - MONITORIZACIÓN COMPLEMENTARIAS - OXIGENO - TRATAMIENTO - OXIGENO PERTINENTES - VÍA PERIFÉRICA ESPECÍFICO - VÍA PERIFÉRICA - DIAGNÓSTICO - TRATAMIENTO - TRATAMIENTO ESPECÍFICO ESPECÍFICO MEJORÍA Si No Box de Observación Reevaluar diagnóstico y tratamiento. Si procede, ventilación mecánica y valoración por U.C.I. Figura 8.1.- Algoritmo de manejo de la disnea aguda en Urgencias. Página 100
  • 101.
    DOLOR TORÁCICO Capítulo 9 DOLORTORÁCICO Sánchez-Castro P., Torres C. y Guirao R. El dolor torácico constituye una de las causas más frecuentes de consulta en los servicios de urgencia, especialmente los hospitalarios, estimándose en el 5-7% de la demanda asistencial. En un sentido amplio, el dolor torácico se define como toda sensación álgica localizada en la zona comprendida entre el diafragma y la base del cuello. El objetivo principal en la valoración en urgencias del dolor torácico es el despistaje precoz de las causas que puedan poner en peligro la vida del paciente. Para ello disponemos de 2 herramientas básicas: la historia clínica y las exploraciones complementarias. Los pasos a seguir, de forma secuencial, son: 1. Análisis del estado hemodinámico. 2. Diagnóstico sindrómico. 3. Diagnóstico etiológico o, en su defecto, descartar patologías urgentes. 4. Tratamiento urgente. 5. Destino del paciente. 1. ESTADO HEMODINÁMICO El estado hemodinámico puede verse alterado, de forma directa, por la patología productora del dolor o por la aparición de complicaciones de dicha patología; y, de forma indirecta, porque el dolor descompense una patología previa del paciente. Los datos clínicos sugestivos de inestabilidad hemodinámica son: disnea, síncope, hipotensión o hipertensión arterial, cortejo vegetativo, bajo gasto cardíaco y trastornos graves del ritmo cardíaco. Las patologías más frecuentes productoras de dolor torácico e inestabilidad hemodinámica son: angina inestable, infarto agudo de miocardio, disección aórtica aguda, pericarditis con derrame, tromboembolismo pulmonar, neumotórax a tensión, perforación de esófago y volet costal. Página 101
  • 102.
    DOLOR TORÁCICO 2. DIAGNÓSTICOSINDRÓMICO Se basa en los datos recogidos por la anamnesis (antecedentes familiares, antecedentes personales, enfermedad actual), características del dolor (localización, calidad, inicio y evolución, intensidad, duración, factores desencadenantes y agravantes, factores que lo alivian, síntomas asociados,...) y la exploración física. Los patrones clínicos típicos más frecuentes se expresan a continuación. Patrón clínico coronario. Localización retroesternal (más frecuente), en precordio, o en cualquier zona de irradiación. Irradiación a cara anterior de tórax, cuello, miembros superiores, región interescapular. De tipo visceral (opresión, quemazón, disconfort...). Nunca es súbito. Aumenta progresivamente. Entre los episodios no hay dolor. Intensidad variable, dependiendo del sujeto y de la causa. Duración variable, según la causa (de 1 a 10 minutos). En el IAM y angor prolongado es mayor de 20 minutos. Se desencadena por cualquier circunstancia que aumente el consumo de oxígeno miocárdico ( estrés, ejercicio físico, anemia,...). Puede no haber factor desencadenante. Se alivia con la supresión del factor desencadenante (reposo psicofísico) y con nitroglicerina sublingual. Patrón clínico pleural. Localización en costado, región mamaria o inframamaria, región retroesternal y cuello, o en el límite toraco-abdominal, con irradiación a cuello y hombro. Puede aparecer en el abdomen (homolateral), hombro y cara interna del brazo. De tipo punzante. Inicio variable según la causa. Evoluciona de forma estable. Si hay derrame pleural disminuye de intensidad. Intensidad variable, muy intenso en el neumotórax. Influye la rapidez de instauración. Duración variable según la causa. En general de horas a días. Se agrava con la tos, inspiración, estornudo, flexión y extensión de la columna dorsal. Disminuye con la aparición de derrame pleural, la inmovilización del hemitórax afectado, decúbito sobre el hemitórax afectado y respiración abdominal. Puede asociarse tos, disnea u otros síntomas, según la causa. La exploración física puede ser normal o existir semiología de neumotórax, neumonía o derrame pleural. Patrón clínico pericárdico. Localización precordial o retroesternal. Irradiación a cara anterior de tórax, miembros superiores o región interescapular. Tipo pleurítico o isquémico (similar al coronario), dolor sincrónico con los latidos cardiacos. Inicio agudo, raras veces súbito. Aumenta progresivamente de intensidad. Intensidad variable, desde molestia a gran intensidad. Duración variable, en general días. No relacionado con el esfuerzo. Se agrava con la tos, la inspiración y la deglución. Aumenta con el decúbito supino, la rotación del tórax y la elevación de los hombros. Disminuye en sedestación, posición genupectoral, decúbito prono y con antiinflamatorios. Puede haber fiebre u otros síntomas, según la etiología. Exploración física: roce pericárdico Página 102
  • 103.
    DOLOR TORÁCICO Patrón clínicode tromboembolismo pulmonar (TEP). Localización en región torácica lateral. Irradiación a resto del tórax, cuello y hombro. Tipo pleurítico, isquémico (similar al coronario) o mecánico. Inicio súbito. Evoluciona de forma estable. Disminuye de forma progresiva. Intensidad variable. Falta hasta en un 20% de los casos. Duración variable, en general de horas a días. Síntomas y signos asociados: Disnea, tos, hemoptisis, ansiedad, febrícula, taquipnea, hasta hipotensión, shock y muerte súbita. Factores de riesgo: Factores de riesgo tromboembólico. Patrón clínico esofágico. Localización retroesternal. Irradiación similar al coronario. Calidad: urente, constrictivo, quemazón. Inicio y evolución según la causa, desde súbito (perforación) a progresivo. Intensidad variable. Duración desde segundos hasta horas. En la perforación es más prolongado. Puede desencadenarse por ingesta de alcohol, alimentos ácidos, o por vómitos. Aumenta con el decúbito, la deglución y las maniobras de Valsalva. Se alivia con antiácidos y el ortostatismo (reflujo gastroesofágico), nitratos y antagonistas del calcio (espasmo esofágico). Síntomas asociados: pirosis en el reflujo, disfagia en los trastornos de la motilidad. Vómitos, dolor torácico agudo y enfisema subcutáneo (Tríada de Mackler) en la perforación. Exploración física normal, salvo en caso de perforación. Patrón clínico osteomuscular. Calidad punzante en los casos agudos, sordo en los casos crónicos. Evolución intermitente. Intensidad variable. Desencadenado por esfuerzos, sobrecarga de peso, traumatismos recientes o antiguos, movimientos de la caja torácica y extremidades superiores, respiración profunda y palpación de la zona dolorosa. Se alivia con calor local, reposo y analgésicos. Nunca se acompaña de datos objetivos de gravedad ni de cortejo vegetativo. Deben buscarse puntos álgidos que se desencadenan con la presión o la movilización. Patrón clínico articular. Dolor inflamatorio: De predominio matutino. Tras el descanso nocturno presenta dolor y rigidez que mejora con la actividad a lo largo del día. No suele mejorar con el reposo. Es diurno y nocturno. Dificulta el sueño. Aumenta con la movilización de la zona afecta, lo que impide la actividad física normal del paciente. Se acompaña de otros signos de inflamación. Hay limitación de la movilidad, aunque los movimientos articulares no se afectan en la misma medida. Es frecuente que se acompañe de manifestaciones sistémicas. Dolor mecánico: Se desencadena siempre al movilizar la articulación afecta. Mejora por la mañana tras el reposo nocturno. Cede con el reposo, salvo estados muy avanzados. Mejora con el “calentamiento” de la articulación y reaparece con la sobrecarga. Hay escasa limitación de la movilidad. Predomina en las articulaciones de carga. No suele aumentar con todos los movimientos articulares. No se acompaña de otros signos inflamatorios. No se acompaña de manifestaciones sistémicas. Página 103
  • 104.
    DOLOR TORÁCICO Patrón clíniconeurológico. Localización siguiendo el recorrido del nervio o raíz afectado. Calidad urente, como “paso de corriente”, como “calor”. Intensidad variable, pudiendo llegar a ser muy intenso. Inicio rápido, de minutos a horas. Puede durar varios días. Aumenta al cargar peso y con los movimientos que aumenten la compresión. Se alivia con la tracción de la columna (compresión radicular), reposo en decúbito supino, la infiltración del nervio (anestésicos locales) y analgésicos (escasa utilidad). Puede asociarse lesiones cutáneas (herpes zooster), parestesias, hipoestesias o paresias. Patrón clínico psicógeno. Dolor atípico sin ajustarse a ninguno de los patrones anteriores. Existen datos de neurosis, depresión. Suele relacionarse con un precipitante emocional. Carácter “no fisiológico”. Mejoría del dolor con el uso de “placebos”. Nunca despierta al paciente. Suele localizarse sobre la punta cardiaca. 3. DIAGNÓSTICO ETIOLÓGICO DEL DOLOR TORÁCICO Una vez analizado el estado hemodinámico y realizado el diagnóstico sindrómico del dolor torácico mediante la anamnesis y la exploración física, se investigará su etiología, ayudándonos de las exploraciones complementarias disponibles en urgencias. • Hemograma con fórmula y recuento leucocitario • Estudio enzimático (CK, CK-MB, GOT) • Bioquímica sanguínea • Análisis de orina • Gasometría de sangre arterial • Electrocardiograma • Radiografía (columna, tórax, abdomen) • Otros: Ecografía abdominal, endoscopia digestiva alta, TAC toraco- abdominal. El estudio detallado d las diferentes patologías productoras de dolor torácico se e escapa del propósito de este tema. A continuación se enumeran las causas más frecuentes de dolor torácico (Tabla 9.1). 4. TRATAMIENTO URGENTE Los objetivos son: • Estabilizar el estado hemodinámico. • Tratamiento etiológico. • Tratamiento sintomático. Página 104
  • 105.
    DOLOR TORÁCICO SITUACIÓN HEMODINÁMICA Patrón clínico ESTABLE INESTABLE Angina de pecho. Infarto agudo de miocardio. Angina de pecho. CORONARIO Arritmias supraventriculares. Infarto agudo de miocardio. Valvulopatías. Arritmias ventriculares. Miocardiopatías. Disección aórtica. Anemia grave. PERICÁRDICO Pericarditis aguda. Pericarditis con derrame. PLEURAL Pleurodinia y pleuritis. Neumotórax PULMONAR Traqueobronquitis aguda. Tromboembolismo pulmonar Neumonía ESOFÁGICO Trastornos de la motilidad. Perforación de esófago. Reflujo gastroesofágico. S. de distensión gástrica. Perforación de víscera hueca S. del ángulo esplénico. (estómago, duodeno). DIGESTIVO Patología de vías biliares. Ulcus gastroduodenal. Patología pancreática. Distensión muscular. Mialgias. Traumatismos. OSTEOMUSCULAR Procesos degenerativos. Procesos inflamatorios. Costocondritis (Síndrome de Tietze). Neuritis del Herpes zooster. NEUROLÓGICO Neuralgia postherpética. Compresión de raíces nerviosas. OTROS Dolor torácico agudo idiopático. Reumatismo psicógeno. Tabla 9.1.- Causas más frecuentes de dolor torácico. En este tema sólo comentaremos la estabilización del estado hemodinámico. Las medidas a tomar son: • Reposo. • Permeabilidad de las vías aéreas, oxigenoterapia (mascarillas faciales, ventilación asistida, controlada). Página 105
  • 106.
    DOLOR TORÁCICO • Monitorización de constantes vitales (TA, pulso, frecuencia respiratoria). Monitorización ECG. • Fluidoterapia intravenosa. • Administración de drogas vasoactivas, vasodilatadores, analgesia (según la causa), antiarrítmicos, etc. 5. DESTINO DEL PACIENTE Viene dado por la importancia de la patología que se trate. Los criterios de ingreso son: a) Patología potencialmente grave, con riesgo vital: Área de Observación o Unidad de Cuidados Intensivos (UCI). b) Patología no vital que requiera estudio y tratamiento reglados. Dependiendo de los criterios de cada tipo de patología ingresará en planta de hospitalización o será dado de alta para estudio y tratamiento ambulatorio. Página 106
  • 107.
    EL DOLOR ABDOMINAL Capítulo10 EL DOLOR ABDOMINAL Vázquez N., Sempere M.T., Delgado Y. y Pérez-Gascón C. INTRODUCCIÓN: El dolor abdominal es una de las causas más frecuentes de consulta en un Servicio de Urgencias. Intentaremos en un texto de estas características ordenar todos aquello aspectos que deben constar en la historia clínica del paciente (anamnesis, exploración física, exploraciones complementarias) y que deben permitir llegar al diagnóstico sindrómico de estos cuadros. Tomarse el tiempo necesario para cumplimentar estos aspectos significa, con seguridad, ahorrar tiempo y enfocar adecuadamente este tipo de cuadros clínicos. A.- ANAMNESIS. 1. Antecedentes personales. Cuadros similares al actual, antecedentes quirúrgicos y médicos, ingesta de fármacos. 2. Localización e irradiación del dolor. Dato esencial. Conviene recordar que la localización retroesternal o dorsal alta sugiere patología esofágica o cardiológica. Los dolores de origen gástrico o duodenal suelen situarse en epigastrio e HD. El mesogastrio e hipogastrio puede corresponder a intestino delgado o anexial, el ovario no duele salvo por rotura o torsión de quiste. La situación del epigastrio e HI suele corresponder a páncreas. El HD, epigastrio y subescapular a vesícula, vías biliares (colangitis, colecistitis, cólico hepático). La FID con inicio epigástrico a la Apendicitis aguda. El carácter difuso o mesogástrico suele corresponder al origen vascular mesentérico. El vacio-FII es localización habitual de la diverticulitis de colon. 3. Intensidad, carácter y cronología del dolor. La intensidad del dolor tiene una relación directa con la magnitud del estimulo doloroso, aunque la percepción individual del mismo es muy variable (deseado “dolorímetro”). El carácter y la forma de presentación del dolor tienen importante valor semiológico. La instauración brusca sugiere perforación víscera hueca (ulcus), neumotórax espontáneo, infarto abdominal o miocárdico, rotura de embarazo ectópico, etc. Página 107
  • 108.
    EL DOLOR ABDOMINAL Relación postural, con ingesta/defecación/menstruación, actitud del paciente, (decúbito, bipe, deambulación y “cuclillas”). CAUSAS DEL DOLOR ABDOMINAL SEGÚN SU VELOCIDAD DE DESARROLLO Instauración brusca. Ulcera perforada. Rotura de absceso o hematoma Rotura de embarazo ectópico Rotura de aneurisma aórtico disecante. Neumotórax espontáneo. Infarto de órgano abdominal, corazón o pulmón. Comienzo rápido Perforación de víscera hueca. Estrangulación de víscera hueca (obstrucción Oclusión intestinal alta. con estrangulación, torsión). Pancreatitis. Colecistitis aguda. Infarto mesentérico Cólico renal. Cólico biliar. Embarazo ectópico. Diverticulitis. Apendicitis (menos común). Desarrollo gradual. (horas) Apendicitis (común). Hernia estrangulada. Oclusión intestinal baja. Colecistitis. Pancreatitis. Diverticulitis. Absceso intraabdominal. Perforación de tumor gástrico o colónico. Amenaza de aborto. Salpingitis. Retención urinaria. Infarto intestinal. Gastroenteritis. 4. Sintomatología acompañante. Importante valorar la sintomatología vegetativa acompañante, nauseas, vómitos (contenido del mismo) sudoración, frialdad, palidez, erupciones, etc. B.- EXPLORACION FISICA. 1. Evaluar estado general y constantes vitales. (TA. Pulso, Tª, perfusión periférica) para valorar/orientar sobre gravedad del proceso. 2. Exploración cardio-respiratoria-neurológica. 3. Exploración abdominal. Inspección. Valorar cicatrices quirúrgicas, manchas anormales (periumbilical-Cullen- pancreatitis) (Hernias-masa inguino-escrotal). Página 108
  • 109.
    EL DOLOR ABDOMINAL Auscultación. Presencia o no de ruidos peristálticos (ruidos metálico-obstrucción intestinal, íleo paralítico-trastornos hidroelectrolíticos), cuidado con tiempo de evolución y edad del paciente. Percusión. Timpanismo generalizado. (timpanismo central, matidez flancos, ascitis, posible PBE). Palpación. Es el aspecto más importante Valorar resistencia muscular (global/difusa-perforación-peritonitis-abdomen quirúrgico.) (Localizada. FID-apendicitis;) (HD-epigastrio colecistitis; FII- diverticulitis). (Tener en cuenta que ancianos y cuadros prolongados pueden presentar ausencia de rigidez abdominal a pesar de peritonitis difusa) Valorar signos de irritación peritoneal global localizada. (Blumberg, MC Burney, etc.). Maniobras complementarias (Psoas). Exploración orificios herniarios (inguinal, crural, escroto). Tacto rectal. Valorar dolor fondo saco Douglas, Tª rectal, aspecto heces. 4. Valorar posibles causas de dolor abdominal de origen torácico. - Neumonía - Pericarditis. - IAM/Angor - Hernias torácicas. - Neumotórax. - TEP. C.- EXPLORACIONES COMPLEMENTARIAS. 1. Rx simple de abdomen. En decúbito supino y bipedestación si es posible. Valorar diferentes parámetros (aire subdiafragmático-perforación), (niveles hidroaéreos- obstrucción-intestinal), (aerobilia-íleo biliar), gas en territorio portal-infarto mesentérico masivo), luminograma colon-descartar vólvulo sigma). Si la bipedestación no es posible, decúbito lateral izq. con rayo horizontal. Valorar líneas grasas y musculares. Esqueleto, masas, cálculos biliares, o renales-ureterales. Valorar hernias. 2. Rx de tórax PA. Descartar neumotórax, neumonías básales, rotura diafragmática, aumento silueta cardiaca (derrame pericárdico-pericarditis), derrame pleural izq. (pancreatitis). 3. Ecografía abdominal. Aporta mayor información que la Rx simple abdomen. Muy útil en patología biliar (litiasis, colecistitis, colédoco aumentado de calibre), hepática (tumores, éstasis), páncreas (edema-pancreatitis), (calcificaciones y tamaño de Wirsung. Pancreatitis crónica), tumores renal-ureteral (litiasis, dilatación pelvis renal), vasos abdominales (aneurisma aorta, obstrucciones cara inferior), peritoneo (abscesos, tumores, Página 109
  • 110.
    EL DOLOR ABDOMINAL líquido libre), traumatismos (rotura bazo, hígado), ginecológica (embarazo ectópico, quistes ovario torsionados). 4. Analítica. • Hemograma (leucocitos, anemia) • Iones (alteraciones hidroelectrolíticas-íleo paralítico) • Amilasa sangre y orina, Lipasa. • CPK (MB), si sospecha de IAM. • Función renal (Urea, Creatinina) • Sedimento urinario (cólico renal, cistitis) • GOT, GPT, Glucemia, Coagulación (hepatitis) 5. Punción abdominal. Necesaria eventualmente. Sospecha de hemoperitoneo (Traumatismo abdominal), Peritonitis bacteriana espontánea (cirrosis hepática ascitis) Pancreatitis graves (determinación de amilasa, contenido hemático) 6. Exploración ginecológica. Necesario en casos que puedan sugerir clínicamente origen ginecológico de dolor abdominal (embarazo ectópico, torsión quiste ovario, salpingitis…). 7. Arteriografía mesentérica. Situación infrecuente pero a la que convendría remitir ante sospecha fundada de trombosis, isquemia mesentérica para intentar cirugía precoz. 8. Laparotomía exploradora. Siguiendo los pasos adecuados es una técnica a la que hay que recurrir excepcionalmente, pero sigue y debe seguir formando parte de las posibilidades diagnóstico-terapéuticas de cuadros de dolor abdominal con importante repercusión general, no filiados por los métodos anteriores. (preferible laparotomía “blanca” que éxitus sin diagnóstico). DIAGNOSTICO DEL ABDOMEN AGUDO. En todos los casos. Historia clínica Exploración física (centrada en signos vitales, tórax, abdomen y tacto rectal.) Radiografía simple de abdomen en decúbito y bipedestación. Hemograma. Indicados con frecuencia Ecografía abdominal. Examen ginecológico. Página 110
  • 111.
    EL DOLOR ABDOMINAL Punción abdominal. Radiografía de tórax. ECG. Sedimento urinario. Amilasa y lipasa séricas. Intubación nasogástrica para examinar el contenido gástrico. Indicados en ocasiones Radiología digestiva (gastroduodenal o enema opaco, a menudo con contraste hidrosoluble.) Pielografía intravenosa. Arteriografía mesentérica. En caso de duda. Laparotomía exploradora. EPILOGO. Nos hemos referido en este tema a causas más o menos comunes de dolor abdominal. Cuando a pesar del uso correcto de todos los métodos diagnósticos, el diagnóstico sigue siendo incierto. Hay que pensar en las causas excepcionales de dolor especialmente las metabólicas (porfiria, hiperparatiroidismo, botulismo, fiebre mediterránea familiar, intoxicación por metales pesados, etc., etc.) También debe formar parte del baraje clínico la posibilidad de observación del paciente con cuidados de sus constantes vitales y la reevaluación posterior de la metodología diagnóstica seguida. Página 111
  • 113.
    ATENCIÓN INICIAL ALPACIENTE POLITRAUMATIZADO Capítulo 11 ATENCIÓN INICIAL AL PACIENTE POLITRAUMATIZADO. Ibáñez M.T., Bonal J.A., Martí-Viaño J.L. 1.- INTRODUCCIÓN Probablemente no ha sido apreciada aún la magnitud del problema de los politraumatizados, ya que son la causa fundamental de muerte en las tres primeras décadas de la vida y figuran en cuarto lugar entre las causas de muerte global. La obtención de una tasa de mortalidad cada vez más baja durante los últimos años se ha relacionado con los siguientes factores: - Estabilización de la víctima en el lugar de origen. - Cuidados adecuados en el transporte al hospital. - Reducción del tiempo entre el traumatismo y la llegada al hospital definitivo, saltándose puestos de atención intermedia. Se define al politraumatizado como aquel paciente que presenta un conjunto de lesiones traumáticas producidas por un agente único o por agentes de diferente naturaleza, que actúan sobre varias regiones anatómicas, provocando, en cualquier caso, lesiones asociadas de distintos órganos y/o sistemas. No debe confundirse con el paciente polifracturado (salvo que las fracturas de las extremidades se asocien a un traumatismo craneoencefálico). La asistencia hospitalaria inicial al traumatizado grave supone un reto, por su complejidad, para cualquier urgencia hospitalaria independientemente de su nivel. El objetivo es abordar al paciente mediante una sistematización de acciones destinadas a diagnosticar y tratar, en primer lugar, aquellas lesiones que comprometen la vida (evaluación primaria – resucitación) para, una vez resueltas éstas, evaluar el resto de lesiones ( evaluación secundaria). Se finalizará con la resolución definitiva de todas las lesiones en orden a su nivel de gravedad ( evaluación terciaria), en colaboración con los diferentes servicios hospitalarios. 2.- NIVELES DE ACTUACIÓN Habitualmente se establecen tres niveles de actuación: I.- Evaluación primaria Es la que debería realizarse en el mismo lugar del accidente aunque en muchas ocasiones la evaluación primaria, secundaria y terciaria se superponen debido a que, cuando el paciente politraumatizado llega al hospital, éste es el primer lugar en el que recibe asistencia médica especializada. Se efectúa directamente sobre las personas que Página 113
  • 114.
    ATENCIÓN INICIAL ALPACIENTE POLITRAUMATIZADO acaban de sufrir un grave traumatismo. Pueden estar atrapadas, pueden no tener conciencia y por lo tanto no identificar posibles zonas lesionadas y pueden estar bajo los efectos del alcohol o de algunas otras sustancias. El objetivo (tabla 11.1) es proporcionar rescate sin otras lesiones secundarias, iniciar monitorización adecuada, ayuda médica dirigida a solucionar las lesiones graves y transporte medicalizado hasta el centro asistencial. 1.- Asegurar la permeabilidad de la vía aérea con control cervical y administración de oxígeno a alto flujo con mascarilla. 2.- Control de la respiración: descartar neumotórax a tensión y asegurar una correcta ventilación / oxigenación. 3.- Control circulatorio: identificar y tratar el shock. Cohibir la hemorragia externa (compresión local). 4.- Valoración neurológica: despistar edema cerebral y urgencia neuroquirúrgica. 5.- Desnudar al paciente y colocar sondas. Tabla 11.1.- Reconocimiento primario. Debe realizarse con las normas A, B, C, D, E y F del soporte vital avanzado traumatológico -SVAT-. A = Vía Aérea B = Respiración C = Circulación D = Discapacidad neurológica E = Inmovilización F = Monitorización A.- VÍA AÉREA 1. Dado que la hipoxia supone la mayor amenaza para el paciente traumatizado, la medida más inmediata es el control de la vía aérea. La causa más frecuente de muerte evitable en traumatismos graves es la obstrucción de la vía aérea por la lengua al disminuir el nivel de conciencia. Se debe considerar que todos los Página 114
  • 115.
    ATENCIÓN INICIAL ALPACIENTE POLITRAUMATIZADO pacientes politraumatizados tienen una lesión de columna cervical y un estómago lleno. 2. Antes de cualquier manipulación de la vía aérea, todos los pacientes requieren una estabilización inicial de la columna cervical. Puede instituirse una inmovilización manual manteniendo la cabeza en posición neutra. Pueden colocarse sacos de arena a ambos lados de la cabeza sujetos con una cinta alrededor de la frente. La estabilización también puede lograrse con un collarín rígido, ya que los collarines blandos no son eficaces. 3. Todas las secreciones, sangre o vómitos de la orofaringe y cualquier cuerpo extraño (dentadura, piezas sueltas) deben extraerse. 4. Siempre se debe administrar oxígeno suplementario a concentración elevada. Si el paciente precisa intubación traqueal (tabla 11.2): 1.- Taquipnea de > 30 resp./min. 2.- Uso de músculos accesorios respiración. 3.- Disminución del murmullo vesicular. 4.- Estertores y roncus abundantes. 5.- Irritabilidad por hipoxia cerebral. 6.- Cianosis. 7.- Hipoxemia. Tabla 11.2.- Necesidad de asistencia ventilatoria temprana en el paciente politraumatizado. - Paciente despierto: según la naturaleza de los traumatismos, la capacidad del paciente para cooperar y su estabilidad general, se dispone de diferentes opciones: - Intubación nasal u orotraqueal con el paciente despierto con o sin utilización de fibrobroncoscopio. - Intubación nasal a ciegas. - Intubación de secuencia rápida. - Paciente combativo: el enfoque más eficaz es la inducción de secuencia rápida con un hipnótico y un relajante muscular despolarizante (succinilcolina) siempre que no existan problemas anatómicos que impidan el bloqueo neuromuscular. Puede intentarse una intubación nasal a ciegas, pero la sedación de estos pacientes para controlar su agitación puede conducir a un grave compromiso de las vías aéreas. - Paciente inconsciente: normalmente el enfoque más seguro y eficaz es la intubación orotraqueal. Página 115
  • 116.
    ATENCIÓN INICIAL ALPACIENTE POLITRAUMATIZADO En general se recomiendan tubos de tamaño: - Nº 8 para hombres - Nº 7.5 para mujeres En cualquier caso, debe de verificarse la posición del tubo traqueal y garantizarse una ventilación y una oxigenación adecuadas. Hay que tener en cuenta que la asistencia ventilatoria eleva la presión intratorácica, pudiendo disminuir el retorno venoso y el gasto cardiaco, que unidos al shock hipovolémico pueden producir un desenlace fatal. Por lo tanto, se deberán evitar volúmenes corrientes elevados o altas presiones de la ventilación mientras exista déficit de volemia. B.- RESPIRACIÓN: Es fundamental asegurar una adecuada transferencia de gases (oxigenación y eliminación de CO2). La ventilación incluye una adecuada función pulmonar con integridad de la pared torácica y el diafragma. Se debe evaluar fundamentalmente con datos clínicos, aunque se puede usar un pulsioxímetro como ayuda, dado que su colocación se hace rápidamente y nos aporta información valiosa. Mide la saturación de O2 en sangre arterial, que se correlaciona aproximadamente con los niveles de PaO2 (tabla 11.3). Las limitaciones que tiene son que se requiere una buena limpieza de la superficie de colocación (normalmente un dedo de la mano) y que no es fiable su medición en casos de vasoconstricción periférica (shock, hipotermia) y en anemias severas (< 5 gr. Hb). En esta fase no nos sirven los gases arteriales por ser una técnica que consume tiempo tanto en su obtención como en la llegada de los resultados. Se realizarán en la evaluación secundaria. Es obligado evaluar y tratar las lesiones vitales que puedan manifestarse evolutivamente: - Neumotórax a tensión. - Neumotórax abierto. - Hemotórax masivo. - Taponamiento cardiaco. - Volet costal con inestabilidad de la pared e insuficiencia respiratoria. - Contusión pulmonar masiva. Página 116
  • 117.
    ATENCIÓN INICIAL ALPACIENTE POLITRAUMATIZADO PaO2 SatO2% 27 mmHg 50% 30 mmHg 60% 60 mmHg 90% 90 mmHg 100% Tabla 11.3.- Correlación aproximada entre Sat O2% y PaO2 C.- CIRCULACIÓN Desde el punto de vista cardiovascular debemos atender a dos tipos de parámetros: el corazón como bomba y la reposición de volumen plasmático. El corazón como bomba puede fallar en su función y producirse una insuficiencia cardiaca severa en el curso de un neumotórax a tensión, por aumentar la presión intratorácica y disminuir la precarga. Además, el fallo cardiaco se puede producir por taponamiento pericárdico, contusión miocárdica por fractura de esternón, infarto de miocardio en personas predispuestas y heridas penetrantes a nivel precordial. En caso de neumotórax a tensión es obligado el drenaje pleural (catéter tipo Abbocath grueso nº 14G en segundo espacio intercostal con jeringa y sello de agua o tubo de drenaje pleural en 5º espacio intercostal, línea axilar media) y la realización de pericardiocentesis si hay taponamiento cardiaco. La reposición de volumen plasmático se realizará: 1. Acceso intravenoso: se precisan un mínimo de 2 catéteres venosos anchos (al menos 2 catéteres 16 o 14 G en el brazo) que deben insertarse por encima del nivel del diafragma en los pacientes con lesiones del abdomen (y con la posibilidad de una alteración venosa mayor) para impedir la transferencia de líquido a las áreas extravasculares. El acceso i.v. por debajo del nivel del diafragma sólo es útil si se supone una alteración de la vena cava superior. 2. Si la canulación venosa periférica no resulta satisfactoria, la canulación percutánea de la vena subclavia o de la vena femoral es más rápida que una disección quirúrgica y tiene una tasa de complicaciones similar. Aunque el acceso por la vena yugular interna o externa es la opción, a menudo está dificultado debido a la inmovilización de la cabeza y del cuello por la sospecha de lesiones cervicales. A menudo se insertan percutáneamente manguitos introductores (7-8.5 F) en una vena central de gran calibre para obtener tasas de flujo mayores. 3. Anteriormente se había defendido el uso de los pantalones militares antishock o las prendas neumáticas antishock. como maniobra temporal para mejorar el llenado venoso y cardiaco. No obstante, este efecto es de un valor cuestionable y su Página 117
  • 118.
    ATENCIÓN INICIAL ALPACIENTE POLITRAUMATIZADO utilización se asocia con una serie de complicaciones (síndrome compartimental e isquemia de las extremidades inferiores). Probablemente son de mayor utilidad en estabilización de las fracturas de la pelvis y de las extremidades inferiores. 4. La restitución de volumen se inicia inmediatamente con el establecimiento del acceso venoso. La hemorragia es la causa de muerte del politraumatizado más efectivamente tratable en el hospital. La hipoperfusión periférica debe ser etiquetada de hipovolemia en principio. Debemos recordar que las fuentes de sangrado interno están invariablemente en tórax, abdomen, pelvis (retroperitoneo) y fracturas múltiples, sobre todo del fémur. El déficit de volemia inicial podrá ser estimado según las orientaciones del Comité traumatológico del Colegio Americano de Cirugía (Tabla 11.4) CLASE I CLASE I I CLASE I I I CLASE IV Pérdida sangre (ml) 750 750-1500 1500-2000 >2000 <15% 15-30% 30-40% >40% Frec. cardiaca (ppm) 100 100-120 120-140 >140 Tensión arterial Normal Normal Disminuida Disminuida Frec. respiratoria 14-20 20-30 30-35 >35 Test capilar Normal Límite >2 seg. >2 seg. Orinal (ml/h) 30 20-30 5-15 <5 Estado mental Ansioso Ansioso Confuso Letargia Perfusiones Crist Crist/Col Crist/Col/ Crist/Col/ Sangre Sangre Tabla 11.4.- Clasificación según pérdidas. La reposición de la volemia se realizará inicialmente con cristaloides y/o coloides según se muestra en la Tabla 11.5. En el paciente politraumatizado el principal componente del shock es el déficit absoluto o relativo del volumen plasmático. La prolongación de este estado produce alteraciones en la microcirculación, que afectan aún más al volumen sanguíneo circulante. Todos estos factores se reflejan clínicamente por los volúmenes de líquidos desproporcionadamente grandes necesarios para reanimar al paciente con shock grave, necesitando aproximadamente el doble de volumen de líquidos respecto a la pérdida hemática calculada. Página 118
  • 119.
    ATENCIÓN INICIAL ALPACIENTE POLITRAUMATIZADO %VOLEMIA VOLUMEN A TIPO DE SOLUCION RELACION PERDIDA ADMINISTRAR CRIST/COLOIDE 10 % Pérdida x 4 cristaloide 20 % Pérdida x 1.5 crist/coloide 2/1 30 % Pérdida x 1.5 crist/coloide 1/1 40 % Pérdida x 1.5 crist/coloide 1/2 Tabla 11.5.- Reposición de la volemia en el shock hipovolémico. EJEMPLO: Paciente de 70 Kg -Volemia aprox. de 5.000 ml. - Pérdida de 500 ml primeros: Reposición con 2.000 ml de cristaloides. - Pérdida de 500 ml más: Reposición con 500 ml de cristaloides + 300 ml de coloides - Pérdida de 500 ml siguientes: Reposición con 400 ml de cristaloides + 400 ml de coloides. - Pérdida de 500 más: Reposición con 300 ml de cristaloides + 500 ml de coloides. En las situaciones de transfusión sanguínea masiva, después de recambiar más de una volemia es frecuente observar inicialmente plaquetopenia y, más tardíamente, una prolongación de los tiempos de coagulación. Esto es debido al déficit de reposición de los factores de coagulación (coagulopatía dilucional) y a que el shock, junto con el propio traumatismo, provoca un daño tisular que pone en marcha una coagulación intravascular diseminada (CID). Consecuentemente, es importante que nos adelantemos a esta situación fundamentalmente con una rápida estabilización del shock. (tabla 11.6). D.- DISCAPACIDAD NEUROLÓGICA Interesa despistar con urgencia la presencia o no de focalidad neurológica, valorar la necesidad de TAC craneal, hiperventilación y osmoterapia, para lo que procederemos a: 1.- Valorar el nivel de conciencia. 2.- Tamaño y reacción pupilar 3.- Mejor respuesta verbal y motora mediante la escala de coma de Glasgow. Página 119
  • 120.
    ATENCIÓN INICIAL ALPACIENTE POLITRAUMATIZADO 1. Mantener vía aérea adecuada. 2. Registro de signos vitales iniciales. 3. Insertar al menos 2 catéteres intravenosos de grueso calibre (14- 16G), en vena del brazo. Simultáneamente, obtener muestras sanguíneas para la determinación de: hemograma, coagulación, Na, K, Urea, creatinina, gasometría venosa y determinación de grupo sanguíneo. 4. Dar 1 a 2 litros de cristaloides rápidamente hasta que la TA se remonte 5. Hacer compresión en el sitio de hemorragia cuando sea posible. Evaluar indicación quirúrgica. 6. Estimar las pérdidas de volumen sanguíneo actuales y las posibles pérdidas en la hora siguiente según el ritmo de la hemorragia. Ordenar petición de sangre. 7. Insertar catéter de PVC 8. Si la hemorragia continúa, comenzar con transfusión de concentrados de hematíes específicos de grupo. 9. Si la hemorragia es activa, transfundir concentrados de hematíes del grupo 0 positivo para hombres y 0 negativo para mujeres en edad fértil. Si se transfunden 2 o más unidades de estos grupos, deben realizarse nuevas pruebas cruzadas antes de transfundir sangre de tipo específico de grupo. 10. Calentar todas las soluciones transfundidas para mantener Tª a 36º C. 11. Después de 6-8 unidades de concentrados de hematíes, dar plasma fresco congelado a razón de 1 a 2 unidades por cada 2 unidades de concentrados de hematíes adicionales E1 plasma fresco congelado debe ser requerido con 45 min. de antelación. 12. Después de 8 unidades de concentrados de hematíes, dar plaquetas a razón de 1:1 unidad de plaquetas por cada unidad de concentrado de hematíes. 13. Medir hematocrito, coagulación, calcio y plaquetas y adecuar terapia según resultados. 14. Dar una ampolla de Ca lentamente después de cada 6 unidades de sangre solamente si la velocidad de infusión fue de 1 unidad/5 min. Medir intervalo QT en el ECG. 15. Mantener Tª del paciente. 16. No utilizar soluciones de RL como diluyente (lleva calcio y coagula la sangre) ni de SG5 % ya que es hipotónico e "hincha" los hematíes. Tabla 11.6.- Transfusión masiva Página 120
  • 121.
    ATENCIÓN INICIAL ALPACIENTE POLITRAUMATIZADO E.- MONITORIZACIÓN La monitorización básica que debe disponer toda sala de urgencias que asista a un politraumatizado será: 1.- Tensión arterial incruenta. 2.- Electrocardiograma continuo. 3.- Pulsioximetría. La monitorización más avanzada estará dictada por la gravedad de las lesiones y los problemas médicos preexistentes. 1. En los pacientes hemodinámicamente inestables o que están intubados y precisan un control frecuente de los gases en sangre arterial resulta de utilidad una vía arterial. 2. Debe considerarse una presión venosa central (PVC) para valorar la administración de líquidos, administrar fármacos vasoactivos o establecer un acceso i.v. adicional. Pero aunque suele ser útil en pacientes ancianos, cardiópatas o en situaciones de shock severo y mantenido, no es un procedimiento prioritario en las situaciones de emergencia, ni tampoco debería retardar el empleo de medidas más útiles. 3. Una vía en la arteria pulmonar puede resultar de utilidad en los pacientes con disfunción ventricular izquierda conocida, coronariopatía grave, valvulopatía o compromiso de múltiples sistemas orgánicos. Su inserción debe planificarse según el tiempo disponible y el estado clínico del paciente. F.- DESNUDAR AL PACIENTE Y COLOCAR SONDAS. 1. Sonda nasogástrica (SNG): en hemorragias nasales y/o fractura de huesos propios de la nariz, colocar la SNG por la boca. 2. Catéter de Foley vesical: evitar si existe sangre en meato o hematoma en escroto. 3. Detallar la cantidad y características de jugo gástrico y orina. II.- Evaluación secundaria Sólo debe realizarse una vez descartados y resueltos los problemas vitales inmediatos. A. EXPLORACIÓN FÍSICA ORDENADA: basada en la inspección, palpación y auscultación de: Página 121
  • 122.
    ATENCIÓN INICIAL ALPACIENTE POLITRAUMATIZADO 1. Cráneo y cara: se ha de palpar el cráneo desde la zona anterior a la posterior, buscando scalps y fracturas craneales. Externamente, la base del cráneo es una línea que va desde la apófisis mastoides hasta la órbita. Consecuentemente, las fracturas de la base del cráneo pueden producir signos a lo largo de dicho trayecto. El hematoma periorbitario (“ojos de mapache”), la hemorragia subhialoidea y escleral, así como la rinorrea/otorrea y la equimosis de la apófisis mastoides (signo de Battle ) pueden constituir signos de una fractura de la base del cráneo. 2. Cuello: valorar los hematomas, asimetrías en los pulsos carotídeos, posición de la tráquea, enfisema subcutáneo, venas yugulares, dolor a nivel cervical, palpación de todas las apófisis espinosas buscando deformidades. 3. Tórax: Inspección y palpación para valorar signos de traumatismos, contusiones o heridas, movimientos torácicos y presencia de enfisema subcutáneo. Auscultación cardiopulmonar para valorar: - Hemoneumotórax: controlar ritmo de llenado de drenajes. Si es superior a 200 cc por hora durante las primeras 6-8 horas, valorar toracotomía exploradora. - Inestabilidad torácica. - Contusión pulmonar: asegurar PaO2 > 80 mmHg. - Contusión cardiaca: controlar arritmias. - Taponamiento cardiaco. 4. Abdomen y pelvis: buscar hematomas externos, lesiones por cinturón de seguridad, palpar en busca de dolor, defensa... Examen externo de uretra y tacto rectal. Comprimir lateralmente la pelvis y el pubis (en caso de fractura será doloroso). Las fracturas de pelvis pueden producir hemorragias severas que se extienden a retroperitoneo y producen con frecuencia shock hipovolémico. En caso de inestabilidad hemodinámica sin foco visible hay que investigar sangrado intraabdominal mediante ecografía, TAC o punción-lavado peritoneal (PLP). Hay que recordar que la sangre produce irritación peritoneal tardíamente y que la distensión abdominal por sangrado es poco frecuente, siendo característica de sangrados masivos. - En caso de afectación hemodinámica severa con lesión abdominal evidente se debe realizar una laparotomía urgente. - Si hay afectación hemodinámica severa sin datos claros de afectación abdominal y se ha descartado el sangrado intratorácico, se puede elegir entre hacer ecografía in situ o PLP. La ecografía no detecta claramente sangrados retroperitoneales ni afectación de víscera hueca. La PLP es cruenta, no detecta sangrados retroperitoneales pero es muy s ensible detectando mínimos sangrados intraabdominales aunque puede dar falsos Página 122
  • 123.
    ATENCIÓN INICIAL ALPACIENTE POLITRAUMATIZADO positivos provocados por una realización inadecuada de la técnica.; por ello sólo se aconseja en pacientes inestables y en presencia del cirujano. - En situación hemodinámica estable o con discretas oscilaciones, la tendencia es hacer ecografía abdominal y dejar la PLP para casos con líquido libre de origen incierto. En esta situación es aconsejable la realización de una TAC. - En pacientes con situación hemodinámica estable constante, en que se quiere evaluar el abdomen, la TAC ofrece más información que la ecografía, pudiendo realizarse además estudios con contraste. 5. Extremidades: inspeccionar en busca de fracturas, valorar pulsos periféricos y proceder a estabilizar las fracturas. Las fracturas de fémur pueden producir una hipovolemia severa. 6. Exploración neurológica completa. 7. Espalda: debe ser explorada al final y una vez descartadas posibles lesiones de la columna, para que no pasen inadvertidas posibles lesiones. 8. Profilaxis antitetánica. 9. Reevaluación clínica constante de las lesiones que se van encontrando durante el reconocimiento primario y el secundario, puesto que éstas pueden evolucionar durante su estancia en urgencias. Debe prestarse especial atención a la situación neurológica, respiratoria y hemodinámica. B. PETICIÓN DE PRUEBAS COMPLEMENTARIAS. - Medir temperatura, diuresis y tensión arterial. - ECG de 12 derivaciones. - Analítica urgente: gasometría arterial, hemograma, estudio de coagulación, glucosa, urea, creatinina, iones, orina elemental. - RX tórax AP, pelvis AP y lateral de columna cervical. - Resto de exploraciones y analíticas en función del reconocimiento secundario. III.- Evaluación terciaria Una vez diagnosticadas las lesiones en la valoración primaria y secundaria se priorizará su tratamiento en orden a la gravedad de las mismas, relegando a un segundo lugar aquellas que aunque no representen un riesgo vital, sí pudieran producir secuelas en capacidades. Página 123
  • 124.
    ATENCIÓN INICIAL ALPACIENTE POLITRAUMATIZADO La prioridad quirúrgica si el enfermo está estable, la constituyen aquellas lesiones craneales que producen efecto masa que deberán ser evacuadas inmediatamente. Las lesiones torácicas y abdominales deben ser reparadas a la vez que las craneales. La tercera y cuarta prioridad son las lesiones vasculares y ortopédicas, constituyendo las maxilofaciales la quinta prioridad. 3.- SITUACIONES ESPECIALES A.- Politraumatismo en embarazadas Aunque la secuencia de actuación e la misma, hay que tener en cuenta varias s características específicas: 1. A pesar de estar ante dos pacientes, madre y feto, la reanimación de la madre es esencial para que el feto sobreviva. El mayor riesgo fetal se da en el segundo y tercer trimestre, puesto que durante el primero el feto está protegido por la pelvis. 2. Hay que tener en cuenta a la hora de valorar el shock, una serie de cambios fisiológicos producidos por el embarazo: - Compresión de la vena cava por el útero en decúbito supino. Por ello, tras el A, B, C terapéutico inicial se deberá colocar a la paciente en decúbito lateral izquierdo. - Existencia de hipervolemia fisiológica de la embarazada a término, tolerando descensos de volemia hasta del 30% sin presentar clínica. - Aumento de la frecuencia cardiaca durante el embarazo. 3. En cuanto sea posible, se hará monitorización fetal con consulta obstétrica. B.- Politraumatismo en niños El tratamiento inicial será similar al del adulto con las siguientes salvedades: 1. Para permeabilizar la vía aérea se elevará el mentón y se abrirá la boca. 2. En niños pequeños no es aconsejable el uso de cánula orofaríngea por el riesgo de traumatismo en el paladar. Si se necesitara se colocará directamente evitando la rotación. 3. En menores de 10 años, se emplearán tubos endotraqueales sin balón. 4. A pesar de que para calcular el diámetro del tubo endotraqueal hay fórmulas, la más simple es utilizar el diámetro que corresponda al dedo meñique del niño. Página 124
  • 125.
    ATENCIÓN INICIAL ALPACIENTE POLITRAUMATIZADO 5. En caso de tener que realizar una vía aérea quirúrgica, se debe utilizar la cricotiroidotomía por punción, puesto que la quirúrgica puede producir estenosis traqueal posterior. 6. Acceso venoso: es preferible el periférico al central pero se utilizan, habitualmente, la vena yugular externa, la cefálica o la safena. También se puede utilizar la vía intraósea. 7. La infusión inicial debe ser de 15-20 cc/kilogramo. 8. Evitar la pérdida de calor. Página 125
  • 127.
    TRAUMATISMOS RAQUI-MEDULARES Capítulo 12 TRAUMATISMOSRAQUI-MEDULARES Segura J.M. y Mendoza A. El Traumatismo Raqui-Medular (T.R.M.) se define como la lesión del complejo de la columna vertebral, en sus tres componentes: osteo-ligamentoso 75%, médulo-radicular 10% y mixto 15%. La base en el manejo del T.R.M. pasa por una atención rápida, diagnóstico correcto y tratamiento adecuado, ya que de ello va a depender su pronostico. EPIDEMIOLOGIA Incidencia: 20-25 lesionados medulares por cada millón de habitantes y año. Sexo: El 75% de los pacientes son hombres. Edad: § 16-35 años (60%) § 36-70 años (28%) Morbi-mortalidad: La expectativa de vida del lesionado medular, es igual a la del resto de la población. Origen: § Accidente de tráfico 48% (menores de 45 años). § Caídas 32% (mayores de 45 años) § Deporte 13% § Otros 7% Topografía lesional: § El 85% de las fracturas son únicas. § Predominio sobre charnelas cérvico-torácica y tóraco-lumbar (80%). § Igualdad entre lesión medular completa e incompleta. MECANISMO DE PRODUCCIÓN DE LAS FRACTURAS / LUXACIONES Ante un traumatismo se produce una suma de fuerzas, que originan movimientos violentos de cabeza y tronco. La magnitud y dirección de las mismas, determinará el Página 127
  • 128.
    TRAUMATISMOS RAQUI-MEDULARES tipo yextensión de la lesión osteo-ligamentosa y/o radículo-medular. Veamos dichos mecanismos, referidos al segmento cervical y tóraco-lumbar. A) columna cervical. Las lesiones de la columna cervical son las más frecuentes del eje raquídeo, ocasionando el 40% de las lesiones medulares, sobre todo si asientan a nivel de la charnela cérvico-torácica (C5-T1), ya que en las fracturas de C1-C2, la lesión medular es infrecuente y si la hay, suele ser de pronóstico fatal. El 87% de las lesiones asientan sobre el segmento raquídeo móvil (componentes cápsulo-ligamentosos de fijación de la columna), frente al 13% que son lesiones propiamente óseas. Se han descrito diversas clasificaciones de las fracturas-luxaciones de la columna cervical, destacando la clasificación de ALLEN Y COL. al relacionar íntimamente mecanismo de producción y las fuerzas que se generan tras el T.R.M. Según este autor se distinguen seis tipos/mecanismos de fractura cervical: • Fracturas por flexo-compresión. • Fracturas por compresión vertical. • Fracturas por flexo-distracción. • Fracturas por extensión-compresión. • Fracturas por extensión-distracción. • Fracturas por flexión lateral. La estabilidad o no de la lesión raqui-medular va a ser determinante de cara al tratamiento del paciente. WHITE y PANJABI idearon una lista con diez ítems, asignándole a cada uno de ellos una puntuación, de forma que una lesión es inestable cuando la suma total sea igual o superior a 5 puntos. 2 puntos: Elementos anteriores destruidos o no funcionantes. • Elementos posteriores destruidos o no funcionantes. • • Desplazamiento relativo sagital mayor de 3,5 mm. • Rotación relativa en plano sagital mayor de 11º. • Test de estiramiento positivo • Lesión medular 1 punto: • Lesión radicular. • Estrechamiento del espacio discal. • Anticipación de carga positivo. • Estenosis de canal congénito Página 128
  • 129.
    TRAUMATISMOS RAQUI-MEDULARES B) Columnatóraco-lumbar La característica esencial del segmento torácico del raquis, es la protección que representa para el mismo la caja torácica, que condiciona que se precisen traumatismos muy violentos para lesionarla. El nivel lesional más frecuente asienta sobre la charnela tóraco-lumbar, siendo la flexión el mecanismo principal de lesión. La aportación más importante para la comprensión de los traumatismos del raquis tóraco-lumbar, la realiza DENIS al publicar en 1983 su teoría de las tres columnas vertebrales, cuya lesión, según diversos mecanismos de producción, dará lugar a varios tipos de fracturas-luxaciones que también clasificó como veremos a continuación. Columnas de Denis: • Columna anterior: formada por el ligamento vertebral común anterior (L.V.C.A.) y la mitad anterior del cuerpo vertebral y disco. • Columna media: la componen la mitad posterior del disco y cuerpo vertebral, junto al ligamento vertebral común posterior (L.V.C.P.). • Columna posterior: que comprende todos los elementos retro L.V.C.P., es decir el arco postero-lateral del canal raquídeo con sus elementos cápsulo-ligamentosos de estabilización. Basándose en esta teoría clasificó las fracturas del raquis tóraco-lumbar en función de la repercusión de los mecanismos de producción sobre alguna de las columnas, en cuatro grupos. Fracturas toraco-lumbares. clasificación de Denis: § Denis I, fractura aplastamiento: lesión de la columna anterior por mecanismo de compresión anterior o lateral. Son las más frecuentes (50%) y estables. § Denis II, fractura conminuta: por compresión axial de las columnas anterior y media. Representan el 20%. § Denis III, fractura por mecanismo de flexión asociado a distracción axial de las columnas media y posterior. Propias de los antiguos cinturones de seguridad, tipo avión, tan solo el 3%. § Denis IV, fractura luxación: se afectan las tres columnas por mecanismo múltiple de flexo-rotación, cizallamiento y flexo-distracción. Son las más inestables y representan el 25%. FISIOPATOLOGÍA DE LA LESION MEDULAR La médula se lesiona cuando los elementos musculares y osteo-ligamentosos que la rodean, no son capaces de absorber la energía del traumatismo, apareciendo, bajo un Página 129
  • 130.
    TRAUMATISMOS RAQUI-MEDULARES ambiente deisquemia medular, microhemorragias en la sustancia gris y perdida de la transmisión nerviosa en la blanca, esta lesión primaria que dura horas o días, da paso a la lesión secundaria en la que se produce la perdida de gran número de axones, debido a una serie de cambios bioquímicos que desestabilizan la membrana axonal, con un patrón progresivo e irreversible de degeneración quística medular y neurolisis, que dura aproximadamente hasta la segunda semana del traumatismo. Estas lesiones definen la contusión y laceración medular, ya que si la médula se recupera en menos de 24 horas, hablamos de conmoción medular. Independientemente de la causa e intensidad de la lesión medular, inicialmente se produce el clásico shock medular (ausencia de motilidad, sensibilidad y reflejos por debajo del nivel lesional). Si pasa esta fase o bien en las primeras horas, no aparece algún signo de estar respetada alguna fibra sensitivo-motora infralesional, estaremos ante un paciente con una lesión completa medular que secundariamente, por desconexión con centros superiores, desarrollará una anestesia con parálisis espástica e hiperreflexia infralesional. Hablaremos de lesión incompleta cuando al menos encontramos respetada la función del flexor propio del dedo 1º del pie (raíz S1), o la sensibilidad de la región perianal (raíces 2-3-4-sacras), por ser las más periféricamente localizadas dentro de los haces córtico-espinal y espino-talámico lateral respectivamente. En función de la topografía de la lesión incompleta, esta la podremos encuadrar en cualquiera de los siguientes síndromes: § S. Cordonal anterior: Por lesión vascular que afecta el haz espino-talámico lateral y el haz córtico-espinal. § S. Cordonal posterior: Afectación exclusiva de la sensibilidad profunda. § S. Centro medular: Por extensión se produce una mayor afectación proximal debido a que las fibras distales se sitúan más periféricamente. Es típico de personas mayores con estenosis de canal, artrosis, etc. § S. de Brown-Sequard: o hemisección medular, en la que se produce una afectación motora y de sensibilidad profunda ipsilateral y contralateral en cuanto a sensibilidad nociceptiva. SOSPECHA DE LESIÓN MEDULAR Ante un TRM hemos de plantearnos la posibilidad de lesión medular para evitar una serie de maniobras que yatrogénicamente puedan convertir un lesionado medular incompleto, en completo. Mientras no se demuestre lo contrario, se actuará ante un enfermo potencialmente lesionado a nivel de la columna y sus componentes. Entre los síntomas y signos de sospecha destacan: § Dolor en cualquier punto de la columna vertebral. § Deformidad de la columna. Página 130
  • 131.
    TRAUMATISMOS RAQUI-MEDULARES § Contractura muscular paravertebral. § Déficit sensitivo motor. § Respiración abdominal. § Flexión espontánea de miembros inferiores. § Priapismo en el hombre. § Trastornos esfinterianos. CLÍNICA DE LA LESIÓN MEDULAR COMPLETA § Shock espinal: Parálisis fláccida con arreflexia y anestesia por debajo del nivel de la lesión § Shock neurogénico que cursa con hipotensión y bradicardia § Retención urinaria e íleo paralítico § Pérdida de la perspiración infralesional ASISTENCIA DEL PACIENTE CON TRM La asistencia del TRM se realizará en tres niveles fundamentales, que son: extrahospitalario (en el lugar del accidente), a nivel de urgencias del Centro Hospitalario intermedio y en tercer lugar en el Hospital de referencia que disponga de Neurocirujano o Traumatólogo, entrenados en el manejo de este tipo de pacientes. I. Asistencia extrahospitalaria (lugar del accidente) Las prioridades que se establecerán serán la siguientes: 1) Permeabilidad de la vía aérea y oxigenoterapia 2) Estabilización cardiocirculatoria. Atendiendo al shock neurogénico (bradicardia e hipotensión) y shock hipovolémico (taquicardia e hipotensión). Si bradicardia sintomática, tratar con Atropina. Fluidoterapia moderada para la hipotensión 3) Inmovilización de la columna en posición neutra 4) Sondaje nasogástrico y vesical 5) Control de hemorragias externas 6) Colocación del paciente en posición de Trendelenburg 7) Traslado del paciente en las mejores condiciones generales y de inmovilización II. Asistencia en urgencias La asistencia en el área de urgencias hospitalaria debe realizarse bajo la premisa fundamental de mantener estable respiratoria y hemodinámicamente al paciente bajo sospecha de haber sufrido un traumatismo raquimedular. Detallamos a continuación las prioridades que se establecerán: Página 131
  • 132.
    TRAUMATISMOS RAQUI-MEDULARES 1) Víaaérea permeable: Aspiración de cavidad bucal y gástrica para a continuación proceder a la oxigenoterapia, colocando, si es preciso, sonda de Guedel R, Ventimask, intubación, etc., según necesidades. 2) Estabilidad cardiocirculatoria. El shock neurogénico, que como vimos acompaña a todo lesionado medular se debe a la perdida del estímulo simpático con predominio de los efectos parasimpáticos del vago, con la consiguiente vasoplegia que ocasiona una redistribución del volumen hemático que se acumula distalmente a la lesión (hipotensión y bradicardia). Será preciso diferenciarlo del shock hipovolémico (hipotensión y taquicardia), secundario a pérdidas hemáticas bien externas o internas. En cualquier caso ante la bradicardia sintomática se tratará con atropina 0.6 - 1mg./IV, pudiendo repetir esta dosis si es preciso. La hipovolemia se recuperará con concentrado de hematíes, tratando de que la reposición mediante fluidoterapia no sobrepase los 2500 c.c. de Ringer lactado, en el caso de la hipotensión por shock neurogénico por el riesgo de fallo cardiaco congestivo, a ser posible la venoclisis se realizará por encima del nivel lesional. 3) Se inmovilizará la columna del paciente en posición neutra, mediante collarín cervical rígido y tabla de inmovilización / transporte dorsolumbar. 4) Sondaje vesical y nasogástrico. 5) Examen clínico general haciendo especial hincapié en el nivel neurológico y extensión de la lesión. Lesiones ortopédicas de la columna vertebral. Compromiso respiratorio secundario a la lesión neurológico o a un posible traumatismo de tórax. Compromiso cardiovascular secundario a la lesión neurológica o por pérdida de volumen hemático a nivel abdominal, torácico o miembros. Fallo gastrointestinal, neurológico o por traumatismo neurológico o abdominal. Alteración genitourinaria neurológica o traumática y finalmente pondremos atención a las lesiones asociadas en cualquier otra parte de la economía humana. En cuanto a la exploración neurológica, determinaremos el nivel, topografía, extensión de la lesión medular, tipificándola en lesión completa o incompleta, con las distintas gradaciones o síndromes que habíamos visto anteriormente. 6) Estudios radiológicos: • AP-lateral - oblicuas y transoral en columna cervical. • AP-lateral de columna torácica. • AP-lateral y oblicua si es posible de columna lumbar. Mostraremos atención especial en los estudios simples a: • Curvatura cervical. • Tejidos blandos prevertebrales. • Espacio pre-odontoideo. • Odontoides. • Disminución del espacio discal. • Valoración de las tres columnas vertebrales (Denis). Página 132
  • 133.
    TRAUMATISMOS RAQUI-MEDULARES En algunoscasos especiales y siempre que haya lesión medular se realizará además TAC y/o RM del segmento raquimedular lesionado En función de la exploración general se completarán los estudios radiológicos con RX de tórax, extremidades, eco abdominal, TAC torácico, cerebral, etc. III. El tercer nivel de actuación corresponde al traumatólogo, neuro- cirujano, Unidad de Raquis y Unidad de Medulares según disposición. La regla general del tratamiento de las lesiones medulares consiste en el mantenimiento anatómico y funcional de la médula espinal, mediante la restauración de la alineación, conseguir estabilizar la columna e instaurar la farmacoterapia para la salvación medular. Tratamiento farmacológico y general: Siguiendo el protocolo del NASCIS II (National Acute Spinal Cord Injury Study), se instaurará el tratamiento de salvación medular, en las primeras 8 horas del traumatismo mediante METIL-PREDNISOLONA : Un bolo de 30 mg/Kg de peso a pasar en 15 minutos, descanso de 45 minutos y continuar en las 23 horas siguientes con 5,4 mg/Kg/hora. Simultáneamente trataremos las complicaciones respiratorias, cardiocirculatorias, urinarias, gastrointestinales, profilaxis tromboembólica, analgesia y prevención de úlceras por presión (cama especial de movilización). Tratamiento ortopédico o quirúrgico. Finalmente pasaremos al tratamiento de las fracturas, luxaciones, lesiones discales, etc., que presente el enfermo, mediante tratamiento ortopédico o quirúrgico. En términos generales podemos decir que estará indicado el tratamiento ortopédico en todas aquellas lesiones que se consideren estables, mediante los diferentes dispositivos de inmovilización externa como: el collar cervical rígido, el halo de inmovilización, el compás de tracción (indicado también en lesiones inestables), etc. Indicaremos la cirugía de forma absoluta ante una lesión incompleta, lesión que progresa o tiene intervalo libre y ante el fallo del tratamiento ortopédico. Relativamente estará indicada la cirugía ante pacientes con lesión completa, deformidad o instabilidad postraumática y ante enfermos jóvenes y politraumatizados. La vía de abordaje puede ser anterior (mayor descompresión, menos complicaciones neurológicas y mejor fusión), o bien posterior (permite la laminectomía y un mayor poder de reducción). Una u otra se utilizan en función del tipo de lesión raquimedular, necesidad o no de descompresión, de reducción y las posibilidades del equipo quirúrgico con el objetivo final de conseguir el mejor recalibrado posible del canal raquídeo, su estabilización mediante fijación instrumentada y artrodesis autóloga que prevengan deformidades y algias tardías así como faciliten los cuidados de enfermería y permitan su movilización precoz. Página 133
  • 135.
    TRAUMATISMO CRANEOENCEFÁLICO Capítulo 13 TRAUMATISMOCRANEOENCEFÁLICO Segura J.M. y Mendoza A. Se entiende por traumatismo craneoencefálico (T. C. E.) toda injuria externa que incide sobre cuero cabelludo, cráneo (base y calota) y contenido intracraneal, lesionándolos en mayor o menor intensidad. El T.C.E. es un verdadero problema social para el mundo occidental, ya que en el momento actual representa la primera causa de muerte y secuelas neurológicas graves del adulto joven (por debajo de 40 años). No obstante en los últimos tiempos una serie de medidas de seguridad como la obligatoriedad del uso del casco, el cinturón de seguridad, airbag etc. así como diversas campañas publicitarias para concienciar a los usuarios de vehículos con motor, han conseguido una cierta estabilización en el aumento del número de T.C.E, así como una disminución de la gravedad de los mismos. Básicamente este trabajo está enfocado a exponer y facilitar el uso habitual del protocolo de manejo inmediato de los T.C.E, elaborado por diversos hospit ales con servicio de Neurocirugía de la Comunidad Valenciana y aprobado por la Consellería de Sanidad para todos los hospitales de la red sanitaria pública. EPIDEMIOLOGÍA. Incidencia: 350 T.C.E/100000 hab./año. Edad: 15-35 años, representa el 65% de los T.C.E. Sexo: 76% hombres. Mecanismo de producción: - Tráfico 53% - Accidentes 20% - Caídas 14% - Agresión 5% Factores asociados: Un 40% de los T.C.E, presentan niveles tóxicos de alcohol en sangre. Mortalidad: 0,05% de la población. 35-40 % en los T.C.E. graves. FISIOPATOLOGÍA El T.C.E. se produce por el agotamiento brusco de la energía cinética que lleva, bien un agente que golpea el cráneo o bien este cuyo movimiento se ve interrumpido al chocar contra otra estructura fija. Página 135
  • 136.
    TRAUMATISMO CRANEOENCEFÁLICO Las lesionesestarán en relación con la energía cinética, sabiendo que esta es igual a la masa por la velocidad al cuadrado (Ec = m · v2), en el caso del cráneo que choca, la masa siempre es la misma dependiendo de la velocidad, con que se mueva, el que adquiera mayor o menor energía cinética. En el otro supuesto influirán la mayor o menor masa y la velocidad con que el cráneo es golpeado por un objeto. Las lesiones que provoca el agente impactante suelen ser sobre todo directas (Lugar del impacto) aunque puede haberlas en el área de contragolpe, ya que el agente transmite su energía cinética al cerebro, que se mueve relativamente en el mismo sentido, chocando contra la pared craneal opuesta (lesiones por contragolpe). Cuando es el cráneo en movimiento quien impacta contra una superficie fija, se produce un agotamiento de la energía cinética que lleva el contenido craneal contra sus paredes más verticales, región fronto-basal, esfenoides y clivus (Choque frontal de coche), provocando lesiones sobre polos frontales, polos temporales y tronco cerebral, respectivamente. De la misma manera se produce entre sustancia gris y blanca, por diferente densidad y en consecuencia distinta energía cinética, fenómenos de cizallamiento. Finalmente, también aquí se producen lesiones en el área de contragolpe por fenómenos de vacío. CLASIFICACION DE LAS LESIONES DEL T.C.E. Clásicamente se ha distinguido entre lesiones inmediatas, es decir las producidas en los primeros momentos del T.C.E, y mediatas, a medio-largo plazo del trauma. Entre las lesiones inmediatas había dos grandes grupos: lesiones de tipo funcional o conmoción cerebral, por alteraciones de tipo transitorio que se resuelven en menos de 24 horas y lesiones estructurales, bien primarias, en el instante del traumatismo, o secundarias a las anteriores y que junto a una serie de cambios sistémicos condicionan una agresión y alteración anatómica de las estructuras que nos ocupan. Finalmente definiremos las lesiones mediatas del T.C.E. como las complicaciones y secuelas del proceso agudo, que en ocasiones son tanto o más importantes, que el propio proceso. Describimos a continuación las lesiones inmediatas y mediatas más frecuentes que pueden aparecer tras un T.C.E. Lesiones Inmediatas: Lesión funcional: - Conmoción cerebral Lesión local primaria: - Heridas y hematomas de cuero cabelludo - Fracturas, estallidos y hundimientos craneales - Hematoma epidural - Hematoma subdural agudo - Contusión y dislaceración cerebral - Hematoma intraparenquimatoso - Hemorragia subaracnoidea (H.S.A.) Página 136
  • 137.
    TRAUMATISMO CRANEOENCEFÁLICO Lesión local secundaria: - Edema cerebral - Hipertensión intracraneal - Hernias cerebrales Trastornos sistémicos Lesiones Mediatas (complicaciones y secuelas): Complicaciones: - Hematoma subdural crónico - Higroma subdural - Infecciones tardías craneo-cerebrales - Fístula de L.C.R. - Neumoencéfalo postraumático - Hidrocefalia postraumática Secuelas: - Epilepsia - Diabetes insípida - Síndromes hemisféricos - Etc. CLINICA GENERAL DEL T.C.E. - Pérdida de conciencia, coma, estupor, confusión y vigilia. - Agitación psicomotriz - Desorientación temporoespacial - Amnesia postraumática retrógrada - Alteraciones del lenguaje - Cefalea, náuseas y vómito - Signos focales neurológicos deficitarios - Alteración de pares craneales - Presencia de oto-rinorragia, ojos en antifaz, equimosis retroauricular, etc. CLASIFICACION DEL T.C.E. Vistas la mayoría de lesiones que podemos encontrar tras un T.C.E., presentándose unas u otras en función del mecanismo fisiopatológico de producción, en el momento actual nos interesa clasificar al enfermo que aparece en urgencias de una forma sencilla y la vez práctica que permita su manejo rápido y eficaz. Basándonos en la Escala de Coma de Glasgow (E.C.G.), se consideran tres tipos de T.C.E.: - T.C.E. leve: E.C.G entre 14 y 15 puntos. - T.C.E. moderado: E.C.G entre 8 y 13 puntos. - T.C.E. grave: E.C.G igual o menor de 7 puntos. Página 137
  • 138.
    TRAUMATISMO CRANEOENCEFÁLICO Figura13.1.- Protocolo de asistencia urgente a traumatismos craneoencefálicos. MANEJO INMEDIATO EN EL AREA DE URGENCIAS DE UN T.C.E. Describimos a continuación el protocolo de manejo inmediato, diseñado por varias unidades (neurocirugia, intensivos y urgencias) de nuestra Comunidad y aprobado por la Conselleria de Sanitat. El paciente es evaluado en base a cuatro pruebas: E.C.G., anamnesis, exploración física y neurológica y Rx. Simple de cráneo, cuyo resultado decide el destino y manejo inmediato del paciente al clasificarlo en cuatro grados: • Grado 0: Se remite a su domicilio bajo vigilancia familiar. • Grado 1: Ingreso hospitalario para control y seguimiento neurológico. • Grado 2: Sistemáticamente se practica una Tomografía axial computada (T.A.C.), si normal baja al grado 1, si es anormal puede quedarse en grado 2 o subir a grado 3. Página 138
  • 139.
    TRAUMATISMO CRANEOENCEFÁLICO • Grado 3: Llamada urgente al neurocirujano de guardia o traslado a otro centro, si no se dispone. Simultáneamente se incluye en el protocolo, una serie de datos generales, así como lesiones asociadas y una escala de gradación del trauma. El grado asignado al paciente tras la primera evaluación lógicamente puede ser inestable, cambiando de grado tras valoraciones ulteriores. Las figuras 13.1 y 13.2 resumen el diagrama de manejo del T.C.E. y el protocolo, en hoja única, respectivamente. Como vemos un pac iente puede tener un grado distinto según el apartado valorado, pero se clasificara siempre en función del grado más alto. MANEJO INMEDIATO DEL T.C.E. EN FUNCION DEL GRADO De un modo general tenemos que establecer una serie de prioridades de carácter sistémico ya que no siempre nos encontraremos ante un T.C.E. puro sino en el contexto de un politraumatismo: 1º vía aérea permeable que permita una ventilación adecuada para obtener una PO2 de 100 mmHg y una PCO 2 inicial alrededor de 35-40 mmHg. 2º estabilidad cardiocirculatoria, mediante vía periférica o central con suero fisiológico, monitorización de la presión venosa central, T.A. media alrededor de 90 mm/Hg y resolución de pérdidas hemáticas externas o internas. 3º identificación de las lesiones asociadas craneo-faciales, raquídeas, tóraco- abdominales, extremidades, etc., avisando al especialista correspondiente. 4º clasificación del T.C.E. según el protocolo, cuyas pautas de actuación son las siguientes: Manejo del Grado 0: A realizar por el Médico de urgencias. - Limpieza y sutura de heridas - Protección antitetánica - Si existe un familiar responsable, que comprende la hoja de observación domiciliaria, figura 13.3, se le facilita la misma y se da el alta hospitalaria al paciente. En caso de ausencia de familiares o que declinan la observación domiciliaria, el paciente quedara para control en el área de urgencias durante 24 horas. Manejo del Grado 1: - A nivel de urgencias se resolverán las heridas que haya. - Hospitalización en el Servicio cuya patología sea la más importante. Página 139
  • 140.
    TRAUMATISMO CRANEOENCEFÁLICO Figura 13.2.- Valoración del TCE en Urgencias. Página 140
  • 141.
    TRAUMATISMO CRANEOENCEFÁLICO - Tratamiento: - Reposo en cama con cabecera a 30º, en caso de vómitos lateralización para evitar la broncoaspiración. - Dieta absoluta durante al menos 12 horas. - Profilaxis antitetánica. - Analgesia suave (metamizol i.m. o rectal cada 8 horas). - Antieméticos (metoclopramida i.v. cada 8 horas si es preciso). - Observación neurológica y general por parte de enfermería de planta, según intervalo horario que se indique, quien avisará al Médico de guardia en caso de: - Disminución de al menos dos puntos de la E.C.G. en dos exploraciones sucesivas. - Midriasis unilateral. - Focalidad sensitivo-motora. - Bradicardia. - El Médico de guardia avisará al Neurocirujano si el paciente pasa al Grado 2 ó 3. Manejo del Grado 2: Por parte del Médico de urgencias - Petición inmediata de una T.A.C. - Recalificación del paciente según los hallazgos de la T.A.C. Si queda en Grado 2, se ingresará en la U.C.I. El Grado 2 se define como un T.C.E. con lesiones en la T.A.C. graves, sin indicación quirúrgica inicial, que debe ingresar en una unidad de vigilancia intensiva. Manejo del grado 3: Comprende aquellos pacientes en los que existen s ignos de sospecha de estar produciéndose una lesión intracraneal potencialmente quirúrgica, o evacuable si ya se ha realizado la T.A.C. Llamada urgente al Neurocirujano de guardia, o traslado a centro neuroquirúrgico. Considerando que existe un tiempo más o menos límite para evacuar una masa intracraneal, alrededor de 4/5 horas, hemos de señalar que la mortalidad en la fase de reanimación, primeras 4 horas del trauma, se debe en el 90% a problemas relacionados con la ventilación y sistema cardio-circulatorio y el 10% restante por lesiones no tratables quirúrgicamente. En la fase siguiente, o de tratamiento definitivo, el 75% de la mortalidad se debe al problema intracraneal. Estos datos relacionan la morbi-mortalidad más con un correcto manejo general inmediato a nivel cardio- Página 141
  • 142.
    TRAUMATISMO CRANEOENCEFÁLICO respiratorio, quecon la inmediatez de la llegada del paciente al quirófano de neurocirugía, siempre que nos movamos en el límite arriba señalado (4-5 horas). El paciente con Grado 3 y masa evacuable pasa directamente a quirófano, desde la sala de la T.A.C., o bien desde urgencias o U.C.I., a donde volverá para seguir el control y tratamiento postoperatorio. Tanto en el Grado 2 como el 3, quirúrgico o no, se podrá instaurar el control de la presión intracraneal, mediante sensores específicos, siempre y cuando el paciente cumpla los requisitos mínimos de monitorización de dicha presión. Figura 13.3.- Hoja informativa para control neurológico domiciliario. Página 142
  • 143.
    TRAUMATISMOS TORÁCICOS Capítulo 14 TRAUMATISMOSTORÁCICOS. Asistencia urgente. Martí-Viaño J.L., Ibáñez M.T. y Bonal J.A. EPIDEMIOLOGÍA. Ocupan el 3er lugar en las lesiones por accidentes de tráfico, tras los traumatismos craneoencefálicos (TCE) y los traumatismos de extremidades. En nuestro país, la causa fundamental de los traumatismos torácicos (TT) son los accidentes de tráfico (70%). Incide en el segmento poblacional de mayor rendimiento y cualificación profesional, entre los 20 y los 40 años. El TT se presenta aislado en el 25% de los pacientes. Casi todos los TT atendidos en nuestro medio son cerrados (menos del 10% requieren cirugía). Los abiertos suelen serlo por agresiones (15-30% requerirán toracotomía urgente). La mortalidad es inferior al 3% en menores de 30 años y del 60% en los mayores de 60 debido a las complicaciones asociadas al TT. Sólo un pequeño porcentaje (4%) fallecerá por el propio TT. MANEJO GLOBAL DEL TRAUMATISMO TORÁCICO GRAVE. El manejo del TT está totalmente integrado en la atención inicial al paciente politraumatizado. En la evaluación inicial nuestra preocupación va dirigida a la permeabilización de la vía aérea y al mantenimiento de una correcta ventilación y oxigenación, recurriendo a intubación orotraqueal (IOT) y ventilación mecánica (VM) si el paciente presenta un cuadro de insuficiencia respiratoria aguda (IRA). No nos interesa el diagnóstico específico de las lesiones salvo de las que requieren un tratamiento sin demora, a saber, neumotórax a tensión y el taponamiento cardiaco (Figura 14.1). En la evaluación secundaria se requiere un examen físico riguroso junto con una radiografía de tórax, gasometría arterial y un electrocardiograma (ECG); además de un alto grado de sospecha para el diagnóstico de las lesiones potencialmente letales. LESIONES QUE AMENAZAN LA VIDA IDENTIFICADAS EN LA EVALUACIÓN PRIMARIA. 3.1. OBSTRUCCIÓN DE LA VÍA AÉREA. Es la base prioritaria de la evaluación primaria. Debe asegurarse extrayendo cuerpos extraños, practicándose la IOT o la traqueotomía si fuera necesario (Tabla 14.1). Página 143
  • 144.
    TRAUMATISMOS TORÁCICOS VÍA AÉREA OBSTRUCCIÓN SI NO Traumática Caída de la lengua. Intubación Tubo de Guedel Mascarilla O2 50% Ventilación Mascarilla O2 50% INSUFICIENCIA RESPIRATORIA AGUDA NO Neumotórax a tensión SI abierto. Neumotórax NO SI Cierre herida. Rx Tórax GAB IOT / VM Nx irresoluble EKG Toracocentesis SI Hemotórax simple Persist e CIRUGÍA Neumotórax simple NO URGENTE. Contusión pulmonar IRA Rotura aórtica R. traqueobronquial R. Diafragmática R. Esofágica Contusión cardiaca. Figura 14.1.- manejo global del traumatismo torácico. Página 144
  • 145.
    TRAUMATISMOS TORÁCICOS Frecuencia respiratoria superior a 30 r.p.m. PaO 2 inferior a 60 mmHg con FiO 2 igual ó > 0,4. PaCO 2 superior a 60 mmHg. Qs/Qt superior al 20%. Tabla 14.1.- Criterios de intubación y ventilación mecánica en los TT. 3.2. NEUMOTÓRAX A TENSIÓN. Ocupación total del espacio pleural, unidireccional, provocando colapso pulmonar completo ipsilateral. La etiología más común es la VM con PEEP y el TT cerrado. El diagnóstico es clínico: “distress” respiratorio con hipoxemia, desviación traqueal, ausencia unilateral de sonidos respiratorios, distensión de las venas del cuello y cianosis como manifestación tardía. La percusión del tórax (timpanismo) permite establecer el diagnóstico diferencial con el taponamiento cardiaco. El tratamiento requiere la descompresión inmediata mediante al inserción de una aguja gruesa (14 G), con sello de agua, en el 2º espacio intercostal (EIC) línea medio clavicular. El tratamiento definitivo se establece mediante un drenaje torácico fino colocado al mismo nivel. A veces aparece cuando se conecta el paciente a VM, por lo tanto se debe colocar un drenaje torácico a todo TT con un neumotórax, aunque sea de pequeño volumen, si se va a someter a VM. 3.3. NEUMOTÓRAX ABIERTO. Requiere una abertura de la pared torácica de aproximadamente 2/3 del diámetro de la tráquea. El tratamiento en urgencias requiere la colocación de un tubo de drenaje torácico a través de la herida y el posterior taponamiento de ésta con un apósito estéril. El tratamiento definitivo requiere un cierre quirúrgico de la herida y la adecuada colocación de un drenaje alejado de ésta. 3.4. HEMOTÓRAX MASIVO. Resulta como consecuencia de la pérdida de 1500 ml o más de sangre en la cavidad pleural. Es causado por una herida penetrante que afecta a los vasos pulmonares o sistémicos. El diagnóstico se establece por la detección de shock, hipoventilación y matidez a la percusión. Las venas del cuello pueden estar distendidas (dificultad de retorno venoso) o vacías (hipovolemia severa). Página 145
  • 146.
    TRAUMATISMOS TORÁCICOS El tratamientoinicial es la reposición de la volemia y la descompresión pulmonar con un tubo grueso (36-46 Fr) en el 5º EIC, línea media axilar anterior. Si el volumen de salida inicial es mayor de 1500 ml o el drenaje es superior a los 200 ml/h se precisará la realización de una toracotomía de emergencia (elevada mortalidad). 3.5. TAPONAMIENTO CARDIACO . Su causa más frecuente son los traumatismos penetrantes. El diagnóstico se establece por la tríada de Beck: aumento de la presión venosa (ausente si hay hipovolemia), disminución de la tensión arterial (pulso paradójico: descenso de la presión sistólica superior a los 10 mmHg con la inspiración, no está presente en la tercera parte de los casos) y la amortiguación de los ruidos cardiacos. También debemos valorar el signo de Kussmaul (aumento de la presión venosa con la inspiración). Sospecharla ante una disociación electromecánica (DEM) en ausencia de hipovolemia severa y/o neumotórax a tensión. La pericardiocentesis está indicada en el paciente que no responde a las medidas de resucitación y con alto índice de sospecha de taponamiento. Se realizará por vía subxifoidea pinchando en dirección a la punta de la escápula y con un catéter grueso, pueden extraerse varios mililitros de sangre que pueden resultar salvadores. 3.6. VOLET COSTAL. Es el movimiento paradójico de algunos segmentos de la pared torácica por pérdida de la continuidad ósea ocasionada por fracturas costales múltiples. Se desarrolla hipoxia por la lesión pulmonar subyacente y por el aire péndulo, siempre que sea un porcentaje importante del volumen corriente. El diagnóstico se establece por inspección y palpación. El manejo terapéutico incluye la ventilación adecuada, oxigenación, prevención de la sobrehidratación y una analgesia suficiente. La IOT y la VM no están indicadas de entrada. La fijación quirúrgica raramente se realiza. LESIONES POTENCIALMENTE LETALES IDENTIFICADAS EN LA EVALUACIÓN SECUNDARIA. 4.1. CONTUSIÓN PULMONAR. Es la complicación pulmonar más frecuente en los TT. Casi siempre subyace en la zona de fracturas costales o volet costal, siendo responsable de la IRA presente en estas lesiones. Clínicamente aparece como IRA de grado variable, hemoptisis y disminución del murmullo vesicular. El diagnóstico es radiológico, la gravedad clínica está en relación directa con la extensión y densidad de la imagen radiológica. Inicialmente puede no aparecer en la radiografía de tórax (30% de los casos), aumentando en intensidad hasta el 3er día para regresar hasta su desaparición. Pero es mucho más Página 146
  • 147.
    TRAUMATISMOS TORÁCICOS resolutiva laTAC en su ventana parenquimatosa. Se puede complicar con atelectasia e infección. El tratamiento puede ser suficiente con aporte de oxígeno con Ventimask o bien precisarse IOT junto a VM (tabla 14.2). Ensanchamiento mediastínico. Fracturas de la 1º y 2º costillas. Obliteración del cayado aórtico. Desviación de la tráquea a la derecha. Elevación y desviación a la derecha del bronquio principal derecho. Obliteración del espacio entre la arteria pulmonar y la aorta. Desviación del esófago (sonda nasogástrica) a la izquierda. Tabla 14.2.- Signos radiológicos de lesión aórtica. 4.2. CONTUSIÓN MIOCÁRDICA. Causa más común de fallecimiento por causa no sospechada en el TT. El diagnóstico se basa en las alteraciones del ECG: alteraciones inespecíficas de la repolarización, taquicardia supraventricular, taquicardia sinusal y bloqueo de rama derecha; junto a anomalías enzimáticas (CPK elevadas). El ecocardiograma confirma el diagnóstico (hipoquinesia y pericarditis). El tratamiento se dirige al apoyo hemodinámico si fuera preciso y a la rigurosa monitorización del ECG para la detección y el tratamiento precoz de arritmias. 4.3. ROTURA TRAUMÁTICA DE AORTA. Es la causa más frecuente de muerte súbita en un TT cerrado. Ocasiona la muerte en el lugar del accidente en el 90% de los casos. La rotura tiende a ocurrir a nivel del ligamento arterioso. Para el diagnóstico se precisa un elevado índice de sospecha. La radiología convencional nos puede orientar al diagnóstico (Tabla 14.2). Si se sospecha debe confirmarse con la TAC. La aortografía no es posible en nuestro centro, además cuando se indica basándose exclusivamente en la presencia de mediastino ensanchado sólo es positiva en el 10% de las exploraciones. El tratamiento es quirúrgico urgente. 4.4. LESIONES DEL ÁRBOL TRAQUEOBRONQUIAL. Las lesiones de la laringe y la tráquea se sospechan por la aparición de ronquera, enfisema subcutáneo o fractura palpable con crepitantes. Una respiración ruidosa Página 147
  • 148.
    TRAUMATISMOS TORÁCICOS sugiere obstrucciónparcial de la vía aérea que puede repentinamente hacerse completa (ausencia de respiración). La IOT es precisa en presencia de distress severo o/y obstrucción de la vía aérea, si no es posible habrá que realizar una traqueotomía. Las lesiones penetrantes requieren una reparación quirúrgica urgente y suelen asociarse con lesiones de esófago, carótida o yugular. Las lesiones de los bronquios principales suelen ser por traumatismos cerrados, se ubican próximas a la carina. La clínica típica consiste en hemoptisis, enfisema subcutáneo y neumotórax a tensión. La confirmación diagnóstica es por broncoscopia. Un neumotórax con una gran fuga de aire persistente tras la colocación de un tubo torácico sugiere una lesión bronquial. El tratamiento es la reparación quirúrgica precoz, salvo que la lesión bronquial sea menor a 1/3 de la circunferencia y se consiga la reexpansión total del pulmón con el drenaje torácico. 4.5. LESIONES TRAUMÁTICAS DIAFRAGMÁTICAS. Más comunes en el lado izquierdo (el hígado protege al diafragma derecho). La elevación de un hemidiafragma puede ser el único hallazgo radiológico. Si a lo anterior se añade una dilatación aguda gástrica, hemoneumotórax o hematoma subpulmonar puede ser de ayuda un estudio radiológico con contraste. Se precisará la reparación quirúrgica de la hernia o de la perforación. 4.6. LESIONES ESOFÁGICAS. Normalmente por lesiones penetrantes. Puede ocurrir por TT cerrado a causa de un fuerte golpe abdominal que ocasiona una rotura lineal en el inferior del esófago con fuga del contenido al mediastino, dando mediastinitis y empiema. La base para el diagnóstico es la presencia de neumomediastino. La confirmación se realiza al obtener partículas alimenticias del drenaje torácico (hemoneumotórax sin fractura costal) o burbujas tanto en la inspiración como en la espiración. La esofagoscopia con gastrografín localiza la rotura. El tratamiento consiste en cirugía precoz con amplio drenaje mediastínico y sutura esofágica cuando sea posible. 4.7. FRACTURAS COSTALES. Es la lesión más frecuente dentro de los TT. Suele acompañar a las demás lesiones (Tabla 14.3). El diagnóstico es fundamentalmente clínico: dolor local o a la compresión y crepitación en el foco de fractura. Suelen pasar desapercibidas en la exploración radiológica en el 30-50% de los casos. Deben ser reevaluadas a las 48-72 horas después del traumatismo. Pueden tratarse de forma ambulatoria, pero precisarán ingreso hospitalario aquellos pacientes: ancianos, niños pequeños, OCFA o con más de 3 fracturas costales. Página 148
  • 149.
    TRAUMATISMOS TORÁCICOS La terapéuticase basa en la supresión completa del dolor (analgesia epidural o intravenosa continua), fisioterapia respiratoria y estimular la tos. Los antibióticos están indicados en ancianos y enfermos con patología respiratoria crónica. Evitaremos siempre los clásicos vendajes compresivos. Nºarco costal. Tipo de lesión Mecanismo de producción. 1ª y 2ª Col. Cervical y dorsal. Efracciones de los fragmentos costales. Aorta. Árbol traqueobronquial. Impacto directo. 3ª a 7ª Hemoneumotórax. Fragm. costales sobre parénquima pulmonar. Enfisema subcutáneo. Rotura pleura parietal. 8ª a 10ª Lesiones abdominales: hígado, Fragmentos óseos. bazo,... Tabla 14.3.- Lesiones asociadas a fracturas costales. Página 149
  • 151.
    TRAUMATISMOS ABDOMINALES Capítulo 15 TRAUMATISMOSABDOMINALES Pérez-Vicente F., Oliver I., Arroyo A., Candela F., Andreu J., Carvajal R., Ferrer R., Lacueva F.J., Calpena R., Asensio J.A. INTRODUCCION Las lesiones intraabdominales no reconocidas, o no adecuadamente tratadas son responsables aproximadamente del 10% de las muertes en el paciente politraumatizado severo. La exploración abdominal inicial puede ser imprecisa o equívoca; frecuentemente hay compromiso hemodinámico y múltiples lesiones asociadas, así como alteraciones del nivel de consciencia secundarias a TCE o intoxicación que dificultan el diagnóstico. La cavidad peritoneal constituye un reservorio para una importante pérdida oculta de volemia, por lo que a menudo las actuaciones han de ser rápidas y correctamente enfocadas según un elevado índice de sospecha. La cavidad abdominal puede ser dividida en cuatro áreas anatómicas para facilitar dicho proceso: el abdomen intratorácico, el abdomen “verdadero”, el abdomen pélvico y el retroperitoneo. Desgraciadamente, salvo el abdomen “verdadero”, el resto de partes resulta muy difícil de evaluar de forma completa únicamente mediante la exploración clínica. El diagnóstico específico de la lesión no resulta en si tan importante como el hecho de reconocer la necesidad de cirugía. EVALUACION INICIAL DEL PACIENTE POLITRAUMATIZADO Como en todo paciente politraumatizado, ajustarse a las prioridades supone un requisito indispensable cuando cualquier gesto, o su defecto, puede suponer una morbilidad o mortalidad evitable. Dichas prioridades son: Evaluación primaria (A, B, C -Airway, Breathing, Circulation -) Vía aérea: asegurar la permeabilidad y funcionalidad de la vía aérea. Ventilación: una vía aérea permeable no asegura una adecuada ventilación y correcto intercambio de gases. Las lesiones que pueden comprometer seriamente la ventilación son: neumotórax a tensión, neumotórax abierto y volet costal; y menos gravemente hemotórax, neumotórax simple y fracturas costales. Circulación y control de la hemorragia: la hemorragia es la causa más frecuente de muerte precoz en el paciente politraumatizado. Toda hipotensión en el paciente traumatizado debe ser considerada de origen hipovolémico mientras no se demuestre lo contrario. Página 151
  • 152.
    TRAUMATISMOS ABDOMINALES Resucitación inicial:Simultáneamente a la fase de evaluación primaria, las condiciones referidas al ABC que amenacen la vida del paciente deben ser corregidas. Evaluación secundaria: Sólo cuando la fase de evaluación primaria se ha completado, y la resucitación ha sido iniciada, comienza la evaluación secundaria del paciente, “ de la cabeza a los pies”, en la que se incluye la valoración del abdomen. EVALUACIÓN INICIAL DEL PACIENTE CON TRAUMATISMO ABDOMINAL La exploración abdominal puede inicialmente determinar la presencia de una lesión importante que requiera tratamiento quirúrgico. Aunque la exploración física es a menudo un indicativo fiable y seguro, puede no ser positiva hasta en un 20-30% de pacientes con lesiones intraabdominales graves, especialmente en pacientes con alteraciones de la consciencia por TCE, intoxicación etílica u otras drogas, o en el paciente en shock. Una hemorragia de origen intraabdominal debe ser sospechada, y por tanto, confirmada o descartada en el paciente hemodinámicamente inestable sin un origen externo del sangrado, taponamiento cardiaco, hemotórax, TCE severo o fractura de pelvis o de huesos largos. En el paciente estable, a menudo puede realizarse una exploración completa, que será repetida cuantas veces sea necesario, así como exploraciones complementarias que orienten el diagnóstico de manera más específica. Paciente hemodinámicamente inestable En el paciente hemodinámicamente inestable que no responde a las medidas de resucitación es de vital importancia determinar si el origen de la hipotensión es intraabdominal. Una exploración física claramente posit iva puede ser suficiente para sentar la indicación de cirugía urgente. Sin embargo, en muchos pacientes la exploración puede ser no concluyente o equívoca. En estos casos, la punción-lavado peritoneal (PLP) constituye un método diagnóstico rápido y seguro, con una sensibilidad del 98%. Asimismo, la PLP puede resolver la duda acerca de la existencia de una hemorragia peritoneal que requiera cirugía en el paciente con un descenso progresivo del hematocrito y múltiples fracturas asociadas, incluyendo fracturas de pelvis. Si el paciente requiere cirugía por otra causa, la PLP puede sentar la indicación de necesidad previa de cirugía abdominal. La PLP no es una exploración órgano-específica, en cuanto que no identifica el origen del sangrado, no es útil para la valoración del retroperitoneo, ni tampoco para el diagnóstico de lesiones de vísceras huecas. Las indicaciones y contraindicaciones se resumen en la tabla 15.1. En el paciente inestable, y tras descartar otro posible origen del sangrado, la PLP positiva indica la cirugía. Por el contrario, en el paciente estable, como se discutirá más adelante, la PLP no es la exploración de primera elección si dispone de otras técnicas, y su positividad no necesariamente indica la cirugía, e incluso puede llevar a un elevado número de laparotomías innecesarias si se utiliza como único criterio. Cuando se dispone de ella en el Servicio de Urgencias, y aunque constituye una prueba explorador-dependiente, la ecografía abdominal puede sustituir Página 152
  • 153.
    TRAUMATISMOS ABDOMINALES a laPLP en el paciente inestable, y ha demostrado ser más eficaz para la evaluación inicial en traumatismos cerrados que en los penetrantes. INDICACIONES PLP CONTRAINDICACIONES PLP • Paciente inestable con potencial lesión • Absolutas: intra-abdominal y exploración clínica Existencia de indicación de laparotomía equívoca en caso de: - alteración nivel consciencia (TCE). - intoxicación por drogas. • Relativas: - lesión de medula espinal asociada. - fractura de pelvis, columna lumbar o Cirugía abdominal previa fracturas costales bajas. - traumatismo de alta energía. Obesidad mórbida • Paciente con múltiples lesiones y shock Cirrosis hepática avanzada de causa no aparente, que no responde Coagulopatía preexistente a las medidas habituales de resucitación. Embarazo • Paciente con sospecha de lesión intraabdominal y exploración equívoca candidato a cirugía por otra lesión, haciendo imposible la reevaluación frecuente. Tabla 15.1.- Indicaciones y contraindicaciones de la P.L.P. Paciente hemodinámicamente estable En el paciente hemodinámicamente estable pueden existir signos claros de peritonitis en la evaluación clínica inicial, pero más típicamente, la lesión puede pasar desapercibida en la exploración inicial, o consistir únicamente en un área de dolor a la palpación. En estos pacientes, la historia clínica puede orientar a la localización de la lesión, especialmente en los traumatismos cerrados. Así, por ejemplo, las fracturas costales izquierdas bajas (9ª a 12ª) en el contexto de un traumatismo torácico tienen un 20% de probabilidad de lesión esplénica, y las derechas un 10% de lesión hepática. Una fractura por aplastamiento de una vértebra lumbar se asocia a lesión parenquimatosa renal hasta en un 20% de los casos. En la tabla 15.2 se resumen las lesiones asociadas más frecuentes. En los traumatismos penetrantes esta dificultad es obviamente menor, y el problema reside en decidir si deben o no explorarse quirúrgicamente, lo cual dependerá del tipo de traumatismo, de la clínica, del estado hemodinámico y de un alto índice de sospecha que conduzca a las exploraciones adecuadas para llegar, si no al diagnóstico, sí a la decisión de la necesidad de cirugía. Página 153
  • 154.
    TRAUMATISMOS ABDOMINALES LESIONES OSEAS POSIBLES LESIONES ASOCIADAS Fracturas costales bajas Hígado / bazo Lesiones vértebras torácicas bajas Páncreas, duodeno, yeyuno. Fractura apófisis transversa vértebras Riñón, vísceras huecas lumbares Fracturas pélvicas Vejiga, útero, rectosigma, vasos del retroperitoneo Tabla 15.2.- Lesiones viscerales frecuentemente asociadas a lesiones óseas. La exploración física es de crucial importancia. El objetivo es identificar el paciente que posiblemente precisará exploración quirúrgica. El diagnóstico de localización de la lesión no es esencial si el paciente precisa cirugía inmediata. La exploración física positiva es el indicativo más fiable para decidir la necesidad de una laparotomía, o la realización de ulteriores exploraciones diagnósticas. El dolor precoz es habitualmente de origen visceral y por lo tanto, pobremente localizado. La presencia de lesiones asociadas puede causar dolor abdominal y defensa, así como las fracturas costales bajas, de pelvis, o contusiones de pared abdominal. Contrariamente, una exploración física negativa inicial no excluye la presencia de lesión intraabdominal. Con repetidos exámenes, el dolor abdominal puede hacerse aparente o incrementarse, así como la defensa involuntaria, el dolor a la descompresión o el silencio a la auscultación. La presencia de sangre libre en cavidad peritoneal, o contenido intestinal suele producir íleo paralítico. Sin embargo éste puede deberse también a lesiones extrabdominales, tales como fracturas costales, vertebrales o pélvicas, o a un hematoma retroperitoneal. Las perforaciones de víscera hueca normalmente requieren varias horas antes de que un cuadro de peritonitis se haga clínicamente aparente. Las perforaciones de colon o estómago producen un cuadro de peritonitis más rápidamente que las perforaciones de intestino delgado. Así pues, la exploración clínica repetida frecuentemente, a ser posible por el mismo explorador, junto con un alto índice de sospecha constituye el indicador más fiable para la eventual necesidad de una exploración quirúrgica. El tacto rectal, frecuentemente olvidado, debe incluirse en la exploración clínica inicial, especialmente en traumatismos penetrantes, donde la presencia de sangre puede sugerir una posible perforación colorectal. En traumatismos cerrados, por palpación de la pared rectal pueden detectarse fragmentos óseos subsecuentes a una fractura de pelvis. Una próstata desplazada posteriormente puede sugerir disrupción de la uretra posterior en pacientes con presencia de sangre en el meato uretral. La presencia de tono en el esfínter anal en el paciente con alteración del nivel de consciencia ayuda a establecer la integridad de la médula espinal. Página 154
  • 155.
    TRAUMATISMOS ABDOMINALES Intubación nasogástricay sondaje vesical Todos los pacientes que tras un traumatismo abdominal sean admitidos para observación deben ser cuidadosamente sondados. El sondaje nasogástrico puede ser a la vez diagnóstico y terapéutico. Con ello se consigue la descompresión gástrica y se reduce el riesgo de aspiración. La presencia de sangre en el aspirado debe hacer sospechar lesión del tracto gastrointestinal alto, siempre que se haya descartado un origen nasofaríngeo. La intubación nasogástrica está contraindicada en aquellos pacientes con fracturas del macizo facial, por el riesgo real de desplazamiento del catéter a la cavidad craneal a través de una lámina cribiforme dañada. En tales casos se utilizará la vía oral. El sondaje vesical, amén de descomprimir la vejiga y verificar una hematuria, permite monitorizar la diuresis, que constituye un indicativo más fiable incluso que la tensión arterial del estado de perfusión, y por tanto oxigenación, de los tejidos, así como un excelente parámetro de la adecuada o insuficiente respuesta del paciente hipotenso a las medidas de resucitación. Idealmente debe llevarse a cabo el examen rectal y de genitales externos previo a la intubación. Una próstata desplazada posteriormente, la presencia de sangre en el meato uretral o hematoma escrotal importante contraindican el sondaje vesical hasta que una uretrografía retrógrada confirme una uretra intacta. EXPLORACIONES COMPLEMENTARIAS Laboratorio Las determinaciones analíticas con valor en el diagnóstico inicial del paciente con traumatismo abdominal son el hematocrito, la amilasa sérica y las transaminasas. El recuento de leucocitos, glucosa, creatinina e iones son de escaso valor para el manejo inicial del paciente, sin embargo deben ser obtenidos como referencia para el seguimiento. La hemorragia severa es diagnosticada directamente con los parámetros hemodinámicos, y el hematocrito simplemente confirma el diagnóstico. Cierto grado de anemia dilucional es común en el paciente resucitado, y es bien tolerada si el paciente mantiene la estabilidad hemodinámica. Una amilasa elevada en sangre no es sensible ni específica de lesión pancreática. Su normalidad no excluye lesión del páncreas, y por otra parte, la amilasa puede elevarse también en traumatismos craneales y del macizo facial. Sin embargo, la hiperamilasemia persistente, o consistente con la clínica debe hacernos sospechar la posibilidad de una lesión pancreático-duodenal, y justifica la realización de una TC con doble contraste, como técnica de elección. Si ésta es negativa, pero persiste la hiperamilasemia junto con un alto índice de sospecha, el complejo duodeno-páncreas puede explorarse por ERCP en el paciente sin otra indicación para la cirugía. La presencia de macro o microhematuria en el paciente hipotenso (T.A.S.< 90 mm/Hg.) sin otro origen constatado del sangrado indica la realización de una urografía Página 155
  • 156.
    TRAUMATISMOS ABDOMINALES i.v. ycistografía. Su negatividad excluye la presencia de lesión renal significativa. Por el contrario, cualquier anormalidad debe seguirse de la realización de u TC con na contraste, muy sensible para la definición de la lesión renal, aunque menos eficaz para identificar todas las lesiones de uréteres y/o vejiga. Técnicas de imagen En todo paciente politraumatizado severo, con traumatismo toracoabdominal, o en shock, deberían realizarse inicialmente tres exploraciones radiológicas en la misma camilla, evitando la movilización inadecuada del paciente en tanto en cuanto una lesión espinal no sea descartada. Con ello, se reduce la posibilidad real de convertir una fractura vertebral sin compromiso medular en una lesión espinal. Dichas exploraciones son: Rx lateral de columna cervical, AP de tórax y pelvis. En el paciente politraumatizado, la radiología simple de abdomen aporta menos información, y menos vital, en comparación con las anteriores, sin embargo, puede también obtenerse. Bien analizadas, dichas exploraciones pueden aportar datos muy valiosos para el enfoque diagnóstico. Dichos hallazgos se resumen en la tabla 15.3. La ecografía constituye una alternativa no invasiva a la PLP en el paciente inestable tras un traumatismo cerrado, especialmente en los niños, en los que por su menor tamaño se pueden utilizar frecuencias de onda más altas, que mejoran la resolución de la imagen sin sacrificar excesiva penetración en los tejidos. Es muy sensible para determinar la presencia de líquido libre, si bien no es muy específica en la localización de la lesión. En la mujer embarazada, permite además la evaluación de la edad y movimientos fetales, latido cardiaco, rotura uterina o lesiones de la placenta. La TC de abdomen es sin embargo superior en la detección de lesiones de víscera maciza, particularmente hígado, riñón y bazo, y permite la clasificación de dichas lesiones en grados con valor pronóstico, por lo que es preferible a la ecografía en el paciente estable con sospecha de lesión intraabdominal. Asimismo, la TC con contraste es eficaz en el diagnóstico de localización de una hemorragia intraperitoneal o mesentérica, y permite la evaluación de lesiones retroperitoneales. Con la adquisición de experiencia en el manejo diagnóstico y terapéutico del paciente politraumatizado, actualmente está bien establecido que determinadas lesiones abdominales no requieren tratamiento quirúrgico. Así pues, hematomas intrahepáticos estables o grados menores de lesión hepática o esplénica pueden ser manejados conservadoramente con éxito, especialmente en niños. De igual forma, la mayoría de lesiones renales por traumatismo cerrado se resuelven espontáneamente si no se actúa sobre ellas. La ecografía puede ser utilizada fiablemente en el seguimiento de este tipo de pacientes. Con todo ello, la TC de abdomen constituye hoy la herramienta más útil en el manejo diagnóstico del paciente estable con traumatismo abdominal. Página 156
  • 157.
    TRAUMATISMOS ABDOMINALES HALLAZGOS ANORMALES CONSIDERACIONES Fracturas costales bajas (9ª-12ª) Lesión hepática o esplénica Patrón aéreo loculado en tórax Ruptura diafragmática Sonda nasogástrica en tórax Ruptura diafragma o esófago Nivel hidroaéreo en tórax Hemotórax o ruptura diafragmática Pérdida del contorno del diafragma Rotura diafragmática Aire libre intraperitoneal Rotura víscera hueca Contorno aéreo renal derecho Rotura duodenal Aire libre retroperitoneal Rotura duodenal Fractura vertebral torácica baja Lesión pancreática Distorsión pliegues mucosos del duodeno Hematoma duodenal intramural Fractura de vértebra lumbar Lesión renal Borramiento de la línea del psoas Hematoma retroperitoneal Desplazamiento aparente de vísceras Hemoperitoneo huecas Diástasis púbica Lesión uretral Fractura de pelvis Lesión vísceras abdominopélvicas Lesión intratorácica severa Rotura diafragmática Lesión vascular retroperitoneal Fractura de pelvis en la mujer embarazada Abrupción de placenta Hematoma uterino Sufrimiento fetal Tabla 15.3.- Hallazgos radiológicos en el paciente con traumatismo abdominal. La realización de exploraciones radiológicas más específicas y/o invasivas se realizará de acuerdo a los hallazgos clínicos, analíticos y radiológicos, junto con un alto índice de sospecha, como se ha ido mencionando a lo largo del presente capítulo, y siempre que el estado hemodinámico del paciente lo permita. CONSIDERACIONES ESPECIALES Traumatismos cerrados Los accidentes de tráfico representan la causa de más del 60% de traumatismos abdominales cerrados. Las vísceras macizas son más frecuentemente lesionadas como Página 157
  • 158.
    TRAUMATISMOS ABDOMINALES resultado detraumatismos cerrados, por su menor distensibilidad al ser sometidas a un incremento brusco de presión. La mayor elasticidad de dichos tejidos en niños y adultos jóvenes los hace menos vulnerables ante este tipo de traumatismo, y también mejores candidatos al manejo conservador. En la tabla 15.4 se resumen los órganos más frecuentemente lesionados en traumatismos abdominales cerrados y penetrantes Con el uso incorrecto del cinturón de seguridad aumenta la incidencia de perforaciones de víscera hueca y de lesiones de columna lumbar. La presencia de equimosis lineal en la pared abdominal debe orientar hacia la posibilidad de este tipo de lesiones. El gran abanico de posibilidad de lesiones intraabdominales resultante de un traumatismo cerrado, frecuentemente complicado por lesiones asociadas, inestabilidad hemodinámica, alteraciones de la consciencia, y una exploración dificultosa o equívoca hacen muy complejo el manejo de este tipo de pacientes, en los que la sospecha clínica es fundamental. En la figura 15.1 proponemos un algoritmo diagnóstico del paciente con traumatismo abdominal cerrado. ORGANO CERRADO PENETRANTE Hígado 30% 37% Bazo 25% 7% Intestino Delgado 5% 26% Colon 5% 17% Estómago <5% 15% Hematoma retroperitoneal 13% 10% Riñón 7% 4% Diafragma 2% 5% Grandes vasos 2% 13% Páncreas 3% 4% Tabla 15.4.- Lesiones más frecuentes en traumatismos abdominales. Fracturas de pelvis y lesiones asociadas La mayoría de fracturas pélvicas traumáticas resultan de accidentes de motocicleta, peatones atropellados o precipitados, con una mortalidad de hasta el 50%. La hipotensión en el paciente con fractura pélvica representa un difícil problema. Página 158
  • 159.
    TRAUMATISMOS ABDOMINALES TRAUMATISMO ABDOMINAL CERRADO TRAUMATISMO TORÁCICO BAJO CERRADO Inestable/Shock Estable Exploración Exploración Exploración Exploración Exploración Positiva negativa/dudosa Positiva Dudosa negativa PLP/ECO Observación Exploración frecuente Positiva Negativa TC Cambios exploración Deterioro hemodinámico Otro origen ? TCE severo ? Exploraciones Shock Radiológicas Orientadas Ingreso en Cirugía PLP/ ECO Positiva Laparotomía Negativa Reorientar estudio Figura 15.1.- Algoritmo diagnóstico en el paciente con traumatismo abdominal cerrado Página 159
  • 160.
    TRAUMATISMOS ABDOMINALES La fracturade pelvis raramente es una lesión aislada, y la hipotensión puede resultar de dicha fractura, o de lesiones asociadas intraabdominales, de vasos retroperitoneales, o lesiones torácicas potencialmente letales. La prioridad en el manejo del paciente es la resucitación hemodinámica adecuada, monitorización, y evaluación completa que permita descartar un origen extrapélvico de la hemorragia. La AP de tórax orienta a un hemotórax o fractura diafragmática. La PLP negativa realizada vía supraumbilical (ya que el hematoma diseca el plano del peritoneo parietal) excluye lesión intraabdominal. La PLP positiva indica la cirugía, a pesar del 15% de falsos positivos debidos a sufusión de sangre a través del peritoneo. Traumatismos penetrantes En los traumatismos por arma de fuego, la probabilidad de lesión intraabdominal que requiera tratamiento quirúrgico es del 80-95%, por lo que la laparotomía está indicada, salvo evidencia clara de lesión tangencial de la pared abdominal, en cuyo caso una laparoscopia es recomendable. Los tatuajes de entrada y salida pueden dar una idea aproximada de los órganos involucrados. Debido a la trayectoria circular del proyectil y a la cavitación, es frecuente el hallazgo de múltiples lesiones asociadas. Sin embargo, en los traumatismos por arma blanca, la probabilidad de lesión intraabdominal que requiera cirugía es sólo del 20-30%. Tradicionalmente, la exploración de la herida con anestesia local y evidencia de disrupción peritoneal se ha considerado indicación de laparotomía. Dicha técnica detecta muchas heridas penetrantes en las que no existe lesión significativa que requiera cirugía, y a su vez, puede no detectar una herida penetrante que precise cirugía. Nosotros preferimos otros criterios para la cirugía, tales como la inestabilidad hemodinámica, el desarrollo de signos de peritonitis, fiebre o incremento del recuento de leucocitos, aparte de la positividad de las exploraciones radiológicas que se practiquen. Ello requiere la exploración física repetida frecuentemente, junto con un elevado índice de sospecha. Los traumatismos torácicos penetrantes distales al plano coronal anterior de la línea del pezón (4º espacio intercostal), y posterior de la punta de la escápula (7º espacio intercostal) deben considerarse potencialmente como causantes de lesiones intraabdominales. En la figura 1 5.2 proponemos un algoritmo diagnóstico en el paciente con traumatismo abdominal penetrante. La laparoscopia diagnóstica es actualmente objeto de discusión y está siendo sometida a amplios estudios prospectivos. Sus principales limitaciones radican en la dificultad para la adecuada valoración del intestino delgado en su totalidad, bazo y páncreas. Una hemorragia profusa puede obstaculizar la visión y demorar o impedir la actuación quirúrgica. En el caso de una lesión diafragmática existe riesgo de producir un neumotórax a tensión, así como una embolia gaseosa en caso de lesiones vasculares. El empleo de la laparoscopia debe limitarse al paciente hemodinámicamente estable con una herida abdominal penetrante y sin signos clínicos evidentes de lesión intraabdominal que indiquen una laparotomía. Página 160
  • 161.
    TRAUMATISMOS ABDOMINALES TRAUMATISMO ABDOMINAL PENETRANTE TRAUMATISMO TORÁCICO BAJO PENETRANTE Arma de fuego Arma blanca Through-and-through Tangencial Inestable Estable Laparoscopia Exploración Exploración Observación Positiva negativa/dudosa PLP/ECO Exploración Frecuente Positiva Negativa Cambios Lesiones asociadas? exploración Deterioro hemodinámico Reorientar estudio Si No Laparotomía TC Otras exploraciones Laparoscopia Ingreso/observación Figura 15.2.- Algoritmo diagnóstico en el paciente con traumatismo abdominal penetrante. Página 161
  • 163.
    CEFALEA EN ELAREA DE URGENCIAS Capítulo 16 CEFALEA EN EL AREA DE URGENCIAS Sola D., Plaza I., Espinosa J. y Alom J. 1.- INTRODUCCION La cefalea es el motivo más frecuente de consulta neurológica. Se define como una sensación dolorosa que puede afectar la región suboccipital hasta la región orbitaria. En la actualidad, el estudio de las cefaleas se apoya en la clasificación redactada por el Comité de la “Internacional Headache Society” (IHS) en 1988, que identifica las siguientes categorías: - Migrañas. - Cefalea de tensión o tipo tensión. - Cefalea en racimos y hemicránea crónica paroxística. - Miscelánea de cefaleas no asociada a lesión estructural. - Cefalea asociada a traumatismo craneal. - Cefalea asociada a trastornos vasculares. - Cefalea asociada a trastorno intracraneal de origen no vascular. - Cefalea asociada a la ingesta de ciertas substancias o a su supresión. - Cefalea asociada a infección no cefálica. - Cefalea asociada a trastornos metabólicos. - Cefalea o dolor facial asociados a alteraciones del cráneo, cuello, ojos, oído, nariz, senos, dientes, boca, u otras estructuras faciales o craneales. - Neuralgias craneales, dolor del tronco nervioso y dolor por desaferentización. - Cefaleas no clasificables. 2.- DIAGNOSTICO Rara vez los exámenes complementarios revelan anomalías, por lo que la historia clínica y una exhaustiva exploración neurológica y sistémica darán las claves diagnósticas: 2.1.- ANAMNESIS: La historia clínica debe incluir las siguientes preguntas: - Edad de comienzo - Intensidad - Sexo - Distribución horaria - Tiempo de evolución - Pródromos - Instauración - Factores desencadenantes - Frecuencia - Síntomas acompañantes - Duración - Factores de mejoría - Localización - Historia familiar - Carácter - Antecedentes personales Página 163
  • 164.
    CEFALEA EN ELAREA DE URGENCIAS 2.2.- EXPLORACION: - Exploración sistémica básica. - Exploración neurológica. - Exploración de estructuras extraneurológicas. 3.- CLASIFICACIÓN SEGUN LA TEMPORALIDAD. Para el enfoque de un paciente con cefalea, es importante considerar el perfil temporal del proceso. Así, en la sala de urgencias, agruparíamos a los enfermos en uno de los siguientes apartados: 3.1.- CEFALEA CRONICA NO PROGRESIVA. 3.2.- CEFALEA CRONICA PROGRESIVA. 3.3.- CEFALEA AGUDA RECURRENTE. 3.4.- CEFALEA AGUDA DE RECIENTE COMIENZO. 3.1.- CEFALEA CRONICA NO PROGRESIVA. 3.1.1.- CRITERIOS DIAGNOSTICOS: - Inicio subagudo. - No progresión de su intensidad en el plazo de semanas. - Intensidad moderada. - Carácter opresivo, no pulsátil. - Exploración neurológica normal. - Asociada a cuadros depresivos o estrés. 3.1.2.- DIAGNOSTICO DIFERENCIAL - Cefaleas tensionales crónicas. - Cefalea diaria crónica. 3.2.- CEFALEA CRONICA PROGRESIVA 3.2.1.- CRITERIOS DIAGNOSTICOS: - Inicio subagudo con progresión lenta y constante. - Localización bilateral. - Intensidad moderada, continua. - Papiledema (estadios avanzados). 3.2.2.-DIAGNÓSTICO DIFERENCIAL EN UN SERVICIO DE URGENCIAS - Tumores Supra e Infratentoriales - Hematoma Subdural - Absceso Cerebral - Trombosis de los senos venosos - Arteritis de la arteria temporal - Pseudotumor Cerebral - Fármacos: Retirada de esteroides Intoxicación por plomo, por vitamina A, o por tetraciclinas Página 164
  • 165.
    CEFALEA EN ELAREA DE URGENCIAS 3.3.- CEFALEA AGUDA RECURRENTE 3.3.1.- CRITERIOS DIAGNOSTICOS: - Inicio agudo o subagudo. - Intensidad severa / muy severa. - Historia de cefaleas similares. - Localización hemicraneal, de carácter pulsátil. - Primer episodio entre 15-40 años. - Exploración Neurológica normal. - Duración de 4-72 horas. - Asociada a uno o varios de los siguientes: - náuseas y/o vómitos. - Fotofobia y fonofobia. - Lagrimeo, rinorrea o taponamiento nasal. 3.3.2.- DIAGNOSTICO DIFERENCIAL EN UN SERVICIO DE URGENCIAS - Migraña. - Cefalea “en racimos” o “Cluster Headache”. - Neuralgia del Trigémino. - Hemicránea crónica paroxística. - Cefalea tensional episódica. 3.4.- CEFALEA AGUDA DE RECIENTE COMIENZO 3.4.1.- CRITERIOS DIAGNOSTICOS: - Inicio súbito (segundos-30 minutos). - Intensidad severa o muy severa. - Ausencia de episodios previos similares. - Relación con maniobra de Valsalva. - Presencia de rigidez de nuca. - Presencia de náuseas o vómitos. - Localización bilateral, difusa o fronto-occipital. 3.4.2.- DIAGNOSTICO DIFERENCIAL EN UN SERVICIO DE URGENCIAS - Hemorragia Subaracnoidea - Meningitis / Encefalitis - Cefalea vascular (primeros episodios) - Ictus - Cefalea tras ingesta excesiva de alcohol - Cefalea asociada a procesos febriles - Encefalopatía Hipertensiva - Trombosis de los senos venosos - Cefaleas agudas de origen ocular u O.R.L. - Cefaleas post-punción lumbar - Cefalea coital benigna. - Cefalea tusígena - Cefalea asociada a Arteritis de la Temporal Página 165
  • 166.
    CEFALEA EN ELAREA DE URGENCIAS 4.- CUADROS CLINICOS PRINCIPALES. 4.1.- CEFALEA EN LAS HEMORRAGIAS SUBARACNOIDEAS - Desencadenada frecuentemente por un esfuerzo físico. Inicio brusco. - Cefalea generalizada, muy intensa, acompañada de vómitos. - Puede aparecer con perdida transitoria del nivel de conciencia. - Exploración Neurológica: - Signos meníngeos. - Alteración del nivel de conciencia: Agitación, somnolencia, coma profundo. - Signos de focalidad neurológicos (pueden ser tardíos). - Diagnóstico: TAC CRANEAL / PUNCIÓN LUMBAR (si TAC craneal normal). 4.2.- SINDROME DE HIPERTENSION INTRACRANEAL (HIC) - Cefalea pulsátil, de inicio intermitente y después continua y progresiva. - Suele comenzar a primeras horas de la mañana. Homolateral (90%). - Vómitos / náuseas. Pueden desencadenarse por maniobras de Valsalva. - Exploración: Edema de papila, signos de focalidad Neurológica. - Diagnóstico: TAC CRANEAL URGENTE (contraindicada la punción lumbar). - Tratamiento proceso tumoral intracraneal: Dexametasona 12 mg i.v. de inicio, seguida de 4 mg/6 horas. 4.3.- PSEUDOTUMOR CEREBRAL O HIC BENIGNA - Cuadro de hipertensión endocraneal con cefalea, vómitos y borrosidad visual secundaria al papiledema que no está producido por las causas habituales de la misma. - Más frecuente en mujeres jóvenes, obesas, a veces después de un parto, embarazo o alteraciones de la menstruación. En relación con endocrinopatías, fármacos, intoxicación vitamina A, alteraciones de la coagulación… - Diagnostico: TAC CRANEAL que demuestre ausencia de proceso expansivo P. LUMBAR. que confirme un aumento de presión del LCR. - Tratamiento: Punción lumbar evacuadora, acetazolamida, reducción de peso, y derivación lumboperitoneal (en afectación agudeza visual). 4.4.- CEFALEA EN LAS MENINGITIS Y ENCEFALITIS AGUDA - Dolor agudo, no súbito, suele ser pulsátil, bilateral, con localización occipito- nucal. - Empeoramiento con la bipedestación y movimientos de cabeza y Valsalva. - Se acompaña de fiebre, somnolencia, signos meníngeos y en ocasiones de petequias. - Diagnóstico: Ante la sospecha hay que realizar PUNCION LUMBAR. Página 166
  • 167.
    CEFALEA EN ELAREA DE URGENCIAS 4.5.- CEFALEA EN TROMBOSIS DE SENOS VENOSOS - Cefalea holocraneal, con deterioro del nivel de conciencia - Se puede acompañar de crisis comicial y déficit neurológico - Factores predisponentes: puerperio, toma de estrógenos y progestágenos, deshidratación y caquexia, trastornos hematológicos, sepsis, neoplasias, insuficiencia cardiaca congestiva - Diagnóstico: TAC/RMN (AngioRMN / Angiografía cerebral) - Tratamiento: La mayoría de los autores recomiendan anticoagulación con heparina seguida con dicumarínicos durante 3 meses. 4.6.- CEFALEA ASOCIADA A ARTERITIS DE LA TEMPORAL - Pacientes mayores de 50 años - Cefalea diaria, intensa, de carácter continuo - Localización temporal unilateral o bilateral, de tipo pulsátil - Empeoramiento nocturno, puede existir hiperestesia cutánea o del cuero cabelludo - Se acompaña de febrícula, claudicación m andibular, polimialgia reumática, neuropatía isquémica del nervio óptico (alteración de la agudeza visual) - Exploración: endurecimiento de la arteria temporal - Diagnóstico: Aumento VSG / Biopsia de la arteria temporal - Tratamiento: Prednisona 1 mg/Kg/día durante un mes, disminuyendo posteriormente según la VSG (< de 30). El tratamiento se mantiene 1- 2 años. 4.7.- NEURALGIA IDIOPÁTICA DEL TRIGÉMINO - Afecta a mayores de 40 años - Episodios de dolor lancinante, paroxístico, hiperagudo de segundos de duración - Se localiza más frecuentemente en la segunda o tercera rama del nervio trigémino - Pueden existir “zonas gatillo”. - Exploración Neurológica: Normal - Diagnóstico: Descartar Patología en fosa posterior o Esclerosis Múltiple - Tratamiento: - Carbamacepina 100 mg/8 h (aum. hasta 600-1200 mg/día). - Fenitoína 100 mg/8 h. - Baclofén 10-25 mg/8 h. - Clonazepam 1-3 mg/24 h. - Valproato 600-3.000 mg/24 h. - Gabapentina 300-400 mg/8 h. Página 167
  • 168.
    CEFALEA EN ELAREA DE URGENCIAS 4.8.- CEFALEA TENSIONAL 4.8.1.- CEFALEA TENSIONAL EPISÓDICA: < de 180 días al año o < de 15/mes - Cefalea entre 30 minutos y 7 días - Al menos 3 de las siguientes: - Calidad opresiva (no pulsátil) - Intensidad leve a moderada - Localización bilateral - No empeora con el ejercicio - Ha de cumplir: - No hay náuseas ni vómitos - No existe fonofobia o fotofobia, o bien sólo una 4.8.2.- CEFALEA TENSIONAL CRONICA: > de 180 días al año o > de 15/mes 4.8.3.- TRATAMIENTO: - Debe evitarse los analgésicos. En ataque agudo: Naproxeno 500-1500 mg/día - Debe ir orientado a relajar y disminuir la ansiedad: - Benzodiacepinas a dosis bajas y/o - Antidepresivos (tricíclicos / inhib. selectivos de la recaptación de serotonina) a dosis bajas - Apoyo psicológico 4.9.- CEFALEA DIARIA CRONICA - Cefalea diaria de al menos 3-6 meses de duración - Consumo abusivo de fármacos ergóticos, analgésicos o ambos - Historia previa de migraña, y/o cefalea tensional - Ausencia de una etiología craneal - Tratamiento: - Interrupción de fármacos. - Naproxeno + antieméticos. - Amitriptilina a dosis bajas 4.10.- CEFALEA EN ACÚMULOS O EN RACIMOS (CLUSTER HEADACHE) - Mayor frecuencia en varones entre 20-40 años. - Dolor intenso orbitario, supraorbitario o temporal, de tipo punzante y unilateral - Duración de los episodios de 15 minutos a 3-4 horas. - Episodios agrupados en periodos (1 cada 2 días hasta 8 al día) de unos 2 meses aproximadamente, con periodos de remisión asintomática de 7-12 meses. - Tienden a presentarse a la misma hora, es típico que despierten al enfermo. - Se acompaña de síntomas vegetativos ipsilaterales: lagrimeo, inyección conjuntival, síndrome de Horner, bloqueo nasal y/o rinorrea. Página 168
  • 169.
    CEFALEA EN ELAREA DE URGENCIAS - TRATAMIENTO: DE LAS CRISIS: Sumatriptán 6 mg por vía subcutánea 0xígeno 100% a un flujo de 7 l/min., durante 15 minutos Ergotamina 2 mg rectal (al acostarse durante 5 días sí no existe contraindicación). PROFILACTICO: Prednisona 1 mg/Kg/día en pauta descendente, 1 mes. Verapamilo 80-120 mg/8 h o Metisergida 4-10 mg/día, 3 meses Variante crónica (> de 6 meses de evolución) Carbonato de litio 300 mg/8-12 h. 4.11.- HEMICRÁNEA CRÓNICA PAROXÍSTICA - Mayor frecuencia en mujeres - Ataques de dolores asociados a signos y síntomas propios de la cefalea en racimos. - Son crisis breves (de 2-30 minutos), muy frecuentes (> de 5 diarias) - Diagnostico: Excelente respuesta a la indometacina - Tratamiento: Indometacina 50-150 mg/24 horas 4.12.- MIGRAÑAS 4.12.1.- MIGRAÑAS SIN AURA - Haber presentado como mínimo 5 episodios de duración entre 4-72 horas y durante la cefalea al menos una de las siguientes: náuseas/vómitos o fotofobia/fonofobia. - La cefalea tiene al menos dos de las siguientes: localización unilateral, cualidad pulsátil, intensidad moderada a severa, se agrava por la actividad física rutinaria. - Ni la historia ni la exploración demuestran carácter secundario. 4.12.2.- MIGRAÑAS CON AURA - Al menos 2 ataques con síntomas reversibles de disfunción cerebral focal (aura) - No duran más de 60 minutos, seguidos, precedidos o simultaneados por cefalea similar a la previa (M. sin aura). - Clasificación: - M. con aura típica - M. con aura prolongada - M. familiar hemipléjica - M. basilar - Aura migrañosa sin cefalea- M con aura de comienzo agudo. Página 169
  • 170.
    CEFALEA EN ELAREA DE URGENCIAS 4.12.3.- MIGRAÑA OFTALMOPLÉJICA 4.12.4.- MIGRAÑA RETINIANA 4.12.5.- MIGRAÑA COMPLICADA - Status migrañoso: persistencia de las crisis durante un episodio > 3 días. - Infarto migrañoso: Déficit neurológico focal prolongado o permanente. TRATAMIENTO DE LAS MIGRAÑAS - Eliminar factores desencadenantes y agravantes - < 3 CRISIS AL MES…..Tratamiento sintomático - > 3 CRISIS AL MES ….Tratamiento sintomático y preventivo - TRATAMIE NTO SINTOMÁTICO: Reposo habitación oscura y tranquila CRISIS MIGRAÑOSA LEVE- MODERADA ANALGESICOS, AINE ANTIEMÉTICOS Paracetamol 1.000 mg, oral Metoclopramida 10 mg, oral. Aspirina 1.000 mg, oral Domperidona 10-20 mg, oral. Naproxeno 500-1.000 mg, oral. Ibuprofeno 1.200 mg, oral. Ketorolaco 30 mg, oral CRISIS MIGRAÑOSA MODERADA- INTENSA AINE Ketorolaco 30-60 mg, parenteral Diclofenaco 75 mg, parenteral ANTIEMÉTICOS: Metoclopramida 10 mg, parenteral. ERGOTAMÍNICOS: Tartrato de ergotamina 1-2 mg, oral. AGONISTAS 5-HT 1B/D (TRIPTANES): Sumatriptán 50-100 mg, oral 6-12mg, subcutáneo 20 mg, nasal Zolmitriptán 2,5 mg, oral Naratriptán 2,5 mg, oral Rizatriptán 10 mg, oral Página 170
  • 171.
    CEFALEA EN ELAREA DE URGENCIAS - TRATAMIENTO PREVENTIVO BETA-BLOQUEANTES Propranolol 40-160 mg, oral (2-3 dosis) Nadolol 40-120 mg, oral (1 dosis) Atenolol 50-100 mg, oral (1 dosis) BLOQUEANTES DE LOS CANALES DEL CALCIO Flunarizina 2,5-5 mg, oral (1 dosis) Nicardipino 40-60 mg, oral (2-3 dosis) OTROS: ANTISEROTONINÉRGICOS, ANTIDEPRESIVOS, AINE, AC. VALPROICO - TRATAMIENTO del status migrañoso: Prednisona 60 mg, día. 4.13.- CEFALEA 2ª a actividad sexual, tusígeno, y benigna por ejercicio físico Tratamiento: Indometacina 25-150 mg/día 5.- MANEJO DEL PACIENTE CON CEFALEA - Todo paciente con cefalea, debe ser sometido a una exploración clínica general y neurológica. - Indicación de punción lumbar: - Cefalea aguda y signos de irritación meníngea, previa TAC craneal. - Sospecha de Hemorragia subaracnoidea con TAC craneal normal. - Indicación de TAC craneal: - Sospecha clínica de patología estructural intracraneal. - Sospecha de hematoma (subdural, epidural o inntraparenquimatoso) o hemorragia subaracnoidea. 6.- CRITERIOS DE INGRESO ANTE UNA CEFALEA - CEFALEA SUBITA. Descartar hemorragia subaracnoidea. - PROCESO ORGANICO CEREBRAL. - Fiebre y signos meníngeos. - Crisis comicial. - Signos de focalidad neurológica o de hipertensión intracraneal. - CEFALEAS MUY INTENSAS O REBELDES AL TRATAMIENTO. - Status migrañoso (> 72 horas de evolución). - Crisis muy severas de cefalea en racimo. - CEFALEA CRONICA PROGRESIVA. Página 171
  • 173.
    SINDROME CONFUSIONAL AGUDO Capítulo17 SINDROME CONFUSIONAL AGUDO Sola D., Plaza I., Espinosa J. y Alom J. INTRODUCCIÓN El síndrome confusional agudo (SCA), síndrome cerebral orgánico agudo, encefalopatía metabólica-tóxica, delirio-delirium (para algunos autores este término incluye agitación) es un conjunto de síntomas y signos que traducen un estado mental anormal transitorio, generalmente de causa orgánica y debido a una insuficiencia cerebral global. Presenta un inicio agudo y un curso fluctuante, que se caracteriza por alteración de la conciencia, dificultad en la atención y concentración e incoherencia en el curso del pensamiento. Cualquier persona puede padecerlo, pero la susceptibilidad se incrementa con la edad y en la población geriátrica se observa en un 25-50% de los ingresados en un hospital. ETIOLOGÍA Las causas de SCA incluyen prácticamente todas las agresiones agudas del cerebro, siendo las principales: 1. Trastornos neurológicos: - Infecciones (meningitis, encefalitis, abscesos, encefalopatía postinfecciosa). - Traumatismos craneoencefálicos, tumores. - ACV isquémico, demencia multi-infarto. - Hemorragias intracerebrales y subaracnoideas, hematomas subdurales. - Hidrocefalia aguda, hipertensión intracraneal y epilepsias (estado postcrítico, ausencias). - Migraña vertebro-basilar, vasculitis. 2. Trastornos sistémicos: - Insuficiencia cardiaca, insuficiencia renal, insuficiencia hepática, IAM, encefalopatía hipertensiva, hipoxia/hipercapnia, pancreatitis aguda. - Alteraciones endocrinas: hiper/hipotiroidismo, hiper/hipofunción suprarrenal. panhipopituitarismo, diabetes mellitus (cetoacidosis, hiperosmolaridad), hipoglucemia. - Alteraciones hidroelectrolíticas. - Infecciones: urinarias, neumonía, sepsis. - Traumatismos: el más frecuente el de cadera. - Déficit nutricionales: tiamina, niacina, vitamina B12 y ácido fólico. - Carcinomas, porfiria, LES, sarcoidosis…. Página 173
  • 174.
    SINDROME CONFUSIONAL AGUDO 3.Tóxicos y Fármacos: - Psicotropos (neurolépticos, benzodiacepinas, antidepresivos tricíclicos, litio), anticolinérgicos, anticonvulsivantes. - Antibióticos, digitálicos, cimetidina, antihipertensivos, esteroides… - Alcohol, arsénico, mercurio, monóxido de carbono, insecticidas organofosforados. - Cocaína, opio, anfetaminas, LSD. 4. Supresión brusca, en personas adictas de alcohol, de tranquilizantes e hipnóticos tras ingesta prolongada. 5. Trastornos psiquiátricos: histeria y crisis psicóticas. 6. Es frecuente en los pacientes ancianos hospitalizados el SCA por deprivación sensorial, de presentación nocturna principalmente, no encontrando una etiología específica del proceso. CLÍNICA La clínica es muy variable, dependiendo del enfermo (personalidad, cultura, ambiente, etc.). Se caracteriza por: - Alteración de la conciencia y del contenido, con un grado de alerta variable (somnolencia a hiperactividad) que frecuentemente fluctúa a lo largo del día. - Disminución de la atención (es el síntoma cardinal) y de la concentración. - Disminución de la orientación en tiempo, persona y espacio, pero preservando el enfermo su identidad. - Disminución de la memoria para el registro de lo inmediato y para el recuerdo de lo reciente. Se añade confabulación. - El pensamiento es desorganizado, incoherente y lento, con respuestas que indican un trastorno del juicio del razonamiento, lenguaje inapropiado, repetición y fuga de ideas. - La percepción esta alterada con alucinaciones visuales (más frecuente) y pseudopercepciones. - Ruptura del ritmo vigilia-sueño. - Alteración de la actividad psicomotriz (hipoactividad e hiperactividad). - Fenómenos neurovegetativos: taquicardia, sudoración… El paciente puede estar aletargado, con habla incoherente y movilidad lenta (se asocia a causas metabólicas) o por el contrario estar ansioso, con conducta motora hiperactiva, alucinaciones, y agitación (se asocia a síndromes de abstinencia y causas tóxicas). Página 174
  • 175.
    SINDROME CONFUSIONAL AGUDO DIAGNOSTICO ElSCA es una urgencia médica, y es necesario llegar a un diagnóstico lo más precoz posible, y para ello: 1. ANAMNESIS. (Proporcionada por los familiares y el propio enfermo). - Se debe considerar: la edad, antecedentes personales (patología previa que lo pueda justificar) y antecedentes farmacológicos (ingesta/supresión), antecedentes traumáticos previos, uso/abuso de tóxicos y/o droga, alergias conocidas, etc. - Se debe conocer el estado psíquico previo del paciente, y en la población geriátrica la perdida de facultades intelectuales previas, no tomada en cuenta por los familiares (“demencia oculta”). 2. EXPLORACION FISICA. - Exploración General: para detectar signos de insuficiencia cardiovascular, hepática, renal, o de otros sistemas. - Exploración Neurológica: para reconocer signos meníngeos, enfermedad estructural focal o hipertensión intracraneal. 3. EXPLORACIONES COMPLEMENTARIAS. - Pruebas básicas iniciales: Hemograma, glucosa, electrolitos, creatinina, calcemia, gasometría arterial, electrocardiograma, radiografía de tórax. Se tomaran muestras de sangre y orina para estudios toxicológicos (drogas específicas sí existe sospecha de adicción, niveles de fármacos sí estuviera tomando anticonvulsivos, litio o digoxina). - Pruebas dirigidas: Ante la sospecha de enfermedad específica. Tales como: bioquímica estándar, coagulación, cultivos microbiológicos, prueba de función renal, hepática y tiroidea, osmolaridad en casos aislados, análisis urinario (sedimento, glucosa, acetona, proteínas, urea, porfirinas y excepcionalmente osmolaridad) y serología VIH en algunos pacientes. - Pruebas del SNC: - TAC craneal si se sospecha con los datos anteriores, patología cerebral estructural (traumatismos, procesos expansivos tumorales o inflamatorios, hidrocefalias, hematomas e infartos) y previa a la realización de punción lumbar. - Punción lumbar ante sospecha de cuadro infeccioso o de hemorragia subaracnoidea no visualizada en la TAC craneal. - EEG en determinados casos: epilepsia, encefalopatía hepática, tóxicos o encefalitis vírica. Página 175
  • 176.
    SINDROME CONFUSIONAL AGUDO DIAGNOSTICODIFERENCIAL El diagnóstico diferencial del síndrome confusional agudo viene resumido en la tabla 17.1. SIGNOS Y SINTOMAS DELIRIUM DEMENCIAS PSICOSIS AGUDAS Aparición. Súbita. Insidiosa. Súbita Curso diario Fluctuante Estable Estable Nivel de conciencia Disminuido Vigil Vigil Atención Alteración Normal Puede Cognición Alteración Alteración Puede Alucinaciones Visuales No Auditivas o visuales Ilusiones Transitorias No Persistentes Orientación Alterada Alterada Según tipo psicosis Lenguaje Incoherente Afasia/disartria Normal, lento o rápido Movimientos involuntarios Asterixis/temblor Ausentes Ausentes Tabla 17.1.- Diagnóstico diferencial del síndrome confusional agudo. TRATAMIENTO • El principal objetivo debe dirigirse a corregir la causa del SCA. • Normas generales válidas independientemente de la etiología: - Oxigenación adecuada. - Constantes hemodinámicas mantenidas. - Corregir la temperatura corporal y eliminar fármacos que no sean estrictamente necesarios, sobre todo los anticolinérgicos. Aportando hidratación adecuada y suplencias vitamínicas si se sospecha déficit. - Ante la menor duda de alcoholismo o desnutrición, administrar tiamina (vitamina B1): 100 mg por vía i.m. - Sedación si se dispone de un diagnóstico etiológico con uno de estos fármacos: § Haloperidol, vía oral o i.m. (10 gotas = 1 mg ampollas de 5 mg) en dosis variable de 10-30 mg/día en 3 -6 dosis. Hay que tener cuidado en la población geriátrica y reducir la dosis porque pueden producir hipotensión y disminuir el umbral de convulsión, entre otros. Si el paciente es joven añadir un fármaco anticolinérgico: Biperideno (Akineton®) 2-5 mg vía oral o i.m. Página 176
  • 177.
    SINDROME CONFUSIONAL AGUDO § Tiapride (Tiaprizal®), derivado del sulpiride, ampollas de 100 mg/8 horas, con nula depresión de centros cardiorespiratorios. § Otros neurolépticos con menor interacción, mejor administración y menos efectos secundarios, en pacientes con síntomas psicóticos: Zuclopentixol (Clopixol Acufase), se administra i.m. cada 3 días. § Diazepam (Valium®), 5-10 mg/8 horas vía oral o intravenoso diluido (IV). Puede provocar depresión respiratoria y reacciones paradójicas sobre todo en personas mayores. § Clormetiazol (Distraneurine®), por vía oral (2 comprimidos/4 horas) o por vía i.v. vigilando el ritmo de infusión para la sedación del paciente sin provocar depresión respiratoria. - Cuidados para proteger a los enfermos delirantes con barandillas que eviten las caídas al suelo. Sujeción de manos para que no se arranque catéter/sondas. - Medidas para disminuir la tendencia a alucinaciones de estos enfermos, como son: iluminación de la habitación incluso nocturna, acompañamiento de familiares para facilitar la orientación, explicar al paciente todas las maniobras y exploraciones que se le van a practicar. - Profilaxis de flebitis y tromboembolismo pulmonar. Todo paciente confuso y somnoliento debe permanecer en observación durante al menos 24 horas, vigilando la posible aparición de signos de deterioro progresivo del nivel de conciencia. En caso de duda está indicado el ingreso hospitalario. Página 177
  • 179.
    MANEJO DEL PACIENTEEPILEPTICO EN EL AREA DE URGENCIAS Capítulo 18 MANEJO DEL PACIENTE EPILEPTICO EN EL AREA DE URGENCIAS Espinosa J., Plaza I., Sola D. y Alom J. INTRODUCCIÓN Convulsiones son contracciones bruscas, y habitualmente reiteradas, de la musculatura esquelética, de naturaleza epiléptica ó no y cuya distribución puede ser parcial ó generalizada. Crisis epiléptica es la manifestación clínica autolimitada de una alteración del funcionamiento neuronal. Dependiendo del área cerebral afectada la crisis tiene manifestaciones diversas (motoras, sensitivas, psíquicas...). Las crisis se originan por mecanismos diversos, tras los cuales suele haber un exceso de excitación neuronal o un defecto de inhibición. Epilepsia es una condición del SNC caracterizada por la repetición de dos ó más crisis epilépticas no provocadas por una causa inmediatamente identificable. La ocurrencia de una única crisis no permite el diagnóstico de epilepsia. "Status epilepticus" es una situación consistente en crisis repetidas sin recuperación total entre ellas. Puede ser tónico-clónico, de ausencias, epilepsia parcial continua (simple ó compleja). "Status epilepticus" tónico-clónico es una condición en la que las crisis convulsivas tónico-clónicas persisten durante 30 minutos, ó bien cuando existen mas de t res crisis consecutivas sin recuperación de la consciencia entre ellas. Existen muchas enfermedades que pueden provocar convulsiones en su fase aguda, sin que ello implique la existencia de una epilepsia como tal enfermedad. Entre ellas, tenemos algunas infecciones (meningitis, encefalitis, absceso cerebral...), tóxicos (Monóxido de carbono, Plomo, Mercurio, alcohol y por exceso de drogas como aminofilinas y antidepresivos tricíclicos, ó bien por deprivación de ellas), traumatismos craneoencefálicos (hematoma subdural ó epidural), accidentes cerebrovasculares, encefalopatía hipertensiva, hemorragia subaracnoidea, síncope, trastornos metabólicos (hiponatremia, hipocalcemia, intoxicación acuosa, deshidratación, hipoglucemia, encefalopatía hepática, uremia, hipoxia, hipotiroidismo...) y neoplasias intracraneales, primitivas ó metastásicas. CRITERIOS DIAGNÓSTICOS Ante un paciente que acude a Urgencias con la sospecha de haber tenido una crisis convulsiva, se debe establecer en primer lugar si se trata ó no de una crisis epiléptica, Página 179
  • 180.
    MANEJO DEL PACIENTEEPILEPTICO EN EL AREA DE URGENCIAS y el enfoque diagnóstico se apoya fundamentalmente en una anamnesis y exploración clínica minuciosas. Deben recogerse datos de alguien que haya observado personalmente el episodio: forma de inicio, manifestaciones clínicas durante la crisis y al terminar ésta y duración del episodio. Debe reflejarse también si existen antecedentes familiares de epilepsia, si el paciente ha sufrido crisis con anterioridad y la edad de aparición. El inicio en la edad adulta orienta hacia crisis sintomáticas. Es importante establecer el diagnóstico diferencial entre epilepsia y otros trastornos paroxísticos no epilépticos como el síncope, las crisis psicógenas y otros como la tetania, las mioclonías generalizadas y la cataplejia. El síncope suele ir precedido de síntomas premonitorios como aturdimiento, mareo, náusea, malestar abdominal, eructos, bostezos, debilidad, visión borrosa, sudoración, palidez, etc., los cuales se desarrollan lentamente (taquicardia paroxística) ó rápidamente (síncope vasovagal). Con mayor frecuencia de lo que normalmente se cree, se acompaña de convulsiones: Espasmo tónico que asemeja rigidez de descerebración, extensión ó flexión de brazos, extensión de cabeza y piernas y colocación de los ojos hacia arriba. Puede existir alguna sacudida mioclónica irregular generalizada; con frecuencia se emite algún gemido y pueden existir alucinaciones auditivas. La recuperación de la conciencia suele ser rápida y sin confusión. Es excepcional que el paciente se muerda la lengua por la parte lateral. Una Crisis psicógena debe sospecharse si las manifestaciones ictales difieren de patrones epilépticos conocidos, si los anticonvulsivantes no logran reducir la frecuencia de las crisis, si se precipitan de forma inmediata por el estrés emocional y si se reconoce el trastorno afectivo ó de la personalidad. Las manifestaciones motoras suelen diferir de las crisis convulsivas, existiendo movimientos asincrónicos de brazos y piernas, estremecimiento y temblores, ausencia de rigidez generalizada, movimientos rotatorios de un lado a otro de cabeza, empuje pélvico (característico), hiperventilación y expresiones emocionales. Pueden morderse los labios y la punta de la lengua, pero no en los laterales de la misma como ocurre en las convulsiones tónico-clónicas generalizadas. Las pruebas complementarias (exámenes de laboratorio, radiografía simple de cráneo en casos de traumatismo, punción lumbar, EEG y TAC craneal), pueden ayudar en la confirmación del diagnóstico. CLASIFICACIÓN DE LAS CRISIS EPILEPTICAS Las crisis epilépticas pueden ser parciales ó generalizadas. Las crisis parciales son aquellas que se originan en un lugar concreto del cerebro, y tienen por lo tanto un origen frontal, temporal, parietal ú occipital. Hay dos tipos de crisis parciales: simples, si no se asocian a pérdida de contacto con el medio externo, ó complejas, si hay alteración de la conciencia y pérdida de la capacidad de respuesta durante la crisis. Las crisis parciales simples consisten en sensaciones ó percepciones anormales de tipo visual, sensitivo, psíquico, olfatorio, ó en una actividad motora (movimientos clónicos, posturas tónicas). Las crisis parciales complejas se caracterizan Página 180
  • 181.
    MANEJO DEL PACIENTEEPILEPTICO EN EL AREA DE URGENCIAS por mirada ausente y realización de actos mas ó menos complejos (automatismos manuales desorganizados ú organizados, movimientos de deglución ó chupeteo, etc.) y amnesia durante el periodo que dura la crisis y el inmediato periodo postcrítico. El 50 % de pacientes con crisis parciales presentan, con frecuencia variable, generalización secundaria. Las crisis generalizadas pueden ser convulsivas (como lo son las crisis tónico-clónicas, mioclónicas o tónicas) o no convulsivas (ausencias o atónicas) MANEJO DEL PACIENTE Es útil planificar el manejo de un paciente con crisis epiléptica, fundamentalmente si ésta es convulsiva, en una serie de fases progresivas, cuyo contenido irá cumplimentándose según nos encontremos en Urgencias ante un paciente postcrítico, en crisis ó en "status epilepticus". PRIMER ESTADIO.- 1. Valoración de la función cardiorrespiratoria, asegurando la permeabilidad de la vía aérea. 2. Oxigenoterapia. Debería administrarse siempre ya que suele existir hipoxia. SEGUNDO ESTADIO.- 1. Determinación de las constantes vitales: presión arterial, frecuencia cardiaca y temperatura. Realizar un ECG. 2. Tratamiento anticonvulsivante de urgencia: ver Normas de tratamiento. 3. Conseguir una vía venosa para la administración de fluidos y fármacos. Es preferible administrar solución salina fisiológica que suero glucosado. No es conveniente mezclar fármacos en la misma solución, por lo que deberían canalizarse dos vías venosas en caso de ser necesaria la administración de dos medicamentos diferentes (por ejemplo, Diazepam y Fenitoína). 4. Debe extraerse sangre para determinaciones analíticas urgentes: hemograma, bioquímica estándar, gasometría y pH arterial, estudio de coagulación, iones (incluido calcio y magnesio), pruebas de función renal y niveles de anticonvulsivantes. En los casos de etiología incierta, deberían reservarse 30-50 ml de suero para futuras determinaciones analíticas. 5. Administrar Glucosa por vía i.v. y Tiamina. Ante sospecha de hipoglucemia, administrar rápidamente 50 ml de Glucosa al 50 %. Si se sospecha alcoholismo o déficit nutricional, se inyectará previamente Tiamina, 100 mg por vía i.v., de manera lenta (posible anafilaxia). El metabolismo normal de los hidratos de carbono consume Tiamina por lo que si se administra después de la glucosa, s puede e agravar la deficiencia en esa vitamina, con riesgo de desencadenar encefalopatía de Wernicke. No está indicada la administración rutinaria de glucosa en pacientes no hipoglucémicos; existe evidencia de que puede agravar el daño cerebral. Página 181
  • 182.
    MANEJO DEL PACIENTEEPILEPTICO EN EL AREA DE URGENCIAS 6. No es necesario el tratamiento de la acidosis en la mayoría de los casos. Es más efectivo el control rápido de la respiración y la abolición de la actividad motora. TERCER ESTADIO.- 1. Establecer la etiología.- Cuando las convulsiones son provocadas por la supresión del tratamiento antiepiléptico, suelen responder a su restitución inmediata, incluso a bajas dosis. En otros casos, las investigaciones dependerán de la clínica y, con frecuencia, es necesario recurrir a la TAC craneal y a la punción lumbar. 2. Tratar las posibles complicaciones (hipoxia, hipotensión, aumento de la presión intracraneal, edema agudo de pulmón, arritmia cardiaca, hipertermia, hipoglucemia, alteraciones electrolíticas, fracaso renal ó hepático, rabdomiolisis...). Todo lo referido hasta ahora, debe aplicarse ante cualquier paciente que se presente en Urgencias en estado postcrítico ó en plena crisis, teniendo en cuenta que una convulsión aislada suele ser autolimitada en 1-2 minutos, y solo se iniciará tratamiento medicamentoso si se prolonga mas de 2 minutos. Es aconsejable hospitalizar a todo paciente que por primera vez haya tenido convulsiones, para estudios diagnósticos. Si se trata de un epiléptico conocido, puede ser remitido a su domicilio tras 12 horas de observación, después que las convulsiones hayan cesado. Si las convulsiones han sido desencadenadas por deprivación alcohólica, no es necesario instaurar tratamiento anticomicial a largo plazo. En estos casos, el mayor riesgo (95 %) de que se present en nuevas crisis tras una primera, ocurre en las primeras 12 horas. Pasado este tiempo, podría ser remitido a su domicilio si no existen indicios de antecedente traumático ni signos que sugieran hematoma intracraneal. Si pasados 30 minutos persisten las convulsiones repetidas sin recuperación de la conciencia (a pesar de haber aplicado las normas de tratamiento que se verán posteriormente), estamos en presencia de un "Status" y, por lo tanto, de una emergencia médica, pasando al siguiente estadio. CUARTO ESTADIO (30-60 MINUTOS). 1. El paciente debe ser ingresado en la UCI, estableciendo una monitorización lo mas completa posible, incluyendo EEG y presión intracraneal en los centros que dispongan de estas técnicas. Debe tratarse el edema cerebral con Dexametasona, 4 mg cada 6 horas, ventilación con presión positiva intermitente ó Manitol. 2. Tratamiento antiepiléptico a largo plazo.- Debe administrarse al mismo tiempo que el tratamiento de emergencia, dependiendo del tipo de medicación del tratamiento previo, tipo de epilepsia ó situación clínica. Las dosis de mantenimiento pueden administrarse por sonda nasogástrica si fuera preciso. El riesgo de daño neurológico consecutivo al "Status" tónico-clónico ó parcial continuo está en relación directa con la duración, por lo que en ambos casos es importante la Página 182
  • 183.
    MANEJO DEL PACIENTEEPILEPTICO EN EL AREA DE URGENCIAS precocidad de instauración del tratamiento, siguiendo el protocolo que se expondrá mas adelante. El "Status" puede ir acompañado de fiebre, incluso hasta 42ºC por la intensa actividad muscular (debe tratarse una temperatura superior a 40ºC), leucocitosis y acidosis. Existe siempre acidosis tras una convulsión, incluso con cifras de pH de 6.8 a 7.1; es transitoria (dura menos de una hora) y no suele precisar tratamiento. También se ha observado la presencia de una tasa aumentada de leucocitos en LCR. Todos estos hallazgos deben tenerse en cuenta para evitar confusiones en el diagnóstico. NORMAS DE TRATAMIENTO. Para el tratamiento es útil también establecer estadios ó fases. Un paciente traído a Urgencias en estado postcrítico solo precisa observación y no requiere tratamiento farmacológico de emergencia. En un paciente recibido en Urgencias en plena crisis se aplican las fases siguientes de tratamiento, que son también válidas para el "Status". Estadio premonitorio.- En los epilépticos conocidos rara vez se desarrolla una situación de "Status" sin previo aviso. Suele existir una fase prodrómica, que consiste en un aumento de la frecuencia y severidad de las crisis. El tratamiento en este momento puede frenar la evolución a "Status" verdadero. Como fármaco de primera elección se utiliza diazepam 10 mg tanto en adultos como en niños y recién nacidos. Puede administrarse por vía i.v. (en bolus), comenzando a actuar al primer minuto, o rectal (pico de nivel a los 20 minutos). La dosis en adultos es de 10-20 mg por vía i.v. o rectal (no en forma de supositorio), pudiendo repetirse dosis adicionales de 10 mg a intervalos de 15 minutos hasta un máximo de 40 mg. En niños, la dosis i.v. en bolus equivalente es de 0.2-0.3 mg/Kg. Debe administrarse no diluido y a velocidad que no exceda los 2-5 mg por minuto. Como alternativa puede utilizarse igualmente clonacepam 1 mg, considerada por algunos autores de elección a causa de su larga vida media. Los principales efectos secundarios de las benzodiacepinas son la depresión respiratoria, hipotensión y sedación. Puede ocurrir apnea súbita si se administra demasiado rápidamente. En ausencia de vía venosa puede utilizarse diacepam rectal o midazolam 5 mg vía intramuscular; este último es el único fármaco entre los que se utilizan con este fin que puede ser administrado por vía i.v., i.m. o rectal. Por vía i.m. se alcanza la máxima efectividad a los 25 minutos con una biodisponibilidad del 80-100 %. Es de vida media corta, lo que implica tendencia a la recidiva de las crisis tras la inyección única. La dosis es de 5 a 10 mg (en niños, 0.15-0.30 mg./Kg.) y se administra por vía i.m. o rectal, pudiendo repetirse otra dosis a los 15 minutos. Por vía i.v. se emplea la misma dosis. Los efectos secundarios son los mismos que los del Diazepam, pudiendo ocurrir parada respiratoria incluso después de su administración i.m. Su gran ventaja es la posibilidad de utilizarlo por vía i.m. cuando a veces es difícil la inyección inmediata por vía i.v. (por Página 183
  • 184.
    MANEJO DEL PACIENTEEPILEPTICO EN EL AREA DE URGENCIAS ejemplo, en el domicilio, previo al traslado al hospital), vigilando posibles problemas respiratorios. Estadio de "Status" convulsivo precoz (0-30 minutos). Una vez desarrollado el "Status", durante los primeros 30 minutos, los mecanismos fisiológicos suelen compensar la gran actividad metabólica. En esta fase, se utiliza como fármaco de elección el Diazepam, siguiendo la pauta descrita previamente y, al mismo tiempo, Fenitoína, combinando así la acción rápida pero de corta duración del Diazepam con la acción de inicio mas lento pero más prolongada de la Fenitoína. (En un futuro próximo la fosfenitoína intravenosa o intramuscular reemplazará a la fenitoína al ser igual de efectiva y provocar de forma significativa menos efectos adversos). El efecto de la fenitoína tarda en aparecer 20- 30 minutos. Debe diluirse en solución salina fisiológica (en suero glucosado precipita). La dosis en el adulto es de 15-18 mg/Kg. y la velocidad de infusión no debe exceder de 50 mg por minuto para administrar una dosis total de unos 1000 mg. No produce depresión respiratoria pero puede presentarse hipotensión y arritmias, por lo que conviene monitorización ECG durante su uso. Para el tratamiento de sostén pueden darse dosis posteriores por vía i.v., o bien orales de 5-6 mg/Kg., según niveles plasmáticos. En niños mayores se utilizan las dosis del adulto. En recién nacidos se utilizan dosis de 15-20 mg/Kg., inyectadas a velocidad que no exceda de 1 mg/Kg/minuto. En niños se ha recomendado el uso de ácido valproico intravenoso que posiblemente no es tan tóxico como la fenitoína y tiene una eficacia similar. No obstante, la escasez de ensayos comparativos con el protocolo habitual de benzodiacepina más fenitoína hace que por el momento su uso quede a discreción del facultativo. En los pacientes que tengan insuficiencia respiratoria y que se encuentren en este estadio, o cuando no se quiera producir mas depresión respiratoria, puede ser aconsejable sustituir el Diazepam por Lidocaína, a dosis de 50 mg por vía i.v. y, si es eficaz, se administran 50-100 mg diluidos en 250 ml de suero glucosado al 5 %, manteniendo la perfusión a dosis de 1 mg por minuto. Dosis mayores podrían -2 producir convulsiones. Debe disminuirse la dosis si hay insuficiencia cardiaca congestiva o enfermedad hepática. Estadio de "Status" convulsivo establecido (30-60/90 minutos). Define a esta fase un "Status" de más de 30 minutos de duración a pesar del tratamiento precoz. Los mecanismos fisiológicos compensadores comienzan a fallar. La morbilidad aumenta considerablemente y el paciente debe ser trasladado a la UCI. Si se ha perfundido una dosis total de fenitoína sin resultado, se prosigue de inmediato con Fenobarbital. La dosis de choque recomendada es de 10 mg/Kg. administrada a una velocidad de 100 mg por minuto (es decir, un total de 600-700 mg en 6 -7 minutos en el adulto), siguiendo con dosis de mantenimiento de 1-4 mg/Kg. La dosis total en el adulto no debe exceder los 1000 mg. En neonatos se recomienda una dosis inicial de Página 184
  • 185.
    MANEJO DEL PACIENTEEPILEPTICO EN EL AREA DE URGENCIAS 12 a 20 mg/Kg., con suplementos posteriores de 3-4 mg/Kg. por día hasta una dosis máxima de 40 mg/Kg. En el niño mayor, una dosis inicial entre 5-20 mg/Kg, manteniendo una dosis de 1-4 mg/Kg. Las dosis de mantenimiento posteriores pueden administrarse por vía oral, i.v. o i.m. El Fenobarbital no debe incluirse en soluciones que contengan otros fármacos. Tiene la ventaja de su rápido comienzo de acción y sus efectos anticonvulsivantes prolongados. Su principal desventaja es la facilidad con que produce depresión respiratoria é hipotensión, por lo que suele ser necesaria la intubación, especialmente si con anterioridad se ha utilizado el Diazepam. Otro tratamiento alternativo, de primera elección en este estadio, es el Clormetiazol en perfusión i.v. continua. Es de vida corta y rápido efecto por lo que la dosis puede graduarse de un momento a otro sin inducir sueño anestésico. Entre los fármacos utilizados en el "Status" es el único que ofrece esta ventaja, pero su uso continuado conduce a niveles de saturación y pérdida de esta propiedad, con riesgo de colapso cardio-respiratorio, arritmia cardiaca, hipotensión o sedación. En el "Status", se administran inicialmente 40-100 ml de la solución al 0.8 % a una velocidad de 5-15 ml por minuto, continuándose la perfusión al mínimo de dosis que pueda controlar los ataques (habitualmente 0.5-4 ml por minuto; máximo de 20 ml en el adulto). Cuando los ataques son controlados debe reducirse lentamente la velocidad de perfusión hasta suspenderla. Si los ataques r curren debe intentarse mantener una dosis mínima e efectiva, que suele estar próxima a 0.01 ml por minuto. Cuando se suspende el Clormetiazol, las crisis tienen tendencia a recurrir, por lo que pueden administrarse al mismo tiempo dosis orales para conseguir un efecto a largo plazo. En la actualidad se está tendiendo a utilizar como opciones principales en este estadio midazolam i.v. en infusión continua o propofol. Estadio de "Status" convulsivo refractario (después de 60-90 minutos). La persistencia de convulsiones a los 60-90 minutos de iniciadas, obliga a la anestesia general, debiendo emplearse más precozmente en algunas situaciones de emergencia, ya que en esta fase el pronóstico es mucho más sombrío, con alta morbilidad y mortalidad. Puede inducirse anestesia con agentes barbitúricos o no barbitúricos. 1. Tiopental.- Se ha utilizado tradicionalmente en el "Status", siendo un eficaz fármaco antiepiléptico. Requiere respiración artificial y su efecto secundario más limitante es la hipotensión, que suele requerir tratamiento. Tiende a acumularse, por lo que el paciente tarda varios días en despertar tras su retirada. La perfusión continua debe administrarse en suero salino fisiológico y sin añadir otros fármacos. La dosis habitual en bolus es de 100-250 mg en unos 20 segundos, con posteriores bolus de 50 mg cada 2-3 minutos hasta que las crisis se hayan controlado. Continuar con la misma dosis, que suele estar entre 3-5 mg/Kg/hora. La dosis debe reducirse si la presión sistólica baja de 90 mmHg. o se alteran las funciones vitales. Su uso no debe prolongarse mas de 12 horas después que las convulsiones hayan cesado. 2. Propofol.- Entre los anestésicos no barbitúricos que recientemente se están empleando en el "Status", el Propofol sería el de elección, ya que, al parecer, tiene Página 185
  • 186.
    MANEJO DEL PACIENTEEPILEPTICO EN EL AREA DE URGENCIAS propiedades anticonvulsivantes intrínsecas. Su ventaja sobre el Tiopental estaría en la rápida recuperación tras la supresión del tratamiento. Produce profunda depresión respiratoria y cerebral, aunque menos hipotensión que el Tiopental. "Status epilepticus" parcial: El tratamiento inicial es similar al "status" convulsivo generalizado, pero en este caso la decisión de administrar propofol ó midazolam (y por tanto de intubar é ingresar al paciente en la UCI) debe ser minuciosamente meditada. No hay clara evidencia de que el status parcial simple ó complejo produzca daño cerebral permanente, y por otro lado puede ser importante la morbi-mortalidad de la intubación é ingreso en UCI. "Status" de ausencias o mioclónico: Una benzodiacepina (clonacepam ó diacepam) y el ácido valproico son las medicaciones de elección. Es preferible la medicación intravenosa. Inicialmente se administra diacepam 10 mg intravenoso lento (ó 1 mg de clonacepam) seguido de ácido valproico intravenoso (15 mg/Kg en 3 minutos). A los 30 minutos de la infusión inicial se puede poner una bomba de infusión de este antiepiléptico (1 mg/Kg/hora) ó administrar la medicación oral. En casos refractarios puede ser útil el añadir acetazolamida intravenosa (500 mg ó 250 mg en niños ó adultos con peso inferior a 35 Kg) ó etosuximida vía sonda nasogástrica ó el propofol. Página 186
  • 187.
    EL PACIENTE AGITADOEN EL ÁREA DE URGENCIAS Capítulo 19 EL PACIENTE AGITADO EN EL ÁREA DE URGENCIAS. Camarero M., Baeza J.V., García-Escudero M.A., Godrid M. y Sánchez-de-Medina M.D. INTRODUCCIÓN Se podría definir la agitación como aquel estado de tensión en el que la ansiedad se manifiesta a nivel psicomotor con hiperactividad e inquietud generalizada. Habría que matizar la diferencia entre agitación y agresividad ya que algunos pacientes pueden no estar agitados y presentar en un momento dado un episodio de agresividad, y, por el contrario, otros pacientes, agitados, no generan ningún tipo de conductas heteroagresivas. Los pacientes agitados pueden plantear la necesidad de una consulta psiquiátrica urgente. No obstante, hay que tener siempre presente que algunos sujetos que presentan un cuadro de agitación no son enfermos mentales o no pueden ser definidos como pacientes. El papel del médico consultado en una situación de agitación, consiste en identificar cualquier posible etiología orgánica del cuadro que requiera una intervención inmediata y, en caso de no encontrarse ninguna de estas etiologías orgánicas, plantearse la etiología psiquiátrica y solicitar la valoración del especialista. ETIOLOGÍA DE LA AGITACIÓN. Podemos diferenciar dos grandes grupos entre las causas de agitación según sea de etiología orgánica (sintomática o secundaria) o de etiología psiquiátrica. AGITACIÓN DE CAUSA ORGÁNICA. En todo paciente agitado, lo primero que hay que considerar es la etiología orgánica del cuadro. En la tabla 19.1 se enumeran las principales causas de agitación sintomática. En la practica clínica, las etiologías más frecuentes en el área de urgencias son: la hipoglucemia, la hipoxia cerebral, las intoxicaciones por teofilinas, la abstinencia de alcohol, la abstinencia de opiáceos, la intoxicación por cocaína o drogas de diseño, la acatisia producida por neurolépticos y la enfermedad de Alzheimer. Para realizar el diagnóstico etiológico en los cuadros de agitación orgánica existiría un primer nivel de exploraciones complementarias a solicitar en el área de urgencias que se muestran en la tabla 19.2. Página 187
  • 188.
    EL PACIENTE AGITADOEN EL ÁREA DE URGENCIAS 1.- Sustancias tóxicas y fármacos. 3.- Trastornos metabólicos. Intoxicación o abstinencia de: - Hipoglucemia - Alcohol. - Hipoxia - LSD. - Hipocalcemia - Cocaína. - Hipertiroidismo - Anfetaminas. - Cushing - Opiáceos. - Feocromocitoma - Drogas de diseño. - Déficit de B1 y A. fólico - Simpaticomiméticos (teofilinas, 4.- Otros. broncodilatadores,...). - Infecciones sistémicas - Neurolépticos (cuadros de acatisia - LES secundaria). - Porfiria aguda intermitente - Corticoides exógenos. - Síndrome carcinoide 2.- Trastornos del SNC - IAM - TCE. - Arritmias cardiacas - ACV - Anafilaxia. - Encefalitis - Tumores - Epilepsia - Vasculitis - Alzheimer - Parkinson - Hidrocefalia - Wilson Tabla 19.1.- Etiología orgánica (sintomática) de agitación psicomotriz. Hemograma (fórmula y recuento) Bioquímica (Urea, glucosa, creatinina, iones, calcio y fósforo, CPK). Gasometría Sedimento urinario ECG RX tórax Punción lumbar (citología y bioquímica) TAC craneal Tabla 19.2.- Exploraciones complementarias de primer nivel en cuadros de agitación de etiología orgánica. Página 188
  • 189.
    EL PACIENTE AGITADOEN EL ÁREA DE URGENCIAS En un segundo nivel, estando el paciente ingresado y para completar el estudio, se solicitarán las siguientes exploraciones complementarias (Tabla 19.3) Pruebas de función hepática Proteinograma Tóxicos y fármacos en sangre y orina TSH y hormonas tiroideas Cortisol basal Vitaminas y Ác. fólico. Ceruloplasmina Metales pesados Ac antinucleares EEG RMN Ecografía abdominal Tabla 19.3.- Exploraciones complementarias de segundo nivel en cuadros de agitación psicomotriz de causa orgánica. AGITACIÓN DE CAUSA PSIQUIÁTRICA. A) Trastornos psicóticos: - Esquizofrenia (especialmente si el paciente presenta ideas delirantes o alucinaciones auditivas en forma de fonemas imperativos). - Trastorno por ideas delirantes (paranoia), especialmente en el caso de ideas delirantes de perjuicio o persecución. B) Trastornos del estado de ánimo: - Trastorno bipolar en fase maníaca. - Depresión agitada o delirante. C) Trastornos por ansiedad: - Crisis de angustia con o sin agorafobia. - Trastornos por ansiedad generalizada - Trastorno obsesivo-compulsivo - Trastorno por estrés postraumático - Trastornos conversivos. D) Trastornos de la personalidad: - Personalidad límite (borderline) - Personalidad antisocial (psicopática) - Personalidad histérica. Página 189
  • 190.
    EL PACIENTE AGITADOEN EL ÁREA DE URGENCIAS De todos los anteriores, los más comúnmente observados en el servicio de urgencias son los trastornos esquizofrénicos, los episodios maníacos, las crisis de angustia y los cuadros conversivos. MANEJO Y TRATAMIENTO DEL PACIENTE AGITADO. Una vez nos hayamos hecho una idea acerca de las posibilidades de control del paciente, realizaremos tres niveles de contención: Primer nivel: Contención verbal. Si su estado lo permite, intentar a contención verbal. Como normas generales l tendremos en cuenta los siguientes puntos: - Como siempre, lo primero es preocuparnos por nuestra propia seguridad. - Aparentar calma y control de la situación. - Hablar suavemente, sin “provocar” ni emitir juicios. - Intentar permanecer sentados con el paciente durante la entrevista, teniendo fácil acceso a una salida de la habitación donde se realiza la entrevista. - No distanciarse ni mirar fijamente al paciente. Se debería comenzar comentando de forma neutral aquello que resulta obvio: ¿Parece usted alterado?, ¿Podría explicarme qué le ocurre?. Hay que intentar empatizar con el paciente y, si el paciente no es consciente de lo agitado y amenazador que resulta para los demás, el clínico debe ayudarle a reconocer lo que está sucediendo, sin confrontación. Deben ponerse límites, pero sin transmitir agresividad. Los pacientes que temen perder el control responden bien a la fijación de límites. Realizar la entrevista en presencia de un agente de seguridad puede resultar útil para disuadir al paciente de llevar a cabo sus impulsos. Es útil, en ocasiones, ofrecerles fármacos sedantes, ya que pueden percibirlos también como un mecanismo que les ayude a recuperar el autocontrol. Si el paciente se niega a hablar (lo cual imposibilita la intervención verbal) o empieza a desarrollar una conducta violenta progresiva, se debe proceder a la contención mecánica. Segundo nivel: Contención mecánica. Cuando la intervención verbal sea imposible, se debe proceder a la contención mecánica. El utilizar medidas de contención físicas en contra de la voluntad del individuo, es una decisión que el clínico debería tomar en base a las necesidades y el estado del paciente. No se debe utilizar como castigo ni hacerse por la conveniencia del personal Página 190
  • 191.
    EL PACIENTE AGITADOEN EL ÁREA DE URGENCIAS sanitario o de otros pacientes, pero sí debe tenerse siempre presente la seguridad del paciente, del personal sanitario y de otros pacientes que se encuentren en el área d e urgencias. Valorar estos extremos en el servicio de urgencias de nuestro hospital resulta en ocasiones bastante complicado. Nunca se debe recurrir a medidas heroicas individuales al intentar contener a un paciente agitado. Para realizar la contención física de un paciente en condiciones adecuadas, se tendrán en consideración las siguientes observaciones: - Debe aplicarse por un gran número de personas, cinco como mínimo, distribuyéndose de forma que cuatro se encarguen de los miembros y uno de la cabeza (para evitar que ésta se golpee). Una muestra de fuerza puede propiciar la colaboración espontánea del paciente. - Debe existir un plan específico previamente establecido, por ejemplo qué personas se hacen cargo de cada una de las partes del cuerpo; para ello el médico o el psiquiatra se debe hacer cargo de la dirección. - Debemos intentar comenzar la contención cuando el paciente esté distraído. - Deben tenerse preparados fármacos sedantes vía parenteral, administrándolos una vez que la contención es completa (si el paciente sigue agitado). - Hay que explicar al paciente el motivo de la inmovilización física. - Nunca deben retirarse las ataduras si no hay suficiente personal disponible. - Los pacientes intoxicados deben ser colocados en posición de decúbito lateral izquierdo y ser observados atentamente para prevenir aspiraciones. Tercer nivel: Contención farmacológica. Dependiendo del estado del paciente, puede ser el segundo o el tercer nivel a realizar en el proceso de contención. Si el paciente no está excesivamente agitado, pueden ofrecérsele fármacos sedantes orales. En caso de agitación importante o de violencia real, se debe proceder primero a la contención física y utilizar posteriormente fármacos por vía parenteral (efecto más rápido que los administrados por vía oral). Cuando la agitación sea de causa orgánica siempre será de elección el tratamiento etiológico de ésta frente al tratamiento sintomático (sedación farmacológica) de la agitación. 1. Pacientes agitados de causa orgánica. En la agitación de causa orgánica, si se requiere la sedación farmacológica de paciente, se utilizará: - Haloperidol, 5 mg (50 gotas) cada 8 h. v.o. ó 2’5-5 mg (1/2 -1 ampolla) cada 6 u 8 h. vía i.m. Hay que tener siempre presente la posibilidad de aparición de efectos secundarios de tipo extrapiramidal, como son las distonías agudas o la acatisia. En caso de que estas aparezcan, hay que evitar en la medida de lo Página 191
  • 192.
    EL PACIENTE AGITADOEN EL ÁREA DE URGENCIAS posible el uso de correctores anticolinérgicos (Biperideno), intentando contrarrestar estos síntomas extrapiramidales con Benzodiacepinas (Cloracepato, Diazepam), siempre que lo permita la situación clínica del paciente. En caso de abstinencia o delirium por alcohol, los fármacos más indicados son los siguientes: - Cloracepato dipotásico, benzodiacepina de vida media larga a dosis de 50 mg vía oral si es posible (mejor absorción) o por vía i.m. cada 6-8 h. - Tiapride, neuroléptico, a dosis de 100-300 mg cada 4-6 h. por vía oral o parenteral. Siempre debemos asociar en estos casos la Vitaminoterapia B1 dosis de 2 amp. i.m. al día. Debe reservarse el Clormetiazol por vía i.v. (dosis de 3 a 7’5 ml/min.) para casos de delirium por abstinencia de alcohol con extrema agitación psicomotriz, debiendo controlarse exhaustivamente la TA y la función cardiorrespiratoria del paciente. Para el síndrome de abstinencia a opiáceos, se utilizarán los neurolépticos sedantes: - Levomepromacina en dosis de 25-50 mg cada 6-8 h. por vía oral o i.m. 2. Pacientes agitados de causa psiquiátrica: Pacientes psicóticos. Esquizofrenia, episodio maníaco y otras psicosis. En el caso de pacientes psicóticos que se hallen fuera de control y presenten conductas violentas, los neurolépticos son el tratamiento de elección. En estos casos echaremos mano de las pautas de neuroleptización rápida: - Acetato de zuclopentixol, dosis de 50-150 mg vía i.m., cuando deseemos un efecto duradero del neuroléptico, (p.e. porque nos planteamos mandar al paciente a su domicilio una vez controlada la agitación). Su inicio de acción se produce a los 20-40 min. de su administración y dura entre 48 y 72 horas, permitiendo el control domiciliario del paciente. En ocasiones, su lento inicio de acción puede obligar a utilizar otros fármacos en las primeras horas, p.e. una pauta adecuada para estos casos sería: - Acetato de zuclopentixol, dosis de 50 mg i.m. asociado a Levomepromacina, dosis de 25 mg vía i.m. - Haloperidol, dosis de 5-10 mg vía i.m. cada 4-8 horas con un máximo de 45 mg./día. Se debe prestar atención a la aparición de posibles efectos secundarios extrapiramidales. Página 192
  • 193.
    EL PACIENTE AGITADOEN EL ÁREA DE URGENCIAS Trastornos de ansiedad y crisis de angustia. Crisis conversiva (histeria). En los casos de agitación psicomotriz leve con predominio de ansiedad, suelen ser efectivas las benzodiacepinas que puede administrarse según las siguientes pautas: - Loracepam, dosis de 2 mg vía sublingual. Se puede repetir la dosis de 1 mg cada 20-30 min. hasta obtener sedación, sin que aparezcan generalmente efectos secundarios. - Cloracepato dipotásico, dosis de 50 mg vía oral o Diacepam, dosis de 5-10 mg v.o. a ser posible, o si no, vía i.m. En los casos de agitación psicomotriz moderada-grave con importante angustia, resulta eficaz usar neurolépticos de perfil sedante a dosis bajas: - Levomepromacina, dosis de 25-50 mg por vía oral o, si no es posible, por vía intramuscular. Las benzodiacepinas pueden desinhibir paradójicamente a un paciente; cuando esto ocurra podemos emplear la pauta de neurolépticos descrita. Como norma general, en pacientes mayores de 60 años, las dosis de psicofármacos recomendadas serán reducidas en un 50% de las dosis indicadas anteriormente. Página 193
  • 195.
    MANEJO DEL PACIENTECON FIEBRE EN URGENCIAS Capítulo 20 MANEJO DEL PACIENTE CON FIEBRE EN URGENCIAS Mirete C., Masiá M., Mora A., Escolano C. y Gutiérrez F. INTRODUCCIÓN Se denomina fiebre a la elevación de la temperatura axilar por encima de 38ºC en dos determinaciones separadas al menos 8 horas, o una mayor de 38.5ºC, reservándose el término de febrícula para registros inferiores. La fiebre es una respuesta inespecífica que puede ocurrir en multitud de procesos: infecciosos, inflamatorios, tumorales, bajo el efecto de fármacos y en otras muchas condiciones. Desde un punto de vista práctico y en especial en el Servicio de Urgencias conviene agrupar los casos de síndrome febril según un criterio cronológico en: Fiebre de corta evolución → menos de 2 semanas. Fiebre de larga evolución → más de 2 semanas. El término fiebre de origen desconocido (FOD = fiebre superior a 38.3ºC, objetivada en varias ocasiones durante tres o más semanas y que permanece sin diagnosticar después de una semana de estudio en un centro hospitalario), tiene poca aplicación en el Servicio de Urgencias. SÍNDROME FEBRIL DE CORTA EVOLUCIÓN Cada vez con más frecuencia se evalúan pacientes con cuadros febriles de horas de evolución, en los que no ha existido tiempo suficiente para el establecimiento de un cuadro clínico orientativo. La mayoría de estos cuadros, sobre todo en personas jóvenes sin enfermedades de base, va a tener un curso autolimitado, presumiéndose un origen vírico. Se recomienda control y seguimiento por su médico, anotación de una gráfica de temperatura y vigilancia de aparición de síntomas focales. No se precisan pruebas complementarias. Historia clínica cuidadosa con anamnesis intencionada sobre focalidad predominante. Son sugestivos, pero no diagnósticos, de proceso infeccioso: - Comienzo agudo con malestar general importante, mialgias, artralgias, fotofobia y cefalea. - Temperatura > 38ºC. Página 195
  • 196.
    MANEJO DEL PACIENTECON FIEBRE EN URGENCIAS - Síntomas focales: - Odinofagia. - Síndrome meníngeo. - Tos, dolor torácico, expectoración, disnea. - Náuseas, vómitos, diarrea. - Disuria, polaquiuria, tenesmo, dolor lumbar. - Linfadenopatía de rápida aparición. - Hepato-esplenomegalia. - Ictericia. - Rash cutáneo. Exploración física detallada: - Estado general del enfermo y su tolerancia a la fiebre. - Exploración general sistemática. - Exploración dirigida al lugar definido por la focalidad. - Síndrome meníngeo. - Palpación y percusión de senos paranasales. - Examen orofaríngeo. - Auscultación cardiopulmonar cuidadosa. - Exploración de abdomen buscando organomegalias o dolor. - Examen rectal y pélvico en casos concretos. - Exploración del sistema linfático. - Exploración neurológica. - Examen de piel y mucosas accesibles. - No olvidar las escaras por decúbito y la región genital. Pruebas complementarias precisas para confirmar el foco. En caso de gravedad sin foco, se pide una batería inicial para despistaje diagnóstico: - Hemograma. Valorar la presencia de linfocitos activados. - Bioquímica elemental: función renal, glucemia, iones. - Examen elemental de orina y sedimento. - Radiografía postero-anterior de tórax. En caso de no conseguir el diagnóstico o el paciente siga deteriorándose, se completará el estudio, valorando individualmente: - Radiografía simple de abdomen. - Perfil hepático. - ECG. - Ecografía abdominal. - Punción lumbar: en todos los casos en los que existe sospecha de síndrome meníngeo, en ausencia de focalidad neurológica y con fondo de ojo sin hallazgos patológicos. En todos los demás casos, se realizará primero una TAC craneal. Página 196
  • 197.
    MANEJO DEL PACIENTECON FIEBRE EN URGENCIAS Todos los pacientes con afectación severa del estado general, evidencia de shock séptico, sospecha de sepsis o demostración de un foco infeccioso para el cual se presume una evolución incierta, serán encamados en la zona de Observación, donde permanecerán un tiempo variable hasta su estabilización, reevaluación posterior, toma de nuevas decisiones diagnósticas y/o terapéuticas o ingreso hospitalario definitivo. En todos los casos graves deben tomarse muestras para cultivo antes de proceder a tratamiento antibiótico. Tomaremos 2 muestras de hemocultivo con media hora de intervalo, un urocultivo y cultivo de todos aquellos líquidos, secreciones o lesiones cutáneas que parezcan relevantes desde el punto de vista clínico. SÍNDROME FEBRIL DE LARGA EVOLUCIÓN Causa de consulta menos frecuente en el Servicio de Urgencias, ya que la mayoría de estos pacientes ya están siendo evaluados en otros niveles asistenciales. La actitud depende fundamentalmente del estado general del paciente: - Si existe un quebrantamiento marcado o la causa parece grave, el paciente debe ser ingresado para estudio y/o tratamiento. - Si el estado general es bueno debe procederse a una evaluación minuciosa, toma de cultivos y puede remitirse para estudio a una consulta hospitalaria (UEI). En todos los casos debe realizarse una historia clínica cuidadosa a la búsqueda de foco infeccioso, siendo muy importante poner atención a los antecedentes personales, historia epidemiológica, toma de fármacos y anamnesis por órganos y aparatos. La exploración física debe ser igualmente minuciosa y sistemática. En todos los casos deben realizarse exploraciones complementarias que en nuestro medio deben incluir la analítica comentada anteriormente, un "Rosa de Bengala", tinción para Micobacterias si procede, hemocultivos y cultivos dirigidos. Página 197
  • 198.
    MANEJO DEL PACIENTECON FIEBRE EN URGENCIAS Página 198
  • 199.
    URGENCIAS EN ONCOLOGÍA Capítulo21 URGENCIAS EN ONCOLOGÍA Gallego J., García-Gómez J., Rodríguez-Lescure A. y Carrato A. COMPRESIÓN MEDULAR. La compresión medular es una entidad que requiere un diagnóstico precoz y la instauración de un tratamiento rápido y eficaz a fin de evitar la progresión hacia un déficit neurológico irrecuperable. Etiología. Los tumores que más frecuentemente originan este cuadro son: cáncer de pulmón, cáncer de mama, cáncer de próstata, mieloma múltiple, linfomas no Hodgkin de alto grado. Patogenia. Los mecanismos de producción pueden ser: - Compresión por tumor epidural (lo más frecuente). - Colapso de un cuerpo vertebral por lesión lítica. (85%). - Masa de parte blanda paravertebral que comprime el cono medular. (15%). - Compresión por tumor leptomeníngeo - Compresión por tumor intradural. - Tumor medular primario Los segmentos medulares afectos por orden de frecuencia son: - Torácica 70% - Lumbar 20% - Cervical 10% Clínica. Dolor. Es insidioso al inicio. Empeora con el decúbito y con las maniobras de Valsalva. Puede presentar distribución radicular. Parestesias ó pérdida sensitiva. Nivel sensitivo por debajo del nivel de la compresión. Página 199
  • 200.
    URGENCIAS EN ONCOLOGÍA Alteraciónesfinteriana: Vesical. Incontinencia o retención urinaria. Rectal. Estreñimiento pertinaz. Debilidad extremidades. Paresia en momentos iniciales que evoluciona hacia plejia en corto período de tiempo. Diagnóstico. Sospecha clínica. Realización de analítica de urgencias (hemograma, bioquímica sérica, sedimento urinario). Radiología simple del segmento de columna sospechoso. Resonancia magnética. Es la prueba de elección. Criterios de ingreso. Si a la exploración física existe déficit motor o sensitivo, se formalizará el ingreso en planta de hospitalización. Tratamiento. - Reposo en cama. - Mover en bloque. - Sondaje vesical en caso de retención o incontinencia urinaria. - Si existe alteración de la motilidad intestinal utilizar procinéticos como metoclopramida (Primperán®) 10 mg/6 horas i.v. - Ranitidina (Toriol®) 50 mg/12 horas i.v. - Enoxaparina (Clexane®) 20/24 horas s.c. - Dexametasona (Fortecortin®) 20 mg bolus i.v. Después 4 mg/6 h i.v. - Cirugía: Laminectomía descompresiva indicada en: - Necesidad de diagnóstico histológico. - Compresión medular de causa incierta. - Cuadro progresivo a pesar de tratamiento ionizante. - Compresión medular en segmentos previamente irradiados. - Radioterapia. Indicada en los casos que no se realice cirugía. El factor con mayor valor pronóstico al inicio del tratamiento, es la no existencia de déficit sensitivo/motor. Página 200
  • 201.
    URGENCIAS EN ONCOLOGÍA FIEBRENEUTROPÉNICA. Definición. Tres elevaciones de la temperatura registrada en la axila superior a 37,5º en un periodo de 24 horas o una elevación de la temperatura superior a 38º, en un paciente con un recuento abso luto de neutrófilos inferior a 500/mm3 o leucocitos inferior a 1000/mm3. Etiología. En la mayoría de los pacientes el germen causal de la infección es flora habitual cutánea o del tracto gastrointestinal. Los gérmenes más frecuentemente relacionados con el cuadro son los gramnegativos: E. Coli, Klebsiella, Pseudomona, Enterobacter. En pacientes portadores de acceso venoso central permanente o temporal h ay que añadir la posibilidad de infección por gram positivos, S aureus, S. coagulasa negativos. Manejo diagnóstico y terapéutico. Anamnesis detallada: Tipo de tumor que padece el paciente, fecha del último tratamiento citostático, medicación que toma de forma habitual. Hay que intentar localizar posibles focos infecciosos, gastrointestinales, respiratorio, genitourinario, cutáneo. Exploración física: Determinación de la temperatura, tensión arterial, frecuencia cardiaca y respiratoria. Exploración minuciosa de la mucosa oral. Determinar si el paciente es portador de acceso venoso central. Inspección de periné y márgenes anales (no se debe realizar tacto rectal hasta conocer la cifra de neutrófilos). El resto de la exploración física según costumbre. Exploraciones complementarias: Realización de hemograma, bioquímica sérica de urgencias con electrolitos, sedimento e ionograma urinario, realización de gasometría arterial ó venosa (la elección de una u otra dependerá de la situación clínica del paciente). Hemocultivos (x 3) y urocultivo. Cultivo de muestras tomadas de foco sospechoso si existe. En el caso que exista acceso venoso central, hemocultivos (x 4), 2 por vía periférica, 2 a través del acceso venoso central. Radiología simple del tórax. Para su manejo en planta de hospitalización es necesario control diario de hemograma y bioquímica sérica hasta recuperación hematológica y cese del cuadro febril. Una vez se confirme el diagnóstico de fiebre neutropénica se procederá al ingreso en planta de hospitalización previa estabilización del paciente si fuese necesario. Página 201
  • 202.
    URGENCIAS EN ONCOLOGÍA Tratamiento. Elpilar básico del tratamiento lo constituye la antibioterapia, inicialmente empírica. Tratamiento de soporte. - Lavado de manos previo al contacto con el enfermo. - Canalización de acceso venoso periférico. - Dieta sin alimentos crudos; cocinados o bien envasados al vacío y de consumo inmediato. - Aislamiento del enfermo (si es posible). - Fluidoterapia: Si el paciente mantiene la ingesta oral, mantiene situación hemodinámica estable se infundirán 1500 cc al día de suero salino 0,9%. - Cuidados de la mucosa oral: Enjuagues con Betadine® gargarismos ó Cariax® ó solución de mucositis. - No utilizar antitérmicos de forma sistemática. - En caso que exista situación de sepsis, neumonía (demostrada radiológicamente) ó recuento absoluto de neutrófilos menor de 100/mm3 se añadirá al tratamiento G-CSF (Neupogén®) 300 µg s.c./día. - En caso que exista anemia con cifras de Hb de 7,5-7 g/dl ó bien cifras mayores pero sintomática se transfundirán 2 unidades de concentrados de hematíes. - En caso de trombopenia < 20.000/mm3, o bien diátesis hemorrágica se transfundirá 1 pool de plaquetas. Tratamiento antibiótico. Pacientes de bajo riesgo: Recuento absoluto de neutrófilos > 500/mm3, estabilidad hemodinámica (frec. cardiaca < 120 l.p.m., T.A. sistólica > 110 mm Hg, pH: 7,35-7,45, pCO 2 35-45 mm Hg) se iniciará tratamiento mediante Ceftriaxona (Rocefalin®) 2 g/día i.v. monodosis. Pacientes de riesgo: Recuento absoluto de neutrófilos < 500/mm3, inestabilidad hemodinámica (frecuencia cardiaca >110 l.p.m., taquipnea > 20 respiraciones por minuto, pCO2 < 32 mm Hg), se iniciará tratamiento con Ceftazidima (Fortam®) 2 g/8 h i.v.+ Amikacina (Biclin ®) 1 g/24 h i.v. (En caso de insuficiencia renal ajustar la ceft azidima y sustituir Biclin ® por Ofloxacino (Surnox®) 100 mg/12 h i.v. En caso de: a) paciente neutropénico, portador de catéter venoso permanente y con signos de infección en el punto de punción del catéter añadir al tratamiento antes mencionado: Vancomicina (Diatracin®) 1 g/12 h i.v. Página 202
  • 203.
    URGENCIAS EN ONCOLOGÍA diluido en 500 cc de suero glucosado 5% a pasar en 2 horas. Si existe insuficiencia renal ajustar el tratamiento según aclaramiento de creatinina. b) Paciente neut ropénico con muguet, añadir al tratamiento: fluconazol (Diflucán®) 100 mg/12 h i.v. c) Paciente neutropénico con estomatitis herpética, añadir al tratamiento aciclovir (Zovirax®) 500 mg/8h i.v. *** En caso de alergia a penicilinas-cefalosporinas, se iniciará tratamiento con Imipenem (Tienam®) 500 mg/6 h i.v. Reevaluación a las 72 horas. (Día +3) - En caso de aislamiento de germen en cultivo, antibioterapia según antibiograma hasta recuperación hematológica y afebril 3-5 días. - Si persiste la fiebre ó alteración hemodinámica: añadir al tratamiento antibiótico Vancomicina (Diatracin®). Reevaluación a las 144 horas (Día +6) - En caso de aislamiento de germen en cultivo, antibioterapia según antibiograma hasta recuperación hematológica y afebril 3-5 días. - Si persiste la fiebre o alteración hemodinámica: añadir al tratamiento antibiótico Anfotericina B (Fungizona®) 25 mg diluidos en 500 cc de suero glucosado 5%+ 1000 u de heparina sódica a pasar en 2 horas cada 24 horas. Antes de administrar la Fungizona se pautará premedicación con paracetamol (Efferalgan®) 500 mg v.o. + Metilprednisolona (Urbason ®) 20 mg i.v. Reevaluación 216 horas (día +9) - Si a pesar del tratamiento persiste la fiebre, iniciar protocolo diagnóstico de fiebre de origen desconocido. DIARREA INDUCIDA POR QUIMIOTERAPIA . Etiología. Tratamiento quimioterápico, especialmente alto riesgo ante regímenes que contienen fluoruropirimidinas (5-FU, UFT) e Irinotecan (CPT-11). Evaluación de las condiciones del paciente. - Historia de la instauración y duración de la diarrea. - Descripción del nº y composición de las deposiciones. Página 203
  • 204.
    URGENCIAS EN ONCOLOGÍA - Interrogar por fiebre, mareo, dolor abdominal, escalofríos, debilidad, descartando sepsis, obstrucción intestinal y deshidratación. - Preguntar sobre tto. actual para descartar medicaciones prodiarreicas. - Preguntar sobre dieta habitual. - Exploraciones complementarias a realizar: Análisis sistemático sanguíneo (Hemograma, bioquímica). Gasometría venosa. Rx abdomen. Tratamiento. • MEDIDAS GENERALES: - Cese de consumo de alimentos que contengan lactosa, alcohol y suplementos dietéticos. - Beber 8-10 vasos de líquidos claros (agua, Gatorade, sin gas). - Comer frecuentemente en poca cantidad (plátanos, arroz, tostadas, pasta, puré de manzana). • TRATAMIENTO ESPECIFICO: - Loperamida 4 mg seguidos de 2 mg/4 h o cada deposición líquida. (máx. 16 mg/día). - Tras observación durante 12-24 horas: Diarrea resuelta: (1) - Continuar los consejos de modificaciones dietéticas, evitando la ingesta de derivados de la leche, comidas picantes, alcohol, cafeína, zumo de naranja y comidas con alto contenido en fibra y grasa. - Evitar medicamentos como laxantes, enemas, procinéticos. - Añadir gradualmente alimentos sólidos a la dieta. - Suspender Loperamida tras intervalo libre de 12 horas sin diarrea. Diarrea no resuelta: a.- Diarrea severa (grado 3-4: >7 depos/24h): - Ingreso hospitalario: (2) - Octreótido 100-150 µg/8 h s.c. (Válido desde 100 µg/12 h hasta 2000 µg/8 h). - Comenzar fluidos i.v. y AB conforme precise. - Estudio de heces (sangre, leucos, toxina C. diffícile, Salmonella spp, E. Coli, Campylobacter spp, colitis infecciosa). Electrolitos. Página 204
  • 205.
    URGENCIAS EN ONCOLOGÍA b.- Diarrea persistente (grado 1-2: < 7 depos/24 h): - Loperamida 2 mg/2h. - Tras 12-24 horas de observación de la respuesta del paciente: • Diarrea resuelta: (1) • Diarrea no resuelta: - Diarrea persistente (grado 1-2), sin fiebre, deshidratación y/o sangre en heces: Evaluación de forma ambulatoria, estudio de heces, electrolitos, procurar una exploración abdominal. Reponer fluidos y electrolitos según corresponda. Comenzar Octreótido 100-150 µg/8 h s.c. - Progresión a diarrea severa (grado 3-4) con presencia de fiebre, deshidratación y/o sangre en heces: Ingreso hospitalario: (2) HIPERCALCEMIA TUMORAL. Hipercalcemia se define como valores de Ca sérico > 10.5 mg/dl. Es la complicación metabólica potencialmente mortal más frecuente en pacientes oncológicos, se asocia a una pobre expectativa de vida. Es uno de los síndromes paraneoplásicos más frecuente, complicando el curso del 5- 20% de los pacientes con neoplasia. Etiología. • Tumores más frecuentemente asociados: - Ca. mama y Mieloma múltiple (40-50% de los casos). - Otros (por orden de frecuencia): ca. pulmón no microcítico, ca. próstata, ca. tiroides, ca. epidermoide de cabeza y cuello, linfomas, neoplasias ginecológicas en mujeres. Poco frecuente en el resto. • Mecanismos de producción: - Metástasis óseas, en el 15-20% de los casos se presenta sin ellas. - Producción por parte del tumor de substancias humorales u hormonales: PTH, substancias PTH-like, metabolitos de la vit. D, prostaglandinas (PGE2) y el factor activador de los osteoclastos (FAO). Página 205
  • 206.
    URGENCIAS EN ONCOLOGÍA Clínica. Lapresencia de síntomas en la hipercalcemia está más en relación con la velocidad de instauración de la misma y la tolerancia individual (edad, alts. metabólicas y electrolíticas asociadas) que con las cifras plasmáticas. Síntomas: - Inespecíficos: debilidad generalizada y astenia. - SNC: cefalea, convulsiones, trastornos visuales y auditivos, dificultad para la concentración, somnolencia, apatía, confusión, letargia, estupor y coma. - Neuropsiquiátricos: depresión, psicosis y delirio. - Neuromusculares: hipotonía, debilidad muscular, hiporreflexia. - Gastrointestinales: Anorexia, náuseas-vómitos, estreñimiento, dolor abdominal difuso y tardíamente íleo. Se han descrito casos de pancreatitis aguda. En casos de MEN I se ha asociado a úlcera péptica. - Cardiovasculares: Bradicardia, acortamiento del intervalo QT, alargamiento de PR y aumento de la amplitud de la onda T con posible aparición de arritmias. HTA por efecto del Ca sobre la musculatura lisa vascular. Puede potenciar la acción de la digital. - Nefrourológicos: Disminución de la capacidad para concentrar la orina con una forma de D. I. Nefrogénica: polidipsia, poliuria y nicturia. Deshidratación e I. Renal. Nefrolitiasis. Glucosuria, aminoaciduria y acidosis tubular renal. Diagnóstico. Se deben realizar las siguientes exploraciones complementarias: - Hemograma. - Bioquímica: Ca++, glucosa, urea, creatinina, iones. Prots. Totales y albúmina: calcular el Ca corregido debido a que el Ca iónico se modifica en función de la concentración de albúmina y prots. Totales: Ca sérico (mg/dl) Ca corregido = Prots. Totales (g/dl) 0,55 + 16 Ca corregido = Ca sérico (mg/dl) + [4 – (albúmina (g/dl) X 0.8)] Página 206
  • 207.
    URGENCIAS EN ONCOLOGÍA - Gasometría venosa. - Sedimento de orina. - ECG. - Rx tórax y abdomen. Tratamiento. • Para tomar la decisión de tratar hay que tener en cuenta: - Presencia de síntomas. - Velocidad de instauración de la hipercalcemia. - Niveles plasmáticos. - Tolerancia del paciente a la hipercalcemia. • Norma general para el tratamiento: - Hipercalcemia > 10.5 mg/dl si asocia sintomatología. - Hipercalcemia > 13.5 mg/dl asocie o no sintomatología. • Importante: En pacientes en estadio terminal se debe considerar la posibilidad de no dar tratamiento. • Si hipercalcemia leve (Ca < 12 mg/dl o paciente asintomático): - Hidratación: Ingesta oral de 2-3 litros de agua cada 24 horas. - Si función renal normal, Clodronato: 2 compr./12 h vía oral. PRINCIPIOS GENERALES: • Evitar la inmovilización del paciente. • Evitar alimentos que contengan Ca. • Hidratación: - 2.5-6 litros de suero salino isotónico cada 24 h (ajustarlo a las necesidades del paciente). - Registro minucioso de ingesta y diuresis (sondaje vesical). - Evaluación periódica del paciente para descartar I.C.C. (control de P.V.C.). - Medición de electrolitos séricos, el Ca, Mg y K se deben medir cada 6-12 h. - Es esencial la reposición adecuada de K y Mg. - La hidratación no será efectiva si existe deterioro de la función renal, entonces plantear la hemodiálisis. - La hidratación sola rara vez normaliza los niveles de Ca. • Diuréticos: - Furosemida 20-80 mg/4-6 h i.v. - Contraindicadas las tiacidas. - Importante: Los diuréticos deben utilizarse tras establecimiento de una diuresis adecuada o P.V.C. mayor de 15 cm de agua. Página 207
  • 208.
    URGENCIAS EN ONCOLOGÍA MANEJOESPECIFICO: Si el valor inicial del Ca supera los 14 mg/dl o si persisten cifras superiores a 12 mg/dl tras el tratamiento anteriormente comentado. • Bifosfonatos: - Comienzo de acción a los 2-3 días. - Duración de acción aproximada de 14 días. - Debe existir una función renal normal. - Pamidronato: - Ca > 13.5 mg/dl: 90 mg de Pamidronat o + 1000 ml de S.S. al 0.9% i.v. a pasar en 4 h cada 24 h. - Ca entre 12-13.5 mg/dl: 60 mg de Pamidronato + 1000 ml de S.S. al 0.9% i.v. a pasar en 4 h cada 24 h. - Clodronato: - 300 mg de Clodronato + 500 ml S. fisiológico i.v. a pasar en 4-6 h cada 24 h durante 3-5 días. Forma oral: 2 compr./12 h. • Glucocorticoides: - Efectivos sobre todo en hipercalcemia 2ª a Enfs. hematológicas (Mieloma múltiple, linfoma) y Ca. de mama con metástasis óseas. - Metilprednisolona 40 mg/6-8 h i.v. - Hidrocortisona 250-300 mg/8 h i.v. • Calcitonina: - Comienzo de acción a las pocas horas de su administración, por tanto muy útil ante síntomas graves o necesidad de descenso rápido de la hipercalcemia. - Tiene poca potencia y una vida media corta. - Nula nefrotoxicidad, muy útil ante fallo renal. - Dosis: 8 u/Kg/6 h ó 4 u/Kg/12 h s.c. • Fosfatos: - De utilización ante fallo de las anteriores medidas. - De acción hipocalcemiante muy rápida. - Toxicidad importante: hipocalcemia, hipotensión, insuficiencia renal. • Otras medidas: - Mitramicina. - Nitrato de Galio. Página 208
  • 209.
    URGENCIAS EN ONCOLOGÍA SÍNDROMEDE LA VENA CAVA SUPERIOR. Definición. Es la obstrucción total o parcial del flujo de sangre a través de la vena cava superior hacia la aurícula derecha. Etiología. a. Neoplásica: (90%) - Carcinoma broncogénico: (60-75%), más frecuente en el carcinoma broncogénico microcítico. - Linfomas: (10-20%), más frecuente en el linfoma difuso de células grandes. - Menos frecuentemente otros tumores y metástasis. b. No neoplásica: (10%) - Cardiovasculares: Trombosis de la vena cava secundaria a cateterización venosa, pericarditis, aneurisma aórtico, recambio valvular aórtico, estenosis mitral. - Fibrosis mediastínica. - Bocio tiroideo. - Infecciosas: Sífilis, tuberculosis, histoplasmosis. - Sarcoidosis. - Idiopática. Clínica. Es rara su aparición de forma brusca, siguiendo habitualmente un curso lento y progresivo. - Disnea: es el síntoma más frecuente, empeora con el decúbito. - Tríada clásica: Edema en esclavina: cara, cuello, tronco y extr. superiores. Distensión venosa de cuello y pared torácica. Cianosis de cara y extr. superiores con circulación colateral. - Ingurgitación venosa yugular sin latido: es el hallazgo exploratorio más frecuente. - Sensación de plenitud en cabeza, cuello y extr. superiores. - Síntomas de daño cerebral: Cefalea, confusión, mareos, vértigo, acúfenos, alts. visuales y convulsiones. - Tos por edema traqueal. - Síncope por compresión de grandes vasos y corazón. - Disfagia por compresión de estructuras mediastínicas. Página 209
  • 210.
    URGENCIAS EN ONCOLOGÍA - Síndrome mediastínico: Dolor torácico retroesternal que mejora con la posición genupectoral, neuralgias intercostales, dolor en hombro, paresia diafragmática e hipo por afectación frénica, ronquera y voz bitonal por afectación del recurrente, disnea inspiratoria por compromiso de traquea y bronquios principales. - Estridor por compresión traqueal y bronquios que indica urgencia extrema. Diagnóstico. El diagnóstico es clínico. Exploraciones complementarias: - Análisis sistemático sanguíneo: Hemograma, Bioquímica, Coagulación, Gasometría arterial. - Rx tórax (hallazgos me mayor a menor frecuencia): Ensanchamiento mediastínico, derrame pleural, masa hiliar derecha, infiltrados bilaterales difusos, cardiomegalia, masa mediastínica anterior, colapso de lób. sup. derecho. Puede ser normal de un 3 a 16% de casos. - TAC tórax con contraste: Masa mediastínica con compresión de la vena cava superior, ocasionalmente asociado a trombosis. Circulación colateral. - Otras exploraciones: Resonancia Magnética. Flebografía digital. Tratamiento. • MEDIDAS GENERALES: - Ingreso hospitalario. - Dieta hiposódica. - Reposo con elevación de la cabecera de la cama y de las rodillas. - Oxigenoterapia si precisa según valores gasométricos. - Diuréticos: Furosemida 10-20 mg/8 h i.v. Vigilar por posible hipotensión o deterioro del gasto cardíaco. - Mórficos según necesidades. - Si signos de edema cerebral: Dexametasona 10-20 mg i.v. en bolo. Continuar con pauta de 6-10 mg/6 h i.v. Asociar protección gástrica con inhibidores H2. • Si no existe diagnóstico histológico, deben realizarse las exploraciones complementarias pertinentes a fin de obtenerlo. • Si existe diagnóstico histológico, valorar: - Quimioterapia: Carcinoma bronquial microcítico. Linfoma. - Radioterapia: En el resto de etiologías neoplásicas. Página 210
  • 211.
    URGENCIAS EN ONCOLOGÍA • Si trombosis venosa por catéter central, cada día más usado en pacientes sometidos a tratamiento quimioterápico: - Retirar el catéter. - Instaurar tratamiento anticoagulante e incluso fibrinolítico. EMESIS POST-QUIMIOTERAPIA . Etiología. El potencial emetógeno de los fármacos citostáticos es muy amplio. El mecanismo de producción es a través de la estimulación de los receptores dopaminérgicos y serotoninérgicos ubicados en el suelo del cuarto ventrículo (área postrema), corteza cerebral y tracto gastrointestinal. Clasificación. Dividiremos la emesis post-quimioterapia en: aguda (dentro de las 24-36 horas tras la administración del tratamiento citostático), retardada o diferida (aparece tras 36 horas de la administración del tratamiento citostático). El mecanismo de producción de la emesis diferida es desconocido, aún no se conocen con exactitud los neurotransmisores implicados, lo que parece claro es que se producen por una vía diferente a la serotoninérgica. La cuantificación de la emesis post-quimioterapia la haremos siguiendo los criterios de toxicidad (CTC) de la OMS, NCI, CALBG, SWOG: Grado 0 Grado 1 Grado 2 Grado 3 Grado 4 Alimentación Alimentación Alimentación Náuseas Ninguna - normal dificultada insuficiente 0 episodios 1-3 episodios en 2-5 episodios en 6-10 episodios en >10 episod. Vómitos en 24/h 24/h 24/h 24/h en 24/h. Manejo en urgencias. Anamnesis detallada y exploración física al uso. Las exploraciones complementarias serán: hemograma y bioquímica incluyendo determinación de glucosa, función renal e iones. Criterios de ingreso: - Emesis grado 3-4. - Signos y síntomas de deshidratación. - Existencia de complicación mecánica (Síndrome de Mallory- Weiss, Síndrome de Boerhave ). Página 211
  • 212.
    URGENCIAS EN ONCOLOGÍA Laemesis grado 1-2 se puede manejar de forma ambulatoria. Emesis grado 1-2 aguda: - Administrar Granisetrón (Kytril ®) 3 mg i.v. bolus + 20 mg de Dexametasona (Decadran ®, Fortecortin ®) i.v. en 10 minutos. - Remitir a domicilio con: Metoclopramida (Primperán ®) 10 mg v.o. 15 minutos antes de cada comida ó Tietilperazina (Torecán®) 10 mg v.o./8h. durante 5 días más. Emesis grado 1-2 diferida: - Administrar Metoclopramida (Primperán®) 50-70 mg bolus + 20 mg de dexametasona (Decadran ®, Fortecortin ®) i.v. en 10 minutos. - Remitir a domicilio con: Metoclopramida (Primperán ®) 10 mg v.o. 15 minutos antes de cada comida ó Tietilperazina (Torecán®) 10 mg v.o./8 h. durante 5 días más. Añadir al tratamiento Metil-prednisolona (Solumoderín ®) 80 mg/12 horas i.m. durante 2 días. Emesis grado 3-4 aguda: - Administrar Granisetrón (Kytril ®) 3 mg i.v. en bolo. - Administrar Dexametasona (Decadrán ®, Fortecortin ®) 20 mg i.v. en bolo, después 80 mg i.v. cada 12 horas. - Administrar Metoclopramida (Primperán ®) 50-70 mg i.v. cada 6-8 horas - Administrar Ranitidina (Toriol ®, Zantac ®) 50 mg i.v. cada 12 horas. - Administrar Dexclorfeniramina (Polaramine ®) 5 mg cada 12 horas. - Dieta absoluta. - Fluidoterapia: Suero salino 0.9% 1500 cc alternando con suero glucosado 5% 1500 cc. Ajustar fluidos según edad del paciente. - Ingreso hospitalario. Emesis grado 3-4 diferida: - Administrar Dexametasona (Decadrán ®, Fortecortin ®) 20 mg i.v. en bolo, después 80 mg i.v. cada 12 horas. - Administrar Metoclopramida (Primperán ®) 50-70 mg i.v. cada 6-8 horas - Administrar Ranitidina (Toriol ®, Zantac ®) 50 mg i.v. cada 12 horas. - Administrar Dexclorfeniramina (Polaramine ®) 5 mg cada 12 horas. - Dieta absoluta. - Fluidoterapia: Suero salino 0.9% 1500 cc alternando con suero glucosado 5% 1500 cc. Ajustar fluidos según edad del paciente. - Ingreso hospitalario. Página 212
  • 213.
    URGENCIAS EN ONCOLOGÍA ESTOMATITIS-MUCOSITISPOR QUIMIOTERAPIA. Inflamación de la mucosa oral por acción de fármacos citotóxicos. Etiología. Los fármacos que más frecuentemente producen mucositis son: los antimetabolitos: metotrexate, 5-fluorouracilo, arabinósido de citosina. Antibióticos antitumorales: doxorrubicina, epirrubicina etc. Clasificación. Criterios de toxicidad de la OMS, NCI, CALGB, SWOG. Grado Grado 1 Grado 2 Grado 3 Grado 4 0 Ulcera/eritema Ulcera/eritema Ulcera/eritema Precisa tto Estomatitis Ninguna No dolor Dolor. Come No come soporte Manejo en urgencias. Anamnesis detallada. Exploración física (exploración minuciosa de la boca, orofaringe). Exploraciones complementarias: Hemograma, bioquímica que incluirá glucosa, función renal e ionograma. Criterios de ingreso: Estomatitis-mucositis grado 3-4. Estomatitis grado 1-2: - Manejo ambulatorio. - Povidona yodada (Betadine®) gargarismos cada 2-3 horas. - Limpieza dental escrupulosa utilizando cepillos de cerda suave. - Utilización de crema dental con clorhexidina. - Ingerir alimentos a temperatura ambiente. - Evitar frutas mientras persistan los síntomas. - Tramadol (Adolonta®) 20 gotas/8 horas. - Dexclorfeniramina (Polaramine®) jarabe, enjuagues/6 horas. - En caso de muguet asociar nistatina (Mycostatin®) enjuagues/6 horas, tragando posteriormente ó fluconazol (Diflucán®) 100 mg/12 horas. - En caso estomatitis herpética, asociar famciclovir (Famvir®) 500 mg/8 horas v.o. durante 7 días. Página 213
  • 214.
    URGENCIAS EN ONCOLOGÍA Estomatitis-mucositisgrado 3-4: - Ingreso hospitalario. - Dieta absoluta. - Fluidoterapia: Suero salino 0.9% 1500 cc alternando con suero glucosado 5% 1500 cc. Ajustar fluidos según edad del paciente. - Solución de mucositis enjuagues cada 2-3 horas. - Fluconazol (Diflucán®) 100 mg/12 horas i.v. - Cloruro mórfico 25-30 mg/24 horas. Se puede diluir en los sueros de 24 horas. - En caso de estomatitis herpética asociar: Aciclovir (Zovirax®) 500 mg/6-8 horas i.v. Página 214
  • 215.
    INSUFICIENCIA CARDIACA Capítulo 22 INSUFICIENCIACARDIACA Guirao R., Reyes F., Torres C. I. DEFINICIÓN DE INSUFICIENCIA CARDIACA La insuficiencia cardiaca (IC) es la incapacidad del corazón para mantener un flujo sanguíneo adecuado para cubrir las necesidades metabólicas tisulares. En la práctica, la IC es un síndrome clínico, siendo posible diagnosticar la inadecuada función del corazón, a través de diversos signos y síntomas que se pueden reconocer en la historia clínica y a la exploración del enfermo. La IC puede ocurrir tanto en pacientes con disminución de la función sistólica (IC con fracción de eyección disminuida), con alteraciones de la función diastólica (IC con fracción de eyección normal), como con ambas. La disminución de la función sistólica generalmente se produce por perdida de la capacidad contráctil por afectación a nivel de las células miocárdicas (isquemia, miocarditis) ó bien por sobrecarga mecánica (valvulares, hipertensión). La disfunción diastólica viene condicionada por una alteración del llenado ventricular, por hipertrofia, infiltración miocárdica, o bien porque el pericardio imponga una restricción al llenado. El cuadro clínico suele ser similar. II. HISTORIA CLÍNICA En todo paciente con disnea de esfuerzo, ortopnea o disnea paroxística nocturna debe considerarse el diagnóstico de insuficiencia cardiaca. A. ANAMNESIS 1.- Valorar antecedentes personales de: Cardiopatía isquémica, HTA, valvulopatía, diabetes, tóxicos (alcohol, cocaína, ADVP), toma de fármacos, arritmias, antecedentes de otras cardiopatías o insuficiencia cardiaca previa. 2.- Situación basal del paciente. 3.- Forma de presentación, evolución cronológica de la situación clínica actual y síntomas asociados (dolor torácico, fiebre, disnea, ortopnea, edemas, etc.). 4.- Factores precipitantes: la insuficiencia cardiaca suele ser gradual y progresiva, pero es frecuente que en las reagudizaciones haya un factor desencadenante: fiebre, infección respiratoria, infección urinaria, cardiopatía isquémica aguda, abandono de la medicación, arritmias, HTA mal controlada, sobrecarga de líquidos, anemia, administración de inhibidores de las prostaglandinas (AINES), fármacos inotropo- negativos (no olvidar los antagonistas del Calcio), TEP, etc. Página 215
  • 216.
    INSUFICIENCIA CARDIACA B. MANIFESTACIONESCLÍNICAS DE LA INS UFICIENCIA CARDIACA 1. SINTOMAS a. Síntomas respiratorios: (congestión venocapilar pulmonar). La dificultad respiratoria es el síntoma guía por excelencia de la IC (aunque también de la patología pulmonar y de estados de ansiedad, entre otros). Disnea. Existe diferenciación entre la "sensación”, resultante de la activación nerviosa por estimulación de un receptor periférico (receptores pulmonares de estiramiento, vías eferentes, quimiorreceptores, mecanorreceptore s etc.) y su “percepción” que es la reacción del individuo a la sensación, por tanto su presentación puede verse alterada por diversos factores psicológicos y sociales que pueden influir en la reacción a dicha sensación. La disnea (tanto en reposo como al esfuerzo) puede ser causada por una amplia variedad de condiciones, sobretodo enfermedades pulmonares, obesidad, falta de entrenamiento físico, sobrecarga líquida del S. Nefrótico, insuficiencia renal aguda, ansiedad, infección de vías respiratorias inferiores, cetoacidosis diabética. En todas ellas es posible que no se requiera mayor evaluación, a no ser que los síntomas sean más severos de los que cabría esperar. Por tanto hay que establecer en primer lugar, un diagnóstico diferencial de la disnea. Los antecedentes, el tiempo de evolución, factores desencadenantes y sintomatología acompañante, tienen gran importancia. Así ante reagudizaciones de los OCFA, en los que la hipoxemia puede dar lugar a retención hídrica es inútil empeñarse en diagnosticar disfunción sistólica ante los claros antecedentes y lo s datos gasométricos. En ocasiones un medidor del flujo máximo respiratorio (Peak-Flow-Meter) es de ayuda (idealmente una espirometría) para diferenciar estas causas. Una valoración adecuada de la presencia de ansiedad, junto a una alcalosis respiratoria, son a veces suficientes para el diagnóstico. Formas de presentación (resultado de la congestión venocapilar pulmonar): 1.- Disnea de esfuerzo (grados de la NYHA) 2.- Disnea de reposo 3. Ortopnea (con cuantas almohadas duerme el paciente) 4.- Disnea paroxística nocturna (el paciente se despierta y precisa levantarse) 5.- Crisis de tos seca e irritativa (no secundaria a IECAS) con el decúbito 6.- Asma cardial (sibilancias, descartar siempre OCFA). Clasificación de la NYHA: Guarda relación con la actividad habitual de cada paciente como punto de referencia: Grado I.- No sufre ningún síntoma con la actividad física ordinaria. Grado II.- Disnea que aparece con las actividades habituales del paciente. No presenta síntomas en reposo. Grado III.- Disnea que aparece con esfuerzos menores de los habituales. No presenta síntomas en reposo. Grado IV.- Disnea de reposo, incapacidad para realizar cualquier actividad física sin síntomas. b. Síntomas urinarios: (hipoperfusión tisular) 1.- Nicturia 2.- Oliguria Página 216
  • 217.
    INSUFICIENCIA CARDIACA c. Síntomasdigestivos (por congestión venosa sistémica): 1.- Sensación de distensión abdominal por hepatomegalia y/o ascitis 2.- Sensación de pesadez postprandial 3. Anorexia 4. Náuseas/vómitos d. Por hipoperfusión (Bajo Gasto): fatigabilidad, sudación fría, cianosis, frialdad, oliguria, alteración del estado de conciencia, delirio, agitación, insomnio 2. SIGNOS No tienen una alta sensibilidad para detectar la IC, por tanto ante síntomas sugestivos debe realizarse una ecocardiografía. Tienden a apoyar el diagnóstico: a. Presión venosa yugular elevada (o reflujo hepatoyugular positivo). b. Tercer ruido. c. Desplazamiento lateral del latido apical. d. Crepitantes pulmonares que no se aclaren con la tos. e. Edemas en extremidades inferiores, no debidos a Insuficiencia venosa o a tratamiento con cualquier antagonista del calcio (muy importante descartar como causas). f. En Rx de tórax técnicamente correcta: redistribución vascular ó prominencia de las venas apicales, edema intersticial basal (Líneas B de Kerley), densidades peribronquiales ó infiltrados alveolares. A veces podemos encontrar derrame pleural, que puede ser bilateral y generalmente mayor en el lado derecho (una simple punción diagnóstica con extracción de unos pocos ml, puede ayudar al diagnóstico). Cardiomegalia, que siempre habrá que referir como Índice cardiotorácico. g. ECG: si es normal, va en contra del diagnóstico de IC. Podremos detectar arritmias, isquemia aguda, crecimiento de cavidades, trastornos de la conducción etc. C. VALORACIÓN DEL PACIENTE CON INSUFICIENCIA CARDIACA Los signos y síntomas pueden presentarse de forma aguda ó gradualmente. La valoración debería incluir: etiología, determinar su severidad e identificar los factores que pueden haber precipitado su descompensación OBJETIVOS DE LA EVALUACIÓN DE LOS PACIENTES CON INSUFICIENCIA CARDIACA: a. Diferenciar la insuficiencia cardiaca y circulatoria de aquellos síndromes que provocan signos y síntomas similares (disnea, edemas). b. Estratificar la gravedad de la insuficiencia cardiaca. c. Tratar de identificar la etiología primaria de la disfunción miocárdica. d. Tratar de identificar los factores precipitantes. e. Establecer el régimen terapéutico apropiado según la situación clínica del paciente. f. Establecer un pronóstico. Página 217
  • 218.
    INSUFICIENCIA CARDIACA III. PRUEBASCOMPLEMENTARIAS. ECG en 12 derivaciones, Rx de tórax, Hemograma, Bioquímica completa: perfil hepático y renal, coagulación, gasometría arterial, y digoxinemia en pacientes con toma de digital. Es conveniente pesar al paciente. Cualquier paciente en IC debe realizarse una Ecocardiografía, a no ser que se le haya practicado recientemente (menos de 6 meses). IV. CRITERIOS DIAGNÓSTICOS DE INSUFICIENCIA CARDIACA: CRITERIOS DE BOSTON CRITERIOS PUNTUACIÓN I. Historia Disnea de reposo 4 Ortopnea 4 Disnea paroxística nocturna 3 Disnea al caminar 2 Disnea al subir escaleras 1 II. Examen físico Frecuencia cardiaca 90-110 1 >110 2 Ingurgitación yugular >6 cm H2O 2 >6 cm H2O + edemas o hepatomegalia 3 Crepitantes pulmonares Basales 2 Más que basales 3 Sibilancias 3 Tercer ruido 3 III. Radiografía de Tórax Edema pulmonar alveolar 4 Edema pulmonar intersticial 3 Derrame pleural bilateral 3 Indice Cardio - Torácico >0.50 3 Líneas B de Kerley 2 < 4 ............................ IC poco probable 5-7 ............................ Posible IC > 8 ........................... Altamente probable Página 218
  • 219.
    INSUFICIENCIA CARDIACA CRITERIOS DE FRAMINGHAM PARA EL DIAGNÓSTICO DE IC Criterios mayores Criterios menores Disnea paroxística nocturna Edemas periféricos Ingurgitación yugular Tos nocturna Crepitantes pulmonares Disnea de esfuerzo Cardiomegalia Hepatomegalia Edema Agudo de pulmón Derrame pleural Tercer Ruido Disminución de 1/3 de la CV * Aumento de la presión venosa (> 16 cm H2O) Taquicardia (>120) Reflujo hepatoyugular positivo Mayor ó menor: Perdida >de 4.5 Kg en cinco días de tto. DIAGNÓSTICO DE INSUF. CARDIACA UNO MAYOR Y DOS MENORES *CV (capacidad vital) V. ETIOPATOGENIA 1. Alteraciones de la contractilidad (disfunción sistólica): Miocardiopatía dilatada, miocarditis, enfermedad coronaria. 2. Aumento de la postcarga: Estenosis aórtica, estenosis pulmonar, hipertensión arterial, hipertensión pulmonar. 3. Aumento de la precarga: Insuficiencia aórtica, insuficiencia mitral, comunicación interauricular, comunicación interventricular, ductus persistente, fístulas arteriovenosas y estados circulatorios hiperquinéticos. 4. Disminución de la precarga: Estenosis mitral, estenosis tricúspide, mixoma auricular y cardiopatías que cursan con disfunción diastólica por mala distensibilidad, como constricción p ericárdica y miocardiopatía restrictiva, o por relajación disminuida (miocardiopatía hipertrófica). 5. Alteraciones de la frecuencia cardiaca: Taquicardias (frecuencia superior a 170-180 por minuto) y bradicardias (frecuencia inferior a 40 por minuto). VI. FISIOPATOLOGÍA Los determinantes de la función cardiaca son: precarga, postcarga, contractibilidad y frecuencia cardiaca. Los mecanismos compensadores fundamentales en la insuficiencia cardiaca son: ↑ Precarga: ↑ volumen minuto ↑ Postcarga: Mantiene la TA y el Flujo sanguíneo Normalmente en nuestro organismo existen una serie de factores reguladores del tono vascular, el sistema neuroendocrino, con acciones vasoconstrictoras (por vía general: Página 219
  • 220.
    INSUFICIENCIA CARDIACA sistema simpático-adrenal,sistema renina-angiotensina-aldosterona y sistema arginina- vasopresina o local: angiotensina, endotelina), junto a un sistema vasodilatador (general: factor natriurético auricular y cerebral, sistema bradicinina-calicreína y local, factor relajante del endotelio, prostaciclinas), que son estimulados en la IC, aunque con un predominio de los sistemas vasoconstrictores y de cuyo estímulo continuado, afectando a los determinantes del rendimiento cardíaco, va a depender toda la sintomatología en la insuficiencia cardiaca. ↑ Precarga à ↑ Congestión pulmonar ó congestión venosa ↓ Aporte de Oxigeno Es decir el aumento de la precarga en el ventrículo izquierdo produce aumento de la presión capilar pulmonar (PCP), en Rx de tórax se apreciaría redistribución o edema intersticial/alveolar. El aumento de precarga en el corazón derecho se reflejaría por aumento de la presión venosa (Ley de Starling). ↑ Postcarga à ↑ Volumen minuto Es decir el aumento de la postcarga disminuye el índice cardiaco (IC), que es el volumen minuto dividido por la superficie corporal. Clínicamente se puede evidenciar por los signos y síntomas de hipoperfusión periférica. Las resistencias periféricas, en ausencia de obstrucción al tracto de salida del VI (EAo, M. Hipertrófica), pueden reflejarse por la tensión arterial (TA = volumen de eyección x resistencias periféricas). Sin embargo en presencia de IC severa con gran dilatación de VI la TA suele ser baja y pinzada, pero en este caso las resistencias periféricas están aumentadas (respuesta neurohumoral -Ley de Laplace-). Ello explica por una parte que podamos usar los vasodilatadores en presencia de una TA relativamente baja con resistencias elevadas y por otra el frecuente desencadenamiento yatrógeno de hipotensión/síncope en pacientes con TA no necesariamente baja y resistencias periféricas normales Si colocamos en un gráfico los valores normales del índice cardiaco (IC) y de la presión capilar pulmonar (PCP) podemos encontrarnos en 4 supuestos de clasificación hemodinámica de la insuficiencia cardiaca (Forrester) que se corresponden con una serie de situaciones clínicas diferentes con un enfoque terapéutico distinto: Grado I: Sin insuficiencia cardiaca valorable. Grado II: Encontraremos más o menos congestión pulmonar, e incluso EAP sin hipoperfusión periférica y con TA normal ó elevada. Grado III: Corresponde a situaciones de hipovolemia absoluta o relativa, encontraremos normalmente hipotensión arterial y/o hipoperfusión periférica sin signos ni síntomas de congestión pulmonar (hemorragias, deshidratación, etc.). Grado IV: Corresponde a la situación de Shock cardiogénico (aunque no necesariamente tienen que estar los pacientes en situación de Shock), en estos pacientes nos encontraremos con congestión pulmonar (e incluso EAP), con hipoperfusión periférica y frecuentemente con hip otensión arterial. Página 220
  • 221.
    INSUFICIENCIA CARDIACA IC I II 2,2 l/mi/m2 III IV 1,8 mmHg PCP VII. TRATAMIENTO El tratamiento está fundamentalmente orientado a la disfunción sistólica ventricular izquierda, aunque mencionaremos otras circunstancias especiales. A. ESTRATIFICACIÓN DE LA GRAVEDAD DE LA INSUFICIENCIA CARDIACA: 1. INSUFICIENCIA CARDIACA MODERADA Situación funcional II/III de la NYHA, Grado II de Forrester. Frecuencia respiratoria < 30. Edemas maleolares. Estertores en bases o ausentes. PO2 > 60 mmHg. Rx de tórax con ausencia de patrón alvéolo – intersticial. 2. INSUFICIENCIA CARDIACA GRAVE Situación funcional IV de la NYHA, Grado II/IV de Forrester. Frecuencia respiratoria > 30 – 40. Disnea de reposo y ortopnea. Estertores pulmonares hasta campos medios. PO2 respirando aire ambiente < 60 mmHg (en ausencia de enfermedad pulmonar). Rx de tórax: patrón alvéolo – intersticial. Anasarca con o sin signos o síntomas de IC izquierda. B. TRATAMIENTO DE LA INSUFICIENCIA CARDIACA GRAVE 1. EDEMA AGUDO DE PULMÓN El paciente presenta inquietud extrema, ortopnea, taquipnea, disnea severa, estertores audibles (“gorgoteo”), sibilancias, tos y generalmente se acompaña de secreciones abundantes, espumosas y teñidas de sangre, sudoración fría (generalmente con TA conservada, incluso elevada), el paciente adopta posición de sentado (el bajar los pies le alivia). La diferencia entre EAP e IVI es solo de grado y severidad. Página 221
  • 222.
    INSUFICIENCIA CARDIACA a. Medidasiniciales: 1. Historia y examen físico dirigido, (descartar siempre que exista isquemia aguda), identificación a ser posible de la etiología de la insuficiencia cardiaca, identificación de factores desencadenantes, registrar la medicación que el paciente toma habitualmente. 2. Todo paciente con edema agudo de pulmón debe ser ubicado en la sala de paradas. 3. Cama incorporada (>45º) y se retira el respaldo por si fuese preciso realizar intubación orotraqueal; (se le puede colocar sentado con los pies colgando fuera de la cama, con lo cual disminuimos el retorno venoso). 4. Gasometría arterial, (si hay dificultad, incluso de A. Femoral). Puede ser de interés en ocasiones, con diagnóstico dudoso ó refractariedad a la oxigenación) el cálculo de Gradiente alveolo-arterial. 5. Oxigeno: Comenzar inmediatamente con O2 al 50% en Ventimax (lo ideal sería O2 al 100 %) intentando mantener una saturación de O2 > 90%. 6. Registro de constantes: TA, temperatura, ritmo y frecuencia cardiaca. 7. Canalizar vía venosa, obtener muestra para bioquímica (glucosa, creatinina, Na, K y CK), hemograma y coagulación y digoxinemia si toma digitálicos. 8. Monitorización continua ECG y TA; ECG completo, monitorización saturación O2. 9. Control de diuresis, normalmente colocando sonda vesical (esta maniobra se puede demorar hasta que se hayan iniciado el tratamiento). 10. Cuando no se tenga acceso a vía periférica, mala respuesta al tratamiento, inestabilidad hemodinámica, etc., sería preciso colocar una vía venosa central, bien desde una vena periférica del brazo con un catéter de vía central o por la vena subclavia, yugular o femoral. b. Tratamiento farmacológico: 1. Diuréticos: Furosemida (Seguril®, Amp. de 20 mg), es el primer fármaco a administrar, se inicia con dosis de 40-60 mg i.v. lento (2-3 Amp). En insuficiencia renal la dosis inicial será del doble de la mencionada. Interesa obtener una diuresis de 100 - 200 ml/h. De no obtener respuesta diurética y según la evolución clínica se irá duplicando la dosis cada 15 - 20 minutos. Su eficacia es anterior a la respuesta diurética. 2. Nitroglicerina: La Solinitrina® es eficaz tanto en EAP de causa isquémica como no isquémica, debería usarse en todos los casos de EAP y fundamentalmente cuando se asocia. HTA y/o clínica de cardiopatía isquémica. La TA sistólica tiene Página 222
  • 223.
    INSUFICIENCIA CARDIACA que ser mayor de 95 - 100 mmHg, estando contraindicado su uso con TAS < 90 mmHg y bradicardia < 50 latidos/minuto. ® Solinitrina Spray® : cada pulsación = 0.4 mg. Como medida inicial y más rápida hasta disponer de vía venosa, usaremos la vía sublingual 2 pulsaciones (0.8 mg) sublingual cada 5 minutos, mientras mantengamos la TAS > de 95 – 100 mmHg y no exista bradicardia < 50 pul/min., cuando tengamos una vía venosa usaremos solinitrina en perfusión. Solinitrina en perfusión i.v.: Preparación de perfusión: Solinitrina Fuerte® amp de 50 mg, 10 ml 50 mg en 240 ml de suero glucosado 5% en frasco de cristal, en bomba de perfusión con sistema para perfusión especial. 60 microgotas = 1 ml = 200 microgr. 1 ml/hora = 1 microgota/minuto = 3.3 microgr/minuto. Dosis de inicio 10 microgr./min. (3 ml/hora). 1º.- Dosis de inicio 3 ml/h. (10 microgr/minuto). 2º.- Hasta conseguir respuesta clínica y mientras que la TA sistólica sea > 95 - 100 mmHg, se incrementará la dosis de 2 ml en 2 ml/hora (6.6 microgr/min.) cada 5 minutos hasta un máximo de 200 - 250 microgr/minuto (60 - 75 ml/h.). Conforme se a umentan las dosis de nitroglicerina en perfusión i.v., su comportamiento es mas parecido al Nitroprusiato. 3. Cloruro Mórfico: Amp de 1 ml = 10 mg. Se diluye 1 ml de cloruro mórfico (10 mg) en 9 ml de suero fisiológico (1 ml solución = 1 mg Cloruro mórfico) y se administran 3 ml de solución (3 mg de cloruro mórfico) i.v. lento. Si aparecen nauseas administrar 1 Amp i.v. de Primperán. Si se precisa cada 10 - 15 minutos se puede repetir la dosis de 3 mg, hasta un máximo de 10 - 20 mg. Se recomienda tener Naloxona por si aparece depresión respiratoria. En pacientes con enfermedad pulmonar crónica, acidosis respiratoria o metabólica, en ACVA reciente y cuando hay hipotensión arterial; no se aconseja el uso de Cloruro Mórfico. 4. Tratamiento de las arritmias: Si son responsables del cuadro. 4.a. Bloqueo AV completo: Se coloca marcapasos externo de forma transitoria mientras se realiza el traslado a UCI. 4.b. Fibrilación auricular (FA) con frecuencia ventricular rápida y flutter auricular: en el caso de FA y Flutter de reciente comienzo con EAP se planteará la conveniencia de cardioversión eléctrica, si existe compromiso hemodinámico importante. Si son crónicas ó persistentes, disminuir la frecuencia ventricular, siendo la droga de elección la digoxina. ® Digitálicos (Digoxina® ): (Amp de 0,25 mg) Si el paciente está previamente tomando Digital, se debe dar únicamente una dosis de 0,25 mg lento por vía i.v. Si no tomaba previamente Digital, se administrará 0, Página 223
  • 224.
    INSUFICIENCIA CARDIACA 5 mg (2 amp) i.v. lento en 100 cc en 20 - 30 min. Pudiéndose continuar con una pauta de digitalización rápida administrando Digoxina 0,25 mg (1 amp) i.v. lenta cada 2 horas hasta un máximo de 1,25 mg de dosis total. La dosis de mantenimiento con función renal normal es de 0,25 mg/24 horas. Una vez se inicie la digitalización, si la frecuencia cardiaca sigue siendo inadecuada, se añadirá algún frenador del nodo AV (diltiazem, verapamil, betabloqueantes) 4.c. Otras arritmias: Tratamiento específico de estas arritmias, si son las responsables del cuadro. 5. Otras medidas terapéuticas: 5.a. Broncoespasmo: Los pacientes con broncoespasmo (con o sin neumopatía previa), se podrían beneficiar del uso de broncodilatadores en nebulizador (0,5 ml de Vent olín® cada 2 – 6 horas + 2 ml de Atrovent® cada 4 - 6 horas). En presencia de broncoespasmo la droga clásica de elección es la Aminofilina (que es diurética e inotropa positiva), Se inicia el tratamiento con Eufilina® 1 Amp (175 mg de Teofilina Anhidra) en 100 cc de glucosado al 5% a pasar en 20 minutos, pudiendo continuar con la misma dosis cada 6 horas si es preciso. Hay que tener en cuenta el efecto taquicardizante de los broncodilatadores y el beneficio que aportamos con ellos. 5.b. Tratamiento específico de factores precipitantes c. No mejoría con las medias anteriores: Si el paciente en EAP no mejora con todas las medidas anteriores, se planteará su ingreso en UCI, estando indicado el inicio del tratamiento con drogas vasoactivas (Ver Shock cardiogénico), y la reevaluación de las circunstancias que han precipitado el EAP. d. Controles: Si es preciso se realizará monitorización de analítica (Gasometría arterial, CK, etc.), ECG seriados, monitorización ECG, TA cada 5 – 15 min., monitorización continua de diuresis. Parámetros que nos indicarán la mejoría y estabilización del paciente con EAP: 1. Problema: - Distress (esfuerzo o dificultad respiratoria): Resultados esperados: Disminución del trabajo respiratorio. Valoración: mejora de la disnea, disminución de la frecuencia respiratoria, disminución de la tos y de la cantidad de esputo manchado. Página 224
  • 225.
    INSUFICIENCIA CARDIACA - Disminución de los estertores. Valoración: auscultación frecuente. - Mejoría de los gases. Valoración: gasometrías repetidas, Monitorización Sat O2. - Estabilidad hemodinámica: Valoración: - Control y Registro de la TA y la Frecuencia cardiaca. - Valorar cambios en la presión venosa: distensión yugular, edemas, hepatomegalia. - Oxigenación cerebral adecuada: Valoración: estado mental: ansiedad, confusión, estupor. - Ausencia de dolor o su resolución: Valoración: interrogar. Administrar Cl Mórfico. - Electrolitos en rango. Repetir determinaciones. - Diuresis mayor de 30 ml/hora. Valoración: Sonda urinaria. 2. Problema: - Disminución del Gasto Cardíaco por disfunción ventricular izquierda. Resultados esperados: Estabilidad hemodinámica. Valoración: - Control de TA cada 15-30 min. ó más frecuentemente: A veces hipertensión reactiva por ansiedad y estimulación simpática. - Hipotensión, puede significar empeoramiento de la función ventricular o efectos secundarios de las medidas terapéuticas. - Control de la Frecuencia cardiaca: una disminución de la taquicardia puede significar una mejoría de la IC y de la ansiedad. - Valorar la presencia y grado de: palidez, cianosis, sudoración (diaforesis), debilidad, letargia, grado de alerta. - Valorar y tratar las condiciones que puedan aumentar el Consumo de Oxígeno: a nsiedad, Hiper/hipotensión, Arritmias, alteración electrolitos, hipoxia/hipercapnia. 3. Problema. - Ansiedad relacionada con la situación, hipoxia cerebral: mejoría clínica con el tratamiento, morfina. Tranquilizar al paciente. e. Criterios de ingreso hospitalario Siempre suele estar indicado su ingreso hospitalario. f. Criterios de ingreso en UCI Ver criterio de ingreso en UCI de insuficiencia cardiaca Página 225
  • 226.
    INSUFICIENCIA CARDIACA g. Criteriointubación orotraqueal o ventilación mecánica no invasiva con BIPAP El criterio es fundamentalmente clínico. En pacientes con tratamiento correcto en los que aparecen los siguientes signos de alarma se valorará la indicación de ventilación mecánica.- Deterioro cognitivo progresivo - Bradipnea y trabajo respiratorio excesivo - Fatigabilidad de los músculos inspiratorios (movimiento paradójico abdominal) - Saturación PaO2 < 60 mmHg con aporte suplementario de oxigeno - Hipercapnia progresiva o acidosis progresiva (pH<7,25) - Inestabilidad hemodinámica h. Actuación tras la estabilización: Una vez estabilizado el paciente se practicará Rx de tórax y se procederá a su ingreso hospitalario. Para tratamiento de ingreso ver Tratamiento de Insuficiencia Cardiaca moderada. 2. EAP + SHOCK CARDIOGÉNICO Los pacientes en estadio IV de Forrester (TA normal, alta o hipotensión arterial TAS < 90 mmHg, Acidosis metabólica o mixta, Oligoanuria (<30 ml/h.) o anuria, signos de hipoperfusión cutánea: frialdad de piel, cianosis, livideces, sudoración fría, disminución del estado de conciencia o gran ansiedad y disnea: contacto inmediato con el médico de UCI. a. Medidas iniciales: Igual que en EAP b. Tratamiento farmacológico: 1. Si la TA es normal o alta: Tratamiento igual que el EAP 2. Hipotensión Arterial: 2.a. Tratamiento específico de las arritmias. 2.b. Corrección de la acidosis metabólica, sólo en casos extremos y si el pH < 7.15, el bicarbonato < 10 mEq o aparecen arritmias ventriculares (CO3H- NORMAL - CO3H- MEDIDO) x 0.5 x Kg. DE PESO = mEq CO3H-. 1 ml bicarbonato 1 Molar = 1 mEq CO3H- Se utiliza Bicarbonato 1 M (frascos de 250 ml), administrándose del 33%- 50% del déficit calculado, durante 30 minutos. El resto se reparte según las nuevas determinaciones de gasometría (practicar una gasometría 30 minutos tras finalizar la perfusión de Bicarbonato, hasta conseguir un pH > 7.30). Página 226
  • 227.
    INSUFICIENCIA CARDIACA 2.c. Drogas Vasoactivas: Usaremos Dopamina, Dobutamina o ambas a la vez. Dopamina.- 1 amp. = 10 ml = 200 mg de DOPAMINA ®. Bomba de perfusión. Perfusión: 400 mg (2 amp.) en 80 ml de suero glucosado o fisiológico (a un suero de 100 ml se le quitan 20 ml). 1 ml = 60 µgotas = 4000 µg (1 µg/Kg/min. = 1µgotas/min. = 1 ml/hora). En bomba de perfusión continua. Dosis diurética: 1 - 5 µg/Kg/min. Dosis Beta 1: 5 - 10 µg/Kg/min. Dosis alfa: > 10 µg/Kg/min. Comenzar con dosis diuréticas, incrementando la dosis en 1 - 2 µg/Kg/min. cada 10 minutos, según la respuesta clínica. Dobutamina.- 1 amp. = 20 ml = 250 mg de DOBUTREX®. Bomba de perfusión. Perfusión: 400 mg (32 ml) en 68 ml de suero glucosado o fisiológico (a un suero de 100 ml se le quitan 32 ml). 1 ml = 60 µgotas = 4000 µg (1 µg/Kg/min. = 1µgotas/min. = 1 ml/hora). Se inicia la perfusión a un ritmo de 1- 2 µg/Kg/min., con incrementos de la dosis en 1 - 2 µg/Kg/min. cada 10 minutos según la respuesta clínica hasta dosis de 10 - 20 µg/Kg/min. A diferencia de la Dopamina, presenta la ventaja de ser menos arritmógena y menos taquicardizante, mejorando asimismo la hipertensión pulmonar. El empleo combinado de dosis diuréticas de Dopamina con Dobutamina, disminuye los requerimientos de Dobutamina. (Si se usan ambos fármacos se inicia con dosis diuréticas de Dopamina, e idéntica dosis de Dobutamina aumentando, si es preciso, ambos fármacos en igual dosis). Noradrenalina, inhibidores de la fosfodiesterasa (Amrinona, Milrinona): En Shock cardiogénico refractario al tratamiento anterior (Uso en Hospitalización) c. Criterio intubación orotraqueal ó ventilación mecánica no invasiva con BIPAP: Igual EAP C. TRATAMIENTO DE INSUFICIENCIA CARDIACA MODERADA 1. MEDIDAS INICIALES a. Historia y examen físico dirigido, identificación a ser posible de la etiología de la IC, identificación de factores desencadenantes. b. Cama incorporada a >45º. c. Gasometría arterial. d. Oxigeno con O2 al 28% - 35 % en Ventimax intentando mantener una saturación de O > 90%. (ó O2 en gafas nasales a 2 – 3 litros/minuto). 2 Página 227
  • 228.
    INSUFICIENCIA CARDIACA Monitorizar el CO 2, sobre todo en pacientes con patología respiratoria ó ancianos, para evitar retenciones de carbónico. e. Registro de constantes: TA, temperatura, ritmo y frecuencia cardiaca. f. Canalizar vía venosa, obtener muestra para bioquímica (glucosa, creatinina, Na, K y CK), hemograma y coagulación. g. Monitorización continua ECG, ECG completo. h. Elemental de Orina e Iones. Control de diuresis. i. Rx de tórax. j. Peso del paciente 2. TRATAMIENTO FARMACOLÓGICO: a. Dieta hiposódica y reposo en cama. b. Diuréticos: 1. Furosemida (Seguril ®) 20 – 80 mg día (En pacientes que tomaban previamente diuréticos de asa y han empeorado clínicamente duplicar la dosis diaria que tomaban). En pacientes que tras el tratamiento de un EAP se estabilizan, se pautaran 60 – 80 mg/24 h. en 3 –4 dosis por vía i.v. Es eficaz la perfusión continua de Furosemida (previa dosis de carga). 2. Torasemida (Dilutol®, Isodiur®, Sutril®) 10 – 40 mg día. Si tomaban Furosemida y se cambia a Torasemida o viceversa, se produce una disminución del efecto del nuevo diurético, por lo que no deben realizarse estos cambios. 3. Tiazidas: Hidroclorotiazida (25-100 mg/día), Clortalidona (25-100 mg/día), Ameride (Tiazida más Amilorida), Metolazona (2.5-10 mg/día), son menos potentes que los diuréticos de asa. Se recomienda añadirlos cuando hay resistencia a los demás diuréticos (pueden provocar diuresis copiosas). 4. Espironolactona (Aldactone ®) en pacientes con dosis altas de diuréticos de asa de base, en reagudizaciones y sin hiperpotasemia, se puede asociar Espironolactona (25-50 mg/día) a los diuréticos de asa, con esta pauta se pueden añadir IECA. Hay que tener en cuenta que su efecto es tardío alcanzando su eficacia máxima a los 2-4 días. c. IECA: Usar los de vida corta. Están indicados en toda insuficiencia cardiaca sintomática ó no. Inicio con dosis bajas (Eje. Captopril (de elección) 6,25 – 12,5 mg/8 h., Enalapril 2,5 – 5 mg/12 horas). Si se están tomando previamente de forma correcta a dosis de mantenimiento (Captopril 25 – 50 mg/8 h., Enalapril 10 mg/12 horas) y no hay contraindicaciones se mantendrá el tratamiento. Si Página 228
  • 229.
    INSUFICIENCIA CARDIACA tos no tolerada, podremos utilizar los ARA II, de los que únicamente está aprobado en la IC el Losartan, a dosis de 50 mg/24 h (iniciar igualmente a dosis bajas) No están indicados normalmente con Creatinina ≥ 3 mg/dl, TAS < 90 mmHg, K > 5 mEq/l y están totalmente contraindicados en estenosis bilateral de la arteria renal y antecedentes de angioedema por IECA. No asociar IECA a diuréticos ahorradores de K, salvo con vigilancia estrecha de los niveles de K y de la función renal. En pacientes en tratamiento con IECA y diuréticos en IC moderada con hipotensión arterial, inicialmente se intenta reducir la dosis de diuréticos para controlar esta hipotensión arterial y se mantienen la dosis de IECA. En el tratamiento a largo plazo, pueden usarse los de vida media más larga (Lisinopril 2.5-20 mg/día), Ramipril 1.5-5 mg/12 horas, Trandolapril (0.5-4 mg/día), Quinapril 5-20 mg/12-24 horas) d. Suplementos de K: Con el uso de diurétic os de asa, si no asociamos diuréticos ahorradores de K y no hay hiperpotasemia, podríamos suplementar con ClK (20 – 60 mEq/día). Si no hay hipopotasemia se pueden hacer controles cada 12 – 24 h. y suplementar con ClK si la hay. En diuresis copiosas (>3 L) monitorizar el Potasio cada 12 horas. Suplementos de Magnesio: Sulfato de Magnesio (Sulmetin i.v.). e. Digital: Se mantendrá en pacientes que la toman previamente y en pacientes con Fibrilación Auricular con respuesta ventricular rápida (Ver tratamiento arritmias para pauta). Puede aportar un efecto beneficioso sintomático en los enfermos con IC en clase III y IV de NYHA debida a disfunción sistólica incluso en ritmo sinusal. f. Tratamiento de las arritmias: Igual que en EAP. g. Nitritos: Se pueden añadir al tratamiento triple (diuréticos, IECAS, digit al) si la respuesta no es adecuada, tanto si hay o no cardiopatía isquémica, (Eje. Mononitrato de Isosorbide 60 – 120 mg/día por vía oral o Nitroglicerina en parches 5 – 15 mg/24 h.). h. Profilaxis Enfermedad Tromboembólica: En pacientes que permanezcan sin moverse en cama pautar Heparinas de bajo peso molecular (Eje. Clexane ® 20 s.c./24 horas ó 40 en los de alto riesgo. i. Profilaxis ulcus péptico en situaciones clínicas de alto riesgo con Anti – H2 u Omeprazol. j. Tratamientos de los factores precipitantes: sobreinfecciones urinarias, pulmonares, medicamentos. D. TRATAMIENTO DE LA IC POR DISFUNCIÓN DIASTÓLICA Los fármacos a usar son los mismos que en la disfunción sistólica, si bien, con algunas peculiaridades: hay que evitar el uso de la digital; la dosis de diuréticos no deben Página 229
  • 230.
    INSUFICIENCIA CARDIACA producir excesivadiuresis; se pueden usar asimismo con prudencia los IECAS, Calcioantagonistas (que mejoran la relajación, sobre todo el Verapamil), Betabloqueantes y los nitratos. Es muy importante mantener el ritmo sinusal y una frecuencia cardiaca reducida para permitir un mayor llenado diastólico. VIII. CRITERIOS DE INGRESO DE LA IC 1. Insuficiencia cardiaca aguda de nueva aparición incluso en pacientes cardiópatas sin IC previa. 2. IC aguda de nueva aparición en pacientes con antecedentes de cirugía cardiaca. 3. Evidencia clínica ó electrocardiográfica de isquemia aguda. 4. Edema agudo de pulmón o distress respiratorio severo. 5. Enfermedad médica asociada severa (pe. Neumonía). 6. Anasarca de origen cardíaco. 7. Hipotensión sintomática ó síncope. 8. IC refractaria (bajo tratamiento y manejo adecuado). 9. Pacientes con IC previa que desarrollen insuficiencia cardiaca aguda y que presenten: arritmias no resueltas o que pudieran precisar marcapasos o estudio y control hospitalario, sospecha de disfunción de válvula protésica, no estabilización en situación funcional cercana a la basal tras 24 horas de estancia en el área de Urgencias. IX. CRITERIOS DE INGRESO EN UCI Ante situaciones críticas se solicitará ayuda a UCI, siendo el intensivista quien valore la ubicación y tratamientos más adecuados. Serán susceptibles, las siguientes condiciones 1. Infarto agudo de miocardio y angina inestable. 2. Bloqueo AV completo o bradiarritmias que precisen implantación de marcapasos. 3. Uso de drogas vasoactivas (Dopamina, Dobutamina). 4. Shock. 5. Pacientes que precisen datos hemodinámico para su manejo y monitorización cont inua. 6. Pacientes que precisen intubación orotraqueal o ventilación mecánica no invasiva (BIPAP). 7. Mala respuesta al tratamiento Página 230
  • 231.
    INSUFICIENCIA CARDIACA X. INGRESODEL PACIENTE EN PLANTA El tratamiento médico del paciente en Urgencias debe ir encaminado a la estabilización inicial, de la IC, antes de su traslado a la planta de Hospitalización. La diferencia entre disfunción sistólica y diastólica ó el diagnóstico d base sólo puede establecerse e mediante Ecografía cuya indicación queda a cargo de la Unidad de Cardiología. XII. ALTA HOSPITALARIA Si el paciente no requiere atención Hospitalaria ó precisa continuar estudio se remitirá a su cardiólogo de referencia, con indicación de las medidas realizadas y la orientación diagnóstica. Página 231
  • 233.
    ANGINA INESTABLE Capítulo 23 ANGINAINESTABLE Guirao R., Palacios F., Reyes F. y Torres C. INTRODUCCIÓN El dolor torácico es un síntoma de presentación frecuente en todos los niveles asistenciales, puede representar desde patologías banales como condritis, dolores de causa muscular, cuadros de somatización y crisis de ansiedad, hasta procesos que pueden poner en peligro de forma inmediata la vida de nuestros pacientes. Las características del dolor no siempre revelan la gravedad del cuadro clínico y nos hacen tomar posiciones, casi siempre justificadas, de alerta. La angina inestable debe ser abordada desde el contexto general del dolor torácico. Estabilizar al paciente Todo paciente que acude al Servicio de Urgencias con dolor torácico debe ser conducido de forma inmediata a un área de tratamiento. Se excluyen lógicamente aquellos que por edad, manifestaciones del propio paciente, traumatismo banal o cualquier otra obviedad, no esté indicado. Su ubicación dependerá fundamentalmente de la apreciación inicial del médico que recibe al paciente: “el primer vistazo”. Mal color, sudoración profusa, taquipnea, una expresión ansiosa, debe alertarnos siempre a un proceso potencialmente letal y es lo que consideramos como inestabilidad hemodinámica: ( TA (≤ 90 mmHg), situación respiratoria (disnea importante), estado mental (confuso, alterado) y circulación periférica (vasoconstricción, diaforesis) El primer paso debe ir dirigido a la estabilización inmediata con Oxígeno, Monitorización Cardiaca y Línea Intravenosa (por este orden). El siguiente paso será la realización de un ECG completo y la solicitud de analítica correspondiente. Durante todo el proceso de asistencia hemos de tener en cuenta aquellos procesos que pueden poner en peligro la vida del paciente, fundamentalmente: 1. Infarto de Miocardio 2. Angina I estable/IAM n o Q 3. Neumotórax 4. Disección aórtica 5. n Embolismo pulmonar 6 . Taponamiento cardiaco 7. Mediastinitis (Post-Quirúrgicos). Indudablemente no son las entidades clínicas más frecuentes pero un alto grado de sospecha es fundamental para su diagnóstico. En el proceso inicial de evaluación y hasta que no obtengamos el diagnóstico definitivo (angina inestable, IAM no Q, IAM) denominaremos el cuadro como Síndrome Coronario Agudo. Página 233
  • 234.
    ANGINA INESTABLE FISIOPATOLOGÍA Hoy endía se considera que los síndromes coronarios agudos (angina inestable, infarto de miocardio) presentan un mecanismo fisiopatológico común. Sus principales determinantes son la ruptura de una placa aterosclerótica, la agregación plaquetaria, la formación del trombo intracoronario y el vasoespasmo. La principal variable que explica las diferentes presentaciones clínicas es la extensión y severidad del trombo oclusivo, dando lugar a angina inestable, infarto no Q o infarto con onda Q. La isquemia coronaria aguda es un proceso dinámico siendo posible la evolución tanto en sentido progresivo (Infarto, arrit mias, insuficiencia cardiaca, muerte) como en el de regresión (estabilización, desaparición del dolor). Hay que tener en cuenta que la isquemia, mediante diferentes mecanismos, es capaz de disminuir el umbral para el desarrollo de arritmias potencialmente letales, siendo frecuentes como primera manifestación de las crisis. En la angina estable, el mecanismo suele ser diferente, correspondiendo generalmente a estenosis fijas y que se hacen sintomáticas sólo cuando aumenta la demanda, como sucede con el ejercicio. CLÍNICA Y DIAGNOSTICO Historia clínica En el diagnóstico de la angina sigue siendo fundamental la anamnesis, mientras que la exploración física queda en un segundo plano. Es un tipo de dolor de carácter visceral con unas características diferenciales que hay que establecer partiendo de una detallada descripción. Características cualitativas: Se describe como dolor opresivo, constrictivo o como peso o quemazón, casi nunca como punzante. El dolor es continuo, no pulsátil, de aparición y desaparición gradual y no se modifica con los movimientos. Localización e irradiación: El malestar se origina típicamente en la región esternal, suele irradiar hacia el pectoral izquierdo o hacia ambos lados del tórax, a los hombros, codos o muñecas, a la mandíbula, a la región interescapular o cervical baja. Se suele describir más con la palma que con la punta del dedo y como una banda. Intensidad: Es difícil de valorar aunque se podría intentar cuantificar con una escala numérica. Número, duración y periodicidad de crisis: Es importante precisar el n umero de crisis diarias que presenta o ha presentado, la cantidad de nitroglicerina que requiere al día (podemos fijar la situación basal), si presenta aumento de número de crisis, si el dolor ha sido continuo o intermitente, si disminuye la intensidad del dolor en ocasiones ¿queda alguna molestia, dónde y cómo es la molestia?. La angina producida por el ejercicio suele mejorar en 1 – 10 minutos tras cesar el ejercicio. La angina Página 234
  • 235.
    ANGINA INESTABLE desencadenada enreposo es de mayor intensidad y suele durar 20 minutos o más. Es obligado recoger la hora en que ha presentado el últ imo dolor y que nos sirve de índice para evaluar los marcadores de daño miocárdico. Factores agravantes, contexto y factores atenuantes: Momento del día o de la noche, si estaba durmiendo, en reposo o con esfuerzo, si fue con esfuerzo el grado de esfuerzo, postprandial, situación emocional en el trabajo o casa, qué hizo para calmar el dolor (reposo, nitroglicerina (NTG)), si el dolor desapareció o calmó. La angina típica se alivia con el reposo o la NTG. El dolor suele calmar en 5 – 10 minutos, de lo contrario representaría una isquemia severa que suele acompañarse de alteraciones en ECG. Síntomas asociados: En ocasiones se acompaña de sensación disneica, sudoración, debilidad, nauseas o mareo. Factores de riesgo: Tabaquismo, diabetes, dislipemia antecedentes familiares de enfermedades cardiovasculares, edad, sexo (mas frecuente en hombres > 30 años y mujeres > 40 años). Antecedentes personales de cardiopatía isquémica, clínica de angor o enfermedad cardiovascular. Tratamiento ambulatorio previo. El paciente tipo presentará al menos cuatro de las cinco siguientes características: localización retro o subesternal; molestia constrictiva o de pesadez; irradiación a los hombros, codos o muñecas; aumento con esfuerzo y calma con reposo o NTG; dolor incluso a nivel de epigastrio asociado con disnea o sudoración. Ocasionalmente puede presentarse como un equivalente anginoso sin dolor (disnea, arritmias, síncope) o con características atípicas, fundamentalmente en diabéticos. No sugieren angina, los dolores o molestias a nivel abdominal medio o bajo (del ombligo para abajo) o que se irradien a las extremidades inferiores. Tampoco cuando se localiza a punta de dedo, se reproduce con los movimientos o la palpación de la caja torácica, aquel que dura varias horas ó los de escasos segundos de duración. Puede ayudar, la respuesta a la NTG, sin olvidar nunca que otras patologías como la esofágica, biliar, efecto placebo, pueden aliviarse. La respuesta esperada aparece en pocos minutos. Diagnóstico Diferencial del Dolor Torácico Prolongado Infarto Agudo de Miocardio. Disección Aórtica. Pericarditis. Angina atípica asociada a M. Hipertrófica/Estenosis Aórtica. Enfermedades esofágicas u otras enfermedades gastrointestinales superiores o del tracto biliar. Enfermedades Pulmonares. Neumotórax. TEP con ó sin infarto pulmonar. Pleuritis: infecciosa, maligna, sistémicas. Síndrome de Hiperventilación. De la pared torácica: neuropáticas, osteomusculares. Psicógenos. Página 235
  • 236.
    ANGINA INESTABLE Desencadenantes dela crisis de isquemia miocárdica A continuación trataremos de identificar cualquier padecimiento claramente identificado fuera del lecho vascular coronario que intensifique la isquemia al miocardio, como: anemia, infección, fiebre, hipotensión, hipertensión, taquiarritmia, bradiarritmia, tirotoxicosis o hipoxemia secundaria a insuficiencia respiratoria. En este caso la denominaremos angina secundaria (no utilizar el termino de angina hemodinámica). Los pacientes en los que los síntomas se controlan tras tratar los desencadenantes, no se consideran como angina inestable. Exploración física. Debe ir dirigida fundamentalmente a explorar los signos vitales y el sistema cardiocirculatorio, descartando diagnósticos alternativos al del angor. La exploración puede ser totalmente normal en la isquemia miocárdica. En la exploración cardiopulmonar la presencia de 3º ruido puede significar fracaso cardiaco izquierdo, un soplo sistólico puede orientar a insuficiencia mitral y los crepitantes pulmonares traducirían la existencia de insuficiencia cardiaca. Electrocardiograma (ECG) La finalidad principal del ECG es detectar los síndromes isquémicos agudos en los pacientes sintomáticos. Nunca interpretarlos fuera del contexto clínico del paciente. Registrarlo en el momento del dolor: un solo trazado no es suficiente en muchas ocasiones. Un ECG normal incluso con dolor puede ser muy diferente a los pocos minutos. Repetirlo de forma sistemática con las derivaciones colocadas en la misma posición. Los trazados anormales preexistentes pueden añadir nuevas dificultades. Es de gran ayuda disponer de ECG previos. Se sabe que los ECG pueden no detectar pequeñas áreas de isquemia o necrosis. El ECG es muy útil para predecir los pacientes de alto riesgo frente a los de bajo riesgo. Las principales variables a tener en cuenta son: 1.- La presencia o ausencia de alteraciones en el registro basal fuera del dolor. 2.- La aparición o no de alteraciones durante el dolor: a) el ascenso o descenso de ST, incluyendo severidad (mm de desplazamiento) y extensión de los cambios (territorio afectado). b) Aparición de trastornos de conducción. 3.- La persistencia de los cambios posdolor. Una vez obtenido el ECG, consideraremos: 1. Con elevación del ST: Infarto Agudo de Miocardio. 2. Sin elevación del ST: Angina Inestable o Infarto No Q. Son los marcadores de daño miocárdico los que nos indicarán a posteriori el diagnóstico. Analítica. Marcadores de daño miocárdico Se harán determinaciones de CK y CK-MB, CK-MB Masa y Troponina T ó I al menos en dos ocasiones, una de ellas después de 6-8 horas del inicio de los síntomas (no a las 8 horas de ver al paciente). La prueba más sensible para establecer la presencia de daño Página 236
  • 237.
    ANGINA INESTABLE miocárdico esla Troponina. La más precoz la Mioglobina aunque a costa de falsos positivos. Además de los marcadores de daño miocárdico se determinará bioquímica (glucosa, creatinina, Na, K); hemograma y coagulación. Rx de tórax Suele ser normal, salvo en los casos de insuficiencia cardiaca izquierda. Se trasladará a radiología solamente a los pacientes ya estabilizados clínica y hemodinámicamente. ESQUEMA DE ACTUACIÓN Paciente con dolor torácico compatible con isquemia * En diez minutos: - Evaluación inicial. - ECG de 12 derivaciones. - Establecer acceso IV. - Monitorización continua ECG. - Determinaciones analíticas. - Aspirina 160-325 masticadas. * Actitud diagnóstica / terapéutica basada en ECG - ECG normal ó no diagnóstico (período de 12 horas) Continuar evaluación / monitorización. Marcadores de daño miocárdico seriados. ECG seriados. Considerar diagnósticos alternativos. Considerar (si disponibles) otras evaluaciones no invasivas. No evidencia de isquemia/IAM.......Alta (Especialista de Área). IAM ó isquemia...............................Ingreso. - ECG sugestivo de isquemia (inversión onda T, depresión ST) Tratamiento anti-isquémico. Analgesia. - ECG con elevación del ST ó Bloqueo de Rama no previo (nuevo) Valorar: Susceptibilidad para reperfusión. Contraindicaciones para trombolisis. Iniciar trombolisis (ideal antes de los 30 minutos de la llegada. Angioplastia (si disponible) (90 ± 30 min.) Página 237
  • 238.
    ANGINA INESTABLE PROBABILIDAD DEENFERMEDAD CORONARIA Los principales factores de la historia inicial y examen físico relacionado con la posibilidad de que el paciente tenga una cardiopatía isquémica son: - Edad. - Sexo. - Descripción de la Angina. - Historia previa de CI. - Número de factores de riego : DM, tabaco, dislipemia, HTA PROBABILIDAD ALTA - Historia previa de cardiopatía isquémica (CI). - Angina típica en hombre > 60 años o mujer > 70 años. - Cambios hemodinámicos o en el ECG durante el dolor. - Angina variante. - Elevación o depresión del ST > 1 mm. - Marcada depresión simétrica de la onda T en varias derivaciones. PROBABILIDAD INTERMEDIA - Angina típica en hombre < 60 años o mujer < 70 años. - Angina atípica en hombre > 60 años o mujer > 70 años. - Dolor torácico no anginoso y diabetes (sobre todo en varones) o dos o tres factores de riesgo. - Enfermedad vascular extracardiaca (ictus, arteriopatía). - Depresión del ST < de 1 mm ó la inversión de la T > de 1 mm en derivaciones con R dominante. PROBABILIDAD BAJA - Dolor atípico. - Un factor de riesgo (diferente a la diabetes en el varón o Historia familiar de CI). - Aplanamiento o inversión de la T < 1 mm. - ECG normal. Los factores de riesgo en el paciente con sospecha de angina inestable son menos importantes que los síntomas y el ECG; su presencia o ausencia no deben usarse para tomar decisiones respecto al manejo de estos pacientes. Página 238
  • 239.
    ANGINA INESTABLE ESTRATIFICACIÓN DELRIESGO 1. Riesgo Alto (probabilidad de IAM, angina refractaria ó muerte en 30 días > 5%): Crisis acompañadas de inestabilidad hemodinámica (hipotensión, fallo de bomba, disfunción Mitral), arritmias, elevación del ST durante las crisis ó con alteraciones marcadas del ST(depresión) ó tras IAM. 2. Riesgo Bajo: cuando no existe ninguna de las circunstancias anteriores, se considera baja probabilidad de eventos isquémicos. 3. Modificadores de Riesgo: aumenta el riesgo la existencia de alguna de las siguientes circunstancias: antecedentes de IAM y/o disfunción VI, antecedentes de cirugía coronaria, enfermedad vascular periférica, CK-MB elevada, Troponina T ó I elevada Recomendaciones de Ingreso: - Pacientes con Angina Inestable y determinantes de alto riesgo y modificadores de riesgo deben ingresar en un área dotada de monitorización ECG. - Pacientes con determinantes de riesgo alto y modificadores de riesgo también deben ingresar en un área con monitorización ECG continua. Esto es particularmente necesario si la clínica incluye signos de compromiso hemodinámico. En el resto de los pacientes de este grupo, si las circunstancias del hospital hacen imposible su ingreso en la zona adecuada, se ingresará en área de hospitalización. - Pacientes con angina inestable con determinantes de riesgo bajo pero con algún modificador de riesgo podrán ingresar en planta para confirmación diagnóstica y/o inicio de tratamiento. - Los pacientes con bajo riesgo y sin modificadores de riesgo pueden ser controlados de forma ambulatoria. Para ello deberán haber transcurrido al menos 12 horas desde el último episodio agudo y haber realizado evaluaciones del ECG y enzimáticas (CK, Troponinas) repetidas más allá de 8 horas tras los síntomas. FORMAS DE PRESENTACIÓN DE LA ANGINA INESTABLE - Angina de reposo de menos de 1 semana de evolución. - Angina de inicio reciente de clase III o IV de la Clasificación de la Canadian Cardiovascular Society (CCSC) de menos de 2 meses de evolución. - Angina progresiva hasta llegar a una clase III o IV de la CSC. - Angina variante. - Infarto de miocardio sin onda Q. - Angina postinfarto de miocardio (> 24 horas y < 1 mes desde el IAM). Página 239
  • 240.
    ANGINA INESTABLE CLASIFICACIÓN DELA ANGINA INESTABLE La definición de Angina inestable (AI) y su tipo es útil realizarla siguiendo los crit erios de la CLASIFICACIÓN DE BRAUNWALD. SEGÚN LA FORMA DE PRESENTACIÓN: - Clase I: ANGINA INESTABLE DE INICIO GRAVE, ANGINA ACELERADA O PROGRESIVA. Pacientes con angina menor de dos meses de antigüedad, de mas de 20 minutos de duración y/ o que se presenta tres o más veces al día, o angina más frecuentemente desencadenada por ejercicio menos intenso (clase III o IV de la Canadian Cardiovascular Society). Sin dolor en reposo en los últimos dos meses. - Clase II: ANGINA EN REPOSO SUBAGUDA. Pacientes con uno o más episodios de angina en reposo durante el mes previo pero no en las últimas 48 horas - Clase III: ANGINA EN REPOSO AGUDA. Pacientes con uno o más episodios de angina en reposo durante las últimas 48 horas SEGÚN LAS CIRCUNSTANCIAS CLÍNICAS EN QUE SE PRODUCE LA ANGINA: - Clase A: INESTABLE SECUNDARIA. Aquella angina que se produce coincidiendo con cualquier proceso que intensifique la isquemia miocárdica; por ejemplo: anemia, infección, fiebre, hipotensión, taquiarritmia, tirotoxicosis, hipoxemia secundaria a insuficiencia respiratoria. - Clase B: INESTABLE PRIMARIA. Donde no se detecta, o no hay, claro factor desencadenante. - Clase C: INESTABLE POSTINFARTO. En las dos primeras semanas después de un infarto agudo de miocardio comprobado, excluyendo las primeras 24 horas de evolución SEGÚN LA INTENSIDAD DEL TRATAMIENTO: 1. Sin tratamiento o con tratamiento leve . 2. Aparece con tratamiento estándar para angina crónica estable (dosis convencionales de bloqueadores beta por vía oral, nitratos y calcioantagonistas). 3. Se presenta a pesar de dosis máximas toleradas de las tres categorías de tratamiento por vía oral, incluso nitroglicerina intravenosa. Página 240
  • 241.
    ANGINA INESTABLE SEGÚN LASALTERACIONES DEL ECG: 1. Con alteraciones nuevas. 2. Sin alteraciones. 3. Con alteraciones previas. Hay que tener en cuenta que el diagnostico de angina inestable o IAM no Q en muchas ocasiones es retrospectivo (enzimas seriadas). A diferencia de la angina variante ó de Prinzmetal, debida a un espasmo coronario o aumento de tono, acompañado de elevación de ST y post erior normalización, que siempre hay que considerarla angina inestable, El Síndrome X o enfermedad de pequeño vaso en la que la clínica de angina se acompaña de isquemia (depresión de ST) en la Prueba de Esfuerzo y ausencia de lesiones coronarias en la coronariografía, tiene mejor pronostico una vez diagnosticado y en principio no serían candidatos a ingreso. ANGINA ESTABLE: Dolor torácico anginoso típico, desencadenado con el esfuerzo ó las emociones, cese de los síntomas con el reposo (Grado I y II de la CCS) ó nitroglicerina y sin cambios en los dos meses previos. ANGINA DE ESFUERZO: CLASIFICA CIÓN DE LA CANADIAN CARDIOVASCULAR SOCIETY LIMITACIÓN CLASE ACTIVIDAD QUE PROVOCA ANGOR ACTIVIDAD HABITUAL I Grandes esfuerzos Ninguna II Andar (>200 m) o subir escaleras de forma Ligera rápida, después de la comida, con frío o viento. III Andar una manzana (< 200 m), subir un piso. Moderada IV Esfuerzos mínimos. Reposo Severa Página 241
  • 242.
    ANGINA INESTABLE TRATAMIENTO Existen dosestrategias aceptadas de tratamiento: la invasiva precoz (coronariografía de entrada ó a las 12-24 horas) y la conservadora: tras 48 horas sin dolor prueba de estrés y coronariografía si datos de alto riesgo ó si hay recurrencia del dolor, signos de ICC ó arritmias. Ante un paciente con clínica sugestiva de angor inestable/IAM no Q se realizaran las siguientes actuaciones iniciales: 1. Recepción rápida del paciente. 2. ECG. 3. Clasificación clínica y estratificación del riesgo tras la historia clínica y la exploración. 4. Identificar la existencia de factores desencadenantes y tratarlos si los hay. 5. Se encama al paciente y se coloca una vía venosa, se le realiza analítica con marcadores de daño miocárdico, bioquímica (glucosa, creatinina, Na, K, urea), hemograma y coagulación. 6. El paciente se ubicará en una consulta, observación o sala de paradas, según su situación clínica; siempre vigilado por personal sanitario. 7. Reposo absoluto en cama 8. El traslado a la Unidad de Cuidados Intensivos se hará siempre con monitorización y desfibrilador disponible. ACTITUD Y TRATAMIENTO DE LA ANGINA INESTABLE / INFARTO NO Q Tratamiento optimo de la angina inestable Se considera que el paciente responde al tratamiento médico de forma adecuada, cuando cesa el cuadro anginoso, no aparece dolor en reposo y se estabiliza la presentación clínica; así pues el objetivo del tratamiento médico es triple: 1. Identificar la existencia de factores desencadenantes y tratarlos, si los hay. 2. Instaurar tratamiento óptimo. 3. Identificar los pacientes de alto riesgo para ubicarlos en el lugar más adecuado disponible. El tratamiento médico estándar de la angina inestable son los betabloqueantes, nitritos, antiagregantes y antitrombóticos. Página 242
  • 243.
    ANGINA INESTABLE Pauta deactuación 1. Actuaciones iniciales. 2. Monitorización continua de ECG, TA y pulsioximetría. Desfibrilador cercano. TRATAMIENTO ESTÁNDAR a. Suplemento de oxígeno (O 2): Está indicado durante la crisis anginosa y también se administrará en presencia de signos de congestión pulmonar o sí la saturación de O 2 es inferior al 90%. Se recomienda la administración rutinaria de O2 durante las primeras 2-3 horas de un IAM no Q. b. Si los síntomas de isquemia están presentes Nitroglicerina (NTG) sublingual : La primera dosis, de 0.8 mg (2 pulsaciones de SOLINITRINA®, "spray"), esta dosis puede repetirse cada 5 minutos, hasta tres veces siempre que la tensión arterial sistólica sea superior a 90 mmHg. c. Si persiste el dolor: Betabloqueantes IV y/o perfusión i.v. de nitroglicerina: La perfusión de nitroglicerina se usará fundamentalmente cuando haya dolor, angina recurrente y/o signos de insuficiencia cardiaca izquierda. La NTG IV. se utiliza diluyendo 1 amp. de SOLINITRINA FUERTE® (50 mg en 10 cc) diluida en 240 cc. de suero glucosado al 5% en frasco de cristal y con sistema para perfusión especial: 1 cc. de la solución contiene 200 microgramos. En bomba de perfusión: 1 cc/hora = 1 µgota/minuto = 3,3 µgramos/minuto. El tratamiento debe iniciarse en bomba de perfusión a un ritmo de 10 microgramos por minuto (3 cc/ hora), incrementándose la dosis, si es preciso, para controlar los episodios de isquemia, cada 5- 10 minutos en 6 microgramos por minuto ( 2 cc / hora), teniendo que mantener una TAS igual o superior a 90 mmHg. Como máximo, debe utilizarse una dosis de 200 microgramos por minuto. Si es preciso, la perfusión de NTG se mantiene durante 24 horas salvo en caso de persistencia de los episodios isquémicos. La tolerancia a la NTG se produce rápidamente, por lo que pasadas las primeras 24 horas de perfusión, si continúa estando indicado, se considerarán los regímenes interrumpidos o un incremento progresivo de la dosis según necesidades. El cese de la perfusión con nitroglicerina se hará de forma progresiva, evitándose su interrupción brusca a menos que aparezca hipotensión arterial grave, iniciando Nitratos por vía oral ó parches antes de retirar la perfusión. d. Si persiste el dolor podrá administrarse analgesia narcótica por vía i.v. Se diluye una ampolla de morfina (analgésico de elección en el IAM) de 10 mg. (1 cc.) en 9 cc. de suero fisiológico (1 cc = 1 mg. de morfina) y se administra en dosis de 2.5 - Página 243
  • 244.
    ANGINA INESTABLE 3 mg. ( 1 mg/min.). La dosis puede repetirse cada 5-10 minutos hasta que se consiga la adecuada analgesia. No se deben administrar dosis iniciales mayores, fundamentalmente en pacientes ancianos o con OCFA. La meperidina (Dolantina ® Amp 100 mg /2 ml) se diferencia de la morfina por su menor potencia analgésica y por su efecto vagolítico, que se refleja en un incremento de la frecuencia sinusal y en una aceleración de la conducción nodal (esto último puede producir un incremento peligroso de la frecuencia ventricular en situaciones de fibrilación o flutter auricular). Pueda indicarse en presencia de hipotensión, bradicardia sinusal, defectos de la conducción aurículo-ventricular o enfermedad respiratoria grave. Se administra por vía i.v. lenta a dosis de 25 - 50 mg (Se diluye una amp. de Dolantina, 2 cc = 100 mg, en 8 cc de suero fisiológico, cada cc de la dilución son 10 mg de meperidina), esta dosis se repite cada 5-10 minutos hasta el control de- finitivo del dolor. La Naloxona contrarresta el efecto depresor respiratorio de los opiáceos en caso de que esta situación se produzca. En caso de aparecer náuseas y/o vómitos tras la administración de opiáceos, puede administrarse una dosis de 10 - 20 mg. de metoclopramida (Primperán ® amp. de 10 mg), por vía i.v., estando justificado iniciar su administración simultáneamente para minimizar este efecto. e. Antiagregantes: Todo paciente con angina inestable recibirá una dosis de AAS: 324 mg. (80- 325 mg.)/24 h. v.o. (administrarla de forma precoz y masticada). Si hay alergia o hipersensibilidad al fármaco, intolerancia gastrointestinal o alto riesgo de sangrado sustituir por Ticlopidina (Tiklid®) 250 mg/12 hr. v.o., Clopidogrel (Plavix®, Iscover®) 75 mg/24 horas o Triflusal (Disgren®) 300 mg/8 horas. Bloqueantes de los receptores de la glicoproteína plaquetaria IIb-IIIa. En general están indicados en pacientes de alto riesgo de complicaciones y bajo riesgo de hemorragia. Su uso debe reservarse al área de Hospitalización. Tanto el Eptifibatide (Intergrelin®) como el Tirofiban (Agrastat®), ha sido aprobado su uso en la angina inestable / Infarto no Q añadidos a la heparina y al AAS. (Indicación IIa) Dosis: Tirofiban 0,4 µg/Kg/min durante 30 minutos continuando con infusión i.v. de 0,1µg/minuto durante 48 horas. Eptifibatide un bolo de 180µg/Kg y continuando con infusión i.v. de 1.3 µg/min durante 72 hr. f. Antitrombóticos: 1) Heparinas de bajo peso molecular (HBPM) Enoxaparina (Clexane®): 1 mg/Kg/ 12 hr. s.c. Dalteparina (Fragmin®): 120 U/Kg/12 hr. s.c. Nadroparina (Fraxiparina ®): 214 U/Kg/12 hr. s.c. Página 244
  • 245.
    ANGINA INESTABLE 2) Heparina no fraccionada Primera dosis de 80 U/Kg i.v. en bolo (Aproximadamente 5000 U). A continuación 15 U/Kg/hr. i.v. (aprox. 25 - 30.000 U) en perfusión continua diluidas en 500 cc de suero glucosado al 5% al ritmo de 21 ml/hr. Se ajusta el ritmo de perfusión según controles de APTT (entre 1,5 y 2 veces el control) durante al menos 48 hr. Cuando se utiliza concomitantemente heparina no fraccionada y NTG i.v. suelen requerirse dosis mayores de heparina, y al suspender la perfusión de NTG se puede producir un brusco incremento de la anticoagulación por lo que hay que seguir controles estrictos. g. Betabloqueantes: Los fármacos betabloqueantes i.v. (pacientes con alto riesgo) o v.o. (pacientes con riesgo intermedio o bajo), serían una elección inicial para el tratamiento de la angina inestable en ausencia de contraindicaciones. La elección de un fármaco determinado no es tan importante como el asegurar que los candidatos adecuados reciben dicho tratamiento. Si existen dudas sobre la intolerancia del paciente debido a enfermedad pulmonar previa, sobre todo asma, disfunción ventricular zquierda, o riesgo de hipotensión o bradicardia severa, la i elección inicial debería inclinarse por un fármaco de vida media corta, como el propranolol o el metoprolol; o el esmolol, fármaco de vida media ultracorta. La existencia de sibilantes leves o de antecedentes de limit ación crónica del flujo aéreo debe sugerir probar un fármaco de vida media corta a dosis bajas. Contraindicaciones: Segmento PR > 0,24 s. Bloqueo auriculoventricular 2º y 3º grados. Frecuencia cardiaca menor de 60 latidos por minuto. Presión arterial menor de 90 mmHg. Shock. Insuficiencia cardiaca. Hiperreactividad bronquial importante. Arteriopatía periférica. Tratamiento con Amiodarona (Bradicardias severas). Dosis: DE ACCIÓN CORTA: Esmolol (Brevicor®) Dosis inicial de 0,1 mg/Kg/min. i.v. Incrementos de 0,05 mg/Kg cada 10-15 min. según la presión arterial hasta conseguir la respuesta terapéutica deseada, limitando los síntomas, o si se ha llegado a una dosis de 0,20 mg/Kg min. Se puede administrar una dosis de carga de 0,5 mg/Kg mediante administración IV lenta (entre 2 y 5 minutos) para un inicio más rápido de su acción. Propranolol (Sumial®) 0.5 mg a 1 mg i.v. lento, pudiendo repetirse cada 5 minutos. Continuar a la hora o dos horas con 40 a 80 mg por vía oral cada 6 u 8 horas. Metoprolol (Lopresor®) 2,5 -5 mg i.v. lenta (de 1 a 2 minutos). Repetirla cada 5 minutos hasta una dosis total de 15 mg (Si se desea una pauta muy conservadora, Página 245
  • 246.
    ANGINA INESTABLE se pueden reducir las dosis iniciales a 1 ó 2 mg). 1 ó 2 horas después, seguir con 25 mg por vía oral cada 6 horas. DE ACCIÓN LARGA: Atenolol (Tenormin®) Dosis de 5 mg IV lento. 5 minutos después se puede administrar una segunda dosis de 5 mg y posteriormente entre 50 y 100 mg al día por vía oral iniciándose 1 ó 2 horas después de las dosis IV. Puede administrarse por vía venosa continua (50 mg en 500 ml SG 5% cada 24 horas). Bisoprolol (Euradal®, Emconcor®) (No hay presentación IV): 5 – 10 mg/12 h. v.o. Carvedilol (Coropres®)(No hay presentación IV): 25 mg/12 hr. v.o. La dosis de mantenimiento es aquella que consigue una frecuencia cardiaca entre 50-60 s.p.m. y sin que aparezcan efectos secundarios (principalmente hipotensión arterial, insuficiencia cardiaca y broncoespasmo). Lo ideal es conseguir un doble producto (frecuencia cardiaca multiplicado por TA sistólica) alrededor de 7.000. h. Calcioantagonistas: Los antagonistas del calcio son los fármacos de elección en la Angina Variante de Prinzmetal y añadidos a los betabloqueantes si la respuesta es insuficiente y persiste la angina (añadir a los betabloqueantes dihidropiridinas). El nifedipino de liberación rápida sólo debe usarse si el paciente ha iniciado tratamiento con betabloqueantes y si no, está contraindicada. Las formulaciones de liberación retardada pueden ser utilizadas. El diltiazem y el verapamil son alternativas terapéuticas para el tratamiento sintomático en presencia de contraindicaciones a los betabloqueantes , en ausencia de disfunción ventricular y trastornos graves de la conducción. Todos los calcioantagonistas son en mayor o menor medida depresores de la función miocárdica. El uso de amlodipino puede ser una alternativa en pacientes con disfunción sistólica (aunque faltan ensayos dirigidos a este fin). i. Eliminar cualquier situación de estrés emocional o poner sedación leve con fármacos ansiolíticos. j. Los trombolíticos no están indicados en la angina inestable. Página 246
  • 247.
    INFARTO AGUDO DEMIOCARDIO Capítulo 24 INFARTO AGUDO DE MIOCARDIO. Guirao R., Palacios F., Torres C. 1. CRITERIOS DIAGNÓSTICOS El diagnóstico del Infarto agudo de miocardio (IAM) se basa en la clínica, datos electrocardiográficos y el movimiento enzimático. A. CLÍNICA El síntoma crucial es el dolor de características anginosas. Se diferencia del angor por su mayor duración (superior a los 20 minutos), intensidad y falta de respuesta a los nitritos o al reposo. La localización es habitualmente esternal y de carácter opresivo, a menudo irradiado a brazo izquierdo. En ocasiones, se irradia o localiza de forma aislada en mandíbula, epigastrio y con menos frecuencia en brazo derecho. La irradiación transfixiante a espalda es menos frecuente, y su presencia obliga siempre a descartar el aneurisma disecante de aorta. A menudo se acompaña de sudación profusa, palidez, mareo y disnea. B. DATOS ELECTROCARDIOGRÁFICOS Isquemia subendocárdica: Onda T positiva, alta, simétrica y picuda. Isquemia subepicárdica: Onda T negativa, simétrica y picuda. Lesión subendocárdica: ST descendido más de 1 mm Lesión Subepicárdica: ST elevado mas de 1 mm Onda Q de necrosis miocárdica: Q > 0.04 sg. Q en DI > 10% de R siguiente (> 0,1 mV) Q en DIII y aVF > 50% de R siguiente Q en aVL > 50% de R siguiente Q en V1, V2, V3, V4, V5, V6 >0,3 mV ó Q > 25 % de R siguiente Página 247
  • 248.
    INFARTO AGUDO DEMIOCARDIO Evolución electrocardiográfica aproximada del IAM transmural Hiperagudo 1 – 2 h. Ascenso del ST (> 1 mm) y de la onda T. Agudo 4 h. - 48 h. Puede haber onda Q, Ascenso de ST y T (+) ó ( -). Subagudo 3 – 4 días Onda Q, Ascenso o no de ST y T (-). Crónico Onda Q, ST en línea de base y T (+) o isoeléctrica. En IAM no transmurales (IAM no-Q) los cambios en ECG pueden ser solamente descenso de ST de > 1 mm con T (-) o no, o bien exclusivamente una onda T (-). LOCALIZACIÓN DEL INFARTO AGUDO DE MIOCARDIO Septal V1, V2 y a veces V3 Anterior V3, V4 Lateral V5, V6, aVL, DI Anterior extenso V1, V2, V3, V4, V5, V6, aVL, DI Inferior DII, DIII, aVF Posterior R alta y ancha en V1 Existen problemas para el diagnóstico en los pacientes con IAM y BRIHH, infartos previos y alteraciones de la repolarización. Estas situaciones, pueden hacer imposible el diagnóstico de IAM mediante el ECG. Por este motivo, la clínica debe apoyarse en determinaciones seriadas de CK y CK-MB. En los pacientes con IAM, la onda Q aparece entre 1-48 horas (IAM por oclusión trombótica de las arterias coronarias). Los IAM-no Q, cursan con descenso del ST y, generalmente, precisarán para el diagnóstico determinaciones seriadas de CK y CK-MB. En ocasiones, existe clínica sugestiva de infarto y movimiento enzimático sin alteraciones en el ECG (IAM de localización indeterminada). C. CK.- Las cifras de CK que sugieren lesión del miocardio son las que superan el rango normal de nuestro laboratorio, con CK-MB superior al 6% de la CK total. 2. ACTITUD GENERAL EN EL AREA DE URGENCIAS Si un paciente, a su llegada al Área de Urgencias, tiene una historia clínica sugestiva y cambios en el ECG compatibles con IAM, no se precisará confirmación enzimática para la realización de un manejo como IAM. La actuación médica en el Área de Urgencias, está condicionada por las siguientes razones: 1. Arritmias.- Se trata de pacientes expuestos a arritmias letales súbitas. El 80% de las arritmias se presentan en las primeras 24 horas. La fibrilación ventricular (FV), tiene su máxima incidencia en las primeras 6 horas. Se produce BRHH en un 5% de los casos y bloqueos auriculoventriculares (BAV) en el 10%. Página 248
  • 249.
    INFARTO AGUDO DEMIOCARDIO 2. Insuficiencia cardiaca y shock.- Representan la primera causa de muerte en el IAM. 3. Rotura cardiaca.- Representa la segunda causa de muerte en el IAM. 4. El 80% de los IAM se producen por obstrucción trombótica de alguna arteria coronaria, por lo que los pacientes se podrían beneficiar de tratamiento trombolítico precoz. 3. CONDUCTA INICIAL A. Ante la presencia de un paciente con clínica sugestiva de IAM, se encama al paciente procediendo a realizar un ECG en 12 derivaciones, canalización de una vía venosa y extracción de sangre para analítica (hemograma completo, estudio de coagulación, glucemia, creatinina, Na, K, CK y CK-MB), no deben realizarse punciones arteriales para gasometría. Debe iniciarse oxigenoterapia. El paciente debería ser monitorizado en tiempo real mediante un sistema que disponga de desfibrilador, y debe existir un equipo de reanimación cardiopulmonar avanzada (RCP-A) dispuesto. Se evit arán las inyecciones intramusculares. B. Anamnesis.- Mientras se practica todo lo anterior, debe realizarse una anamnesis orientada hacia los siguientes objetivos: - Establecer el diagnóstico clínico: Tipo de dolor e irradiación, circunstancias desencadenantes (esfuerzo/reposo), tiempo de evolución, duración del dolor (el dolor ha sido continuo o intermitente, si disminuye la intensidad del dolor en ocasiones ¿queda alguna molestia, dónde y c ómo es la molestia?) y clínica acompañante (cortejo vegetativo, mareo, disnea, perdida de conciencia). - Investigar antecedentes conocidos de cardiopatía isquémica y otras enfermedades relevantes. - Tratamiento ambulatorio actual. - Factores de riesgo coronario (tabaco, HTA, diabetes, hiperlipemias). - Preguntar y registrar las contraindicaciones para el tratamiento trombolítico. Contraindicaciones absolutas: Hemorragia activa, ACVA en los últimos 6 meses, cirugía mayor o traumatismo importante en los últimos 3 meses, disección aórtica, TCE actual, embarazo, punción reciente de vaso no compresible, retinopatía diabética proliferativa y pocas esperanzas de vida por patología previa. Contraindicaciones relativas son: Hemorragias menores, ACVA hace mas de 6 meses, RCP prolongada, ulcus péptico activo, cirugía menor, trastornos de la coagulación o toma de ant icoagulantes orales, cifras tensionales superiores a 220/120 mmHg., menstruación y hepat opatía o nefropatía graves. C. Exploración física.- Debe ir dirigida fundamentalmente a explorar los signos vitales y el sistema cardiocirculatorio, excluyendo diagnósticos alternativos al del IAM. Página 249
  • 250.
    INFARTO AGUDO DEMIOCARDIO Hay que recordar que, en la era del tratamiento trombolítico y de las intervenciones activas precoces, "perder tiempo es perder músculo cardiaco". Por este motivo, las actuaciones anteriores deben ser rápidas y pueden realizarse en 10-15 minutos. En este momento podemos encontrarnos con tres posibles situaciones: Pacientes con IAM, pacientes con sospecha de IAM y aquellos otros con angor inestable. 4. PACIENTE CON IAM A. Comunicación a la UCI de un paciente con IAM.- Se realiza tras completar la historia clínica dirigida. La llamada al médico responsable de UCI debe ser realizada por el médico responsable del paciente, pues es el que dispone de la información que podría requerir el intensivista. Una excepción sería que la gravedad del paciente justifique que se delegue en otra persona la llamada a la UCI. B. Traslado a la UCI.- No debería trasladarse desde el Servicio de Urgencias a la UCI un paciente diagnosticado de IAM si no es con monitorización mediante monitor- desfibrilador y material para RCP-A. El traslado, debe hacerse por el celador, acompañado por un ATS y personal médico cualificado para realizar RCP-A, a ser posible el mismo médico responsable del paciente. Tras la comunicación a la UCI, el traslado debería completarse en un tiempo inferior a los 15 minutos o en el mínimo tiempo posible. El ingreso de un paciente con IAM en UCI, no debería estar condicionado por la edad o patología de base, a no ser que ésta condicione una muy corta expectativa de vida para el paciente. Si el médico responsable de la UCI decide no ingresar al paciente en la UCI, este hecho debería ser comunicado a sus familiares en presencia del intensivista y del médico responsable de Urgencias. C. Tratamiento durante la estancia del paciente en el Servicio de Urgencias a) OXIGENOTERAPIA.- Como norma general, se administrarán oxígeno en todo paciente con sospecha de IAM. Son excepción los pacientes con antecedentes de OCFA, en los que la oxigenoterapia se administrará de forma controlada. b) NITROGLICERINA.- En la actualidad, se admite el efecto beneficioso de los nitritos en la fase aguda del IAM. Estos fármacos reducen el consumo de oxígeno por el miocardio mediante la reducción de la precarga y de la postcarga, revierten un posible componente de vasoconstricción coronaria y, de esta manera, contribuyen a disminuir el dolor y a la reducción del tamaño del infarto y al control de los episodios de isquemia. Por consiguiente, debe administrarse de forma rutinaria. La Nitroglicerina está contraindicada si la TAS es < 90 mmHg. y existe bradicardia < 50 pulsaciones por minuto. Nitroglicerina (NTG) sublingual: La primera dosis, de 0.8 mg (2 pulsaciones de SOLINITRINA®, "spray"), debe administrarse en el Servicio de Urgencias (previa a la administración de analgésicos opiáceos). Esta dosis puede repetirse cada 5 Página 250
  • 251.
    INFARTO AGUDO DEMIOCARDIO minutos, siempre que la tensión arterial sistólica sea superior a 90 mmHg., no exista bradicardia < 50 pulsaciones por minuto ni la frecuencia cardiaca aumente mas de 10 latidos/min. Perfusión i.v. de nitroglicerina: debe iniciarse en la UCI, salvo cuando el traslado del paciente se retrase. La perfusión de nitroglicerina se usará fundamentalmente cuando haya dolor, angina recurrente, signos de insuficiencia cardiaca izquierda y en los pacientes con HTA. La NTG i.v. se utiliza diluyendo 1 amp. de SOLINITRINA FUERTE® (50 mg en 10 cc) diluida en 240 cc. de suero glucosado al 5% en frasco de cristal y con sistema para perfusión especial: 1 cc. de la solución contiene 200 microgramos. En bomba de perfusión: 1 cc/hora = 1 µgota/minuto = 3,3 µgramos/minuto. El tratamiento debe iniciarse en bomba de perfusión a un ritmo de 10 microgramos por minuto (3 cc/hora), incrementándose la dosis, si es preciso, para controlar los episodios de isquemia, cada 5 10 minutos en 6 microgramos por minuto (2 - cc/hora), teniendo que mant ener una TAS igual o superior a 90 mmHg. Como máximo, debe utilizarse una dosis de 200 microgramos por minuto. Si es preciso, la perfusión de NTG se mantiene durante 24 horas salvo en caso de persistencia de los episodios isquémicos. La tolerancia a la NTG se produce rápidamente, por lo que pasadas las primeras 24 horas de perfusión, si continúa estando indicado, se considerarán los regímenes interrumpidos o un incremento progresivo de la dosis según necesidades. El cese de la perfusión con nitroglicerina se hará de forma progresiva, evitándose su interrupción brusca a menos que aparezca hipotensión arterial grave. c) ANALGÉSICOS Y ANTIEMÉTICOS.- El tratamiento analgésico es de gran importancia en el paciente con IAM y tiene el objeto de romper círculos viciosos que perpetúan un elevado consumo miocárdico de oxígeno y un estado hiperadrenérgico. Previamente a su administración, y solamente en el caso de que la tensión arterial sistólica sea superior a 90 mmHg., se comprobará el efecto de la administración de 2 inhalaciones de "spray" de Solinitrina sublingual. Si a los pocos minutos de esta administración el dolor no ha remitido, es necesario administrar analgesia narcótica por vía i.v. Se diluye una ampolla de Morfina (analgésico de elección en el IAM) de 10 mg (1 cc.) en 9 cc. de suero fisiológico (1 cc = 1 mg de morfina) y se administra en dosis de 2.5 - 3 mg (1 mg/min.). La dosis puede repetirse cada 10 minutos hasta que se consiga la adecuada analgesia. No se deben administrar dosis iniciales mayores, fundamentalmente en pacientes ancianos o con OCFA. La meperidina (Dolantina® amp. 100 mg/2 ml) se diferencia de la morfina por su menor potencia analgésica y por su efecto vagolítico, que se refleja en un Página 251
  • 252.
    INFARTO AGUDO DEMIOCARDIO incremento de la frecuencia sinusal y en una aceleración de la conducción nodal (esto último puede producir un incremento peligroso de la frecuencia ventricular en situaciones de fibrilación o flutter auricular). Estas características hacen que la meperidina esté especialmente indicada en presencia de hipotensión, bradicardia sinusal, defectos de la conducción aurículo-ventricular o enfermedad respiratoria grave. Se administra por vía i.v. lenta a dosis de 25 - 50 mg (Se diluye una amp. de Dolantina, 2 cc = 100 mg, en 8 cc de suero fisiológico, cada cc de la dilución son 10 mg de meperidina), esta dosis se repite cada 5-10 minutos hasta el control definitivo del dolor. La Naloxona contrarresta el efecto depresor respiratorio de los opiáceos en caso de que esta situación se produzca. En caso de aparecer náuseas y/o vómitos tras la administración de opiáceos, puede administrarse una dosis de 10 - 20 mg de Metoclopramida (Primperán® amp. De 10 mg), por vía i.v., estando justificado iniciar su administración simultáneamente para minimizar este efecto. d) ANTIARRíTMICOS.- En la actualidad, no se considera indicada la utilización de Lidocaína profiláctica en la fase aguda del IAM. Los antiarrítmicos, excepto Amiodarona y Betabloqueantes, parecen aumentar la mortalidad del IAM. La Lidocaína es el antiarrítmico de elección para las arritmias ventriculares que aparecen durante el IAM. e) ANTIAGREGANTES.- Disminuyen aproximadamente en un 25% la mortalidad y en un 20% la tasa de reinfartos. A todo paciente con IAM se le debe administrar lo antes posible una dosis de 200 mg de AAS (Ácido Acetilsalicílico) bien por vía oral si lo tolera o por vía endovenosa. Si existe alergia al AAS o contraindicación para su uso se puede sustituir por otro antiagregante, por ejemplo, Ticlodipino (Tiklid®) 1 comp. por vía oral cada 12 horas. f) I.E.C.A.- Está demostrado que reducen la morbi-mortalidad en todos los pacientes con IAM, disminuyendo fundamentalmente la mortalidad en los pacientes con IAM y una fracción de eyección inferior al 40%. El uso precoz de estos fármacos en la fase aguda del IAM estaría indicado en los pacientes con IAM anterior extenso con presión arterial normal o elevada. No se iniciará el tratamiento con estos fármacos en urgencias, ya que en la mayoría de los pacientes con IAM se iniciará el tratamiento con IECA pasada la fase aguda. g) OTRAS ACTITUDES TERAPEUTICAS 1. Betabloqueantes.- En todos los pacientes con IAM se considerará la posibilidad de trat amiento con Betabloqueantes, ya que disminuyen el área del infarto, la incidencia de arritmias graves, el número de reinfartos y la mortalidad. Lo Página 252
  • 253.
    INFARTO AGUDO DEMIOCARDIO normal en nuestro hospital es que el tratamiento con Betabloqueantes se realice cuando el paciente con IAM ingresa en la UCI. Salvo cuando existe alguna contraindicación, los pacientes en tratamiento ambulatorio con Betabloqueantes mantendrán este tratamiento, por lo que este hecho debería constar en la historia clínica. 2. Trombolisis.- La trombolisis está justificada porque el infarto se produce como consecuencia de oclusión trombótica de una arteria coronaria. La recanalización precoz de la arteria reduce el área necrótica. Por otra parte, existen fármacos que lisan el trombo coronario de manera eficaz y de manera relativamente segura. La máxima efectividad de la fibrinolisis ocurre antes de las 6 horas desde el inicio del IAM, aunque también es efectiva entre las 6- 12 horas. La fibrinolisis ha demostrado reducir la morbi-mortalidad por IAM. Este procedimiento debe realizarse en la UCI y el papel del Servicio de Urgencias radica en acortar la demora hasta el ingreso en la UCI y orientar, mediante la historia clínica, la indicación/contraindicación de esta medida. No existe contraindicación por razón de edad, ya que, los pacientes ancianos son de los que potencialmente pueden obtener un mayor beneficio dado que tienen una mortalidad espontánea más alta. 3. Fármacos inotropos.- Estarían indicados en los fallos de bomba (Ver en el capítulo referente al Shock). 4. Antagonistas del Calcio.- No es recomendable la utilización de antagonistas del calcio en pacientes postinfartados. La precaución debe primar al valorar su utilización como anithipertensivos o antiisquémicos en pacientes con intolerancia a los betabloqueantes. En situaciones de FA con respuesta rápida, si se considera la utilización de un antiarrítmico, se valorará la utilización de Amiodarona. 5. Magnesio.- Este tratamiento no se recomienda como rutinario en la actualidad, habiéndose asociado a mayor riesgo de muerte en pacientes con inestabilidad hemodinámica. 6. Terapia antitrombótica.- La heparina sódica se ha propugnado como tratamiento coadyuvante de la trombolisis mediante rt-PA y aisladamente para la prevención de la formación de trombos murales, particularmente en IAM anteriores con FE < 35 % y flujo anormal intracavit ario. A modo de recordatorio, señalaremos que en la angina inestable la heparina sódica se ha mostrado eficaz en la disminución de complicaciones y que en el momento presente las heparinas de bajo peso molecular muestran en esta patología prometedoras expect ativas. Página 253
  • 254.
    INFARTO AGUDO DEMIOCARDIO 7. Sedación.- Hay que mantener un entorno tranquilo, informando al paciente de forma serena tanto de su situación clínica como de su ubicación posterior, transmitiendo sensación de seguridad y optimismo, no olvidar que esto se puede conseguir prestando mas atención al estado emocional del paciente, Se ha demostrado que la depresión en los pacientes con IAM comporta un riesgo de muerte 4 veces mayor que en los pacientes sin ella. D. Controles analíticos y exploraciones complementarias.- Ya se comentaron los exámenes complementarios a realizar en estos pacientes. La realización de gasometría se indicará sólo en los casos estrictamente necesarios. No se trasladará al paciente para la práctica de radiología. Los enfermos no deben esperar su traslado a la UCI por motivo de la analítica, debiendo comunicarse al Laboratorio el traslado del paciente a la UCI y, si es posible, anotar la analítica solicitada en la historia clínica. Habitualmente, cuando se reciben los resultados de la analítica solicitada el paciente está ya en la UCI. En caso de demorarse el ingreso, se prestará especial atención a la glucemia y a la kaliemia. La glucemia, si es preciso, se controlará con insulina rápida. Respecto a la kaliemia, si ésta es inferior a 4 mEq/l en presencia de extrasístoles ventriculares graves (más de 10 EV/min., EV politópicos, fenómeno R sobre T..) o arritmias clínicamente significativas (hipotensión, fallo cardiaco, isquemia o angina), deben administrarse suplementos de potasio. Si la vía venosa es periférica, se administrarán hasta 20 mEq/hora de ClK en suero glucosado al 5%. Si ocasiona dolor en el trayecto venoso, se puede minimizar este efecto disminuyendo el ritmo de infusión. Si la vía venosa es central, pueden administrarse hasta 40 mEq/hora. Se realizará un nuevo control de las cifras de potasio a las 2- 3 horas. E. Monitorización electrocardiográfica.- Dado que las arritmias letales no se preceden necesariamente de arritmias premonitorias, la monitorización electrocardiográfica debería ser continuamente supervisada. La monitorización monocanal de los equipos de desfibrilación no permiten el diagnóstico diferencial de las taquicardias regulares de complejo ancho, si bien es útil tener en la mente, que en este tipo de pacientes, una taquicardia como la referida es de origen ventricular mientras no se demuestre lo contrario. 5. PACIENTE CON SOSPECHA DE IAM Se trata de pacientes con clínica sugestiva y alteraciones de la conducción o repolarización en el ECG que dificultan el diagnóstico de IAM. En estos casos, el diagnóstico de infarto se efectuará mediante determinaciones de CK o de CK- MB. Si tienen historia antigua en el hospital, debe solicitarse para valorar cambios en el ECG. El paciente debe ser comentado con el intensivista, valorándose su ingreso en la UCI. Página 254
  • 255.
    INFARTO AGUDO DEMIOCARDIO El tratamiento y las medidas a tomar en estos pacientes son idénticos que para los pacientes con IAM. Permanecerán en Observación hasta que sean ingresados en una planta de hospit alización bajo estrecha vigilancia médica y por el personal de enfermería. 6. PACIENTE CON ANGOR INESTABLE Los pacientes con episodios recurrentes y frecuentes de angor durante su estancia en el Servicio de Urgencias, se comentarán con el responsable de la UCI, ya que son enfermos con alto riesgo de presentar IAM y deberían de ser ingresados en la UCI. El tratamiento y medidas a tomar con estos pacientes es el mismo que para aquellos con IAM establecido. Estos enfermos permanecerán en Observación hasta que se ingresen en el hospital, bajo estrecha vigilancia médica. Página 255
  • 257.
    DIAGNÓSTICO Y TRATAMIENTODE LAS ARRITMIAS Capítulo 25 DIAGNÓSTICO Y TRATAMIENTO DE LAS ARRITMIAS Jordán A. En este capítulo trataremos de orientar la interpretación de un registro de ECG con arritmias, y posteriormente dar unas pautas de tratamiento. DIAGNÓSTICO Ante un ECG con arritmias: 1) Identificación del mecanismo auricular dominante y su relación de conducción a ventrículos: - Onda P positiva en I, II, III y negativa en aVR: RITMO SINUSAL (taquicardia/bradicardia sinusal). - Onda P diferente de la sinusal, existiendo línea isoeléctrica, a 150-200 lpm, con relación de conducción 1:1 o diversos grados de bloqueo aurículo-ventricular (AV): TAQUICARDIA AURICULAR ECTÓPICA. - Mecanismo auricular continuo (no hay línea isoeléctrica identificable), rápido (alrede- dor de 400 lpm), irregular. Relación de conducción AV en arritmia completa: FIBRILACIÓN AURICULAR. Si el ventriculograma es rítmico, hay bloqueo AV completo asociado. Si hay un síndrome de Wolf -Parkinson-White asociado, se observan complejos ventriculares en arritmia completa, de morfología variable (complejos estrechos y complejos con distintos grados de aberrancia, que corresponden a latidos de fusión entre la estimulación conducida por la unión AV y la conducida por la vía anómala). - Mecanismo auricular continuo, a 220-300 lpm, rítmico, con morfología de festón o dientes de sierra (en II, III, aVF, V 1) y relación de conducción AV diversa: 2:1 (la más habitual), variable: FLUTTER AURICULAR. Si la relación de conducción es mayor de 4:1, hay que pensar en bloqueo AV avanzado asociado. - No se observa mecanismo auricular. A) Si FC > 120-200 lpm: habitualmente se trata de una TAQUICARDIA RECIPROCANTE DE LA UNIÓN AV por reentrada intranodal (si participa vía anómala puede observarse un mecanismo auricular retrógrado -onda P negativa en II, III, aVF- sobre la onda T). B)Si FC está entre 100-120 lpm: TAQUICARDIA ECTÓPICA DE LA UNIÓN AV (taquicardia no paroxística de la unión AV). Son raras. Página 257
  • 258.
    DIAGNÓSTICO Y TRATAMIENTODE LAS ARRITMIAS C) Si FC está entre 60-100 lpm: RITMO ACTIVO DE LA UNIÓN. D) Si FC < 60 lpm: RITMO DE ESCAPE DE LA UNIÓN AV (ritmo nodal de escape) - Se observan varios mecanismos auriculares diferentes (>= 4), arrítmicos, existiendo línea isoeléctrica identificable, con bloqueos de conducción AV ocasionales: TAQUICARDIA AURICULAR MULTIFORME. Es rara y no implica gravedad a corto plazo 2) Verificación de la relación de conducción AV: - Si hay bloqueos ocasionales de alguna onda P: BLOQUEO AV DE 2º GRADO A) Tipo Wenckebach (MOBITZ I): - Ondas P rítmicas con idéntica morfología. - Alargamiento progresivo del espacio PR hasta la aparición de P bloqueada. - Acortamiento progresivo del espacio RR. - RR que incluye la pausa es menos del doble del RR precedente B)MOBITZ II - Ondas P rítmicas con idéntica morfología. - Espacio PR constante. - RR que incluye la pausa es el doble del RR precedente. C) BLOQUEO AV 2:1. En el registro del ECG, de cada dos ondas P sólo conduce una. Puede corresponder tanto a Mobitz I como a Mobitz II. - Si hay disociación AV completa: A) Si FC de ondas P > FC de complejos QRS: BLOQUEO AV AVANZADO/COMPLETO B) Si FC de ondas P es similar a FC de complejos QRS: DISOCIACIÓN AV POR INTERFERENCIA O ISORRÍTMICA. Ocurre por depresión sinusal (asociada a ritmo nodal de escape) o presencia de ritmos activos nodales 3) Si FC > 100 lpm, QRS > 0,12 seg. y mecanisno auricular no claramente identificable: en principio TAQUICARDIA VENTRICULAR Taquicardia ventricular no sostenida Se caracteriza por una sucesión de complejos anchos (>= 0,12 ms) diferentes del ritmo de base, a una frecuencia entre 130 y 200 habitualmente. Se utiliza este término a partir de más de 3 complejos, con una duración inferior a los 30 seg. Es rítmica, aunque cuando tiene pocos complejos puede ser irregular. Página 258
  • 259.
    DIAGNÓSTICO Y TRATAMIENTODE LAS ARRITMIAS Taquicardia ventricular sostenida Nos ocuparemos de la forma monomorfa con QRS ancho (>0,12 seg.). Se trata de una taquicardia rítmica de complejo ancho a una frecuencia de 130 a 200 l.p.m. con una duración mayor de 30 seg. Si no es muy rápida podemos ver capturas supraventriculares y latidos de fusión. El diagnóstico diferencial hay que hacerlo con una taquicardia supraventricular aberrada, y tiene mucha importancia por las implicaciones terapéuticas y pronósticas. Brugada y cols. han propuesto un ALGORITMO de 4 preguntas para resolver esta cuestión: 1ª pregunta: ¿Hay ausencia de complejos RS en todas las derivaciones precordiales? Respuesta: SI = TV NO = pasar a 2ª p. 2ª pregunta: ¿El intervalo R-S es mayor de 100 ms en una de las derivaciones precordiales? Respuesta: SI = TV NO = pasar a 3ª p. 3ª pregunta: ¿Hay disociación AV? Respuesta: SI = TV NO = pasar a 4ª p. 4ª pregunta: ¿Están presentes tanto en V 1-2 como en V 6 los criterios morfológicos de taquicardia ventricular? Respuesta: SI = TV NO = TSV con conducción aberrante Se entiende como intervalo R-S el tiempo desde el comienzo del complejo ventricular hasta el pico de la onda S. CRITERIOS MORFOLÓGICOS DE TAQUICARDIA VENTRICULAR Taquicardia con morfología de Taquicardia con morfología de bloqueo bloqueo de rama derecha de rama izquierda V1 V 1-2 R monofásica R>30 mseg QR o RS inicio QRS-pico de S>60 mseg V6 Melladuras en S QS o QR V6 R monofásica QR o QS R/S<1 TV: taquicardia ventricular TSV: taquicardia supraventricular Página 259
  • 260.
    DIAGNÓSTICO Y TRATAMIENTODE LAS ARRITMIAS Taquicardia ventricular polimórfica. "Torsade des pointes" La taquicardia ventricular polimórfica es un tipo de taquicardia ventricular que se caracteriza por tener complejos de morfología variable: diferente anchura de QRS, diferente polaridad. No suele ser rítmica. El QT es normal. Puede ser no sostenida. La solemos encontrar en el contexto de la cardiopatía isquémica aguda. Un tipo especial de taquicardia ventricular polimórfica es la "Torsade des pointes", que se caracteriza por salvas autolimitadas (5-15 s) de complejos aberrados, que cambian progresivamente de polaridad (de R dominante a S dominante), de frecuencia elevada (150-300 x'), característicamente con Q con QT alargado (>= 0,6 s) en el ritmo de base. El primer complejo de cada crisis es relativamente tardío. Esta arritmia se asocia a cuadros sincopales, y muchas veces precede a la fibrilación ventricular. Se encuentra en pacientes con síndrome de QT largo congénito, o bien en situaciones con QT largo adquirido: bradicardia extrema por bloqueo AV completo, intoxicaciones farmacológicas (quinidina, amiodarona), alteraciones hidroelectrolíticas (hipopotasemia). TRATAMIENTO DE LAS ARRITMIAS MÁS FRECUENTES EN EL SERVICIO DE URGENCIAS Taquicardia reciprocante de la unión AV A) Fase aguda CHOQUE ELÉCTRICO DE CORRIENTE CONTINUA. En caso de compromiso hemodinámico (TA indetectable o severa hipotensión, obnubilación, pérdida de visión), o si fracasa el tratamiento farmacológico. Comenzar con energías bajas (50-100 J) en modo sincronizado. MANIOBRAS VAGALES. Masaje del seno carotídeo (primero el de un lado, luego el del otro) durante 8 seg. Después puede probarse el masaje simultáneo de ambos senos. Si esto no da resultado, se pasa a: VERAPAMIL i.v. Comenzar con 5 mg en bolo. Si a los 15 min. no hay cardioversión, administrar 5 mg más, lentamente. Habitualmente responden más del 80% de los casos. ADENOSINA i.v. Comenzar con 3 mg i.v. (1/2 ampolla) en bolo. Si a los 2 min. no hay respuesta, administrar 6 mg i.v. (1 ampolla) en bolo. Si a los 2 min. aún no hay respuesta, administrar finalmente 12 mg i.v. (2 ampollas) en bolo. La adenosina es de elección en casos de hipotensión o insuficiencia cardiaca/disfunción sistólica. El verapamil debe emplearse si existe broncoespasmo/OCFA, o el paciente recibe tratamiento con teofilina o dipiridamol. Página 260
  • 261.
    DIAGNÓSTICO Y TRATAMIENTODE LAS ARRITMIAS Como alternativa, puede utilizarse la FLECAINIDA i.v. o bien AMIODARONA i.v. No debe utilizarse la flecainida si existe disfunción sistólica ventricular izquierda severa o trastornos importantes de la conducción intraventricular (BCRI, BCRD, bloqueo bifascicular). B) Profilaxis BETABLOQUEANTES. VERAPAMIL. Atenolol 50-200 mg/día vía oral, para mantener FC basal entre 50 y 60 x'. Verapamil 240-360 mg/día, vía oral. ANTIARRÍTMICOS. Los más utilizados son los de las clases Ia, Ic y III. Por ej. quinidina (200 mg/8-6 h de sulfato de quinidina o equivalente), flecainida (100 mg/12 h) y propafenona (450-900 mg/día, en 2 ó 3 dosis), y amiodarona (200-400 mg/día 5 días/semana), respectivamente. TRATAMIENTOS NO FARMACOLÓGICOS. Se emplean cuando han fracasado las medidas anteriores en la prevención de las taquicardias. No nos referimos a ellos, pues su exposición excede los objetivos de esta guía. No todos los pacientes precisan de profilaxis farmacológica. Ésta debe instaurarse cuando la taquicardia tiene recurrencias frecuentes (por lo menos desde el punto de vista del paciente) y es suficientemente sintomática. Fibrilación auricular. Flutter auricular A) Fase aguda DIGITAL (digitalización i.v.: 0,5-1 mg/día, según función renal y masa muscular. Tras las primeras 24 h, 0,25 mg/día, ajustando según los parámetros anteriores). VERAPAMIL (240-360 mg/día, o ral). Son los fármacos más usados para el control de la frecuencia ventricular. Siempre deben de administrarse antes de intentar la cardioversión. No deben utilizarse en caso de FA y síndrome de Wolf-Parkinson-White, pues podría facilitarse la conducción por la vía anómala, incrementarse mucho la FC e incluso llegar a producirse fibrilación ventricular. En estos casos, debe de utilizarse la PROCAINAMIDA i.v. (100 mg i.v. cada 5' X 5-10 dosis -dosis total máxima: 2000 mg-. Mantenimiento: 2-4 mg/min. Ampollas: 1 g/10 ml), y si no hay respuesta, proceder a la cardioversión eléctrica. ANTICOAGULACIÓN. En ausencia de contraindicaciones absolutas, debe de instaurarse siempre que se vaya a efectuar una cardioversión de una FA/FLA de > 48 h de evolución (o de tiempo de evolución desconocido), por el riesgo embólico que comporta. El riesgo es mayor cuanto mayor sea el tiempo de evolución y si hay cardiopatía embolígena. No es necesaria la anticoagulación si la arritmia es paroxística (< 48 h de evolución) y no hay cardiopatía embolígena. Debe de estable cerse anticoagulación oral plena (INR: 2-3) 3 semanas antes del procedimiento y 4 semanas después. Puede evitarse la anticoagulación antes de la cardioversión si no se ven trombos en un eco transesofágico, aunque la seguridad de esta sistemática está actualmente en evaluación. Página 261
  • 262.
    DIAGNÓSTICO Y TRATAMIENTODE LAS ARRITMIAS CARDIOVERSIÓN FARMACOLÓGICA. El fármaco más clásico es la QUINIDINA (200- 400 mg/6-8 horas de sulfato de quinidina o equivalente, vía oral). Debe de comenzarse por dosis bajas, subiéndolas progresivamente según respuesta. Fármacos también efectivos son la FLECAINIDA i.v. (1,5 mg/Kg en 15 min., seguidos por 1,5 mg/Kg en 45 min.) y la AMIODARONA i.v. (5 mg/Kg en 20 min. Seguir con 5 mg/Kg en 250 ml de suero glucosado 5%, a pasar en 8 h. Seguir con 10 mg/Kg en 500 ml de suero glucosado 5%, en 16 h). La flecainida tiene una acción más rápida que la amiodarona. CARDIOVERSIÓN ELÉCTRICA. Se usa cuando ha sido inefectiva la cardioversión farmacológica o en casos con deterioro hemodinámico. Debe de hacerse sincronizada y comenzar por energías bajas (100 J). Si no es de urgencia debe de haberse anticoagulado al paciente y suspendido la digital (48 horas o más según la función renal). No siempre hay que cardiovertir una fibrilación o flutter auricular. Si tiene un tiempo de evolución superior a 6 meses, el paciente es anciano, ha habido recidivas o la aurícula izquierda está muy dilatada (por ej.>60 mm), las probabilidades de recurren- cia son altas, y tiene poco sentido intentar conseguir un ritmo sinusal con pocas posibilidades de mantenerse. B) Profilaxis ANTIARRÍTMICOS. Se utilizan sobre todo los de la clase I (por ej. quinidina, flecainida, propafenona) y la clase III (amiodarona). TRATAMIENTOS NO FARMACOLÓGICOS. Cuando no se ha conseguido evitar las recurrencias con fármacos, y las crisis son muy sintomáticas. Su exposición excede el ámbito de esta guía. Sólo está indicado hacer profilaxis antiarrítmica si la arritmia es lo suficientemente frecuente y sintomática, y si hay causas subyacentes que favorezcan las recidivas. No estaría indicada en los casos paroxísticos con corazón estructuralmente normal. Taquicardia auricular ectópica, Taquicardia auricular multiforme, Taquicardia ectópica de la unión AV: son raras. En general, no necesitan tratamiento urgente Taquicardias ventriculares En esta revisión nos ceñiremos al tratamiento de la taquicardia ventricular no sostenida (TVNS), la taquicardia ventricular sostenida (TVS) y la taquicardia ventricular polimorfa/"Torsade des pointes" por ser las que con más frecuencia pueden verse en el medio ambulatorio. La fibrilación ventricular se trata en otro capítulo de est e libro. A) Taquicardia ventricular no sostenida En el momento actual no hay datos que apoyen el tratamiento farmacológico de estos pacientes. En el estudio CAST (I y II) (Cardiac Arrhythmia Suppression Trial), los pacientes tratados con encainida, flecainida o moricizina tuvieron mayor Página 262
  • 263.
    DIAGNÓSTICO Y TRATAMIENTODE LAS ARRITMIAS mortalidad que con placebo. Los estudios realizados con amiodarona no han demostrado disminución de la mortalidad total en el grupo tratado. B) Taquicardia ventricular sostenida Comentaremos el tratamiento del episodio agudo de taquicardia. El manejo a largo plazo de estos pacientes queda fuera del alcance de esta revisión. CARDIOVERSIÓN ELÉCTRICA. En caso de deterioro hemodinámico del paciente (hipotensión, obnubilación, edema agudo de pulmón). Se administrará choque sincronizado (50-360 J). TRATAMIENTO FARMACOLÓGICO. Si la arritmia es aceptablemente tolerada. - LIDOCAÍNA. Bolo de 1-2 mg/Kg i.v. (aproximadamente 100 mg) en 2 min. (20- 50 mg/min.). A continuación, perfusión i.v. a 2-4 mg/min. (1 g. en 500 ml G 5%, a 60-120 ml/h). Puede repetirse un bolo de 1 mg/Kg a los 5 min. - PROCAINAMIDA. Si fracasa la lidocaína. Bolos de 100 mg i.v. cada 5' X 5-10 dosis (dosis total máxima: 2000 mg). Mantenimiento: 2-4 mg/min. Ampollas: 1 g/10 ml. - Si no se consigue la cardioversión: choque de corriente continua (50-360 J) C) Taquicardia ventricular polimórfica 1) Con QT normal. Manejo igual que en los casos anteriores. 2) Con QT alargado adquirido: "Torsade des pointes". - SULFATO DE Mg. 1-2 g i.v. en 1-2 min. Mantenimiento: 1-4 g/hora. - MARCAPASOS PROVISIONAL VENTRICULAR (90-120 x'). Cuando el sulfato de Mg es inefectivo o existe bradicardia. - Si no es posible colocar MP: ISOPROTERENOL i.v. (1-5 mcg/min. -Amp.: 0,2 mg-. 10 amp. en 250 ml G 5% a máx. 37 ml/h) o ATROPINA i.v. (0,5-1 mg en bolo). - Tratamiento de la causa subyacente. 3) Con QT alargado congénito: "Torsade des pointes". Se utiliza el SULFATO DE Mg, pero posteriormente deben de administrarse betabloqueantes sin actividad simpaticomimética intrínseca. BLOQUEOS AURÍCULO-VENTRICULARES Bloqueo aurículo-ventricular de 2º grado 1) Secundario: A acción farmacológica o a un proceso agudo (como un infarto agudo de miocardio). Página 263
  • 264.
    DIAGNÓSTICO Y TRATAMIENTODE LAS ARRITMIAS Actitud: Retirar los fármacos y observar el curso evolutivo. Si hay repercusión hemodinámica (hipotensión, mareo, signos de insuficiencia cardiaca) está indicada la implantación de un marcapasos (MP) provisional mientras se resuelve el bloqueo. 2) Primario: Si no hay causas conocidas que puedan producir el bloqueo. Hay que tener en cuenta la sintomatología y el tipo de trastorno. A) Sintomático (síncope, mareos, astenia, disnea, insuficiencia cardiaca): MP defini- tivo. B) Asintomático: MP definitivo si: - Mobitz II asociado a QRS ancho (BCRI ó BCRD+HBA/HBP). - Mobitz II con QRS estrecho: la indicación es relativa, salvo que el trastorno haya ocurrido tras un IAM y sea persistente. - No hay indicación de MP en el caso de bloqueo Mobitz I asintomático; es una indicación relativa si ha ocurrido tras un IAM y se asocia a BCRD ó BCRI no documentados antes del infarto. Bloqueo aurículo-ventricular completo (3 er grado) y avanzado 1) A) Secundario a un IAM: MP transitorio hasta que recupere la conducción. Si se asocia a BCRD ó BCRI en los latidos conducidos (al recuperar la conducción o en los trazados que preceden al bloqueo), sobre todo en IAM anterior, hay una indicación relativa de MP definitivo. B) Secundario a intoxicación farmacológica: MP transitorio, dependiendo de la sintomatología y de la vida media del fármaco (teniendo en cuenta la función renal y hepática). Si la vida media es corta y hay pocos síntomas, basta suspender el fármaco y esperar a que se resuelva el bloqueo. 2) Primario: MP definitivo independientemente de la sintomatología. Serían una excep- ción algunos casos de bloqueo congénito asintomático, que no detallaremos aquí, que de todas formas tendrían indicación relativa de MP definitivo. Si el bloqueo es agudo, intermitente y sintomático (síncopes): MP provisional, previo al definitivo. Página 264
  • 265.
    HEMOPTISIS Capítulo 26 HEMOPTISIS Gonzálvez A.,Maestre A., Mirete C. y Shum C. DEFINICION. Es la expulsión de sangre por la boca mediante la tos. Implica la procedencia del árbol traqueobronquial. Se considera hemoptisis masiva o amenazante cuando cumple alguno de los siguientes criterios: - Sangrado > 20-30 cc/hora ó superior a 600 cc en 24-48 horas. - Insuficiencia respiratoria. - Inestabilidad hemodinámica. En ocasiones, es difícil establecer el origen del sangrado, pero existen datos clínicos que ayudan a diferenciar la hemoptisis del sangrado de origen esofagogástrico. DIAGNOSTICO DIFERENCIAL HEMOPTISIS-HEMATEMESIS. DATOS CLÍNICOS HEMOPTISIS HEMATEMESIS Síntomas respiratorios Frecuente Poco frecuente Antec. Enf. Pulmonar Frecuente Poco frecuente Antec. Enf. Hep./Alcoh. Poco frecuente Frecuente Náuseas, vómitos Poco frecuente Frecuente Melenas Poco frecuente Frecuente Color de la sangre Rojo brillante Marrón o negra Consistencia de sangre Líquida, espumosa Posos de café o coágulos Restos de alimentos Ausentes Presentes pH de sangre expectorada Alcalino Ácido Página 265
  • 266.
    HEMOPTISIS ETIOLOGÍA. Causas más frecuentesen Urgencias: bronquiectasias, EPOC, neoplasias y TBC. Otras etiologías menos frecuentes: neumonía, absceso pulmonar, TEP, EAP, estenosis mitral, cuerpos extraños, hemorragia pulmonar, idiopática... ACTITUD INICIAL. 1º. Valorar gravedad y estabilidad hemodinámica: intentar cuantificar el sangrado y determinar signos de shock hipovolémico. 2º. Verificar de dónde procede el sangrado: ORL, aparato digestivo, aparato respiratorio. Una vez confirmado el diagnóstico de hemoptisis y con el paciente estabilizado, realizaremos una historia clínica que incluya los siguientes datos: a) Características del sangrado (ver tabla). b) Antecedentes personales y familiares: enfermedad pulmonar o cardiovascular, contacto con TBC, coagulopatía, traumatismo, infección VIH, exposición a tóxicos o fármacos... c) Síntomas asociados: tos, expectoración, dolor torácico, disnea, síndrome constitucional... d) Exploración física: fiebre, cianosis, adenopatías, auscultación, signos de TVP, valorar otros puntos de sangrado... e) Exploraciones complementarias: - Radiografía de tórax: PA y lateral. - Analítica: bioquímica de sangre y orina, hemograma, coagulación, GAB. - ECG. - Mantoux. - Bacteriología (3 Ziehl-Nielsen y 1 cultivo) de esputo. - Si fiebre, extraer 3 hemocultivos. - En caso de hemoptisis importante, cruzar y reservar sangre. - Otras pruebas: - Broncoscopia: indicación urgente (dentro de las primeras 24 horas) si hemoptisis masiva. En los demás casos se puede diferir, e incluso obviar si: hemoptisis única e inferior a 50 cc, con Rx de tórax normal, edad inferior a 40 años, en paciente no fumador y sin ninguna otra sintomatología. - Gammagrafía pulmonar de ventilación perfusión y arteriografía de arterias pulmonares si existe sospecha de TEP. Página 266
  • 267.
    HEMOPTISIS - Arteriografía de arterias bronquiales: además de identificar el vaso responsable del sangrado, es el paso previo a una eventual embolización. CRITERIOS DE INGRESO HOSPITALARIO. Toda hemoptisis mínimamente importante debe ser criterio de ingreso hospitalario. TRATAMIENTO. 1. Hemoptisis masiva. - Vía venosa adecuada para reposición rápida de la volemia. - Oxigenoterapia. - Intubación y ventilación mecánica en dos casos: - Vía aérea no permeable. - Insuficiencia respiratoria aguda. - Decúbito lateral ipsilateral al supuesto lado del origen del sangrado. - Monitorización de constantes: tensión arterial, diuresis, frecuencia cardiaca, cuantificación cronológica del volumen de hemoptisis. - Reservar sangre. - Pruebas complementarias citadas anteriormente. - Ya que en nuestro hospital no se dispone de un Servicio de Cirugía Torácica, en este tipo de pac ientes se debe valorar el ingreso en la UCI. - Está indicada la realización de una broncoscopia urgente que, además de diagnóstica puede ser terapéutica: - Lavado con suero fisiológico frío + 2 ml de adrenalina al 1:10000. - Enclavamiento del fibrobroncoscopio en la luz bronquial + aspiración continua. - Bloqueo de la luz bronquial mediante catéter hinchable tipo Fogarty. - Fotocoagulación con láser si existe lesión sangrante visible. - La intervención quirúrgica está reservada para los casos en los que las maniobras anteriores han sido ineficaces, sea una enfermedad técnicamente resecable y con supuesta supervivencia de más de seis meses, en ausencia de contraindicaciones. - Otras medidas: Arteriografía bronquial con embolización, r adioterapia o incluso colapsoterapia mediante neumotórax terapéutico. Página 267
  • 268.
    HEMOPTISIS 2. Hemoptisis nomasiva. - Reposo absoluto en cama. - Tratamiento postural, reposando sobre el lado afecto. - Oxigenoterapia. - Antitusígenos: fosfato de codeína 30 mg/6-8 horas. - Laxantes para evitar el estreñimiento. - Broncodilatadores si broncoespasmo. - Antibioterapia si sospecha de infección. Página 268
  • 269.
    ENFERMEDAD TROMBOEMBÓLICA VENOSA Capítulo27 ENFERMEDAD TROMBOEMBÓLICA VENOSA Maestre A., Gonzálvez A., Mirete C. y Shum C. INTRODUCCIÓN. En la actualidad, se usa el término de enfermedad tromboembólica venosa (ETV) para englobar tanto la trombosis venosa profunda (TVP) como el tromboembolismo pulmonar (TEP), resaltando de esta forma que se trata de manifestaciones clínicas distintas de una misma enfermedad. El 95% de los émbolos pulmonares proceden del sistema venoso profundo de los miembros inferiores. La forma más eficaz para reducir la mortalidad del TEP consiste en la prevención y tratamiento precoz de la TVP. TROMBOSIS VENOSA PROFUNDA. 1.- Factores de riesgo clínico: - Inmovilización prolongada (más de 4 días). - Parálisis de extremidades. - Insuficiencia valvular venosa. - Fracturas o intervenciones quirúrgicas, sobre todo de miembros inferiores. - Puerperio o embarazo. - Deshidratación. - Empleo de estrógenos. - Carcinomas. - Obesidad. - Hipertensión arterial. - Tabaquismo. - ACV. - IAM. - Insuficiencia cardiaca. - Edad avanzada. - Antecedentes de TVP o TEP. - Estados de hipercoagulabilidad primaria: - resistencia a la proteína C activada. - hiperhomocistinemia. - anticuerpo antifosfolípido o anticoagulante lúpico. - déficit de proteínas anticoagulantes: C, S y AT III. - alteraciones del sistema fibrinolítico Página 269
  • 270.
    ENFERMEDAD TROMBOEMBÓLICA VENOSA 2.-Clínica: Sólo el 50% de pacientes con TVP presentan manifestaciones clínicas: dolor, tumefacción, calor local y enrojecimiento en el territorio venoso afecto. 3.- Diagnóstico: TECNICAS NO INVASIVAS: - Ecografía Doppler de miembros inferiores (buen rendimiento en el territorio venoso proximal o ileofemoral). Técnica disponible en nuestro hospital. - Fibrinógeno marcado con isótopos. - Pletismografía de impedancia. TÉCNICAS INVASIVAS: - Flebografía ascendente con contraste: prueba más segura para el diagnóstico de TVP aunque se reserva para situaciones en que es necesario el diagnóstico de certeza. TROMBOEMBOLISMO PULMONAR. 1.- Clínica: SINTOMAS: - Disnea (84%): súbita, de reposo, persistente e inexplicable por otras causas. - Dolor torácico pleurítico y hemoptisis en caso de infarto pulmonar. - Otros: tos, broncoespasmo, síncope, dolor anginoso, palpitaciones, sudoración... SIGNOS: - Taquipnea y taquicardia. - Fiebre. - Aumento del segundo tono cardiaco. - Sibilantes, estertores, disminución del murmullo vesicular, roce pleural. - Signos de TVP sólo en el 50% de casos. 2.- Exploraciones complementarias: Son inespecíficas y ayudan principalmente a descartar otras enfermedades. a) Hemograma y bioquímica: no aportan datos útiles para el diagnóstico. Los hallazgos más frecuentes son: leucocitosis y moderada elevación de VSG. Página 270
  • 271.
    ENFERMEDAD TROMBOEMBÓLICA VENOSA b) Gasometría arterial basal: hipoxemia + hipo/normocapnia + alcalosis respiratoria. La pO2 normal no descarta el diagnóstico. c) ECG: signos de sobrecarga derecha e hipertensión pulmonar. Los signos suelen ser transitorios. - inversión de onda T de V1-V4. - patrón SI QIII TIII. - ST invertido en precordiales derechas. - desviación del eje a la derecha. - bloqueo de rama derecha. d) Rx tórax: lo más frecuente es que sea normal, aunque podemos encontrar: elevación diafragmática, atelectasias, derrame pleural, infiltrados pulmonares... e) Ecocardiografía: anormalidades en la contractilidad del ventrículo derecho se asocian a mal pronóstico. Una vez establecido el diagnóstico de sospecha de TEP mediante el cuadro clínico, factores de riesgo de TVP y las exploraciones complementarias, se realizarán pruebas dirigidas a la detección tanto de TVP (ya descritas) como de la oclusión arterial pulmonar: - TAC helicoidal: de interés para la detección de embolismos en el árbol vascular pulmonar proximal. - Gammagrafía pulmonar de perfusión: es el test de screening más útil para descartar el TEP agudo clínicamente importante; se objetivan defectos de perfusión; si el resultado es normal, rara vez existe un TEP. Un defecto de perfusión puede deberse también a otras patologías pulmonares (neumonías, atelectasias, edema pulmonar...) por lo que es importante su valoración conjunta con la Rx de tórax y la gammagrafía de ventilación. - Gammagrafía pulmonar de ventilación: en el TEP es normal. Se utiliza para descartar que los defectos observados en la gammagrafía de perfusión sean secundarios a alteraciones de la ventilación. - Angiografía pulmonar: es el único método para el diagnóstico definitivo del TEP. 3.- Diagnóstico diferencial: - Neumonía o bronquitis. - Asma bronquial. - Exacerbación de EPOC. - Infarto agudo de miocardio. - Edema agudo de pulmón. - Ansiedad. - Disección de aorta. - Taponamiento pericárdico. - Cáncer de pulmón. - Hipertensión pulmonar primaria. - Fractura costal. - Neumotórax. - Dolor osteomuscular. Página 271
  • 272.
    ENFERMEDAD TROMBOEMBÓLICA VENOSA PROFILAXISDE LA ENFERMEDAD TROMBOEMBÓLICA VENOSA. Es fundamental asegurarnos que todos los pacientes hospitalizados sean evaluados y estratificados dependiendo del riesgo de ETV y de que se realice una adecuada profilaxis (tabla 27.1). Cirugía toracoabdominal y ginecológica : Bajo riesgo: Movilización temprana. Moderado riesgo: HBPM de bajo riesgo hasta la deambulación. Alto riesgo: HBPM de alto riesgo hasta la deambulación. Cirugía reglada de cadera : HBPM de alto riesgo. Cirugía reglada de rodilla : CNI hasta 7-10 días de la intervención o HBPM de alto riesgo; en prótesis total de rodilla , valorar la asociación de ambas. Neurocirugía y oftalmología : CNI hasta la deambulación. Cirugía urológica : CNI hasta la deambulación o HBPM de bajo riesgo. Obstetricia: postparto con riesgo de ETV HBPM de alto riesgo hasta 7 días después del parto. Politraumatismo: HBPM de alto riesgo en fractura de cadera y de EEII , en el resto HBPM de bajo riesgo. ¿filtro de vena cava? Quemaduras graves: HBPM de bajo riesgo. Enfermedades médicas : IAM : HBPM de bajo riesgo. ACV tras excluir hemorragia y/o tumor : HBPM de alto riesgo. Hemorragia cerebral y/o tumor : CNI y MCG. Resto de procesos médicos con factores de riesgo de ETV: HBPM de bajo riesgo. Portadores de catéteres venosos centrales de larga duración: Acenocumarol 1 mg/día o HBPM de bajo riesgo. Tabla 27.1.- Indicaciones de profilaxis de ETV por la SEPAR. Página 272
  • 273.
    ENFERMEDAD TROMBOEMBÓLICA VENOSA Lasprincipales medidas profilácticas son: 1. Métodos físicos: movilización temprana y medidas mecánicas como las medias de compresión gradual (MCG) y compresión neumática intermitente (CNI). 2. Métodos farmacológicos : - Heparina no fraccionada (HNF): 7500 U/12 horas s.c. ó 5000 U/8 horas s.c. - Heparina de bajo peso molecular (HBPM) : - Dalteparina (FRAGMIN, BOXOL): 2500 U/día si bajo riesgo y 5000 U/día si alto riesgo. - Enoxaparina (CLEXANE, DECIPAR): 20 mg/día si bajo riesgo y 40 mg/día si alto riesgo. - Nadroparina (FRAXIPARINA): 0.3 ml/día. - Bemiparina (HIBOR): 2500 U/día si bajo riesgo , 3500 U/día si alto riesgo. TRATAMIENTO DE LA ENFERMEDAD TROMBOEMBÓLICA VENOSA 1. TRATAMIENTO DE LA TVP: - HNF i.v. : Bolo inicial de 5000 U seguido de perfusión continua con 400-500 U/Kg/día ó 1000 U/h/día. - HNF s.c. : 17500 U/12 horas. - HBPM : Dalteparina , 200 U/Kg/día (máximo 18000 U/día) Enoxaparina , 1 mg/Kg/12 horas Nadroparina , 0.6 ml/12 horas 2. TRATAMIENTO DEL TEP: A. Tratamiento anticoagulante : - HNF i.v. ó s.c. a las dosis previamente expuestas. - HBPM : Enoxaparina, 1 mg/Kg/12 horas. Fraxiparina, 40-50 Kg: 0.4 ml/12 horas. 50-60 Kg: 0.5 ml/12 horas. 60-70 Kg: 0.6 ml/12 horas. 70-80 Kg: 0.7 ml/12 horas. A las 24-72 horas de inicio del tratamiento con heparina, debemos comenzar con anticoagulantes orales, solapando ambos tratamientos durante al menos 4 Página 273
  • 274.
    ENFERMEDAD TROMBOEMBÓLICA VENOSA días, para posteriormente suspender la heparina, si el INR ha estado en rango terapéutico (2-3) durante al menos 2 días consecutivos. B. Tratamiento fibrinolítico : no está claramente establecido su lugar en el tratamiento, aunque se considera de elección en el TEP masivo, si se produce shock cardiogénico o si existe inestabilidad hemodinámica manifiesta. Se debe sopesar el beneficio potencial frente al mayor riesgo de sangrado, que aumenta con la edad y el IMC. C. Tratamiento invasivo: - Métodos interruptivos: consisten en la interrupción de la vena cava, impidiendo la migración hacia el pulmón de los émbolos que puedan desprenderse de las TVP de las EEII; indicado si contraindicación o complicación de la anticoagulación, TEP de repetición a pesar de anticoagulación correcta y TEP masivo; el más utilizado actualmente es el filtro de Greenfield. - Embolectomía pulmonar: si existe evidencia de TEP masivo con compromiso hemodinámico grave que no responde adecuadamente al tratamiento alternativo. Se puede realizar mediante catéter o con cirugía abierta. EFECTOS SECUNDARIOS DEL TRATAMIENTO ANTICOAGULANTE - Sangrado: el más frecuente e importante; en ocasiones son difíciles de detectar; una hemorragia gastrointestinal o una hematuria pueden indicar la presencia de hemorragias ocultas. El efecto de la heparina puede revertirse con el sulfato de protamina, a dosis de 1 mg por cada 100 UI de heparina si se administra durante los 15-30 minutos siguientes a su administración; pasados 30 minutos, la dosis debe ser de 0.5 mg por cada 100 UI. Debe administrarse por vía i.v. muy lentamente (30 minutos), diluida en suero salino. En el caso de hemorragia por HBPM, su actividad se neutraliza parcialmente. Si se produce sangrado secundario al uso de anticoagulantes orales, debe utilizarse vitamina K y plasma. - Trombopenia: se debe interrumpir el tratamiento si el recuento plaquetario es menor de 100.000 o si hay un descenso mayor del 50% sobre la cifra basal. - Reacciones alérgicas: prurito, urticaria, asma, fiebre, reacción anafilactoide... - Efectos locales (secundarios a punción): eritema, equimosis, necrosis cutánea... Página 274
  • 275.
    ENFERMEDAD TROMBOEMBÓLICA VENOSA CONTRAINDICACIONESDEL TRATAMIENTO ANTICOAGULANTE - Úlcera péptica activa. - Hemorragia de cualquier localización. - Endocarditis bacteriana aguda. - Cirugía reciente (especialmente ocular o de SNC). - Nefropatía grave. - Pericarditis. - Imposibilidad de control adecuado del tratamiento. - Discrasias sanguíneas. Página 275
  • 276.
    ENFERMEDAD TROMBOEMBÓLICA VENOSA MANEJO INICIAL DEL TROMBOEMBOLISMO VENOSO ¿Diagnóstico confirmado o alta sospecha? No Sí Tests diagnósticos ¿Contraindicación de tratamiento anticoagulante? Sí No Filtro de vena cava inferior ¿Inestabilidad hemodinámica por TEP o TVP ilio-femoral extensa ? Sí No ¿Contraindicación para tratamiento trombolítico? HNF i.v. (bolo inicial de 5000 U seguido de perfusión de 20000-30000 U/24 horas), ó HNF s.c. (17500 U/12 horas), ó HBPM s.c. según dosis No Sí + Anticoagulación oral a las 24 horas de forma solapada Interrumpir la HNF ó HBPM cuando Tratamiento fibrinolítico (1) La heparina ha sido administrada durante más anticoagulación ≥ 4 días (2) El INR ha estado entre 2-3 durante al menos 2 días consecutivos. Página 276
  • 277.
    BRONCONEUMOPATIA CRONICA AGUDIZADA Capítulo28 BRONCONEUMOPATIA CRONICA AGUDIZADA Gonzálvez A., Navarro I., López-García F., Romero V., Shum C. 1. INTRODUCCION.- Enfermedad Pulmonar Obstructiva Crónica -EPOC-, Obstrucción Crónica al Flujo Aéreo - OCFA-, Limitación Crónica al Flujo Aéreo -LCFA-, Bronconeumopatía Obstructiva Crónica -BCNO-… son diferentes denominaciones de un mismo proceso, que engloba a enfermedades respiratorias que se caracterizan por un obstrucción al flujo aéreo que no cambia de forma notable en el transcurso de varios meses de seguimiento, de curso irreversible y lentamente progresivo. Por tanto para su diagnóstico es fundamental la realización de exploración funcional. Las enfermedades respiratorias que incluye la EPOC son la bronquitis crónica, el enfisema pulmonar y enfermedad de pequeña vía aérea, que habitualmente se presentan de una forma combinada, y se excluyen otros procesos como asma bronquial, fibrosis quística, bronquiectasias, bronquiolitis obliterante… 2. DIAGNOSTICO.- Este tipo de pacientes suele acudir al área de urgencias con gran frecuencia, bien como primera visita sin que anteriormente hubiese sido valorado por ningún facultativo o debido a una reagudización respiratoria en enfermo ya conocido. En el primer caso aunque no es posible la realización de espirometría (que nos demostraría disfunción ventilatoria obstructiva) en urgencias, la clínica nos orientará hacia el diagnóstico. Como el síntoma fundamental que provoca consulta médica es la disnea, todo aquel paciente con dicho síntoma, sin causa clara que lo explique (insuficiencia cardiaca aguda, embolismo pulmonar, crisis asmática..) es importante la realización de una breve anamnesis respiratoria que en estos pacientes se caracteriza por la existencia de tos y expectoración mucosa matutina habitual, infecciones respiratorias recurrentes de predominio invernal acompañadas o no de sibilancias. Además estos pacientes suelen ser fumadores y tienen más de 40 años de edad. En el caso de agudización de paciente ya conocido el motivo principal de consulta suele ser la aparición de disnea o bien el aumento del grado de la misma respecto al basal, acompañado o no de otros síntomas como pueden ser aumento en la tos y/o expectoración habitual que a veces muestra un aspecto mucopurulento propio de infección respiratoria, signos de insuficiencia cardiaca derecha, cianosis, cefalea y en casos mas graves disminución del nivel de conciencia con depresión respiratoria. Página 277
  • 278.
    BRONCONEUMOPATIA CRONICA AGUDIZADA 3.EXPLORACIÓN FÍSICA Y PRUEBAS COMPLEMENTARIAS.- Exploración física.- Los signos clínicos que encontramos son diversos debido al grado de severidad del cuadro clínico. Es fundamental evaluar: - Nivel de conciencia. Puede ser común verlo alterado en estos pacientes con tendencia a la depresión del mismo que en los casos más graves pueden llevar al coma o la aparición de convulsiones. - Piel y mucosas. Nos revelaran el grado de hidratación del paciente así como la existencia de cianosis, más llamativa en labios y partes acras. - Constantes vitales. Frecuencia cardiaca para detectar taquicardia o pulso arrítmico, y la frecuencia respiratoria que puede mostrar taquipnea. Tensión arterial que nos evalúa la estabilidad hemodinámica y temperatura que en caso de fiebre nos orienta hacia un proceso infeccioso. - Utilización de la musculatura accesoria. Presente en las agudizaciones graves, y que en último término puede llevar a fatiga muscular. - Auscultación cardiaca. Puede ser audible un tercer tono o un refuerzo del segundo ruido, siendo en ocasiones difícil la valoración de dicha auscultación por la interferencia de ruidos respiratorios. - Auscultación pulmonar. Se suelen oír sibilancias o roncus de predominio espiratorio (con alargamiento del mismo), crepitantes de predominio en bases o simplemente hipoventilación global. - Extremidades inferiores. Hay que investigar la existencia de signos de trombosis venosa profunda o presencia de acropaquias. El hallazgo de Cor pulmonale , se suele manifestar con signos de descompensación cardiaca derecha: hepatomegalia congestiva, edemas, yugulares ingurgitadas, cianosis. Analítica de sangre: El hemograma mostrará leucocitosis en caso de infección respiratoria y poliglobulia en algunos enfermos con insuficiencia respiratoria crónica. También es fundamental una bioquímica elemental que incluya glucemia, urea, creatinina e iones. Radiología de Tórax.- No hay ningún signo patognomónico de OCFA, aunque determinados hallazgos pueden sugerir su presencia. La radiotransparencia, atenuación vascular e hiperinsuflación (horizontalización de diafragmas y aumento de la cámara aérea retroesternal) pueden indicar la existencia de enfisema. En muchas ocasiones se puede observar la presencia de aumento de la trama broncovascular en las bases lo que constituye el llamado “tórax sucio”. El aumento del diámetro de la arteria pulmonar descendente derecha superior a 16-20 mm puede sugerir hipertensión pulmonar. Página 278
  • 279.
    BRONCONEUMOPATIA CRONICA AGUDIZADA Asimismo,podemos encontrar cardiomegalia a expensas del crecimiento de cavidades derechas. Pero la utilidad fundamental a nuestro entender de la radiología torácica es descartar otras entidades asociadas como: neumonía, neoplasia, neumotórax etc. Por tanto es necesaria su realización en situaciones agudas y hay que exigir dos proyecciones: posteroanterior y lateral. Electrocardiograma.- Siempre es obligatoria su realización en urgencias. Podemos encontrar arritmias desencadenadas por motivos diversos: fármacos, hipoxia tisular, anemia... o signos de crecimiento de cavidades derechas : onda P pulmonar, bloqueo de rama derecha... Gasometría arterial basal.- Aunque por los datos clínicos y de la exploración física, podemos sospechar insuficiencia respiratoria, la prueba obligada para la demostración de la misma es la medición de gases arteriales (PaO2 y PaCO2) y del pH, cuyos resultados se interpretarán en función del estado crónico del paciente. Por tanto la insuficiencia respiratoria es un concepto gasométrico que requiere cifras de PaO2 inferiores a 60 mmHg respirando aire ambiente a nivel del mar. Como muchos pacientes con OCFA tienen un descenso crónico de los valores normales de PaO2 y aumento de la PaCO2 el diagnostico de la insuficiencia respiratoria aguda en estos casos se basa en el cambio respecto al estado habitual. Por lo tanto una disminución de la Pao2 entre 10-15 mmHg respecto al valor basal indica insuficiencia aguda. Asimismo en estos pacientes suelen observarse niveles altos de PaCO2 que cuando se acompañan de un pH inferior a 7.30 debe también considerarse como insuficiencia respiratoria aguda. 4. TRATAMIENTO OCFA AGUDIZADO Antes de comentar el tratamiento de la agudización de OCFA en el área de urgencias, hay que indicar que es muy importante el realizar un correcto manejo ambulatorio con un asesoramiento adecuado al propio paciente y a su familia acerca de su enfermedad. De este modo, el abandono definitivo del tabaco, el correcto cumplimiento del tratamiento farmacológico o medidas preventivas como puede ser la vacunación anual antigripal van a disminuir el número de agudizaciones y por tanto las visitas al hospital y también van a detener el deterioro progresivo de la función pulmonar. Los objetivos principales del tratamiento del paciente agudizado son: 1. Corregir la insuficiencia respiratoria. 2. Alivio sintomático. 3. Corregir la causa desencadenante de la agudización. Para el primer punto utilizamos la oxigenoterapia cuyo objetivo es conseguir una PaO2 superior a 60 mmHg o de SaO2 superior al 90%, teniendo en cuenta que este tipo de pacientes suelen retener dióxido de carbono y el único estímulo ventilatorio que les queda es la hipoxemia, por lo que es recomendable comenzar con FiO2 no muy Página 279
  • 280.
    BRONCONEUMOPATIA CRONICA AGUDIZADA elevadas(entre 0.24 y 0.28), aumentándola si es preciso de forma escalonada en función de la respuesta gasométrica. En área de urgencias siempre es aconsejable la utilización de mascarilla Ventimask. Para el alivio sintomático (sobre todo la disminución de sensación de disnea), aparte de la oxigenoterapia, contamos con las medidas farmacológicas que han de utilizarse de modo escalonado. - Broncodilatadores: Siempre que sea posible se debe escoger la vía inhalada, por la mayor rapidez de acción y los escasos efectos secundarios. Es imprescindible enseñar la técnica de inhalación. El uso de cámaras o dispositivos espaciadores aumenta la cantidad de fármaco depositado. Contamos fundamentalmente con dos grupos: A) Beta2-agonistas: Todos ellos (salbutamol, terbutalina, fenoterol, procaterol) tienen potencia broncodilatadora y selectividad similares. Por su rápido inicio de acción -15 a 30 minutos- se utilizan a demanda, pudiendo ser el primer broncodilatador utilizado en pacientes con síntomas leves e intermitentes y en las agudizaciones. Dosis: 2 pulsaciones cada 6-8 horas, pudiendo incluso aumentarlo hasta 4 horas en caso necesario. La vía intravenosa no aporta beneficios adicionales ni en las agudizaciones ni fallo respiratorio agudo y en caso de utilizarla ha de ser en pacientes vigilados en Unidad de Cuidados Intensivos (UCI). B) Anticolinérgicos: El utilizado es el Bromuro de Ipatropio que tiene un comienzo de acción algo más lento que los Beta2-agonistas –30 a 60 minutos-. Su dosis habitual es de dos pulsaciones cada 6-8 horas pudiendo aumentarla en agudizaciones hasta 4 pulsaciones cada 4 horas. - Corticoides: Aunque su papel no esta todavía claro, la mayoría de autores recomiendan su uso al menos en las agudizaciones. La dosis recomendada es de 0.5 mg/Kg/6 horas IV. de 6-Metilprednisolona (Urbasón®). En caso de utilizar un bolus de choque se puede pautar 80 mg i.v. de Urbasón® o bien 100-200 mg de hidrocortisona (Actocortina®) diluida en 100 ml de suero fisiológico. La utilización de teofilinas, debido a sus efectos secundarios, actualmente se ve restringida a ciertos pacientes concretos que tiene disnea limitante a pesar del uso de betaagonistas y anticolinérgicos. En casos de agudizaciones graves se puede utilizar aminofilina en solución iv. A dosis de 0.5-0.7 mg/Kg/hora (Dosis inicial de carga 5 mg/Kg). Acerca del tercer punto, en el OCFA agudizado es fundamental tratar la causa de la descompensación. Las infecciones siguen siendo la causa más frecuente de la agudización y siempre que la sospechemos (fiebre, leucocitosis, esputo mucopurulento…) habrá que instaurar tratamiento antibiótico. Podemos emplear diversos antibióticos: amoxicilina- clavulánico, macrólidos, quinolonas…Otros procesos menos frecuentes que pueden desencadenar una agudización de OCFA y que habrá que tratar específicamente son las neumonías, tromboembolia, insuficiencia ventricular izquierda, neumotórax, factores ambientales… Por último en ocasiones tenemos que Página 280
  • 281.
    BRONCONEUMOPATIA CRONICA AGUDIZADA tratarla coexistencia de Cor pulmonale fundamentalmente con diuréticos, poliglobulia severa secundaria a hipoxemia crónica con flebotomías. Arritmias con fármacos apropiados, suspender medicación que puede desencadenar o empeorar una agudización como pueden ser los sedantes. 5. INDICACION PARA HOSPITALIZACION DE PACIENTES OCFA 1. Exacerbación aguda junto a uno o más de los siguientes hallazgos: - Respuesta inadecuada a tratamiento ambulatorio. - Imposibilidad de caminar debido a la disnea, en paciente previamente ambulante. - Imposibilidad de comer o dormir por la disnea. - Recursos médicos inadecuados en domicilio. - Procesos patológicos asociados, tanto pulmonares como no pulmonares. - Progresión y agravamiento de sus síntomas habituales. - Alteraciones mentales. - Empeoramiento de la hipoxemia. - Hipercapnia nueva o progresiva 2. Presencia de Cor pulmonale nuevo o progresivo, que no responde al tratamiento ambulatorio. 3. Los procedimientos medicoquirúrgicos planificados requieren analgésicos o sedantes que pueden agravar la función pulmonar. 4. La presencia de procesos patológicos concomitantes (p.ej. miopatía esteroidea, fracturas agudas...) que hayan deteriorado la función pulmonar. La gravedad del cuadro clínico puede llegar a requerir ingreso en UCI (ver indicaciones). En los pacientes con insuficiencia respiratoria crónica resulta difícil establecer los casos que son candidatos a ingreso en UCI. Siempre habrá que establecer un balance de las indicaciones en procedente y en contra, para evitar el peligro de estar tratando con medios costosos a pacientes de los que no se esperan beneficios especiales y determinar si tiene sentido realizar una terapéutica agresiva. De modo general podríamos aceptar como favorable para ingreso en UCI: 1. Pacientes menores de 75 años. 2. Deterioro evidente y reversible. 3. Primer ingreso en UCI y con cierta calidad de vida previa. 4. Predisposición favorable del paciente y de la familia. Por el contrario, los datos en contra del ingreso serían la edad muy avanzada, ingresos previos en UCI con problemas para retirar la ventilación mecánica, mala calidad de vida previa y actitud negativa ante la UCI por parte del paciente y familiares Página 281
  • 282.
    BRONCONEUMOPATIA CRONICA AGUDIZADA 6.INDICACIONES PARA INGRESO EN UCI 1. Disnea intensa que no responde de forma adecuada al tratamiento inicial de urgencias. 2. Confusión, letargo o fatiga de músculos respiratorios. 3. Hipoxemia persistente o progresiva a pesar del oxígeno suplementario, o acidosis respiratoria intensa / progresiva pH<7.30. 4. Necesidad de ventilación mecánica, ya sea mediante intubación endotraqueal o técnicas no invasivas. Página 282
  • 283.
    CONDUCTA ANTE UNPACIENTE CON NEUMONÍA Capítulo 29 CONDUCTA ANTE UN PACIENTE CON NEUMONÍA Mirete C., Maestre A., López-García F., Gutiérrez F. y Shum C. INTRODUCCIÓN. Dentro del concepto de neumonía, es preciso diferenciar en primer lugar entre neumonía adquirida en la comunidad (NAC) y neumonía nosocomial, ya que los gérmenes productores son distintos y, por tanto, su manejo terapéutico. La neumonía adquirida en la comunidad o extrahospitalaria se define como la infección del parénquima pulmonar que se desarrolla en el seno de la población general, con algunas puntualizaciones: - Si la neumonía se manifiesta pasadas 72 horas de un ingreso hospitalario, o bien durante los primeros 10 días después del alta hospitalaria, se considera neumonía nosocomial. - Los pacientes con infección VIH e inmunidad conservada se incluirán en este grupo, debiendo diferenciarse de los pacientes con SIDA o aquellos que presentan ciertos procesos causantes de inmunodepresión severa, que tendrán un manejo diferente. NEUMONÍA ADQUIRIDA EN LA COMUNIDAD. La neumonía adquirida en la comunidad (NAC) sigue siendo un problema frecuente y grave, a pesar de los avances que se han realizado tanto en el diagnóstico como en el tratamiento, constituyendo una de las principales causas de mortalidad infecciosa. Además, la frecuencia con la que se identifica el microorganismo causal sigue siendo baja, entre un 30 y un 60% según los estudios. Su incidencia se sitúa entre 2.6 y 8.8 casos por cada 1000 habitantes y año, lo que supondría unos 10.000-30.000 casos anuales en la Comunidad Valenciana. A pesar de esta alta frecuencia, la epidemiología de la NAC no es bien conocida. Esto conlleva a que, en la mayoría de los casos, el tratamiento antibiótico deba establecerse de manera empírica. A nivel del Servicio de Urgencias es necesario hacer énfasis en dos aspectos fundamentales: la valoración de la necesidad de ingreso hospitalario y el tratamiento antibiótico empírico inicial. Página 283
  • 284.
    CONDUCTA ANTE UNPACIENTE CON NEUMONÍA ETIOLOGÍA DE LA NAC. - En adultos sanos, el 95% de las NAC son ocasionadas por Streptococcus pneumoniae, Mycoplasma pneumoniae y Legionella pneumophila. - En enfermedades crónicas como EPOC y diabetes, y también en ancianos, el neumococo sigue siendo el más frecuente, pero debe contemplarse la posibilidad de bacilos gramnegativos, sobre todo Haemophilus influenzae y enterobacterias. - En pacientes con infección VIH existe un aumento en la frecuencia de neumonía por neumococo, aunque no hay que olvidar la p osibilidad de otras etiologías como Pneumocistis carinii o Mycobacterium tuberculosis. Los pacientes UDVP pueden presentar neumonías por Staphylococcus aureus. CLÍNICA Y DIAGNÓSTICO. Los síntomas más habituales de neumonía son: fiebre, afectación del estado general, tos, expectoración purulenta, dolor torácico pleurítico y disnea, aunque hay que tener en cuenta que estos sí ntomas no se observan en todos los pacientes y que, sobre todo en el anciano, la presentación puede ser inhabitual (p. ej. confusión, deshidratación). El diagnóstico de NAC habrá que realizarlo en presencia de: a) Clínica compatible de menos de 7 días de evolución. b) Condensación en la radiología de tórax no atribuible a otra causa. Se realizarán proyecciones postero -anterior, lateral y en decúbito lateral si se sospecha derrame pleural. c) Pacientes que no hayan estado ingresados en el hospital durante el último mes. VALORACIÓN INICIAL. - Historia clínica: duración de los síntomas, enfermedades de base, tratamiento antibiótico previo, antecedentes de contacto con animales… - Exploración física: observar datos como la coloración, escalofríos, fiebre, hipotensión arterial, tiraje, taquipnea, taquicardia, soplos cardíacos, crepitantes y/o soplos tubáricos, signos de hipoperfusión periférica, signos meníngeos, lesiones en la piel, signos de deshidratación… - Pruebas complementarias: se valorarán según la necesidad de ingreso (ver apartados siguientes). Página 284
  • 285.
    CONDUCTA ANTE UNPACIENTE CON NEUMONÍA CLASIFICACIÓN INICIAL DE LOS PACIENTES CON NAC. Grupo 1 Pacientes con criterios de Valorar U.C.I. “gravedad inmediata” Grupo 2 Pacientes con indicación de Ingreso en una unidad de ingreso hospitalario hospitalización convencional Grupo 3 Pacientes sin indicación de Tratamiento en régimen ingreso hospitalario domiciliario CRITERIOS DE “GRAVEDAD INMEDIATA” → VALORAR U.C.I. • Sepsis grave: sepsis asociada a hipotensión (presión sistólica < 90 mmHg o diastólica < 60 mmHg), “shock” o signos de disfunción de un órgano (desorientación, oliguria). • Insuficiencia respiratoria grave: definida por un cociente pO2/FiO2 < 250 (< 200 en caso de EPOC) al ingreso o en cualquier momento de la evolución. • Progresión significativa de la imagen radiológica: aumento del 50% en el tamaño de los infiltrados en las primeras 24-48 horas de haber iniciado el tratamiento antibiótico. INDICACIONES DE INGRESO HOSPITALARIO CONVENCIONAL. • Edad > 65 años. • Procesos subyacentes (comorbilidad): - EPOC, incluyendo enfermedades crónicas estructurales (p. ej. bronquiectasias) - Insuficiencia cardiaca - Insuficiencia renal crónica - Alteración del estado mental - Postesplenectomía - Diabetes mellitus - Alcoholismo o malnutrición - Enfermedad crónica hepática de cualquier etiología - Diversos tipos de inmunodepresión parcial (incluyendo VIH sin SIDA) Página 285
  • 286.
    CONDUCTA ANTE UNPACIENTE CON NEUMONÍA • Hospitalización en el año previo al episodio de NAC. • Presencia de alguno de los siguientes parámetros: - Frecuencia respiratoria > 30 rpm. - Presión diastólica ≤ 60 mmHg o sistólica ≤ 90 mmHg. - Evidencia de infección extrapulmonar (artritis séptica, meningitis…). - Confusión y/o disminución del estado de conciencia. • Presencia de alguno de los siguientes resultados: - Necesidad de ventilación mecánica - Otras evidencias de sepsis o disfunción orgánica: acidosis metabólica, aumento de TP, APTT, disminución de plaquetas o consumo de fibrinógeno - pO2 < 60 mmHg con FiO2 del 21% - Imagen radiológica con cavitación, afectación multilobar o derrame pleural - Leucocitos en sangre periférica < 4000 ó > 30.000/ml - Alteración de la función renal (creatinina > 1.2 mg/dl ó BUN > 20 mg/dl) - Hematocrito < 30% o hemoglobina < 9g/dl • Sospecha de aspiración o existencia de expectoración maloliente. • Falta aparente de respuesta a un tratamiento antibiótico empírico correcto (pasadas 48-72 horas). PACIENTES SIN CRITERIOS DE INGRESO HOSPITALARIO. Este grupo de pacientes debe clasificarse según cumpla criterios de neumonía típica (neumocócica) o no. La presencia de 3 ó más de los siguientes criterios encuadran al paciente en el grupo de NAC típica. • Fiebre de comienzo súbito con escalofríos. • Dolor torácico de características pleuríticas. • Semiología de condensación a la auscultación pulmonar. • Expectoración purulenta o herrumbrosa. • Imagen radiológica de condensación lobar con broncograma. • Cifra de leucocitos > 10.000 ó < 4000/ml. • Presencia de herpes labial. Página 286
  • 287.
    CONDUCTA ANTE UNPACIENTE CON NEUMONÍA PRUEBAS COMPLEMENTARIAS INDICADAS EN EL ESTUDIO DE LA NAC. Grupo terapéutico Diagnósticas Evaluación - Tinción de Gram y cultivo de - Analítica1 incluyendo CK. GRUPO 1 esputo. - Gasometría. Pacientes con criterios - Cultivo y/o IFD para Legionella en esputo. - Serología de VIH2. de “gravedad inmediata” (valorar U.C.I.) - Dos hemocultivos. - Técnicas invasivas4 - Serologías3. - Antígeno de Legionella en orina. - Toracocentesis 5. GRUPO 2 - Tinción de Gram y cultivo de - Analítica1 esputo - Gasometría - Cultivo y/o IFD para Legionella - Serología de VIH2 Pacientes con criterios de en esputo ingreso en planta de hospitalización convencional - Dos hemocultivos - Serologías3 - Antígeno de Legionella en orina - Toracocentesis 5 GRUPO 3 - Tinción y cultivo de esputo - Analítica1 (opcional) - Gasometría6 Pacientes sin criterios - Dos hemocultivos de hospitalización - Serologías3 1. Analítica: hemograma y bioquímica. VSG y PCR , en caso de ingreso. 2. Considerarlo en los siguientes casos: neumonía neumocócica o por H. influenzae bacteriémica, neumonía recurrente o cifra de linfocitos totales inferior a 1000/ml. 3. Serologías para Legionella, Mycoplasma, Chlamydia pneumoniae, Coxiella burnetti (fiebre Q), Chlamydia psitacci, virus influenzae, parainfluenzae, adenovirus y VRS. 4. Se valorará de manera individualizada en la planta de hospitalización correspondiente. 5. Si existe un derrame pleural significativo (más de 1 cm de espesor en la Rx de tórax en decúbito lateral). La muestra se procesará para Gram, cultivo, detección de antígeno capsular de neumococo, bioquímica (pH, LDH, proteínas, glucosa) y examen citológico. 6. Indicada si la frecuencia respiratoria es > de 20 rpm. Página 287
  • 288.
    CONDUCTA ANTE UNPACIENTE CON NEUMONÍA PAUTAS DE TRATAMIENTO ANTIBIÓTICO EMPÍRICO EN PACIENTES CON NAC. Situación del paciente Tratamiento antibiótico** Duración del tratamiento GRUPO 1 Pacientes con criterios - Cefalosporina de 3ª generación o ≥ 10 días de “gravedad inmediata” de 4ª generación1 asociada a un (valorar U.C.I.) macrólido i.v. o a una fluorquinolona de 2ª generación i.v. GRUPO 2 Pacientes con criterios de - Cefalosporina de 3ª generación o ≥ 10 días ingreso en una unidad de amoxicilina más ácido clavulánico hospitalización convencional i.v. 2 asociados o no a un macrólido i.v. u oral o a una fluorquinolona de 2ª generación i.v. - Fluorquinolona de 3ª generación i.v./oral en M. GRUPO 3 Paciente sin criterios de hospitalización 3.1. Existencia de criterios - Amoxicilina oral 7 días de neumonía típica. - Fluorquinolona de 3ª generación oral - Macrólido oral 3.2. Ausencia de criterios - Macrólido oral 7 días de neumonía típica. - Fluorquinolona de 3ª generación 15 días si es macrólido3 ANOTACIONES A LAS PAUTAS DE TRATAMIENTO ANTIBIÓTICO EMPÍRICO. ** En caso de que la imagen radiológica muestra necrosis o cavitación, debe considerarse la participación de anaerobios. En este caso, las posibilidades terapéuticas son: a) Pacientes del grupo 1: - Añadir clindamicina a una de las pautas recomendadas. - Sustituir la cefalosporina de 3ª generación por un carbapenémico o por la asociación de piperacilina-tazobactam. Página 288
  • 289.
    CONDUCTA ANTE UNPACIENTE CON NEUMONÍA b) Pacientes del grupo 2: - Tratar con amoxicilina-clavulánico. - Adición de clindamicina a una cefalosporina de 3ª generación. (1) Los pacientes con broncopatía crónica, SIDA (con cifra de linfocitos CD4 < 100/ml), neutropenia (<1000/ml) u otra causa de inmunodepresión grave, que se hallen en tratamiento con corticoides (>10 mg/día de prednisona) o hayan recibido antibioterapia por vía sistémica durante más de 72 horas en el curso del mes previo al desarrollo de la neumonía, tienen un riesgo significativo de padecer infección por Pseudomonas aeruginosa u otros bacilos gramnegativos. El tratamiento antibiótico empírico inicial debe incluir un antibiótico betalactámico activo frente a este microorganismo, asociado o no a un aminoglucósido. Puede emplearse cefepima, un carbapenémico o la asociación de piperacilina con tazobactam. No es aconsejable la ceftazidima por su escasa actividad frente a cepas de neumococo resistente a la penicilina. (2) A partir de la defervescencia el tratamiento puede seguirse por vía oral. Si no se ha establecido el diagnóstico microbiológico, puede emplearse amoxicilina- clavulánico o cefuroxima axetilo. (3) Duración del tratamiento 3 días si se emplea azitromicina. Página 289
  • 290.
    CONDUCTA ANTE UNPACIENTE CON NEUMONÍA DOSIS Y VÍAS DE ADMINISTRACIÓN DE LOS ANTIBIÓTICOS MENCIONADOS. Antibiótico Dosis Vía de administración Cefalosporinas 3ª generación Cefotaxima 1-2 g/8h i.v. Ceftriaxona 1-2 g/24h i.v. Cefalosporinas 4ª generación Cefepima 2 g/12h i.v. Cefalosporinas 2ª generación Cefuroxima 1.5 g/8 h i.v. Cefuroxima axetilo 500 mg/8h ó 1g/12h oral Fluorquinolonas 2ª generación Ofloxacino 400 mg/12h oral o i.v. Fluorquinolonas 3ª generación Levofloxacino 500 mg/24 h oral o i.v. Grepafloxacino 600 mg/24 h oral Macrólidos Azitromicina 500 mg/24 h (3 días) oral Claritromicina 250 ó 500 mg/12 h oral o i.v. Eritromicina 500 mg-1 g/6 h oral o i.v. Penicilinas Amoxicilina 1 g/8 h oral Amoxicilina-clavulánico 2-0.2 g/8 h i.v. 875-125 mg/8 h oral 1000-125 mg/8 h oral Miscelánea Piperacilina-tazobactam 4-0.5 g/8 h i.v. Clindamicina 600 mg/8 h i.v. 300 mg/8 h oral Imipenem 0.5-1 g/6-8 h i.v. Página 290
  • 291.
    CONDUCTA ANTE UNPACIENTE CON NEUMONÍA NEUMONÍA NOSOCOMIAL. Como ya se ha señalado anteriormente, es aquella neumonía que se desarrolla a partir de las 72 horas del ingreso hospitalario o bien durante los 10 días posteriores al alta hospitalaria. Es la infección nosocomial más grave y la segunda en frecuencia, después de la urinaria. Su mortalidad oscila entre el 50 y el 70%. 1. Etiología y factores de riesgo. Las bacterias más frecuentemente implicadas son los bacilos gramnegativos (50-75% de los casos) seguidos de Staphylococcus aureus y anaerobios. Se ha definido un grupo principal de microorganismos que deberían ser considerados patógenos potenciales en cualquier paciente con neumonía. Por otro lado, determinadas circunstancias clínicas aumentan el riesgo de padecer infecciones por un microorganismo particular. Microorganismo Factores predisponentes Grupo principal o central Enterobacter sp Hospitalización Escherichia coli Haemophilus influenzae Klebsiella pneumoniae Proteus sp Serratia marcescens Staphylococcus aureus Streptococcus pneumoniae Relacionados con factores de riesgo específicos S. aureus Traumatismo craneal Coma Diabetes mellitus Insuficiencia renal crónica Infección gripal reciente Historia de drogadicción Pseudomonas aeruginosa Ventilación mecánica prolongada Traqueostomía Tratamiento previo con antibióticos Tratamiento con corticoides Enfermedad pulmonar crónica, sobre todo fibrosis quística y bronquiectasias Anaerobios Aspiración macroscópica Cirugía torácico-abdominal previa Legionella sp Tratamiento con corticoides o citostáticos No tratamiento antibiótico previo Página 291
  • 292.
    CONDUCTA ANTE UNPACIENTE CON NEUMONÍA 2. Diagnóstico. El diagnóstico clínico de neumonía nosocomial se establece en presencia de un infiltrado de nueva aparición en la radiografía de tórax, junto con fiebre o leucocitosis y secreciones traqueobronquiales purulentas. Como norma general, en los pacientes con respiración espontánea y sin criterios de neumonía grave, no se recomienda la realización de técnicas invasivas. En estos casos, se intentará el diagnóstico microbiológico mediante el estudio del esputo (gram y cultivo), hemocultivos y cultivo del líquido pleural si procede, y se considerará la detección de antígeno de Legionella en orina, cuando se sospeche esta etiología. La utilización de procedimientos invasivos se planteará en caso de neumonías con criterios de gravedad (ver tabla) o en aquellas en las que a pesar del tratamiento antibiótico, la evolución sea desfavorable. En general, en pacientes no intubados se considera de elección la punción transtorácica aspirativa, mientras que en los intubados sería la aspiración endotraqueal o la broncoscopia con cepillado bronquial con catéter telescopado (CBCT) y lavado broncoalveolar (BAL). Criterios de gravedad de la neumonía nosocomial. - Necesidad de ingreso en U.C.I. - Insuficiencia respiratoria. - Progresión radiológica rápida. - Neumonía multilobar o cavitada. - Signos de sepsis grave: - Shock (TAS <90 ó TAD <60) - Precisar fármacos vasoactivos durante >4 horas - Diuresis <20 ml/hora ó <80 ml/4 horas. - Insuficiencia renal aguda que requiera diálisis Página 292
  • 293.
    CONDUCTA ANTE UNPACIENTE CON NEUMONÍA 3. Tratamiento antibiótico empírico recomendado en la neumonía nosocomial. Clasificación de la NN Microorganismos Opciones terapéuticas NN sin criterios de gravedad ni Grupo principal o Cualquiera de estas pautas básicas: factores de riesgo específicos central - Cefalosporina de 2ª generación (cefuroxima). - Cefalosporina de 3ª generación sin actividad frente a Pseudomonas (cefotaxima o ceftriaxona). - Betalactámico con inhibidor de beta-lactamasas (amoxi-clavulánico o piperacilina-tazobactam). - Fluoroquinolona (ofloxacino, ciprofloxacino, levofloxacino). NN sin criterios de gravedad Grupo principal Cualquiera de estas pautas: con aspiración macroscópica o + anaerobios - Betalactámico con inhibidor de cirugía abdominal reciente. betalactamasas. - Cualquiera de las pautas básicas + clindamicina o metronidazol. NN sin criterios de gravedad Grupo principal Cualquiera de las pautas básicas + con diabetes, coma o TCE. + S. Aureus vancomicina si se considera S. Aureus resistente a meticilina NN sin criterios de gravedad Grupo principal Cualquiera de las pautas básicas + con dosis altas de corticoides. + Legionella sp macrólido NN sin criterios de gravedad Grupo principal Combinación de dos antibióticos con con múltiples factores de + P. Aeruginosa actividad frente a P. Aeruginosa: riesgo, hospitalización betalactámicos (ceftazidima, cefepima, prolongada, tratamiento aztreonam, imipenem), antibiótico previo o estancia en aminoglucósidos y quinolonas. UCI. NN con criterios de gravedad. Grupo principal Tratar igual que el grupo anterior + P. Aeruginosa Página 293
  • 295.
    ASMA BRONQUIAL Capítulo 30 ASMABRONQUIAL Fernández J. INTRODUCCIÓN El asma bronquial es un trastorno inflamatorio crónico de las vías aéreas, en el que participan diversas células, incluyendo mastocitos, eosinófilos, linfocitos T, neutrófilos y células epiteliales. En individuos susceptibles, esta inflamación causa episodios recurrentes de sibilancias, disnea, tiraje torácico y tos, particularmente de noche y a primeras horas de la mañana. Estos episodios se asocian con una extensa y variable obstrucción de las vías aéreas, habitualmente reversible, bien espontáneamente o con tratamiento. La inflamación ocasiona un aumento en la hiperreactividad bronquial frente a diversos estímulos (frío, ejercicio, humos, etc.). VALORACION DEL PACIENTE EN EL AREA DE URGENCIAS Las reagudizaciones del asma bronquial son potencialmente peligrosas y a menudo representan una urgencia médica, por lo que deben ser tratadas en el Área de Urgencias. Ver Tabla 30.1 para establecer la gravedad aproximada de las crisis de Asma bronquial. Es necesaria una breve historia y un examen físico antes de establecer el tratamiento. La historia clínica debe identificar: A. La severidad de los síntomas como la tos, disnea u opresión torácica, limitación al ejercicio y sueño. B. Toda la medicación que utiliza el paciente. C. El momento del inicio de los síntomas y causas de la exacerbación, como exposición a alergenos, humos y contaminantes ambientales, analgésicos, betabloqueantes, etc. D. Hospitalizaciones previas y visitas al Área de Urgencias por crisis previas de asma. El examen físico debe tener en cuenta la severidad de los síntomas: Disnea, habla, alerta, número de respiraciones por minuto, uso de músculos accesorios, sibilancias, pulso arterial y pulso paradójico (caída notable de la TA sistólica ≥ 8 mmHg con la respiración). Deben determinarse la PEF o FEV1 horaria. Página 295
  • 296.
    ASMA BRONQUIAL Debe solicitarseuna gasometría, sobre todo en los pacientes con PEF menor del 70% del normal o con distress severo para controlar pO2, pCO2, y saturación de O2. Una pO2 < 60 mmHg. y/o pCO2 > 45-50 mmHg., indica fallo respiratorio. En estos casos, si no hay respuesta al tratamiento se debe considerarse su admisión en la UCI. Considerar que los que tienen componente de bronquitis o hipoventilación asociados pueden tener niveles basales de pCO2 anormalmente elevados. Identificar las complicaciones (neumonía, atelectasia, neumotórax y neumomediastino) mediante una radiografía de tórax. Debe solicitarse un hemograma, sobre todo en los pacientes con fiebre o esputo purulento (solicitar específicamente el recuento de eosinófilos, ya que ayudan a valorar tratamientos previos y respuesta al tratamiento). Debe prestarse especial atención a los niños de corta edad. TRATAMIENTO EN EL AREA DE URGENCIAS El tratamiento debe iniciarse de manera precoz, no esperar al resultado de las exploraciones complementarias. 1. OXIGENOTERAPIA. Debe administrarse por cualquier método (mascarilla, cánula nasal, etc.) para conseguir una saturación arterial de más del 91% (95% en niños). Empezar por Ventimask® al 30-35%, que luego se puede reducir según siguiente gasometría (al menos repetir una tras observación de 8-12 h.). 2. BETA-2 AGONISTAS. En niños es preferible la inhalación continua en nebulización con oxigeno. Los aerosoles presurizados, se pueden administrar mejor con cámaras espaciadoras y asegurándonos de que los pacientes realizan bien las 2-4 inhalaciones cada vez. Puede emplearse el Salbutamol, bien VENTOLIN® aerosol (presurizado): 2 inhalaciones cada 20 min. la primera hora y luego continuar con 2 inhalaciones cada hora, durante 4 horas, manteniéndolas luego cada 4 horas; bien VENTOLIN® en solución para inhalador (5 mg./ml.). Respecto a éste último, se utiliza el nebulizador de tipo INSPIRON, aparato de aerosol con oxígeno a 5-7 l./min., de dos formas: A. Continuo: Diluir de 0.25 a 1 ml. de VENTOLIN® solución en 2-3 ml. de suero fisiológico, manteniéndolo hasta 15 min. (repetir cada 4-8 horas). Se puede mezclar con ATROVENT ® o Cromoglicato sódico. B. Discontinuo: Poner sin diluir 2 ml. de VENTOLIN® solución y mantener sólo 3 min. (repetir cada 6 horas). Se puede utilizar también Terbutalina en polvo: 1-2 inhalaciones con el mismo esquema anterior. Es muy útil en los sujetos que no coordinan bien la inhalación y tienen capacidad de aspirar. Página 296
  • 297.
    ASMA BRONQUIAL 3. AMINOFILINAS.El papel de las aminofilinas en el tratamiento de las exacerbaciones es controvertido y, aunque no mejora el efecto broncodilatador sobre una adecuada dosificación de Beta-2 agonistas, puede mejorar la respiración al favorecer la función de los músculos respiratorios y prolongar y mantener la respuesta a los Beta-2 agonistas. No se recomienda el uso de aminofilinas en las cuatro primeras horas de tratamiento. Sin embargo, ocupa un lugar importante en el tratamiento del paciente que va a ingresar, con monitorización de niveles plasmáticos. La dosis inicial de Teofilina es de 6 mg./Kg.: 1 1/2 amp. de SOLUFILINA ® diluida en 100 cc. de suero fisiológico. La dosis de mantenimiento es, en infusión continua, de 0.5 mg./Kg./h.: 1 amp. en cada 500 cc. de suero i.v. Debe reducirse a la mitad en cardiópatas, cuando existe edema agudo de pulmón y Cor pulmonale. Debe reducirse a 1/5 cuando existe insuficiencia cardiaca y hepatomegalia. Debe incrementarse 1/3 de la dosis en fumadores y duplicarse en niños menores de 10 años. Debe controlarse la teofilinemia a la mañana siguiente, intentando mantener un rango terapéutico entre 10 y 20 mcg/ml. 4. VENTOLIN PARENTERAL. Se puede utilizar por vía subcutánea si no hay respuesta a los aerosoles o, incluso, por vía i.v., pero existen más alteraciones metabólicas y cardiovasculares que por aerosol, por lo que conviene la monitorización cardiaca. La dosis es de 0. 5 mg. cada hora por vía s.c. Control en la UCI. 5. OTROS BRONCODILATADORES. La adición de Bromuro de Ipratropio (ATROVENT ®) puede producir más broncodilatación que los Beta-2 agonistas solos. Debe considerarse antes del tratamiento con aminofilinas y sobre todo si existe un cierto componente de bronquitis. La dosis de ATROVENT ® AEROSOL es de 2 inhalaciones cada 4 horas y se puede mezclar en el nebulizador con VENTOLIN® a dosis de 1-2 ml cada 6 horas. 6. ADRENALINA. Se utiliza por vía s.c. en el tratamiento de la anafilaxia, angioedema y rara vez en el asma bronquial, pero puede usarse cuando el paciente no responde a los Beta-2 agonistas inhalados. Debe utilizarse con precaución en cardiópatas, hipertensión e hipertiroidismo. La dosis es de 0.3-0.5 cc. (1/1000), por vía s.c. cada 20 minutos. 7. CORTICOIDES. Ocupan un papel preeminente en el tratamiento actual del asma bronquial, sea leve o severo y la administración oral puede ser tan efectiva como la parenteral. Se requiere un mínimo de 4 horas para que produzcan una mejoría evidente. Página 297
  • 298.
    ASMA BRONQUIAL Deben utilizarse sobre todo: A. Si la exacerbación es moderada o severa. B. Si el enfermo no responde a las dosis iniciales de Beta-2 agonistas inhalados. C. Si se venían utilizando corticoides regularmente. D. Si se requerían corticoides orales en reagudizaciones previas,. Puede utilizarse la Hidrocortisona (ACTOCORTINA ®), 200-300 mg. por vía i.v. como dosis inicial. Puede continuarse con ACTOCORTINA ® 2 mg/Kg. cada 4 horas, o bien pasar a Prednisolona (SOLUDACORTIN®): 25-50 mg. por vía i.v. cada 6-8 horas, según la sintomatología. 8. OTROS TRATAMIENTOS. Los antibióticos están únicamente indicados cuando existe fiebre o esputo purulento y, en nuestra opinión, en casi todos los pacientes con ingresos previos o asma crónico severo. Puede utilizarse cualquiera de estas pautas: A. Amoxicilina sola o con Ac. clavulánico: 500 mg. por vía oral cada 6-8 horas. B. Cefuroxima: 1 vial de 750 mg. i.v. cada 8 horas. C. Eritromicina: 500 mg. cada 6 horas, preferentemente por vía oral. Debe emplearse cuando acuda con tratamiento previo o se sospeche infección extrahospitalaria sobreañadida. La sedación está estrictamente prohibida en las exacerbaciones. Los mucolíticos inhalados, en general, no mejoran al paciente y pueden empeorar la tos y la obstrucción. Los mucolíticos vía oral se pueden añadir si la expectoración es difícil si se prolonga su estancia en observación o ingresa: Mucosan® 1 sobre cada 6-8 horas o Fluimucil oral forte® 1 comp. efervescente cada 24 horas. Los antihistamínicos no parecen tener, por el momento, un papel en el tratamiento de las exacerbaciones del asma bronquial. Otros tratamientos como el magnesio o la terapia física ("clapping"), no son necesarios en los enfermos con buena movilidad respiratoria y tos efectiva. Tampoco es necesaria la hidratación con grandes volúmenes de fluidos. Sin embargo, en niños, la deshidratación juega un papel importante y viene condicionada por la hiperventilación y la disminución de la ingesta oral. En caso de sospecha de efectos secundarios gástricos o cuando las dosis de corticoides sean muy altas y mantenidas, añadir tratamiento de protección gástrica con antiácidos y/o antagonistas H2, según la pauta habitual. Página 298
  • 299.
    ASMA BRONQUIAL CRITERIOS DEADMISION EN EL HOSPITAL Los factores que condicionan la hospitalización son: A. Inadecuada respuesta al tratamiento después de 8-12 horas de observación. B. Obstrucción persistente (PEF < 40%) o persistencia de los síntomas tras el periodo de observación. C. Historia reciente de ingresos hospitalarios por este motivo. D. Presencia de otros factores de riesgo, especialmente en mayores. E. Dificultades sociales (condiciones de la vivienda, atención médica o mal seguimiento del tratamiento). CRITERIOS DE CONSULTA A UCI Debe realizarse una consulta con el intensivista de guardia, en los siguientes casos: A. Presencia de confusión, somnolencia u otros signos que presagien parada respiratoria o pérdida de la consciencia. B. Signos inminentes de parada respiratoria: Hipoxemia a pesar de una oxigenación adecuada (pO2<60 mm. Hg. y/o pCO2 >45 mm. Hg.), aunque el fallo respiratorio puede ocurrir a pesar de existir una pCO2 baja. C. También se requiere intubación si existe deterioro clínico a pesar de un tratamiento correcto, si el paciente está exhausto o si la pCO2 está subiendo aunque se mantenga al principio la pO2 (la intubación puede ser difícil). CRITERIOS DE ALTA HOSPITALARIA Los pacientes con buena respuesta en el Área de Urgencias a los broncodilatadores (PEF > 70%), requieren, al menos, una hora de observación para asegurar la mejoría. Antes de que el paciente sea dado de alta, se requiere: A. Identificar y evitar, si es posible, el agente precipitante de la exacerbación. B. Indicar que sea visto al día siguiente por su médico y, si es necesario, por el especialista de Neumología o Alergia. C. Prescribir un tratamiento de, al menos, 3 a 5 días, con corticoides orales y Beta- 2 agonistas inhalados, reduciendo la dosis según la mejoría clínica. Añadir corticoides inhalados tras los Beta-2 agonistas: Al principio 2 inhalaciones cada 6 horas durante 15 días y luego cada 12 horas al menos 3 meses. D. Si no ha sido posible antes, revisar la técnica inhalatoria de los Beta-2 agonistas con los pacientes antes del alta. Ver, a este propósito, las indicaciones del envase. Página 299
  • 300.
    ASMA BRONQUIAL Tabla 30.1.-Clasificación de la gravedad de las crisis de Asma (Modificado de EPR-II de 1997) Parada Leve Moderada Grave respiratoria inminente Síntomas Disnea Al caminar Al hablar En reposo Puede acostarse Prefiere sentarse Se sienta erguido Contesta Con oraciones Con frases Con palabras Actividad Puede estar Suele estar Siempre agitado, Somnoliento o agitado agitado puede haber confuso cianosis Exploración física Frecuencia Aumentada Aumentada Mayor de 30/min. respiratoria Tiraje No Frecuente Normalmente Sibilancias Espiratorias Espiratorias Fuertes en Ausencia de moderadas fuertes inspiración y sibilancias espiración Pulso < 100/min. 100-120/min. > 120/min. Puede haber bradicardia. Pulso paradójico No, < 8 mmHg Sí, > 8 mmHg Sí, >25 mmHg Ausente Función respiratoria PEF % >80% Entre 50 y 80 % <40% PaO2 Normal >60 mmHg <60 mmHg, PaCO2 <42 mmHg <42 mmHg ≥42 mmHg Sat 02 >95% 91-95% <91% Nota: Es una clasificación general y la ausencia de algún parámetro no invalida el nivel. Los parámetros más importantes a considerar siempre son la disnea, los valores de la gasometría y el nivel de conciencia. Página 300
  • 301.
    INSUFICIENCIA RENAL AGUDA Capítulo31 INSUFICIENCIA RENAL AGUDA Cabezuelo J., González C. y Reyes A. 1.- INTRODUCCIÓN La insuficiencia renal aguda (IRA), en sentido amplio, es un deterioro rápido (horas ó días) de la función renal que resulta en una acumulación de desechos nit rogenados, como la urea y la creatinina, en sangre. En el 60% de los casos cursa con descenso de la diuresis (oliguria) y con frecuencia conlleva alteraciones de la regulación hidroelectrolítica y del equilibrio ácido-base. Sus causas son diversas y más de una puede concurrir en el mismo enfermo. 2.- CLASIFICACIÓN ETIOPATOGÉNICA 2.1.- IRA Ó UREMIA PRERRENAL. Descenso de la tasa de filtración glomerular resultado de hipoperfusión renal, reversible una vez se restaura el flujo sanguíneo renal y no asociado a daño estructural del riñón. Se observa en situaciones que cursan con disminución del volumen efectivo eficaz ó vasoconstricción renal (tabla 31.1). Disminución del Volumen • Pérdidas reales: hemorragias, vómitos, diarreas, quemaduras, Intravascular diuréticos, diabetes insípida, insuficiencia suprarrenal.. • Redistribución: hipertensión portal, síndrome nefrótico, obstrucción intestinal, pancreatitis, peritonitis, malnutrición, síndrome de hiperestimulación ovárica. Disminución del Gasto • Insuficiencia cardiaca congestiva severa ó síndrome de bajo gasto Cardíaco (enfermedades del miocardio, válvulas ó pericardio, incluyendo taponamiento y arritmias). • Hipertensión pulmonar, embolismo pulmonar masivo, ventilación mecánica con presión positiva. Aumento del Cociente • Vasodilatación periférica. Fármacos: antihipertensivos, IL 2, Resistencias Vascular interferón, gonadotropinas (síndrome de hiperestimulación Renal/Sistémica. ovárica), anestésicos. Otros: Sepsis, hipoxemia, anafilaxia, insuficiencia hepática. • Vasoconstricción renal: agonistas alfaadrenérgicos (noradrenalina, ergotamina), hipercalcemia, anfotericina B, sepsis, síndrome hepatorrenal. Agravamiento de la • Inhibidores de la síntesis de prostaglandinas hipoperfusión renal por • Inhibidores del enzima convertidor de la angiotensina. interferencia con la autoregulación renal. Tabla 31.1.- Causas de IRA prerrenal. Página 301
  • 302.
    INSUFICIENCIA RENAL AGUDA Cuandoel aporte sanguíneo al riñón disminuye, descienden también la presión de perfusión y la filtración glomerular, y se ponen en marcha mecanismos de autorregulación renal. Los más importantes son la relajación de la arteriola aferente, constricción de la arteriola eferente (angiotensina II) y aumento de la síntesis local de prostaglandinas vasodilatadoras (PGI2). Con ello se reduce la resistencia vascular renal respecto la sistémica, aumenta el flujo sanguíneo renal y teóricamente se previene la insuficiencia renal. Sin embargo, si se mantiene la causa desencadenante ó se interfiere con los mecanismos de autorregulación (AINE ó IECA), se produce la IRA prerrenal. Las manifestaciones clínicas que predominan son las de la enfermedad causal. A nivel renal se produce retención de sodio y agua (oliguria), con emisión de orina concentrada y eliminación reducida de sodio (tabla 31.6). 2.2- IRA PARENQUIMATOSA. En este caso el descenso de la filtración glomerular se acompaña de lesiones histológicas claramente establecidas en distintos niveles de la arquitectura renal (túbulo, intersticio, glomérulo ó vasos). 2.2.1.- AFECTACIÓN TUBULAR El túbulo es la estructura que se daña con mayor frecuencia dando lugar a la denominada IRA Intrínseca ó Necrosis Tubular Aguda (NTA). Se define como descenso de la filtración glomerular resultado de hipoperfusión renal (NTA Vasomotora ó Isquémica) ó nefrotoxinas (NTA Nefrotóxica), no inmediatamente reversible una vez corregido o retirado el insulto causal y asociado con daño variable en las células tubulares. En la NTA isquémica la hipoperfusión renal es más severa que en la IRA prerrenal, y sus causas son las mismas (tabla 31.1). En casos extremos de isquemia renal se produce la llamada necrosis cortical, que se caracteriza por zonas de infarto que se extienden por la cortical renal, es poco frecuente y se produce en situaciones de shock hemorrágico en especial por patología obstétrica y coagulación vascular diseminada. La NTA nefrotóxica es responsable de un considerable número de casos de IRA (tabla 31.2). En el medio hospitalario destaca la NTA nefrotóxica provocada por los antibióticos, quimioterápicos, inmunosupresores y contrastes radiológicos, tanto por su frecuencia, a menudo relacionado con yatrogenia, como por la posibilidad de profilaxis. La rabdomiolisis es una causa de IRA a tener en cuenta en pacientes jóvenes con abuso de alcohol y de drogas ilícitas. La hiperbilirrubinemia se asocia con IRA, pero no esta claro si este pigmento es directamente tóxico para el riñón. Página 302
  • 303.
    INSUFICIENCIA RENAL AGUDA Nefrotoxinas • Antibióticos: aminoglucósidos, cefalosporinas, anfotericina B, sulfamidas, Exógenas: pentamidina, tetraciclinas, aciclovir i.v., foscarnet. • Anestésicos fluorados (metoxiflurano, enfluorano). • Quimioterápicos e Inmunosupresores: cisplatino, metotrexate, nitrosureas, fosfamida, mitomicina, 5-azacitidina, ciclosporina A. • Contrastes iodados: diatrizoato, iodotalamato, iodohipuran. • Solventes orgánicos: glicoles, hidrocarburos halogenados, aromáticos y alifáticos. • Metales pesados: plomo, cadmio, arsénico, mercurio. • Venenos: insecticidas (clordane), herbicidas (paraquat), fósforo elemental, setas, venenos de serpiente, picaduras, toxinas bacterianas, síndrome de shock tóxico. • Miscelánea: dextranos, EDTA, radiación, silicona, épsilon-aminocaproico, gammaglobulinas i.v., sobredosis de manitol, ésteres del ácido fumárico. Nefrotoxinas • Pigmentos: Endógenas: 1. Mioglobina (rabdomiolisis): abuso del alcohol, compresión muscular, convulsiones, trastornos metabólicos, drogas e infecciones. 2. Hemoglobina: reacciones transfusionales, destrucción mecánica de hematíes, defectos genéticos, agentes químicos, picaduras de insectos, infecciones (malaria), golpe de calor, quemaduras, infusiones i.v. de agua destilada (resección transuretral). 3. Otros: metahemoglobinemia, hiperbilirrubinemia. • Cristales: ácido úrico, oxalato, calcio. • Productos relacionados con tumores: síndrome de lisis tumoral, proteinas intratubulares (riñón de mieloma). Tabla 31.2.- Causas de necrosis tubular aguda nefrotóxica. 2.2.2.- AFECTACIÓN INTERSTICIAL Descenso de la tasa de filtración glomerular resultado de inflamación intersticial que suele ocurrir en el curso de procesos infecciosos y reacciones de hipersensibilidad a fármacos, aunque existen otras posibles etiologías (tabla 31.3). Supone el 3% de las IRA en algunas series. Infecciones • Invasión directa: estafilococo, gramnegativos, leptospiras, brucela, hongos, fiebre hemorrágica por virus. • Efectos indirectos: estreptococo, neumococo, tifoidea, difteria, legionella. Fármacos • Antibióticos: B lactámicos (penicilina G, meticilina, ampicilina, cefalotina), sulfonamidas, rifampicina, quinolonas. • AINE: naproxeno, fenoprofeno, ibuprofen, glafenina. • Diuréticos: tiazidas, furosemida. • Otros: cimetidina, alopurinol, fenitoína, interferón alfa y gamma. Infiltración Intersticial • Leucemia, Linfoma, Sarcoidosis. Idiopática • Diagnostico de exclusión. Tabla 31.3.- Causas de IRA túbulointersticial Página 303
  • 304.
    INSUFICIENCIA RENAL AGUDA 2.2.3.-AFECTACION GLOMERULAR Las nefropatías glomerulares son responsables del 15-20 % de las IRA. Las glomerulonefritis que con mayor frecuencia se asocian a IRA son: glomerulonefritis aguda postinfecciosa (postestreptocócica, asociada a shunt o endocarditis), glomerulonefritis proliferativa extracapilar, glomerulonefritis proliferativa mesangial IgA, glomerulonefritis membranoproliferativa, y las glomerulonefritis asociada a lupus eritematoso sistémico y vasculitis. 2.2.4.- AFECTACIÓN VASCULAR Las lesiones vasculares a diferentes niveles pueden producir IRA parenquimatosa (tabla 31.4). El daño renal se produce por disminución o ausencia de perfusión renal. En la enfermedad renovascular aguda el descenso del filtrado glomerular se produce por obstrucción de la arteria o vena renales, en riñón único ó con enfermedad renal bilateral. Lesión de Vaso Grueso • Arterial: trombosis, embolia, vasculitis, disección de aneurisma aórtico. • Venoso: trombosis. Lesión de Vaso Pequeño • HTA maligna, síndrome hemolítico-urémico, crisis de esclerodermia, preeclampsia, enfermedad ateroembólica del colesterol, vasculitis, nefritis por irradiación, síndrome antifosfolípido. Tabla 31.4.- Causas de IRA por lesión vascular 2.3.- IRA OBSTRUCTIVA O POSTRENAL En la obstrucción urinaria la IRA se produce por el aumento retrógrado de la presión en las vías urinarias, que provoca una reducción del gradiente de presión y del filtrado glomerular. Las causas de uropatía obstructiva quedan resumidas en la tabla 31.5. Nivel Ureteral (bilateral • Obstrucción intraureteral: litiasis, coágulos, tumores, necrosis papilar, o unilateral en riñón edema ureteral 2º a cateterismo, amiloidosis localizada, pelota único). fúngica. • Obstrucción extraureteral: tumor (cérvix, próstata), Fibrosis periureteral, inflamación de aneurisma aórtico, ligadura accidental, endometriosis, hemorragia retroperitoneal. Nivel Vesical-Uretral • Litiasis, coágulos. • Carcinoma vesical. • Infección vesical (bacteriana, tuberculosis, micosis). • Vejiga neurógena o agentes bloqueantes ganglionares • Hipertrofia benigna y maligna de próstata. • Valvas, estenosis, y tumores de uretra. Tabla 31.5.- Causas de IRA obstructiva. Página 304
  • 305.
    INSUFICIENCIA RENAL AGUDA 3.-DIAGNÓSTICO Ante una concentración elevada de productos nitrogenados y/o disminución de la diuresis debe iniciarse un proceso deductivo que permita discernir el tipo de insuficiencia renal y su origen. Este proceso se basa en la anamnesis y la utilización secuencial de pruebas complementarias. 3.1.- CRITERIOS ANALÍTICOS DE IRA. En general, cuando la creatinina sérica es superior a 1.5 mg/dl en pacientes con función renal previa normal, ó incremento del 50 %, sobre su creatinina basal en aquellos otros con insuficiencia renal conocida. 3.2.- ¿INSUFICIENCIA RENAL AGUDA Ó CRÓNICA?. Algunos datos de la historia clínica del paciente pueden sugerir que nos encontramos ante una Insuficiencia renal crónica (IRC): • Historia previa de proteinuria, hematuria, hipertensión ó diabetes. Historia familiar de nefropatía (poliquistosis, enfermedad de Alport , familiar en diálisis). • Presencia síndrome urémico (poliuria, nicturia, polidipsia, calambres, prurito, astenia, anorexia, nauseas y/o vómitos matutinos), bien tolerado de varios meses de evolución. • En la IRC los productos nitrogenados permanecen constantes mientras que en la IRA ó IRC reagudizada la creatinina asciende al menos 0.5 mg/día. La anemia bien tolerada y la hipocalcemia < 8 mg/dl son también sugerentes de IRC. • Los riñones pequeños en la ecografía son típicos de una IRC. Los riñones normales o grandes son más frecuentes en las IRA, pero no implican un diagnostico definitivo. Algunos procesos como la diabetes y enfermedades infiltrativas pueden presentar IRC muy severa con siluetas renales de tamaño normal. 3.3.- DESCARTAR IRA OBSTRUCTIVA. La historia clínica y la ecografía renal son las herramientas fundamentales. Destacar, no obstante, que hay casos de obstrucción urinaria sin dilatación de vía (fibrosis retroperitoneal, tumores etc.), en los que un alto índice de sospecha clínica es fundamental para el diagnóstico y tratamiento adecuados. 3.4.- IRA PRERRENAL VS PARENQUIMATOSA. Además de los datos de la historia y exploración clínicas los índices analíticos urinarios (tabla 31.6), son útiles para distinguir la IRA prerrenal de la parenquimatosa. Página 305
  • 306.
    INSUFICIENCIA RENAL AGUDA INDICESDIAGNÓSTICOS IRA PRERRENAL IRA PARENQUIMATOSA Osmolalidad Orina (mOsm/Kg) >500 <250 Sodio Orina <10 >20 Creatinina O/Creatinina P >40 <20 Urea O/Urea P >8 <3 Densidad >1018 < 1012 Fracción Excreción de Sodio* <1 >1 Índice de Insuficiencia Renal** <1 >1 Tabla 31.6.- Índices diagnósticos de IRA prerrenal y parenquimatosa. *Fracción de excreción de sodio = (Na O x Creat P / Na P x Creat O) x 100 **Indice de insuficiencia renal= Na O x Creat P / Creat O El examen cuidadoso del sedimento urinario y el conocimiento de la cantidad y cualidad de las proteinas de la orina son fundamentales para el diagnóstico diferencial de la IRA. 3.5.- CAUSA DE LA INSUFICIENCIA RENAL AGUDA. En la etiología de la IRA lo primero es descartar la IRA prerrenal y obstructiva. Después valorar cuidadosamente la posibilidad de nefrotoxicidad. Por último considerar el resto de enfermedades que producen IRA parenquimatosa. En la evolución ulterior de la IRA pueden estar indicadas otras exploraciones como eco Doppler, TAC, gammagrafía, angiografía y biopsia renal. 4.- TRATAMIENTO 4.1.- IRA PRERRENAL: 4.1.1- IRA POR PÉRDIDAS. El objetivo del tratamiento es restaurar la volemia con líquidos de calidad similar a los perdidos. • Hemoderivados: La sangre es de elección en los casos de hemorragias. • Soluciones cristaloides: El salino isotónicorepone los déficits de agua y sodio, y es de elección en los pacientes con deplección de líquido extracelular. El suero glucosado 5% aporta agua libre y su principal indicación es reemplazar las pérdidas insensibles o corregir la hipernatremia por déficit de agua. Las soluciones de Ringer y Ringer- lactato contienen Cl, Na, K+ y Ca++ , en concentraciones fisiológicas y lactato (que se metaboliza a bicarbonato). Teóricamente son más Página 306
  • 307.
    INSUFICIENCIA RENAL AGUDA fisiológicas, pero en la práctica no ofrecen ventajas sobre la solución salina isotónica. • Soluciones coloides producen una expansión del espacio intravascular más duradera (4-5 horas). La seroalbúmina puede ser útil temporalmente en ciertas IRA con hipoalbuminemia. Los polímeros de gelatina (Hemocé) tienen alta viscosidad y peso molecular, carecen de nefrotoxicidad y no tiene efectos deletéreos sobre la coagulación sanguínea. Los dextranos por sus efectos secundarios no aportan nada a los polímeros. El ritmo de infusión de los líquidos es relativamente arbitrario, porque las fórmulas que sirven para calcular el déficit agua en pacientes depleccionados no son exactas. La turgencia de la piel, y los incrementos de peso, presión arterial, presión venosa central, diuresis y concentración de sodio en orina, son parámetros clínicos a valorar. En pacientes críticos está indicada la monitorización hemodinámica con catéter de Swan-Ganz. Cuando la situación lo permite se aconseja una reposición gradual para evitar la sobrecarga de volumen. Una pauta avalada por la práctica es reponer a un ritmo de 50-100 ml/h, al que se deben añadir el volumen de orina, las pérdidas insensibles (600-1000 ml/día) y otras (diarrea, drenajes, etc.). Cuando se corrigen los factores prerrenales (generalmente con PVC entre 6-8 cm H2O) suele recuperarse la diuresis y mejorar la función renal, de lo contrario hay que sospechar una evolución a NTA isquémica. En ese caso, está indicado reducir el ritmo de infusión de fluidos y la administración de diuréticos de asa (furosemida 40- 200 mg cada 4-8 horas). 4.1.2.- IRA CON DISMINUCIÓN DEL VOLUMEN CIRCULANTE Y AUMENTO DEL AGUA TOTAL. Ejemplos de esta situación son la insuficiencia cardiaca, hipertensión portal y síndrome nefrótico. El tratamiento debe ser el de la enfermedad de base, restricción de agua y sal, utilización cuidadosa de expansores de volumen y diuréticos (evitar los ahorradores de potasio, con Cr sérica >2 mg/dl, por el riesgo de hiperpotasemia). 4.1.3.- IRA ASOCIADO A FRACASO CIRCULATORIO (SHOCK). En estos casos junto con el tratamiento etiológico y corrección de factores prerrenales pueden estar indicadas las drogas vasoactivas. Dopamina a dosis de 1-3 mcg/Kg/min., produce vasodilatación renal y puede estimular la diuresis en pacientes con oliguria por hipoperfusión renal. Otros fármacos utilizados en este contexto son la dobutamina (inotropo) y la noradrenalina (vasopresor). Se utilizan con bomba de infusión y habitualmente en unidades de cuidados intensivos. Página 307
  • 308.
    INSUFICIENCIA RENAL AGUDA 4.2.-IRA OBSTRUCTIVA. El único tratamiento adecuado es la resolución de la causa de obstrucción. En las obstrucciones bajas (uretra, próstata) suele ser suficiente la colocación de una sonda uretral. En las obstrucciones ureterales el tratamiento de derivación inicial consiste en realizar una nefrostomía percutánea con control ecográfico ó cateterismo ureteral mediante cistoscopio, según las circunstancias. 4.3.- IRA PARENQUIMATOSA. El tratamiento dependerá en gran medida de cual sea la etiología. En general siempre hay que corregir los factores prerrenales, suspender nefrotoxinas y ajustar las dosis de fármacos de eliminación renal. El uso de diuréticos de asa puede estar justificado en los primeros días de la IRA parenquimatosa, debido a un efecto beneficioso directo y por la posibilidad de obtener diuresis que facilita el manejo del enfermo. 4.4.- TRATAMIENTO DE LAS COMPLICACIONES. 4.4.1.- SOBRECARGA DE VOLUMEN Y EDEMA AGUDO DE PULMÓN. Debido con frecuencia a hidratación vigorosa en un intento por restaurar la diuresis y recuperar la función renal. El tratamiento en los casos leve-moderado consiste en restricción d líquidos, oxigenoterapia, control de hipertensión y diuréticos de asa e (furosemida a dosis altas, 80-250 mg) que puede repetirse cada 4 -6 horas. Cuando no se responde al tratamiento diurético el tratamiento de elección es la ultrafiltración con un monitor de hemodiálisis. 4.4.2.- ALTERACIONES ELECTROLÍTICAS Y EQUILIBRIO ÁCIDO-BASE. • La hiperpotasemia, es una complicación frecuente y causa de mortalidad. Los AINE, IECA y diuréticos ahorradores de potasio pueden actuar como desencadenantes. La hemodiálisis está indicada en la hiperpotasemia severa (K+>7.5 mEq/l ó presencia de repercusión grave en el ECG), cuando no se prevé su corrección con medidas farmacológicas. • La hipokaliemia puede verse en la fase poliúrica de la IRA ó cuando existen pérdidas extrarrenales. La administración de potasio debe ser cuidadosa. • La acidosis es la alteración ácido-básica mas frecuente. Se trata cuando el pH es menor de 7.2 ó el bicarbonato plasmático es inferior de 16 mEq/l. • La hiponatremia es frecuente en la IRA oligúrica y la hipernatremia en las IRA con pérdidas hipotónicas y fase de recuperación de la NTA. Su manejo es el habitual, la diálisis ayuda a repararlos. Página 308
  • 309.
    INSUFICIENCIA RENAL AGUDA • La hipercalcemia, excepto cuando es la causa de la insuficiencia renal (Vg. mieloma), no se observa en la IRA. La hipocalcemia es más frecuente pero no suele plantear problemas, excepto en la recuperación de IRA por rabdomiolisis. Se trata con calcio y quelantes del fósforo. • La hiperfosforemia se corrige con quelantes del fósforo y diálisis. • La hipermagnesemia es frecuente, pero no es un problema mayor en la IRA. 4.4.3.- RETENCIÓN NITROGENADA. Se controla con restricción proteica en la dieta y diálisis. La diálisis se realiza con cifras de urea de 200 mg/dl y/o creatinina 8-9 mg/dl. Concentraciones ligeramente más altas que las citadas pueden tolerarse sobre todo si el paciente mantiene o inicia diuresis. 4.4.4.- INFECCIONES. Es una complicación frecuente en la IRA y primera causa de mortalidad. La aparición de infecciones se ve favorecido por el uso de sonda vesical y catéteres venosos periféricos y centrales necesarios para monitorizar a los pacientes y como acceso vascular para hemodiálisis. Estos se deben retirar tan pronto sea posible. 4.4.5.- HEMORRAGIA DIGESTIVA. Favorecida por la diátesis hemorrágica de la uremia. Esta indicada la profilaxis con antagonistas H2 (ranitidina), antiácidos (hidróxido de aluminio), ó sucralfato. 4.5.- TRATAMIENTO DIALÍTICO. En principio está indicado en todo paciente con IRA establecida y con criterios de recuperación. Debe iniciarse precozmente para evitar las complicaciones de la uremia. Las indicaciones habituales son: 1.- Corregir la hiperpotasemia y acidosis urémica, no corregibles de otro modo. 2.- Controlar la sobrecarga hídrica con insuficiencia cardiaca y/o hipertensión arterial de difícil control 3.- Disminuir los productos nitrogenados en sangre. Contraindicaciones relativas de la diálisis pueden ser la enfermedad de Alzheimer, demencia multi-infarto, síndrome hepatorrenal, cirrosis avanzada con encefalopatía y tumor maligno avanzado. 5.- MEDIDAS DE PREVENCIÓN Un número elevado de casos de IRA se produce en el medio hospitalario y muchos pueden ser evitados. En el proceso de prevención hay dos escalones: Página 309
  • 310.
    INSUFICIENCIA RENAL AGUDA 1º.-Identificar los pacientes susceptibles: vg. insuficiencia renal crónica, diabetes, mieloma, amiloidosis, síndrome nefrótico, edad avanzada y cirróticos. 2º.- Medidas generales de prevención: • Asegurar un buen estado de hidratación, previo a procedimientos con contrastes radiológicos intravenosos, con solución salina iso ó hipotónica. • Ajuste de fármacos potencialmente nefrotóxicos al grado de insuficiencia renal. Destacar que en los ancianos y cirróticos la cifra de creatinina sérica suele sobrestimar el aclaramiento de creatinina real. • Evitar los AINE e IECA en pacientes con insuficiencia renal crónica y los que tienen riesgo de hipoperfusión renal. • Utilización racional de diuréticos. Página 310
  • 311.
    CRISIS HIPERTENSIVAS Capítulo 32 CRISISHIPERTENSIVAS Maestre A., Piedecausa M., Masiá M., Martín-Hidalgo A. DEFINICIÓN. Se denomina crisis hipertensiva a aquella tensión arterial (TA) muy elevada, arbitrariamente establecida entre 120-130 mm Hg de tensión arterial diastólica (TAD) y/o TAS > 200 mm Hg. Causas de crisis hipertensivas. Ø Aumento brusco de la TA en hipertensión crónica. Ø Hipertensión renovascular. Ø Enfermedad renal parenquimatosa. Glomerulonefritis aguda. Ø Esclerodermia y otras colagenopatías. Ø Vasculitis. Ø Introducción de la administración de agentes antihipertensivos (clonidina, bloqueantes adrenérgicos). Ø Ingestión de drogas simpaticomiméticas (cocaína y anfetaminas). Ø Feocromocitoma. Ø Eclampsia y preeclampsia. Ø Ingesta de tiramina en tratamiento con IMAOS. Ø Hiperactividad autonómica (Guillain-Barré o síndrome de sección medular). Ø Traumatismo craneal. Ø Tumores secretores de renina. Página 311
  • 312.
    CRISIS HIPERTENSIVAS Dentro delo que conocemos como crisis hipertensivas podemos distinguir: - Urgencia hipertensiva: es aquella en la que existe elevación en las cifras de tensión arterial pero no hay daño orgánico por lo que su objetivo es reducir estas cifras en un plazo de 24 a 48 horas generalmente aplicando tratamiento vía oral. - Emergencia hipertensiva: es aquella en la que existe elevación en las cifras de tensión arterial acompañada de daño en alguno de los órganos diana (encefalopatía hipertensiva, ACVA, insuficiencia cardiaca, cardiopatía isquémica, eclampsia, preeclampsia, aneurisma disecante de aorta, hipertensión maligna, feocromocitoma, postoperatorio, insuficiencia renal, epistaxis severa, traumatismo craneoencefálico, entre otras...). - Falsa urgencia hipertensiva o HTA reactiva: pacientes hipertensos o no que en determinadas situaciones (dolor intenso, estrés...) presentan cifras de tensión arterial elevadas que no requieren tratamiento específico; estas crisis generalmente ceden con analgesia o sedación. DIAGNÓSTICO. Anamnesis: historia de HTA (existencia previa de hipertensión, regularidad o interrupción brusca del tratamiento antihipertensivo, antecedentes familiares de hipertensión, ingesta de fármacos que aumenten la TA, reacciones adversas al tratamiento hipertensivo...), existencia de afectación neurológica (cefalea, confusión, náuseas, vómitos, mareo, visión borrosa...) o de otros órganos diana. Exploración física: dirigida a la evaluación de la posible repercusión sobre órganos diana. Es imprescindible la realización de fondo de ojo para descartar la presencia de hipertensión maligna o acelerada. Exploraciones complementarias: se deberá solicitar: - Hemograma; para descartar anemia hemolítica en las vasculitis agudas y en la HTA maligna. - Bioquímica; la urea y la creatinina aumentarán en insuficiencia renal; una hipoglucemia puede elevar la TA y simular una encefalopatía hipertensiva; en la insuficiencia renal severa puede haber hiperpotasemia y en hipertensiones malignas se produce hipopotasemia en un 50%. - Sistemático y sedimento de orina; la presencia de microhematuria o proteinuria puede sugerir una glomerulonefritis. - ECG; para descartar signos de isquemia, hipertrofia ventricular con presencia o no de sobrecarga ventricular o alteraciones compatibles con hiper o hipopotasemia. - Rx de tórax; para descartar cardiomegalia, aneurisma de aorta, insuficiencia ventricular izquierda. Página 312
  • 313.
    CRISIS HIPERTENSIVAS En casode HTA severa es necesario instaurar el tratamiento sin esperar estos resultados. TRATAMIENTO. Generalidades: Antes de instaurar tratamiento hay que tener en cuenta que: 1) Las cifras tensionales no son las que indican una situación de emergencia o urgencia hipertensiva; es la clínica y situación del paciente lo que prevalece. 2) La TA debe ser tomada con unas mínimas normas: tumbar al paciente en una camilla, y a ser posible, en ambiente relajado y en silencio. 3) Una actitud demasiado agresiva puede ser más perjudicial que la simple elevación de la TA, por poder condicionar una hipoperfusión de los órganos vitales secundaria a una hipotensión brusca. 4) El objetivo del tratamiento es la disminución de la TA, no la normalización. No se debe reducir la TA media más de un 25% o conseguir cifras menores a 160/100. 5) Se ha comprobado que con reposo se pueden controlar hasta un 45% de las crisis HTA remitidas a un hospital. Actitud en una crisis HTA: Ø Cuando existen cifras de TAD<115 mmHg en pacientes asintomáticos y con fundoscopia normal, no es necesario tratamiento urgente, debiéndose ajustar medicación antihipertensiva de base y remitir a control por su médico habitual. Ø Cuando existen cifras de TAD mayores o iguales a 115 mmHg, fundoscopia con retinopatía I-II y sin sintomatología de afectación de un órgano diana, requieren tratamiento por vía oral. A la hora deben controlarse las cifras de TA, si la TAD desciende puede remitirse al paciente a su domicilio. Si no existe respuesta se puede administrar una nueva dosis oral y establecer una vigilancia de seis horas. Si al cabo de este tiempo desciende se podrá dar de alta al paciente. Si no existe respuesta, seguir la evolución en el Servicio de Urgencias o la Unidad de Corta Estancia (UCE). Ø Cuando la TAD sea 115 mmHg, con retinopatía III-IV y/o sintomatología del paciente, se procederá a la administración de tratamiento hipotensor vía parenteral e ingreso del paciente en planta o UCE. En el caso de sospecha de HTA secundaria y/o HTA severa se deberá remitir al paciente a la Unidad de Factores de Riesgo Vascular del Hospital. Página 313
  • 314.
    CRISIS HIPERTENSIVAS Fármacos aemplear: Dosis Inicio Efectos secundarios Vía oral Captopril 25-50 mg 15-30 min. Taquicardia, hipotensión, IRA en estenosis arteria renal o monorrenos. Nifedipino * 10-20 mg 5-15 min. Taquicardia, cefalea, rubefacción facial. Evitar en la EAo, ACV e IAM. Labetalol 200-400 mg 15-120 min. Broncoconstricción y bloqueo AV. Broncoconstricción y bloqueo AV. Vía parenteral Nitroprusiato sódico (ver tabla) Inmediato Náuseas, vómitos, sacudida muscular, sudoración. Labetalol 50-80 mg en bolus 5-10 minutos Vómitos, prurito, odinofagia, cada 10 min. (no más vértigo, bloqueo cardíaco, de 300 mg) ó 0.5-2 hipotensión. mg/min. en perfusión i.v. Enalapril 1.25-5 mg cada 6 15 minutos Descenso brusco de la tensión horas i.v. en estado con renina elevada; respuesta variable. Fentolamina 5-15 mg i.v. en bolus 1-2 minutos Taquicardia, rubefacción facial, cefalea. Hidralazina 10-20 mg i.v. 10-20 minutos Taquicardia, rubefacción facial, 10-50 mg i.m. 20-30 minutos cefalea, vómitos. Nitroglicerina 5-100µg/min. en 2-5 minutos Cefalea, vómitos, perfusión i.v. metahemoglobinemia, tolerancia. Diazóxido 50-100 mg en bolus 2-4 minutos Náuseas, rubefacción facial, i.v. ó 15-30 mg/min. taquicardia, dolor torácico. en perfusión * El agente más utilizado hasta ahora era el Nifedipino sublingual, sin embargo recientemente se han descrito serios efectos secundarios como consecuencia de la imposibilidad de controlar el grado de caída de la tensión arterial, de forma que en el último informe del VI Joint National Committe (JNC) se señala a este fármaco usado vía sublingual como inadecuado sobre todo en determinadas situaciones. Página 314
  • 315.
    CRISIS HIPERTENSIVAS Tratamiento dela emergencia hipertensiva con Nitroprusiato: El nitroprusiato sódico es el fármaco de primera elección en la mayoría de las emergencias hipertensivas. Este esquema muestra, de manera sucinta, el modo de empleo de la perfusión de nitroprusiato. La perfusión se prepara con 25 mg (½ vial) en 500 cc de suero glucosado al 5%. La administración debe efectuarse en menos de 4 horas. Debe utilizarse una bomba de infusión, teniendo en cuenta que microgotas por minuto equivalen a cc por hora. La dosis teórica oscila entre 0.5 y 4 µg/Kg/minuto. CALCULO DE LAS DOSIS DESEADAS Dosis (g) 0.5 1 1.5 2 3 Peso (Kg) Microgotas por minuto a perfundir 30 19 37 56 75 112 40 25 50 75 100 150 50 31 62 93 124 186 60 37 75 112 150 225 70 44 87 131 175 262 80 50 100 150 200 300 90 56 112 169 224 337 Página 315
  • 316.
    CRISIS HIPERTENSIVAS Tratamiento específicode las emergencias hipertensivas: Fármaco de Fármaco a Emergencia Alternativa elección evitar Encefalopatía hipertensiva Nitroprusiato Labetalol Betabloq. sódico Metildopa Clonidina Infarto cerebral No tratar Nitroprusiato Betabloq. Labetalol Metildopa Clonidina Hemorragia intracraneal No tratar Nitroprusiato Betabloq. Labetalol Metildopa Clonidina Angor, IAM Nitroglicerina Nitroprusiato Hidralazina Labetalol Diazóxido Ca- antag. Edema agudo de pulmón Nitroprusiato Nitroglicerina Betabloq. + + Diazóxido Furosemida Furosemida Hidralazina + Enalapril Aneurisma disecante de aorta Nitroprusiato Trimetafán Hidralazina + + Diazóxido Betabloqueantes Betabloq. Minoxidil Eclampsia Hidralazina Labetalol Betabloq. Ca- antag. Diuréticos Nitroprusiato Insuficiencia renal aguda Nitroprusiato Labetalol Betabloq. Diazóxido Trimetafán Ca- antag. Hipertensión arterial maligna Nitroprusiato Labetalol Betabloq. Ca- antag. Metildopa Clonidina Anemia microangiopática Nitroprusiato Labetalol Betabloq. Página 316
  • 317.
    HEMORRAGIA DIGESTIVA ALTA Capítulo33 HEMORRAGIA DIGESTIVA ALTA. Sillero C., Gutiérrez A., Cuesta A. y Bonilla F. INTRODUCCION.- La Hemorragia Digestiva Alta (HDA) constituye uno de los problemas más serios que se presentan en la práctica hospitalaria diaria, representando una incidencia de aproximadamente 100 episodios de hospitalización por cada 100.000 adultos y año en el mundo occidental. Se trata de una de las urgencias más comunes en el Hospital General Universitario de Elche, donde han sido controlados 2.423 casos documentados entre 1978 y 1993. En esta amplia serie, la úlcera duodenal fue la responsable de la HDA en el 41% de los casos, las lesiones agudas de mucosa (LAM) en el 18%; la úlcera gástrica en el 14% y las varices esofágicas por hipertensión portal en el 11%. En un 16%, la hemorragia fue debida a otras causas, entre las que destacan la esofagitis por reflujo, los tumores gástricos y el Síndrome de Mallory-Weiss. Aunque la presencia de hematemesis indica, invariablemente, que el sitio de la hemorragia está situado por encima del ángulo de Treitz, la presencia de rectorragia o melena puede poner en duda el nivel de sangrado. Si la HDA se manifiesta por rectorragia, suele indicar hemorragia severa, con signos de inestabilidad hemodinámica. La endoscopia urgente y la endoscopia precoz (la efectuada en las primeras 24 horas), han permitido reconocer la causa de la hemorragia en la mayor parte de los casos y, consecuentemente, aplicar un tratamiento racional y efectivo. MANIFESTACIONES CLINICAS.- Son consecuencia de las respuestas fisiológicas del paciente a la pérdida de volumen plasmático y dependen de la cuantía de la hemorragia, de la rapidez con que se produce y de la capacidad de respuesta a la deplección de volumen. Oscilan entre hipotensión poco a cusada y ligera palidez de la piel en los casos leves, hasta la hipotensión extrema, taquicardia, palidez, frialdad, cianosis de la piel y oliguria, manifestaciones que caracterizan al shock hipovolémico. En las situaciones iniciales, el valor Hto. y la concentración de Hb. pueden ser normales, o bien el descenso no refleja la gravedad de la hemorragia. La velocidad de dilución plasmática y la recuperación del volumen intravascular es muy variable según los individuos. Por otra parte, la interpretación de los datos analíticos puede verse dificultada por la existencia previa de alteraciones en el volumen vascular Página 317
  • 318.
    HEMORRAGIA DIGESTIVA ALTA opor la administración de fluidos. En cualquier caso, los niveles de Hto. y Hb. dificult an la interpretación de la gravedad de la hemorragia en los momentos iniciales y es preciso servirse de otros parámetros clínicos. La presencia de una hematemesis de sangre ya digerida (vómito “en poso de café”) suele indicar una hemorragia de poca entidad o una hemorragia que ya cedió, llevando la sangre residual algún tiempo almacenada en el estómago. Una melena abundante produce distensión del recto y lipotimia por crisis vagal antes de que aquella sea expulsada. A pesar de que la sangre almacenada largo tiempo en el colon procedente de una lesión del mismo, pueda eliminarse en forma de melena; ésta, usualmente, indica que la lesión se encuentra situada por encima de la válvula ileocecal. CONDUCTA ANTE UN PACIENTE CON HDA AGUDA.- En el Área de Urgencias, la actuación ante un paciente con HDA aguda, debe seguir los siguientes pasos: 1. Confirmar el diagnóstico de HDA. El paciente con HDA presenta, generalmente, hematemesis y/o melena, si bien algunos presentan exclusivamente manifestaciones clínicas y biológicas de anemia, sin exteriorización de la hemorragia, siendo obligada su confirmación mediante tacto rectal y/o intubación nasogástrica. Por otra parte, hay que tener en cuenta que toda aparente hematemesis o melena no obedece siempre a sangrado digestivo, pudiendo tratarse de sangre deglutida y posteriormente expulsada con el vómito o la deposición. De esta manera, hay que interrogar sobre epistaxis previas, extracciones dentarias recientes, lesiones broncopulmonares, etc. Además, es preciso conocer que ciertos alimentos y medicamentos (hierro y bismuto), pueden originar heces de color negro, con aspecto de melena. 2. Colocación de, al menos, una vía venosa. Debe colocarse inmediatamente una vía venosa periférica. Si se presume una hipovolemia importante, es necesario disponer de dos vías, preferiblemente central una de ellas. Debe extraerse sangre para determinación rápida de los siguientes parámetros: Hemograma, urea, glucosa, creatinina e iones, como mínimo. Así mismo, debe determinarse el grupo sanguíneo y solicitar pruebas cruzadas. Sólo en determinados casos en necesario solicitar estudio de la coagulación. Deben reservarse 2-4 unidades de sangre, dependiendo de la situación del enfermo. 3. Determinación de las constantes vitales. Medir TA, FC y temperatura. Debe colocarse una sonda vesical en el paciente mal perfundido para control horario de la diuresis. Página 318
  • 319.
    HEMORRAGIA DIGESTIVA ALTA 4.Colocación de una sonda nasogástrica. Es necesario para valorar el aspirado y controlar la actividad pre-endoscópica de la hemorragia. El lavado con agua se realiza con tres fines: Estimar la cuantía de la hemorragia, calcular el ritmo de sangrado y aspirar el contenido gástrico para evitar el vómito y favorecer la endoscopia posterior. No se considera una forma de tratamiento ya que parece poco probable que una teórica vasoconstricción de la mucosa gástrica por agua fría pueda hacer ceder la hemorragia. No deben añadirse antiácidos al agua de lavado por su inutilidad y porque enmascaran la información endoscópica. La utilización de bolsas de suero salino frío como líquido de lavado no aporta ninguna ventaja y debe considerarse como un gasto inútil para el hospital. La no aspiración de sangre no excluye sangrado activo. La existencia de una lesión sangrante en duodeno que coexista con estenosis y/o espasmo pilórico puede ser compatible con un aspirado limpio. La aspiración de bilis excluye sangrado procedente de una úlcera duodenal. El aspirado debe ser manual, sin forzar el émbolo de la jeringa, para evitar la succión al adherirse el extremo de la sonda a la mucosa y una aspiración ineficaz además de poder provocar lesiones agudas de mucosa de carácter traumático. Ante la existencia de hemorragia severa cuya causa probable es la presencia de varices esofágicas, debe colocarse una sonda-balón de Sengstaken, especialmente si no es posible realizar endoscopia urgente. 5. Anamnesis rápida. Mientras se realizan los pasos anteriores, el paciente debe ser sometido a un interrogatorio básico que debe ir orientado, fundamentalmente, a los siguientes puntos: A. Historia de ingresos hospitalarios anteriores o de diagnósticos previos. B. En caso de no ser un paciente conocido, antecedentes de episodios hemorrá- gicos. C. Ingesta de medicación potencialmente gastroerosiva. D. Antecedentes de enfermedad hepática crónica o etilismo (sospecha de varices esofágicas como causa de la hemorragia). E. Historia de vómit os violentos previos al episodio hemorrágico (sospecha de Síndrome de Mallory-Weiss). F. Antecedentes de diátesis hemorrágica o anticoagulación. 6. Examen físico. Básicamente, estado de la consciencia, estado de la piel, constantes vitales y tacto rectal. Observar la posible existencia de estigmas cutáneos u otros hallazgos que indiquen la presencia de hepatopatía crónica. Página 319
  • 320.
    HEMORRAGIA DIGESTIVA ALTA 7.Estimación rápida de la gravedad de la hemorragia. Se denomina Hemorragia Digestiva Aguda aquella que produce una pérdida rápida de sangre, conduciendo a un mayor o menor grado de hipovolemia. Se considera que una hemorragia es de carácter leve-moderado cuando la presión sistólica está por encima de 100 mmHg. y la frecuencia cardiaca es inferior a 100 p.m., sin objetivarse cambios con el ortostatismo. Existe ligera palidez de piel y de mucosas y la pérdida de sangre no suele ser superior a 500 ml. En la hemorragia grave , la presión sistólica baja de 100 mm. Hg. y la frecuencia cardiaca está por encima de 100 p.m., observándose cambios significativos en la presión arterial con el ortostatismo. Existen signos de hipoperfusión periférica y oliguria. Habitualmente, indica que la pérdida de sangre es alrededor de 1000 ml. Ocurre hemorragia masiva cuando se pierden de manera rápida 1.500 ml. o más de sangre, o bien, más del 25% del volumen sanguíneo circulante. Cursa con signos de shock hipovolémico. La manera rápida de estimar con aproximación la pérdida de sangre, incluye las siguientes consideraciones: A. Valoración por el paciente, de manera aproximada, de la cuantía de la hemorragia, de su rapidez y del número de episodios. ¿Se trató de hematemesis, melena o ambas cosas a la vez?, ¿fue, por el contrario, una rectorragia?. B. Investigar si existió disturbio de la consciencia o lipotimia. Si existió pérdida de conocimiento, ¿cuál fue su duración?. C. Cálculo según las constantes vitales.- Aparte de lo referido con anterioridad, una presión sistólica de 100 mmHg o menos (en un paciente previamente normotenso) y una FC superior a 100 p.m. suele indicar una pérdida de volumen plasmático de unos 1000 ml., que viene a representar aproximadamente un 20% del volumen plasmático total. Si la frecuencia cardiaca aumenta por encima de 20 y la presión arterial sistólica desciende más de 10 mm. Hg. en respuesta al cambio postural, la pérdida de sangre excede los 1000 ml. 8. Reposición de volumen. En condiciones ideales, la reposición de volumen debería ser controlada mediante la medida de la presión venosa central (PVC), especialmente en los pacientes con cardiopatía previa. Si esto no es posible, deberemos orientarnos mediante los signos físicos: TA, FC y diuresis. Si la hemorragia ha sido catalogada de grave y no se dispone todavía de la sangre solicitada, deben administrarse expansores del plasma a ritmo rápido, tratando de mantener una TA efectiva y una PVC alrededor de 10 cm. de agua. Como Página 320
  • 321.
    HEMORRAGIA DIGESTIVA ALTA expansores del plasma se utilizan substancias coloides y cristaloides: Dextrano y, preferiblemente, Gelatina (Hemocé®), que se administran por una de las vías, manteniendo la otra con suero salino fisiológico. La administración de sangre debe efectuarse de acuerdo a la pérdida estimada y a la rapidez del sangrado, pero también teniendo en cuenta la cantidad de fluidos administrados previamente. La decisión de cuándo transfundir sangre puede ser difícil de establecer teniendo en cuenta la poca fiabilidad inicial de los valores de Hto. y Hb., la dificultad para establecer la intensidad y rapidez del episodio hemorrágico, y la posibilidad de recurrencia. Aunque algunos han estimado la cifra de 8 g. de Hb. como límite para la transfusión sanguínea, el sentido común establece que debe ser transfundido el paciente con hemorragia persistente a pesar del tratamiento, aquellos en situación de hipovolemia franca o con signos de mala oxigenación tisular y aquellos con Hto. inferior a 20-25%, especialmente los que presentan factores de riesgo de resangrado o se prevé la posibilidad de cirugía temprana. La administración de sangre requiere consentimiento informado del paciente. En caso de hemorragia masiva puede no ser necesario esperar los valores hematimétricos y motivar una transfusión rápida con grupo sanguíneo 0 (Rh -), ya que de esta actuación puede depender la vida del paciente. La administración de plasma fresco o plaquetas debe considerarse sólo en aquellos pacientes que requieren numerosas unidades de sangre, en aquellos con alteraciones de los factores de la coagulación o cuando existe trombopenia severa. Es recomendable , en la HDA grave, la realización de un ECG para valorar posibles signos de isquemia o trastornos del ritmo cardiaco. 9. Oxigenoterapia. En la hipovolemia grave, administrar oxígeno en mascarilla, a una concentración del 28%. 10. Endoscopia digestiva. Debe solicitarse lo antes posible, ya que existe una correlación directa entre la eficacia del diagnóstico endoscópico y el tiempo transcurrido desde el inicio de la hemorragia, pero sólo después de haber confirmado el diagnóstico de HDA, de haber practicado la reposición de volumen y, desde luego, siempre que la situación clínica del paciente no indique ningún riesgo. Son contraindicaciones formales de la endoscopia las siguientes: A. La negativa del paciente o la ausencia de colaboración. B. La presencia de shock o alteraciones de la consciencia. C. Infarto de miocardio o angina recientes; arritmia grave. D. La insuficiencia respiratoria aguda o cardiaca severa. E. La sospecha de perforación. Página 321
  • 322.
    HEMORRAGIA DIGESTIVA ALTA Tampoco debe practicarse la endoscopia en el paciente con hemorragia masiva y riesgo de muerte por hipovolemia. En estas circunstancias no hay que perder el tiempo con medios diagnósticos porque la vida del paciente puede depender de una conducta terapéutica urgente, aún no sabiendo con c erteza la causa del sangrado. Hay que tener presente que no existe ninguna causa de HDA potencialmente no curable con cirugía. Por lo tanto, en esta situación, debe realizarse una consulta rápida con el cirujano y obviar la endoscopia, especialmente en el paciente con úlcera duodenal conocida. Por otro lado, la hemorragia masiva limita la visión endoscópica y el diagnóstico etiológico (mala seguridad diagnóstica), y las complicaciones (perforación y aspiración broncopulmonar), ocurren en el 0.5-1% de los casos. Es obligación del médico solicitante, más que del endoscopista, informar al paciente de la naturaleza de la exploración, de sus ventajas y de sus posibles complicaciones. La utilidad de la endoscopia en la HDA viene avalada por los siguientes hechos: A. Establece la causa de la hemorragia. B. Determina la actividad de la hemorragia o el riesgo de resangrado. Son criterios endoscópicos de sangrado: Activo: Tipo Forrest Ia: Sangrado “a chorro”. Tipo Forrest Ib: Sangrado “en sábana”. Reciente (Riesgo alto de resangrado): Tipo Forrest II: Vaso visible o coágulo reciente. C. Eventualmente, puede emplear algún procedimiento terapéutico para cohibir la hemorragia. La Unidad de Endoscopia de la Sección de Medicina Digestiva de nuestro hospital, cuando es posible, realiza escleroterapia de varices esofágicas y de lesiones gastroduodenales sangrantes. D. Orienta hacia la conducta terapéutica posterior y la toma de decisiones. El tránsito gastroduodenal sólo estaría indicado practicarlo de urgencia cuando la hemorragia se ha estabilizado, no puede efectuarse la endoscopia y es necesario llegar a un diagnóstico temprano. Página 322
  • 323.
    HEMORRAGIA DIGESTIVA ALTA CONDUCTASEGUN LA GRAVEDAD Y LA EVOLUCION DE LA HEMORRAGIA. Clasificación de la hemorragia según su evolución.- Hemorragia autolimitada.- Es aquella en la que, durante más de 24 h., no hay signos de sangrado: Aspirado gástrico normal, heces normales o restos de melena y constantes vitales estables. El concepto de hemorragia autolimitada es independiente de su gravedad inicial, excepto en el caso de hemorragia masiva en la que su estabilización se logre mediante la intervención quirúrgica. Hemorragia persistente.- Este concepto es también independiente de su gravedad inicial. Ocurre cuando el valor Hto. desciende 5 puntos en 24 h. o 7 puntos en 48 h., o cuando se requieren más de 1000 ml. por hora de fluidos para lograr el control hemodinámico o el paciente precisa más de 5 unidades de concentrado de hematíes y hay signos de hemorragia durante las primeras 24 horas. Hemorragia recidivante.- Cuando reaparece la hemorragia una vez autolimitada durante 6 horas o más. Conducta a seguir.- A. Toda HDA manifiesta clínicamente debe ser controlada inicialmente en el hospital. B. Toda HDA grave o masiva debe ser conocida inmediatamente por el cirujano de guardia y el paciente controlado inicialmente en una unidad de vigilancia intensiva. C. También debe estar en conocimiento del cirujano los casos que cumplan criterios de hemorragia persistente o recidivante, cuando se comprueba sangrado activo en la endoscopia o cuando existen signos de riesgo de resangrado (vaso visible o coágulo reciente adherido). En la hemorragia persistente o en la recidivante, son criterios orientativos de tratamiento quirúrgico la pérdida hemática superior a las 5 unidades de sangre en un periodo de 24 h., con inestabilidad hemodinámica persistente, así como la recidiva hemorrágica grave tras un periodo de estabilización. D. Así pues, el pronóstico de la HDA depende fundamentalmente de la intensidad y recidiva de la hemorragia, pero también de la existencia de enfermedades asociadas y de la edad del paciente (mayores de 60 años). La endoscopia proporciona la mejor información sobre el valor predictivo de resangrado y el pronóstico. Es un hecho conocido que los pacientes con úlceras gástricas o duodenales de diámetro inferior a 1 cm. y sin signos de riesgo endoscópico de resangrado rara vez resangran (aprox. 1%). Si no existen otros motivos para la hospitalización, estos pacientes pueden ser dados de alta en un plazo no superior a las 24 h. después de estabilización clínica. Página 323
  • 324.
    HEMORRAGIA DIGESTIVA ALTA NORMASPARA EL CONTROL DEL PACIENTE CON HDA NO GRAVE Y AUTOLIMITADA. Como ha quedado referido, cuando el paciente está hemodinámicamente estable, debe realizarse una endoscopia digestiva que, en la mayor parte de los casos, nos dará el diagnóstico y establecerá el riesgo de resangrado para una ulterior conducta. Según la información endoscópica, un pequeño número de pacientes podrán ser enviados de nuevo a su domicilio por la inexistencia de lesión potencialmente sangrante o bien por haberse tratado de una HDA clínicamente irrelevante con hallazgos endoscópicos de poca entidad. Otro pequeño número de pacientes deberán ser intervenidos con carácter urgente. Los enfermos con factores endoscópicos de riesgo de resangrado (varices esofágicas, úlcera gástrica o duodenal con vaso visible o coágulo adherido), tras su estabilización, deben ser ingresados en una planta de hospitalización a cargo de la Sección de Medicina Digestiva y, eventualmente, del Servicio de Cirugía. Aquellos otros que no entren en esta categoría deben ser controlados en la Unidad de Corta Estancia siempre que no exista otro motivo de ingreso hospitalario. Tras su estabilización (Hb. superior a 10 g/l. y TA sistólica superior a 100 mm. Hg.), pueden ser enviados a su domicilio con un periodo de estancia hospitalaria no superior a 24 h. Una vez terminada la actuación en el Área de Urgencias, si es necesario programar el ingreso del paciente, ya en la Unidad de Corta Estancia ya en la Planta de Hospitalización, deben establecerse las siguientes medidas: 1. Dieta absoluta o dieta líquida según la información endoscópica. 2. Sonda nasogástrica y control del aspirado. En todo caso, para la reinstauración o no de la sonda nasogástrica, tener en cuenta la información endoscópica si está disponible. 3. Control de TA, FC y diuresis. 4. Completar la reposición de volumen y mantener las necesidades basales con suero salino fisiológico alternando con suero glucosado al 5%. Si continúa la administración de sangre iniciada en el Área de Urgencias, realizar un control de Hto. y Hb. 15 minutos después de terminar la transfusión. 5. No es necesario prescribir enemas de limpieza salvo en el paciente con cirrosis hepática por el riesgo de encefalopatía. 6. Ranitidina: - Si es posible la vía oral: 150 mg. (1 compr.) cada 12 horas. - Si es necesaria la vía i.v.: 50 mg. (1 amp.) cada 6-8 horas. O bien, Omeprazol: - Si es posible la vía oral: 20-40 mg. (1-2 caps.) cada 12 horas. - Si es necesaria la vía i.v.: 80 mg. (2 amp.) en bolus, seguidos de 40 mg. (1 amp) cada 8 horas. El omeprazol debe perfundirse en sol. salina. 7. Considerar antiácidos o Sucralfato. Página 324
  • 325.
    HEMORRAGIA DIGESTIVA ALTA La siguiente figura, modificada de L. Laine (in Sleisenger y Fortran´s Gastrointestinal and Liver Disease, 60 ed., 1998), muestra un algoritmo para el manejo de los pacientes con causas de HDA de mayor riesgo, según los hallazgos endoscópicos. HDA ULCERA G-D. VARICES ESOFÁGICAS. S. MALLORY-WEISS. Hemorrag. activa Esclerosis vs Hemorrag. Hemorrag. no No riesgo. Coág. Rec. o vaso visible. ligadura en bandas. activa. activa. Trat. méd. Trat. méd. Esclerosis. Esclerosis. Trat. méd. Vigilancia intensiva: 1 día. Alta en 24 h. Hospit. 3 dias. Hospitalizac. convenc.: 3 días. Hospit. 2 días. Alta en 24 h. TRATAMIENTO DE LESIONES ESPECIFICAS. 1. Esofagitis por reflujo.- En el paciente diagnosticado por endoscopia de Hernia Hiatal y hemorragia debida a esofagitis, debe evitarse en lo posible una nueva intubación nasogástrica posterior a la endoscopia. El paciente puede ser tratado con Omeprazol y procinéticos (Cisaprida). Si no existe hipotensión, es conveniente incorporar al paciente en la cama. Página 325
  • 326.
    HEMORRAGIA DIGESTIVA ALTA 2.Síndrome de Mallory-Weiss.- La inmensa mayoría de los pacientes con Síndrome de Mallory-Weiss se recuperan con tratamiento conservador y no es necesario recurrir a la cirugía. La observación endoscópica de hemorragia en actividad puede indicar la esclerosis terapéutica de la lesión. En los casos de hemorragia persistente puede asociarse la administración i.v. de Somatostatina o de su análogo, el Octreótido. Rara vez, la existencia de una hemorragia masiva o persistente, puede obligar a consultar al cirujano. En una serie consecutiva de 153 casos observados en nuestro hospital, no requirió tratamiento quirúrgico ninguno de ellos. 3. Lesiones agudas de mucosa.- No tienen un tratamiento específico salvo el referido con carácter general. Al tratamiento con Antagonistas H2 o IBP, puede ser útil asociar antiácidos o Sucralfato. 4. Varices esofágicas por hipertensión portal.- La conducta implica medidas específicas que serán analizadas en el capítulo correspondiente a las complicaciones de la cirrosis hepática. Estas medidas incluyen, fundamentalmente, el uso del taponamiento esofágico (sonda-balón de Sengstaken-Blackemore) y la administración de Somatostatina, Octreótido o Glipresina, además de la escleroterapia endoscópica o la ligadura “en bandas” de las varices. 5. Ulcera gástrica y duodenal.- Las úlceras gástrica y duodenal así como otras lesiones más raras, especialmente de tipo vascular, pueden ser susceptibles de tratamiento perendoscópico. El endoscopista puede optar por la inyección de Adrenalina en la periferia de la lesión o la inyección de Adrenalina más una sustancia esclerosante, como Etoxisclerol o Polidocanol, en toda ulceración técnicamente asequible y que implique alto riesgo de producir hemorragia persistente o recidivante, sangrado activo “a chorro” o sangrado reciente establecido por la presencia de vaso visible. Página 326
  • 327.
    URGENCIAS HEPATOBILIARES Capítulo 34 URGENCIASHEPATOBILIARES Gutiérrez A., Vázquez N., Bonilla F. y Sillero C. 1. ICTERICIA Concepto: Es la coloración amarillenta de piel y mucosas, secundaria a la elevación de la bilirrubina en el organismo. Es detectable cuando los niveles plasmáticos de bilirrubina son mayores de 2-2,5 mg/dl (normal: 0,3-1). Existen 2 fracciones de bilirrubina: a) No conjugada o indirecta, liposoluble, su elevación no se acompaña de coluria. b) Conjugada o directa, hidrosoluble, se filtra por el riñón, su acúmulo produce coluria y en ocasiones decoloración de las heces (hipocolia o acolia). Mecanismos de producción de ictericia: 1. AUMENTO DE PRODUCCION: - Anemia hemolítica (2-4 mg/dl). - Hiperbilirrubinemia por derivación: eritropoyesis ineficaz con destrucción de hematíes inmaduros: talasemia, anemia perniciosa, saturnismo. - Transfusión, reabsorción de hematomas. 2. TRASTORNOS DE CAPTACIÓN Y DEL TRANSPORTE PLASMÁTICO : - Secuelas de hepatitis víricas. - Recién nacidos en tratamiento con sulfamidas, que desplazan la bilirrubina de su unión a la albúmina. 3. ALTERACION DE LA CONJUGACION: - Déficit del sistema glucuronil-transferasa: • Ictericia neonatal • Enf. de Gilbert • Enf. de Crigler-Najjar - Inhibición del sistema glucuronil-transferasa: • Enf. de Lucey-Driscoll: paso transplacentario de estrógenos. • Ictericia por lactancia materna. Página 327
  • 328.
    URGENCIAS HEPATOBILIARES 4. TRASTORNOSDE LA EXCRECION: - Ictericia no colestásica: • Enf. Dubin-Johnson. • Enf. Rotor. - Ictericia y colestasis intrahepática: • Hepatocelular: - Hepatitis viral aguda. - Hepatitis alcohólica. - Hepatitis tóxica. - Cirrosis • Defecto excretor: - Colestasis medicamentosa. - Colestasis del embarazo. - Colestasis benigna postoperatoria. - Sepsis bacteriana. - Colestasis recurrente benigna. - Nutrición parenteral • Lesión vías biliares intrahepáticas: - Cirrosis biliar primaria. - Colangitis esclerosante. - Enf. de Caroli. - Displasia arteriohepática. - Enf. injerto contra huésped. • Compresión c. biliares intrahepáticos: - Cáncer hepático. - Metástasis hepáticas. - Colangiocarcinoma. - Granulomas. - Colestasis extrahepática: • No Neoplásica: - Coledocolitiasis. - Estenosis benigna. - Pancreatitis aguda y crónica. - Quiste hidatídico. - Hemobilia. - Ascaridiasis. • Neoplásica: - Ca. cabeza de páncreas. - Ca. ampolla de Vater. - Ca. Colédoco. - Ca. Vesícula. - Adenopatías hiliares. Página 328
  • 329.
    URGENCIAS HEPATOBILIARES Ante unpaciente en que se sospeche la existencia de ictericia, se debe 1º) Confirmar la misma, es decir, diferenciar de la coloración amarillenta de la piel que aparece en otras situaciones, tales como la intoxicación por vitamina A, hipercarotinemia y tras tratamiento con Rifabutina. 2º) Intentar clasificarla según el tipo de hiperbilirrubinemia que presenta. Actitud ante un paciente con ictericia en área de Urgencias.- 1. Historia clínica: En el área de Urgencias las pruebas analíticas son limitadas, de ahí la importancia de una buena historia clínica y una exploración minuciosa. Es fundamental conocer en todo paciente ictérico la coloración de la orina y de las heces. Estos datos clínicos, junto con otros datos analíticos indirectos, nos pueden orientar hacia qué fracción de bilirrubina está elevada. La existencia de coluria indica un aumento de la bilirrubina directa. Si además asocia acolia o hipocolia, puede afirmarse que existe colestasis. - Edad: La hepatitis viral suele ser más frecuente en adultos jóvenes mientras que la patología vesicular es más frecuente en mujeres y en edades medias. - Antecedentes quirúrgicos. - Existencia de historia familiar de ictericia: Gilbert, Dubin-Johnson, Wilson, anemias hemolíticas.... - Existencia de enfermedad hepática previa. - Consumo de fármacos y sustancias hepatotóxicas. - Crisis biliares. - Embarazo. - Contacto con enfermos de hepatitis. - Punciones accidentales. - Forma de inicio: - Agudo asociado a: Fiebre, dolor en hipocondrio derecho, coluria y acolia: Coledocolitiasis. Fiebre, escalofríos, dolor en hipocondrio derecho: Colangitis. Fiebre previa a ictericia: Hepatitis aguda. Fiebre aislada: Sepsis por gram (-). Embarazo (3º trimestre): Colestasis gravídica. - Agudo precedido por: Dispepsia y astenia: Hepatitis vírica aguda. Consumo de fármacos: Hepatitis tóxica. Cirugía reciente: Colestasis postoperatoria. - Agudo con antecedentes de: Crisis biliares: Coledocolitiasis. Cirugía hepatobiliar: Estenosis de la vía biliar. Biopsia hepática: Hemobilia. - Agudo sin otras manifestaciones: Cáncer de páncreas o ampuloma, hemólisis. Página 329
  • 330.
    URGENCIAS HEPATOBILIARES - Instauración progresiva y signos de hepatopatía crónica: Hepatitis alcohólica, cirrosis, hepatoma. - Comienzo insidioso: Con prurito previo: Cirrosis biliar primaria. Antecedentes de colitis ulcerosa: Colangitis esclerosante. Dolor abdominal continuo y síndrome constitucional: Cáncer de páncreas, hepatoma. Asociada a urticaria: Hidatidosis hepática. - Disminución de la ictericia coincidente con HDA : Ampuloma. 2. Examen físico: Debe incluir una exploración física general e ir encaminada a investigar la existencia de signos de colestasis (xantomas, xantelasmas y lesiones de rascado) y de hepatopatía crónica: arañas vasculares, teleangiectasias, eritema palmar, ginecomastia, pérdida del vello axilar. La presencia de hipertrofia parotídea y Dupuytren palmar sugieren etilismo crónico. Otros signos como la hepatomegalia, ascitis, esplenomegalia y circulación colateral son manifestaciones de hipertensión portal. El hallazgo de una vesícula distendida a la palpación en H.D. (signo de Courvoisier-Terrier) es altamente característico de las obstrucciones en la vía biliar principal, habitualmente secundarias a ampuloma o cáncer de cabeza de páncreas. 3. Exploraciones complementarias: Ante un paciente con ictericia es necesario realizar: - Hemograma (anemia, leucocitosis). - Bioquímica, incluyendo glucosa, urea, creatinina, amilasa, Na, K, Ca, proteínas totales y bilirrubina (incluyendo sus fracciones, a ser posible). La determinación de transaminasas no se efectúa en Urgencias de forma rutinaria y sólo está indicada ante la sospecha de hepatitis aguda. - Estudio de coagulación, el cual es imprescindible en hepatitis aguda, pues indica la existencia de insuficiencia hepática, lo que condiciona el ingreso hospitalario; nos permite, por otra parte, conocer el grado de afectación hepática en pacientes con sospecha de hepatopatía previa. - Orina: buscando presencia de bilirrubina en la misma. - Radiografía de tórax y abdomen. - Ecografía abdominal: Se debe realizar de forma urgente ante la sospecha de colangitis o colecistitis. Página 330
  • 331.
    URGENCIAS HEPATOBILIARES 4. Tratamiento: - En caso de sospecha de colangitis tras la extracción de hemocultivos se deben administrar antibióticos i.v. (cefalosporina de 3º generación y aminoglucósido, previa valoración de la función renal, añadiendo en casos graves metronidazol), además de consultar con cirugía. - Prurito: Resincolestiramina 12 gramos al día repartidos en tres dosis, antes de las comidas, friegas con alcohol mentolado, anti-H1. En casos rebeldes al tratamiento inicial: fenobarbital 60-120 mg al día v.o. - Obstrucción de vía biliar y disminución del tiempo de protrombina: Vitamina K i.m., 10 mg al día, al menos durante 72 horas. - Etilismo activo: Tiamina 1 ampolla i.m. al día. - Analgesia: Metamizol, meperidina. 2. CRITERIOS DE INGRESO DE HEPATITIS VIRAL AGUDA Ante un paciente con sospecha de hepatitis aguda, confirmada por cifras elevadas de transaminasas, habitualmente 10 veces por encima de los valores normales, deben ser ingresados aquellos con: - Hipoglucemia. - Encefalopatía. - Descompensación hidrópica. - Bilirrubina elevada. - I de Quick inferior al 50%. - Duda diagnóstica razonable. - Duda sobre evolución desfavorable. 3. FALLO HEPÁTICO FULMINANTE Síndrome clínico caracterizado por el rápido desarrollo de disfunción hepática (ictericia y coagulopatía) y encefalopatía sobre un hígado previamente sano. Para algunos autores el fallo hepático fulminante es aquel en el que la encefalopatía aparece 2 semanas tras la ictericia, y el subfulminante, cuando la encefalopatía aparece entre 2 semanas y 3 meses. Sus causas más frecuentes son los virus hepatotropos y los fármacos, sobre todo el paracetamol. Diagnóstico diferencial: Sepsis, preeclampsia, eclampsia y descompensación aguda de pacientes con enf. hepática previa subyacente. Tratamiento: - Ingreso en UCI y traslado a centro de referencia para posible trasplante hepático. Página 331
  • 332.
    URGENCIAS HEPATOBILIARES - Identificar etiología: Existen ciertos tratamientos específicos: paracetamol (N- acetilcisteína), herpes (aciclovir), hígado graso del embarazo (inducción del parto). - Dieta pobre en proteínas, lactulosa 20 cc/8 horas v.o. o 100 cc diluidos en 300 de agua v. rectal. - Determinaciones horarias de glucemia y glucosado o dextrosa hipertónicos (10-50%) para mantener la glucemia en torno a 100 mg/dl. - Profilaxis de HDA con anti-H2 (p.e. ranitidina 300 mg/24 h). - Vitamina K (i.m. o i.v.) 2 ampollas al día, 3 días al mes. - Si hemorragia o previo a exploraciones invasivas, administración de plasma fresco. - Si coma grado III ó IV, monitorizar PIC. Si existe hipertensión intracraneal manitol en bolus i.v. de 0,3-0,4 g/Kg. Reducir la estimulación sensorial. - Profilaxis antibiótica con cefalosporina de 3ª generación o ciprofloxacino. - En caso de shock, expansión de volemia, dopamina y/o dobutamina. 4. PATOLOGIA BILIAR AGUDA Cólico biliar: Dolor continuo en HD o epigastrio irradiado a escápula, espalda y hombro derecho. Su intensidad es creciente en 1 -2 horas, posteriormente alcanza una fase de mantenimiento, resolviéndose con el paso del cálculo a duodeno o de nuevo a vesícula. Se acompaña de vómitos con frecuencia. En la exploración física destaca el dolor a la palpación en HD sin signos de irritación peritoneal. Se debe solicitar amilasemia para descartar pancreatitis aguda. Diagnóstico diferencial: Pancreatitis, ulcus péptico, diverticulitis, apendicitis retrocecal, cólico nefrítico, patología pulmonar e IAM. Tratamiento: Analgesia con metamizol 2 g i.v. diluidos en 100 ml de s. fisiológico a administrar en 15´, repitiendo dosis a los 30´ en caso de persistencia del dolor. Otras opciones analgésicas son el diclofenaco sódico 75 mg i.m. o el tramadol (ampollas de 100 mg). Se recomienda ingreso hospitalario en caso de persistencia de sintomatología a pesar del tratamiento aplicado. Si el paciente queda asintomático, alta y tratamiento domiciliario con Metamizol v.o. cada 6-8 horas. Colecistitis aguda: Inflamación aguda de la pared vesicular, cuya etiología es litiásica en el 95% de los casos. La colecistitis alitiásica suele presentarse en pacientes con enfermedades sistémicas, insuficiencia renal, sepsis, quemados y politraumatizados. Las características del dolor son similares a las del cólico hepático, asociándose Página 332
  • 333.
    URGENCIAS HEPATOBILIARES frecuentemente afiebre e ictericia. La analítica muestra leucocitosis con desviación izquierda, y ocasionalmente amilasemias inferiores a 1000. A la exploración suelen detectarse signos de irritación peritoneal en HD, áreas de empastamiento, vesícula palpable y Murphy positivo. Se debe realizar siempre ecografía en Urgencias, la cual muestra engrosamiento de pared, existencia de cálculos, presencia de doble contorno, distensión de vesícula, Murphy ecográfico y en ocasiones líquido perivesicular. Solicitar Rx tórax, abdomen y ECG. Tratamiento: Siempre está indicado tratamiento quirúrgico, discutiéndose el momento más adecuado para su realización. Este debe ser urgente (<48 horas) en casos de deterioro clínico, colecistitis enfisematosa (típica de pacientes diabéticos, caracterizada por estar ocasionada por gérmenes anaerobios, detectándose gas intravesicular), en perforación vesicular o sospecha de empiema o absceso perivesicular. Tto médico: Dieta absoluta, fluidoterapia, analgesia con Metamizol o meperidina. En casos moderados con buen estado general amoxicilina/clavulánico 2/0,5 g/8 horas o piperacilina-tazobactam 4/0,5 g/8 horas i.v. Otras alternativas son las cefalosporinas de segunda generación solas o asociadas a aminoglucósidos, cefalosporinas de tercera generación o quinolonas. Los pacientes inmunodeprimidos, diabéticos, con factores de riesgo y edad > 70 años o con colecistitis enfisematosa pueden requerir tratamiento con Imipenem 1 g/8 horas o la adición de metronidazol (1,5 g/24 horas) a alguna de las opciones comentadas previamente. Colangitis: Infección de la vía biliar obstruida, generalmente por cálculo (coledocolitiasis), y más raramente por tumores, parásitos, colangitis esclerosante, etc. Clínica: Fiebre, dolor abdominal, siendo frecuente la ictericia. Es posible su manifestación como shock séptico. Analíticamente existe leucocitosis con desviación izquierda, siendo un signo de mal pronóstico la existencia de leucopenia. Tratamiento: Antibioterapia como en la colecistitis aguda. Colecistectomía o esfinterotomía endoscópica en los previamente colecistectomizados o con alto riesgo quirúrgico, con el fin de descomprimir la vía biliar. Se puede aplicar el drenaje biliar transhepático percutáneo en casos de fracaso de la esfinterotomía. Página 333
  • 335.
    COMPLICACIONES DE LACIRROSIS HEPÁTICA Capítulo 35 COMPLICACIONES DE LA CIRROSIS HEPÁTICA Bonilla F., Gutiérrez A., Escolano C. y Sillero C. INTRODUCCIÓN La cirrosis hepática es una enfermedad crónica en cuyo curso evolutivo pueden aparecer una serie de complicaciones lo suficientemente severas para ocasionar la muerte del enfermo. Las más importantes son: - Hemorragia digestiva alta. - Descompensación hidrópica. - Peritonitis bacteriana espontánea. - Encefalopatía portosistémica. - Síndrome hepatorrenal. En el presente capítulo se abordara en primer lugar los criterios de ingreso de los pacientes con cirrosis hepática, y posteriormente cada una de las complicaciones referidas. CRITERIOS DE INGRESO DE UN PACIENTE CON CIRROSIS HEPÁTICA Para establecer el criterio de ingreso deben tenerse en cuenta los antecedentes, la evolución de la enfermedad, la etiología de la cirrosis, la presencia de complicaciones, e incluso, el entorno social y cultural del paciente. Criterios absolutos de ingreso. - Hemorragia digestiva alta (HDA). - Encefalopatía portosistémica. - Peritonitis bacteriana espontánea (PBE). - Insuficiencia renal funcional con ascitis y oliguria. - Hepatitis alcohólica aguda asociada. - Infección grave asociada. - Sospecha fundada de hepatocarcinoma asociado a la cirrosis. Criterios relativos. En este caso dependerá de muchos factores, entre otros de la necesidad de la realización de diferentes exploraciones (laparoscopia y/o biopsia hepática) con el fin de Página 335
  • 336.
    COMPLICACIONES DE LACIRROSIS HEPÁTICA llegar a un diagnóstico etiológico. En los casos de pacientes ya diagnosticados, con ingresos repetidos que bien presentan una ascitis refractaria o que no siguen el tratamiento, pueden ser controlados en el Área de Urgencias (ajustar el tratamiento diurético, realizar paracentesis evacuadoras con reposición de albúmina,...) o en la consulta externa sin necesidad de ingresar en el hospital. Entre los más destacados citaremos: - Enfermedad avanzada. Desnutrición. - Ascitis. - Infección no grave. - Paciente sin diagnóstico previo y con estigmas cutáneos de hepatopatía crónica. HEMORRAGIA DIGESTIVA ALTA. La HDA por rotura de varices esofágicas representa aproximadamente el 11% del total, en los pacientes con cirrosis hepática esta es la causa más frecuente de sangrado, sin olvidar que, un 50% sangran por otro tipo de lesiones, tales como úlcera duodenal, lesiones agudas de mucosa gástrica (LAMG), gastropatía congestiva del cirrótico, etc. La HDA del cirrótico tiene algunas peculiaridades, que vienen condicionadas por incidir en un paciente que puede experimentar otro tipo de problemas (encefalopatía hepática como consecuencia del sangrado, insuficiencia renal funcional) y tener también un tratamiento específico. Actitud ante un paciente con HDA debida a varices esofágicas. 1. Valoración del estado general del enfermo y control de las constantes: presión arterial, frecuencia cardiaca, temperatura, diuresis, etc. 2. Estimación clínica aproximada de la gravedad de la hemorragia. Comentado en el capítulo de la HDA. 3. Colocación dos vías venosas para la reposición de fluidos, administración de expansores del plasma (Gelatina: HEMOCE®) y/o transfusión de concentrado de hematíes o incluso sangre total, según se precise. Se restringirá el uso de suero fisiológico para evitar la descompensación hidrópica. 4. Extracción sanguínea para pruebas bioquímicas (glucosa, urea, creatinina, electrolitos), hematológicas (hemograma), y coagulación (I. de Quick, APTT, fibinógeno). Cruzar y reservar sangre. 5. Colocación de una sonda vesical. Recoger una muestra de orina para estudiar el sedimento y determinar iones. Debe medirse la diuresis horaria las primeras 4-6 horas para valoración del estado hemodinámico. Página 336
  • 337.
    COMPLICACIONES DE LACIRROSIS HEPÁTICA 6. Una vez conseguida la estabilización hemodinámica del paciente, debe practicarse una endoscopia digestiva, que permite llegar rápidamente a un diagnóstico y practicar esclerosis de varices o de otra lesión sangrante susceptible. 7. Si la endoscopia no es asequible en el momento de la admisión del paciente, debe procederse como si fueran las varices la causa del sangrado. Realizar taponamiento esofágico mediante una sonda-balón de Sengstaken-Blackemore comprobando previamente los balones. La sonda de Sengstaken puede servir de inicio como una sonda nasogástrica normal, para aspiración y lavados con agua fría. Si el líquido del lavado es claro es que el sangrado va cediendo. En caso de demostrarse hemorragia activa, deben insuflarse los balones de los que dispone dicha sonda. Insuflar en primer lugar el balón gástrico con aproximadamente 200- 250 cc. de aire. Anclar seguidamente el balón al cardias tirando del extremo proximal de la sonda hacia fuera. A continuación, insuflar el balón esofágico con 50-100 cc. de aire, guiándonos por la aparición de dolor retroesternal. El balón esofágico debe permanecer insuflado 24 horas, al cabo de las cuales se desinfla. Si el paciente no vuelve a presentar hemorragia digestiva, no es preciso volver a insuflarlo. Al cabo de otras 24 horas, retiraremos el aire del balón gástrico, quedando el sistema funcionando como una sonda nasogástrica normal. Si la sonda de Sengstaken está correctamente colocada, cabe esperar la remisión de la hemorragia en más del 80% de los casos. El médico que realiza el taponamiento esofágico debe anotar, en la hoja de curso clínico, el día y la hora de su realización, la cantidad de aire insuflado en cada balón, la efectividad inicial y todas las contingencias que considere de interés. Las complicaciones más importantes del taponamiento esofágico son la aspiración broncopulmonar y el decúbito esofágico (incluso con perforación) si los balones permanecen insuflados durante largo tiempo. 8. Administrar Somatostatina o su análogo, el Octreótido. La Somatostatina (SOMIATON®, amp, de 3 mg.) debe administrarse de la siguiente manera: 0,25- 0,5 mg. (1/12-1/6 de amp.) en bolus por vía i.v., junto con 1 amp. de 10 mg. de Metoclopramida (PRIMPERAN®), también por vía i.v. Debe seguirse con una infusión continua de Somatostatina a un ritmo de 0,25 mg. cada hora (2 amp. de 3 mg. en 500 cc. a pasar en 24 horas), durante 24 horas como mínimo (generalmente 48-72 horas), aunque el paciente haya dejado de sangrar. 9. La Somatostatina puede inducir hipoglucemia temporal seguida de hiperglucemia, debido a efectos sobre el metabolismo de la insulina. Por esto, deberá controlarse la glucemia durante su administración, especialmente en diabéticos insulinodependientes. 10. El Octreótido (SANDOSTATIN®), de efectos similares y más económico, se usa en amp. de 0,05 mg. El ritmo de administración es similar al de la Somatostatina: 1 Página 337
  • 338.
    COMPLICACIONES DE LACIRROSIS HEPÁTICA amp. por vía i.v., en bolus, seguida de una infusión continua a un ritmo de 1 amp. cada hora, manteniéndolo un mínimo de 48 horas. 11. Puede asociarse Ranitidina (1 amp. i.v. cada 8 horas) u Omeprazol (1 amp. i.v. cada 8 horas). 12. En el momento en que la situación clínica del paciente lo permita, se debe realizar una historia clínica detallada y una exploración física exhaustiva. 13. Debe tenerse presente que este tipo de pacientes requiere siempre ingreso hospitalario. Tratando al paciente en el Área de Urgencias y, dada la ausencia de Unidad de Sangrantes en nuestro hospital, su ubicación dependerá de la gravedad y de la intensidad de la hemorragia. De esta manera, debe decidirse si el paciente ingresa en la planta de hospitalización de Medicina Interna (Gastroenterología) o bien en UCI/Reanimación. 14. Prescripción de enemas de limpieza con Lactulosa para prevenir la encefalopatía hepática. 15. Profilaxis de las infecciones bacterianas en el cirrótico: Norfloxacino, 400 mg./24 horas durante 7 días. 16. Debe valorarse la posibilidad de cirugía en casos seleccionados y ante la persistencia de la hemorragia, puesto que una úlcera péptica puede ser la causa del sangrado o bien, aún siendo la causa las varices esofágicas, puede beneficiarse de una descompresión ácigos-porta. DESCOMPENSACIÓN HIDRÓPICA. La presencia de ascitis, derrame pleural y edemas periféricos no son infrecuentes en los pacientes con cirrosis hepática, siendo en ocasiones las primeras manifestaciones de la enfermedad. La ascitis es el acúmulo de líquido en la cavidad peritoneal. En su patogenia se involucran varios factores interrelacionados: - Aumento de la retención de agua y sodio por el riñón. - Hipoalbuminemia, responsable de la disminución de la presión oncótica. - Hipertensión portal, con el consiguiente aumento de la presión hidrostática en el lecho esplácnico. - Aumento de la producción y trasudación de linfa hepática por distorsión de los sinusoides y capilares linfáticos en el hígado cirrótico. - Vasoconstricción renal por aumento de catecolaminas y prostaglandinas. Página 338
  • 339.
    COMPLICACIONES DE LACIRROSIS HEPÁTICA Actitud ante un paciente con ascitis. 1. Confirmación de su presencia por los siguientes métodos: - Exploración física: matidez cambiante en los decúbitos, signo de la “oleada ascítica”, signo del “témpano”, etc. - Métodos morfológicos: - La radiografía de abdomen puede mostrar un patrón “en vidrio deslustrado”, borramiento de la línea del psoas y de la silueta de los órganos retroperitoneales, separación del luminograma intestinal, etc. - La radiografía de tórax puede indicar la existencia de derrame pleural concomitante. - La ecografía permite corroborar la presencia de ascitis. 2. Realizar una paracentesis diagnóstica. Se realiza por lo regular en el cuadrante inferior izquierdo del abdomen (punto de Monroe) y permite la extracción de una cierta cantidad de líquido para su estudio en el laboratorio. Su análisis nos permitirá determinar si se trata de un trasudado o un exudado, realización de recuento y fórmula leucocitaria, determinación de ADA, estudio microbiológico (tinción de Gram, tinción de Ziehl-Nielsen y cultivo incluyendo micobacterias) y estudio citológico. Proteínas Prot. Liq. Asc./Prot. LDH LDH liq. Asc./LDH Sangre sangre TRASUDADO <3 g.% <0,5 <400 <0,6 EXUDADO >3 g.% <0,5 <400 >0,6 Tratamiento. En la mayoría de las ocasiones el tratamiento no es urgente, excepto cuando existe insuficiencia respiratoria, que procederemos a la realización de una paracentesis evacuadora y/o toracocentesis si existe derrame pleural importante. En las restantes situaciones, las siguientes medidas se realizarán de forma progresiva, sobre todo en los primeros episodios de descompensación hidrópica: 1. Reposo en cama junto a restricción de sal en la dieta (máximo 2 g. al día de ClNa). 2. Diuréticos: Espironolactona (ALDACTONE®, comp. de 25 y 100 mg.). Comenzar con 100 mg. al día, que pueden aumentarse de forma progresiva, según la respuesta, hasta 300-400 mg. al día. También puede usarse el Triamtireno (UROCAUDAL®) 100-200 mg. día. Página 339
  • 340.
    COMPLICACIONES DE LACIRROSIS HEPÁTICA Deben controlarse periódicamente los niveles de potasio en el plasma por el riesgo de hiperpotasemia. Si no existe respuesta a los diuréticos dístales, puede asociarse Furosemida (SEGURIL®, comp. de 40 mg.). Se comienza por la dosis de 1 comp. al día, que puede aumentarse a dos comp. o más al día, vigilando la diuresis y los niveles plasmáticos de urea, creatinina y electrolitos. Debe prestarse atención a la posible aparición de insuficiencia renal inducida por Furosemida. 3. Paracentesis evacuadora. Se realizara en los casos de ascitis a tensión (con o sin compromiso respiratorio) y cuando no responde al tratamiento con diuréticos. Puede practicarse una paracentesis total con reposición de albúmina (frascos de 10 ml. al 10 y 20 %) por vía i.v. Habitualmente, sé perfunde un frasco por cada litro de líquido ascítico extraído. PERITONITIS BACTERIANA ESPONTANEA (PBE). La PBE es la infección del líquido ascítico en el paciente con cirrosis hepática en ausencia de foco infeccioso abdominal aparente. Es casi exclusiva de la ascitis cirrótica y suele ocurrir en el seno de una descompensación hidrópica. Supone entre el 6 y l 10% de los ingresos hospitalarios de los pacientes cirróticos. El pronóstico es muy malo, siendo la mortalidad durante el ingreso del 40%, al mes del 50%, al año del 75% y a los 2 años >90%. Los microorganismos más frecuentemente implicados en la infección espontánea del líquido ascítico son los gérmenes entéricos: - Bacilos gramnegativos (70%): Escherichia coli, Klebsiella pneumoniae, otras enterobacterias. - Cocos grampositivos (25%): neumococo, enterococo. - Anaerobios (5%): Bacteroides, Clostridium, Peptostreptococcus. - Ocasionalmente puede ser fúngica, aunque esta etiología nos orienta más a una peritonitis bacteriana secundaria. Debe sospecharse cuando exista fiebre, dolor abdominal y signos de irritación peritoneal en un cirrótico con ascitis, pero también en los pacientes cirróticos con ascitis y alguna de las siguientes manifestaciones: fiebre, dolor abdominal, deterioro de la función renal y encefalopatía hepática. El diagnóstico se realiza por el estudio del líquido ascítico: 1. Recuento y fórmula leucocitaria: > 500/mm³, con más de 250/mm³ de polimorfonucleares. 2. Tinción de Gram positiva en el 60% de los casos. 3. Cultivo del líquido ascítico positivo. 4. Las proteinas del líquido ascítico no suelen ser superiores a 2,5 g/dl. Página 340
  • 341.
    COMPLICACIONES DE LACIRROSIS HEPÁTICA 5. Los hemocultivos son positivos en un elevado número de casos, por lo que deben realizarse de manera sistemática antes de comenzar el tratamiento antibiótico. Criterios diagnósticos de la PBE en el cirrótico PMN en Líq. Ascítico. Cultivo Tratamiento. Ascitis estéril <250 (-) No Bacteriascitis <250 (+) No Asc. Neutrocítica >250 (-) Sí PBE >250 (+) Sí P. B. secundaria >250 (+) Sí Tratamiento. El tratamiento debe ajustarse al tipo de germen aislado. De manera empírica, debe comenzarse con una cefalosporina de tercera generación por vía i.v., tanto la Cefotaxima (1-2 g. cada 6 horas) como la Ceftriaxona (1 g. cada 12 horas). Una alternativa puede ser la asociación de Amoxicilina y Ácido clavulánico (AUGMENTINE® 1 g. cada 6 horas i.v.), con la ventaja de que amplía al espectro a los anaerobios. Si el paciente es alérgico a los betalactámicos: Vancomicina 1 g/12 h. i.v. más Gentamicina 3 mg/Kg/día (en caso que recibiera profilaxis con norfloxacino). Ciprofloxacino 200 mg. cada 12 h. La duración del tratamiento debe prolongase hasta que el recuento de PMN en el líquido ascítico descienda por debajo de 250 (aproximadamente 7 días). Superada la PBE, estos enfermos deberían incluirse en un protocolo de transplante hepático, si no existe alguna contraindicación para el mismo. Se debe emplear una profilaxis de la recurrencia de la PBE, para ello actualmente se emplea Norfloxacino 400 mg vía oral cada 24 horas o Ciprofloxacino 750 mg. en dosis única semanal. Página 341
  • 342.
    COMPLICACIONES DE LACIRROSIS HEPÁTICA ENCEFALOPATÍA PORTOSISTÉMICA. Comprende un conjunto de alteraciones neuromusculares y mentales, potencialmente reversibles, debidas a la incapacidad del hígado para metabolizar substancias tóxicas cerebrales, endógenas y exógenas, la mayoría de ellas de origen intestinal. Aunque se desconoce en concreto el metabolito responsable de esta situación, han sido implicadas las siguientes substancias: amoniaco, desproporción entre aminoácidos aromáticos (aumentados) y aminoácidos ramificados (disminuidos), ácidos grasos de cadena corta, aumento de neurotransmisores como GABA o falsos transmisores como octopamida, benzodiacepinas endógenas, etc. Son causas desencadenantes: 1. Dietas ricas en proteínas. 2. La hemorragia digestiva. 3. El estreñimiento. 4. La insuficiencia renal. 5. Hipopotasemia. 6. Hipoxemia. 7. Alcalosis metabólica. 8. Infecciones. 9. Enfermedades hepáticas sobreañadidas. 10. Sedantes. 11. Abuso de diuréticos. 12. Paracentesis inadecuadas. 13. Intervenciones quirúrgicas. 14. Hiperalimentación parenteral. Clínicamente, se caracteriza por temblor aleteante o asterixis, fetor hepático, y afectación del nivel de conciencia que puede ser variable, desde ligera somnolencia o cambios en el comportamiento hasta un coma profundo. Grados de severidad de la encefalopatía hepática. GRADO I: Irritabilidad, euforia, incoordinación motora, dificultad para la memoria, inversión del ritmo del sueño y asterixis ligera. GRADO II: Bradipsiquia, desorientación temporal, disartria, letargia, resistencia a movimientos pasivos y asterixis evidente. GRADO III: Estupor con respuesta a estímulos verbales, rigidez muscular e hiperreflexia. Puede existir asterixis. GRADO IV: Coma con o sin respuesta a estímulos dolorosos, reflejos oculocefálicos presentes o ausentes. Puede aparecer rigidez de descerebración. Asterixis generalmente ausente. Página 342
  • 343.
    COMPLICACIONES DE LACIRROSIS HEPÁTICA Actitud ante un paciente con encefalopatía portosistémica. 1. Medidas generales: Control de constantes vitales (presión arterial, temperatura, diuresis y balance hidroelectrolítico). Colocar sonda nasogástrica si el paciente está en encefalopatía grado III-IV y una sonda vesical si existe relajación de esfínteres. Mantener la vía aérea permeable en el grado IV. Realizar controles analíticos periódicos y administrar antagonistas H2 para prevenir las LAMG. 2. Corregir la causa desencadenante. 3. Dieta hipoproteica, con 40 g. de proteínas, con preferencia de origen vegetal o lácteo. Si el paciente está en encefalopatía grado III- IV, deberá valorarse la posibilidad de instaurar nutrición enteral. 4. Enemas de limpieza de 2 litros de agua con 100 ml. de Lactulosa (DUPHALAC®), cada 8 horas, si el paciente no está consciente. 5. Si el paciente está consciente, puede emplearse la Lactulosa por vía oral, en dosis suficiente como para producir 2-3 deposiciones al día (por ejemplo 30 ml. dada 8 horas). También puede emplearse, en el paciente consciente, el Lactitol (EMPORTAL®). 6. En la encefalopatía con mala respuesta al tratamiento mencionado, puede asociarse a la Lactulosa, Neomicina, o bien Metronidazol + Neomicina. La dosis de Neomicina es de 4 g. al día por vía oral. Sus limitaciones se derivan de la oto y nefrotoxicidad. Puede además provocar enterocolitis estafilocócica o por Clostridium diffícile. 7. Otros tratamientos: El uso de agonistas de la Dopamina (Levodopa y Bromocriptina) es controvertido. La Bromocriptina se administra a dosis de 15 mg. al día. También, se han ensayado los antagonistas de las benzodiacepinas como el Flumacenil (ANEXATE ®). SINDROME HEPATORRENAL. Es una grave complicación en los pacientes con cirrosis hepática y ascitis, se caracteriza por insuficiencia renal funcional progresiva, oliguria, hipotensión e hiponatremia, con marcada retención de sodio por el riñón. El diagnóstico exige descartar otras causas de insuficiencia renal. Son factores desencadenantes: La hemorragia digestiva alta, las paracentesis excesivas, la peritonitis bacteriana espontánea, el abuso de diuréticos, la sepsis y otras infecciones graves, etc. Este síndrome tiene mal pronóstico a corto plazo y el tratamiento es de escasa eficacia. Si se demuestra disminución del volumen plasmático, la expansión moderada con albúmina puede ser útil. La implantación de un cortocircuito peritoneo-venoso o el trasplante hepático ha demostrado eficacia en algunos casos. Página 343
  • 345.
    PANCREATITIS AGUDA Capítulo 36 PANCREATITISAGUDA Cuesta A. y Sillero C. DEFINICIÓN.- Se define la pancreatitis aguda como un estado inflamatorio agudo del páncreas caracterizado clínicamente por dolor abdominal y elevación de enzimas pancreáticos, de manera significativa, en sangre y orina. La enfermedad tiene su origen en la activación intrapancreática de los enzimas de la glándula que, conduce, a un variable grado lesional, distinguiéndose fundamentalmente dos tipos: Pancreatitis edematosa o intersticial. Pancreatitis necrohemorrágica. Habitualmente, la pancreatitis edematosa o intersticial tiene buena evolución mientras que la necrohemorrágica suele ser muy grave. La mortalidad global es de un 5-10%. ETIOLOGÍA.- Las causas más frecuentes son la litiasis biliar y la ingesta de alcohol. Otras causas menos frecuentes son los fármacos (principalmente azatioprina, tiazidas, furosemida, estrógenos, sulfamidas y esteroides), los trastornos metabólicos (hiperlipemia, hipercalcemia), postquirúrgicas, secundarias a CPRE, por traumatismos abdominales, anomalías congénitas (páncreas divisum), por divertículo duodenal e infecciosas (parotiditis, hepatitis viral, Mycoplasma, áscaris, etc.). Una forma de rara presentación es la pancreatitis hereditaria. En algunos casos, nunca puede detectarse la causa, calificándose de pancreatitis idiopática. CRITERIOS DIAGNÓSTICOS.- El diagnóstico viene determinado por un cuadro clínico compatible con la enfermedad y elevación de los enzimas pancreáticos en sangre y orina. Habitualmente, ante la sospecha clínica, en el Área de Urgencias s realiza la determinación de amilasa en e sangre y en orina, ambas muy sensibles pero no muy específicas. Se puede aumentar la especificidad diagnóstica solicitando la determinación de lipasa en el suero. Puede observarse hiperamilasemia en otras situaciones sin que exista daños pancreático. Esto se ha observado en el alcoholismo, insuficiencia renal, diversos cuadros de abdomen Página 345
  • 346.
    PANCREATITIS AGUDA agudo nodebidos a pancreatitis, en las quemaduras, etc. También puede ocurrir lo contrario, es decir, la existencia de pancreatitis aguda sin elevación de amilasa en el suero, como en algunas hiperlipemias y en algunas pancreatitis muy graves. En estas situaciones, la determinación de la lipasa pancreática puede ayudar al diagnóstico. Se trata de un enzima más específico que la amilasa pero de elevación más tardía. También se ha observado aumento de lipasa en algunas situaciones sin daño pancreático, como en la trombosis mesentérica y en la perforación de víscera hueca. Además. En los casos dudosos, sería de gran utilidad la determinación de tripsina en suero, muy específico del páncreas. La determinación de tripsinógeno en orina sería interesante por la rapidez, la alta sensibilidad y especificidad. Desafortunadamente no todos los laboratorios tienen disponible la técnica para determinación del enzima proteolítico. En la misma determinación de sangre para la determinación de enzimas pancreáticos, debe solicitarse un hemograma completo, glucosa, urea, creatinina, electrolitos, calcemia y gasometría si se sospecha una forma grave. También sería interesante determinar lo antes posible GOT, LDH y albúmina plasmática. El estudio debe complementarse con una radiografía simple de tórax y de abdomen y una ecografía abdominal. Debe practicarse un TAC abdominal urgente en los casos graves. CRITERIOS PRONOSTICOS.- Una vez diagnosticada la enfermedad, una de las funciones más importantes del médico del Servicio de Urgencias es la de poder establecer el pronóstico basándose en criterios de gravedad, clínicos, biológicos y morfológicos (ecografía vs. TAC). Clínicamente, son más severas aquellas formas en que, además de dolor abdominal, existen vómitos y cierta rigidez en el abdomen. La aparición de los signos de Cullen (coloración azulada en la región periumbilical) o de Grey Turner (la misma coloración en los costados) indican la existencia de hemoperitoneo y un pronóstico desfavorable. La severidad se incrementa si existe insuficiencia respiratoria o renal, cianosis o shock, sobre todo en pacientes de edad avanzada. Existen criterios clínicos sencillos, únicamente basados en la exploración del paciente, fáciles de registrar y que se correlacionan bastante bien con el pronóstico. Estos criterios, debidos a Trapnell (1966), son especialmente útiles como aproximación inicial en el Área de Urgencias: GRADO I: Exclusivamente dolor, sin vómito. GRADO II: Dolor y vómito. Ligera resistencia muscular sin rigidez. GRADO III: Como en II, pero con signos abdominales generalizados y rigidez del abdomen. GRADO IV: Como en III, más colapso, cianosis e hipotensión (shock). Página 346
  • 347.
    PANCREATITIS AGUDA Los pacientesincluidos en los grados I y II tienen, generalmente, buena evolución y presentan pocas complicaciones, pudiendo ser controlados en la planta de hospitalización de Medicina Interna. Los pacientes incluidos en los grados III y IV de Trapnell tienen mal pronóstico ya que se relacionan con formas morfológicamente graves de pancreatitis. La mayoría de los pacientes que mueren o desarrollan complicaciones importantes están en los últimos grupos y requieren control en una unidad de cuidados intensivos. Los criterios clinicobiológicos descritos por Ranson y modificados en varias ocasiones, son los siguientes: Datos en el momento del ingreso: Edad superior a 55 años. Leucocitos por encima de 16000/mm3. Glucemia superior a 200 mg/dl. LDH superior a 350 U. GOT superior a 250 U. Datos en las siguientes 48 horas: Disminución del Hto por encima del 10%. Creatinina superior a 2 mg/dl. Calcemia inferior a 8 mg/dl. pO2 inferior a 60 mmHg. Exceso de bases por encima de -4. Secuestro de líquido por encima de 6 litros. El 95% de los pacientes con 3 o más factores de riesgo, siguen un curso malo o mueren. Los factores más predictivos de más pronóstico son la disminución de la pO2 arterial y el aumento de la LDH. El problema de los factores pronósticos de Ranson es la dificultad en su obtención en el Área Urgencias y, aún, en la planta de hospitalización. Dentro de los criterios pronósticos, es importante establecer la presencia de necrosis infectada, ya que tiene tratamiento específico. Actualmente hay marcadores serológicos de alta sensibilidad, de un 80%, para identificar la necrosis infectada: - Proteína C reactiva de más de 120 mg/l. a las 48 horas del inicio del cuadro. - Elastosa polimorfonuclear de más de 300 µg/l. (ELISA) al comienzo de la pancreatitis. Los criterios clínicos o clinicobiológicos, deben complementarse con pruebas morfológicas. La radiografía de tórax puede mostrar derrame pleural, condensación Página 347
  • 348.
    PANCREATITIS AGUDA neumónica osignos de distress respiratorio. En la radiografía de abdomen podemos identificar la presencia de íleo paralítico difuso o localizado (asa centinela). La radiografía de abdomen puede contribuir a descartar otras enfermedades como perforación de víscera hueca. La ecografía abdominal, que debe realizarse de manera temprana, puede corroborar el diagnóstico de la enfermedad, permite detectar la causa de la misma (litiasis biliar, etc.), documentar la severidad de la enfermedad y diagnosticar alguna de las complicaciones locales precoces como el absceso pancreático. El TAC abdominal, indudablemente, proporciona una gran información sobre la morfología del páncreas así como de la presencia de colecciones líquidas. Además, tiene alto valor predictivo para el diagnóstico de necrosis infectada, sobre todo, si se realiza con TAC dinámico o si se administra “bolus” de contraste intravenoso. La ERCP (colangiografía retrógrada endoscópica) debe de realizarse de forma precoz, si fuera posible, cuando el cuadro se acompañe de ictericia importante, dilatación de vías y se presuma la presencia de coledocolitiasis. La esfinterotomía endoscópica con drenaje del cálculo y la descompresión se ha demostrado beneficiosa en estas situaciones. COMPLICACIONES.- La principal complicación local precoz es el flemón pancreático y la necrosis infectada, que puede aparecer en la primera semana. Suele acompañarse de un cuadro séptico. A veces, evoluciona a un auténtico absceso, complicación más tardía que precisa drenaje quirúrgico. Otra complicación es el pseudoquiste pancreático, que puede aparecer a partir de la segunda semana y que suele resolverse espontáneamente en varias semanas más. Además, las pancreatitis graves pueden complicarse con trombosis esplénica, hemorragia intraabdominal, rotura esplénica, fístulas, colangitis, ascitis pancreática, ictericia, etc. Complicaciones generales son el shock, la insuficiencia cardiorrespiratoria, la insuficiencia renal y la coagulación intravascular diseminada, todas ellas de muy mal pronóstico. TRATAMIENTO.- Una vez establecido un criterio pronóstico, las pancreatitis leves pueden ser ingresadas en la planta de Medicina Interna (Gastroenterología), mientras que las graves deben ser controladas en la Unidad de Cuidados Intensivos. Los objetivos generales del tratamiento son, por un lado, detener el proceso de autodigestión pancreática y, por otro, evitar, si es posible, las complicaciones o bien tratarlas cuando se presenten. Página 348
  • 349.
    PANCREATITIS AGUDA El primerobjetivo se consigue con la instauración de dieta absoluta y sonda nasogástrica, aunque la intubación gástrica probablemente no sea necesaria en las formas leves, sin vómitos ni íleo paralítico. Es esencial una bien calculada reposición hidroelectrolítica con el objetivo de reponer la extravasación de líquidos y la pérdida con los vómitos. El objetivo es mantener una hidratación y una función renal adecuadas. Suele existir hiponatremia, por lo que deben utilizar soluciones salinas alternando con glucosa al 5%. Si la calcemia es menor de 8 mg/dl., debe administrarse Gluconato cálcico al 10%, tres veces al día. Es muy importante tratar precozmente el dolor pues puede ser muy intenso. Además, constituye un estímulo más de hipersecreción pancreática. A este propósito, deben evitarse los anticolinérgicos ya que aumentarían el íleo paralítico asociado. Tampoco deben u tilizarse fármacos que aumenten la presión del esfínter de Oddi como los opiáceos mayores (Morfina y Dolantina). Los analgésicos de elección son la Buprenorfina y la Pentazocina, opiáceos de síntesis con prácticamente nula acción sobre el esfínter de Oddi. La Buprenorfina (BUPREX®), se puede administrar de forma i.m.: Una amp. De 0.3 mg. Cada 8 horas hasta que desaparezca el dolor. Fármacos como los Antagonistas H2 o los antiproteasas como el Trasylol, no se han demostrado beneficiosos en la evolución de la enfermedad y no deben utilizarse. Los antibióticos sólo se utilizarán cuando exista evidencia de necrosis infectada. El antibiótico de elección, el de más alta penetración en páncreas, es el imipenem. La dosis recomendada es de 500 mg. i.v. cada 8 horas, durante al menos dos semanas. Otra alternativa también demostrada eficaz, sería cefuroxima 1,5 g. i.v. cada 8 horas. Las complicaciones generales de las pancreatitis graves, como la insuficiencia cardiorrespiratoria, la insuficiencia renal, etc., deben tratarse en la Unidad de Cuidados Intensivos. Si el cuadro estuviera acompañado de ictericia con coledocolitiasis, como ya se ha comentado, estaría indicado realización de esfinterotomía endoscópica. Solamente se recurrirá a la cirugía en caso de fracaso de todas las medidas anteriores en casos de pancreatitis muy graves, o bien cuando exista evidencia de absceso pancreático. Página 349
  • 351.
    MANEJO DE LADIARREA AGUDA EN URGENCIAS Capítulo 37 MANEJO DE LA DIARREA AGUDA EN URGENCIAS Penadés G., Girona E. y Sillero C. DEFINICIÓN: Se considera diarrea aguda aquella de duración inferior a tres semanas y que se caracteriza por la evacuación de heces de consistencia anormalmente disminuida (contenido en agua superior al 70%), con un aumento del peso de las mismas (>200 g) y/o de su frecuencia (> 3 veces/día). ETIOLOGÍA: Ø Infecciosa: • Bacteriana: - Mecanismo enteroinvasivo: Salmonella, Shigella, E. coli enteroinvasiva, Cl. diffícile, Y. enterocolítica, C. jejuni, V. parahaemoliticus. - Mecanismo enterotoxigénico: V. Cholerae, Cl. Perfringens, E. Coli enterotoxigénica, Chlamydia, N. gonorrhoeae. - Toxinas preformadas: S. aureus, B. cereus. • Virus: rotavirus, ag. norwalk, adenovirus. • Protozoos: G. lamblia, D. fragilis, E. histolytica, B. coli, I. belli, Criptosporidium. Ø Fármacos y otras sustancias: - Antibióticos - Digoxina - Etanol - Antiácidos - Quimioterápicos - Organofosforados - Laxantes - Colchicina - Aditivos alimentarios - Diuréticos - Propranolol - Metales pesados - Analgésicos - Colinérgicos (As, Pb, Cd, Cu, Zn...) - Teofilinas - Quinidina - Potasio - Misoprostol - Sorbitol - Cafeína - Lactulosa Ø Alergia alimentaria. Página 351
  • 352.
    MANEJO DE LADIARREA AGUDA EN URGENCIAS Ø Causas inflamatorias no infecciosas: colitis ulcerosa, E. de Crohn, colitis actínica, enf. celiaca, gastroenteritis eosinofílica, sde. malabsorción, sde. de asa ciega. Ø Otras: Impactación fecal o pseudodiarrea, isquemia mesentérica, diverticulitis, cetoacidosis diabética, procesos inflamatorios intraabdominales, intoxicación por setas. ACTITUD DIAGNÓSTICA: Ø Historia clínica: • Antecedentes epidemiológicos: - Ingesta reciente de alimentos de riesgo (huevos crudos o poco cocinados, agua no potable, leche no pasteurizada, mariscos...): considerar salmonella, V. parahaemolyticus. - Uso de antibióticos: Cl. diffícile. - Presencia de casos similares en la familia: Toxiinfección alimentaria (salmonella, estafilococos, clostridium). - Viajes recientes: E. coli enterotoxigénico, ameba, giardia. - Enfermedades de base: diabetes, hipertiroidismo, cirrosis, insuficiencia renal crónica, patología vascular o valvular por el riesgo de bacteriemia, inmunodepresión (MAI, CMV, criptosporidium, microsporidium, isospora), intervenciones quirúrgicas previas, SIDA (aunque lo más frecuente es la etiología bacteriana, también hay que considerar otras como CMV y protozoos). - Hábitos sexuales: herpes, chlamydia, sífilis, ameba, shigella, N. gonorrhoeae. - Adquisición en el hospital (fármacos, Cl. diffícile), en guarderías, psiquiátricos o asilos (giardia, Cl. diffícile...) • Características de la diarrea: - Frecuencia de las deposiciones, número y consistencia. - Aspecto: moco, sangre, pus, color... - Forma de comienzo y duración del cuadro. - Tiempo de incubación o periodo de latencia: Cuando la diarrea y los vómitos ocurren en las primeras 6 horas de la exposición a la comida, hay que sospechar la ingestión de la toxina preformada de S. aureus o B. cereus. Cuando el periodo de incubación es de 8 a 14 horas en Cl. perfringens. Si los vómitos predominan sobre la diarrea considerar la etiología viral. Ante la Página 352
  • 353.
    MANEJO DE LADIARREA AGUDA EN URGENCIAS existencia de fiebre y heces con moco y/o sangre pensar en gérmenes invasivos como salmonella, shigella o campilobacter. - Relación con la ingesta. - Nocturnidad (suele indicar organicidad). - Sintomatología asociada: fiebre, escalofríos, nauseas, vómitos, dolor abdominal, tenesmo, urgencia rectal, sed intensa, oliguria, etc. Ø Exploración física: - Temperatura, T. arterial, pulso. - Afectación del estado general (deshidratación...). - Signos de distensión abdominal, peritonismo... - Tacto rectal: descartar la existencia de pseudodiarrea en pacientes ancianos o inmovilizados secundaria a fecaloma o impactación fecal. Ø Exploraciones complementarias: - Hemograma. - Bioquímica: glucosa, urea, creatinina e iones. - Gasometría venosa: en casos graves para descartar acidosis metabólica. - Rx simple de abdomen: niveles hidroaéreos, fecaloma en ampolla rectal, megacolon tóxico, perforación intestinal. ACTITUD TERAPÉUTICA: El tratamiento dependerá de la gravedad de la diarrea. Se distinguen tres tipos en función de la misma: 1. Leve: Se caracteriza por la existencia de 1 a 3 deposiciones al día, con dolor abdominal leve o ausente, sin fiebre, deshidratación ni rectorragia. 2. Moderada: Se caracteriza por la existencia de más de 4 deposiciones al día, dolor abdominal moderado y escasa afectación del estado general. Puede existir mínima deshidratación y fiebre ocasionalmente. 3. Grave: Se caracteriza por la existencia de más de 4 deposiciones al día, dolor abdominal intenso, signos de peritonismo, distensión abdominal y/o cuadro séptico. Habitualmente cursa con fiebre, deshidratación y/o rectorragia. Se consideran situaciones potencialmente graves la edad superior a 65 años, la presencia de enfe rmedad de base o inmunodepresión, patología vascular o valvular debido al riesgo de bacteriemia y el tratamiento previo con antibioterapia. Página 353
  • 354.
    MANEJO DE LADIARREA AGUDA EN URGENCIAS Tratamiento de las formas leves: - Hidratación vía oral: Sueroral®, o solución casera de limonada alcalina (medio litro de agua con media cucharadita de sal y otra media de bicarbonato, dos cucharadas soperas de azúcar y el zumo de 1 ó 2 limones). Otras opciones serían las bebidas deportivas como Gatorade®, o bebidas carbonatadas sin cafeína, tomadas a pequeños sorbos para mejorar la tolerancia y evitar la deshidratación. - Medidas dietéticas: Dieta líquida o blanda durante 24 a 48 horas ya que mejora el estado de nutrición y ayuda a la reparación del epitelio intestinal. Evitar productos lácteos, excepto el yogur, durante una semana, así como frutas frescas y verduras. Asimismo, se evitará la ingesta de alcohol y cafeína ya que favorecen la secreción intestinal. - No están indicados en ningún caso los antidiarreicos ni los antibióticos. - Tratamiento sintomático: si dolor abdominal paracetamol, si nauseas o vómitos antieméticos... - El tratamiento será domiciliario. Tratamiento de las formas moderadas: - Si el paciente presenta intolerancia oral, rehidratación vía parenteral (aconsejable suero fisiológico y glucosado alternando), pasando a vía oral cuando tolere, ya que la dieta absoluta carece por sí misma de fundamento fisiológico. - Tratamiento sintomático. - No indicados los antidiarreicos ni los antibióticos. - Valorar mantener al paciente en la unidad de observación o ingreso en Unidad de Corta Estancia. Tratamiento de las formas graves: - Rehidratación vía parenteral, valorando la situación individual de cada paciente, para mantener un adecuado balance hidroelectrolítico, monitorizando la presión venosa central si es necesario. - Tratamiento sintomático. - No se administrarán antidiarreicos. - Uso de antibióticos de forma empírica (Quinolonas): - Vía oral: Ciprofloxacino (Baycip®) 500 mg/12 horas durante 5 a 7 días. - Vía intravenosa: Ciprofloxacino 200 mg/12 horas u Ofloxacino (Surnox®) 200 mg/12 horas. - En caso de embarazo se utilizará Ampicilina o Cotrimoxazol. - Ingreso hospitalario. Página 354
  • 355.
    MANEJO DE LADIARREA AGUDA EN URGENCIAS CRITERIOS DE INGRESO: Aunque se debe individualizar en cada caso la necesidad de ingreso hospitalario en función de la gravedad de la diarrea y el estado basal del paciente, se debe considerar básicamente ante las siguientes situaciones: 1. Edad avanzada. 2. Sepsis. 3. Deshidratación. 4. Intolerancia vía oral. 5. Enfermedades concomitantes. 6. Rectorragia asociada. 7. Sospecha de gastroenteritis invasiva. Página 355
  • 357.
    MANEJO DEL ICTUSEN URGENCIAS Capítulo 38 MANEJO DEL ICTUS EN URGENCIAS Plaza I., Alom J., Espinosa J. y Sola D. INTRODUCCION La enfermedad cerebrovascular es una urgencia médica que requiere la remisión del paciente al servicio de urgencias de un hospital para su adecuada valoración diagnóstica y terapéutica. El correcto y precoz diagnóstico en la fase aguda permitirá una serie de medidas terapéuticas generales y específicas que modifican substancialmente la morbi-mortalidad de esta patología. DEFINICIONES Existen dos grandes grupos de accidente cerebrovascular agudo (Ictus): isquémico y hemorrágico. Ictus isquémico: Incluye todas las alteraciones del encéfalo secundarias a un trastorno del aporte circulatorio. Hablamos de ataque isquémico transitorio cuando existe un déficit neurológico focal correspondiente a un territorio vascular de inicio agudo y duración menor de 24 horas, cuando la duración es mayor hablamos de infarto cerebral. Ictus hemorrágico: Extravasación de sangre dentro de la cavidad craneal. Se puede clasificar en las siguientes entidades: 1. Hemorragia intracerebral o hematoma intraparenquimatoso: colección hemática dentro del parénquima con o sin comunicación ventricular y/o a espacios subaracnoideos. La clínica varía según la localización y gravedad. La instauración suele ser aguda e ir acompañada de cefalea y disminución del nivel de conciencia. 2. Hemorragia subaracnoidea: Extravasación de sangre en el espacio subaracnoideo. El cuadro clínico sugerente es: cefalea súbita intensa asociada a síndrome meníngeo y nauseas y/o vómitos. Los pacientes son más jóvenes y no suelen presentar factores de riesgo vascular. 3. Hemorragia subdural: colección hemática en el espacio subdural, por lo general relacionado con traumatismo craneoencefálico, aunque puede no existir este antecedente, fundamentalmente en ancianos. Página 357
  • 358.
    MANEJO DEL ICTUSEN URGENCIAS MANEJO DIAGNOSTICO EN URGENCIAS Para establecer el diagnóstico es necesario realizar: 1. Anamnesis completa: de la enfermedad actual (forma de instauración, evolución, características de la sintomatología) y de los posibles factores de riesgo previos (HTA, DM, patología cardiaca, tabaquismo...). 2. Examen físico con especial atención a la exploración cardiovascular, descartando la presencia de arritmias, valvulopatías y constatando la presencia y simetrías de pulsos periféricos, especialmente carotídeos.. De la misma manera, una detallada exploración neurológica que permita establecer un diagnóstico sindrómico. (Tablas 38.1 y 38.2). 3. Exploraciones básicas a realizar en todos los paciente: hemograma completo, pruebas de coagulación, glucemia, electrolitos, pruebas de función renal, ECG, radiografía de tórax y TAC craneal. TAC craneal ha de practicarse con urgencia en todo paciente con Ictus para confirmar la naturaleza de la misma y descartar otros procesos no vasculares causantes de la lesión del SNC. Puede confirmar la sospecha de hemorragia cerebral intraparenquimatosa o subaracnoidea. En el infarto cerebral la TAC realizada en las primeras horas no suele evidenciar áreas hipodensas (éstas suelen aparecer a partir de las 48-72 horas), pero se pueden detectar signos precoces en el 50% de los pacientes: efecto de masa, hiperdensidad de la arteria cerebral media, opacidad de los ganglios basales, disminución de los surcos corticales en el lado afecto; la presencia de estos signos se correlaciona frecuentemente con infartos extensos y peor pronóstico. (Figura 38.1) 4. Exploraciones opcionales: Punción Lumbar: sólo está indicada ante la sospecha de HSA que no se evidencia en la TAC craneal, estando contraindicada en caso de lesión ocupante de espacio y/o hipertensión endocraneal. Es conveniente recoger tres tubos, para evitar confusiones con punción traumática, la existencia de un LCR hemorrágico con clínica sugestiva es diagnóstico de HSA, si persiste la duda solicitar cuantificación hemática y existencia de xantocromía. Arteriografía cerebral: no suele realizarse en las primeras horas del Ictus excepto en algunos casos de HSA TRATAMIENTO: MEDIDAS GENERALES 1. CUIDADOS RESPIRATORIOS: Pacientes con disminución del nivel de conciencia: - Mantener en posición incorporada a 30-45 º - Fisioterapia respiratoria y aspiración frecuente de secreciones. Página 358
  • 359.
    MANEJO DEL ICTUSEN URGENCIAS - Colocar sonda nasogástrica para evitar broncoaspiración; inicialmente conectada a bolsa que posteriormente se sustituirá por una fina para alimentación. - En caso de existir hipoxemia: administrar oxígeno, en caso contrario no está justificada su utilización. 2. CONTROL CARDIOLÓGICO: - Control clínico y ECG al ingreso y a las 24 horas. - Monitorización cardiaca en el caso que surjan complicaciones 3. EQUILIBRIO HIDROELECTROLÍTICO - Asegurar un aporte diario de agua de 2000 cc (administrando sueros salinos isotónicos), evitando soluciones hipotónicas (sueros glucosados), que deberá restringirse si existe insuficiencia cardiaca o edema cerebral reduciéndose a 1.500 cc/día. - Tan pronto como sea posible, la administración de líquidos se hará por vía oral o enteral por sonda nasogástrica. En caso de que las alteraciones en la deglución queden limitadas a los líquidos, el aporte por vía oral puede realizarse mediante preparados de gelatina o espesantes. - Las vías venosas deben mantenerse sólo si son imprescindibles para tratamiento i.v. y se colocarán en el brazo no parético. 4. BALANCE NUTRICIONAL - El paciente no debe permanecer más de 24 horas en ayunas. Si existe discapacidad para la deglución se hará por vía enteral mediante SNG (K-30) administrando preparados farmacéuticos en infusión continua con bomba. Asegurar un aporte de 1.500 Kcal/día. 5. CONTROL DE GLUCEMIA - Es necesario el tratamiento precoz de la hiperglucemia con insulina, aunque sea moderada. - Glucemia > ó = 180 deben tratarse con insulina rápida s.c. 180-210: 4 unidades. 210-250: 8 unidades. >250: 12 unidades. - Glucemia 150-180 control a las 6 horas. - Glucemia 60-150 control a las 24 horas. - Cifras menores de 60 mg/dl de glucemia: administrar sueros glucosados con control frecuente de la glucemia para evitar hiperglucemia posterior. Página 359
  • 360.
    MANEJO DEL ICTUSEN URGENCIAS 6. CONTROL DE LA TENSION ARTERIAL Los pacientes con ictus presentan con frecuencia HTA, que en muchos casos es secundaria a la lesión cerebral, normalizándose en 3 ó 4 días. Las consecuencias de un descenso brusco de las tensión arterial pueden ser desastrosas, disminuyendo la presión de perfusión cerebral y ocasionando un aumento del área de necrosis. Solo debe tratarse la HTA en caso de: 1.- Ictus isquémico: TA sistólica>220 mmHg y/o TA diastólica >130 mmHg 2.- TA sistólica >180 mmHg y/o TA diastólica >100 mmHg en pacientes con: a) Ictus hemorrágico. b) Disección arterial. c) HTA maligna / encefalopatía hipertensiva. d) Requieran tratamiento anticoagulante (TA no >160/100). En estos casos hay que reducir la TA con mucho cuidado de forma lenta y gradual, evitando hipotensiones. Se utilizará preferentemente la vía oral y en caso de no ser posible, la intravenosa, nunca la sublingual. Fármacos a utilizar: - CAPTOPRIL: 25-50 mg v.o. - ENALAPRIL: V. O.: 5-20 mg I.V.: 1 mg en bolus, continuar con 1-5 mg/6 horas en bolus lento. - LABETALOL: De primera elección ya que no produce vasodilatación cerebral, no aumenta la presión intracraneal ni afecta a la autorregulación cerebral. 1 amp = 20 ml = 100 mgr (1 ml = 5 mg) Infusión: 1 amp + 80 ml suero fisiológico (1 m = 1 mg, 1 gota = 50 mg) V.O.: dosis inicial de 50 mg/12 horas en ancianos y 100 mg/12 horas en jóvenes, pudiendo aumentarse hasta 400 mg/12 horas. I.V.: se comienza con bolos de 2 cc a pasar en 1 ó 2 minutos, pudiendo repetir la dosis cada 10-20 minutos hasta un máximo de 200-300 mg. Después continuar con dosis de 50 mg cada 6-8 horas según necesidades. - NITROPRUSIATO SODICO: (0,5-10 microgr/Kg/minuto) en caso que los anteriores no consigan controlar las cifras de TA. Contraindicado cuando existe hipertensión intracraneal. Página 360
  • 361.
    MANEJO DEL ICTUSEN URGENCIAS 7. CUIDADOS DE LAS VIAS URINARIAS - En caso de incontinencia urinaria se utilizarán colectores externos y empapadores que se renovarán frecuentemente. - Sonda vesical sólo en casos de que exista retención urinaria o sea necesario control estricto de la diuresis y siempre durante el menor tiempo posible. 8. CONTROL DE LA HIPERTERMIA - Si aparece hipertermia (temperatura superior o igual a 37,5º): tratamiento antibiótico precoz de las infecciones y administración de antitérmicos (500 mg A.A.S., 500 mg paracetamol) + medidas físicas. 9. PREVENCION DE LA HEMORRAGIA GASTROINTESTINAL - Se recomienda el uso de antagonistas del receptor H2 (ranitidina) durante la fase aguda. 10. PREVENCION DE TROMBOSIS VENOSA PROFUNDA Y EMBOLISMO PULMONAR - Se recomienda el uso de heparinas de bajo peso molecular, ajustando la dosis al peso, en paciente encamados y/o con alto riesgo de TVP y TEP. TRATAMIENTO ESPECIFICO A. AIT E INFARTO ESTABLECIDO 1. ANTIAGREGACIÓN: Aunque no se ha demostrado su eficacia en la fase aguda, debe administrarse precozmente en todos los ictus en que no esté indicada la anticoagulación, como prevención secundaria. Se utilizará AAS 300-500 mg, en caso de contraindicación: ticlopidina o clopidogrel. 2. ANTICOAGULACIÓN: Las indicaciones en el ictus isquémico son las siguientes: - Ictus de etiología cardioembólica. - AITs de etiología aterotrombótica que recidivan en pocos días, a pesar del tratamiento antiagregante correcto (de forma empírica). - Ictus en progresión, de forma empírica, en ausencia de edema masivo o hemorragia. - Estados de hipercoagulabilidad. - Trombosis de venas y senos venosos. - Disecciones arteriales, en caso de las intracraneales descartando previamente la existencia de hemorragia subaracnoidea asociada. Página 361
  • 362.
    MANEJO DEL ICTUSEN URGENCIAS PAUTA DE ANTICOAGULACIÓN: Comenzar con heparina sódica con dosis ajustada al peso: 5 mg/Kg/día (500 UI/Kg/día). Debe evitarse la administración inicial de un bolus. La heparinización debe iniciarse desde el principio, excepto en pacientes con infartos extensos con signos radiológicos precoces o hipertensión arterial no controlada, en los que debe demorarse una semana. 3. FIBRINOLISIS: La administración de r-TPA está indicada en pacientes con infarto cerebral agudo de < 3 horas de evolución. La indicación debe ser realizada por un neurólogo y en un centro con posibilidad de mantener al paciente bajo estrecha vigilancia. 4. NEUROPROTECTORES: En el momento actual no hay datos suficientes que avalen el uso de ninguna sustancia. B. HEMORRAGIA PARENQUIMATOSA Además de las medidas generales ya comentadas, se requiere: - Control estricto de la TA. - Evitar situaciones que aumenten la presión intratorácica (tos, aspiraciones traqueales, vómitos...). - Tratamiento del edema cerebral si existe afectación significativa del nivel de conciencia o herniación cerebral: - Agent es osmóticos: Manitol: su uso es controvertido por el efecto rebote, para evitarlo se utilizan a las mínimas dosis efectivas: 0.25 g/Kg/6 horas y en infusión lenta. - Diuréticos: no demostrada su utilidad, puede usarse un bolo de 40 mg. de Furosemida. - Hiperventilación con pCO2 de 5-10 mmHg reducen la presión intracraneal en un 25-30 %, pero dada la corta duración de su efecto debe ir acompañada de otras medidas. - Drenaje quirúrgico: no existen criterios estrictos. Debe valorarse en caso de: hematoma superficial con deterioro neurológico progresivo y hematoma cerebeloso si existe hidrocefalia o progresión del déficit. C. HEMORRAGIA SUBARACNOIDEA Todo paciente con HSA debe mantenerse en reposo absoluto con tratamiento analgésico, sedante y terapia para evitar el vasoespasmo cerebral: NIMODIPINO: dosis de ataque: 5 ml (1 mg)/hora durante 2 horas, si es bien tolerado se mantiene 2 mg (10 ml)/hora. Página 362
  • 363.
    MANEJO DEL ICTUSEN URGENCIAS En caso de carecer de los medios técnicos necesarios, debe ser remitido, en el plazo más breve posible a un centro con posibilidad de realizar diagnóstico angiográfico y tratamiento específico. TRATAMIENTO DE LAS COMPLICACIONES NEUROLOGICAS EDEMA CEREBRAL. HIPERTENSION INTRACRANEAL. Tratamiento inicial: - Moderada restricción de líquidos, evitando soluciones hiposmolares (glucosados). Tratamiento de factores asociados que pueden agravarlo (hipoxemia, hipercapnia, hipertermia). - Elevar la cabecera de la cama 30-45º. Si el edema conduce a un deterioro neurológico: - Manitol al 20%: 0,25-0,50 mg/Kg i.v. en 20 minutos/6 horas (250 cc inicial y posteriormente 125 cc/4-6 horas) ó Glicerol (1 gr/Kg/24 horas). - Los corticoides no están indicados. - Si existe hidrocefalia puede ser necesario la inserción de un catéter de drenaje ventricular. CRISIS CONVULSIVAS Si aparecen se recomienda tratamiento con anticonvulsivantes en monoterapia a dosis indicadas en el capítulo correspondiente. AGITACION No usar sedantes del SNC, se recomienda el uso de neurolépticos. COMPLICACIONES DEL ICTUS CEREBRALES: SISTÉMICAS: CARDIACAS: Edema cerebral TVP y TEP Alteraciones de la Transformación hemorrágica Alteraciones metabólicas y repolarización Crisis convulsivas nutricionales: Isquemia cardiaca S. ADH Muerte súbita Hiperglucemia Edema pulmonar Hipoproteinemia neurógeno Disfagia, aspiración Infecciones: urinaria, respiratoria Ulceras de decúbito Compresión de nervios periféricos Página 363
  • 364.
    MANEJO DEL ICTUSEN URGENCIAS INFARTO COMPLETO DE CIRCULACION ANTERIOR: 1. Alteración de funciones corticales: (afasia, discalculia, alteración visuoespacial) 2. Hemianopsia homónima 3. Déficit motor o sensitivo ipsilateral que incluya dos de las siguientes: cara, extremidad superior, extremidad inferior. 4. Disminución del nivel de conciencia: si existen se asume que también se cumple 1 y 2 Mortalidad: alta Recidiva: baja INFARTO PARCIAL DE LA CIRCULACION ANTERIOR: 1. Dos de las características clínicas del infarto completo de la circulación anterior ó 2. Déficit aislado de la función cortical Mortalidad: baja Recidiva: alta INFARTO LACUNAR 1. Déficit motor puro 2. Déficit sensitivo puro 3. Hemiparesia-ataxia 4. Disartria mano torpe Mortalidad: baja Recidiva: baja INFARTO DE LA CIRCULACION POSTERIOR Cualquiera de las siguientes: 1. Parálisis ipsilateral de pares craneales con déficit motor y/o sensitivo contralateral. 2. Déficit motor y/o sensitivo bilateral 3. Alteración de los movimientos conjugados de los ojos 4. Disfunción cerebelosa 5. Alteración aislada del campo visual Mortalidad: baja Recidiva: alta Tabla 38.1.- Síndromes neurovasculares Página 364
  • 365.
    MANEJO DEL ICTUSEN URGENCIAS · Alteración de conciencia ó síncope · Cuadro confusional · Crisis motoras tónicas y/o clónicas · Déficit focal de evolución progresiva · Disfagia o disartria aisladas · Incontinencia vesical o rectal · Vértigo con o sin náuseas y vómitos · Escotomas centelleantes TABLA 38.2.- Manifestaciones clínicas que, presentadas de forma aislada, no puede considerarse AIT Página 365
  • 366.
    MANEJO DEL ICTUSEN URGENCIAS Figura 38.1.- TAC craneal en la Enfermedad Cerebrovascular Aguda (EVCA). Página 366
  • 367.
    MANEJO DEL ICTUSEN URGENCIAS ACTUACIONES BASICAS EN EL AREA DE URGENCIAS ICTUS MEDIDAS GENERALES EXPLORACIONES BÁSICAS Atención inmediata Tensión arterial. Temperatura Mantener función ECG respiratoria y cardiaca Hemograma Evitar descenso brusco Coagulación de TA Electrolitos No sueros glucosados Urea Glucemia Profilaxis de embolia Rx Tórax pulmonar TAC craneal CALIDAD DE VIDA PREVIA DEPENDIENTE: Demencia grave AUTÓNOMA Secuelas de Ictus Enfermedad terminal ATENCIÓN INGRESO DOMICILIARIA HOSPITALARIO Página 367
  • 369.
    MENINGITIS BACTERIANA AGUDA Capítulo39 MENINGITIS BACTERIANA AGUDA Padilla S., Masiá M. Se entiende por síndrome meníngeo la presencia de fiebre, cefalea, nauseas y vómitos, rigidez de nuca y signos meníngeos. Así cursan generalmente los procesos meníngeos, parameníngeos y encefalitis, que pueden tener un origen infeccioso o no. La meningitis se identifica por un recuento anormal de leucocitos en el liquido cefalorraquídeo (LCR) y puede cursar de forma aguda o de forma subaguda-crónica. El enfoque en un servicio de Urgencias de un paciente con sospecha de meningitis aguda debe ir encaminado a diferenciar, con el examen del LCR, entre una meningitis aguda bacteriana (MBA), de curso a veces fatal, y el resto de meningitis, entre las cuales la de origen viral, de curso clínico benigno, es la causa más frecuente. MENINGITIS BACTERIANA AGUDA Es una enfermedad grave a cualquier edad con una mortalidad del 15-25%. I) Diagnóstico: I.a) Manifestaciones clínicas: Más de la mitad de los pacientes presenta un cuadro progresivo de 1-7 días y en un 25% de los casos hay una evolución menor de 24 horas. En aproximadamente el 85% de los pacientes con MBA se encuentran signos de disfunción cerebral (confusión, delirium o disminución del nivel de conciencia) asociada al síndrome meníngeo. La mayoría de los pacientes presenta fiebre. La rigidez de nuca y los signos meníngeos (signos de Kernig y Brudzinski) pueden ser más o menos obvios y se encuentran en un 50% de los pacientes, no siendo necesarios para el diagnóstico. Otros signos acompañantes son vómitos en un 35% de los casos, crisis convulsivas en un 30%, y en un 10-20% de los pacientes existe parálisis de pares craneales (con más frecuencia oculomotores y facial) y otros signos focales. La presencia de papiledema debe hacer dudar del diagnóstico, aunque en estadios más avanzados puede haber signos de hipertensión intracraneal. Los siguientes signos orientan a un agente etiológico especifico: rash en extremidades, inicialmente macular-eritematoso y posteriormente petequial-purpúrico en el 50% de las meningococemias; convulsiones, ataxia, parálisis de pares craneales u otros signos focales neurológicos en las meningitis por Listeria monocitogenes; rinorrea u otorrea en meningitis por S. pneumoniae. Página 369
  • 370.
    MENINGITIS BACTERIANA AGUDA I.b)Estudio del líquido cefalorraquídeo (LCR). El diagnostico de MBA se basa en el estudio del LCR. Como mínimo –excepto en casos de presión de apertura alta del LCR con riesgo de herniación cerebral- se analizarán dos tubos estériles con 2-4 ml de LCR, que se remitirán para: I.b.1) Estudio citobioquímico: El recuento de leucocitos oscila habitualmente entre 1000-5000/mc l, con predominio polimorfonuclear. Un 10% de las MBA muestran predominio linfocitario, sobre todo las meningitis bacterianas (MBA) por bacilos gramnegativos en neonatos o las MBA por Listeria. Excepcionalmente el LCR puede ser normal en las fases muy precoces. En el 60% de los casos la glucorraquia es menor de 40 mg/dl y el cociente glucorraquia/glucemia <0.3 en el 70%. Las proteínas en LCR se elevan (100-500 mg/dl) en prácticamente t odos los casos. La administración de antibióticos orales previos a la punción lumbar (meningitis decapitada) disminuye el número de neutrófilos, la proteinorraquia, y la sensibilidad del Gram y del cultivo, pero no el número total de leucocitos en el LCR ni modifica tampoco la glucorraquia. En caso de punción lumbar traumática, si la fórmula en sangre es normal, por cada 700 hematíes (GR) se resta un leucocito (GB) del total en el LCR. I.b.2) Estudio microbiológico: El LCR se debe procesar siempre para tinción de Gram urgente (sensibilidad del 60- 90% y especificidad de casi el 100%), cultivos bacteriológicos habituales y aglutinación en látex para antígenos capsulares (S. pneumoniae, N. meningitidis, H. Influenzae), cuya realización está sobre todo indicada en el LCR de perfil bacteriano con tinción de Gram negativa o en las meningitis decapitadas. Su sensibilidad es del 50-95% y la especificidad es alta. Se solicitará también cultivo para anaerobios si hay antecedentes de otomastoiditis, fractura o cirugía craneal, o fístula de LCR. En casos de meningitis de evolución subaguda o crónica hay que valorar la realización de tinción de tinta china, Ziehl-Nielsen, rosa de Bengala, detección de antígeno criptocócico y cultivo en medio Lowenstein y para hongos. Se deben también obtener hemocultivos y muestras de cualquier foco infeccioso, incluidas las lesiones cutáneas. Entre las alteraciones analíticas, el hemograma puede demostrar leucocitosis con neutrofilia, la bioquímica sérica hiponatremia por SIADH y coagulopatía de consumo en caso de meningitis meningocócica. I.c) Etiología: - Según la edad del paciente: - < 1 mes: S. agalactiae, E. coli, L. monocitogenes, K. pneumoniae, Enterococus sp, Salmonella. - 1-3 meses: H. influenzae, N. meningitidis, S. pneumoniae, Listeria, E. coli. Página 370
  • 371.
    MENINGITIS BACTERIANA AGUDA - 3 meses-18 años: N. meningitidis, H. influenzae, S. pneumoniae. - 18-50 años: N. meningitidis, S. pneumoniae. - edad superior a 60 años e inmunodeprimidos: S. pneumo niae, N. meningitidis, Listeria, bacilos gramnegativos (BGN). - Fístula LCR, fractura de cráneo cerrada: S. pneumoniae, estreptococos grupo A . - Tras intervenciones neuroquirúrgicas, fractura cráneo abierta: S. aureus, S. epidermidis, BGN. II) Manejo inicial del paciente con sospecha de MBA. El tratamiento antibiótico debe iniciarse rápidamente una vez confirmado el diagnóstico, incluso antes de los resultados del LCR y la tinción de gram, si existe sospecha clínica de meningitis bacteriana y el curso es rápidamente progresivo. En estos casos, si el paciente presenta signos que aconsejen realizar previamente una TAC craneal, como existencia de focalidad neurológica o signos de hipertensión intracraneal, se iniciará el tratamiento antibiótico antes de la punción lumbar. En el resto de casos se pautará el tratamiento de acuerdo con el resultado de la tinción de Gram o los test rápidos de antígenos bacterianos. Si no se identifica el agente etiológico por estos métodos, se prescribirá tratamiento antibiótico empírico en base a criterios epidemiológicos. Los criterios de ingreso en la Unidad de Cuidados Intensivos son disminución del nivel de conciencia (puntuación en escala de Glasgow menor de 10), shock séptico, CID, signos de hipertensión intracraneal y convulsiones. Medidas generales. Incluyen un adecuado aporte hidroelectrolítico teniendo en cuenta la posibilidad de SIADH, vigilancia de la función respiratoria, hemodinámica y del nivel de conciencia. Valorar tratamiento sintomático con analgésicos, antipiréticos y antieméticos si se precisan. Tratamiento antibiótico. De forma empírica en la mayoría de los pacientes se recomienda una cefalosporina de tercera generación (cefotaxima o ceftriaxona), añadiendo ampicilina en niños menores de tres meses, adultos mayores de 50 años o cuando las características de la meningitis sugieran infección por Listeria. Existen otras excepciones como las MBA en pacientes inmunodeprimidos (tratamiento con quimioterapia, corticoides, neoplasias hematológicas) donde la cefalosporina empleada debe tener también actividad frente a P. aeruginosa, como la Ceftazidima y habría que considerar añadir un aminoglucósido. En pacientes con traumatismo craneal, procedimiento neuroquirúrgico previo o en presencia de fístula de LCR deben pautarse antibióticos con actividad antiestafilocócica y frente a enterobacterias y Pseudomonas, como la combinación Vancomicina y Ceftazidima. Página 371
  • 372.
    MENINGITIS BACTERIANA AGUDA Guiadospor la tinción Gram del LCR las recomendaciones serían: Cocos G+ Vancomicina (1)+ Cefalosporinas de 3ª generación(1) G− Cefalosporinas de 3ª generación(2) Bacilos G+ Ampicilina + Aminoglucósido(3) G− Cefalosporinas de 3ª ó 4ª generación + Aminoglucósido (4). (1) Vancomicina 1 gr./12 hr. en adultos. En neonatos de elección Cefotaxima 50 mg/Kg/6 hr. i.v. En el resto cefotaxima 2 gr/6 hr. i.v. o ceftriaxona 2 gr/12 hr. en adultos. En casos de alergia a penicilina vancomicina + rifampicina 600 mg/día i.v. (2) Si alergia a penicilina cloranfenicol 50 mg/Kg/día en 3-4 dosis. (3) Ampicilina 100 mg/Kg/8 hr. i.v. en niños ó 2 gr/4 hr. en adultos. Gentamicina dosis de carga de 1,5 mg/Kg seguido de 1-2 mg/Kg/8 hr. i.v. ó amikacina 5 mg/Kg/8 hr. i.v. En casos de alergia a penicilina cotrimoxazol 15-20 mg/Kg/día en 3-4 dosis. (4) Cefotaxima o Ceftriaxona; en caso de traumatismo craneal, tras intervenciones neuroquirúrgicas o presencia de fístula de LCR ceftazidima 2g iv /8h. En casos de alergia a penicilina aztreonam 2 gr/6-8 hr. i.v. Con el resultado definitivo del cultivo y el antibiograma se modificará la pauta antibiótica según el microorganismo aislado y su patrón de sensibilidad. La duración óptima del tratamiento es un tema no aclarado y tradicionalmente oscila entre 7 y 10 días para la meningitis meningocócica y 10-21 días para otros patógenos y en determinadas situaciones, como en caso de meningitis por Listeria, pueden necesitarse al menos 6 semanas. La antibioterapia intratecal debe utilizarse si la terapia sistémica no es eficaz o si no se alcanza la concentración bactericida adecuada en el LCR; esto ocurre con más frecuencia en caso de meningitis por bacilos gramnegativos (Pseudomonas), estafilococos y enterococos. La técnica más habitual es la intraventricular, a través de la colocación de un reservorio tipo Ommaya®, para la administración de gentamicina, vancomicina o amikacina. Tratamiento esteroideo. Su beneficio se ha confirmado en niños con meningitis por H. Influenzae B y posible beneficio en niños en la meningitis por neumococo. Aunque no existen ensayos clínicos controlados se recomienda también en adultos con alteración del nivel de conciencia, edema cerebral o aumento de la presión intracraneal. Es controvertido su papel cuando esté indicado el uso de vancomicina por la disminución en la permeabilidad de la barrera hematoencefálica que conlleva el tratamiento esteroideo. Debe administrarse de forma intravenosa a la vez o antes de los antibióticos a una dosis de 0.15 mg por Kg de peso cada 6 horas durante 4 días. Página 372
  • 373.
    MENINGITIS BACTERIANA AGUDA III)Seguimiento clínico. En los pacientes con buena evolución clínica no es necesario repetir la PL al acabar la antibioterapia (puede existir pleocitosis e hiperproteinorraquia persistentes). Si después de 24-48 horas del inicio del tratamiento no existe mejoría clínica (empeoramiento o persistencia de la fiebre), debe realizarse una nueva PL para valorar la citobioquímica y repetir tinción de Gram y cultivos. También está indicada si existen dudas sobre la etiología vírica o bacteriana, debiéndose repetir entre las 12 y 24 horas siguientes para apreciar el viraje de la fórmula leucocitaria. IV) Tratamiento de las complicaciones. 1. Sistémicas. El tratamiento de las complicaciones es el específico en cada caso: 1) shock séptico 2) síndrome de Waterhouse -Friderichsen, con infarto hemorrágico de las glándulas suprarrenales; 3) coagulación intravascular diseminada 4) síndrome de distress respiratorio y 5) síndrome de secreción inadecuada de ADH. 2. Neurológicas. a) Hipertensión intracraneal. Debe sospecharse ante la presencia de papiledema, letargia, coma y/o vómitos. El tratamiento consiste en: 1) control del balance hídrico; 2) dexametasona, en dosis de 10 mg iv. y posteriormente 4-6 mg/6-8 h iv.; 3) manitol al 20% en dosis de 1-1,5 g/Kg iv. en 30 min., pudiéndose repetir hasta dos veces (0,25-0,5 g/Kg con un intervalo de 4 h); y 4) hiperventilación (mantener PCO 2 de 25 a 30 mmHg). b) Crisis comiciales: Estaría indicado el tratamiento en casos de meningitis neumocócica y en situaciones de edema cerebral con o sin hipertensión intracraneal. Se emplearía fenitoína dosis de carga de 18 mg/Kg iv y continuar con 2 mg/Kg iv u v.o. /8 hr. hasta el final del tratamiento antibiótico. c) Efusión o empiema subdural. Se debe sospechar si en la segunda semana de tratamiento aparece empeoramiento clínico con fiebre, vómitos, irritabilidad, crisis, papiledema y/o déficits focales. Está indicado hacer TAC craneal, y si existe efecto masa o desplazamiento de la línea media se debe drenar urgentemente. d) Hidrocefalia. Puede ser: 1) No comunicante. Se debe sospechar ante u n cuadro de papiledema, piramidalismo bilateral, parálisis de la mirada vertical, letargia o coma. Se confirma mediante TAC y el tratamiento es de urgencia, realizándose drenaje y derivación ventrículo-peritoneal. 2) Comunicante. Se presenta como un empeoramiento del nivel de conciencia; no requiere derivación urgente porque es frecuente la resolución espontánea tras el tratamiento médico. e) Persistencia de focalidad neurológica. La focalidad persiste en casos de déficit auditivo (más frecuente en niños), trombosis de venas corticales y vasculitis. Página 373
  • 374.
    MENINGITIS BACTERIANA AGUDA V)Profilaxis. Se debe realizar en personas en contacto estrecho diario con el enfermo y en el propio paciente tras tratamiento de MBA por N. meningitidis o Haemophilus. a)N. meningitidis. Se administra rifampicina oral 600 mg/12 h (en niños 10 mg/Kg/12 h, en neonatos 5 mg/Kg/12 h) durante 2 días. Como segunda elección puede usarse ciprofloxacino oral 750 mg en una única dosis (en mayores de 18 años) o ceftriaxona 250 mg im. en dosis única (en niños < 15 años 125 mg). b)H. influenzae. Se utiliza rifampicina oral 600 mg/24 h (en niños 20 mg/Kg/24 h, en neonatos 10 mg/Kg/24 h) durante 4 días. Página 374
  • 375.
    COMPLICACIONES METABÓLICAS DELA DIABETES MELLITUS Capítulo 40 COMPLICACIONES METABÓLICAS DE LA DIABETES MELLITUS Escrivá B. y Pérez-Soto M.I. CETOACIDOSIS DIABÉTICA Se trata de una de las complicaciones más graves de la Diabetes Mellitus (DM) tipo 1. ETIOLOGÍA Su origen se debe a un déficit de insulina por alguna de las siguientes causas: • Diabetes tipo 1 no conocida. • Aporte insuficiente de insulina. • Mala administración de la insulina. • Aumento de las necesidades de insulina por: infecciones, vómitos o diarrea, traumatismo o cirugía, enfermedades graves, pancreatitis... • Fármacos hiperglucemiantes (esteroides, diuréticos...) • No cumplimiento de la dieta y/o ejercicio. CLÍNICA • Evolución en menos de 24 horas. • Náuseas, vómitos y dolor abdominal, que puede llegar a simular un abdomen agudo. • Poliuria, polidipsia. Sed importante. • Signos de deshidratación. • Astenia, cefalea, alteración del nivel de conciencia desde somnolencia hasta el coma. • Respiración de Kussmaul con aliento cetonémico. ANALÍTICA • Glucemia > 300 mg/dl, aunque en ocasiones puede incluso ser normal. • Acidosis metabólica: pH<7,30 y HCO3 < 15 mEq/l. Puede haber alcalosis respiratoria compensadora. • Osmolaridad plasmática >330 mOsm/Kg (Osmolaridad = 2(Na + K) + Gluc/18 + Urea/16). • Cetonuria y Cetonemia. • Aumento de urea y creatinina (deshidratación). • Déficit de Cloro 5-7 mEq/l. • Leucocitosis con neutrofilia. • Hiperpotasemia secundaria a la acidosis. Por cada 0,1 que disminuye el pH asciende el K 0,6 mEq/l. Página 375
  • 376.
    COMPLICACIONES METABÓLICAS DELA DIABETES MELLITUS • Puede haber aumento de amilasa, CK y GOT. • Natremia normal, aumentada o disminuida según el grado de deshidratación. • Aumento del hematocrito por deshidratac ión. DIAGNÓSTICO • Clínica, presencia de alguno de los desencadenantes mencionados previamente. • Bioquímica (Glucosa, urea, creatinina, sodio, potasio, gasometría venosa); Hemograma, sedimento de orina con cuerpos cetónicos. • Rx Tórax, ECG. • Diagnóstico diferencial con acidosis láctica, alcohólica u otro tipo de intoxicación. TRATAMIENTO Debe iniciarse de forma precoz, incluso si hay sospecha clínica y glucemia capilar elevada antes de recibir el resto de la analítica. • Reposición de fluidos: - 1ª hora: 1000 cc de SF 0,9% - 2 horas siguientes: 1000 cc de SF 0,9%. - 4 horas siguientes: 1000 cc de SF 0,9%. - Cuando glucemia < 250 mg/dl cambiar a glucosado 5 % o glucosalino a un ritmo de perfusión de 3000 cc/24 h. • Insulinoterapia: - Bolo inicial 0.15 U/Kg de Insulina Rápida i.v. - Insulina rápida según dextros horarios hasta glucemia < 250 mg/dl. O bien - Bomba de perfusión: 500 cc de SF 0,9% + 50 U de Insulina rápida a 60 ml/hora (0,1 U/Kg/hora) hasta obtener glucemias <250 mg/dl. - Cuando glucemias <250 mg/dl cambiamos a pauta de insulina rápida/6h. • Reposición de potasio: - No empezar hasta restablecer la diuresis. - Si K > 6 mEq/l, realizar control a la hora: si 4-5 mEq/l, reponer 20 mEq/h (2 amp de ClK en 1000 cc de SF); si K+ = 3-4 mEq/l, reponer 30 mEq/h; si K+ < 3, reponer 50 mEq/h. - Repetir el control a la hora e ir ajustando el aporte. • Bicarbonato: Se administrará sólo sí pH < 7,10, o HCO3 < 5 mEq/l. - Déficit de HCO3 = (HCO3 normal – HCO3 actual) · 0,5 · peso (Kg). - Administrar la mitad del déficit en las dos primeras horas con bicarbonato 1M (1 cc = 1 mEq de HCO3 1M). Página 376
  • 377.
    COMPLICACIONES METABÓLICAS DELA DIABETES MELLITUS • Medidas de soporte: Sondaje vesical. - O2 si hipoxemia. - Control de constantes vitales. - Tratamiento de las complicaciones: - 1. Infecciones: Antibióticos de amplio espectro. 2. Hipotermia: medidas físicas. 3. Edema cerebral: Manitol 1-2 g/Kg en 30 min. i.v. 4. IAM, Edema agudo de pulmón, Shock: valorar traslados a UCI. HIPOGLUCEMIA DEFINICIÓN La hipoglucemia es una complicación grave en los diabéticos. Se trata de una glucemia por debajo de los valores normales (habitualmente < 60 mg/dl) acompañados de sintomatología, aunque esto puede variar. Se suele utilizar para definir hipoglucemia la tríada de Whipple: 1º.- síntomas propios de neuroglucopenia, 2º.- glucemia baja, 3º.- desaparición de los síntomas cuando se normaliza la glucemia. ETIOLOGIA • Exceso de insulina / antidiabéticos orales. • Ayuno prolongado. • Ejercicio intenso sin aumento de la ingesta previo. • Alcohol. • Otros: enfermedades asociadas, etc. CLÍNICA • Manifestaciones adrenérgicas: - Debilidad - Palidez - Nerviosismo, ansiedad. - Diaforesis. - Palpitaciones y taquicardia. - Hambre. • Manifestaciones neuroglucopénicas: - Visión borrosa, diplopia. - Alteración del nivel de conciencia: desde letargia a coma. - Pérdida de memoria y de la capacidad de concentración. - Incoordinación motora. - Convulsiones. - Disfunción sensorial. Página 377
  • 378.
    COMPLICACIONES METABÓLICAS DELA DIABETES MELLITUS DIAGNOSTICO 1. Clínica compatible. 2. Glucemia capilar; confirmar con glucemia plasmática en analítica completa 3. Descartar otras causas de hipoglucemia una vez resuelto el cuadro. TRATAMIENTO • El mejor tratamiento para la hipoglucemia es su PREVENCION: el paciente debe ajustar las dosis de insulina, los horarios de las comidas, y suplementar su dieta si va a realizar ejercicio físico, así como llevar un buen autocontrol. • Hipoglucemia leve: ingesta de alimentos ricos en hidratos de carbono: azúcar, fruta fresca, zumo, refrescos, etc. En pacientes con insulina y tendencia a la hipoglucemia, se puede administrar una ampolla de glucagón subcutánea en caso de hipoglucemia. • Hipoglucemia grave (pérdida de conocimiento/coma): vía con glucosado al 10-20%. Administrar una o más ampollas de Glucosmón i.v. (si no hubiera vía, i.m./rectal). Habitualmente la respuesta es rápida. Sino fuera posible acceder a una vía venosa, se podrá además administrar Glucagón i.m. Si el paciente ha permanecido varias horas en hipoglucemia se debe mantener una perfusión de glucosado al 5% durante unas horas más. • Sí a los 10 min. de haber normalizado la glucemia el paciente permanece en coma, hacer una nueva glucemia: - Si baja: misma pauta previa. - Si normal: 100 mg. de Hidrocortisona i.v. (Actocortina®), y si no es efectivo se deberá a la probable existencia de edema cerebral secundario a la hipoglucemia mantenida; administrar Dexametasona i.v. (4-8 mg) en varias dosis con Manitol al 20% a pasar en 20 min. • Hacer control de glucemia horario. • La hipoglucemia por antidiabéticos orales requiere más tiempo de observación, por su vida media más larga que la insulina. COMA HIPEROSMOLAR NO CETÓSICO Complicación grave característica de la DM tipo 2 (mayores de 60 años). Generalmente se asocia a una elevada mortalidad debida a un retraso en el diagnóstico (paciente senil en muchas ocasiones sin diabetes conocida, con alteraciones físicas o mentales, con mala regulación del mecanismo de la sed) y alta incidencia de enfermedad grave subyacente. Página 378
  • 379.
    COMPLICACIONES METABÓLICAS DELA DIABETES MELLITUS CLÍNICA • Alteración del nivel de conciencia, alteraciones focales neurológicas, convulsiones. • Deshidratación importante. • Náuseas, vómitos, dolor abdominal. • Hipo – normotermia o febrícula aún en presencia de infección subyacente. • Poliuria, oliguria o anuria. EXPLORACIONES COMPLEMENTARIAS • Glucemia > 600 mg/dl. • Osmolaridad > 340 mOsm/Kg. mOsm/Kg = 2 (Na + K) + glucemia /18 + urea / 6. • Insuficiencia renal prerrenal o mixta. • Ausencia de cetoacidosis con equilibrio ácido-base normal, aunque puede haber discreta acidosis láctica por hipoperfusión tisular. • K+ normal o disminuido por diuresis osmótica, o aumentado asociado a insuficiencia renal y deshidratación. • Déficit de Na+ con natremia alta, normal o baja según deshidratación. • Leucocitosis > 20.000/mm3. • Aumento de la Hb, Hto y proteínas totales. • ECG: Alteraciones difusas inespecíficas. DIAGNÓSTICO • Clínica. • Bioquímica (Glucosa, Urea y Creatinina, Na+, K+), Gasometría arterial. Hemograma. Coagulación si signos de shock. • Sedimento de orina. • ECG, Rx Tórax y simple de abdomen. TRATAMIENTO • Reposición de líquidos: - 1ª hora: SUERO FISIOLÓGICO 0.9% 500-1000 ML. - 2-4ª hora: SF 0.9% 500-1000 ml/hora según TA y diuresis. Cuando la TA se estabilice y la diuresis sea de 50-100 ml/hora, sustituir SF 0.9% por SUERO HIPOTÓNICO 0.45% a 250- 500 ml/hora. El aporte total se determina calculando el DÉFICIT DE AGUA = 0.6 x Kg peso x ŠNa medido/Na deseado – 1). Cuando la glucemia sea inferior a 250 mg/dl iniciaremos perfusión con SUERO GLUCOSALINO, excepto si el sodio plasmático es superior a 150 mEq/l, en cuyo caso administraremos SUERO GLUCOSADO 5%. A partir de la 3-4ª hora puede reponerse agua v.o. si hay buena tolerancia o a través de SNG. PRECAUCIÓN en la reposición en ANCIANOS y CARDIÓPATAS. Puede ser necesario monitorizar PVC. Página 379
  • 380.
    COMPLICACIONES METABÓLICAS DELA DIABETES MELLITUS • Insulinoterapia: Debemos considerar que sólo la reposición de la volemia va a provocar un descenso en las cifras de glucemia de aproximadamente el 25%, y que por otro lado, existe una mayor sensibilidad a la insulina y se precisan dosis menores que en la CAD. Pauta de Insulina: - Bolo de 0,15 UI/Kg. - 0.1 UI/Kg y por hora hasta obtener una glucemia < 250 mg, momento en que pasaremos a pauta de insulina rápida cada 6 horas. • Reposición de K+: Iniciar la reposición cuando se restablezca la diuresis a ritmo de 10-20 mEq/1000 cc. • Medidas de soporte: - O2 según ventilación. - Sonda vesical si situación de shock o dificultad para controlar la diuresis. - SNG si shock, coma, vómitos o HDA. - HBPM profiláctica. - Habitualmente No es necesario Bicarbonato. - Furosemida sólo si el paciente no inicia diuresis una vez asegurada una adecuada hidratación. • Complicaciones del Tratamiento: - Edema cerebral por uso de fluidos hipotónicos. - Edema cerebral, hipoperfusión periférica o infarto cerebral por corrección de la glucemia antes de la reposición de volumen. - Hipopotasemia yatrógena por corrección de volemia y tratamiento insulínico sin aporte secundario de potasio. - Edema pulmonar por aporte de fluidos sin control o descompensación de cardiopatía subyacente. Página 380
  • 381.
    PATOLOGÍA REUMATOLÓGICA ENURGENCIAS Capítulo 41 PATOLOGÍA REUMATOLÓGICA EN URGENCIAS Tovar J.V., Noguera R. y Navarro F.J. INTRODUCCIÓN.- El paciente con patología médica del aparato locomotor, puede consultar por diversos motivos, generalmente patología menor de partes blandas, como bursitis-tendinitis, o dolores el cualquier zona de carácter mecánico debidos, habitualmente a sobrecarga física o microtraumas repetitivos, que suelen controlarse con reposo, cuidados físicos y tratamiento sintomático con analgésicos/antiinflamatorios y miorrelajantes. El paciente se remitirá para continuar seguimiento en medicina primaria, de donde podrá derivarse a una consulta programada especializada en caso de evolución desfavorable. Otras veces, la patología por la que se consulta, puede ser motivada por una enfermedad potencialmente grave, bien localmente para una estructura específica del aparato locomotor, o bien estar en el contexto de una enfermedad sistémica, con daño en otros órganos. Tal es el caso de la artritis infecciosa, donde pese a no comprometer, generalmente, la vida del paciente, es muy importante su diagnóstico y tratamiento precoz, para evitar daño local irreparable. A nivel sistémico, tendremos en consideración, por su importancia, las neoplasias que, bien primarias o metastásicas, afectan al esqueleto, y las enfermedades del tejido conectivo o vasculitis. En estos casos, se requiere una valoración del aparato o sistema afecto y actuar en consecuencia según la gravedad del daño detectado. Teniendo en cuenta que son patologías con potencial afección de cualquier órgano, debe evaluarse cada manifestación por separado actuando de forma individualizada: En caso de ser leve, puede no requerir ninguna actitud medica especial. Al contrario, manifestaciones graves, pueden necesitar medidas generales para el mantenimiento de función, ocasionalmente en UCI, y medidas locales específicas, que podemos encontrar recogidas en otros apartados de este manual. La finalidad de este capítulo no es un estudio en profundidad de la patología reumatológica, que ya está ampliamente recogida y estructurada en varios tratados, sino de exponer las directrices básicas de actuación ante las patologías reumatológicas que, por su potencial daño local o sistémico requieren una evaluación y tratamiento adecuado en el área de urgencias, recomendándose la conducta de actuación según el caso: Asistencia en primaria, remisión a consulta especializada o ingreso hospitalario. A continuación describimos las principales manifestaciones reumatológicas que plantean dudas de decisión al médico de urgencias: Monoartritis aguda; Dolor vertebral y Conectivopatías o enfermedades sistémica con afección del aparato locomotor. Página 381
  • 382.
    PATOLOGÍA REUMATOLÓGICA ENURGENCIAS 1. MONOARTRITIS AGUDA: Definición: Dolor articular de instauración brusca acompañado de signos inflamatorios (enrojecimiento, tumefacción, derrame, calor...), que afectan a una articulación en su globalidad. La movilidad articular está limitada en todos los planos y puede presentarse patrón capsular (postura antiálgica), generalmente en flexión, de tal forma que por ejemplo la rodilla, articulación que se afecta con más frecuencia, no podría extenderse en su totalidad, si la inflamación fuese lo suficientemente importante. La inflamación periarticular “Periartritis” se diferencia de la artritis en que la zona inflamada se localiza, generalmente, en una parte de la articulación, y la limitación de la misma a un solo plano, sin presentar, habitualmente, patrón capsular. De esta forma, una tendinitis o bursitis, no impediría el movimiento pasivo de la articulación, manifestando dolor al movilizar, de forma resistida, solo el tendón afecto o tendones en relación con la bursa inflamada (PE: la bursitis prepatelar, no impediría la extensión de la rodilla; Un dolor periarticular en el hombro, solo dolería al tensar, distender o palpar el tendón dañado y no el resto, permitiendo una movilización articular pasiva con escasas molestias). Debido a su etiopatogenia, consideraremos, para su estudio, como una monoartritis, cuando el paciente presente inflamación de dos o tres articulaciones. Diagnóstico y Diagnóstico Diferencial: Aunque el diagnóstico diferencial completo de una mono/pauciartritis es muy amplio, consideramos, desde un punto de vista práctico, que las causas fundamentales son: 1. Artritis traumática y artropatías mecánicas o degenerativas descompensadas. 2. Artritis Microcristalina: Gota y Pseudogota. 3. Artritis Séptica. 4. Artritis inflamatoria no infecciosa (Fundamentalmente las del grupo de las espondiloartropatías (Psoriasis, Reiter, Enteropáticas, E. Anquilosante) Para una correcta interpretación diagnóstica, se valorará, en primer lugar, todos los datos extraídos de una HISTORIA CLÍNICA meticulosa: Antecedentes de traumatismo, datos epidemiológicos en relación con proceso infeccioso (Brucella, TBC, presencia de un foco séptico extraarticular,...) ó la existencia de enfermedad predisponente para infección (Drogadicción, Diabetes, alcoholismo, tratamiento inmunosupresor, portador de implantes, enfermedad debilitante). Los antecedentes familiares pueden ser de gran utilidad al igual que la existencia de procesos similares previos y su evolución natural o ante un tratamiento recibido. Antecedentes de algunas manifestaciones en otros órganos pueden ser de gran utilidad, como la uveitis de Página 382
  • 383.
    PATOLOGÍA REUMATOLÓGICA ENURGENCIAS repetición ó presencia reciente de diarreas, en espondiloartropatías; antecedentes de nefrolitiasis en gota, hipotiroidismo en pseudogota... En la EXPLORACIÓN hay muchas alteraciones generales que pueden ser de utilidad: La presencia de fiebre alta y afección del estado general orienta hacia una artrit is séptica, aunque es baja o nula en el 50% de los casos. La presencia de tofos lo hará hacia una gota. Desde el punto de vista local, una articulación con signos inflamatorios muy prominentes nos hará pensar en una artritis séptica También pensaremos en esta circunstancia cuando objetivemos una potencial puerta de entrada de gérmenes, aunque sea a distancia ya que, salvo excepciones como es una herida o punción articular traumática, que puede ser el origen de la infección articular, la inmensa mayoría de los casos la llegada de gérmenes a la articulación se produce vía hematógena. Ocurre con más frecuencia en pacientes inmunocomprometidos, y la articulación no la elige el germen al azar, ya que suele asentar con más frecuencia sobre articulaciones con daño previo, como es el caso de una articulación artrósica o con artritis reumatoide. Las PRUEBAS DE IMAGEN son de poca utilidad excepto en articulaciones profundas como la cadera, donde una ECOGRAFÍA, nos demostrará la presencia de líquido articular e incluso dirigir la aguja en el momento de la artrocentesis. En el resto de articulaciones es de poca utilidad: La presencia de artrosis o de condrocalcinosis en la RADIOLOGÍA SIMPLE, nos orienta el diagnóstico pero no lo confirma definitivamente. De hecho un germen anida mejor, como ya sabemos, en una articulación que presente un daño local. Se debe practicar, no obstante una radiografía de la articulación afecta y contralateral, con intención de tener un punto de partida para la valoración evolutiva y detectar focos cercanos de osteomielitis. En algunas ocasiones puede ser útil una radiología de una localización lejana. Así la presencia de una sacroileitis puede orientarnos hacia una espondiloartropatía. La prueba que más información nos ofrece para el diagnóstico de una monoartritis es la ARTROCENTESIS. Se trata de extraer, por punción, líquido sinovial de la articulación. Es una técnica que, por su sencillez, y por la información que nos ofrece, debe practicarse ante todo paciente que consulta por una monoartritis. Se realizará en todos los casos en los que el paciente consulte por primera vez, o bien no tenga establecido un diagnóstico firme aunque refiera otros episodios previos. También debemos practicarla en aquellos casos que, independientemente de la historia recogida, presenten datos clínicos que nos hagan sospechar un proceso infeccioso. La técnica para las articulaciones principales, excepto la cadera, es bastante sencilla, ya que independientemente de un acercamiento más puro, basta la introducción de una aguja intramuscular por la interlínea articular hasta alcanzar la teórica cámara articular. En este proceso debe evitarse atravesar estructuras neurológicas y tendinosas, al igual, y es muy importante, evitar cualquier lesión cutánea con sospecha de estar infectada, incluyendo las placas de psoriasis que pueden esconder gérmenes en sus anfractuosidades. En la figura 41.1 se puede ver la técnica para la artrocentesis de rodilla: La vía interna se reserva para derrames de pequeña intensidad, y la vía externa Página 383
  • 384.
    PATOLOGÍA REUMATOLÓGICA ENURGENCIAS se usa para grandes derrames, dirigiendo la aguja al punto medio rotuliano entre rótula y fémur en la primera, y a la bolsa suprapatelar en la segunda. PUNCIÓN DE RODILLA Vías de acceso y recomendaciones técnicas Recomendaciones técnicas • ASEPSIA. • Limpieza de la piel con mercurocromo. • Material estéril desechable. • No es preciso el uso de guantes salvo para protección del explorador • No atravesar zonas de piel con posible infección o placas de Vía Interna psoriasis. • Evitar atravesar estructuras Vasculares, Neurológicas y tendinosas • PROCESAR ADECUADAMENTE LA MUESTRA OBTENIDA: • Material en fresco: Microcristales y Gram. • Frasco estéril: Microbiología. Es útil en ocasiones la remisión de parte de la muestra en frasco de hemocultivo. En caso de obtener muestra escasa, este apartado tiene prioridad. • Tubo con EDTA: Recuento celular. • Tubo con Silicona: Glucosa, Láctico y otras determinaciones bioquímicas (se puede congelar resto del sobrenadante para completar estudios con posterioridad) Vía Externa Figura 41.1.- Técnica de la artrocentesis de rodilla. En la valoración del LÍQUIDO SINOVIAL (Figura 41.2), aunque se pueden analizar otros parámetros, tendremos en cuenta fundamentalmente los siguientes: Celularidad, glucosa y presencia de microcristales. Cuando sea posible usaremos el nivel de ácido láctico. De esta forma podremos clasificar los líquidos en mecánicos (< de 2.000 leucocitos/cc), Inflamatorios (2.000 a 50.000) y de rango séptico (>50.000), teniendo en cuenta que por si mismos no son diagnósticos de ningún proceso en particular aunque sí orientativos. Por tanto, tendremos en cuenta que, aunque algunas enfermedades como el síndrome de Reiter y la Gota pueden dar unos recuentos de líquido sinovial con más de 50.000 leucocitos, pensaremos en primer lugar que lo que tenemos delante, mientras no demostremos lo contrario, es Página 384
  • 385.
    PATOLOGÍA REUMATOLÓGICA ENURGENCIAS una infección articular, donde el porcentaje de polimorfonucleares sobrepasa, habitualmente, el 90%. La glucosa baja (menos del 50% de la sérica) es de gran utilidad, ya que apoyará el diagnóstico de infección, aunque no es infrecuente encontrarla baja en líquidos no infectados, como los de artritis reumatoide. También apoya el diagnóstico de artritis séptica la presencia de niveles elevados de ácido láctico, que denota una mayor utilización de la glucosa y su conversión anaeróbica a ácido láctico, que se correlaciona con disminución del pH en el líquido sinovial. La presencia de microcristales se considera habitualmente diagnóstica, pero, como se ha descrit o de forma ocasional (tres casos nuestros), en algunos pacientes pueden enmascararnos el diagnóstico de una infección articular simultánea. Es por tanto, en cuanto a los datos del líquido articular se refiere, una conjunción de los mismos, lo que nos hará inclinarnos hacia uno u otro diagnóstico (ver figura 41.2), teniendo en cuenta que la meta fundamental es el despistaje de una artritis séptica, donde la verificación de la presencia de gérmenes mediante la técnica de Gram, positiva en el 50-70 % de las articulaciones infectadas, no nos planteará ninguna duda diagnóstica. Para el procesado del Líquido extraído (Figura 41.1), usaremos un frasco con EDTA o el que habitualmente se usa para la hematología de sangre, donde solicitaremos el recuento y diferenciación celular. Para la determinación de glucosa y otras pruebas bioquímicas útiles en algunos casos (ácido láctico, ADA, proteínas...), se remitirá la muestra en un tubo con silicona (como el que se usa para determinar la bioquímica de sangre). Para el estudio de microcristales y Gram, se mandará en tubos sin aditivos. Cuando el caso lo requiera se remitirá una muestra a microbiología que, según la cantidad y el momento, se podrá hacer en un tubo estéril, en la propia jeringa de artrocentesis o bien en un frasco de los que se usan para muestras de hemocultivo (útil para pequeñas muestras o cuando se va a demorar el procesado de la misma). Tratamiento: 2. Patología traumática.- El tratamiento de la artritis traumática no complicada (sin hemartros ni fractura), es similar al empleado en patología mecánica de partes blandas. Se indicará reposo (ocasionalmente con férula) y tratamiento analgésico/antiinflamatorio, valorando las posibles contraindicaciones al mismo. Se recomendara consulta especializada si la evolución no es favorable, para ampliar estudio y/o plantear tratamiento alternativo. Algunos casos, como las tendinitis o bursitis cálcicas, debido a que se manifiestan con frecuencia con mucho dolor y a que responden con menor intensidad al tratamiento antiinflamatorio, se puede plantear, inicialmente, una infiltración local con corticoides de depósito. Página 385
  • 386.
    PATOLOGÍA REUMATOLÓGICA ENURGENCIAS M N ATIIA UA O O R RTS G D ESTUDIODELLÍQUIDOSINOVIAL ARTROCENTESIS HEMARTROS: •Diátesis hemorrágica Presencia de •Traumatismo MICROCRISTALES •Artrosis y daño de estructuras •Tumores LEUCOCITOS: LEUCOCITOS: >50000 2000-50000 LEUCOCITOS:<2000 • GOTA • PSEUDOGOTA •O R S TO GLUCOSA:N •Artrosis LÁCTICO: N •Traumatismo •Desarreglo mecánico • GLUCOSA: •Enf. Depósito • LÁCTICO : •Artritis no activa •A.PSORIÁTICA •REITER •SÉPTICA (Menos probable) Posible •O R S TA ? ARTRITISSÉPTICA +GRAM -G A RM ARTRITISSEPTICA CULTIVO Figura 41.2.- Algoritmo diagnóstico de una monoartritis según las características del líquido sinovial. 2. Gota.- El tratamiento de elección para este tipo de artritis son los AINEs. Cualquiera es eficaz a dosis adecuadas, siendo el clásicamente utilizado con probada eficacia, la Indometacina a dosis de 50 mg/8 horas con reducción progresiva tras la mejoría. La primera dosis puede ser mayor (75 mg), y en mujeres o pacientes de bajo peso, se Página 386
  • 387.
    PATOLOGÍA REUMATOLÓGICA ENURGENCIAS considerará una dosis menor (125 mg/día). También evaluaremos un tratamiento para prevenir lesiones gástricas con Omeprazol, Misoprostol o sucralfato. En caso de contraindicación al tratamiento antiinflamatorio, se prescribirá, como alternativa, Colchicina: 0,5 mg/hora hasta la mejoría, aparición de diarrea o alcanzar 6 mg. El reposo es una medida de apoyo de gran utilidad. En algunos casos, sobre todo cuando existen contraindicaciones a los anteriores, se puede plantear, como único tratamiento, la evacuación del Líquido sinovial y la infiltración articular con corticoides de depósito. Una vez controlado el episodio articular se evaluará en tipo de gota (hiper o hipoproductor...), para tratamiento adecuado de hiperuricemia (Alopurinol o Uricosúricos). Los primeros 6 a 12 meses del tratamiento hipouricemiante (el cual será de por vida), se recomendará la toma de Colchicina preventiva a dosis de 1 mg/día. 3. Pseudogota.- El reposo y los AINEs son el tratamiento habitual de las crisis de pseudogota. Algunos casos, como ocurre con la gota, pueden ser subsidiarios de la infiltración intraarticular con corticoides. Aunque responde al tratamiento con colchicina intravenosa, la Colchicina oral no suele ser de gran utilidad en la artritis por estos microcristales, pero sí lo es como preventiva de nuevas crisis en dosis de 0,5 a 1 mg/día. Posteriormente al control de la artritis se evaluará al paciente para descartar patología asociada a condrocalcinosis. 4. Artritis Séptica.- Se trata de una patología grave por lo que se procederá al ingreso para tratamiento hospitalario. Se tendrá en cuenta el cuidado de la posible enfermedad predisponente (Diabetes...), las medidas generales de soporte e hidratación adecuadas y se seguirán las normas básicas ante un proceso infeccioso: - Extracción de muestras para bacteriología: 3 hemocultivos (1 cada 30´), urocultivo, cultivo de orificios y líquidos orgánicos, y cultivo de cualquier foco séptico teórico (heridas, fístulas...), así como cultivo de líquido sinovial cuando sea posible. - Se solicitará analítica general, con reactantes (PCR, VSG), y serología para Brucella si presenta antecedentes epidemiológicos. Radiología de Tórax y de la articulación afecta y su contralateral. Otras pruebas de imagen pueden ser de utilidad en algunos casos, aunque raramente en la asistencia de urgencias: La gammagrafía ósea es de utilidad, tanto el Tecnecio-99, como Galio-67, teniendo en cuenta que el primero detecta el mayor flujo sanguíneo y recambio óseo, y el segundo el acúmulo proteico y de leucocitos. En especial es de utilidad en la valoración de una articulación protésica infectada, donde el Galio es más sensible pero no específico y hay que tener en cuenta que dichas articulac iones muestran aumento de captación hasta un año tras la cirugía. No está completamente establecida la Página 387
  • 388.
    PATOLOGÍA REUMATOLÓGICA ENURGENCIAS utilidad de los leucocitos marcados con Indio para el diagnóstico de artritis séptica. - El tratamiento antibiótico, se iniciará lo antes posible, siempre vía endovenosa, pero es importante haber extraído todas las muestras para un adecuado estudio bacteriológico. La elección del tipo de antibiótico nos la dará en primer lugar, de forma aproximada la tinción de Gram. Cuando esto no sea posible y la sospecha de artritis séptica sea muy fundada, elegiremos los antibióticos de forma empírica basándonos en la edad y grupo de riesgo al que pertenezca el paciente. De esta forma la presencia de cocos Gram (+) orientarán hacia S. Aureus, para el que usaremos Cloxacilina: 2 g/4 h i.v. La presencia de cocos Gram (-), nos harán pensar en N. Gonorrhoeae, que trataremos inicialmente con Ceftriaxona 1 g/día u Ofloxacino 200 mg/12 h. Si se detecta la presencia de Bacilos Gram (-), pensaremos en una infección por Pseudomonas o Serratia, iniciando tratamiento con Ceftriaxona 2 g/día junto con Gentamicina 2-3 mg/Kg/día (dosis con función renal normal). - Cuando no se detectan gérmenes en la tinción con Gram, son útiles muchas combinaciones antibióticas. En el paciente inmunocompetente, si no hay sospecha de artritis gonocócica, la combinación de Cloxacilina ó Amoxi- clavulánico (2g/4h) junto con Gentamicina (2-3 mg/Kg), cubre un gran espectro de g érmenes. Se usará la Vancomicina como alternativa a la Cloxacilina. En paciente inmunodeprimido un tratamiento recomendado es Imipenem 1g/8h junto con Amikacina 15 mg/Kg/día. Posteriormente, se seleccionarán del antibiograma los antibióticos más adecuados, generalmente 2 sinérgicos, manteniendo el tratamiento intravenoso hasta objetivar un control clínico adecuado que se apoyará con la disminución en suero de los reactantes inflamatorios. Además del tratamiento antibiótico deberá practicarse una evacuación de la articulación, que posteriormente se continuará a diario, con lo que se realiza una limpieza del material purulento y los detritus, disminuyendo la presión articular, la presencia de material quimiotáctico y los enzimas lisosomales tan perjudiciales para el cartílago. Generalmente suele ser suficiente con jeringa y aguja, con o sin lavado articular. Algunas articulaciones, debido a la mala evolución con tratamiento médico, pueden requerir la apertura quirúrgica con desbridamiento y limpieza sinovial, que en el caso de la cadera (y más aún en los niños) se planteará como indicación de urgencias, ya que es una localización especial, pues debido a la peculiar nutrición de la cabeza femoral, corre un gran riesgo de osteonecrosis si la presión capsular se mantiene elevada durante un periodo de tiempo suficiente. En algunas articulaciones con daño estructural severo como en artritis reumatoide, o articulaciones neuropáticas, y en las que se detecta un foco adyacente de osteomielitis, también nos plantearemos Página 388
  • 389.
    PATOLOGÍA REUMATOLÓGICA ENURGENCIAS la limpieza y drenaje quirúrgica, si la evolución a corto plazo no es favorable con tratamiento médico. Junto a lo anterior, se instaurará un tratamiento analgésico adecuado, evitando, sobre todo al comienzo del tratamiento, el uso de antiinflamatorios no esteroideos y antitérmicos para no enmascarar la fiebre ni los síntomas inflamatorios locales, permitiendo valorar adecuadamente la respuesta clínica al tratamiento antibiótico. Usaremos, por tanto, analgésicos simples: Pe. TRAMADOL o CODEINA y se controlará la fiebre mediante medios físicos. Se colocará, además, una férula para mantener en extensión e inmovilizar la articulación afecta. Con ello conseguiremos disminuir el dolor y evitar la tendencia a la retracción en flexión que presenta una articulación muy inflamada. 2. DOLOR AXIA L. Desde el punto de vista de la patología reumatológica en urgencias, es frecuente que nos encontremos con el dolor en el esqueleto axial. Debido a su elevada frecuencia, lo tendremos presente tanto en su manifestación mecánica, con o sin alteración neurológica, como en su manifestación inflamatoria, más importante no por su frecuencia sino por su gravedad. En el esqueleto axial, menos accesible a la exploración, nos guiaremos, para su evaluación, por síntomas indirectos, prestando especial atención al dolor inflamatorio, o “maligno” así denominado por algunos autores. Se trata de un dolor que aparece en reposo, acompañado, generalmente, por manifestaciones generales tóxicas (fiebre, astenia, anorexia, pérdida de peso). Deben valorarse los antecedentes del paciente, como patología reumatológica de base, foco séptico o neoplasia conocida. También tendremos en cuenta al paciente con dolor axial mecánico severo, en el que prestaremos una especial atención al posible compromiso neurológico acompañante. Conducta a seguir: 1.- Dolor axial inflamatorio. Sobre todo acompañado de manifestaciones generales o simultáneas en otros aparatos y sistemas, o síndrome tóxico. Se procederá al ingreso con tratamiento analgésico sintomático, solicitando pruebas complementarias según la historia clínica recogida. Las patologías fundamentales, que debemos tener en consideración, son: Infección y Neoplasia. Cuando el dolor sea poco intenso y no se acompañe de signos o síntomas generales o en otros aparatos, se remitirá al paciente para estudio urgente en consulta de reumatología. 2.- Patología mecánica.- Prestaremos atención a una exploración neurológica meticulosa, con exploración de reflejos osteotendinosos, sensibilidad, balance muscular y maniobra de Lassegue. Página 389
  • 390.
    PATOLOGÍA REUMATOLÓGICA ENURGENCIAS En el caso de encontrar manifestaciones radiculares, generalmente secundarias a una hernia discal, se puede intentar un tratamiento sintomático domiciliario, con reposo en cama, analgésicos y miorrelajantes. Dicho tratamiento debe iniciarse en el área de urgencias para comprobar que la respuesta al mismo es aceptable. El paciente se remitirá para una evaluación a corto plazo por un reumatólogo quien, según la evolución, decidirá la continuación del tratamiento médico o solicitar pruebas de imagen ante un eventual planteamiento quirúrgico. Si la clínica es progresiva y se presume que la alteración neurológica está evolucionando, se procederá a su ingreso para estudio y tratamiento. Cuando el dolor no se acompaña de manifestaciones radiculares ni de síntomas o signos de afección general, se prescribirá tratamiento sintomático con analgésicos más miorrelajantes y se remitirá para continuar seguimiento en primaria. Una mención especial merece, el dolor axial mecánico secundario a una fractura vertebral espontánea. En la mayoría de los casos, ésta será secundaria a osteoporosis. Conviene recordar que este diagnóstico no es sinónimo de osteoporosis postmenopáusica, ya que puede ser la manifestación de una enfermedad maligna como el Mieloma Múltiple y otras neoplasias. Cuando existan indicios de una enfermedad severa asociada, se procederá al ingreso del paciente para estudio en planta. En caso contrario, después de descartar la existencia de daño neurológico secundario, se remitirá a consulta externa para completar estudio de osteoporosis, teniendo en cuenta que el tratamiento analgésico debe ser lo suficientemente intenso, como para permitir la deambulación lo antes posible (2-4 días), al menos con ayuda, evitando, de esa forma, la descalcificación secundaria al reposo. Si el dolor es tan intenso que no se controla en domicilio, se ingresará para tratamiento hospitalario. 3. ENFERMEDADES CONECTIVAS Y VASCULITIS. Generalmente se trata de pacientes atendidos previamente en consulta externa que presentan una reactivación de su enfermedad de base, o una complicación del tratamiento. En algunos casos la reactivación se produce por una retirada del tratamiento de forma espontánea o por indicación paralela. En cualquier caso, se recomienda una evaluación general de todo paciente con una enfermedad sistémica, poniendo especial interés a los órganos que con más frecuencia afecta una enfermedad en particular (PE: pulmón y riñón en la artritis reumatoide). También hay que tener en cuenta que son pacientes con una inmunosupresión secundaria a su enfermedad y al tratamiento que reciben habitualmente. Por ello son candidatos a presentar infecciones con mayor frecuencia que la población general, y, en algunos casos, neoplasias. Página 390
  • 391.
    PATOLOGÍA REUMATOLÓGICA ENURGENCIAS Las recomendaciones generales en estos pacientes son: Ø Evaluar los síntomas de su enfermedad de base. ♦ Síntomas habituales (Fiebre, Artritis, Dermatitis...) ♦ Complicaciones. (PE: Ceguera en Arteritis temporal, Amiloidosis en AR...) Ø Valorar complicaciones: ♦ Generales: Infección (Como paciente inmunodeprimido). Amiloidosis ♦ Local (PE: Compresión medular en AR) Ø Evaluar manifestaciones como potencial efecto secundario medicamentoso (Citopenias, Insuficiencia Renal, Hepatopatía, Neumonitis, patología digestiva....) La conducta general recomendada, como hemos expuesto con anterioridad, será una evaluación individual de cada paciente, actuando en consecuencia, según la gravedad del daño detectado. En los casos dudosos, se remitirá para evaluación urgente en la consulta de reumatología. En todo caso, siempre se revisará el t ratamiento, verificando que se toma correctamente. Se evitará la supresión del tratamiento esteroideo en todo paciente que lo reciba de forma crónica. Página 391
  • 393.
    ABDOMEN AGUDO Capítulo 42 ABDOMENAGUDO Oliver I., Pérez-Vicente F., Arroyo A., Serrano P., Lacueva F.J., Candela F., García- Peche P., Rodríguez J.M. y Calpena R. INTRODUCCION El término abdomen agudo se aplica a cualquier cuadro clínico cuyo síntoma principal es el dolor abdominal que se presenta de forma brusca y con una intensidad importante. Esta denominación generalmente lleva la connotación de proceso intraabdominal grave, urgente y que requiere una solución quirúrgica inmediata; de todos modos, muchos procesos de naturaleza no quirúrgica, tanto intra como extrabdominales, pueden debutar como un cuadro abdominal de dolor agudo. Aunque es una de las situaciones que más pone a prueba la pericia diagnóstica y la habilidad del clínico, su investigación está sujeta a una mediata sistemática diagnóstica. En la mayoría de los casos se llega al diagnóstico con pocos medios, haciendo hincapié en la importancia de una historia clínica bien dirigida y de una cuidadosa exploración física. Aunque a veces el dolor constituye el único síntoma, frecuentemente se asocia a otras manifestaciones como vómitos, fiebre o alteraciones del ritmo intestinal. CLASIFICACIÓN Un esquema para clasificar el dolor abdominal agudo podría basarse en las siguientes consideraciones: - Localización en el abdomen del proceso patológico: - generalizado. - órgano afectado (por cuadrantes o regiones). Tabla 42.1. - Etiología específica. - Enfermedad quirúrgica o no quirúrgica. - Necesidad de cirugía urgente o no urgente. Página 393
  • 394.
    ABDOMEN AGUDO HIPOCONDRIO DERECHO EPIGASTRIO HIPOCONDRIO Hígado Estómago IZQUIERDO Vesícula Biliar Duodeno Estómago Angulo hepático del colon Páncreas Bazo Riñón derecho Hígado Cola del páncreas Glándula Suprarrenal Riñón izquierdo Glándula suprarrenal VACÍO DERECHO MESOGASTRIO VACÍO IZQUIERDO Colon ascendente Epiplon Colon descendente Riñón derecho Mesenterio Riñón izquierdo Duodeno Duodeno Yeyuno e íleon Yeyuno Yeyuno e íleon FOSA ILIACA DERECHA HIPOGASTRIO FOSA ILIACA IZQUIERDA Ciego-apéndice-íleon Ileon Colon sigmoide Uréter derecho Vejiga Uréter izquierdo Cordón espermático derecho Útero Cordón espermático izquierdo Ovario derecho Ovario izquierdo Tabla 42.1.- Correlaciones anatómicas en las nueve regiones abdominales. HISTORIA CLINICA Proporciona el diagnóstico clínico en el 80% de los casos aproximadamente. Las claves para la historia clínica son: a) Características del dolor. b) Cuadros previos similares, enfermedad abdominal conocida o cirugía previa. (Solicitar historia antigua al archivo). c) Problemas médicos crónicos con/sin tratamiento. d) Estudios de laboratorio o radiológicos realizados que puedan tener relación. (Solicitar historia antigua al archivo). a) Características del dolor abdominal: Localización: La localización del dolor tiene importancia crítica y es lo primero que hay que establecer. Esta localización sugiere afectación del peritoneo parietal, pudiéndose establecer un diagnóstico diferencial más preciso basado en los órganos implicados en cada región peritoneal (Tabla 42.1). Puede ser interesante animar al paciente a que señale con un dedo dónde empezó el dolor y dónde le duele más. Página 394
  • 395.
    ABDOMEN AGUDO Irradiación: La irradiacióndel dolor es con frecuencia diagnóstica; por ejemplo, irradiación hacia el testículo en el cólico nefrítico o escápula derecha en el biliar; hacia la rodilla, en la hernia obturatriz incarcerada; hacia la espalda, en el dolor de origen pancreático o hacia el hombro, cuando existe irritación del peritoneo diafragmático. Comienzo (súbito, rápido, gradual): Uno de los datos más importantes de la historia clínica es el tiempo que tarda el dolor en instaurarse. De este modo, el dolor puede ser de inicio súbito, rápido o gradual. (Tabla 42.2). Súbito (segundos) Rápido (minutos) Gradual (horas) Perforación esofágica Cólico biliar Enfermedad ulcerosa Ulcera perforada Cólico renal o ureteral Gastritis Cáncer perforado Obstrucción intestinal Colitis ulcerosa Perforación diverticular Porfiria Enfermedad de Crohn Rotura de aneurisma Crisis drepanocítica Diverticulitis sigmoidea Rotura esplénica Intoxicación por plomo Cistitis Rotura de adenoma hepático Veneno de la viuda negra Enf. Inflamatoria pélvica Rotura renal Pancreatitis aguda Apendicitis Embarazo ectópico roto Intoxicación por cocaína Pancreatitis Isquemia-infarto intestinal Colecistitis Infarto esplénico, hepático o Pielonefritis renal Abstinencia narcóticos Tabla 42.2.- Diagnóstico diferencial del dolor abdominal, según el comienzo. - El dolor abdominal de instauración súbita, surge de manera instantánea y es característico que el paciente pueda decir exactamente que es lo que estaba haciendo cuando apareció el dolor. Suele ser expresión de procesos abdominales o extrabdominales graves y por tanto con riesgo vital. - El dolor abdominal de comienzo rápido es aquél que aparece dentro de la primera hora después de instaurado el cuadro clínico, pero nunca lo hace de forma instantánea. Resulta comúnmente de la obstrucción de una víscera hueca, proceso tóxico metabólico o patología inflamatoria. Página 395
  • 396.
    ABDOMEN AGUDO - El comienzo gradual del dolor, sería un tercer grupo en el que el dolor alcanza su pico 12-24 horas después de iniciado el cuadro y generalmente indica inflamación. Carácter (cólico o continuo): - El dolor cólico es aquél que una vez instaurado presenta variaciones en su intensidad y aparece de manera típica en las obstrucciones de vísceras huecas como el cólico nefrítico o la oclusión intestinal. Una excepción es el dolor del cólico biliar, el cual paradójicamente suele ser continuo pese a su nombre y a tratarse de la obstrucción de una víscera hueca. Hay que tener cuidado con el dolor cólico que se hace continuo, pues nos indica aumento excesivo de la presión intraluminal de una víscera hueca con futura perforación de la misma. - El dolor abdominal continuo aparece asociado a la irritación del peritoneo parietal, suele estar bien localizado y son ejemplos característicos la apendicitis, colecistitis o diverticulitis aguda. Circunstancias que alivian o agravan el dolor: - Cualquier movimiento empeora el dolor de la peritonitis, por lo que el paciente permanece inmóvil evitando incluso la tos y la respiración profunda. - En la obstrucción de víscera hueca el paciente se encuentra inquieto buscando alivio para su dolor; en estos casos, tal alivio puede venir de la emisión de gases, heces o con los movimientos intestinales. - El dolor que calma con la comida o con la ingesta de antiácidos sugiere una patología péptica. Siempre debemos tener en cuenta que la intensidad del dolor suele correlacionarse con la gravedad del cuadro abdominal. EXPLORACION FISICA El propósito del examen físico es evaluar los diagnósticos diferenciales sugeridos por la historia clínica. Debe ser completa, metódica, tranquila y en un lugar caliente y confortable. Una de las mejores medidas de gravedad de la enfermedad, es el aspecto del paciente en el primer encuentro. Existen reglas orientativas para determinar la importancia del dolor abdominal: - Los pacientes con dolor abdominal de origen orgánico no suelen tener hambre. - Pida al paciente que señale con un dedo la localización del dolor. Si señala inmediatamente a un punto fijo, lo más probable es que exista un trasfondo orgánico (Regla de Apley). - Los pacientes que sufren dolor abdominal con base orgánica suelen tener los ojos abiertos mientras se les palpa el abdomen. Página 396
  • 397.
    ABDOMEN AGUDO - Determinar siempre los signos vitales (frecuencia cardiaca, frecuencia respiratoria, temperatura y presión sanguínea). A efectos exploratorios el abdomen se puede dividir en nueve regiones. (Tabla 42.1). Una exploración física completa y metódica siempre debe incluir: Inspección: Debe presentarse especial atención a cicatrices (cirugía previa), venas dilatadas (hipertensión portal), livideces, contorno abdominal (plano o redondeado), simetría (hernias), movilidad, masas (embarazo, globo vesical, tumores) y pulsaciones anormales. Palpación: - Superficial: Comenzar posando suavemente las manos alejadas al lugar de máximo dolor; esta palpación superficial es útil para detectar la existencia de irritación peritoneal (percepción dolorosa a la estimulación cutánea) y defensa (resistencia muscular). Si existe defensa, es importante discernir si es voluntaria o involuntaria; para ello, distraer al paciente mientras se procede a la palpación abdominal. El grado de máxima defensa se conoce como vientre en tabla (rigidez debida a la contractura de toda la musculatura de la pared abdominal). Por tanto, la defensa abdominal y la hipersensibilidad cutánea tras una palpación superficial, generalmente son indicativos de afección abdominal grave. - Profunda: Necesaria para delimitar los órganos abdominales y por tanto necesaria para el diagnóstico de masas y/o visceromegalias (hígado, bazo, riñones y aorta). Deben explorarse siempre los orificios herniarios, ya que pequeñas hernias incarceradas pueden pasar desapercibidas si su presencia no es específicamente investigada. Percusión: Es la mejor técnica para detectar la existencia de irritación peritoneal, evitando así el intenso dolor que la maniobra de Blumberg produce. Evalúa el tamaño y densidad de los órganos abdominales y detecta la presencia de ascitis, masas (matidez) y gas (timpanismo). El timpanismo es el sonido predominante en los casos de obstrucción o parálisis intestinal (vísceras llenas de aire). Auscultación: Es uno de los apartados menos agradecidos de la exploración física ya que, en ocasiones, cuadros abdominales importantes pueden cursar con auscultación normal y cuadros banales presentarse con auscultación patológica. No obstante, debe realizarse Página 397
  • 398.
    ABDOMEN AGUDO sistemáticamente. Enla auscultación abdominal sólo son valorables las situaciones extremas: hiperperistaltismo importante o silencio abdominal. El aumento del peristaltismo abdominal aparece en patologías como la obstrucción intestinal en su fase inicial ( ruidos metálicos), la isquemia mesentérica en fase inicial o la gastroenteritis aguda. La ausencia de ruidos intestinales (silencio abdominal), sólo puede ser definida como tal tras al menos tres minutos de auscultación abdominal; aparece en situaciones como la isquemia mesentérica en fase avanzada, peritonitis, íleo paralítico y fases tardías de la obstrucción intestinal. Exploración rectal: El paciente se debe colocar sobre la mesa de exploraciones en posición genupectoral o en decúbito lateral izquierdo con caderas y rodillas flexionadas. Efectuar inspección sistemática de la zona sacrocoxígea, perianal y anal. Reflejar el tono esfinteriano y la presencia de proctalgia. Evaluar la superficie posterior de la próstata en varones y del cérvix en mujeres, así como la superficie peritoneal en contacto con la cara anterior del recto; esta maniobra puede proporcionar ayuda en el diagnóstico de ciertas entidades como la apendicitis aguda, diverticulitis o la presencia de un absceso en el fondo de saco de Douglas. También es obligatorio su realización en casos de sospecha de oclusión o suboclusión intestinal, para descartar patología rectal causante del cuadro (tumor o fecaloma impactado); en estos casos, su ejecución debe posponerse a la de la radiología simple de abdomen, con el fin de evitar la introducción de aire en el recto que dificultaría la diferenciación entre íleo paralítico y obstructivo. Exploración genitales internos femeninos: Solicitar dicha evaluación al ginecólogo de guardia, ya que no se debe olvidar que la salpingitis aguda es el trastorno no quirúrgico que más frecuentemente se trata, de manera errónea, con intervención quirúrgica. A pesar de todo lo expuesto, c on relativa frecuencia nos encontramos con pacientes en los que no conseguimos un diagnóstico etiológico exacto y que además tampoco cumplen ningún criterio quirúrgico de urgencia; es precisamente en estas situaciones, donde está indicada la observación hospitalaria del paciente con exploraciones físicas y/o analíticas seriadas. Existen una serie de signos, con nombres propios, que pueden ser útiles en el diagnóstico de localización; algunos de ellos deben de conocerse especialmente bien, ya que son indicativos de cirugía inmediata. (tabla 42.3). Página 398
  • 399.
    ABDOMEN AGUDO Signo Descripción Procesos asociados Cullen Equimosis alrededor del ombligo Hemoperitoneo, pancreatitis, embarazo ectópico Grey-Turner Equimosis en los flancos Hemoperitoneo, pancreatitis Kehr Dolor abdominal irradiado al hombro Rotura de bazo, cálculo renal izquierdo Murphy Interrupción brusca de la inspiración al Colecistitis palpar la vesícula Romberg-Howship Dolor desde la cara interna del muslo Hernia obturatriz incarcerada hasta la rodilla Dance Ausencia de ruidos intestinales en el Intususcepción cuadrante inferior derecho Blumberg Sensibilidad de rebote Irritación peritoneal, apendicitis Rovsing Dolor en FID que aumenta al presionar Irritación peritoneal, apendicitis sobre el cuadrante inferior izquierdo Markle (choque de Dolor abdominal al apoyar Irritación peritoneal, apendicitis talón) bruscamente los talones en el suelo Psoas Dolor a la hiperextensión pasiva o Apendicitis retrocecal, Ca ciego o flexión contra resistencia de la cadera sigma perforado, diverticulitis perforada, absceso perirrenal Obturador Dolor hipogástrico al flexionar la Apendicitis pélvica, absceso cadera y la rodilla y realizar pélvico movimientos laterales Tabla 42.3.- Signos abdominales. EXAMENES DE LABORATORIO Solicitar una batería de pruebas estándar, disponibles en la mayoría de los servicios de urgencia, puede ser útil siempre y cuando se interpreten en el seno de la historia clínica y la exploración física. Un estudio analítico básico que debe ser solicitado en todo enfermo con dolor abdominal agudo comprende: - hemograma (Hg., Hto., Recuento y Fórmula leucocitaria, Plaquetas). - bioquímica (Glucosa, Urea, Creatinina, Amilasa, CK, Sodio y Potasio). - coagulación. - sedimento de orina. - test de embarazo (mujeres en edad fértil). Página 399
  • 400.
    ABDOMEN AGUDO Los resultadosanalíticos deben ser valorados tanto por motivos preoperatorios como para efectuar el diagnóstico diferencial del paciente. ESTUDIOS DE IMAGEN En general, a todo paciente con dolor abdominal agudo se le debe realizar radiografías de tórax (PA) y simple de abdomen. Posteriormente, según cual sea la sospecha diagnóstica, pueden ser efectuadas otras exploraciones específicas. a) Radiografía de tórax y abdomen: La prueba más valiosa para el estudio de los enfermos con dolor abdominal agudo es la radiografía simple de abdomen. Solicitar siempre Rx simple de abdomen en decúbito supino y/o decúbito lateral izquierdo con rayo horizontal. En la valoración de la Rx simple de abdomen debemos tener en cuenta: - La distribución del aire: - presencia de aire fuera del tubo digestivo (neumoperitoneo). - aire en órganos sólidos, como el hígado (aerobilia). - dilatación del marco cólico con ausencia de gas en ampolla rectal (obstrucción colon izquierdo). - dilatación o neumatización excesiva de asas de intestino delgado (obstrucción intestinal). - La columna vertebral y las costillas (en los traumatismos): - fracturas costales bajas (dolor abdominal). - escoliosis - El retroperitoneo, pues patología a dicho nivel puede originar cuadros de abdomen agudo: - siluetas renales. - líneas reno-psoas. - imágenes litiásicas en trayecto ureteral o en riñón. La radiología de tórax tiene importancia por su capacidad para detectar neumonías basales, derrames pleurales, neumotórax, hernias diafragmáticas, fracturas costales o tumores intratorácicos. En bipedestación puede ser el primer indicio de aire libre intraperitoneal (Rx tórax centrada en cúpulas diafragmáticas). b) Ecografía Es indolora y segura. Inconveniente: su exactitud depende del observador. Sus principales aplicaciones en el dolor abdominal agudo son en el hígado, tracto biliar y órganos pélvicos. Puede detectar colelitiasis, dilatación de la vía biliar, Página 400
  • 401.
    ABDOMEN AGUDO aspecto de la vesícula biliar, abscesos intrahepáticos-intraabdominales-pélvicos, hematomas esplénicos, hidronefrosis y masas de tamaño superior a 3 cm de diámetro. En condiciones óptimas puede ser útil en la evaluación del riñón, uréter, apéndice, páncreas, pared intestinal y aorta abdominal. Las indicaciones de la ecografía abdominal urgente son: - Cólico hepático, Colecistitis aguda y Colangitis aguda. - Ictericia obstructiva. - Rotura de víscera maciza. - Politraumatizados. Sospecha de hemoperitoneo. - Aneurisma de aorta abdominal. - Dolor abdominal agudo de origen ginecológico. c) Tomografía axial computarizada Ha llegado a ser la exploración complementaria más útil individualmente. Sus ventajas fundamentales son: - Proporciona la evaluación más sensible de gas extraluminal y la imagen más exacta del retroperitoneo. - Es exacta en la localización de colecciones y su drenaje, identificación de lesiones inflamatorias y lesiones ocupantes de espacio. Todo paciente con sospecha de patología retroperitoneal, con factores modificantes que dificulten el examen físico y aquellos con enfermedad progresiva cuyo diagnóstico permanece oscuro, deben ser candidatos a estudio con TAC. Tiene el inconveniente de que irradia al paciente, es más caro y no está disponible en muchos centros. DIAGNOSTICO DIFERENCIAL DEL DOLOR ABDOMINAL AGUDO Dolor abdominal no específico 34% Apendicitis aguda 28% Colecistitis aguda 10% Obstrucción de intestino delgado 4% Patología ginecológica aguda 4% Pancreatitis aguda 3% Cólico renal 3% Ulcera péptica perforada 2% Cáncer 2% Enfermedad diverticular 1% Otras 9% Tabla 42.4.- Causas de dolor abdominal vistas en los hospitales de países desarrollados. Página 401
  • 402.
    ABDOMEN AGUDO Peritoneal Páncreas y tracto biliar Absceso Pancreatitis Peritonitis primaria Cólico biliar o colecistitis aguda Retroperitoneal Colangitis Absceso Hemorragia Gastrointestinal Ginecológicos Apendicitis Obstrucción intestino delgado o colon Rotura de embarazo ectópico Hernia estrangulada Rotura de absceso tuboovárico Enf. Ulcerosa gástrica o duodenal Salpingitis Ulcera péptica perforada Endometritis Perforación intestinal Endometriosis Diverticulitis Gastritis aguda Gastroenteritis aguda Vascular Hepato-esplénico Hepatitis Rotura aórtica, ilíaca o aneurisma visceral Infarto segmentario u orgánico Isquemia mesentérica aguda Rotura orgánica Absceso Tabla 42.5.- Diagnóstico diferencial del dolor abdominal por órganos. Infecciosas Endocrino-metabólicas Peritonitis primaria (TBC, neumococo) Porfiria aguda intermitente Inflamatorias Fiebre mediterránea familiar Uremia Neumonía Crisis diabética Pleuritis Enfermedad de Addison Pericarditis Esofagitis Púrpura de Schönlein-Henoch Tóxico Fiebre reumática aguda Intoxicación por cocaína Hematoma de la vaina de los rectos Intoxicación por metales pesados (plomo) Isquémica Abstinencia a narcóticos Venenos (araña viuda negra) Infarto agudo de miocardio Embolismo pulmonar Neurógenos Infarto pulmonar Herpes zooster Hematológicas Tabes dorsal Crisis leucémica Enfermedad del disco, cordones o raíces Anemia de células falciformes espinales Tabla 42.6.- Causas no quirúrgicas de dolor abdominal. Página 402
  • 403.
    ABDOMEN AGUDO Como podemosver (Tablas 42.4, 42.5, 42.6) existen una gran cantidad de entidades que pueden originar un cuadro clínico de abdomen agudo. Atendiendo a su frecuencia de presentación (Tabla 42.5), el dolor abdominal inespecífico y la apendicitis aguda constituyen las 2/3 partes de los cuadros abdominales vistos en urgencias. De igual forma, el diagnóstico diferencial del dolor abdominal agudo puede establecerse en función del órgano afecto (Tabla 42.5). Por último, al enfrentarnos a un paciente con abdomen agudo debemos decidir, de forma tajante e inequívoca, si los síntomas y signos justifican una laparotomía; en este sentido, debemos de conocer la presencia de otras entidades responsables de dolor abdominal agudo no quirúrgico (Tabla 42.6). CRITERIOS DE TRATAMIENTO QUIRURGICO Establecer unos criterios terapéuticos generales para pacientes con dolor abdominal agudo es relativamente sencillo. Lo realmente difícil es llegar a decidir si un caso, en concreto, cumple realmente los criterios; por ello, es importante en numerosas ocasiones efectuar exploraciones repetidas, registrando la evolución de los síntomas y signos, y si es necesario de las exploraciones complementarias. Entre las indicaciones de tratamiento quirúrgico en el paciente con dolor abdominal agudo destacamos, por su frecuencia, las siguientes: - Peritonitis localizada o difusa (apendicular, biliar, intestinal, etc.). - Absceso no drenable percutáneamente. - Hemorragia intraperitoneal (Hemoperitoneo). - Obstrucción intestinal. - Isquemia-necrosis intestinal (Isquemia mesentérica). - Aneurisma aórtico complicado. Entre las indicaciones de cirugía urgente por la evaluación radiológica tenemos: - Neumoperitoneo. - Obstrucción intestinal completa en los estudios de contraste. - Absceso asociado a sepsis. - Evidencia angiográfica de trombosis o infarto mesentérico. - Extravasación de contraste (fístulas intestinales, biliares etc.). MANEJO CLINICO DEL DOLOR ABDOMINAL AGUDO EN URGENCIAS Tras la historia clínica, el examen físico y las pruebas complementarias, el enfermo debería ser catalogado como susceptible de ser intervenido o no quirúrgicamente. Página 403
  • 404.
    ABDOMEN AGUDO Si eldolor lleva poco tiempo de evolución y/o es difícil descartar una causa quirúrgica para el mismo, los enfermos deben permanecer en observación hospitalaria y ser sometidos a reevaluaciones posteriores. De cualquier forma, la observación del paciente es un buen arma diagnóstica cuando se utiliza con prudencia; es decir, cuando incluye la vigilancia continuada de su estado general, el examen repetido del abdomen a intervalos de tiempo y, en ocasiones, la repetición de alguna prueba complementaria. Si después de dicha observación, el dolor cede y/o las posibilidades de encontrarnos ante un problema quirúrgico son escasas, el paciente puede ser remitido a su domicilio donde se observará la evolución de su cuadro, siendo advertido de que ante la aparición de fiebre, aumento del dolor o empeoramiento del estado general acuda de nuevo al hospital. Es muy importante saber que nunca se deben administrar analgésicos y/o antibióticos antes de tener un diagnóstico de certeza, debido a la posibilidad de enmascarar un posible cuadro grave. Una vez decidida la intervención quirúrgica, el paciente debe ir a quirófano en las mejores condiciones posibles; para ello, deben ser tratados preoperatoriamente como sigue: - Fluidoterapia: Corrección del equilibrio hidroelectrolítico. - Analgésicos: Para disminuir el dolor y, por tanto, la ansiedad. - Antibióticos (PROFILAXIS): La mayoría de los procesos que originan un cuadro quirúrgico de dolor abdominal, son de etiología infecciosa o secundariamente se contaminan por las bacterias intestinales (enterobacterias y anaerobios). Página 404
  • 405.
    URGENCIAS EN PATOLOGIAANORRECTAL Capítulo 43 URGENCIAS EN PATOLOGIA ANORRECTAL Candela F., Serrano P., Oliver I., Arroyo A., Pérez-Vicente F., Andreu J., García-Peche P., Carvajal R., Rodríguez J.M. y Calpena R. INTRODUCCION Los problemas anorrectales constituyen una fuente importante de ansiedad para los pacientes debido al miedo o al pudor que estas enfermedades conllevan, lo que explicaría el elevado número de diagnósticos tardíos y su alta frecuencia de presentación en Urgencias. Habitualmente los pacientes acuden a los Servicios de Urgencias por presentar dolor, hemorragia, tumoración o supuración anal. El examen proctológico al que debe ser sometido cualquier enfermo con estas características, es bien tolerado si se realiza con suavidad y se explica de antemano; es importante e imprescindible convencer al paciente para realizársela ya que de ello depende un diagnóstico de certeza. La exploración local consiste en la inspección y palpación anal seguido de un tacto rectal (posición genupectoral o decúbito lateral izquierdo con las piernas flexionadas). HEMORROIDES Son dilataciones varicosas de los plexos hemorroidales del canal anal. Según la localización de éstas dilataciones respecto a la línea pectínea o dentada, se clasifican en hemorroides internas (por encima de esta línea y visibles sólo con anuscopia) y externas (por debajo de la línea dentada, siendo subcutáneas y visibles a la inspección anal). Según el grado de prolapso, las hemorroides internas se clasifican en: GRADO I: prolapso hemorroidal mínimo en la luz del canal anal. GRADO II: prolapso hemorroidal con maniobras de Valsalva (deposición), desaparecen al cesar el esfuerzo. GRADO III: Prolapso permanente, requieren reducción manual. GRADO IV: Prolapso permanente irreductible. En posición genupectoral se clasifican tres grupos hemorroidales principales, según el sentido de las agujas del reloj, estarían situadas a las 3, 7 y 11 horas El paciente con hemorroides rara vez presenta dolor, siendo la principal manifestación el sangrado anal (rectorragia: sangre roja brillante que gotea con la defecación). Página 405
  • 406.
    URGENCIAS EN PATOLOGIAANORRECTAL Otros síntomas que puede presentar el paciente son, prurito, escozor, sensación de humedad y dolor; éste último aparece generalmente asociado a complicaciones. SITUACIONES CLINICAS DE URGENCIA a) PROLAPSO HEMORROIDAL: Siempre corresponde a hemorroides internas. Dolor anal de características e intensidad variable con masa o tumoración edematosa en el margen anal. Su tratamiento consiste en la reducción manual cuidadosa asociado a pomadas analgésicas, medidas higiénicas (baños de asiento con agua tibia) y dietéticas (evitar el estreñimiento: laxantes, dieta rica en fibra; evitar alimentos irritantes como los picantes, chocolates, y otros como el alcohol y el tabaco). Si el prolapso no se reduce, esta situación puede complicarse con ulceración o trombosis hemorroidal que obliga a tratamiento quirúrgico de urgencia. b) RECTORRAGIA : habitualmente es mínima pero se debe descartar alteración hemodinámica y su repercusión en el hemograma. Es aconsejable un estudio más completo por el especialista. En el caso de ser una hemorragia masiva se requiere ingreso hospitalario con transfusión, etc., y posible cirugía urgente. c) TROMBOSIS HEMORROIDAL AGUDA: Corresponden a hemorroides externas complicadas con coágulo en el interior de las mismas. Se manifiesta por tumoración anal muy dolorosa de color negroazulado. El tratamiento consiste en realizar una trombectomía tras infiltración anestésica de la base de la hemorroide y la incisión con bisturí y extracción por expresión del coágulo. FISURA ANAL Se trata de una lesión ulcerada de la mucosa del canal anal muy dolorosa ya que suele comprometer al esfínter interno provocando espasmo o hipertonía del mismo lo que a su vez incrementa el dolor. Este aparece con la defecación o con esfuerzos seguido de rectorragia mínima de sangre roja brillante. La fisura suele localizarse a las 6 o 12 horas, pudiendo ser única o doble, apareciendo en la base de la lesión el llamado pólipo centinela o fibroma cutáneo. Como consecuencia de la hipertonía esfinteriana la inspección y el tacto rectal resultan difíciles, lo que obliga para el diagnóstico de certeza realizar una infiltración con anestésico local eliminando el espasmo y el dolor. Tratamiento: Inicialmente se puede recomendar un tratamiento conservador con medidas higiénico-dietéticas (laxantes, dieta con fibra, analgésicos, baños de asiento con agua tibia y pomadas anestésicas cómo el lubricante urológico). En ocasiones estas medidas son insuficientes obligando a realizar tratamiento quirúrgico bajo anestesia local o general, practicando esfinterotomía lateral interna (técnica abierta o cerrada). Página 406
  • 407.
    URGENCIAS EN PATOLOGIAANORRECTAL ABSCESO ANORRECTAL Y FISTULA PERIANAL Los abscesos anorrectales son colecciones purulentas situados en alguno de los espacios anatómicos de la región anorrectal, en este sentido se clasifican en: 1) Perianal o subcutáneo, caracterizado por tumoración dolorosa y fluctuante en ocasiones dependiendo de la mayor o menor profundidad, situado alrededor del orificio anal. 2) Isquiorrectal: situado en la profundidad de la fosa isquiorrectal, se suelen llamar abscesos glúteos pero estos son secundarios a inyecciones intramusculares y se localizan más altos. La clínica es semejante al anterior. 3) Abscesos submucosos o intermuscular alto: se manifiestan por dolor anal continuo y de evolución insidiosa, sin manifestaciones externas con tacto rectal muy doloroso y sensación de abombamiento o masa, en ocasiones drenan espontáneamente a través del ano. 4) Absceso interesfinteriano: Dolor crónico pulsátil y continuo que aumenta con el Valsalva, sin manifestaciones externas. 5) Pelvirrectal: Dado su localización por encima del músculo elevador del ano a nivel preperitoneal, no tiene manifestaciones externas pero si clínica de irritación peritoneal y urinaria, con evolución lenta e insidiosa y grave afectación del estado general. 6) Absceso en herradura: Son aquellos localizados en fosa isquiorrectal con propagación en sentido transversal a la fosa contralateral por el espacio anal posterior, a ambos lados del ano (absceso en herradura posterior) o propagarse hacia adelante, a escroto o vulva (absceso en herradura anterior). Generalmente se asocian a fiebre, afectación del estado general y signos locales de tumor, rubor, calor y dolor. El tratamiento en todos los casos es quirúrgico. Aunque no es estrictamente necesario en ocasiones se pueden puncionar para confirmar el diagnóstico si bien la ausencia de pus no descarta la existencia del mismo. El drenaje con anestesia local se puede realizar en casos de abscesos superficiales muy localizados; en los casos restantes es obligada la anestesia general o regional completando el drenaje con desbridamiento amplio y exploración del canal anal con el fin de detectar posibles fístulas. El drenaje quirúrgico es suficiente en la mayor parte de los casos siendo innecesarios los antibióticos salvo en pacientes diabéticos, inmunodeprimidos o cuando exista importante induración o flemón. Especial mención merece la denominada “Gangrena de Fournier” que consiste en cuadro séptico con afectación general: fiebre, hipotensión, taquicardia,... acompañado de tumefacción p erianal y perineal, crepitación por formación de gas subcutáneo Página 407
  • 408.
    URGENCIAS EN PATOLOGIAANORRECTAL pudiendo evolucionar en pocas horas a la necrosis y muerte del paciente. En estos casos el desbridamiento debe ser muy agresivo. Los abscesos anorrectales y las fístulas perianales constituyen dos momentos diferentes de una misma enfermedad; el absceso sería la manifestación aguda mientras que la fístula representa el paso a la cronicidad. No siempre un absceso conduce a la aparición de fístula, ya que el tratamiento correcto del absceso con cierre de la cavidad evita hasta el 50% de las fístulas. Normalmente la fístula se presenta como supuración crónica perianal que puede agudizarse (recidiva de absceso), se acompaña a la exploración de uno o más orificios externos, pudiéndose demostrar al tacto o anuscopia el orificio interno. El tratamiento de las fístulas es quirúrgico programado, requiriendo un tratamiento específico para cada tipo de fístula. QUISTE PILONIDAL: Es una formación quística con inclusiones pilosas localizada en el pliegue sacrocoxígeo que se presenta como absceso o como orificio fistuloso con drenaje purulento espontáneo. Es obligado el diagnóstico diferencial con abscesos o fístulas anorrectales así como con la hidrosadenitis supurativa y forúnculos. El tratamiento en la fase aguda es el drenaje bajo anestesia local o general, según el grado de afectación local. La manifestación crónica obliga a la exéresis del quiste de forma programada, existiendo diversas opciones técnicas. Página 408
  • 409.
    TROMBOSIS VENOSA PROFUNDA Capítulo44 TROMBOSIS VENOSA PROFUNDA Arroyo A., Oliver I., Andreu J., García-Peche P., Ferrer R., Carvajal R., Cansado P., Rodríguez J.M. y Calpena R. INTRODUCCIÓN La TVP supone la formación de un trombo en la luz de las venas del sistema venoso profundo de cualquier localización pero, por su frecuencia, nos referiremos a la TVP en miembro inferior. ETIOLOGÍA Para la formación de una TVP se deben producir uno de estos factores: - Hipercoagulabilidad (aumento adhesividad plaquetaria, alteración cascada coagulación, disminución fibrinolisis, déficit proteína C o S o antitrombina III, presencia de anticoagulante lúpico o anticardiolipina). - Éstasis sanguíneo (inmovilizaciones, postoperados). - Daño endotelial (traumatismo venoso, cateterismo). De esta manera la TVP se ha relacionado con los siguientes factores de riesgo: 1. Mayores de 40 años. 2. Hª familiar. 3. Uso de anticonceptivos, corticoides y quimioterapia. 4. Embarazo y puerperio. 5. Obesidad. 6. Cardiopatía. 7. Neoplasias. 8. Traumatismos (pelvis y extremidades inferiores). 9. Cirugía (ortopédica y abdominal). 10. Inmovilización. FISIOPATOLOGÍA Una vez iniciado el trombo por los mecanismos expuestos anteriormente, éste se propaga proximalmente y obstruye la luz venosa, impidiendo el retorno sanguíneo y produciendo edema y circulación venosa colateral en los compartimentos de la pierna. La propagación del trombo, sobre todo cuando éste no está adherido (flotante), es la responsable de los episodios del TEP en el 50% de las TVP proximales y en <10% de las TVP de pantorrilla. Página 409
  • 410.
    TROMBOSIS VENOSA PROFUNDA Despuésde una TVP se produce un daño venoso residual que hará desarrollarse un cuadro de insuficiencia venosa o síndrome postrombótico. CLÍNICA Frecuentemente asintomática suele provocar: - Dolor, que aumenta con la actividad y disminuye con el reposo y elevación. - Sensación de tensión gemelar. - Edema unilateral de inicio reciente. - Sensación de empastamiento muscular y dolor a la palpación (signo de Denecke ). - Limitación a la dorsiflexión del pie (signo de Homanns). - Circulación venosa colateral. - Dolor a presión plantar (signo de Payr). DIAGNÓSTICO Con la clínica y la exploración se pueden obtener un 50% de falsos negativos, lo que obliga su confirmación ante la sospecha de TVP, mediante métodos diagnósticos directos: - Doppler: fácil y rápido, determinando la ausencia de señal; que no diferencia si la obstrucción es intrínseca (trombo) o extrínseca por compresión (tumor, hematoma, quiste Baker). - Eco-doppler: visualiza y registra el doppler de las venas de la extremidad. El signo más fiable es la no compresión de la vena y la apreciación del trombo (flotante o no). Tiene una sensibilidad del 100% en TVP proximales y del 90% en TVP pantorrilla. Método diagnóstico de elección en la actualidad. - Flebografía: invasivo, poco disponible. Comprobación diagnóstica. - TAC y RMN: útil para TVP abdominal y torácica. - Otros: Gammagrafía con fibrinógeno marcado con I 125, flebografía con radionúclidos... Dentro de los diagnósticos diferenciales podemos destacar: 1. Ruptura muscular: dolor intenso y súbito al caminar. 2. Hematoma espontáneo: en toma de anticoagulantes. 3. Ruptura quiste Baker: dolor en hueco poplíteo con masa previa en el mismo. 4. Celulitis / Linfangitis: pierna caliente y eritematosa. Fiebre y leucocitosis. 5. Tromboflebitis superficial: dolor, enrojecimiento y calor sobre trayecto varicoso endurecido. Página 410
  • 411.
    TROMBOSIS VENOSA PROFUNDA 6. Insuficiencia venosa crónica y sd. postflebítico: procesos crónicos. 7. Isquemia arterial aguda: salvo en flegmasia cerúlea no existe edema, no pulsos, frialdad, palidez, dolor mayor. 8. Compresión extrínseca: hematomas, tumores. 9. Edema sistémico: Insuficiencia cardiaca, sd. nefrótico, hipoproteinemia... Suele ser bilateral, no existiendo empastamiento PROFILAXIS En situaciones de alto riesgo y cirugía: - Métodos mecánicos: movilización precoz, compresión intermitente pantorrillas... - Heparina de bajo peso molecular subcutánea. TRATAMIENTO El objetivo es evitar la embolización y limpiar el sistema venoso del trombo restaurando la función valvular. - Medidas posturales: 1. Elevación extremidades. 2. Reposo absoluto (No caminar). 3. Vendaje elástico. - Anticoagulación: Interrumpe la formación y evolución del trombo. 1. Heparina: Potencia la acción de la antitrombina III, inhibiendo la trombina (factor II) y los factores IX, X, XI y XII, inhibe la función plaquetaria y su adhesión en el endotelio. Una vez diagnosticada la TVP se debe comenzar la anticoagulación con heparina de forma subcutánea o intravenosa (continua o en bolos). Sus complicaciones son trombopenia, osteoporosis, alopecia y hemorragia. 2. Anticoagulantes orales: Inhiben la carboxilación de los factores vitamina K dependientes (II, VII, IX, X, proteína C y S). La vida media de los factores es de 48-72 horas, por lo que los ACO tardan este tiempo en actuar. La anticoagulación se debe controlar con el INR (International Normaliced Ratio) que debe estar entre valores 2-3. Sus complicaciones son: hemorragias, necrosis bullosa piel, teratogenicidad, interacciones medicamentosas múltiples. Página 411
  • 412.
    TROMBOSIS VENOSA PROFUNDA Los ACO se utilizan para mantener la anticoagulación durante varios meses, tiempo para que la capacidad trombogénica desaparezca y el trombo se recanalice o se organice definitivamente. 3. Fibrinolisis (Estreptoquinasa, uroquinasa, r-TPA): Su objetivo es restaurar la capacidad venosa y la función valvular, evitando sd. postrombóticos posteriores. Indicada en TVP masivas, pacientes jóvenes y con trombo reciente (CONTROVERSIA). Contraindicado en postoperados, postraumatizados o procesos intracraneales. 4. Cirugía: Indicada si está contraindicada la fibrinolisis. Realización de trombectomía y fístula arteriovenosa. Mayor morbimortalidad. Otra opción terapéutica quirúrgica es el filtro de la cava para evitar TEP si existe una TVP con contraindicación de la anticoagulación, TEP recurrente, después de embolectomía pulmonar (Indicaciones absolutas), TVP ilíaca con trombo flotante, TEP séptico, TVP en enfermos cardiopulmonares, propagación trombo, cáncer, embarazo (Indicaciones relativas). TVP en el EMBARAZO Nunca administrar ACO. Se tratará con heparina i.v. inicialmente, seguida por heparina subcutánea hasta finalizar el embarazo. Tras el parto ACO durante seis meses, asegurándose la anticoncepción. TROMBOSIS SUPERFICIAL Trombosis en venas superficiales que se acompaña de reacción inflamatoria perivenosa (varicoflebitis). Es una afección frecuente que rara vez ocasiona embolia pulmonar. Se presenta con dolor, enro jecimiento y calor sobre trayecto venoso afecto. El diagnóstico se establece con la clínica y la exploración, aunque es conveniente realizar una eco-doppler para descartar afectación del sistema venoso profundo. El tratamiento consiste en vendaje elástico, deambulación precoz, analgésicos, antiinflamatorios y pomadas heparinizadas si no afecta al sistema venoso profundo y es distal al cayado de la safena interna; requiriendo cirugía con ligadura del cayado para evitar afectación del sistema venoso profundo si está próxima al cayado. Página 412
  • 413.
    URGENCIAS OFTALMOLOGICAS MASFRECUENTES Capítulo 45 URGENCIAS OFTALMOLOGICAS MAS FRECUENTES Hernández F. y Llorca S. INTRODUCCION.- Hay que distinguir dos grandes categorías de afecciones, según que el ojo aparezca blanco o rojo a la inspección. Ante un ojo blanco, debe valorarse la existencia de dolor, analizando su topografía exacta y el horario, y la disminución de la agudeza visual. De esta última, deben precisarse sus características: Lenta o brusca, total o parcial y si existe afectación de campo visual central o periférico. Ante un ojo rojo, el análisis semiológico debe pasar por el examen de tres signos mayores: Dolor, fotofobia y agudeza visual. En la sala del Servicio de Urgencias destinada a la exploración oftalmológica, encontraremos la infraestructura suficiente para valorar estas manifestaciones: Optotipos para determinar la agudeza visual (si estuviera muy disminuida, emplear contaje de dedos a distintas distancias, por ejemplo: Cuenta dedos a dos metros), lámpara de hendidura (biomicroscopio) para la exploración del segmento anterior del globo, tonómetro de aplanación y oftalmoscopio directo e indirecto para la exploración del fondo de ojo. Asimismo, existen diversos colirios anestésicos, antibióticos, antiinflamatorios, midriáticos- ciclopléjicos, colorante vital como el colirio de fluoresceína al 2% y tiras de papel indicador de pH para las causticaciones. Normas generales.- 1. No utilizar colirios anestésicos, salvo para facilitar la exploración. 2. No presionar el globo ocular traumatizado. 3. Tras el diagnóstico de perforación ocular, abstenerse de continuar con la exploración; ocluir ambos ojos con gasa estéril sin instilar colirios ni aplicar pomadas. 4. Para la exploración corneal es de gran ayuda la instilación de colirio de Fluoresceína al 2% y posterior lavado con suero fisiológico, ya que con la luz azul cobalto evidenciará lesiones y defectos epiteliales dando una coloración amarillo-verdosa. 5. Para una midriasis exploratoria (con colirio de Tropicamida) o terapéutica en pacientes de edad y, sobre todo hipermétropes, se debe explorar previamente el signo "del sol naciente". Este signo consiste en la proyección tangencial desde el lado temporal de un foco luminoso que iluminará la mayor parte del iris ante una cámara anterior profunda; sin embargo, sólo iluminará el iris temporal (haciendo Página 413
  • 414.
    URGENCIAS OFTALMOLOGICAS MASFRECUENTES sombra sobre iris nasal) ante una cámara anterior estrecha (prohibida pues, la midriasis, en este último caso). 6. Utilizar guantes desechables ante procesos traumáticos o infecciosos y, en todo paciente al que se le vayan a tocar los párpados. 7. No realizar oclusión ocular en conjuntivitis o queratoconjuntivitis, ni en úlceras corneales con infección local. Hay que señalar cinco procesos oculares que son de asistencia inmediata, ya que el pronóstico en cuanto a la función visual y/o Integridad del globo ocular, dependerá de la rapidez en el diagnóstico y tratamiento: - OCLUSION AGUDA DE LA ARTERIA CENTRAL DE LA RETINA. - CAUSTICACION OCULAR POR ALCALIS. - HERIDA PERFORANTE DEL GLOBO OCULAR. - GLAUCOMA AGUDO. - ENDOFTALMITIS. OJO ROJO.- OJO ROJO NO DOLOROSO.- 1. Hiposfagma (Hemorragia subconjuntival).- Habitualmente son espontáneas, de tamaño variable y curan sin tratamiento. Si es secundario a traumatismo ocular, deben buscarse siempre signos de perforación. También deben descartarse siempre crisis de hipertensión arterial. 2. Conjuntivitis.- - Bacteriana.- En la mayoría de los casos la afectación es bilateral. Existe secreción purulenta o mucopurulenta y lagrimeo. El tratamiento consiste en aplicar colirio de Tobramicina cada 3 horas o colirio de Aureomicina cada 2 horas. Se curan, aproximadamente, en una semana. Debe suspenderse la instilación del colirio un día después de haber desaparecido la secreción conjuntival. Si es unilateral y de repetición, se pensará en una dacriocistitis crónica de base. Si es unilateral, purulenta, con dolor y adenopatía preauricular, debe pensarse en una conjuntivitis gonocócica y se tratará con colirio de Aureomicina cada 2 horas y Penicilina por vía parenteral. Si es unilateral, con poca secreción, adenopatía preauricular, presencia de folículos en conjuntiva tarsal, es decir, con características más propias de una conjuntivitis vírica, debe sospecharse conjuntivitis de inclusión ( Chlamydia oculogenitalis). Este proceso cursa, a veces, con infiltrados epiteliales y subepiteliales corneales (prueba de la fluoresceína Página 414
  • 415.
    URGENCIAS OFTALMOLOGICAS MASFRECUENTES positiva). Fácilmente se hace bilateral en una o dos semanas, pero siempre el ojo congénere se afectará con menor intensidad. Se trata con colirio de Aureomicina cada 2 horas, pomada de Aureomicina por la noche y Doxiciclina, 200 mg. al día, por vía oral, durante un mes aproximadamente. - Vírica.-Se produce una afectación unilateral o bilateral en pocos días. Cursa con poca secreción, lagrimeo y presencia de folículos en las conjuntivas tarsales. Habitualmente, muestra adenopatías preauriculares y submaxilares. Si se asocia a una queratitis (infiltrados epiteliales), cursará con fotofobia y dolor (queratoconjuntivitis). En cuanto a su etiología, destacan por su frecuencia los Adenovirus. Para las conjuntivitis víricas, obviamente, no existe tratamiento etiológico eficaz, pero es aconsejable el colirio de Aureomicina cada 2 horas y la pomada de Aureomicina por la noche. La curación ocurre en dos o tres semanas. Cuando se afecte la córnea, se aconseja el uso de lentes protectoras solares. La instilación de colirio ciclopléjico dependerá de la magnitud de la afectación corneal. Las cicatrices corneales consiguientes tardan meses en desaparecer. La conjuntivitis herpética, aunque rara, puede ser la manifestación de una primoinfección o de una recurrencia. El cuadro es parecido al provocado por los Adenovirus, pero se mantiene unilateral. El origen herpético se sugiere por la aparición de vesículas palpebrales o si se complica el cuadro con una queratitis dendrítica. Se trata con pomada oftálmica de Aciclovir, cinco veces al día. - Alérgica.- Cursa con secreción blanquecina fibrinosa (estéril), abundante lagrimeo, presencia de papilas en la conjuntiva tarsal superior y, sobre todo, predomina el picor como síntoma fundamental y característico de esta afección. Es bilateral y, excepcionalmente, unilateral. Se trata con colirio de Dexametasona cada 6-8 horas y antihistamínicos. Las alergias de contacto producen edema palpebral y quemosis conjuntival de instauración súbita; es debida frecuentemente a pelos de animales, cosméticos (faciales, capilares y ungueales) y colirios. - Fúngica.- Es muy rara y, generalmente, ocurren en pacientes inmunodeprimidos. - Conjuntivitis del recién nacido (CRN).- La principal causa de contaminación es el paso de gérmenes, a través de las vías genitales , en el momento del parto, especialmente si se trata de una presentación de cara. El aspecto clínico nunca es fiable debido a las peculiaridades oculares del recién nacido. Debemos realizar siempre un estudio de laboratorio de una muestra de frotis conjuntival. La madre y el padre deben ser también sometidos a exámenes genitales, clínicos y biológicos. Es importante conocer la fecha exacta del inicio de la infección conjuntival, ya que ello sugiere la probable etiología: Página 415
  • 416.
    URGENCIAS OFTALMOLOGICAS MASFRECUENTES - Del primero al segundo día: Irritación debida a la profilaxis con colirio de nitrato de plata o colirio antibiótico. - Del segundo al cuarto día: La infección se debe al gonococo (excepcionalmente al meningococo). - A partir del quinto día, puede deberse a gérmenes "oportunistas": Chlamydia oculogenitalis (la causa más frecuente de CRN) y virus del Herpes simplex 2. La infección herpética del neonato suele ser generalizada, siendo excepcional la afectación ocular aislada. La infección por Chlamydia oculogenital del recién nacido, es responsable, entre otros cuadros sistémicos, del 25% de las neumonías del recién nacido. El tratamiento de la CRN debe iniciarse antes de obtener la respuesta del laboratorio. Consiste en aplicar colirio de Aureomicina cada 2 horas, que será administrado durante 4 semanas, salvo que la evolución o el antibiograma indiquen lo contrario. No es necesario el tratamiento por vía sistémica, exceptuando los casos en que exista evidencia de gonococo, meningococo, Chlamydia, o en presencia de complicaciones infecciosas graves. OJO ROJO DOLOROSO.- 1. Episcleritis.- Es la inflamación de la episclera. Consiste en enrojecimiento violáceo, localizado en un sector de la conjuntiva bulbar, por lo general con un nódulo amarillento en su centro. Realmente, la dilatación vascular afecta tanto a la episclera como a la conjuntiva. La instilación de colirio de Fenilefrina no modifica esta congestión profunda, sino que blanquea sólo una hiperemia puramente conjuntival (diagnóstico diferencial). Afecta a sujetos jóvenes de forma recidivante. Cursa con dolor a los movimientos oculares y, sobre todo, a la presión. Con frecuencia es de origen alérgico. A veces forma parte de enfermedades granulomatosas y reumáticas. Rara vez es signo de tumor intraocular. Tratamiento: Colirio de Dexametasona cada 4 horas. Si no es suficiente, se recurrirá a la corticoterapia por vía sistémica. 2. Queratitis.- La infección o inflamación de la córnea cursa con dolor (que será más intenso cuanto mayor sea la denudación de las terminaciones nerviosas), fotofobia, lagrimeo, blefarospasmo, inyección periquerática, deslustramiento de la córnea y alteración dispar de la agudeza visual. A veces existe hipopion (nivel de pus en la cámara anterior), que traduce una reacción uveal anterior. - Bacteriana.- Aparece un infiltrado o absceso corneal central-paracentral, pudiendo estar asociado a hipopion. Existe, frecuentemente, el antecedente de un Página 416
  • 417.
    URGENCIAS OFTALMOLOGICAS MASFRECUENTES traumatismo corneal, herpes zooster o dacriocistitis crónica. En caso de infección grave (Pseudomonas aeruginosa, por ejemplo), existe riesgo de perforación inmediata. Debe tomarse una muestra del exudado conjuntival, de la superficie de la úlcera y, sobre todo, del lecho. Al mismo tiempo, se realizará una extensión en portaobjetos para tinción de Gram y Giemsa. Todo esto debe realizarse en el Área de Urgencias, antes del ingreso hospitalario del enfermo. Debe establecerse el tratamiento siempre después de haber tomado muestras para bacteriología y es el siguiente: Ciclopléjico: Colirio de Atropina al 1% cada 8 horas. Antibiótico: Tópico : Cada hora. Gentamicina: 9.1 mg/ml. Ceftazidima: 50 mg/ml. Subconjuntival: Cada 12-24 horas. Gentamicina: 20 mg.(0.5 ml.). Ceftazidima: 70 mg.(0.7 ml.). - Punctata superficial.- Frecuentemente es de etiología vírica, pero también por exposición y en usuarios de lentes de contacto. El tratamiento se hace con colirio de Aureomicina cada 2 horas, colirio ciclopléjico cada 8 horas y oclusión o gafas obscuras. - Herpética.- Cuando es por el virus del Herpes simple 1, se observa una imagen dendrítica o geográfica, habitualmente única y fácilmente visualizable con instilación de colirio de fluoresceína. El tratamiento consiste en un colirio ciclopléjico cada 8 horas, Aciclovir pomada oftálmica cinco veces al día y oclusión. La afectación por Herpes zooster aparece en el 40% de los casos de zona oftálmico, en especial si se afecta la rama nasociliar. El tratamiento es idéntico al del herpes simple, añadiendo corticoides tópicos por la afectación casi constante de la úvea anterior. - Micótica.- Se observa, generalmente, dentro de un contexto de inmunosupresión. - Marginal.- Aparecen infiltrados en la periferia de la córnea, con adelgazamiento de la zona afecta. Su etiología es autoinmune. Cuando son múlt iples, se observa en la periferia superior o inferior de la córnea y coincide con blefaroconjuntivitis, se trata de una reacción de hipersensibilidad al estafilococo. Se trata con colirio antibiótico-corticoideo cada 6 horas. 3. Iritis o iridociclitis (uveitis anterior).- Se trata de una inflamación del tracto uveal anterior (iris y cuerpo ciliar). Sus síntomas son: Dolor ocular y periocular (irradiaciones en el territorio del trigémino), lagrimeo, fotofobia y disminución de la agudeza visual (borrosidad). Signos: Inyección periquerática, precipitados en la cara posterior de la córnea, enturbiamiento del humor acuoso (efecto Tyndall), iris deslustrado, pupila miótica y Página 417
  • 418.
    URGENCIAS OFTALMOLOGICAS MASFRECUENTES poco reactiva a la luz y presencia de sinequias posteriores. La tensión ocular por regla general está disminuida. Este cuadro exige un estudio minucioso, tanto clínico como de laboratorio, pero como medida terapéutica urgente encaminada a mitigar el dolor y evitar o liberar las sinequias posteriores, debemos administrar un colirio ciclopléjico cada 6-8 horas y un colirio de Dexametasona cada 2 horas. 4. Glaucoma agudo.- Cierre total y súbito del ángulo camerular, que ocasiona una elevación severa de la presión intraocular. Sólo ocurre en ojos anatómicamente predispuestos: A menudo hipermétropes y nunca miopes, de córnea pequeña, de cámara anterior estrecha y de ángulo estrecho. Estas condiciones anatómicas y el aumento del volumen del cristalino a lo largo de la vida, son responsables del bloqueo pupilar. Es más frecuente en mujeres (4: 1) y ocurre, generalmente, a partir de los 65 años. Pueden desencadenar la crisis las emociones, la anestesia general, los derivados atropínicos, los simpaticomiméticos (jarabes para la tos), los antidepresivos, etc. La forma típica del glaucoma agudo se caracteriza por: - Ser unilateral, aunque el ojo congénere presentará las mismas condiciones de predisposición. - Tener dolor ocular intenso, similar a una cefalea retrobulbar, acompañado de náuseas y vómitos. - Visión borrosa y percepción de halos de colores en el inicio. Posteriormente, la visión se reduce a percepción de luz. Al examen con la lámpara de hendidura se observa: - Inyección ciliar y conjuntival (gran congestión). - Deslustramiento corneal por el edema. - Cámara anterior muy aplanada, casi inexistente. - Pupila en midriasis media, oval, vertical, arreactiva. La tensión ocular está muy elevada , por encima de 50 mmHg. ("dureza pétrea"). En cuanto al tratamiento, el esfínter del iris no responde a los mióticos cuando la presión intraocular es superior a 50 mmHg. debido a la isquemia producida. Por este motivo, deben añadirse inhibidores de la producción del humor acuoso y agentes hiperosmóticos. - Colirio de Pilocarpina al 2% + Colirio de Dexametasona cada 5 minutos durante la primera media hora y cada 10 minutos durante la hora siguiente para ir espaciando las instilaciones paulatinamente. - Colirio de Pilocarpina al 2% cada 6 horas en el ojo congénere. Página 418
  • 419.
    URGENCIAS OFTALMOLOGICAS MASFRECUENTES - Colirio de Maleato de Timolol al 0.50% cada 12 horas. - Acetazolamida, 500 mg. por vía IM. o IV. La vía IV. debe manejarse con cautela debido al contenido en Lidocaína que lleva el preparado. - Manitol al 20%: 250 cc. por vía IV. (aproximadamente 90 gotas por minuto). El tratamiento se comenzará al unísono con todos los fármacos y, pasadas 3-4 horas del inicio del mismo, se procederá a realizar una IRIDOTOMIA PERIFERICA LASER, aunque no se haya resuelto el bloqueo pupilar. Si el edema corneal no permite visualizar bien el iris, presionaremos en la córnea central repetidas veces, a razón de 30 seg. cada una de ellas, para conseguir entreabrir el ángulo camerular y facilitar el drenaje del humor acuoso, con lo que aumentará la transparencia corneal. También se puede recurrir a la instilación de unas gotas de glicerol al 100%. Aprovecharemos la circunstancia para realizar una iridotomía periférica con láser en el ojo congénere. Si con todo ello no se resuelve el bloqueo pupilar, debe recurrirse a la cirugía. Existe un glaucoma agudo secundario, cuya incidencia está disminuyendo. Se trata del glaucoma facolítico, que se presenta en ojos con catarata hipermadura, debido al paso de proteinas cristalinianas desnaturalizadas a través de la cápsula cristaliniana, con la consiguiente reacción macrofágica en la que estos elementos celulares ingieren dichas proteinas. Esto provoca la obstrucción del "trabeculum", con el consiguiente aumento de la presión intraocular. La cámara anterior no está plana, el contorno pupilar es regular y se aprecia gran cantidad de detritus en la cámara anterior. Sólo extrayendo la catarata resolveremos el cuadro. TRAUMATISMOS OCULARES.- LESIONES NO PENETRANTES.- 1. Lesiones corneales superficiales.- - Abrasión corneal.- El defecto epitelial provocará toda la sintomatología descrita anteriormente en el apartado de queratitis. La instilación de un colirio anestésico nos facilitará la apertura palpebral. Si no se aprecia directamente a la exploración con lámpara de hendidura, instilaremos colirio de fluoresceína y se evidenciará con la luz azul cobalto. El tratamiento se hace con colirio de Tobramicina cada 4 horas, colirio ciclopléjico cada 8 horas y oclusión semicompresiva. Página 419
  • 420.
    URGENCIAS OFTALMOLOGICAS MASFRECUENTES Si observamos erosiones superficiales lineales o geográficas en la mitad superior de la córnea, se procede a evertir el párpado superior y retirar el cuerpo extraño que se aloja en la conjuntiva tarsal. Ante un cuerpo extraño enclavado en la córnea, se procede a su extracción y a la limpieza de óxido si lo tuviera, con una aguja hipodérmica o IM. con poco bisel, siempre previa anestesia tópica y utilizando la lámpara de hendidura. - Queratalgia recidivante.- Transcurridas algunas semanas después de haberse curado aparentemente una abrasión o una úlcera corneal traumática puede aparecer, a ritmos variables (generalmente por las mañanas, al despertarse), una sintomatología similar a la que había caracterizado la primera lesión. Se produce por un déficit en la adherencia del epitelio corneal reparado por reconstrucción incompleta de los hemidesmosomas sobre la membrana basal. El tratamiento es el mismo que el de la abrasión corneal pero en los casos muy tórpidos se puede aplicar una lente de contacto terapéutica o bien, realizar una micropunción con aguja hipodérmica o con láser Yag del área epitelial afecta. 2. Quemaduras - Quemaduras físicas.- Pueden ser ocasionadas por un cigarrillo. En este caso, la zona corneal afecta se blanquea al instante. El tratamiento es el mismo que el de la abrasión corneal. También pueden ser causadas por radiaciones ultravioletas (queratoconjuntivitis actínica): Afectación punteada superficial por estallido de las células epit eliales tras la exposición a los rayos UV. (arco voltaico, radiación solar, aparatos UV.,etc.). El cuadro se instaura 6-8 horas después de la exposición, con clínica de queratitis, llamando la atención el dolor y el blefarospasmo tan desproporcionado en relación con las lesiones halladas. El tratamiento se hace con un colirio ciclopléjico cada 8 horas, colirio chibro- uvelina cada 4 horas y oclusión semicompresiva. Cura rápidamente en 24-48 horas. - Quemaduras químicas.- Son muy graves, en especial las quemaduras producidas por álcalis y constituyen una causa frecuente de ceguera. Las quemaduras por ácido ejercen su efecto nocivo durante las primeras horas, precipitan rápidamente las proteinas tisulares levantando barreras contra su propia penetración. Secundariamente, la neutralización por las proteinas del tejido circundante, tiende a localizar la lesión en el área de contacto (son excepciones las quemaduras por ácido fluorhídrico y por ácidos que contienen metales pesados). Los álcalis se combinan con los lípidos de las membranas celulares, produciendo así la total desestructuración de las células con reblandecimiento del tejido. El álcali restante puede así penetrar rápidamente y su efecto se continúa durante Página 420
  • 421.
    URGENCIAS OFTALMOLOGICAS MASFRECUENTES días. Por todo ello, las quemaduras por álcalis merecen especial atención, siendo las más frecuentes las producidas por lejía (NaOH o KOH), cal viva (CaO) y amoníaco. Las quemaduras importantes producen de forma inmediata: - Isquemia-necrosis de la conjuntiva y esclerótica, desapareciendo los vasos límbicos: Edema conjuntival. - Necrosis del epitelio y estroma corneal, que se traduce en la mayor intensidad y extensión de la opacidad. - Inflamación difusa del segmento anterior (iris-ángulo camerular). - Hipertensión ocular. Si no se toman rápidamente las medidas oportunas, puede llegar a destruirse totalmente el globo ocular. Si el paciente no puede confirmar la naturaleza del cáustico, apositaremos papel indicador de pH sobre el tejido ocular afecto, maniobra que se repetirá a lo largo del tratamiento hasta la normalización del pH, es decir, entre 7.3 y 7.7. Tratamiento inmediato de las causticaciones por álcali.- 1. Irrigación copiosa con soluciones isotónicas como la de Hartmann (Ringer- lactato: 2000 cc.) conectada a un equipo de infusión IV. Los párpados deben estar separados, manualmente si es preciso, ya que el enfermo tendrá dificultad para abrirlos debido al blefarospasmo. La instilación de un colirio anestésico ayudará a realizar esta maniobra. 2. Se retirarán las partículas de material químico con torundas de algodón o con pinzas, repasando fundamentalmente los sacos conjuntivales y las conjuntivas tarsales evertiendo los párpados. Los siguientes pasos, exigen la asistencia especializada: 1. Paracentesis de la cámara anterior si hay efecto Tyndall y/o flare en cámara anterior. El pH desciende considerablemente y más todavía si se realiza lavado de cámara anterior con tampón fosfato. 2. Inyección subconjuntival de ácido ascórbico. 3. Desbridamiento de la conjuntiva necrótica o que contenga restos visibles de material químico (p.ej.: yeso). 4. Autohemoterapia subconjuntival : La sangre ayuda a neutralizar el álcali y sirve de barrera a su penetración. 5. Medicamentos ciclopléjicos, antibióticos, hipotensores oculares y esteroides. Página 421
  • 422.
    URGENCIAS OFTALMOLOGICAS MASFRECUENTES El tratamiento de las causticaciones por álcalis y por ácidos, que no revistan gravedad, se hará con colirios ciclopléjicos cada 8 horas y colirios antibiótico- corticoideos cada 6 horas. 3. Contusiones oculares.- - Directas.- Producidas por balonazos, pelotazos, puñetazos, etc. Son lesiones conjuntivales el Hiposfagma (H. subconjuntival). Deben buscarse signos indirectos de perforación ocular, signos que se describen más adelante. Una lesión corneal es la Queratitis traumática por afectación parenquimatosa, con edema (deslustramiento) y pliegues o estrías en la Descemet. Se tratará con colirio de Dexametasona cada 6 horas y colirio ciclopléjico cada 8 horas. Las lesiones del iris y del ángulo irido- corneal, implican con frecuencia hiphemas. Los Hiphemas consisten en la presencia de sangre fresca en la cámara anterior. Pueden condicionar aumento de presión intraocular. Si es total y coexiste con hipertensión ocular, puede aparecer una tinción hemática de la córnea. Esta situación exige la valoración urgente por el oftalmólogo. Es más peligroso el resangrado al tercer- quinto día. El tratamiento consiste en el reposo en posición de antitrendelemburg, oclusión binocular, colirio ciclopléjico cada 8 horas, colirio de Dexametasona cada 6 horas e hipotensores oculares si está aumentada la presión intraocular. La prednisona oral ( 1 mg/Kg/día), evita el resangrado. En cuanto a las modificaciones pupilares, podemos encontrar irregularidades del contorno por ruptura del esfínter. Sin embargo, hallaremos más frecuentemente midriasis, nunca máxima, oval-oblicua que no responde a la luz, pero sí a la convergencia. La miosis es rara. La iritis e iridociclitis, ocurren por ruptura de la barrera hematoacuosa. Aunque mínima, siempre existe en cualquier contusión. Se tratará con colirio de Dexametasona cada 6 horas y colirio ciclopléjico cada 8 horas. También pueden producirse modificaciones de la presión intraocular. Se puede encontrar tanto hipertensión como hipotensión, en relación con las diversas afectaciones. Debe sospecharse subluxación o luxación cristaliniana por la iridodonesis (iris trémulo) y por la variación de profundidad de la cámara anterior. La luxación del cristalino a cámara anterior exige cirugía urgente. En cuanto a la posible aparición de catarata, inicialmente puede apreciarse alguna opacidad cristaliniana, aunque tardará habit ualmente días en formarse. El edema retiniano ocasiona una importante disminución de la agudeza visual, sobre todo si afecta a la mácula. Al examen del fondo de ojo, se aprecia un aspecto blanquecino- lechoso de la retina. Se trata con colirio ciclopléjico cada 8 horas y reposo absoluto con oclusión binocular. Página 422
  • 423.
    URGENCIAS OFTALMOLOGICAS MASFRECUENTES Hemorragias retinovítreas.- La afectación de la agudeza visual depende de la extensión y localización de éstas. Se tratará con colirio ciclopléjico cada 8 horas y reposo absoluto. Si la hemorragia vítrea es total, interesa realizar ecografía para determinar si coexiste un desprendimiento de retina. Los agujeros y desgarros retinianos se producen más frecuentemente en ojos miopes. Se tratan con laserterapia o cirugía. Cuando se observa un desprendimiento de retina, existe amputación de campo visual. Requiere ingreso del paciente, con reposo absoluto, oclusión binocular y aplicación de colirio de Atropina al 1% cada 8 horas. Se realizará intervención quirúrgica programada. Las rupturas coroideas son concéntricas a la papila. No requieren tratamiento. La afectación de la agudeza visual dependerá de su localización y coexistencia con hemorragias. Por fin, conviene citar el estallido del globo ocular. Ocurre particularmente en ojos frágiles (miopía, trastornos tróficos, intervención quirúrgica previa). Si la ruptura es anterior, el diagnóstico no ofrece dificultad. Sin embargo, si es posterior, debemos atender a los siguientes signos: Pérdida brusca de la agudeza visual inmediatamente después del traumatismo, marcada hipotonía ocular, aumento acusado de la profundidad de la cámara anterior con iridodonesis, hemorragia vítrea masiva y hematoma subconjuntival de aspecto gelatinoso. Requiere cirugía urgente. - Indirectas.- Cuando el traumatismo es de vecindad o a distancia ( traumatismo craneal, aplastamientos torácicos, explosiones, fractura de huesos largos...), puede condicionar hemorragia y exudados en el segmento posterior (angiopatía traumática de la retina y embolia grasa de la retina). LESIONES PENETRANTES.- Es importante conocer el objeto causante y el mecanismo de producción de la lesión, pues estos datos pueden hacernos sospechar de entrada la perforación. En las heridas palpebrales, debe comprobarse si son transfixivas. No existe duda cuando se observa contenido intraocular prolapsado, pero en el resto de los casos se deben buscar signos indirectos de perforación. Estos signos son los siguientes: 1. Pérdida de agudeza visual. 2. Hipotonía ocular. 3. Hundimiento o aplanamiento de la cámara anterior. 4. Quemosis marcada. Página 423
  • 424.
    URGENCIAS OFTALMOLOGICAS MASFRECUENTES 5. Laceración corneal o escleral. Para comprobar si existe disrupción total, se procederá a instilar una gota de colirio de fluoresceína y, con la luz azul cobalto, comprobaremos si la fluoresceína es apartada por la salida del humor acuoso, bien espontáneamente o a la presión en casos de herida valvulada. Este signo se denomina SEIDEL. 6. Hiposfagma: A veces un cuerpo extraño se impacta en el globo ocular atravesando la esclerótica y quedando la puerta de entrada enmascarada por una hemorragia subconjuntival. Nos cercioraremos con el signo de Seidel. Siempre que se asista a una herida penetrante en órbita, se debe recurrir a exploraciones radiológicas: Radiografía simple frontal y lateral de órbita, así como TAC, que nos descartarán o confirmarán la existencia de cuerpo extraño. El tratamiento se basa en los siguientes puntos: - Siempre exige asistencia especializada. - Se evitarán las manipulaciones innecesarias. - Abstenerse de medicación tópica, debiendo estar ambos ojos ocluidos con vendaje no compresivo. - Administración de analgésicos. - Profilaxis antitetánica. - Profilaxis antibiótica por vía IV: Gentamicina, 80 mg. cada 8 horas y Ceftazidima, 1 g. cada 8 horas. - Reparación quirúrgica bajo anestesia general. OTRAS INFECCIONES E INFLAMACIONES.- DACRIOCISTITIS AGUDA.- La obstrucción del conducto lácrimo-nasal condiciona este cuadro, que tendrá, habitualmente, el antecedente de epífora. Se trata de un proceso muy doloroso. Existe una gran tumefacción en el ángulo interno, justo en la localización del saco lagrimal. Se presenta en forma de flemón o de absceso. El tratamiento consiste en la aplicación de colirio de Tobramicina cada 2 horas, Cloxacilina (500 mg. cada 6 horas, por vía oral), Diclofenaco sódico (50 mg. cada 12 horas, por vía oral) y compresas calientes. En la forma abscesiforme, debe procederse a su drenaje realizando una incisión vertical de aproximadamente 5 mm. en la zona central y algo inferior del absceso, introduciendo después una gasa mechada con la ayuda de pinzas finas. Página 424
  • 425.
    URGENCIAS OFTALMOLOGICAS MASFRECUENTES ORZUELO.- Se trata de una inflamación aguda de las glándulas pilosebáceas de Zeiss, anejas a las pestañas (orzuelo externo) o de las glándulas tarsales de Meibomio (orzuelo interno). El germen implicado es, habitualmente, el estafilococo. Se caracteriza por dolor y edema palpebral que, a veces es tan intenso, que puede llegar a enmascararlo. Sin embargo, por palpación puede delimitarse la glándula afecta al exacerbarse el dolor. La forma aguda remite en pocos días pero puede cronificarse y formar un granuloma (chalazión). El tratamiento es la Aureomicina, pomada oftálmica, cada 8 horas y la aplicación de calor local: 15 minutos 4 veces al día. CELULITIS ORBITARIA .- Afecta, de modo característico, a niños menores de 5 años de edad y está causada por la extensión a la órbita de una infección procedente de áreas vecinas infectadas (senos etmoidales), embolismos sépticos y traumatismos directos. Se caracteriza por dolor, edema de párpados y conjuntiva, oftalmoplejia y proptosis si el proceso supera el septum orbitario. Como signos generales existe postración y fiebre. El tratamiento presupone el ingreso hospitalario para toma de muestra de la conjuntiva y nasofaringe posterior. Los gérmenes más frecuentes son Staphylococcus aureus y el estreptococo y, en los niños menores de tres años, Hemophilus influenzae. Se administrará por vía intravenosa una asociación antibiótica de amplio espectro, en espera del resultado bacteriológico. La corticoterapia sistémica facilita la apertura del ostium y el drenaje espontáneo del seno, evitando así la exploración y drenaje quirúrgicos. No obstante, esta alternativa debe asumirla el especialista en ORL. Las complicaciones más temibles son la trombosis del seno cavernoso y el absceso orbitario. Esta última complicación requiere drenaje inmediato. ENDOFTALMITIS.- Es una infección o inflamación grave de las estructuras intraoculares. Representa una verdadera emergencia oftalmológica. La etiología postoperatoria es la más frecuente. Puede ser precoz o tardía. La forma precoz se debe a una infección bacteriana (el germen más frecuente es Staphylococcus epidermidis) o fúngica, pero también puede ser estéril (por cuerpo extraño como las partículas de talco o los implantes intraoculares). La forma tardía suele ser secundaria a una fístula postoperatoria. Página 425
  • 426.
    URGENCIAS OFTALMOLOGICAS MASFRECUENTES También puede ser de origen postraumático, poco frecuente, o metastásico. Esta última causa es más frecuente en enfermos inmunodeprimidos y, especialmente, en drogadictos. El estafilococo es la bacteria más frecuente, pero también puede ser ocasionado por Cándida. La enfermedad se caracteriza por disminución brusca de la agudeza visual y dolor intenso. Los signos clínicos son: Edema palpebral, blefarospasmo, hiperemia y quemosis conjuntival, hipopion y vitritis. Las formas fúngicas son más larvadas y menos dolorosas, cursando con menos signos inflamatorios. El tratamiento exige, frecuentemente, la punción-aspiración vítrea para la identificación del germen causal. Debe aplicarse tratamiento poliantibiótico y corticoideo en todas sus vías de administración (tópica, subconjuntival, intravenosa e intravítrea) y cicloplejia tópica. Últimamente, se aboga por la vitrectomía precoz. PERDIDA SUBITA DE VISION.- HEMORRAGIA DEL VITREO.- El vítreo es una masa transparente, avascular, englobada dentro de la membrana hialoidea. La hemorragia procede siempre de estructuras vecinas. Las causas son las siguientes: Retinopatía diabética (es la más frecuente y traduce la existencia de neovascularización retiniana), desgarro de la retina, oclusión venosa retiniana, colapso del vítreo (desprendimiento vítreo posterior), traumatismos, retinopatía hipertensiva (por rotura de macroaneurismas) y enfermedad de Eales (generalmente recidivante y en sujetos jóvenes). La clínica depende del volumen del derrame sanguíneo. Su inicio es siempre brusco. Cuando la hemorragia es poco abundante, existe percepción de puntos negros o rojos obscuros (escotomas positivos), móviles con los movimientos del globo ocular. Cuando la hemorragia es masiva, existe amputación completa de la agudeza visual por interposición de un velo negro, rojo o marrón. En todos los casos persiste siempre una percepción luminosa. Una ceguera absoluta no puede ser explicada por una hemorragia vítrea. Después de dilatar la pupila con colirio de Tropicamida, debe explorarse el fulgor pupilar (reflejo luminoso retiniano a través de la pupila) con el oftalmoscopio directo a 10-15 cm., encontrándolo obscurecido o abolido. Las posibilidades de reabsorción dependerán del estado de licuefacción en que se encuentre el vítreo (a mayor licuefacción, mayor movilidad de las partículas hemáticas y mayores serán las posibilidades de reabsorción). No tiene tratamiento específico. Si no se resuelve, será necesario practicar una vitrectomía. Página 426
  • 427.
    URGENCIAS OFTALMOLOGICAS MASFRECUENTES ALTERACIONES DE LA MACULA.- Independientemente de la causa, cursarán siempre con una disminución de la visión central y con una mayor o menor intensidad de metamorfopsias (imágenes distorsionadas). OCLUSION ARTERIAL RETINIANA .- Es uno de los cuadros más graves que existe en Oftalmología, por sus nefastas secuelas en cuanto a la visión y por su manifiesta asociación a enfermedades sistémicas graves. Aunque el tejido retiniano no resiste la isquemia más allá de unas pocas horas, es raro que aparezca una oclusión completa, por lo que se deberán tratar todos los casos observados dentro de las primeras 24 horas. La amaurosis fugaz o pérdida de visión transitoria monocular (minutos), es un síntoma premonitorio y exige ya el estudio sistémico de estos enfermos. La etiología puede venir condicionada por vasoobliteración de la arteria central de la retina, por trombosis en arteriosclerosis o por arteritis (enfermedad de Horton y colagenosis), o bien, por embolización, generalmente procedente de un ateroma carotídeo o de origen cardíaco. La pérdida de visión unilateral puede ser total o parcial, dependiendo de la arteria afecta (arteria central de la retina o una de sus ramas). La visión central puede estar conservada si existe arteria cilioretiniana, de origen distinto a la retiniana (25% de la población). Existe un trastorno de la vía pupilar aferente. La retina aparece blanco-lechosa exceptuando la mácula, que tiene un color rojo cereza. Las arteriolas están exangües y la columna sanguínea venosa fragmentada. En cuanto al tratamiento, el paciente debe permanecer en decúbito supino y, hasta que llegue el oftalmólogo de guardia, se procederá de la siguiente manera: 1. Respiración con a cabeza cubierta por bolsa de papel o plástico para l aumentar los niveles de CO2 en sangre (efecto vasodilatador). Tan pronto como sea posible, se substituirá la bolsa por una mascarilla para inhalación de oxígeno con un 5% de CO2. 2. Administración, por vía sublingual, de 0.5 mg. de Nitroglicerina. 3. Masaje ocular con firmeza, de forma intermitente, durante 15 minutos. Con los párpados cerrados, se colocan los dedos índices sobre el globo ocular y se presiona alternativamente con cada uno de ellos. 4. Acetazolamida, 500 mg. por vía IV. Página 427
  • 428.
    URGENCIAS OFTALMOLOGICAS MASFRECUENTES El resto de las medidas terapéuticas las asumirá el oftalmólogo de guardia y, según su criterio, pueden pasar por: paracentesis de la cámara anterior , espasmolíticos por vía i.v. o i.m., heparina sódica, etc. En general, los resultados del tratamiento son decepcionantes. El enfermo deberá ser estudiado a la mayor brevedad por el Servicio de Medicina Interna. OCLUSION VENOSA RETINIANA .- El "stop" de la circulación de retorno puede situarse a nivel del tronco de la vena central, en la misma papila por detrás de la lamina cribosa, o bien a nivel de una rama venosa. En este último caso, la obstrucción tiene lugar siempre a nivel de un signo de cruce A-V. La más frecuentemente afectada es la rama venosa temporal superior. Múltiples enfermedades cardiocirculatorias y metabólicas están implicadas en la etiología de este cuadro. La clínica consiste en pérdida brusca de visión o de campo visual, dependiendo del área retiniana afectada. El fondo de ojo muestra dilatación venosa y hemorragias en el territorio dependiente de la obstrucción si es de rama, o en todo el fondo de ojo si es de la vena central. También se aprecia, aunque con menor predominio, edema de papila y exudados algodonosos. En el periodo agudo se emplearán anticoagulantes, antiagregantes plaquetarios y fibrinolíticos, siempre con la supervisión y estudio por parte del Servicio de Medicina Interna. Posteriormente, si tras realizar una angiografía fluoresceínica se evidenciara isquemia retiniana, se procederá a la fotocoagulación retiniana con láser. DESPRENDIMIENTO DE RETINA .- Es la separación de la retina sensorial del epitelio pigmentario. El más frecuente es el regmatógeno (tras sutura retiniana) y, con menor frecuencia, el traccional (p.ej.: en la retinopatía diabética proliferante) y el exudativo (en procesos inflamatorios). Desprendimiento de retina regmatógeno.- A través de la ruptura retiniana, pasa vítreo líquido que diseca y separa sensorial del epitelio pigmentario. Dada la coexistencia con el desprendimiento vítreo posterior, mencionaremos la sintomatología derivada de cada uno de estos procesos. Clínica.- Síntomas derivados del desprendimiento vítreo posterior son los destellos luminosos y las" moscas volantes" (miodesopsias). A veces, el enfermo relata imágenes parecidas a "telarañas". Página 428
  • 429.
    URGENCIAS OFTALMOLOGICAS MASFRECUENTES Un síntoma derivado del desgarro retiniano es el fosfeno o relámpago blanco brillante intenso, de localización precisa y constante, en el campo visual opuesto donde existe la tracción sobre la retina. Síntoma derivado de la hemorragia vítrea: A veces, el desgarro retiniano o el desprendimiento de vítreo posterior, comporta una hemorragia en el vítreo que se traduce por una " lluvia de hollín negro" o "humo". Síntoma del desprendimiento retiniano es la amputación del campo visual (escotoma positivo), percibida bajo la forma de un velo negro o gris. Aparece en la periferia y progresa hacia el centro. Cuando el desprendimiento alcanza el área macular es cuando se produce el auténtico derrumbamiento de la agudeza visual. El fondo de ojo muestra retina sobreelevada de color gris. El tratamiento, tras el ingreso hospitalario, consiste en el reposo absoluto, la oclusión binocular, la aplicación de colirio de Atropina al 1% cada 8 horas, en ambos ojos y la cirugía programada. NEURITIS OPTICA.- Papilitis.- Es la inflamación de la cabeza del nervio óptico, con imagen funduscópica de "edema de papila". Produce pérdida de visión, fundamentalmente de campo visual. Existe disminución o abolición del reflejo fotomotor. Las más frecuentes son las de causa isquémica, debiéndose descartar diabetes mellitus, HTA, arteriosclerosis y, especialmente, la endarteritis de células gigantes (enfermedad de Horton), que puede causar ceguera de manera precoz también en el ojo congénere. Se preconiza el tratamiento con antiagregantes plaquetarios y vasodilatadores periféricos, pero los resultados son desalentadores. Neuritis óptica retrobulbar.- Produce pérdida de la visión central, con dolor retroocular que aumenta con los movimientos. No existen hallazgos anómalos en el fondo de ojo pero se encuentra alterado el reflejo fotomotor. Cuando esta afección se presenta en sujetos jóvenes, hay que sospechar la existencia de esclerosis múltiple. Página 429
  • 431.
    EPISTAXIS Capítulo 46 EPISTAXIS Severá G. INTRODUCCIÓN Seentiende por epistaxis a las hemorragias de origen nasal. Constituyen uno de los motivos de urgencia más frecuente en otorrinolaringología. Aunque cualquier punto de la nariz puede sangrar debido a su rica vascularización, existen tres puntos preferentes que, por orden de frecuencia, son: a) Anteroinferior: Área de Kiesselbach. b) Posterior: Arteria esfenopalatina. c) Superior: Arterias etmoidales. ETIOLOGÍA Responden a una etiología muy variada. Podemos distinguir dos tipos de epistaxis: Las de origen local y las sintomáticas o de causa general (Tabla 46.1) Causas locales Causas generales - Idiopática o constitucional - Infecciones (gripe, coriza, sarampión, - Microtraumatismos por rascado (niños) etc.) - Rinitis seca. Perforaciones septales - Enfermedades Vasculares (hipertensión, etc.) - Factores ambientales muy secos - Alteraciones hemáticas y de la - Traumatismos nasales coagulación - Cuerpos extraños nasales y/o rinolitos - Insuficiencia renal y hepática - Pólipo sangrante del tabique - Tratamientos con anticoagulantes - Tumores de fosas y senos paranasales - Alcoholismo - Tumores de la rinofaringe - Senectud - Embarazo - Enfermedad de Rendu-Osler. Tabla 46.1.- Etiología de las epistaxis. Página 431
  • 432.
    EPISTAXIS CLASIFICACIÓN.- La clasificación másutilizada es la referente a su localización, ya que al mismo tiempo nos ofrece una significación etiológica, pronostica y en cuanto al tratamiento que tengamos que utilizar. A.- Anteriores.- Se originan en las zonas anteriores de la fosa nasal, generalmente en el área de Kiesselbach. Suelen ser banales. La sangre, en posición intermedia de la cabeza, fluye gota a gota por una de las narinas. Suelen ceder a cualquier taponamiento del vestíbulo nasal o a la presión externa. Se dan con mayor frecuencia en niños y adultos jóvenes. B.- Posteriores.- Suelen ser importantes y con gran frecuencia intermitentes. Tienen su origen en la arteria esfenopalatina. La sangre, en posición intermedia de la cabeza, fluye por una o por las dos fosas y en gran cantidad pasa a la faringe expulsándose por la boca. Requieren taponamiento posterior para su control. Son más frecuentes en personas de edad. CONDUCTA TERAPÉUTICA Ante cualquier enfermo que nos llegue con una hemorragia nasal, cualquiera que sea su localización y etiología, se deben de seguir los siguientes pasos: 1. DETERMINAR EL ESTADO GENERAL DEL PACIENTE.- Se hará una evaluación hemodinámica del paciente (pulso, presión arterial, hemograma y estudio de coagulación). La hipertensión arterial es una de las causas más frecuentes de epistaxis en el adulto y suele haber una clara relación entre las mismas (no suele ceder la hemorragia hasta que no se normaliza la presión arterial). Por lo tanto, el control de la hipertensión es uno de los primeros aspectos a tener en cuenta. No obstante, hay que ser cautos a la hora de administrar hipotensores, en paciente sin historia previa de hipertensión y con cifras tensionales moderadas, ya que éstas suelen ser debidas al estrés del momento, y una vez cohibida la hemorragia y normalizada la presión arterial el efecto sobreañadido del hipotensor podría provocar un cuadro sincopal. 2. COLOCACIÓN ADECUADA DEL ENFERMO.- Si el estado general del paciente lo permite, debe adoptar una posición sentada, con la cabeza ligeramente flexionada hacia delante, presionando con el dedo contra el ala nasal. La boca debe de permanecer abierta, de manera que pueda expulsar la sangre y no tenga que deglutirla, puesto que al deglutirla se crea un vacío que altera los mecanismos de la hemostasia. En el caso de que el paciente tenga que estar encamado, hay que procurar que la mitad superior del cuerpo esté lo más erguida posible, para evitar la caída de sangre hacia la orofaringe. Página 432
  • 433.
    EPISTAXIS 3. DETERMINAR SILA EPISTAXIS ES ANTERIOR O POSTERIOR Y AVERIGUAR LA CAUSA DESENCADENANTE.- Para ello nos basaremos en: A) La anamnesis.- Debe orientarse a: la edad, antecedentes (fundament almente hemorrágicos), episodios previos, tratamientos seguidos, medicación que toma en la actualidad (anticoagulantes, antiagregantes plaquetarios), si la sangre fluye solo por la nariz o también por la boca. En definitiva, todos aquellos síntomas y signos que nos puedan orientar a determinar la etiología y gravedad del proceso. B) La exploración física.- Estará dirigida fundamentalmente al examen de las fosas nasales (rinoscopia anterior) y de la orofaringe. • En las epistaxis anteriores, la rinoscopia anterior, nos suele poner de manifiesto el punto sangrante, generalmente localizado en el área de Kiesselbach. La orofaringe, con el enfermo sentado y la cabeza en posición intermedia, estará limpia y no veremos paso de sangre a la boca desde la nasofaringe. • En las epistaxis posteriores, la rinoscopia anterior, no nos mostrará el punto sangrante. En este caso lo que veremos será un flujo de sangre que va desde la zona posterior de la fosa hacia el vestíbulo nasal. A través de la orofaringe, podremos apreciar como cae la sangre hacia la boca procedente de la nasofaringe o cavum. 4. TRATAMIENTO DE LA EPISTAXIS EN SÍ: MANIOBRAS TENDENTES A COHIBIR LA HEMORRAGIA.- De entre los métodos que disponemos para el tratamiento de las epistaxis: Métodos de compresión, cauterización y procedimientos quirúrgicos, son los métodos de compresión los que básicamente vamos a utilizar a nivel del área de urgencias para controlar la hemorragia nasal, quedando la cauterización y los procedimientos quirúrgicos en un segundo termino en el caso de que fallasen los primeros. Página 433
  • 434.
    EPISTAXIS A) Métodos decompresión.- Son los que utilizaremos siempre como primera medida. Disponemos de los siguientes: A-1) Compresión digital externa: Se coloca un algodón, del mayor tamaño posible, impregnado en agua oxigenada, en el vestíbulo nasal y se comprime con los dedos sobre el ala nasal durante 5-10 minutos. Con este sencillo método, se consigue controlar un gran número de epistaxis sobre todo en niños y adolescentes. A-2) Taponamiento nasal: Es la forma de compresión más comúnmente utilizada en el tratamiento de las epistaxis. Disponemos de dos modalidades de taponamiento: a) Taponamiento nasal anterior à para las epistaxis anteriores. b) Taponamiento nasal posterior à para las epistaxis posteriores. NOTA: Antes de realizar cualquier tipo de taponamiento nasal, anterior o posterior, se debe de anestesiar la fosa nasal, bien pulverizándola con un spray de Xilocaína o bien colocando unas mechas de algodón impregnadas en una solución de Tetracaína con Adrenalina a) Taponamiento nasal anterior.- Consiste en tapar por completo la fosa nasal sangrante dejando libre la nasofaringe o cavum. En ocasiones, se practican taponamientos de ambas fosas nasales con el fin de aumentar la acción compresiva. Indicaciones: En el tratamiento de las epistaxis anteriores y como primera medida en aquellas epistaxis en que no podamos precisar bien la localización del punto sangrante. Materiales: El taponamiento nasal anterior se puede realizar con diversos materiales: - Gasa de bordes.- Es el más utilizado. Será de 1 cm de ancho para niños y de 2 cm para adultos. La gasa deberá impregnarse en una pomada antibiótica (Rinotiazol®, Cicatral®, Terramicina®, etc.), para prevenir infecciones y adherencias a la mucosa nasal. ® - Esponjas tipo Merocel® .- Son esponjas autoexpandibles que una vez introducidas en la fosa nasal se irrigan con suero salino para que expandan y se adapten a las paredes de la fosa. - Substancias reabsorbibles.- Las más utilizadas son Espongostan®, Gelfoan® y Surgicel®. Antes de su colocación se deben impregnar con suero salino o agua oxigenada para facilitar su colocación y la adherencia a las paredes de la fosa nasal. Estas substancias no necesitan ser extraídas posteriormente de la fosa nasal ya que, paulatinamente, se van licuando y desaparecen espontáneamente Página 434
  • 435.
    EPISTAXIS en unos pocos días. Serán los materiales a utilizar como primera elección en pacientes con epistaxis secundarias a coagulopatías, puesto que al no necesitar ser extraídos, evitamos someter, de nuevo, a la mucosa nasal a traumatismos que nos pueden originar un nuevo sangrado. Técnica: Aunque técnicamente es muy sencillo de realizar, se deben de tener en cuenta los siguientes puntos para conseguir que sea compacto y evitar el desplazamiento posterior del mismo hacia la nasofaringe (Figura 46.1): • Nunca comenzar el taponamiento por el extremo de la gasa. Debe comenzarse siempre a unos 6-7 cm del extremo dejando dicho fragmento fuera de la fosa nasal. • El fragmento distal de la gasa y el espéculo de Killian se sujetan con la mano izquierda. Con la mano derecha, y con una pinza de bayoneta, se irá introduciendo la gasa o las substancias reabsorbibles en forma de capas, de abajo a arriba o de dentro a fuera, hasta que la fosa quede completamente tapada. Figura 46.1.- Técnica del taponamiento nasal anterior con gasa. A) Comenzar siempre a unos 6-7 cm del extremo distal de la gasa. B).- Se introduce la gasa siguiendo el suelo de la fosa nasal y ocupando toda la longitud de la misma. C).- Se colocan en formas de capas de abajo a arriba o de dentro a fuera. D).- Se van colocando capas hasta rellenar por completo la fosa. Página 435
  • 436.
    EPISTAXIS • Una vez finalizado el taponamiento, colocaremos un fragmento de algodón en el vestíbulo nasal y por el exterior un esparadrapo para evitar que en un estornudo pueda salirse el mismo. b) Taponamiento nasal posterior.- En este tipo de taponamiento, además de taponar la fosa nasal sangrante, también se oblitera la coana mediante la colocación de un tapón en nasofaringe o cavum. Indicaciones: En las epistaxis posteriores y en los casos en que el taponamiento nasal anterior sea ineficaz. Materiales: El taponamiento nasal posterior se puede colocar de distintas formas: 1) Con sondas de doble balón.- Si disponemos de ellas, las utilizaremos como primera medida ya que son fáciles de colocar y consiguen el control de la mayor parte de las epistaxis posteriores. Técnicamente, son muy sencillas de colocar y pueden ser utilizadas por el personal del Área de Urgencias. Deben de seguirse los siguientes pasos: Se lubrificará la sonda y la introduciremos por la fosa nasal sangrante siguiendo el suelo de la misma (como si de una sonda nasogástrica se tratase). Figura 46.2.- Taponamiento nasal posterior con sonda de doble balón. Una vez introducida la sonda, comenzaremos a hinchar los balones. Deben de rellenarse con suero salino y no con aire puesto que así, la compresión que se obtiene es mayor. Hincharemos primero el balón posterior (generalmente se requieren entre 6 y 9 cc. de suero) hasta que veamos que no cae sangre a la boca desde la nasofaringe. Página 436
  • 437.
    EPISTAXIS Traccionaremos de lasonda hacia delante y comenzaremos a hinchar el balón anterior hasta que deje de fluir sangre por la narina. Se suele introducir entre 10 y 15 cc. de suero salino. Una vez hinchados ambos balones, se termina el proceso de colocación. La figura 46.2, esquematiza la técnica del taponamiento nasal posterior con sonda de doble balón. 2) Con sondas de Foley.- Consiste en taponar la nasofaringe con el balón de la sonda de F oley y la fosa nasal con gasa de bordes como si de un taponamiento anterior se tratase. Es el taponamiento de elección en el caso de que no podamos utilizar las sondas de doble balón, bien porque no dispongamos de las mismas, porque el tamaño de la fosa impida su colocación o porque no sean eficaces en el control de la hemorragia. Técnicamente, es algo más difícil de realizar aunque la complejidad tampoco es muy grande y puede ser realizado por el personal del Área de Urgencias. Seguiremos los siguientes pasos: Introduciremos la sonda de Foley (números 12-14) por el suelo de la fosa nasal sangrante hasta que veamos asomar el extremo distal a través del paladar blando. Figura 46.3.- Imagen de taponamiento nasal posterior con sonda de Foley. Página 437
  • 438.
    EPISTAXIS Se hincha entonceslentamente el balón con 10-15 cc. de suero salino y se tracciona de la sonda hacia delante y abajo para que el balón quede bien acoplado en la coana. Si el paladar blando se ve muy desplazado hacia abajo o si el paciente notase un fuerte dolor se irá deshinchando poco a poco. Mientras un ayudante nos mantiene la tracción de la sonda hacia delante y abajo, iremos taponando la fosa nasal con gasa de bordes como si de un taponamiento nasal anterior se tratase. Una vez taponada la fosa, y sin perder la tracción de la sonda, ataremos una almohadilla de gasa a la misma, lo más cerca posible del vestíbulo nasal, para impedir que ésta se nos desplace hacía atrás. Cortaremos el fragmento de sonda que nos sobra y queda finalizado el taponamiento. La figura 46.3 nos muestra el balón hinchado de una sonda de Foley en posición correcta. 3.- Taponamiento clásico con gasa.- Mediante éste procedimiento, taponamos la nasofaringe con una almohadilla de gasa y la fosa nasal con gasa de bordes al igual que en el tipo anterior. Se indicará cuando fallen los otros métodos de compresión, ya que su colocación es bastante molesta y compleja. Deberá ser realizado por personal especializado. B) Métodos de cauterización y procedimientos quirúrgicos.- La cauterización, tanto por métodos eléctricos como químicos, y las técnicas quirúrgicas, son procedimientos a realizar en un segundo tiempo si fallan los métodos de compresión antes citados y siempre por personal especializado. C) Medidas generales.- Una vez taponada la fosa nasal y controlada la hemorragia, debemos de tener en cuenta una serie de medidas generales: 1. Reposo y ambiente tranquilo. Si el paciente necesita ser encamado, se mantendrá en posición semisentado. 2. Siempre que se coloque un taponamiento posterior, sea del tipo que sea, se debe de ingresar al paciente hasta la retirada del mismo. 3. Todo taponamiento nasal, bien sea anterior o posterior, deberá mantenerse un mínimo de 48-72 horas. Es posible mantenerlo más días sin ningún peligro bajo protección antibiótica. 4. Hay que tener precaución con los pacientes que presentan una broncopatía crónica o problemas cardiovasculares y se les pone un taponamiento posterior ya que estos pacientes se suelen descompensar rápidamente con el peligro de Página 438
  • 439.
    EPISTAXIS una disminución sensible de la presión arterial de oxígeno, así como del aumento del índice promedio de apneas e hipopneas nocturnas. En estos enfermos es aconsejable la oxigenoterapia mediante mascarilla. 5. En casos de perdida importante de sangre, debe realizarse una transfusión sanguínea así como la restitución de fluidos. 6. Se mantendrá una cobertura antibiótica (Amoxicilina) a modo de profilaxis, durante el tiempo que se mantenga el taponamiento, tanto sea anterior como posterior. 7. Los taponamientos, sobre todo los posteriores, son muy molestos por lo que muchas veces será necesario mantener a los pacientes con una discreta sedación y buena analgesia. 8. Medidas encaminadas a tratar una posible causa sistémica: Hipotensores (en el caso de la hipertensión arterial), vitamina K, concentrados de plaquetas, factor VIII, etc. en el caso de coagulopatías. Página 439
  • 441.
    OÍDO DOLOROSO YOÍDO SUPURANTE Capítulo 47 OÍDO DOLOROSO Y OÍDO SUPURANTE Infante E. Con el título del tema se quieren destacar los 2 síntomas más importantes con los que acudirá el paciente a la puerta de Urgencias al mismo tiempo que cada uno de ellos es el primer síntoma de una patología diferente ya que mientras que el dolor de oídos (OTALGIA ) es el síntoma fundamental de la patología aguda (OTITIS AGUDAS) la SUPURACIÓN de oídos será el síntoma fundamental de la patología crónica (OTITIS CRÓNICAS). De acuerdo a esto estudiaremos las OTITIS AGUDAS que son las que se presentan con mas frecuencia en Urgencias y a continuación veremos las reagudizaciones y complicaciones de las Otitis Crónicas que también pueden presentarse en Urgencias y finalmente expondremos las OTALGIAS REFLEJAS es decir aquellas otalgias cuya causa no está en el oído, que son muy frecuentes y que no son más que un síntoma de otras patologías a veces importantes. Para el estudio de las OTITIS AGUDAS en primer lugar detallaremos la exploración del paciente que se debe realizar en Urgencias destacando los puntos importantes de cada exploración. EXPLORACIÓN: • EXPLORACIÓN CLÍNICA: • Inspección: • pabellón • región mastoidea • región tragal • meato auditivo • Otoscopia: • Conducto Auditivo Externo (CAE) • Tímpano : • pars tensa • pars fláccida • movilidad Con la inspección del pabellón debemos explorar tanto la cara anterior como la cara posterior del pabellón y nos fijaremos en la piel que lo recubre teniendo presente que la unión de esta piel con el cartílago en la cara anterior es mucho más firme, al no Página 441
  • 442.
    OÍDO DOLOROSO YOÍDO SUPURANTE existir tejido conectivo laxo, no permitiendo el deslizamiento de la piel sobre el pericondrio mientras que en la cara posterior esta unión es mas laxa y si existe deslizamiento de la piel sobre el pericondrio. Este hecho es importante para la formación de hematomas y abscesos así como para su evolución y complicaciones. Otro punto importante de la inspección será la región retroauricular o mastoidea buscando en ella abscesos o fístulas que indiquen complicación de una Otitis media crónica o una Mastoiditis. La región del trago con su cartílago así como el meato auditivo también deben ser explorados ya que es lugar de asentamiento de Otitis Externas Circunscritas. Tras la inspección pasaremos a realizar una Otoscopia y para ello dispondremos de un otoscopio eléctrico con lente de aumento y si fuera posible de un microscopio. Tras la limpieza del CAE de posibles depósitos de cera o secreciones nos detendremos en el CAE explorando sus paredes y recordando que la piel del 1/3 anterior del CAE dispone de folículos pilosos por lo que es lugar de localización de abscesos y foliculitis que pueden cerrar la luz del CAE. El resto de piel del conducto es mas fina y sin folículos pilosos y deberemos buscar abombamientos de las paredes teniendo presente que un abombamiento de la pared posterior indica la existencia de patología en región mastoidea mientras que un abombamiento de la pared anterior nos indicara patología de la articulación temporomandibular (ATM). Finalizada la exploración del CAE nos detendremos en la exploración del tímpano y para ello haremos un breve repaso a la anatomía del mismo recordando que es una membrana circular de aspecto traslucido que esta constituida por 3 capas: 1 capa fibrosa que le sirve de sostén al marco timpánico mediante un anillo mas grueso que es el Anulus. Esta capa fibrosa abarca toda la superficie del tímpano excepto la porción más superior situada por encima del ligamento del martillo. Tiene además una capa mucosa que recubre a la fibrosa en su cara interna y que es la continuación de la mucosa que tapiza el resto del oído medio o caja del tímpano y por último una capa epitelial que recubre a la fibrosa por su cara externa y que es la continuación de la piel del CAE. En la porción superior del tímpano por encima del ligamento del martillo donde no existe capa fibrosa, el tímpano esta pues constituido únicamente por 2 capas, la epitelial y la mucosa y por tanto es una porción timpánica más débil. En la capa fibrosa se encuentra englobada la apófisis larga o mango del martillo que llega hasta en centro de la membrana. De acuerdo a esta distribución de las capas timpánicas el tímpano se divide en 2 porciones con diferente patología: • Pars fláccida que es la porción superior y más débil • Pars tensa, porción inferior de mayor tamaño y consistencia y que ocupa aproximadamente las 4/5 partes de la membrana. Página 442
  • 443.
    OÍDO DOLOROSO YOÍDO SUPURANTE Con este recuerdo anatómico presente en la otoscopia debemos explorar detenidamente tanto la pars tensa en toda su extensión como la pars fláccida haciendo un giro del otoscopio hacia la porción superior del marco e intentar detectar la patología de esa porción que con frecuencia “se esconde” y como veremos es de suma importancia. Nos fijaremos en el aspecto de la membrana, si conserva su característica de translúcida o si la ha perdido y está opaca, vascularizada, hemorrágica o con perforación y así mismo es importante observar la posición del tímpano viendo si está abombado o por el contrario esta hundido y deprimido hacia el fondo de la caja del tímpano. En cuanto a las perforaciones timpánicas dependiendo de su situación en la superficie del tímpano se pueden dividir en Perforaciones Centrales que serán aquellas que conservan restos timpánicos al rededor de la perforación y que siempre estarán situadas en la pars tensa y Perforaciones Marginales que serán aquellas que en alguna porción de la perforación no conservan restos timpánicos estando en contacto con el marco óseo de la pars tensa o en la pars fláccida. Esta división por la forma de la perforación además indica una patología completamente diferente en su comportamiento teniendo presente que una perforación central da lu gar a una patología siempre benigna en cuanto que no es capaz de dar complicaciones mientras que las perforaciones marginales así como las localizadas en la pars fláccida (que reciben el nombre de Aticitis) son TODAS susceptibles de dar lugar a complicaciones y Colesteatomas por lo que deben ser vigiladas y tratadas con mas intensidad. Página 443
  • 444.
    OÍDO DOLOROSO YOÍDO SUPURANTE Continuando con la Exploración se puede realizar un ESTUDIO RADIOLÓGICO tanto con radiología simple como con TAC. Para un estudio con radiología simple se debe solicitar una Rx en posición de SCHULLER de ambas mastoides, esta radiología nos ofrecerá una visión fundamentalmente de la mastoides con sus celdas mastoideas y el antro mastoideo y su grado de desarrollo anatómico de tal forma que nos podremos encontrar con: • Mastoides bien neumatizadas que indicaran un buen desarrollo del oído así como buen fisiologismo. • Mastoides poco neumatizadas, observando celdas mastoideas escasas y pequeñas con un hueso mas compacto (Mastoides Diploicas) • Mastoides sin neumatizar con ausencia de celdas mastoideas y presencia de un hueso compacto y un antro pequeño ( mastoides Ebúrnea) que traduce un oído que ha sufrido numerosas infecciones sobretodo en la infancia que detuvieron su desarrollo y un oído que v a a presentar patología importante con posibilidad de complicación. La solicitud de un TAC de peñascos debe quedar limitada al estudio de la patología crónica y de cara a la cirugía que se plantee pero en urgencias puede ser necesaria ante los traumatismos craneales para estudiar las fracturas de peñasco. Como final de la Exploración se debe realizar una INSPECCIÓN FACIAL y fundamentalmente alteraciones del nervio Facial. La exploración se puede completar con una somera exploración auditiva mediante los diapasones para tratar de determinar si existe hipoacusia y si esta es de transmisión o de percepción. Finalizada la exploración expondremos una clasificación de la Patología Aguda: • OTITIS AGUDAS: • OTITIS EXTERNAS AGUDAS (OEA) • OTITIS MEDIAS AGUDAS (OMA) • TRAUMATISMOS • OTALGIAS REFLEJAS Página 444
  • 445.
    OÍDO DOLOROSO YOÍDO SUPURANTE Las OTITIS EXTERNAS AGUDAS (OEA) las clasificaremos en: • Pabellón: • Traumatismos • Hematomas • Quemaduras • Congelaciones • Abscesos • Pericondritis • Eczemas • Herpes Zooster • Reacciones Alérgicas • Conducto Auditivo Externo (CAE) • Traumatismos • Hematomas • Quemaduras • Otitis Externa Difusa Bacteriana • Otitis Externa Circunscrita Bacteriana (Forúnculo) • Otomicosis • Otitis Aguda del Baño • Eczemas • Herpes Zooster • Otitis Externa Maligna • Cuerpos Extraños • tapones • insectos • vegetales • metálicos, plásticos, etc. La clínica fundamental de toda esta patología y la forma en que acudirán a urgencias será: refiriendo OTALGIA intensa, malestar, picor de CAE, supuración escasa y en ocasiones fiebre que no debe ser elevada. La exploración, fundamentalmente la otoscopia, estará limitada por el dolor intenso y además por un edema de la piel del CAE en la mayoría de los casos que nos impedirá introducir el otoscopio y ver el tímpano al que no se tendrá acceso pero que si no existía patología anterior se presumirá que es normal y no estará afectado. De toda la clasificación detallada anteriormente solo haremos hincapié en algunos apartados y en el pabellón debemos tener en cuenta los traumatismos y hematomas Página 445
  • 446.
    OÍDO DOLOROSO YOÍDO SUPURANTE que se originen ya que tal como se ha recordado si se presentan en la cara anterior donde la unión de la piel y el pericondrio es muy fuerte, se producirán fácilmente roturas vasculares con hematomas que resultan más dolorosos que en la cara posterior pero que fundamentalmente tienen gran facilidad para originar necrosis e infecciones del cartílago dando Pericondritis que dejaran como secuelas grandes deformaciones del pabellón con un resultado estético muy difícil de resolver posteriormente mediante cirugía plástico. Es importante por ello que si existe un hematoma o absceso de pabellón en su cara anterior sea drenado y a continuación se realice un vendaje compresivo intenso para adherir la piel y el pericondrio evitando la formación de les pericondritis. Los traumatismos de CAE irán acompañados de una otorragia y con este síntoma debemos hacer un repaso de las posibles causas de otorragia y de las actitudes a tomar ante ella ya que en la actualidad con los accidentes de tráfico son muy frecuentes los traumatismos de oído pero sobre todo los TCE que también se acompañaran de otorragia. El síntoma OTORRAGIA solo nos indica salida de sangre a través del CAE pero no puede indicarnos el nivel de la lesión que podrá ser en el CAE, en el tímpano, en el oído medio, incluir además el oído interno o incluso una fractura de base de cráneo. La actitud a seguir dependerá del estado del paciente pero si por la clínica que presenta se sospecha la existencia de una posible fractura de peñasco o sobre todo de base de cráneo la otoscopia no debe ser realizada ya que la manipulación del oído puede provocar la transmisión de una infección externa a través de la vía abierta por lo que lo correcto será NO EXPLORAR EL OÍDO, TAPONAR EL CAE CON ALGODÓN O GASA ESTÉRIL para dar lugar a la formación de un coágulo que cierre el paso a una infección y proseguir la exploración radiológica del paciente y la neurológica. Tras descartar la existencia de otra patología mayor y pasadas 24 horas se podrá realizar una limpieza del CAE y exploración para descubrir si se trataba de una simple herida del CAE, una explosión timpánica, fractura de peñasco, etc. Dada la situación del Hospital en una área calurosa y de veraneo con playa y piscinas es muy frecuente en la época de verano que se presenten Otitis Externas tanto bacterianas, otomicosis como las originadas por el baño de piscinas o químicas. Las bacterianas presentaran un CAE con piel edematosa, conducto estenosado, supurante y pequeñas imágenes de abscesos. La supuración será espesa y blanquecina, el causante será generalmente un estafilococo o neumococo. Las otomicosis acudirán con intenso dolor y picor del CAE y en la exploración encontraremos un CAE algo edematoso pero fundamentalmente sucio con secreción espesa y en la otoscopia con aumento podremos observar las colonias de micelios del Página 446
  • 447.
    OÍDO DOLOROSO YOÍDO SUPURANTE Aspergilus blanco o negro que debe limpiarse y aspirarse antes de instaurar el tratamiento tópico. Las Otitis Químicas o del Baño suelen estar originadas en las piscinas casi siempre y en un principio no son mas que una reacción a irritantes químicos sin componente infeccioso. Con los tratamientos de las piscinas (Cl, Alguicidas, etc.) se origina un cambio en el pH del agua que da lugar a una irritación intensa de la piel del CAE y en la otoscopia encontraremos un CAE cerrado y estenosado por edema sin supuración, en la mayoría de casos con afectación de la región tragal. En el tratamiento de urgencia de todas las Otitis Externas al existir edema importante y dolor intenso debe indicarse un corticoide i.m. de choque que reducirá la clínica y permitirá al paciente descansar a las pocas horas de inyectado al mismo tiempo que permitirá casi con toda seguridad la exploración pasadas 24 horas. Se añadirá tratamiento con antiinflamatorios y además tratamiento según la etiología descrita de forma que las bacterianas deberán tratarse con antibióticos de amplio espectro por vía oral y gotas tópicas óticas, mientras que las Micosis se trataran con antiinflamatorios y tratamiento tópico con cualquier preparado en solución antifúngico para instilarlo en gotas hasta 3-4 días después de desaparecer la sintomatología para garantizar la eliminación de las colonias y evitar las recidivas que son muy frecuentes si el tratamiento no esta bien finalizado. Los CUERPOS EXTRAÑOS de oído son una urgencia relativa y diferible sin ningún problema. Si se trata de tapones de cerumen antes de proceder a un lavado de oído para su extracción conviene investigar si el paciente tiene historia de supuraciones de oído anteriores ya que si se realiza un lavado en un oído con perforación timpánica se puede provocar una infección de oído medio por lo que en este caso se deberá extraer mediante aspiración. Si el tapón está muy seco y duro es conveniente indicar al paciente la instilación de gotas anticerumen durante unos días para reblandecer el tapón y facilitar la extracción mediante el aspirado. Entre el resto de cuerpos extraños podemos encontrarnos con insectos vivos que al moverse en el CAE golpean el tímpano y producen un gran malestar en el paciente con dolor y acúfenos. Antes de intentar extraerlos se debe instilar unas gotas de alcohol o éter con lo que el insecto muere y posteriormente se extraerá con ayuda de unas pinzas o mediante un lavado. En niños pequeños y en adultos con deficiencias psíquicas es frecuente encontrar cuerpos extraños de cualquier clase (piedras, objetos metálicos, plásticos, trozos de juguete, etc.) que normalmente tienen forma irregular y aristas punzantes por lo que la extracción puede resultar dificultosa y en ocasiones requiere realizarla con Página 447
  • 448.
    OÍDO DOLOROSO YOÍDO SUPURANTE anestesia general si se encuentran enclavados con sus aristas en la piel del CAE. Al ser de consistencia dura no debe intentar extraerse con pinzas ya que será difícil el poder cogerlos con firmeza y solo lograremos que se resbale de la pinza e introducirlos mas en el CAE por lo que se debe intentar extraer mediante un gancho que se hace pasar por detrás del cuerpo extraño para después traccionar de él o bien mediante lavado a presión del CAE. Si se trata de cuerpos extraños de naturaleza vegetal (alubias, lentejas, etc.) y como habitualmente el niño silencia el hecho de la introducción del cuerpo extraño suelen acudir a urgencias pasados bastantes días y muchas veces el vegetal al captar humedad se ha hinchado y aumentado de tamaño dificultando la extracción por lo que será conveniente en primer lugar desecarlo mediante gotas de alcohol para que disminuya su volumen para posteriormente extraerlo mediante lavado o con un gancho. Las OTITIS MEDIAS AGUDAS (OMA) las dividiremos en: • Miringitis • ampollar • granulosa • perforaciones • quemaduras • Otitis Medias Aguda: • Lactante • Adulto • catarral • supurada • Ototubaritis • Barotrauma • Heridas • Hemotímpano • Mastoiditis Aguda • Otitis Crónica Reagudizada La clínica general de las Otitis Medias Agudas (OMA) será de otalgia intensa y pulsátil, fiebre en ocasiones elevada, tras un proceso catarral de vías altas, dolor en punta de mastoides y región retroauricular y si se trata de niños pueden presentar signos de meningismo. En la fase siguiente de la evolución se presentará la supuración tras la perforación timpánica con lo que cede el dolor y desciende la fiebre apareciendo la supuración a través del CAE. y en la última fase cede la supuración y cicatriza la perforación. Página 448
  • 449.
    OÍDO DOLOROSO YOÍDO SUPURANTE La exploración clínica en la otoscopia nos mostrará en la primera fase un tímpano abombado, opaco y blanquecino por la ocupación de la caja por moco-pus mientras que posteriormente encontraremos un CA E sucio por la supuración y tras la limpieza del mismo veremos una perforación timpánica que será central y casi siempre en el cuadrante antero-inferior del tímpano. Las quemaduras timpánicas mostrarán a la otoscopia una perforación con bordes enrojecidos y de contornos redondeados por la quemadura. Las perforaciones timpánicas traumáticas en la otoscopia se diferenciaran de las perforaciones por supuración en que son perforaciones asépticas, sin supuración, son de bordes irregulares y hemorrágicos mientras que las correspondientes a una supuración son de bordes regulares. Esta diferenciación es importante ya que con frecuencia se solicita informe forense de lesiones si se trata de agresiones. Los Barotraumas se originan con frecuencia en el buceo y la clínica con la que acudirá será de intensa otalgia, en la mayoría de los casos con cuadro de vértigo y si ha existido rotura timpánica con otorragia. La otoscopia puede mostrar un tímpano opaco y oscuro debido a una hemorragia en oído medio o una perforación timpánica por estallido del tímpano con otorragia. La Mastoiditis Aguda es un cuadro que se presenta fundamentalmente en niños y lactantes tras un cuadro de Otitis media aguda insuficientemente tratado y la clínica que presentará será de niño con fiebre elevada, estado general deteriorado con frecuencia signos de meningismo y otalgia que en ocasiones se encuentra enmascarada por el tratamiento que ha llevado. La exploración clínica nos mostrará un niño con aspecto de enfermedad grave con el pabellón auricular del oído afecto rechazado hacia adelante y un abombamiento y empastamiento de la región retroauricular y en la otoscopia apreciaremos un abombamiento de la pared posterior del CAE que estenosa el conducto y dificulta la visión del tímpano que estará abombado y opaco. Página 449
  • 450.
    OÍDO DOLOROSO YOÍDO SUPURANTE El tratamiento médico de urgencia de las Mastoiditis agudas conlleva el ingreso del paciente, colocación de gotero y tratamiento con corticoides i.v. así como antibioticoterapia i.v. para posteriormente si es necesario realizar una miringotomía para evacuación del oído medio. Si pasadas 24-48 h. El cuadro no mejora y no ha desaparecido el empastamiento retroauricular se plantea el tratamiento quirúrgico realizando una astronomía. La radiología de la mastoiditis es característica y en la Rx de Schüller encontraremos un borramiento del antro mastoideo y de las celdas con signos de ocupación del mismo. La reagudización de una Otitis Media Crónica también puede presentarse en urgencias y será un paciente que tras una historia de supuraciones de oído a lo largo de muchos años de repente inicia un cuadro de OTALGIA intensa y otorrea abundante con todos los signos de una Otitis media aguda. Son pacientes que presentan un cuadro de Otitis media crónica casi siempre de perforación marginal o de Aticitis por lo que en la otoscopia deberemos buscar la perforación en los márgenes del tímpano en su porción posterior o en la pars fláccida y en la mayoría de las ocasiones aparte de la supuración encontraremos la presencia de escamas de colesteatoma. El tratamiento deberá ser con antibióticos de amplio espectro, gotas óticas y antiinflamatorios debiendo ser remitido a consultas ORL para revisión y control para su posterior intervención quirúrgica en la mayoría de las ocasiones. Por último nos queda por revisar las OTALGIAS REFLEJAS como cuadro que se presenta con frecuencia también en urgencias y de ellas solo haremos un cuadro enumerando todas las posibles causas de dichas otalgias sin extendernos en ellas y únicamente recordando que la otalgia es un síntoma temprano de infinidad de tumores del área ORL. OTALGIAS REFLEJAS: • CAVIDAD ORAL • Infecciones dentarias • Glositis • Neoplasias • FARINGE • tumores de: • rinofaringe o cavum • seno piriforme • amigdalitis agudas • abscesos amigdalinos y faríngeos • postquirúrgicas Página 450
  • 451.
    OÍDO DOLOROSO YOÍDO SUPURANTE • ESÓFAGO • cuerpos extraños • tumores • inflamaciones • LARINGE • tumores • laringitis • epiglotitis • ulceraciones • NEURALGIAS • trigémino • glosofaríngeas • OTRAS CAUSAS • tiroideas • migrañas • articulación témporo-mandibular (por mala masticación o disfunción) Página 451
  • 453.
    URGENCIAS ODONTOLOGICAS Capítulo 48 URGENCIASODONTOLOGICAS De la Fuente J.M. 1. INTRODUCCIÓN. Las situaciones por las que un paciente afecto de una urgencia odontológica se nos presente en puertas pueden ser debidas a complicaciones de tratamientos odonto- estomatológicos realizados con anterioridad, traumatismo maxilodental con sintomatología de dolor, disfunción, hemorragia, etc. Los traumatismos maxilodentales pueden producir perdidas de piezas dentarias; un tratamiento posible será la reimplantación. Ante todo paciente deberemos realizar una Historia clínica que refiera el motivo de la urgencia: - Tratamientos quirúrgicos: Exodoncias. - Endodoncias recientes: Pulpectomía y obturación del canal. - Tratamientos periodontales: Curetajes radiculares, cirugía periodontal a colgajo. - Odontología reconstructiva, obturaciones, coronas y puentes. - Tratamiento cosmetológico, blanqueamiento dental, carillas etc. - Tratamiento implantológico: Colocación de implantes dentales para reponer de forma fija las piezas dentales perdidas. 2. HEMORRAGIA SECUNDARIA : Aparece unas horas después de la exodoncia dental. Esto es debido a la caída del coágulo tras un esfuerzo. El hecho de escupir y /o el cese de la vasoconstricción del anestésico con adrenalina puede reiniciar la hemorragia. A estos factores locales pueden agregarse causas de índole general, ejemplo: alteraciones de la coagulación, diabetes descompensada etc. El paciente asiste a urgencias asustado, indicando que no para de sangrar por la boca. Nos indica que con anterioridad estuvo en un dentista y que le extrajeron una pieza dental. Realizamos la historia clínica, exploración intra y extra-bucal, radiografía panorámica (ortopantomografía) si el centro dispone de ortopantomógrafo y si no lo hay, se solicitará una radiografía de cráneo A.P. y lateral. Página 453
  • 454.
    URGENCIAS ODONTOLOGICAS 2.1. Tratamientoen primera fase: 2.1.1. Lavado de la zona intra-bucal con suero frío. 2.1.2. Rellenar la cavidad quirúrgica con una mecha de gasa impregnada en trombina, tromboplastina, adrenalina, percloruro de hierro y para evitar que la gasa se adhiera al tejido óseo le agregamos un poco de vaselina. 2.1.3. Colocar una gasa seca doblada sobre la zona que hemos realizado la cura oclusiva, indicándole al paciente que cierre la boca, se le indicara que no escupa y que trague saliva. Verificaremos el apósito cada 10 minutos, cambiándolo si fuera necesario. 2.1.4. Control en observación durante una hora. Si no sangra le indicamos un antibiótico tipo Espiramicina 750.000 U.I. y Metronidazol 125mg. (Rhodogil®). en dosis 1-2-1. Que mantenga presionada una gasa seca y si es necesario reponerla, hasta que deje de sangrar. Revisión por su odontólo go. 2.2. Tratamiento en caso que no se corte la hemorragia: 2.2.1. Lavado de toda la zona próxima a la herida que sangra. Con aspirador quirúrgico recoger todas las secreciones y coágulos sueltos. 2.2.2. En maxilar superior realizar una anestesia local infiltrativa perilesional (infiltraremos alrededor de la zona lidocaína con adrenalina en una cantidad de 3 cc.). En maxilar inferior realizar anestesia troncular del Nervio dentario inferior, lingual y bucal largo; es más complicada, por lo que se tratará de realizar anestesia infiltrativa de la misma forma que antes. En maxilar inferior este tipo de anestesia tiene una inducción más lenta. Esto nos permitirá manejarnos mejor en toda la zona, ya que se encuentra muy dolorida. 2.2.3. Limpiar toda la zona de la herida con suero frío y a presión, eliminar los posibles materiales utilizados en tratamientos anteriores. 2.2.4. Cureteado (rascado) del alvéolo eliminando todos los posibles restos radiculares o secuestros óseos, dejando el suelo del alvéolo limpio para ver de dónde sangra. En este momento trabajaremos con el aspirador quirúrgico y una jeringa que nos irrigara suero frío a presión. 2.2.5. Si vemos que sangra del propio hueso, podremos utilizar cera de hueso que moldearemos y con un instrumento romo procederemos a colocarla a presión en el hueso. Si no disponemos de cera podemos utilizar Espongostan comprimiéndolo sobre la zona. 2.2.6. Si el sangrado es de tejidos blandos, ligaremos la arteria o vena con sutura reabsorbible. Página 454
  • 455.
    URGENCIAS ODONTOLOGICAS 2.2.7. Colocaremos un apósito de colágeno, u otro material hemostático en el interior del alvéolo (Espongostan). 2.2.8. Aproximaremos los bordes de la herida y daremos los puntos necesarios a ser posibles del tipo colchonero (Fig. 48.1), con material no reabsorbible, seda o nylon 4 ceros. Figura 48.1.- Sutura de colchonero. 2.2.9. Se mantiene en observación una hora. Colocaremos una bolsa de hielo sobre la zona de forma intermitente y que comprima una gasa con los dientes. Transcurrido este tiempo se remite a su domicilio, y control por su especialista. Tratamiento en todos los casos sintomático, Antibiótico (Rhodogil®), Antiinflamatorios (Voltaren®, Antalgin 550®) y un analgésico (Nolotil® , en ampollas). Página 455
  • 456.
    URGENCIAS ODONTOLOGICAS 2.3. Tratamiento:Métodos generales. Según la cantidad de sangre perdida, el estado del paciente estará más o menos comprometido. Mejoraremos el estado general: pulso, tensión arterial, corazón. Normalizar la volemia mediante infusión de líquidos adecuados: suero, plasma, expansores de plasma y en casos más graves sangre. En ocasiones deberá completarse la medicación con coagulantes: Vitamina K, Calcio, antifibrinolíticos. 3. LUXACIÓN DE MANDÍBULA: La luxación de la mandíbula puede deberse a: - Luxación traumática, siempre producida tras un impacto sobre el macizo maxilofacial que produce la salida del cóndilo de la cavidad glenoidea. - Luxación atraumática: Pacientes con una hiperlaxitud ligamentosa. El paciente refiere que al masticar algo suave su mandíbula se ha quedado bloqueada y no la puede cerrar. En muchos casos suele asociarse con fractura del cóndilo a distintos niveles. En cualquier caso cuando se presenta aislada, lo hace en forma de luxación anterior uni o bilateral y su diagnóstico no es complicado en base a la palpación del cóndilo luxado por delante de la eminencia temporal y el hallazgo, cuando no lo impide el edema que habitualmente acompaña a estos procesos, de una depresión en la fosa glenoidea a la que hay que añadir el mentón prominente tratándose de una luxación bilateral o desviado tratándose de una luxación unilateral y la imposibilidad de realizar el cierre bucal. Tratamiento: Procederemos a reducir la luxación mandibular: Se colocan los dedos pulgares de ambas manos sobre la arcada dentaria del maxilar inferior, los restantes dedos sostienen el maxilar. Se imprime dos movimientos a la mandíbula de cuya combinación se obtiene la restitución de las normales relaciones intermaxilares. Un movimiento hacia abajo y otro hacia atrás y arriba. De esta forma habremos restablecido la luxación mandibular. Se aconseja al paciente hacer aperturas bucales mínimas. Tratamiento sintomático del dolor e inflamación: Nolotil® i.m. o Voltaren® i.m. y control por su odontólogo. Nota: Antes de realizar la maniobra de reducción de la luxación debemos cerciorarnos que no existe fractura asociada. Confirmarlo mediante radiografías AP y lateral de cráneo. Página 456
  • 457.
    URGENCIAS ODONTOLOGICAS 4. TRAUMATISMOSMAXILO-DENTALES. Desde el punto de vista odontológico las tres áreas criticas de exploración son las configuradas por: - Tercio medio de la cara. - Región mandibular. - Interior de la cavidad bucal. 4.1. Tercio medio facial: Los traumatismos en esta zona muestran una amplia serie de rasgos típicos tales como equimosis periorbitaria (hematoma en gafas), se ve la inflamación (cara de balón) y alargamiento vertical de la cara (cara de burro) por desplazamiento posteroinferior de la misma tras el impacto configurado por la base craneal, aunque en ocasiones pasa desapercibido, enmascarado por el proceso inflamatorio concomitante. La presencia de aire (enfisema subcutáneo) es también frecuente en este tipo de fracturas. No obstante, no siempre se presentan estas riquezas de signos, lo que no significa que el paciente no se encuentre en una situación grave. Así por ejemplo, estos signos pueden estar ausentes en el caso de una fractura maxilar bilateral baja supra apical, tipo Le Fort I en la que, incluso, el paciente puede no mostrar alteraciones oclusales cuando se presenta la variante engranada de Guerin. A la palpación es fácil identificar movilidad en el tercio medio asociada a los fragmentos fracturados con crepitación. En las fracturas complejas, incluso se moviliza el macizo facial en su totalidad. El desplazamiento hacia abajo y atrás del macizo facial tan característico de las fracturas complejas del tercio medio es responsable de un signo clínico de extraordinario interés y que consiste en la aparición de una mordida abierta anterior con contacto prematuro a nivel molar cuando se produce el cierre mandibular. En este tipo de traumatismo es frecuente que se lesione el nervio infraorbitario (rama terminal del V par craneal), ya sea en su lugar de emergencia ósea a nivel del agujero infraorbitario o en el propio conducto óseo, con la correspondiente anestesia o parestesia en su territorio de distribución. Cuando el trazo de fractura afecta a la lámina cribosa del Etmoides, circunstancia habitual en las fracturas nasofrontoetmoidales y Le Fort III es habitual la lesión del segundo par craneal (nervio olfatorio) con la correspondiente anosmia. Aunque es relativamente poco frecuente, debe también verificarse en este tipo de lesiones la posible existencia de una parálisis facial, sobre todo en los casos de heridas profundas de la región parotídea. Podría darse la posibilidad e una parálisis facial de origen más proximal por lesión del nervio en la base del cráneo, pero en la práctica, esta circunstancia es excepcional y en la inmensa mayoría de las ocasiones la parálisis del nervio facial es secundaria a la contusión directa (neuroapraxia) o sección Página 457
  • 458.
    URGENCIAS ODONTOLOGICAS (neurotmesis) dealguna de sus ramas distales. En estos casos, la única solución estribaría en una sutura termino terminal de los cabos seccionados, pero como este tipo de lesión rara vez se produce por heridas limpias, lo habitual es que estos cabos se encuentren dilacerados, l que impide su sutura. En cualquier caso y dado que la o sutura nerviosa requiere una cierta experiencia, una correcta actuación preventiva consiste en dejar identificados los cabos del nervio seccionado en el momento de proceder a la exploración de las lesiones, con lo que se posibilita su sutura posterior en un centro especializado ya que transcurridas unas horas en el proceso inflamatorio en los bordes de las heridas junto con la retracción asociada a la neurotmesis, prácticamente imposibilita la visualización de los cabos nerviosos seccionados. La identificación de los cabos terminales suele realizarse mediante “puntos de referencia” que se consiguen pasando las agujas (TB 10 o TB 15) a través de las cubiertas aponeuróticas de los mismos, anudando y dejando extremos en los hilos de 10 a 12 cm de longitud. Otra estructura potencialmente lesionable que debe ser cuidadosamente explorada en los traumatismos de tercio medio que se acompañan de solución de continuidad en la región lateral de la cara es el conducto de Stenon. Para identificar su posible lesión debemos verificar si la herida alcanza la región maseterina a la altura del plano primer molar superior. En estos casos debe de tratarse los cabos del conducto seccionado, no recomiendo la sutura termino terminal por el alto riesgo de estenosis del mismo. Por el contrario aconsejo abocar el cabo proximal a la cavidad bucal al nivel que permita su longitud, puesto que se encuentra seccionado. Para ello, se canaliza el conducto con un pequeño tubo de silicona o polietileno tipo “ Fogarty “ para darle mayor rigidez y consistencia y posteriormente se fistuliza hacia la cavidad bucal, anclándolo con unos puntos de seda. Transcurridos 21 días se retira el dispositivo de canalización quedando definitivamente instaurado. 4.2. Región Mandibular: Esta zona ofrece una menos riqueza de signos. Deberemos de realizar una correcta exploración, palpación de la zona y un adecuado chequeo de la oclusión. El paciente refiere que sus dientes no ocluyen en la forma habitual lo que sugiere fractura mandibular. La presencia de alteraciones oclusales posteriores al traumatismo es sugestiva de la posible localización de la fractura. Mordida abierta anterior fractura bicondílea; mordida abierta lateral fractura condílea del lado opuest o; oclusión en dos tiempos fractura de la rama ascendente, etc. Fracturas no accesibles a la palpación y que se acompañan de sintomatología llamativa. Nos referimos a las fracturas subcondíleas bajas de trazo favorable en las que apenas se producen desplazamiento de los fragmentos con mínimas repercusiones sobre la oclusión. El único dato orientativo en estos casos es la presencia de dolor selectivo a la palpación y la impotencia funcional en la masticación o la apertura bucal forzada, se confirmara radiológicamente. Luxación de la mandíbula comentado anteriormente (punto 3). Página 458
  • 459.
    URGENCIAS ODONTOLOGICAS Por laespecifica configuración anatómica, la mandíbula alberga en su interior el nervio dentario inferior que no solo da sensibilidad a la misma y a sus dientes si no que, tras abandonarla a nivel del agujero mentoniano, recoge la sensibilidad del vestíbulo y vertiente cutánea del labio inferior. Es por ello por lo que en un altísimo porcentaje de casos, los traumatismos mandibulares se acompañan de trastornos sensitivos en estas estructuras, cuya intensidad y ubicación varían en función de la localización y la magnitud del traumatismo. En estos casos debe tenerse precaución a la hora de la manipulación labial para evitare traumatismos sobre la zona insensible tales como mordeduras, quemaduras, etc. 4.3 Interior de la cavidad bucal. La exploración intraoral se ve dificultada por la presencia de secreciones, sangre coagulada y el característico “Fetor oris” de los pacientes traumatizados maxilofaciales, secundario a descomposición de restos tisulares y secreciones. Procederemos al lavado con suero fisiológico de la cavidad bucal, deben ser evaluadas tanto la presencia de heridas como de zonas equimóticas, por su carácter orientativos sobre la presencia de fracturas. Así, es muy típico de las fracturas Le Fort la presencia de equimosis en el fondo del vestíbulo superior y de hematoma sublingual en el caso de fracturas sinfisarias mandibulares. Análisis riguroso del material dentario valorando la oclusión, alineamiento, la presencia de lesiones traumáticas sobre los dientes y los signos de avulsiones tomando registro de todo ello. En caso de avulsiones dentarias en las que el paciente nos viene con los dientes en la mano procederemos de la siguiente forma: Lavado del diente con suero fisiológico, desinfección con hibitane, enjuagado con abundante suero. Limpieza del alvéolo verificando de que no existe ningún resto y reubicación del diente en el alvéolo. Tratamiento sintomático: antibiótico (Rhodogil®), Voltaren® y Nolotil®. Tratamiento antitetánico. Procuraremos inmovilizar el diente para que no contacte con el antagonista. Remitirlo de urgencia a su dentista. Este tratamiento siempre se realizará con dientes definitivos. La palpación intrabucal es aconsejable realizarla de forma sistematizada comenzando por explorar el fondo del vestíbulo superior buscando alteraciones de la sutura maxilomalar y valorando finalmente el estado de la pared anterior del seno maxilar, habitualmente fracturada en este tipo de pacientes. A continuación agarrando de la premaxila con los dedos de una mano y sujetando firmemente la frente del lesionado con la otra mano se puede explorar la posible movilidad del tercio medio facial en el caso del que existan fracturas a este nivel. Posteriormente se deslizan los dedos por el fondo del vestíbulo inferior buscando alteraciones en el contorno mandibular. Finalmente se sujetan ambos cuerpos mandibulares con la ayuda de ambas manos del explorador de forma que sus dedos índices apoyen sobre las cúspides molares y los Página 459
  • 460.
    URGENCIAS ODONTOLOGICAS dedos pulgaressobre el reborde basal mandibular a nivel extraoral y se movilizan ambas manos en forma de cizalla o “zig zag” para identificar áreas de crepitación de los posibles focos fracturados. Siempre que existan heridas profundas, contaminación por tierra, asfalto, etc., o fracturas abiertas debe instaurarse profilaxis antitetánica. En caso de fracturas abiertas recomendamos profilaxis antibiótica. Los traumatismos maxilofaciales se benefician en términos generales, de la colocación de apósitos oclusivos siempre y cuando estos se encuentren humedecidos en solución fisiológica y no realicen presión para ello, suele bastar con el simple depósito de compresas humedecidas en suero sobre la cara y o el cuello del paciente, con lo que se consigue que realice una función absorbente al tiempo que representan una barrera física para la contaminación de los lechos traumatizados, sobre todo si estos no han podido ser cerrados de forma primaria. También con el simple peso de su humedecimiento colapsan posibles espacios muertos y controlan el desarrollo del edema. Los pacientes maxilofaciales deben de ser remitidos a un centro especializado en cirugía maxilofacial. Página 460
  • 461.
    URGENCIAS DERMATOLÓGICAS Capítulo 49 URGENCIASDERMATOLÓGICAS Matarredona J. y Devesa P. INTRODUCCION.- Existen pocas enfermedades cutáneas que pueden ser mortales, pero sin embargo, existen numerosas enfermedades sistémicas potencialmente mortales, en las que las lesiones cutáneas pueden ayudar a su diagnóstico. Entre ellas, cabe citar el ectima gangrenoso (sepsis por Pseudomonas), meningococcemia, gonococcemia, micosis oportunistas, colagenosis, SIDA, etc. En este capítulo, se comentarán brevemente las enfermedades cutáneas graves y algunas dermatosis no graves, pero que, por ser agudas y presentarse con lesiones cutáneas llamativas, acuden con frecuencia a los servicios de urgencias. Para facilitar el diagnóstico de las enfermedades cutáneas, vamos a dividirlas en dos grandes grupos: Con afectación principalmente epidérmica y con afectación predominante en la dermis. A. ERUPCIONES CON AFECTACION EPIDERMICA.- 1.- ECCEMAS.- Los eccemas se caracterizan por presentar inicialmente edema, eritema, vesículas o ampollas, exudación y costras. El síntoma característico es el prurito, por lo que en los cuadros subagudos o crónicos suele existir una liquenificación de la piel. Eccema agudo de contacto.- Es el eccema que se ve con mayor frecuencia en los servicios de urgencia. Las lesiones se localizan donde la piel ha estado en contacto con el alérgeno responsable: Cuero cabelludo (tintes), ojos (colirios), cara (cremas), axilas (desodorantes), manos (diversas substancias), etc. La dermatitis de éstasis (por insuficiencia venosa) es muy susceptible de presentar eccema de contacto a diversos preparados tóxicos y tiene la particularidad de que el eccema además de presentarse en las úlceras varicosas tiende a generalizarse a otras partes de la superficie corporal. Salvo que el eccema sea muy importante, estos enfermos no precisan ingreso en el hospital. El tratamiento del eccema agudo se basa en las compresas de suero fisiológico o con Sulfato de zinc al 1/1000, cinco minutos, 2 ó 3 veces al día, corticoides potentes en forma de crema o de loción y antihistamínicos sedantes por vía oral. Entre estos últimos debe citarse la Hidroxicina y la Dexclorfeniramina. Los antihistamínicos tópicos son muy sensibilizantes por lo no se emplean. En ocasiones, puede ser Página 461
  • 462.
    URGENCIAS DERMATOLÓGICAS necesaria laadministración de prednisona o deflazacort, por ejemplo: 40-60 mg/día durante 7 días, seguidos de 20-40 mg/día otros 7 días más. 2.- ENFERMEDADES PAPULOESCAMOSAS. ERITRODERMIA.- La eritrodermia es un enrojecimiento difuso de la piel que afecta a un 90% de la superficie cutánea, acompañándose en ocasiones de descamación importante. Las causas más frecuentes son los eccemas (40%), las enfermedades papuloescamosas como la psoriasis (25%), los linfomas cutáneos y las leucemias (15%) y las reacciones medicamentosas (10%). En un 10% de los casos la causa es desconocida. La eritrodermia, debido a la importante vasodilatación cutánea, puede producir insuficiencia cardiaca (particularmente en pacientes ancianos), hipotermia, pérdida de fluidos por la transpiración elevada e hipoalbuminemia. Esta última, es debida, entre otros factores, a la gran descamación que presentan estos pacientes. Estos pacientes deben ingresar en el hospital, se les debe practicar un ECG, radiografía de tórax, un hemograma y una bioquímica estándar. Se les debe abrigar con mantas y tomar las medidas oportunas para evitar las complicaciones que puedan presentarse. No se les debe administrar esteroides orales hasta haberse realizado una biopsia cutánea. No deben ingresarse junto a enfermos inmunodeprimidos debido al riesgo de estos últimos de ser infectados por estafilococo. 3.- ENFERMEDADES VESICULOAMPOLLOSAS.- Se pueden agrupar en tres apartados: A. Enfermedades frecuentes: Herpes simple, varicela y herpes zooster. B. Enfermedades infrecuentes: Pénfigo vulgar y penfigoide ampolloso y C. Despegamiento generalizado de la piel: Síndrome de la piel escaldada estafilocócica y necrolisis epidérmica tóxica. Herpes simple.- La primoinfección herpética por VHS-1 ocurre principalmente en la infancia. Sólo un 10% de los casos son sintomáticos y presentan una gingivoestomatitis severa. Al contrario, la primoinfección por VHS-2 se da en individuos postpuberales, produciendo una balanitis o una vulvovaginitis. Las infecciones primarias se acompañan de fiebre, mialgias, cefalea y adenopatías regionales. El dolor y la sensación de quemazón pueden ser importantes por lo que pueden dificultar la deglución y la micción. El tratamiento consiste en la administración de antivíricos por vía oral como el Aciclovir, Valaciclovir o Famciclovir Varicela.- Tiene un período de incubación de 9 a 20 días y se caracteriza por lesiones vesiculosas umbilicadas, el exantema se localizan preferentemente en el tronco y en la Página 462
  • 463.
    URGENCIAS DERMATOLÓGICAS cabeza. Estípico encontrar lesiones en diferente estadio evolutivo (vesículas, pústulas, costras). La mayoría de los casos siguen un curso benigno. En pacientes inmunodeprimidos la varicela puede ser un cuadro grave. Cuando la varicela aparece en la edad adulta puede tener complicaciones como una encefalitis o una neumonía. Estos pacientes deben ser ingresados y aislados. El tratamiento consiste en la administración de Aciclovir por vía i.v.: 10 mg/Kg. cada 8 horas. En mujeres embarazadas, neonatos y en personas inmunodeprimidas puede estar indicada la administración de Gammaglobulina varicela- zooster. Herpes zooster.- Es una infección fácil de reconocer por las lesiones vesiculosas, de distribución metamérica, que cursan con dolor. En pacientes ancianos puede producir importante necrosis cutánea. El zooster oftálmico puede complicarse con uveitis y queratitis, por lo que debe ser valorado por un oftalmólogo. El tratamiento del herpes es con antivíricos orales como el Aciclovir el Valaciclovir o el Famciclovir. Los antivíricos administrados en los primeros días, disminuyen la extensión de la erupción, siendo posible también que disminuyan la frecuencia de la neuralgia postherpética. Los antivíricos no están indicados cuando el herpes zooster lleva varios días de evolución y la mayoría de las lesiones son costrosas, puesto que ya no existe replicación viral. Pénfigo vulgar.- Es una enfermedad autoinmune que suele afectar a personas entre 40 y 60 años y que se caracteriza por presentar ampollas de 1 a 10 cm. que asientan sobre piel normal y que se rompen fácilmente dejando erosiones superficiales. Las lesiones se localizan principalmente en el tronco y al hacer una presión lateral en la piel cercana a las ampollas, ésta se despega (signo de Nikolsky). En la mayoría de los casos, las lesiones cutáneas van precedidas de lesiones en la mucosa oral. Estos enfermos deben ingresarse para confirmar el diagnóstico y controlar el brote de la enfermedad con esteroides o inmunosupresores. Penfigoide ampolloso.- Es otra enfermedad inmunoampollosa que se diferencia del pénfigo vulgar en que afecta a personas más mayores por lo general de 60 años. Las ampollas se localizan preferentemente en las grandes flexuras (axilas e ingles) y asientan sobre una piel eritematosa. Las ampollas se forman en la unión dermo- epidérmica, razón por la cual se rompen con más dificultad. Un 30% de los enfermos tienen lesiones bucales. El penfigoide ampolloso suele cursar con prurito intenso. Los enfermos con penfigoide ampolloso deben ingresarse para confirmar el diagnóstico y controlar el brote de la enfermedad con esteroides o inmunosupresores. Síndrome de la piel escaldada estafilocócica.- Se origina por una toxina de Staphylococcus aureus que produce un despegamiento superficial de la piel a nivel de la capa granulosa. Esta enfermedad es más frecuente en neonatos y niños, aunque en ocasiones puede afectar a los adultos. El cuadro clínico varía desde una erupción ampollosa localizada a una exfoliación generalizada de la piel. Página 463
  • 464.
    URGENCIAS DERMATOLÓGICAS Inicialmente puedehaber una conjuntivitis, una otitis media, o bien una infección nasofaríngea. Posteriormente, aparece un eritema generalizado con signo de Nikolsky positivo y, en 24-48 horas, aparecen ampollas o grandes despegamientos de la piel. El tratamiento es igual al de un paciente con quemaduras extensas de segundo grado, por lo que es importante prevenir la sobreinfección y controlar los niveles de líquidos, electrolitos y proteínas. Se trata con antibióticos como la Dicloxacilina, penicilinas semisintéticas o cefalosporinas. Los corticoides están contraindicados. El pronóstico es bueno en niños; sin embargo, en los neonatos y en los adultos la mortalidad es elevada. El diagnóstico precoz es importante y se realiza con una biopsia de la piel y un corte por congelación (tarda minutos). En él, se aprecia un despegamiento superficial de la epidermis. El diagnóstico diferencial debe hacerse con la necrolisis epidérmica tóxica, en la que el despegamiento se produce por debajo de la capa basal. Necrolisis epidérmica tóxica.- Es una enfermedad rara y que tiene una mortalidad elevada. Afecta a adultos, aunque también puede presentarse en niños. Es una de las formas de presentación de las toxicodermias (reacciones cutáneas por medicamentos). Los fármacos más frecuentemente implicados son los antiinflamatorios no esteroideos, el Alopurinol, los antibióticos y la Difenilhidantoína. Inicialmente los enfermos presentan un eritema generalizado, y tienen una sensibilidad especial en la piel; posteriormente, aparecen vesículas y ampollas generalizadas que evolucionan en unos días a un despegamiento generalizado de la piel, por lo que estos enfermos semejan pacientes con quemaduras extensas. La mayoría de ellos, tiene afectación importante de varias mucosas. Además de las lesiones cutáneas puede existir fiebre, hepatitis y afectación esofágica. Son frecuentes las complicaciones como la necrosis tubular aguda, bronconeumonía, hemorragia gastrointestinal, edema agudo de pulmón y sepsis. El tratamiento es mantener el balance de proteínas, líquidos y electrólitos, cuando el despegamiento de la piel es muy extenso es aconsejable tratar a estos enfermos en una Unidad de quemados. B. ERUPCIONES CON AFECTACION DERMICA . 1.- ERITEMA GENERALIZADO.- Las erupciones de este apartado se caracterizan por máculas o pápulas eritematosas generalizadas que a veces son confluentes. Los términos empleados para este tipo de erupción cutánea son los de erupción maculopapular, erupción morbiliforme (parecida al sarampión) y exantema. Las causas más frecuentes de eritema generalizado son las erupciones por fármacos (toxicodermias medicamentosas) y los exantemas virales. Página 464
  • 465.
    URGENCIAS DERMATOLÓGICAS Toxicodermia medicamentosa.-La frase: "Ante cualquier erupción, piense en fármacos", refleja el hecho de que las toxicodermias pueden presentarse de múltiples formas, como hiperpigmentaciones, erupciones eccematosas, ampollas, etc. Sin embargo, lo más frecuente es que se manifiesten en forma de urticaria o de un exantema morbiliforme. Las erupciones morbiliformes se caracterizan por un exantema generalizado eritematoso o papuloso, que se hace confluente formando grandes placas. Con frecuencia la erupción es muy simétrica y evoluciona a una coloración rojo-violácea característica. Generalmente, se manifiestan días o meses después de haberse iniciado la toma del medicamento. Puesto que no existe una prueba de laboratorio para identificar el fármaco responsable, la historia clínica es fundamental. Sin embargo, en los pacientes que están tomando varios medicamentos puede ser difícil conocer el medicamento que ha provocado la reacción. La valoración del fármaco responsable se basa en el tipo de reacción cutánea que presenta el enfermo y en la frecuencia con la que un determinado fármaco produce esa reacción cutánea. Es importante diferenciar estas erupciones morbiliformes de la urticaria, cuyas lesiones son evanescentes, ya que una determinada lesión dura horas y aparecen otras nuevas. En la urticaria, la readministración del fármaco puede producir un shock anafiláctico, cosa que no ocurre en las toxicodermias. El tratamiento consiste en suspender el medicamento causal y administrar antihistamínicos orales, corticoides tópicos y, a veces, corticoides por vía oral. 2.- ERITEMAS LOCALIZADOS.- Las enfermedades más frecuentes que producen eritemas localizados son la celulitis, el eritema nodoso, el síndrome de Sweet y las reacciones fototóxicas. Celulitis.- Es una infección profunda de la piel que produce una placa eritematosa indurada y caliente, los enfermos suelen presentan fiebre y leucocitosis con desviación a la izquierda. Los gérmenes más frecuentemente implicados son el estreptococo y el estafilococo. La vía de entrada de la infección puede ser una herida en la nariz o en las extremidades, sin embargo en la mayoría de los casos no existe una causa aparente de la infección. Existe una forma especial de celulitis producida por el Hemophilus que afecta especialmente a niños menores de 3 años, produciendo en la zona periocular una inflamación de color violáceo. Estas infecciones deben ser valoradas por el Servicio de Oftalmología. Los enfermos con una celulitis deben ingresarse, el tratamiento es con antibióticos como la Cloxacilina, Eritromicina o cefalosporinas por vía oral o parenteral, según la severidad del cuadro. Es importante diferenciar la celulitis de la fascitis necrotizante, el aspecto tóxico del paciente, un dolor desproporcionado respecto a las lesiones Página 465
  • 466.
    URGENCIAS DERMATOLÓGICAS cutáneas yla existencia de una plaquetopenia deben hacer sospechar que se trate de una fascitis necrotizante. Eritema nodoso.- Es una inflamación de la grasa como consecuencia de una reacción de hipersensibilidad frente a un foco infeccioso o inflamatorio. Las causas más frecuentes son la tuberculosis, sarcoidosis, enfermedad inflamatoria intestinal, enterocolitis por Yersinia, embarazo y medicamentos. Esta paniculitis se caracteriza por múltiples nódulos eritematosos, dolorosos, de borde impreciso y que miden de 1 a 5 cm. de diámetro. Se localizan preferentemente en las superficies pretibiales y se acompaña de artralgias, fiebre y malestar general. Normalmente, estos enfermos no precisan ingreso en el hospital y se tratan con antiinflamatorios no esteroideos o con esteroides orales. Es fundamental el reposo en cama. Deben ser remitidos a su médico para estudio de las posibles causas (radiografía de tórax, frotis faríngeo, ASTO y Mantoux). Síndrome de Sweet.- Llamado también Dermatosis neutrofílica febril aguda, se caracteriza por un comienzo súbito con fiebre, artralgias y lesiones cutáneas que consisten en placas eritematoedematosas muy características que suelen medir de 1 a 4 cm. de diámetro, las lesiones se localizan generalmente en la parte superior de la espalda, en los brazos y en las piernas. Este cuadro cutáneo cursa con leucocitosis con neutrofilia por lo que suele confundirse con procesos infecciosos. Esta enfermedad es más frecuente en mujeres, puede asociarse a procesos neoplásicos. Se trata con corticoides orales. Reacción fototóxica.- Es una respuesta exagerada de la piel frente al sol, que está desencadenada por diversos medicamentos y que consiste básicamente en una quemadura solar. Los medicamentos más frecuentemente implicados son: Fenotiacinas, hipoglucemiantes orales, diuréticos tiazídicos y tetraciclinas. Clínicamente, tras una exposición al sol relativamente corta, los pacientes presentan una sensación de quemazón seguida de eritema y edema importantes. Lógicamente, las lesiones se localizan en las zonas expuestas al sol: como son la cara, el cuello y el dorso de las manos. Cuando las lesiones se localizan en la cara existen zonas respetadas, como los párpados superiores, la zona infranasal, la retroauricular, la zona inframentoniana y los pliegues de la piel. El tratamiento consiste en la administración de antihistamínicos orales y corticoides tópicos. 3.-ERITEMAS ESPECIFICOS.- Bajo este apartado se incluye a la urticaria (véase este capítulo en particular) y el eritema multiforme, que presentan lesiones características y diagnósticas. Eritema multiforme.- Es un proceso reactivo de la piel que puede estar producido por fármacos, infecciones, procesos inflamatorios o neoplasias, siendo las causas más frecuentes el herpes simple, la infección por Mycoplasma y los medicamentos. Página 466
  • 467.
    URGENCIAS DERMATOLÓGICAS Clínicamente secaracteriza por presentar diversos tipos de lesiones eritematosas, como máculas, pápulas y placas (multiforme). Además, suelen estar presentes las características lesiones "en diana". Las lesiones se localizan en cualquier parte del cuerpo, aunque suelen localizarse en los codos, las rodillas, las palmas de las manos y las plantas de los pies. La afectación de mucosas no suele ser importante, puede cursar con fiebre, artralgias y malestar general. Existe una forma severa de esta enfermedad llamada Síndrome de Stevens-Johnson en la cual las lesiones cutáneas son más extensas y existe una afectación importante de mucosas, además puede acompañarse de hepatitis, afectación broncopulmonar y glomerulonefritis. El cuadro es autolimitado y dura 2-3 semanas. El tratamiento es con Prednisona: 30-60 mg/día en pauta decreciente. Los enfermos con lesiones generalizadas o con afectación importante de mucosas deben ingresar en el hospital. 4.- PURPURA.- Existen dos tipos de púrpuras que son: la púrpura no palpable (macular) y púrpura palpable (papular). La púrpura no palpable es secundaria a alteraciones de la coagulación, a fragilidad capilar o bien ser una púrpura severa en el contexto de una coagulación intravascular diseminada. Vasculitis leucocitoclástica.- Es secundaria a una necrosis de los pequeños vasos de la piel que produce unas pápulas purpúricas. Si el proceso es severo puede haber ampollas y úlceras. La vasculitis necrotizante puede asociarse a diversas enfermedades sistémicas como artritis reumatoide, lupus eritematoso sistémico, etc. Otras veces, es secundaria a procesos infecciosos o a fármacos y en un 50% de los casos la causa es desconocida. Las lesiones cutáneas se localizan preferentemente en las piernas; además, los enfermos suelen tener artralgias y mialgias y pueden afectarse diversos órganos, principalmente el riñón y el tracto gastrointestinal. Estos enfermos generalmente deben ingresarse para valoración de las posibles complicaciones y para estudio de su proceso. Página 467
  • 469.
    CONDUCTA ANTE UNAHEMATURIA Capítulo 50 CONDUCTA ANTE UNA HEMATURIA García-López F. El Servicio de Urgencias de un Hospital, como receptor de procesos patológicos agudos también del Aparato Urinario, incluye a la HEMATURIA como causa de alarma en aquellos pacientes que al realizar una micción, la orina sale teñida del color proporcionado por la cantidad de sangre presente en el volumen de orina emitido. Habitualmente la hematuria suele ser monosintomática, es decir único síntoma que expresa la anormalidad presente en el interior de la vía urinaria. En un porcentaje muy elevado, la hematuria tiene como origen la presencia de una tumoración en la vía urinaria que al estar formada por tejidos anómalos incluyendo los vasos que la nutren, con cierta facilidad sangra y esa sangre vertida al torrente de la orina, es conducida con ella al exterior. Cuando esto ocurre, la orina adopta un color rojo-rosáceo, pero siempre indicando la viveza de la sangre recién extravasada; a veces se acompaña de coágulos también rojizos de tamaño variable sin forma determinada. Estamos en este momento suponiendo un origen de la hematuria, porque estamos definiendo las características con que aparece la sangre vertida al exterior desde el meato uretral, y lo hacemos, porque la hematuria como síntoma, hay que interpretarlo para incluirlo en el contexto del cuadro clínico con el que se presenta el paciente. Si la coloración que la orina toma es herrumbrosa, con tinte oscuro vinoso que incluso llega a ser como el café, la procedencia de la sangre es más distante y en su recorrido ha perdiendo concentración en oxígeno, pudiéndose interpretar como de origen renal o de las cavidades intrarenales. Ahí están las dos subdivisiones de la hematuria por su probable origen: Hematuria de vías altas del aparato urinario superior, y hematuria baja o del aparato urinario inferior. Podemos hacer dos clasificaciones de la hematuria, una por orden de frecuencia de la patología que le da su origen y otra, por el lugar anatómico donde se encuentra la lesión dentro del aparato urinario. En la primera clasificación enumeramos: tumor vesical, cistitis aguda hemorrágica (específica de la mujer), tumor del aparato urinario superior (cáliz, pelvis, uréter), traumatismo renal, traumatismo vesical, litiasis, prostatitis aguda, adenoma de próstata. En la segunda clasificación distinguimos entre el aparato urinario superior, desde el riñón a la vejiga y en el aparato urinario inferior, la vejiga y uretra proximal. La uretra prostática en caso de presentar hemorragia, el contenido revierte en la vejiga, dado que el esfínter externo evita que se produzca la uretrorragia como sucede cuando el Página 469
  • 470.
    CONDUCTA ANTE UNAHEMATURIA origen del sangrado aparece en la uretra postesfinteriana, fluyendo la sangre libremente al exterior por el meato uretral, sin acompañarse de micción. En esta segunda clasificación la hematuria puede estar provocada por: tumor de vías (cáliz, pelvis, uréter), traumatismo renal abierto a vía, litiasis renal, hidronefrosis congénita o adquirida, tumor vesical, cistitis aguda hemorrágica, litiasis vesical, prostatitis aguda y adenoma de próstata. ACTITUD ANTE UNA HEMATURIA EN EL SERVICIO DE URGENCIAS En la Historia Clínica se recogerán como datos de interés: ¿Es la primera ocasión?: Un paciente diagnosticado y tratado previamente de tumor de vejiga, conoce los síntomas con que otras veces se ha manifestado su problema y ya es un punto de partida para interpretar su actual situación. ¿Se acompaña de otro u otros síntomas?. A) Traumatismo seguro de la zona anatómica próxima al riñón o vejiga relacionándose con la aparición de orina ensangrentada. B) Dolor agudo e intenso en una zona renal que a la exploración física confirma el dolor selectivo en el punto renal correspondiente. C) Escozor miccional con aumento de frecuencia, urgencia, sensación de micción incompleta y dolor terminal. D) Fiebre, escalofríos y dolor lumbar con o sin sintomatología irritativa miccional. E) Fiebre con escalofríos sin dolor lumbar y con síndrome irrit ativo miccional Si nos detenemos ahora en cada situación, volvemos a recordar que el tumor de vejiga es la causa más frecuente de hematuria en el Servicio de Urgencia y habitualmente el único síntoma que presenta el paciente es la orina ensangrentada, de color rojo vivo, con presencia o no de coágulos también de color rojo vivo, que se irán oscureciendo dependiendo del tiempo de permanencia en la vejiga. El tamaño de los coágulos puede variar desde pequeños, que aparecen mezclados con la orina a gruesos, que son emitidos como tapones que pueden llegar a provocar la retención del contenido vesical. Si la hematuria es leve y sin coágulos, se le indica al paciente que beba en abundancia con la intención de aumentar la frecuencia miccional que evitará la permanencia de la sangre en la vejiga y la facilidad de formar coágulos. En caso que el paciente esté bajo tratamiento anticoagulante, se valorará el riesgo de suspenderlo mientras dure la hematuria, realizándose estudio de coagulación y consulta con el especialista de Hematología. El diagnóstico de la lesión estará basado en la imagen documentada con la ecografía o en la cistoscopia. Estos pacientes con un cuadro clínico de características Página 470
  • 471.
    CONDUCTA ANTE UNAHEMATURIA leves, el diagnóstico puede ser pospuesto para la consulta ambulante donde el especialista puede realizar los métodos exploratorios indicados. Si la hematuria es severa repitiendo en cada micción el contenido hemorrágico, el lavado vesical mantenido es conveniente establecerlo, para evitar igualmente la formación de coágulos. Se colocará al paciente una sonda vesical tipo Foley de nº superior (20-22 Ch.) y conectará por la vía de lavado un flujo de líquido estéril a ritmo rápido. En ocasiones, el paciente llega al Servicio de Urgencias en estado de retención por coágulos formados que no pueden ser extraídos con la sonda de Foley; en esas circunstancias, el especialista ha de colocar una sonda tipo Tiemann con orificios amplios y con jeringuilla de 60 cc de cono apropiado extrae por succión con lavado de líquido estéril, el mayor contenido posible de coágulos. Una vez extraídos, se cambia la sonda semirígida por la de Foley de lavado continuo y se mantiene en esa situación, esperando que ceda la hemorragia espontáneamente; si la situación de pérdida de sangre persiste, se realizarán hemogramas seriados que indicarán la severidad de la hemorragia. El especialista valorará el momento de ingresar al paciente y llevarlo a quirófano para explorarlo bajo anestesia y tratar la lesión que está provocando la hemorragia. A) Si la hematuria la provoca un traumatismo renal o vesical, el proceso lo debe conducir el especialista de Urología que iniciará la exploración con ecografía del área correspondiente, con lo que tendrá una valoración muy aproximada que irá completando si fuera necesario con una TAC para riñón o una Cistografía para el llenado de la vejiga. La severidad de cada caso con control de hemograma que indicará la pérdida de sangre en los traumatismos renales o el peritonismo por extravasado de orina en caso de rotura vesical, inducirá al especialista a tomar las medidas más oportunas. El traumatismo renal con sangrado al interior de la vía es más controlable que si la rotura fuera del parénquima y extravasara al retroperitoneo donde puede alojarse 2-3 litros de sangre. En la primera situación, si la hemorragia fluye al exterior sin provocar dolor en la unidad renal correspondiente, se puede interpretar que no hay obstrucción y la ecografía confirmará este supuesto. Caso de acompañarse de dolor, se interpretará que la sangre se coagula en el uréter donde forma unos moldes que lo obstruyen que al ser emitidos, reciben el nombre de coágulos vermiformes por su parecido con la lombriz. En estas circunstancias, si el dolor por obstrucción no es controlable, se debe realizar un cateterismo desobstructivo dejando el catéter a permanencia mientras dure la situación. Si la sangre extravasa al exterior, al espacio perirrenal, la pérdida es controlada midiendo periódicamente el perímetro del abdomen; la TAC y el hemograma, determinarán la actitud de espera o la necesidad de la lumbotomía hemostática. Al ser el retroperitoneo un estuche bien delimitado ocupado por la grasa que envuelve al riñón, un concepto clásico hace suponer que la presión que se alcanza en el interior de esa cámara rellena de la hemorragia acumulada, provoca un aumento de la presión que actúa de forma hemostática al oponerse a la presión hidrostática del Página 471
  • 472.
    CONDUCTA ANTE UNAHEMATURIA vaso que sangra. Este concepto es aplicable en caso de rotura parenquimatosa donde no se encuentren arterias de calibre respetable. Este concepto se pretende mantener, porque cuando se hace una lumbotomía hemostática, es habitual que se vaya directamente a clampar el pedículo y a la nefrectomía, porque se espera a situaciones límites actuando el cirujano ante un bien mayor que es la vida del paciente. B) El paciente refiere dolor en la zona correspondiente al riñón con intensidad de cólico nefrítico, nauseas con vómitos en forma de arcadas, inquietud, estado de ansiedad y si además se acompaña de micciones con orina oscura, como el té, o más oscurecida, pensamos en un origen alto de la hematuria que acompaña como síntoma a una obstrucción renal, siendo la mas habitual la litiásica. La exploración física demostrará dolor muy selectivo en el punto costovertebral o renal posterior, que será suficiente con presionar a punta de dedo; no es necesaria la percusión, por el intenso dolor que se añade al que ya presenta el paciente siendo menos específica esta maniobra para el dolor renal. La ecografía buscando una vía dilatada y la radiografía simple del aparato urinario, nos ayudan en el diagnóstico, al apreciarse la dilatación con contenido anecoico de la orina y la presencia de una imagen radioopaca de tratarse de un cálculo con contenido en calcio. El tratamiento será el común para los estados de cólico nefrítico (preferentemente diclofenaco por vía i.m.). Si la vía presenta a la ecografía un contenido de ecos irregulares y aparece una masa parenquimatosa, se puede sospechar de una hematuria con coágulos de origen neoplásico renal o bien, en ausencia de la masa renal, puede tratarse de un sangrado por tumor del urotelio. El especialista de Urología será el responsable de confirmar el diagnóstico con las exploraciones complementarias que se precisen. C) Si la hematuria se presenta con un síndrome irritativo miccional (mujer, polaquiuria, urgencia, sensación de micción incompleta con dolor terminal y sangre roja reciente) se trata de una cistitis aguda hemorrágica, que requiere tratamiento antiinflamatorio (diclofenaco o AINES), parasimpaticolítico (cloruro de trospio), y antimicrobianos tipo quinolonas, Cefalosporinas o Amoxicilina-Clavulánico. Si el cuadro es repetitivo, el especialista de Urología buscará el foco séptico que mantenga la infección. Si la hematuria se presenta con síndrome irritativo miccional (varón, polaquiuria, urgencia miccional, sesación de peso en hipogastrio, dolor al inicio de la micción y sangrado en la primera fracción de la micción) se tratará de una prostatitis aguda sin que sea obligado acompañarse de un cuadro séptico. El tratamiento serán los antiinflamatorios y los antimicrobianos órgano específicos (Quinolonas, Trimetroprim, Tetraciclinas). El especialista de Urología dará por curada la infección cuando el cultivo de semen se haya negativizado. D) El cuadro séptico de origen renal más frecuente, la pielonefritis aguda, con mayor incidencia en el sexo femenino, puede acompañarse de orina herrumbrosa por su contenido hemático, que por las características de la hematuria y la asociación al Página 472
  • 473.
    CONDUCTA ANTE UNAHEMATURIA dolor lumbar uni o bilateral no intenso, la fiebre con escalofríos que la precede en forma de temblor y el estado de postración, hacen pensar en el diagnóstico mencionado. La ecografía es necesaria para descartar la dilatación de la vía y siendo así se tratará con antibióticos de amplio espectro incluso por perfusión intravenosa en las primeras 24 h. cuando el cuadro clínicamente está controlado; el tratamiento se mantendrá durante 10 días y a ser posible se recogerá orina para cultivo antes de iniciar la infusión de los antibióticos. Si al cuadro clínico se añadiera sintomatología miccional de polaquiuria y escozor, estaría expresando la propagación de la infección por vía descendente. E) La micción dolorosa en el varón que se acompaña de dificultad miccional, con o sin hematuria inicial, fiebre, escalofríos y postración, corresponde a la prostatitis aguda bacteriana a la que hay que tratar con antibióticos mayores de amplio espectro y preferentemente organoafines (Quinolonas de 3ª generación, Cefalosporinas también de 3ª generación y Trimetroprim-Sulfametoxazol). La hematuria que acompaña e este cuadro, de aparecer, es leve y no tiene ningún significado patológico. Un cuadro de hematuria intensa puede ocurrir en pacientes intervenidos de Adenoma de próstata entre los días 15-20 después de la intervención, sobre todo si la intervención se realiza por vía transuretral. De esta circunstancia tan frecuente se debe avisar al paciente, por lo sorprendente de la hemorragia que aparece. Normalmente el proceso dura varias micciones pero aunque excepcional, la hematuria puede alcanzar tal grado que acuden con la vejiga ocupada por coágulos que precisa de extracción en quirófano bajo anestesia donde al mismo tiempo se electrocoagulará el punto o los puntos hemorrágicos. Página 473
  • 475.
    COMPLICACIONES DE LALITIASIS RENAL Capítulo 51 COMPLICACIONES DE LA LITIASIS RENAL García-López F., Torres C., Guirao R. COLICO RENAL 1. CLINICA: Dolor de tipo cólico de aparición súbita, localizado en ángulo costolumbar y que suele irradiarse hacia hipogastrio, genitales, parte superior del muslo, y con menos frecuencia hacia hipocondrio del mismo lado o epigastrio. Llega a ser muy intenso y se acompaña de gran agitación psicomotriz, con búsqueda de una posición antiálgica, sin encontrarla. Se acompaña de una serie de signos y síntomas como hiperestesia y defensa de la fosa lumbar (percusión lumbar positiva), sudoración, náuseas y vómitos, estreñimiento que puede llegar a íleo paralítico, taquicardia, oliguria, disuria y polaquiuria, etc. 2. CRITERIOS DIAGNOSTICOS: 1) Cuadro clínico. 2) Sedimento: Puede ser normal, pero lo más frecuente es encontrar microhematuria e incluso hematuria macroscópica. 3) Radiografía simple de abdomen. 4) Ecografía abdominal. 3. DIAGNOSTICO DIFERENCIAL: - Lumbalgias de causa mecánica. - Hernia discal. - Rotura de un quiste ovárico. - Anexitis aguda. - Apendicitis aguda. - Diverticulitis aguda. - Pancreatitis aguda. - Hematoma retroperitoneal espontáneo o por anticoagulantes. - Aneurisma disecante de aorta abdominal. - Otras: Gastroenteritis aguda, colelitiasis, ... Página 475
  • 476.
    COMPLICACIONES DE LALITIASIS RENAL 4. TRATAMIENTO: 1) Analgésicos: - Diclofenaco, 75 mg i.m. o i.v., diluido en 100 cc. de suero a pasar en 10 minutos. - Ketorolaco, 30 mg i.m. o i.v., diluido en 100 cc. de suero a pasar en 10 minutos. - Dipirona o metimazol, 2 g. i.m. o i.v., diluido en 100 cc. de suero a pasar en 5-10 minutos. - Buprenorfina, 0'3-0'6 mg i.m. o i.v., diluido en 100 cc. de suero a pasar en 10 minutos. - Petidina 100 mg. i.m. o i.v. a pasar en 2-3 minutos. INFECCION URINARIA Independientemente de a localización de la infección, se considera una infección l urinaria como complicada si en el huésped existen factores que favorecen la aparición o persistencia de la infección, o promueven su recurrencia. Estos factores se asocian a la presencia de patógenos más resistentes y una mayor tasa de complicaciones. Proteus y Klebsiella son aislados con más frecuencia en pacientes con litiasis. Factores de riesgo para infección urinaria complicada: - Anormalidades del tracto urinario. - Litiasis. - Sondaje vesical. - Instrumentación reciente de la vía urinaria. - Infecciones de orina recurrentes. - Infección nosocomial. - Diabetes mellitus. - Embarazo. - Uso reciente de antibióticos. - Inmunosupresión. CLINICA 1. Cistitis: Es la infección superficial de la vejiga urinaria o uretra. Los síntomas son: disuria, aumento de la frecuencia miccional, polaquiuria, incontinencia, dolorimiento suprapúbico, hematuria y raramente febrícula. Página 476
  • 477.
    COMPLICACIONES DE LALITIASIS RENAL 2. Pielonefritis: Es la infección del parénquima renal. Se manifiesta por dolor en fosa lumbar o abdominal, fiebre, escalofríos, malestar general y vómitos, asociados o no con sintomatología del tracto inferior. Presenta un amplio espectro de severidad, desde síntomas leves hasta sepsis grave. DIAGNOSTICO: La sospecha de infección urinaria se hace por la clínica. Confirmación microbiológica: Puede hacerse por cultivo, por examen en fresco o por métodos físico-químicos. De los tres métodos el más recomendable es el cultivo, que permite la identificación del germen, el recuento del número de colonias y la realización de un antibiograma. La cifra límite de bacteriuria significativa establecida en los años 60 por Kass (105 UFC/ml. -unidades bacterianas formadoras de colonias-) ya no se considera válida más que para estudios epidemiológicos, y para las distintas formas clínicas de infección urinaria (salvo pielonefritis) se admiten valores muy inferiores. Concretamente en la cistitis femenina aguda no complicada se admiten cifras tales como 102 UFC/ml. y para la prostatitis aguda cifras aún inferiores siempre que se acompañen de sintomatología y piuria. Se entiende por piuria la presencia de >=8.000 leucocitos/ml. o >=5 leucocitos/campo de gran aumento o más de 10 leucocitos/mm3 en cámara cuenta glóbulos. TRATAMIENTO: CISTITIS: - Ingesta abundante de líquidos. - Amoxicilina (500 mg.) + Clavulánico (125 mg.)/8 h. durante 7 días - Norfloxacina (400 mg./12 h.) durante 7 días. PIELONEFRITIS: - Mantener una hidratación adecuada, teniendo en cuenta la fiebre. - Si el estado general está conservado y no existen factores de riesgo, puede considerarse el tratamiento ambulatorio con una cefalosporina de 2ª ó de 3ª generación, o bien una quinolona. - Cefuroxima: 500 mg./12 h. vía oral. - Ceftriaxona: 1 g./12 horas, vía i.m. - Ciprofloxacino: 500-750 mg./12 h., vía oral. - Aminoglucósidos, genta o tobra, 3-5 mg./Kg./día en caso de alergia a cefalosporinas o quinolonas. - Medidas generales: analgésicos, antitérmicos, antieméticos. Página 477
  • 478.
    COMPLICACIONES DE LALITIASIS RENAL - Una vez conocido el resultado del antibiograma puede cambiarse el antibiótico inicial por otro más adecuado. En caso de mal estado general, dificultad para alimentarse debido a los vómitos, existencia de factores de riesgo o sospecha de complicaciones, remitir al hospital. INSUFICIENCIA RENAL AGUDA Consiste en el deterioro marcado y súbito de la función renal, con elevación de las cifras de urea y creatinina plasmáticas y, en el caso de la litiasis, con oliguria. Se trata de una IRA de causa post-renal y se presenta en casos de litiasis bilateral o en riñón único (raramente cálculo en la uretra). El tratamiento consiste en suprimir la obstrucción. RETENCION URINARIA Se define como la incapacidad de vaciar la vejiga, en un paciente que previamente era capaz de hacerlo, sin tener en cuenta la calidad de este vaciamiento anterior. Suele aparecer de forma brusca, y en la mayoría de ocasiones es completa, lo cual significa que el enfermo es incapaz de emitir la más mínima cantidad de orina. CLINICA: Se manifiesta por deseo miccional desmesurado, dolor en hipogastrio y ausencia de micción de varias horas de evolución. A la exploración se suele palpar en hipogastrio, una masa tensa, redonda, dolorosa y mate a la percusión, que es lo que se denomina globo vesical. La causa puede ser por el propio cálculo, por infección asociada, sobre todo prostatitis, y más raramente por coágulo en caso de hematuria intensa. TRATAMIENTO: - Sonda vesical. - Punción suprapúbica: - No traumatiza la uretra. - Provoca menos infecciones. - Permite el estudio radiológico vesicouretral. - Permite tapar la sonda y ver si hay micción. - No modifica la causa de la obstrucción. Página 478
  • 479.
    INTOXICACIONES Y SOBREDOSIFICACIONES Capítulo52 INTOXICACIONES Y SOBREDOSIFICACIONES: Tratamiento en un Servicio de Urgencias Guirao R., Navarro A., Rodríguez-Castañares J., Borrás J., García-Motos C. y Torres C. 1. ASPECTOS GENERALES I. INTRODUCCIÓN A. CONCEPTOS: - Intoxicaciones voluntarias: Aproximadamente el 90% de las intoxicaciones, dentro de estas podemos encontrar las intoxicaciones etílicas, por drogas de abuso y aquellas que se cometen como intento de suicidio que son un problema fundamentalmente de adultos; siendo más frecuente entre lo s 20-35 años (Efectos fatales en 1/100 casos). - La mitad de las intoxicaciones son mixtas, bien sea por la ingesta de preparados que incluyen más de un fármaco o por la asociación de varios fármacos y/o alcohol u otras drogas. - La intoxicación accidental con productos de uso doméstico y medicamentos se produce con máxima frecuencia en niños menores de 5 años, presentan mayor mortalidad que las voluntarias. - La toxicidad por sobredosis es el efecto tóxico predecible que aparece con cantidades superiores a las recomendadas por día para ese paciente. B. DEBE SOSPECHARSE INTOXICACIÓN ANTE TODOS LOS CASOS DE: Alteraciones de la conciencia, síntomas psiquiátricos agudos, pacientes con afectación multisistémica de etiología desconocida, en alteraciones hepáticas o acidosis metabólica de causa desconocida y en pacientes jóvenes con arritmias graves o paro cardiaco inexplicado. II. DIAGNÓSTICO : En la mayoría de los casos se llega al diagnóstico de intoxicación por anamnesis al paciente, el testimonio de testigos y/o pruebas circunstanciales, por la exploración física y por las exploraciones complementarias (No permitir que los testigos o acompañantes se marchen sin recabar toda la información necesaria). A. ANAMNESIS: Naturaleza del tóxico: La información del paciente sobre la naturaleza del tóxico Página 479
  • 480.
    INTOXICACIONES Y SOBREDOSIFICACIONES debeaceptarse con reservas ya que: Engañan deliberadamente, no saben lo que han tomado y/o están en intoxicación enólica o bajo los efectos de otros t óxicos. Registrar al paciente buscando envases. Sequedad muco-cutánea; rash cutáneo; midriasis; confusión ataxia delirio fasciculaciones; hipertermia taquicardia; arritmias A.- ANTICOLINÉRGICO retención urinaria distensión abdominal (íleo). CAUSA: Atropina, antidepresivos tricíclicos antihistamínicos, neurolépticos, antiparkinsonianos, espasmolíticos, midriáticos, amantadina, algunas setas. Confusión, ataxia , arreflexia, convulsiones, depresión SNC, EAP. Sind. Nicotínico: Depresión respiratoria, fasciculaciones, B.- COLINÉRGICO calambres, debilidad muscular, hiperglucemia, mioclonías, HTA. Sind. Muscarínico: Miosis, sudoración, sialorrea, vómitos diarrea cólico abdominal, incontinencia urinaria, broncorrea, bradicardia. CAUSA: Insecticidas organofosforados, carbamatos, fisostigmina, edrofonio, carbacol, betanecol, metacolina, muscarina, pilocarpina, algunas setas, acetilcolina. Ansiedad alucinaciones, midriasis, HTA, taquicardia, arritmias hiperreflexia, convulsiones, diaforesis, piloerección. C.- SIMPATICOMIMÉTICO CAUSA: Cocaína, anfetaminas y drogas de diseño, cafeína, teofilina, LSD, IMAO, descongestionantes (p. ej. Efedrina). Depresión del SNC y respiratoria, coma, miosis, hipotensión, bradicardia, hipotermia, hiporreflexia, EAP D.- OPIÁCEO Ó NARCÓTICO CAUSA: Morfina, heroína, dolantina, codeina, meperidina, metadona, propoxifeno. Disnea cianosis, confusión, estupor, coma, cefalea E.- HEMOGLOBINOPATÍAS Nitratos, nitritos, CO, metahemoglobinemia, Cianuro, sulfhemoglobinemia Distress respiratorio, arritmias insuficiencia renal F.- HIDROCARBUROS CAUSA: Gasolina, benceno, queroseno Disforia, disfagia, trismo, movimientos extrapiramidales, laringoespasmo, crisis oculogiras. G.- EXTRAPIRAMIDALES CAUSA: Haloperidol, fenotiacinas. Ansiedad temblor, lagrimeo, piloerección, bostezos, diarrea, temblor, HTA H.- ABSTINENCIA CAUSA: Alcohol, opiáceos, barbitúricos, cocaína Tabla 52.1.- Síndrome tóxico en las intoxicaciones. Página 480
  • 481.
    INTOXICACIONES Y SOBREDOSIFICACIONES Enocasiones la naturaleza del tóxico puede identificarse por las muestras de envases o fármacos que aportan, generalmente los acompañantes, estos tendrán que buscar en el lugar donde estaba el paciente restos de envases, blister, restos de tóxicos, consumo de drogas, exposición laboral. En caso de desconocer la composición o efectos del tóxico y/o el tratamiento contactar con el servicio Nacional de Toxicología (91 5628469 / 93 3174061). Si se desconoce el tóxico, actuar relacionando las manifestaciones clínicas con alguno de los síndromes tóxicos (Tablas 52.1 y 52.2). Cantidad de tóxico: Una minoría exageran para llamar la atención, aunque en ocasiones no lo saben o no quieren decirlo. Hay que intentar averiguar y anotar: tóxico, dosis, vía de administración, tiempo transcurrido desde su administración, antecedentes personales y tratamientos previos. En pacientes inconscientes hay que excluir otras causas de coma. La posibilidad de intoxicación no hay que descartarla nunca, aunque la familia o acompañantes nieguen tal posibilidad. NO OLVIDAR la posibilidad de intoxicación intencionada provocada por otras personas. B. EXPLORACIÓN FÍSICA La exploración física se debe centrar en los signos vitales, el sistema cardiovascular y el estado neurológico anotándolos en la historia para posteriores valoraciones. Si se desconoce el tóxico nos puede guiar, como vimos antes, las tablas I y II. Exploración de la piel observando lesiones de venopunción, coloración, quemaduras, valorar olor de aliento y lesiones cutáneas, etc. C. EXPLORACIONES COMPLEMENTARIAS 1. Hemograma y fórmula. 2. Bioquímica (glucosa, creatinina, urea, Na, K, GOT, GPT, calcio). 3. Gasometría arterial. 4. Coagulación. 5. Orina. (cristales de oxalato cálcico aparecen en la intoxicación por etilenglicol, pigmentación verde o azul aparecen en la intoxicación por azul de metileno, etc.). 6. ECG. 12 derivaciones para valorar posibles arritmias o alteraciones de la conducción o repolarización. 7. Rx de tórax (para valorar aspiración, EAP, neumomediastino en ingesta de cáusticos). 8. Rx de abdomen (tóxicos radioopacos como: algunas fenotiazinas, salicilatos, litio, paquetes de drogas, compuestos iodados, hierro, bismuto, cloruro potásico, sales cálcicas e hidratos de cloral, para detectar ingesta de utensilios radioopacos, para descartar perforación en ingesta de cáusticos). 9. TAC craneal si existe focalidad neurológica. 10. Análisis toxicológico: en intoxicaciones graves e inexplicadas y en aquellas en que se puede detectar niveles en nuestro hospital, extraer una muestra de sangre en tubo de bioquímica (suero) y enviarlo al Servicio de Farmacia. (Ver capitulo de “Monitorización de Fármacos”). Página 481
  • 482.
    INTOXICACIONES Y SOBREDOSIFICACIONES A.-NEUROLÓGICOS 1.- Alteraciones psiquiátricas y Anfetaminas, cocaína, LSD, fenciclidina, Sind. de abstinencia, alucinaciones anticolinérgicos, pegamentos y solventes orgánicos. 2.- Convulsiones. Antidepresivos tricíclicos, isoniazida, estricnina, anfetaminas, cocaína, teofilina, LSD, litio, IMAO, arsénico, cianuro, opiáceos, CO, fenotiazinas, salicilatos, organofosforados, anticolinérgicos, etilenglicol, hipoglucemiantes, betabloqueantes, antihistamínicos, sind. de abstinencia. 3.- Coma con hiperreflexia. Antidepresivos tricíclicos, fenotiazinas, anticolinérgicos, IMAO, CO, simpaticomiméticos. 4.- Coma con hipotonía Barbitúricos, benzodiacepinas, opiáceos, etanol, neurolépticos, hipoglucemia (insulina, HGO). B.- CARDIOVASCULARES 1.- Arritmias Antidepresivos tricíclicos, fenotiazinas, estimulantes SNC, litio, CO, teofilina, digoxina, salicilatos, betabloqueantes, calcioantagonistas, simpaticomiméticos, anticolinérgicos, quinidina, propoxifeno, disolventes, organofosforados. 2.- Edema pulmonar no Salicilatos, antidepresivos tricíclicos, barbitúricos, opiáceos, CO, cardiogénico gases irritantes, cianuro, hidrocarburos, organofosforados, etilenglicol, fenciclidina, paraquat. C.- OFTALMOLÓGICOS 1.- Miosis Opiáceos, barbitúricos, alcohol, benzodiacepinas, fenotiazinas, organofosforados, clonidina, fenciclidina, nicotina, prazosina, antiglaucoma tópicos. 2.- Midriasis Cocaína, anfetaminas, barbitúricos, antidepresivos tricíclicos, teofilina, anticolinérgicos, simpaticomiméticos, sind. abstinencia, carbamacepina, depresión del SNC. 3.- Nistagmo Barbitúricos, etanol, opiáceos, depresores del SNC, fenitoína, fenciclidina, carbamacepina, primidona. D.- METABÓLICOS 1.- Acidosis metabólica Salicilatos, etilenglicol, metanol, etanol, isoniazida, hierro, CO, cianuro, fenformina, paraaldehido. 2.- Hipertermia Fenotiazinas, anfetaminas, anticolinérgicos, salicilatos, antidepresivos tricíclicos, neurolépticos. 3.- Hipotermia Barbitúricos, fenotiazinas, alcohol, opiáceos. E.- MUSCULARES 1.- Rabdomiolisis Cocaína, opiáceos, antidepresivos tricíclicos, etanol, benzodiacepinas. 2.- Rigidez Haloperidol, estricnina, feniciclina. 3.- Distonías Fenotiazinas, haloperidol, antidepresivos tricíclicos, difenilhidantoína, fenciclidina, metales pesados. 4.- Fasciculaciones Organofosforados. 5.- Parálisis Organofosforados, botulismo, carbamatos, curarizantes Tabla 52.2.- Signos y síntomas en las intoxicaciones. Página 482
  • 483.
    INTOXICACIONES Y SOBREDOSIFICACIONES Elpaciente, si no está en situación estable y es imprescindible la exploración radiológica, se trasladará a rayos en compañía del médico responsable. III. TRATAMIENTO A. ACTITUD INICIAL El tratamiento inicial debe estar orientado a mantener al paciente con vida antes de intentar eliminar el tóxico. - El paciente se ubicará en la sala de paradas o en observación, según la situación clínica. Se monitorizará de forma continua ECG, TA, saturación O2 y diuresis. - Glucemia medida con reflectómetro. - En caso de parada cardiorrespiratoria se establecerán las maniobras de RCP. - Asegurar que la vía aérea es permeable y la ventilación y oxigenación son adecuadas (en caso necesario se pone cánula de Guedel, uso de ambú o intubación orotraqueal). - Mantenimiento de una situación hemodinámica adecuada y control de las arritmias. - Valorar el nivel de conciencia (Escala de Glasgow). - Control de las convulsiones: solo se tratan en caso de episodios repetidos o de status ya que los anticonvulsivantes pueden potenciar la depresión del SNC. Pueden precisar tratamientos especiales como por ejemplo. Piridoxina en las inducidas por isoniazida, hemodiálisis en las inducidas por litio o salicilatos, etc. - Corrección de las alteraciones hidroelectrolíticas, metabólicas o de temperatura. - Obtener información sobre el tóxico. Si existe duda de su toxicidad o sobre su tratamiento llamar al centro de toxicología. - Considerar si hay un antídoto, y si es necesario usarlo. - Considerar si hay que tomar medidas para evitar la absorción del tóxico. - Considerar si se deben solicitar algunas pruebas toxicológicas de urgencia. - Instaurar un programa de asistencia continuada. - Considerar si es posible o necesario forzar la eliminación del tóxico. - Cursar analítica y canalizar una vena periférica para medicación y fluidoterapia. Criterios de ingreso en UCI En los casos descritos a continuación se comunica con el médico responsable de UCI para valorar ingreso en esta unidad. Página 483
  • 484.
    INTOXICACIONES Y SOBREDOSIFICACIONES 1)Intoxicación grave en la que hay coma, depresión respiratoria, necesidad de ventilación mecánica, shock, arritmias o alteración de la conducción cardiaca, EAP, hiper–hipotermia y/o convulsiones. 2) Dosis letal del tóxico. 3) Necesidad de medidas especiales (por ej. Hemodiálisis). 4) Nula respuesta al tratamiento convencional. 5) Existencia de patología previa que agrava la intoxicación. En los pacientes en coma o alteración de conciencia y con sospecha de intoxicación de causa no conocida se puede iniciar el tratamiento con: - Si hay hipoglucemia tratamiento específico. - Naloxona® 2 amp (0,8 mg) i.v. . Se valora respuesta y la dosis se puede repetir cada 3 min., hasta un máximo de 10 mg. - Anexate® (flumacenil) 5 cc = 0,5 mg i.v. . Se valora respuesta y la dosis se puede repetir cada 3 min., hasta 2 mg (20 cc). - Si se sospecha etilismo: Tiamina (Benerva®) 100 mg i.m. - Seguir las recomendaciones expuestas en la actitud inicial. B. PREVENCIÓN DE LA ABSORCIÓN DEL TÓXICO: Vía de entrada respiratoria, se procede a poner O 2, y si es preciso soporte ventilatorio. Vía de entrada cutánea, se procede a lavar al paciente con agua y jabón. Vía de entrada oftálmica, tras contacto con cáusticos o irritantes lavar el ojo con suero fisiológico durante 20–30 minutos. Vía de entrada digestiva: Aproximadamente en el 90% de los casos la vía oral es la puerta de entrada del tóxico. TÉCNICAS DE EXTRACCIÓN DIGESTIVA (EVITAN LA ABSORCIÓN DEL TÓXICO) 1. Vaciado gástrico Indicaciones - Si se ha ingerido una cantidad peligrosa de un producto peligroso. - Si han transcurrido menos de 4 horas tras la ingesta; excepto en enlenteci- miento del vaciado gástrico (P. ej.: anticolinérgicos, antidepresivos tricíclicos, fenotiazinas, salicilatos, digitálicos). - Si se va a administrar carbón activado será preciso colocar una sonda nasogástrica. Página 484
  • 485.
    INTOXICACIONES Y SOBREDOSIFICACIONES Contraindicaciones: -Ingesta de corrosivos álcalis o ácidos. - Ingesta de destilados de petróleo, parafinas o queroseno. - Lesiones esofágicas o cirugía gastrointestinal reciente. - Pacientes en coma o que puedan estarlo en breve a) Sonda nasogástrica (SNG), lavado gástrico y aspiración En coma o depresión profunda del SNC poner SNG tras intubación traqueal. Se hará lavado gástrico hasta que el contenido que salga por SNG sea claro y sin restos. Se debe colocar al enfermo en decúbito lateral izquierdo y en Trendelenburg. b) Inducción del vómito Es el método de elección en pacientes pediátricos, ante la negación del paciente al lavado gástrico y en pacientes psiquiátricos en los que no se puede colocar SNG. Se administra jarabe de ipecacuana una dosis de 30 cc en adultos y niños mayores de 4 años diluido en 200 cc de agua o zumo. En niños menores de 4 años 10-15 cc diluido en agua o zumo. Si no hay vómito se puede repetir una dosis mas a los 20-30 minutos de la primera y si no hay efecto proceder al lavado gástrico para eliminar tóxico e ipecacuana. Estaría contraindicado en gestantes y en niños menores de 6 meses. c) Carbón activado: Absorbe gran cantidad de sustancias, siendo más eficaz en las primeras horas tras la ingesta . DOSIS: La primera dosis es de 50 gr. diluido en 300 cc de agua en adultos. En niños 1 g/Kg peso diluido en agua. Se deben repetir de dos a diez dosis más a intervalos de 2 - 4 horas porque : - Disminuye la absorción de tóxico que queda en intestino. - Aumenta la excreción de los tóxicos que tienen circulación enterohepática: (barbitúricos, antidepresivos tricíclicos, digoxina, glutetimida, carbamacepina, cocaína, fenitoína, isoniazida, teofilina, amanita Página 485
  • 486.
    INTOXICACIONES Y SOBREDOSIFICACIONES phalloides, etc.). La segunda y sucesivas dosis serán de 25 gr. en 150 cc de agua en adultos y 0,5 gr./Kg peso en niños diluido también en agua. Tras administrar el carbón activado, se pinza la SNG para evitar que refluya hacia el exterior. Hay que tener en cuenta que el carbón activado inactiva la acetilcisteína por vía oral y al jarabe de Ipecacuana. Indicación: Intoxicación por Carbamacepina, Digitálicos, Fenilbutazonas, Antidepresivos Tricíclicos, Paracetamol, Teofilina, Difenilhidantoína, Barbitúricos, Isoniacida, Salicilatos y algunos otros. Es una de las medidas más eficaces e inocuas para evitar la absorción de casi todos los tóxicos salvo algunas excepciones. No es eficaz en las ingestas de Acetilcisteína, cianuro, cáusticos, ciclosporina, DDT, etanol, etilenglicol, hierro, ipecacuana, litio, malatión, metanol y derivados del petróleo. Contraindicación: Está contraindicado en ingestas de cáusticos por no ser eficaz e interferir en la endoscopia. d) Catárticos Su principal uso es para evitar el estreñimiento por carbón activado, aunque también aceleran el transito intestinal y la eliminación del tóxico. Pauta: Sulfato sódico o magnésico 30 gr. en 250 ml de agua/4 horas (máximo 3 dosis). e) Eliminación endoscópica o quirúrgica Indicada en conglomerados de pastillas, cuerpos extraños (paquetes de estupefacientes) y cantidades potencialmente letales de metales pesados. C. CONTRARRESTAR LA ACCIÓN TÓXICA. USO DE ANTÍDOTOS Y ANTAGONISTAS. La diferencia entre, antagonistas y antídotos es que los antagonistas actúan restaurando la función dañada que ha provocado un tóxico y los antídotos actúan sobre el tóxico, neutralizándolo o facilitando su eliminación. Normalmente se confunden y por error se denominan a todos antídotos. Los antídotos y antagonistas, en teoría, deberían ocupar un lugar preferente en el tratamiento de las intoxicaciones agudas. (Ver tabla 52.3) Consideraciones: - La administración de antídotos frente a algunas intoxicaciones puede producir una mejoría espectacular, incluso vital. Página 486
  • 487.
    INTOXICACIONES Y SOBREDOSIFICACIONES TÓXICO ANTIDOTO o ANTAGONISTAS Interacción a nivel de receptor (antagonistas) Colinérgicos Atropina Anticolinérgicos (acción central) Fisostigmina (Anticholium® ) Anticolinérgicos (acción periférica) Neostigmina Dicumarínicos Vitamina K1 (Fitometadiona) Benzodiacepinas Flumazenilo (Anexate® ) β-bloqueantes Glucagón, Isoprenalina, Salbutamol Opiáceos Naloxona Isoniazida Piridoxina (Benadon® ) β-adrenérgicos Propranolol (Sumial® ) Heparina Protamina Contrarrestan la inhibición de sistemas enzim áticos (antagonistas) Metotrexate / Metanol Ácido Folínico Insecticidas organofosforados Obidoxima (Toxogonin® ), Atropina Compiten en la formación de metabolitos tóxicos (antagonistas) Metanol, etilenglicol Etanol Paracetamol N-acetilcisteína (Fluimucil® ) Reducción de la metahemoglobina a hemoglobina (antagonistas) Tóxicos metahemoglobinizantes Azul de metileno Quelantes (antídotos) Fe, Al Desferroxamina (Desferin® ) Pb Dimercaprol ® (BAL), EDTA, Penicilamina (Sufortanon ) Cu EDTA (Complexcal® ), Penicilamina (Sufortanon® ) Cianuro EDTA Co (edetato dicobáltico) (Kelocyanor® ) Cobalto EDTA (Complexcal® ) Oro Dimercaprol (BAL), Penicilamina (Sufortanon® ) Hg Dimercaprol (BAL) Zn EDTA (Complexcal® ) Acción inmunofarmacológica (antídoto) Digoxina Fab antidigoxina Mordedura de serpiente Suero Antiofídico Toxina botulínica Suero Antibotulínico Aporte de sustancia depleccionada Insulina, ADO Glucosa Calcioantagonistas, Oxalatos, fluoruros, Gluconato cálcico (Calcium Sandoz® ) Mg Otras acciones Cloroquina Diazepam (Valium® ) Amanitas Silibina (Legalon SIL® ) “Antídotos” de acción local digestiva Cáusticos Agua albuminosa Yodo Almidón Talio Azul de Prusia Oxidante (Ph, CN, opiáceos, Estricnina) Permanganato potásico Sales de Ba Sulfato Magnésico Tabla 52.3.- Antídotos y antagonistas agrupados según su mecanismo de acción. Nota: Los antagonistas actúan restaurando la función dañada y los antídotos actúan sobre el tóxico. Página 487
  • 488.
    INTOXICACIONES Y SOBREDOSIFICACIONES - La disponibilidad de antídotos es muy limitada, pues existen pocos tóxicos de los que se disponga de un antídoto específico (5-10% de la totalidad de casos). - Siempre que exista, ocupa un lugar preferente en el tratamiento de la intoxicación aguda. Su utilización debe basarse en la clínica del paciente. Y no deben ser olvidados los efectos indeseables que algunos antídotos pueden presentar. D. INCREMENTO EN LA ELIMINACIÓN DE LOS TÓXICOS ABSORBIDOS 1. Depuración renal: Incrementando el filtrado glomerular del tóxico y disminuyendo la absorción tubular del tóxico manipulando el pH. Está indicada en intoxicaciones graves en las que el tóxico o su metabolito activo se elimina prioritariamente por vía renal. Contraindicaciones: Insuficiencia renal orgánica con creatinina mayor de 3,5 mg/100 ml, insuficiencia cardiaca (Controles hemodinámicos), edema pulmonar, shock. La diuresis forzada ácida aunque es eficaz en algunas intoxicaciones ha dejado de usarse debido al riesgo de desarrollar fracaso renal agudo y rabdomiolisis. Restablecer volemia adecuada con: 1.000 ml de Glucosado 5% + 500 ml salino 0.9% + ClK (en función de la kaliemia) a pasar todo en una hora. Continuar según el tipo de diuresis deseada con: DIURESIS FORZADA NEUTRA (*) 500 ml de fisiológico 0.9% + 10 mEq ClK Se pasa siguiendo 500 ml de glucosado 5% + 10 mEq ClK esta secuencia en 4 h. 500 ml de fisiológico 0.9% + 10 mEq ClK (*) 500 ml manitol 10% DIURESIS FORZADA ALCALINA (*) Se pasa siguiendo 500 ml de bicarbonato 1/6 M esta secuencia en 4 h. 500 ml de glucosado 5% + 10 mEq ClK (**) 500 ml de fisiológico 0.9% + 10 mEq ClK 500 ml manitol 10% + 10 mEq ClK Tabla 52.4.- Pauta para diuresis forzada. (*) Hay que conseguir una diuresis de 300–500 ml/h. (3–5 ml/Kg/h.). (**) Si no se consigue subir el pH de 7,5 añadir un bolo de 20–30 ml de bicarbonato 1 molar. Página 488
  • 489.
    INTOXICACIONES Y SOBREDOSIFICACIONES Controlesnecesarios: Previos a la diuresis forzada: Sangre (Na, k, Creatinina, pH); orina (pH), sonda vesical, valorar presión venosa central. Durante la diuresis forzada: Balance hídrico cada 4 horas; sangre (Na, K, pH cada 8 horas); orina (pH horario). Si el balance hídrico es positivo, es decir no se consigue la diuresis deseada, poner furosemida (Seguril® ) hasta conseguir la diuresis deseada. D.F. Neutra D.F. Ácida D.F. Alcalina Litio Anfetaminas Barbital Amanita Phalloides Quinina Fenobarbital Paraquat Quinidina Salicilatos Talio Fenciclidina Metotrexate Bromo Diclorfenoxiacético Isoniazida Biguanidas Flúor Estricnina Isoniazida Tabla 52.5.- Tóxicos en los que la diuresis forzada (D.F.) es de utilidad. 2. Depuración extrarrenal Las técnicas de depuración extrarrenal son: - Hemodiálisis. - Hemoperfusión - Plasmaféresis - Exanguinotransfusión La depuración extrarrenal se realiza cuando el efecto del tóxico se relaciona con su concentración plasmática y cuando la extracción representa un incremento significativo sobre la eliminación metabólica o renal. Indicaciones * Clínicas: - Intoxicación severa y situación grave a pesar de las medidas adoptadas . - Deterioro progresivo a pesar de las medidas adoptadas. - Aparición de complicaciones graves (Sepsis, distress,..) - Aparición de insuficiencia hepática o renal Página 489
  • 490.
    INTOXICACIONES Y SOBREDOSIFICACIONES *Características del tóxico: - El tóxico o su metabolito activo tiene las características apropiadas para ser extraídas por estas técnicas. - La dosis o el nivel sanguíneo deben ser potencialmente letales. - Efecto tóxico relativamente tardío y grave (Paraquat, metanol....) Hemodiálisis: Indicación urgente en intoxicación por etilenglicol o metanol con acidosis y trastornos neurológicos, otras indicaciones frecuentes son las intoxicaciones graves por salicilatos, teofilina, litio y barbitúricos de acción larga. Hemoperfusión : Permite depurar sustancias liposolubles, de alto peso molecular y con gran unión a proteínas. Plasmaféresis: Puede ser útil en intoxicaciones por digitálicos y hormonas tiroideas. Exanguinotransfusión: Útil en metahemoglobinemia y hemólisis tóxica. TÓXICO CONCEN. TÉCNICA PLASMÁTICA BARBITÚRICOS Acción larga 10 mg/dl HEMODIAL./HEMOPERFUS. Acción media 5 mg/dl HEMOPERFUSIÓN Acción Corta 5 mg/dl HEMOPERFUSIÓN CARBAMACEPINA 60 mg/ml HEMODIÁLISIS ETANOL 4 gr/l HEMODIÁLISIS ETILENGLICOL 0,5 gr/l HEMODIÁLISIS LITIO 3 mEq/l HEMODIÁLISIS METAHEMOGLOBINIZANTES MetaHb > 40% EXANGUINOTRANSFUSIÓN METANOL 0,5 gr/l HEMODIÁLISIS PARACETAMOL 20 mg/dl HEMODIAL./HEMOPERFUS. PARAQUAT 0,1 mg/dl HEMOPERFUSIÓN SALICILATOS 80 mg/dl HEMODIÁLISIS TEOFILINA 6 mg/dl HEMODIAL./HEMOPERFUS. Tabla 52.6.- Ejemplos fármacos/concentración plasmática/depuración extrarrenal. Página 490
  • 491.
    INTOXICACIONES Y SOBREDOSIFICACIONES IV.VALORACIÓN PSIQUIÁTRICA Y MEDIDAS LEGALES: Se debe requerir la valoración psiquiátrica para evaluar el riesgo de suicidio y la indicación o no de ingreso psiquiátrico. No olvidar que la intoxicación puede entrañar problemas legales por lo que hay que valorar la información al Juez mediante un parte de lesiones. V. DESTINO DEL PACIENTE Si tras la estabilización no hay criterios de ingreso psiquiátricos ni médicos, alta a su domicilio. Si tras la estabilización hay criterios médicos de ingreso, ingreso en medicina interna. Si tras la estabilización predominan los criterios psiquiátricos de ingreso, ingreso en Psiquiatría. Si cumple criterios de ingreso en UCI, Ingreso en UCI. 2. INTOXICACIONES Y SOBREDOSIFICACIONES FRECUENTES POR FÁRMACOS I. FÁRMACOS PSICOTROPOS A. BENZODIACEPINAS Son las intoxicaciones más frecuentes, la gravedad de la intoxicación aumenta en ancianos, en niños pequeños, en OCFA, en hepatopatías, según la potencia hipnótica de las benzodiacepinas (BZD), cuando se asocian a alcohol y otros depresores del SNC. No obstante la intoxicación por estos fármacos tiene una tasa de mortalidad muy baja. Son fármacos de absorción rápida y síntomas precoces, sus metabolitos se eliminan por vía renal. 1. Clasificación BZD de acción corta (3-13 h), como midazolam, triazolam, brotizolam, ketazolam, alprazolam, oxazepan, lorazepam, lormetazepam, temazepam, clotiazepam. BZD de acción prolongada (20 – 100 h), como diazepam, clordiacepóxido, clonazepam, flurazepam, cloracepato dipotásico, nitrazepam, bromazepam, quazepam, medazepam, halazepam, flunitrazepam, camazepam, clobazam, pinazepam. Página 491
  • 492.
    INTOXICACIONES Y SOBREDOSIFICACIONES 2.Dosis Tóxica: La dosis tóxica en el adulto es de más de 500 mg para la mayor parte de las BZD. 3. Clínica: Fundamentalmente trastornos de conciencia y depresión respiratoria, que puede llegar al coma, hipotensión arterial y pupilas que tienden a la miosis. 4. Tratamiento a) Actitud inicial y medidas generales en intoxicaciones. b) Tratamiento evacuador: SNG y lavado gástrico. Carbón activado. c) La depuración renal y extrarrenal no es efectiva d) Antídoto: FLUMAZENILO (ANEXATE® ), es un agonista competitivo y específico de la BZD. Tiene una vida media corta (1-3 h), con metabolismo a nivel hepático. Está indicado como actitud terapéutica, para mejorar el estado de conciencia y la ventilación, y como actitud diagnostica (en coma de etiología no filiada). Su acción se manifiesta entre 1–5 minutos. Posología: administrar (0,3 mg) en 15 sg. i.v. Se puede repetir la dosis 3 ml/minuto hasta un máximo de 2 mg (20 ml). Si reaparecen los síntomas mantener perfusión continua con bomba de perfusión con un ritmo de 0,1-0,4 mg/h. en glucosado o fisiológico (Se puede alcanzar de ser necesario hasta 1 mg/h.) 2,5 mg (25 ml) en 475 ml de Glucosado al 5% 1 ml = 5 mg = 60 mgotas (20-80 ml/h = 0,1-0,4 mg/h.) e) Actitud tras la administración de Flumazenilo 1) El paciente se despierta: Se hace tratamiento evacuador y sintomático, se mantiene en obse rvación hospit alaria y si precisara se pone perfusión continua con flumacenil. 2) El paciente no se despierta: Sospechar intoxicación por otros tóxicos o complicaciones (Estudio de otras causas de coma). Hay que garantizar el mantenimiento de las constantes vitales, reevaluar el diagnóstico de intoxicación por BZD, tratamiento sintomático y evacuador (SNG y carbón activado). f) Las intoxicaciones aisladas se consideran benignas, no suelen producir mucha alteración de conciencia ni depresión respiratoria. Se realizará evacuación del tóxico (lavado gástrico), control de evolución durante 6–8 h y valoración psiquiátrica. Pudiéndose dar al paciente de alta salvo que tenga criterios psiquiátricos de ingreso. Página 492
  • 493.
    INTOXICACIONES Y SOBREDOSIFICACIONES B.ANTIDEPRESIVOS Es la segunda causa de intoxicaciones. 1. Clasificación y características a) Inhibidores no selectivos de la recaptación de aminas - Tricíclicos: Amitriptilina, clorimipramina, desimipramina, doxepina, lofepramina, nortriptilina, imipramina, trimipramina. - No tricíclicos: Amineptina, amoxapina, dosulepina, etoperidona, meproptilina, mianserina, pirlindol, trazodona, viloxacina. b) Inhibidores selectivos de la recaptación de serotonina (ISRS) : Citalopran, fluoxetina, paroxetina, sertralina, fluvoxamina. c) Inhibidores selectivos de la recaptación de serotonina y noradrenalina: Venlafaxina. d) Noradrenérgicos y serotoninérgicos específicos (NaSSA): Mirtazapina. e) Inhibidores selectivos y reversibles de la monoaminooxidasa (MAO): - IMAO A: Moclobemida, Clorgilina. - IMAO B: Deprenilo f) Inhibidores no selectivos e irreversibles de la MAO: - Derivados hidracínicos: Fenelcina, iproniacida, isocarboxacida, nialamida. - Derivados no hidracínicos: Tranilcipromina, pargilina. g) Otros fármacos: L-5 hidroxitriptófano La clínica y el tratamiento es similar en todos los antidepresivos (AD), salvo en los IMAO; en las intoxicaciones por ISRS, hay menos cardiotoxicidad y las complicaciones suelen ser más leves que en los AD clásicos. Actúan inhibiendo la recaptación presináptica de noradrenalina, serotonina y dopamina, tiene un efecto alfa – bloqueante a nivel periférico, tiene efecto anticolinérgico a nivel central y periférico, efecto anti-H1 y efecto quinidin-like estabilizando de forma inespecífica las membranas, dando lugar a su principal problema que son los trastornos cardíacos. Suelen tener absorción lenta (2–12 h) y sufren circulación enterohepática, su vida media está entre 16–80 h. La dosis tóxica en adultos es de 0,5 g y de 5 mg/Kg en niños. Se suelen producir alteraciones ECG con dosis mayores de 1 gr. en adultos y de 10 mg/Kg en niños. La dosis potencialmente letal es de 1,5 gr. en adultos y de 20 – 25 mg/Kg en niños. Página 493
  • 494.
    INTOXICACIONES Y SOBREDOSIFICACIONES 2.Clínica: Suele iniciarse con agitación, seguida de alteración del nivel de conciencia y coma en ingestas importantes. En intoxicaciones con altas dosis hay depresión del SNC, cardiotoxicidad y con bajas dosis efectos anticolinérgicos. a) Anticolinérgica: Piel seca y caliente, retención urinaria, estreñimiento (íleo), sequedad de mucosas, visión borrosa, nistagmus, midriasis hiporreactiva, mioclonías, febrícula, taquicardia sinusal, demencia atropínica (desorientación, agitación y delirio). b) Respiratoria: Depresión respiratoria, neumonía por aspiración, atelectasia y de forma excepcional EAP y distress respiratorio. c) Neurológica: Estupor y mas raro coma profundo, piramidalismo, tono muscular normal o aumentado, temblores y mioclonías, de forma ocasional convulsiones (La amoxapina produce con frecuencia crisis recurrentes). d) Cardiológica: Hipotensión por efecto alfa-bloqueante (signo de gravedad), por efecto quinidin-like prolongación de PR y QT, ensanchamiento QRS, aplanamiento o inversión onda T, descenso ST, bloqueo de rama, bloqueo AV o asistolia (un QRS > 100 ms es un índice de cardiotoxicidad, de riesgo de convulsiones y de intoxicación grave). También pueden aparecer ESV, EV, TV y puede existir acción inotropa negativa. 3. Tratamiento (Similar para los AD y para otros anticolinérgicos). a) Mantener constantes vitales. b) Protocolo y actitud inicial de intoxicaciones (Monitorización ECG, TA, SatO2 y diuresis). c) Tratamiento evacuador (vaciado gástrico y carbón activado). El tratamiento depurador no es efectivo (ni el renal ni el extrarrenal). d) Tratamiento sintomático : 1) Convulsiones: Si son aisladas y de corta duración no se tratan. En convulsiones repetidas y/o prolongadas diacepam i.v. (10 mg diluido en 100 ml de solución salina fisiológica (SSF) a 2 mg/min. hasta ceder crisis). (Valium® 1 amp = 2 ml = 10 mg). Si no ceden Fenobarbital 15 – 20 mg/Kg i.v. o fenitoína 15 mg/Kg en 30 min. (en 500 ml de SSF). Es útil la alcalinización con Bicarbonato 1M (100 – 200 ml en 20 minutos => 1 – 3 mEq/Kg i.v.). 2) Tratamiento de las alteraciones hidroelectrolítica y de la retención urinaria (pueden presentar acidosis metabólica e hipokaliemia). Página 494
  • 495.
    INTOXICACIONES Y SOBREDOSIFICACIONES 3) Arritmias, bloqueos, ensanchamiento QRS e hipotensión arterial: De forma inicial alcalinizar (ver anterior “convulsiones”) manteniendo pH en sangre entre 7,45 – 7,5 con dosis repetidas de bicarbonato si es preciso. Si persiste TV o arritmias ventriculares Lidocaína 1 mg/Kg peso en bolo seguido de perfusión a 2 – 4 mg/min. Si persisten arritmias ventriculares y bajo gasto cardioversión. Si persiste hipotensión con bajo gasto tras la alcalinización se pauta Dobutamina. En bloqueo AV marcapasos y en parada CR reanimación prolongada. Debe evitarse el uso de Digoxina, Beta – bloqueantes y antiarrítmicos del grupo Ia (quinidina, procainamida, disopiramida). 4) Fisostigmina (Anticholium® amp 2 mg/5 ml): Dosis en adultos dosis inicial de 0,5 mg i.v. a pasar en 2 min., que puede repetirse cada 5’ hasta un total de 2 mg. Puede usarse en clínica anticolinérgica grave y en coma no filiado con sospecha de intoxicación por AD. Está contraindicado si existen arritmias. Su efecto dura 30 – 60 min. Actúa en 5 – 10 min. disminuyendo la frecuencia cardiaca y recuperando consciencia. e) Antídoto: No existe. 4. Pronóstico: Es bueno con tratamiento aunque tiene una mortalidad entorno al 1%. El coma, las arritmias y las alteraciones de conducción mejoran en 12 horas, el delirio y las alucinaciones pueden persistir varios días . 5. Criterios de ingreso – alta: En pacientes asintomáticos y sin alteraciones ECG se realizará lavado gástrico y carbón activado pudiendo ser dados de alta por parte médica en 12 – 24 h (tras valoración psiquiátrica). El resto de pacientes deben ingresar en planta o UCI según su situación clínica. C. ANTIDEPRESIVOS (IMAO) Es una intoxicación p oco frecuente, se produce intoxicación grave con ingestas superiores a 2 mg/Kg y potencialmente letal con ingestas superiores a 4 mg/Kg. 1. Tratamiento: a) Medidas iniciales, lavado gástrico y carbón activado. b) Tratar las convulsiones con diacepam o fenobarbital (Ver intoxicación por AD) Página 495
  • 496.
    INTOXICACIONES Y SOBREDOSIFICACIONES c)Hipotensión: Posición de Trendelemburg, volumen y si es imprescindible Dopamina a dosis bajas (inicio 1 – 2 µgr/Kg/min.). d) HTA: Nifedipino o Nitroprusiato e) Hipertermia: Es similar al síndrome de hipertermia maligna, Se trata con Paracetamol i.v. y medidas físicas de enfriamiento. Se puede utilizar cuando no disminuye la temperatura y la clínica es como el síndrome de hipertermia maligna Dantrolene 2,5 mg/Kg i.v. cada 6 horas. f) No son efectivas las técnicas de depuración renal ni extrarrenal. 2. Precauciones: Pueden aparecer crisis de HTA tras uso de IMAO, simpaticomiméticos, ADT, metildopa, guanetidina o alimentos que contengan tiramina (quesos, vino tinto, cerveza o embutidos) incluso 5 -10 días después de suspender la medicación. D. BARBITÚRICOS La incidencia de esta intoxicación es muy baja y la mas frecuente es por fenobarbital. 1. Clasificación - Barbitúricos de acción corta y ultracorta (< 3 h): Secobarbital, pentobarbital y tiopental - Barbitúricos de acción intermedia (3 – 6 h): Amobarbital, butalbital y butobarbital. - Barbitúricos de acción larga (> 6 h): Fenobarbital, barbital, mefobarbital y primidona. 2. Dosis tóxica Signos de toxicidad: Niveles séricos de barbitúricos de acción larga mayores de 4 mg/dl y de acción corta de 2 mg/dl. Indicación de gravedad: Niveles séricos de barbitúricos de acción larga de 10 mg/dl y de 3,5 mg/dl los de acción corta. Dosis letal: Dosis mayores de 1 gr. de tiopental, 3 gr. de secobarbital 5 gr. de fenobarbital y 10 gr. de barbital. (En el hospital sólo se determinan niveles de fenobarbital). 3. Clínica Sistema nervioso: Lo más frecuente es la depresión del SNC, puede aparecer depresión respiratoria, hipotonía, hiporreflexia incluso corneal, miosis (midriasis en fase avanzada) y nistagmus. Página 496