SIMULACIÓN ENERGÉTICA DE EDIFICIOS
HERRAMIENTA DE SIMULACIÓM HAP 4.8
Simulación Energética de Edificios
2
Herramientas HAP 4.8
3
INDICE
INDICE...........................................................................................................................................................................3
1. INTRODUCCIÓN AL PROGRAMA HAP..............................................................................................................4
1.1. Herramienta HAP System Design.....................................................................................................................5
1.2. Herramienta HAP Energy Analysis...................................................................................................................5
1.3. Terminología de HAP .......................................................................................................................................6
2. METODOLOGÍA...................................................................................................................................................9
3. ENTRADA DE DATOS DEL EDIFICIO, USO Y EMPLAZAMIENTO.................................................................14
3.1. Cargas internas, uso, condiciones climáticas y de operación, etc..................................................................18
3.2. Definición de elementos constructivos............................................................................................................29
4. DEFINICIÓN DE LOS SISTEMAS ENERGÉTICOS...........................................................................................35
4.1. Systems..........................................................................................................................................................35
4.2. Plants..............................................................................................................................................................46
4.3. HAP Energy Analysis......................................................................................................................................48
5. RESULTADOS ...................................................................................................................................................53
6. REFERENCIAS ..................................................................................................................................................55
Simulación Energética de Edificios
4
1. INTRODUCCIÓN Al PROGRAMA HAP
El objetivo de este tema es explorar las características del Hourly Analysis Program (HAP) para
su aprendizaje.
Este tema está orientado a profesionales con un conocimiento medio en sistemas de
Calefacción, Ventilación y Aire acondicionado (en adelante HVAC), así como familiarizados con
el resto de las instalaciones mecánicas y eléctricas de los edificios.
El software HAP (Hourly Analysis Program) de Carrier es una herramienta de ordenador
orientada a ayudar a aquellos profesionales que quieren diseñar sistemas HVAC (Heating,
Ventilation and Air Conditioning) en edificios principalmente del sector terciario (comercial).
HAP son dos herramientas en una:
 Primero, es una herramienta para el cálculo de cargas y diseño de sistemas de
climatización.
 Segundo, se trata de una herramienta para la simulación del consumo de energía y el
cálculo del coste de operación de la misma.
Es una herramienta útil para cumplir los criterios de energía en las certificaciones LEED®,
VERDE, BREEAM y otras en el diseño tanto esquemático como a nivel de detalle de las
evaluaciones del coste de la energía.
HAP utiliza el método ASHRAE de las funciones de transferencia para los cálculos de cargas y
las técnicas de simulación energética detallada para las 8.760 horas (anuales) para el análisis
de energía.
Este programa se presenta como dos productos, similares pero separados:
 "HAP System Design Load" para el diseño del sistema con las herramientas de
estimación de cargas.
 El programa completo "HAP", que además de los contenidos para el diseño del
sistema, incluye las herramientas para el análisis energético.
Herramientas HAP 4.8
5
1.1. Herramienta HAP System Design
HAP estima las cargas de diseño de refrigeración y calefacción en edificios de tipo terciario, de
cara a dimensionar los componentes del sistema de calefacción, ventilación y aire
acondicionado (HVAC). El programa proporciona información necesaria para la selección y
especificación de los equipos. En concreto el programa realiza las siguientes tareas:
 Cálculo de las cargas de diseño de refrigeración y calefacción en cada espacio, en
cada zona y en cada batería de los equipos del sistema HVAC.
 Determinación de los caudales de aire requeridos en cada espacio, en cada zona y
en el sistema.
 Dimensionamiento de las baterías de los equipos de refrigeración y calefacción.
 Dimensionamiento de los ventiladores.
 Dimensionamiento de las centrales de producción (por ejemplo enfriadoras y
calderas).
1.2. Herramienta HAP Energy Analysis
HAP estima el consumo anual de energía y los costes energéticos en los sistemas de consumo
de un edificio, tanto de HVAC como los no relacionados con la climatización, mediante la
simulación del funcionamiento de dicho edificio a lo largo de cada una de las 8.760 horas de un
año. Los resultados del análisis energético se usan para comparar el consumo y coste de
diferentes diseños con sistemas HVAC, y así se puede elegir el mejor. En concreto, HAP
realiza las siguientes tareas durante el análisis energético:
 Simula la operación hora a hora de todos los sistemas de calefacción y refrigeración
en el edificio.
 Simula la operación hora a hora de todos los equipos de producción del edificio.
 Simula el funcionamiento hora a hora de todos los sistemas no-HVAC, como
iluminación y equipos.
 Utiliza los resultados de la simulación hora a hora para calcular el consumo total de
energía por año y su coste. Los costes se calculan utilizando las distintas variantes
Simulación Energética de Edificios
6
de la tarifa actual como la tarifa por escalones, tarifa según consumo del momento
del día y otras cargas según demanda, si se desean tener en cuenta en el programa.
 Genera unos informes con datos en gráficos y en tablas, que pueden ser por horas,
diarios, mensuales e incluso anuales.
Para comparar los costes energéticos, HAP ofrece dos alternativas, una para la fase preliminar
del proyecto y otra para la fase de diseño ya detallada del mismo:
1. En la fase de diseño preliminar o esquemático, se pueden tener en mente distintos
sistemas HVAC y equipos. El objetivo del análisis de energía en este momento del
proyecto es comparar rápidamente el consumo de energía de las distintas alternativas
para identificar la selección de diseños con la mejor ejecución, para un estudio posterior
más detallado. En este momento puede ser interesante aplicar la simplificación y
aproximación, puesto que puede que todavía no conozcamos totalmente el edificio y la
rapidez es muy interesante para evaluar las distintas alternativas.
2. En la fase de diseño detallada de un proyecto se están considerando uno o unos
pocos diseños de HVAC. El objetivo del análisis de energía en esta fase es analizar
cuidadosamente y optimizar el diseño. Incluso puede querer pretenderse generar
documentación para el Credit 1 de LEED Energía y Atmósfera. Con estos objetivos se
requiere una definición más detallada del edificio y de sus equipos de HVAC.
1.3. Terminología de HAP
 Elemento es cualquier componente de la estructura del edificio o de uso en el
mismo, que esté asociado a una pérdida o ganancia de calor. Los elementos pueden
ser los muros, ventanas, cubiertas, claraboyas, suelos, particiones, iluminación,
ocupación, equipo eléctrico, infiltraciones y otras fuentes de calor de tipo misceláneo.
Un elemento queda definido por aquellas características que se ven afectadas en una
transferencia de calor. Por ejemplo, un muro se define por su área, orientación y por
los materiales de que está construido.
Herramientas HAP 4.8
7
 Espacio es la parte del edificio comprendida por uno o más elementos a través de
los cuales hay un flujo de calor, y acondicionado por uno o más terminales del
sistema distribución de aire. Generalmente un espacio comprende una habitación,
pero en algunas aplicaciones es más eficiente considerar un espacio como un grupo
de habitaciones o incluso como el edificio completo.
 Zona es el conjunto de uno o más espacios bajo un único control de termostato. En
algunos sistemas cada habitación contiene un termostato, luego cada zona sería un
único espacio representado por una única habitación. Pero en otras ocasiones un
termostato controla un grupo de habitaciones, en cuyo caso la zona estaría formada
por varios espacios.
 Sistema (de aire) se define al equipo y controles que proveen de refrigeración y
calefacción a una región del edificio. Un sistema sirve a una o más zonas. La
presencia de un termostato en cada una de las zonas permite el control específico de
la temperatura en cada una de ellas. Ejemplos de sistemas con las unidades de
tratamiento de aire (o climatizadores) centralizados, equipos de expansión tipo
rooftop o de tipo compacto vertical, o sistemas de expansión de tipo partido, fancoils
o unidades de condensación por agua en anillo. En todo sistema hay asociados una
red de conductos, difusores y controles.
 Planta es el equipo y su control que suministra de frío o calor a las baterías de uno o
más sistemas. Ejemplos de plantas de producción son las enfriadoras, calderas de
agua caliente o de vapor.
 Edificio es la estructura que contiene todos los sistemas HVAC. Al realizar el análisis
energético se calculan los costes anuales energéticos del edificio, así como el de los
sistemas consumidores que contiene. Literalmente un edificio tiene una estructura
individual, pero en HAP la definición es flexible. Puede representar un grupo de
estructuras, como en un campus donde las diferentes “estructuras” están servidas por
un equipo de producción común a todas.
Un resumen de la herramienta HAP:
Simulación Energética de Edificios
8
HAP
CARGAS TÉRMICAS
DISEÑO DE SISTEMAS
HVAC
ANÁLISIS ENERGÉTICO
SISTEMAS HVAC + OTROS
DATOS
COMPARTIDOS
– Calcula cargas espacios,zonas y sistemas
–Determina caudales poresp.,zonas y sistemas
–Dimensionabaterías
–Dimensionaventiladores
–Dimensionaenfriadoras y calderas
– Simula hora a hora sistemas HVAC
–Simula hora a hora plantas de producción
–Simula hora a hora demás sistemas no HVAC
–Utiliza los datos para calcularcostes (Tarifas)
–Genera tablas y gráficos hora,día,mes y anual
Herramientas HAP 4.8
9
2. METODOLOGÍA
HAP realiza el cálculo de cargas de un edificio en distintos escenarios:
a. En las condiciones de diseño de refrigeración, para dimensionar las baterías de frío de
los equipos.
b. En las condiciones de diseño de calefacción, para dimensionar las baterías de calor de
los equipos.
c. En la simulación, calcula las cargas en cualquier momento del año para realizar el
análisis energético.
Para cada caso se aplican diferentes procedimientos y consideraciones:
1. Cálculo diseño para refrigeración. Los perfiles de las cargas se generan para un día
de diseño (el más desfavorable para la refrigeración, el más caluroso) por cada mes,
utilizando las condiciones climáticas de diseño, así como los horarios de funcionamiento
simplificados sólo para diseño de cargas, con el método de cálculo de ASHRAE de las
Funciones de Transferencia.
2. Cálculo diseño para calefacción. Las cargas se calculan sólo en una única condición
de diseño de calefacción, utilizando las condiciones climáticas de diseño de invierno. No
se considera ninguna fuente que pudiera suponer un aporte de calor y se asume el
carácter de cargas instantáneas en el cálculo en cualquier elemento o infiltración.
3. Simulaciones energéticas. El cálculo de cargas se realiza para las 8.760 horas del
año utilizando los datos climáticos de simulación, con los horarios de funcionamiento en
que se distinguen los distintos días de la semana, y como método de cálculo el de las
Funciones de Transferencia de ASHRAE.
HAP utiliza el Método de la Función de Transferencia (TFM) al realizar los cálculos de diseño
de refrigeración y también para los cálculos de cargas en la simulación energética.
HAP fue desarrollado por Carrier partiendo de otra herramienta de cálculo de cargas que
funcionaba en el sistema operativo DOS, una de las primeras en su género. Este hecho brinda
a HAP una experiencia dilatada en el tiempo que pocos programas tienen.
Simulación Energética de Edificios
10
La herramienta se concibió para el diseño de sistemas de HVAC que permitiese dar soporte
técnico a CARRIER. Si bien es un programa “marcado” por un fabricante, al ser éste uno de los
más grandes del mundo, abarcó prácticamente la totalidad de los sistemas de HVAC que se
utilizan en EEUU.
Frente al gran número de sistemas contemplados por HAP, los sistemas de calefacción no se
desarrollan con igual intensidad.
De acuerdo a la definición de ASHRAE, HAP aplica el modelo clásico de estimación directa
“Forward classic approach” que utiliza una metodología de definición del modelo, considerado
el siguiente diagrama de flujo:
Herramientas HAP 4.8
11
Definición del edificio
Localización
Datos de diseño
Datos de los materiales
Zonas térmicas
Cargas internas
Perfiles de uso
Infiltraciones
Climatología
Temperatura de b. seco
Temperatura de b. húmedo
Nubosidad
Velocidad del viento
Presión atmosférica
ESTIMACIÓN DE
CARGAS
TÉRMICAS
Definición de los sistemas
Tipo de sistemas
Potencias, caudales,
eficiencia, temperaturas de
trabajo
Horarios de funcionamiento
ANÁLISIS DE LOS
SISTEMAS
ANÁLISIS DE LAS
CENTRALES DE
PRODUCCIÓN
TÉRMICA
ESTIMACIONES
ENERGÉTICAS Y
ECONÓMICAS
Cargas de
calefacción, aire
acondicionado y
ventilación
Cagas horarias en
los equipos
Demanda horaria
de calefacción aire
acondicionado y
ventilación
Demanda horaria
total y consumo
de energía
Costos de
explotación
Definición de las centrales
térmicas
Tipo de equipos de
producción
Potencias, caudales,
eficiencia, temperaturas de
trabajo
Horarios de funcionamiento
Suministros energéticos
Parámetros económicos
Factores de dinamización
económica
Tiempo de vida del proyecto
Inversiones
Costos de operación y
mantenimiento
Simulación Energética de Edificios
12
HAP es un programa con un modelo cerrado predefinido, frente a otros programas en los que
se puede definir el tipo de modelo, como en el caso de MatLab o TRNSYS.
Una de las ventajas principales de utilizar un programa predefinido, para realizar la
modelización es la de disponer de una base de datos estructurada para un fin particular, en
nuestro caso modelos energéticos edificatorios. De esta manera, la reutilización de estos datos
se facilita, tanto para la modificación del proyecto como para definición de otros nuevos
proyectos aprovechando los existentes.
Antes de empezar a definir un proyecto en HAP, se debe considerar lo que se pretende
conseguir del modelo. Un mismo edificio puede ser modelado de distintas maneras en función
de lo que se pretende evaluar. En particular existirán dos situaciones que podrán o no convivir
en un mismo modelo:
 Dimensionar los equipos de HVAC. El modelo ha de responder al tipo de sistema
que se ha de implantar en el edificio, en cuanto a la definición de los espacios
acondicionados. De esta manera, los cálculos y reportes de los sistemas reflejarán de
forma simplificada las características de los sistemas, relacionando estos con los
espacios a los que atienden. A este respecto, sólo definir los espacios necesarios
acorde con los sistemas.
 Calcular el consumo de energía. Para el caso anterior, agrupando los sistemas del
mismo tipo con horarios y condiciones térmicas similares (agrupando por fachadas)
y, a partir de obtener el mínimo de sistemas, definir los espacios que permitan
calcular estos sistemas.
En general, lo que se deberá hacer es simplificar en la medida de lo posible los modelos,
agrupando espacios, sistemas y plantas, si estos elementos se comportan de forma similar.
Cuando se empieza a plantear el proyecto es fundamental realizar este análisis y
documentarlo, ya que en la fase de introducción de datos es frecuente tender a complicar
nuevamente el modelo.
En las siguientes secciones se discutirán los apartados de la metodología, acompañando éstas
con gráficas de las pantallas HAP. Para que la explicación sea coherente, se ha optado por ir
desarrollando un edificio.
Herramientas HAP 4.8
13
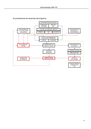
El procedimiento de desarrollo del programa:
DATOS METEOROLÓGICOS
CONDICIONES
EXTERNAS
AÑO TIPO
TMY
CARACTERÍSTICAS
DE LA ENVOLVENTE
DEL EDIFICIO
CALIDAD DEL AMBIENTE INTERIOR
TÉRMICO IAQ ACÚSTICO
CARACTERÍSTICAS
FUNCIONALES Y
OCUPACIONALES
CÁLCULOS TÉRMICOS
CARGAS DEMANDAS
SELECCIÓN DEL
SISTEMA
DIMENSIONADO DE
EQUIPOS Y REDES
CARACTERÍSTICAS
DE EQUIPOS
COSTO DE
INVERSIÓN
CONSUMOS ENERGÍA
SIMULACIÓN SIST.
COSTO DE
EXPLOTACIÓN
ENERGÍA PRIMARIA
Y EMISIONES DE
CO2
PARÁMETROS
ECONÓMICOS
COSTO TOTAL
Simulación Energética de Edificios
14
3. ENTRADA DE DATOS DEL EDIFICIO, USO Y EMPLAZAMIENTO
El modelo de ejecución del programa HAP:
DEFINIR ELPROBLEMA
BASES DE DISEÑO
INTERIOR
INTRODUCCIÓNDE
DATOS
BASES DE DISEÑO
EXTERIOR
ANÁLISIS ENERGÉTICO
CONSUMO
ENERGÉTICO
COSTES ECONÓMICOS
OPERACIONALES
SELECCIÓN DELSISTEMADE CLIMATIZACIÓN
ENTRE DIFERENTES ALTERNATIVAS
SELECCIÓN DE DATOS
IMPACTOMEDIO
AMBIENTAL
EVALUACIÓNDE RESULTADOS
Herramientas HAP 4.8
15
Para la introducción de datos así como para la visualización de los resultados HAP dispone de
un interface gráfico con las siguientes partes principales:
1) Estructura del proyecto. Mediante este elemento podemos “navegar” a través de
todos los componentes que nos permiten definir al edificio mediante los espacios
(Spaces), los sistemas de HVAC (Systems), las plantas de producción de calor y frío
(Plants), los centros de costos de energía y consumos de otros sistemas por edificio
(Buildings). Además los componentes, se representan las distintas librerías de datos
para horarios (Schedule), cerramientos opacos (Walls), cerramientos acristalados
(Windows), puertas (Doors), elementos de sombreamiento de las ventanas (Shades),
enfriadoras (Chillers), torres de refrigeración (Cooling towers), calderas (Boilers), costo
de la electricidad (Electric Rates) y costo de los combustibles (Fuel Rates).
2) Ventana de visualización de componentes. Visualización de los componentes, en
forma de resumen, que se han seleccionado en la estructura. A su vez, en esta pantalla
se pueden seleccionar los elementos existentes para su edición, definir nuevos o
copiarlos.
3) Barras de herramientas y menú. De forma similar a otros programas, se cuenta con
estas dos secciones.
Simulación Energética de Edificios
16
En todo momento podemos acceder a la documentación de ayuda, que es muy completa. Por
ejemplo, partiendo de la definición de un nuevo espacio:
Presionando F1 cuando estamos sobre la casilla de Building Weight obtenemos una ayuda.
HAP no está disponible en español. Sin embargo por las características de la documentación
de ayuda esta puede ser copiada y pegada para su traducción en un programa o servicio como
el Google Translator de uso gratuito y disponible en internet para su uso “online”:
Herramientas HAP 4.8
17
Si bien la traducción no es perfecta, se realiza instantáneamente.
La modelización de los espacios del edificio se realiza introduciendo los parámetros de las
superficies, materiales, orientaciones y, en el caso de las tabiques divisorios a locales no
acondicionados, las temperaturas límite que alcanzan estos en relación con la temperatura
exterior.
La simplicidad de este modelo permite que no se requieran grandes recursos en los
ordenadores. Debido a la potencia de los procesadores y la gran cantidad de memoria con la
que se dota a los ordenadores actuales, esta ventaja está perdiendo importancia.
De esta manera, se pueden introducir los datos con relativa facilidad y rapidez. Adicionalmente,
como los datos están agrupados de acuerdo a las zonas, es fácil determinar cuáles de estos
tienen directa relación con la zona, porque pertenecen a ésta.
Esta ventaja en cuanto a la simplicidad del modelo se convierte en una desventaja cuando
existe una influencia importante en cuanto a las condiciones de espacios colindantes. Como
ejemplo podemos citar los atrios no acondicionados y su influencia sobre los espacios que
están en contacto, o un ejemplo aún más común, el de las buhardillas que pueden alcanzar
elevadas temperaturas cuando están soleadas.
La definición de las ventanas considera la superficie, las características del acristalamiento,
carpintería y la orientación. Respecto a la inclinación, sólo se pueden considerar ventanas
verticales en los cerramientos y horizontales en las cubiertas (lucernarios). Para cerramientos
acristalados con otras inclinaciones, por ejemplo para edificios singulares de morfologías
caprichosas se perderá precisión en el modelo hasta el punto que para algunos casos el
modelo será inviable.
La modelización de sombras en las ventanas brinda, nuevamente, con gran simplicidad un
abanico bastante extenso de posibilidades. Sin embargo, el sombreamiento sólo se aplica a las
ventanas y no es posible aplicarlo a los cerramientos opacos (muros), por lo que algunas
soluciones arquitectónicas no serán consideradas, como es el caso de las fachadas ventiladas.
En la misma línea y en el caso de considerar el efecto de sombras, ya sean propias (p.e. un
patio irregular) o de otros edificios, se puede perder bastante precisión en el modelo, o
inclusive llegar a descartarse el uso de HAP.
Simulación Energética de Edificios
18
Para el desarrollo del módulo haremos uso de un edificio ficticio, el Washington Elementary
School, donde contamos con los esquemas de distribución, descripción de materiales
constructivos empleados y otros criterios necesarios para su diseño.
 Project: Creamos el proyecto que vamos a estudiar.
Dentro de la barra de menú, en Project, podemos crear nuestro proyecto pulsando en New. En
nuestro caso el Washington Elementary School.
3.1. Cargas internas, uso, condiciones climáticas y de operación, etc.
 Weather: Introducimos los datos climáticos de la localidad donde se encuentra
nuestro edificio.
Herramientas HAP 4.8
19
Dentro de la pestaña Design Parameters, para nuestro ejemplo, seleccionaremos como
Region: USA, Location: Wisconsin y como City: La Crosse. Automáticamente aparecen los
datos de:
 Latitud, longitud y altura sobre el nivel del mar de la localidad seleccionada.
 La temperatura seca máxima y húmeda coincidente de verano, con variación media
diaria (para la elaboración de las 24 horas del día tipo para cada mes del año en las
condiciones más desfavorables, esto es el más caluroso). Sobre estas condiciones,
HAP realiza el cálculo de la demanda de refrigeración.
20
21
22
23
24
25
26
27
28
29
30
31
32
Design Temperature Profiles for July
Temperature(°C)
Hour
00 01 02 03 04 05 06 07 08 09 10 11 12 13 14 15 16 17 18 19 20 21 22 23
Dry Bulb Wet Bulb
Simulación Energética de Edificios
20
 La temperatura de diseño y húmeda coincidente de invierno, para el único cálculo de
la demanda de calefacción.
Estos datos son modificables para introducir cualquier localidad en la que queramos estudiar
nuestro proyecto.
Además podemos introducir:
 Factor de claridad atmosférica de la localidad (Atmospheric Clearness Number).
 Reflectancia del terreno (Average Ground Reflectance) y conductividad del mismo
(Soil Conductivity).
 Fecha de inicio y fin del horario de cambio de hora (si la hubiera) para el mejor
aprovechamiento de la luz solar (Daylight Savings Time).
En la pestaña Simulation seleccionaremos el año típico meteorológico de localidad. Este
archivo, de extensión .HW1, recoge el perfil climático del año completo (donde aparecen
definidos los datos de temperatura, humedad y radiación solar para las 8.760 horas del año).
Sobre este perfil, HAP simula las cargas del edificio y el funcionamiento de los equipos a lo
largo de todo un año.
Herramientas HAP 4.8
21
 Spaces: Introducimos los distintos espacios de nuestro proyecto.
Se adelantó en un apartado anterior la estrategia para la definición de los espacios
que conforman el edificio. Es importante partir realizando un esquema que tome en
cuenta la relación de los cerramientos la actividad y los sistemas que atenderán estos
espacios.
A este respecto se hace notar que HAP realizará los cálculos de ganancias y
pérdidas tomando en cuenta elemento por elemento (muros, ventanas, cubiertas,
suelos, iluminación, personas, equipos, infiltraciones, particiones) y evaluará los
totales.
Si queremos saber la influencia que tiene la fachada o queremos tratar una zona con
distintos equipos deberemos dividirla en varios espacios:
Una vez realizado un esquema de zonas y espacios, teniendo en cuenta siempre que debemos
intentar minimizar la cantidad de espacios, procedemos a llenar cada uno de los apartados:
EDIFICIO
Zona
Espacios
Zona
Espacios
Simulación Energética de Edificios
22
Herramientas HAP 4.8
23
Empezaremos con el espacio Classroom 115:
En el que iremos definiendo sus características como en la pestaña General:
 Dimensiones del espacio.
 Altura media suelo-techo.
 Estimación de la densidad del edificio, para establecer su inercia, el tiempo de
respuesta en su emisión de calor tras acumulación.
 Requerimientos de ventilación en el espacio, done podemos adoptar el criterio
ASHRAE, o bien introducirlo como “User-Defined” (para utilizarlo como herramienta
para el cumplimiento de los criterios de energía y atmósfera LEED, ha de utilizarse el
valor por defecto para cumplir los requisitos de ASHRAE 90.1).
Otro aspecto importante a la hora de gestionar la información es el asignar nombres a los
espacios para luego poder distinguirlos fácilmente. HAP ordena los espacios de manera
alfanumérica.
Simulación Energética de Edificios
24
Una estrategia para facilitar esta labor es la de adoptar una codificación:
PL – ZO – ES - DE
Donde:
 PL= planta. Es de especial utilidad cuando el edificio cuenta con varias plantas. En
este código también se puede incluir el código de bloque (si son varios bloques) o de
edificio (si hay más de uno).
 ZO= zona. Esta es un conjunto de espacios o que comparten un mismo sistema o
que no están divididos físicamente mediante tabiques.
 ES= espacio. Una codificación que puede ayudarnos a determinar características de
los espacios, por ejemplo si representan fachadas, zonas interiores o tienen una
carga elevada que se tratará puntualmente.
 DE= denominación. Preferentemente la que se utiliza en los planos arquitectónicos
para poder de esta manera cotejar los datos y verificar si se han introducido todos los
espacios.
Para muchos de los parámetros HAP tiene establecidas bases de datos:
Herramientas HAP 4.8
25
Es una buena práctica utilizar los valores de estas bases de datos puesto que normalmente se
toman de los estándares de ASHRAE y evitan mucho trabajo en su determinación.
Por otro lado, en cada parámetro existe una ayuda asociada a la que podemos acudir mediante
la tecla F1:
En un primer acercamiento al programa, sería recomendable acceder a la ayuda de aquellos
parámetros con los que no estemos familiarizados. En particular, este valor, el peso de los
materiales de construcción (Building Weight), determinará el retardo que existe entre la
ganancia/perdida de calor por las ventanas, carga interna y la demanda de
refrigeración/calefacción necesaria para mantener las condiciones interiores.
Cada uno de los componentes de la carga interna (iluminación, personas, equipos, otras
cargas) considera un horario en el que se define la intensidad de la carga. Estos horarios están
en las bibliotecas, en Schedules y definen un perfil de carga para cada hora:
Simulación Energética de Edificios
26
Luego se asignan los patrones a los días tipo:
Herramientas HAP 4.8
27
En el ejemplo, el perfil 1 sería de invierno, el 2 de entre tiempo y el 3 de verano para España
donde las horas de luz varían significativamente de una estación a otra:
Simulación Energética de Edificios
28
Al introducir el primer espacio tendremos que crear los horarios de funcionamiento de equipos,
iluminación y ocupación. Además, tendremos que definir los tipos de muros, cubiertas,
ventanas, puertas y sombras externas. Podemos hacerlo desde la propia pestaña Internals o
bien definirlos a priori dentro de Project Libraries y luego conectarlos desde esta misma
pestaña en la ventana del espacio en cuestión.
Herramientas HAP 4.8
29
Datos que necesitaremos para definir cada espacio dentro de la pestaña de Internals:
 Tipo y ganancia de calor por iluminación, con su horario de funcionamiento.
 Ganancia de calor por equipos eléctricos, con horario.
 Ocupación y nivel de actividad que desarrollan, con su respectivo horario.
 Otras cargas denominadas como misceláneas, separadas por su aportación como
calor sensible (suponen sólo una modificación sobre la temperatura del espacio) o
como calor latente (suponen una variación del contenido de humedad del mismo).
3.2. Definición de elementos constructivos
En las pestañas de Walls, Windows, Doors y en Roofs, Skylights definiremos los detalles
constructivos del espacio con su orientación correspondiente:
Simulación Energética de Edificios
30
Previamente a rellenar esta pantalla, habremos construido nuestros elementos constructivos en
la base de datos “Project library”.
Para la definición de los cerramientos, deberemos establecer las bibliotecas con las diferentes
soluciones constructivas que los componen. Para los cerramientos, HAP dispone de las
siguientes bibliotecas:
Herramientas HAP 4.8
31
Definiremos las capas con que están construidos los muros y los tejados (cubiertas
horizontales y verticales) de nuestro espacio:
Definiremos los huecos de los mismos, así como las sombras propias del edificio, que sobre
ellos se proyectan:
Las sombras se aplican sobre las ventanas y actúan disminuyendo la radiación incidente sobre
los vidrios.
Para la definición de las sombras se dispone de un apartado en las bibliotecas: Shades.
Simulación Energética de Edificios
32
El modelo que utiliza HAP para las sombreas brinda en tres posibilidades:
 Salientes de las ventanas (Reveal Depth).
 Lamas horizontales.
 Lamas verticales.
Las tres posibilidades se pueden combinar para conformar distintos tipos de sombreamientos,
por ejemplo aplicamos lamas verticales de 0,5m en ambos lados de la venta (sobre la que se
definió de 1x1m).
Preferiblemente se han de seguir estas reglas para la definición de sombras:
 Cuando se define una sombra, se debe de considerar la definición de la ventana y
viceversa.
 Para lamas repetidas, es decir varias lamas pequeñas en una ventana, se puede
aplicar la proporcionalidad. Si se mantienen las proporciones bastará con definir una
o dos lamas de mayor tamaño, de modo que el efecto de la sombra sea el mismo.
 Para modelar lamas horizontales inclinadas se pueden definir dos ventanas, una
totalmente sombreada (actuando sobre el SC) y otra con una lama horizontal,
manteniendo la porción del ángulo que conforma la lama.
Las limitaciones HAP en cuanto a lamas están en cuanto a que no permite geometrías
caprichosas ni lamas semiopacas, por lo que será de poca utilidad en algunas situaciones, por
ejemplo:
 Lamas verticales inclinadas.
 Lamas que están desplazadas de la fachada, es decir, que dejan un espacio libre
entre la lama y la fachada por el que la radiación alcanzará a la ventana.
 Lamas de materiales textiles o de vidrios oscuros.
 Dobles fachadas acristaladas y ventiladas.
Herramientas HAP 4.8
33
Además definiremos:
 Infiltraciones (caudal de aire no deseado que se introduce en nuestro espacio). Como
las condiciones de este aire no son las de consigna, supone una carga a la hora de
acondicionar nuestro espacio.
 Suelos, distinguiremos en cada espacio si se trata de:
o Suelo sobre espacio acondicionado.
o Suelo sobre espacio no acondicionado (en el momento que las condiciones de
temperatura no son como las de nuestro espacio a acondicionar se producirá
una ganancia o pérdida de calor, según sea el gradiente de temperaturas entre
nuestro espacio y el colindante).
Simulación Energética de Edificios
34
o Suelo sobre el terreno.
o Suelo por debajo del terreno, donde definiremos todos los detalles del elemento
en contacto con el mismo para calcular la transmisión de calor entre ambos.
Herramientas HAP 4.8
35
4. DEFINICIÓN DE LOS SISTEMAS ENERGÉTICOS
4.1. Systems
Definimos los distintos sistemas de nuestro proyecto.
Una vez introducidos todos los espacios de nuestro proyecto vamos a definir cómo se van a
acondicionar.
En este punto definiremos los sistemas de HVAC, así que recordamos la importancia de haber
tomado en cuenta durante la definición de los espacios los distintos tipos de sistemas, con el fin
de minimizar la cantidad de datos.
En nuestro ejemplo vamos a considerar como sistemas:
 Un rooftop unizona para cada una cada una de las zonas comunes: Ginmasio y
Cafetería (luego dos rooftops en total).
 Un sistema de fancoils para los pasillos y la zona de almacenaje.
 Un sistema VAV con cajas de ventilación finales en cada Aula y en Administración.
Simulación Energética de Edificios
36
Dentro de la ventana que se abre al clicar Systems aparece un desplegable en Equipment
type con varios tipos de equipos que podemos utilizar para acondicionar nuestros espacios:
 Undefined, como sistema de acondicionamiento no definido, sólo válido para una
estimación rápida de cargas de nuestro proyecto.
 Unidades de expansión tipo rooftop.
 Unidades de expansión tipo compacto vertical (para interior).
 Unidades de tratamiento de aire con baterías de expansión.
Herramientas HAP 4.8
37
 Unidades de tratamiento de aire con baterías por agua.
 Unidades terminales.
Dependiendo del tipo de equipo arriba seleccionado las opciones en Air System type son
distintas.
Simulación Energética de Edificios
38
HAP nos ofrece un gráfico de cada sistema con los componentes a definir en el mismo:
Y para cada tipo de equipo, se disponen de distintos tipos de distribución de aire:
Estos sistemas están relacionados con la producción de calor y frío que veremos más adelante.
A ese respecto, veremos dos posibilidades generales:
Herramientas HAP 4.8
39
 Son equipos con producción de calor/frío mediante expansión directa, por ejemplo:
Unidades autocontenidas de instalación en cubierta (Roof Tops), unidades partidas
de expansión directa (Splits), Unidades autocontenidas para interiores (Packaged DX
units), etc.
 Son equipos que se alimentan de una central de producción de agua fría o agua
caliente: Ventiloconvectores (fan coils), Unidades de tratamiento de aire alimentadas
con agua fría (Chillerd Water Air Handler Units), etc.
Para todos los casos, se ha de definir el sistema de ventilación en función de las posibilidades
de cada tipo de equipo.
Sistemas de ventilación
Esta opción sólo es posible para los equipos con unidades terminales (Fan Coils, Splits...)
puesto que el resto de los equipos tratan directamente el aire; por tanto, las dos opciones son:
 El aire de ventilación se trata en el propio equipo, es decir un sistema de ventilación
directa mediante una toma de aire hasta el equipo (Direct Ventilation).
 Ventilación centralizada, mediante una unidad de tratamiento de aire de ventilación y
una red de conductos de aire de distribución (Common Ventilation System).
Simulación Energética de Edificios
40
Por ejemplo, para un sistema con una Unidad de Tratamiento de Aire con dos zonas:
Definamos una batería de precalentamiento a una temperatura de 14ºC mediante agua
caliente:
Dotemos al sistema de un recuperador de calor en el aire de ventilación con un 70% de
eficiencia, dotado de un motor de 200W que acciona un recuperador rotativo:
Herramientas HAP 4.8
41
Para considerar posteriormente el gasto de energía en los ventiladores, vamos a definir la
impulsión, con una eficiencia global (mecánica, motor, variador) del 48% y una presión de
trabajo de trabajo de 600Pa; el retorno, con una eficiencia del 48% y una presión de 350Pa,
ambos con caudal de aire variable y temperatura constante de aire:
Para aprovechar las condiciones climatológicas favorables, definimos el enfriamiento gratuito
asignando un control por temperatura (sensible) y las temperaturas de operación 22,8 / 2ºC:
Simulación Energética de Edificios
42
Importante al definir cada sistema:
 Asignación de espacios en cada zona: Excepto cuando definamos un sistema como
unizona, en la pestaña Zone Components, apartado Spaces, tendremos que
asignar el espacio o el conjunto de los mismos que conforman cada una de las zonas
(aquellos con el mismo control de termostato).
Herramientas HAP 4.8
43
 Horario del termostato: Para cada una de las zonas tendremos que definir los puntos
de consigna, el rango de sensibilidad del termostato, así como su horario de
funcionamiento (en realidad el horario de funcionamiento del equipo).
 Nótese que se han seleccionado las temperaturas para enfriamiento (Cooling T-stat
Setpoints) en 26ºC y de calefacción (Heating T-stat Setpoint) en 21ºC. Este margen
proporciona al edificio un rango amplio de temperatura en el cual no se producirá ni
distribuirá calor. Estas temperaturas las fija la normativa española, así como la de
otros países, para evitar el despilfarro de energía.
 Se ha optado por controlar las temperaturas máximas y mínimas durante los períodos
de no ocupación, que se han fijado en los horarios del sistema HVAC (nombrado
Thermostat) así como en los días de fiesta (véase en la sección de climatización).
El tipo de horario del termostato difiere del definido para los elementos anteriores, ahora se
establece un horario para Ocupación / No ocupación en los que se regirá el funcionamiento de
los equipos por puntos de consigna diferentes.
Simulación Energética de Edificios
44
En este estado de la introducción de datos, estamos en condiciones de ejecutar la opción
“System Design” para el cálculo de las cargas.
Herramientas HAP 4.8
45
Generación de resultados para los sistemas
Al pulsar sobre el botón de cálculo de cargas, versión DESIGN, nos despliega una relación de
los informes, tablas y gráficos que podemos obtener:
Simulación Energética de Edificios
46
4.2. Plants
Introducir los datos de los equipos de producción (si los hubiera).
En nuestro ejemplo tendremos una enfriadora que alimentará de agua fría, tanto a los Fan-coils
de los pasillos como a las cajas de VAV de las aulas.
Tenemos también varias opciones para definir las plantas de producción de agua fría y/o
caliente:
 Fuente de producción de agua fría genérica.
 Fuente de producción de agua caliente genérica.
 Fuente de producción de vapor genérica.
(En el caso de sistemas de producción no definidos, sólo válido para una estimación rápida de
cargas de nuestro proyecto).
 Enfriadora (se trata de un equipo específico que tendremos que definir).
 Caldera de agua caliente o de vapor (también equipos específicos, con entrada
detallada de sus características para poder luego evaluar su rendimiento y ejecución).
Herramientas HAP 4.8
47
 Fuente externa de agua fría.
 Fuente externa de agua caliente.
(Estos dos últimos serán en el caso de aplicaciones de distrito, donde el agua fría y/o caliente
proviene de una fuente externa. HAP sólo analizará la parte de la distribución de agua a
nuestro sistema, no la operación de esa planta central de producción del agua suministrada).
4.2.1. Resultados para el diseño de Plants (si los hubiera).
Al pulsar sobre el botón de cálculo de cargas, versión DESIGN, nos despliega una relación de
las tablas y gráficos que podemos obtener:
Simulación Energética de Edificios
48
4.3. HAP Energy Analysis
Siguiendo con nuestro ejemplo, tenemos que ampliar con información más detallada su
definición para obtener resultados precisos del análisis energético del edificio.
1. Weather: Volvemos a la pestaña Simulation. Si no hemos hecho este paso
anteriormente, es ahora cuando seleccionaremos el año típico meteorológico de la
localidad. Este archivo de extensión .HW1 recoge el perfil climático del año completo
(donde aparecen definidos los datos de temperatura, humedad y radiación solar para
las 8.760 horas del año). Sobre este perfil, HAP simula las cargas del edificio y el
funcionamiento de los equipos a lo largo de todo un año.
Herramientas HAP 4.8
49
2. Spaces: Hemos introducido casi toda la información necesaria en la parte
correspondiente de HAP System Design, excepto por:
 Los horarios definidos para las cargas internas deben incluir detalle para los 7 días de
la semana y días festivos. Los perfiles usados en el diseño de cargas sólo tienen
definido el día diseño.
 En el apartado de ratios de infiltraciones tienen que estar definidos para simulación,
no sólo para las condiciones de diseño de refrigeración y calefacción.
Simulación Energética de Edificios
50
3. Systems: Al igual que en la entrada de los espacios, casi toda la información ya ha sido
introducida excepto por un par de consideraciones:
4. No puede haber ningún equipo definitivo con “Undefined”, para poder simularlo hay que
especificar el tipo de equipo considerado. Dentro de la pestaña General, en el apartado
Equipment Class hay que pasar de “Undefined” a la categoría adecuada, prestando
especial atención a las fuentes de producción que alimentarán a las baterías de frío y
de calor del sistema.
a) Si consideramos un rooftop, equipos de expansión compactos o partidos, unidades
de tratamiento de aire con batería de expansión, unidades terminales también de un
ciclo de expansión o unidades de condensación por agua en anillo, entonces
debemos definir el equipo en la pestaña Equipment. Ahí definiremos la potencia y
eficiencia del equipo a plena carga y el control de funcionamiento para este tipo de
equipos.
b) Si consideramos unidades de condensación por agua, entonces tendremos que
definir la torre de enfriamiento. En el caso de sistema por anillo térmico, definiremos
la torre y la caldera auxiliar. Pueden crearse ambos:
o Desde la propia ventana de Air Systems, en la pestaña de Equipment como
Miscellaneous Components.
Herramientas HAP 4.8
51
o O bien se pueden definir por anticipado la torre o la caldera dentro de Project
Libraries y luego relacionarlos dentro de la misma ventana Systems.
5. Plants (si las hubiera).
Si el estudio incluye plantas de producción de agua fría, agua caliente o vapor, hay que
definir cualquiera de ellas.
Simulación Energética de Edificios
52
Al introducir las plantas es también necesario crear las enfriadoras (chillers), torres de
refrigeración y/o caldearas que conectar con nuestra planta.
6. Building
Al definir nuestro edificio será necesario crear las tarifas de electricidad y combustible
que se aplicarán en los consumos del edificio.
Podemos repetir este último paso para realizar comparativas. Generalmente un análisis
energético contiene al menos dos edificios con sistemas distintos en los que se analiza
distintos diseños HVAC.
Herramientas HAP 4.8
53
5. RESULTADOS
Donde podemos seleccionar los informes, comparativas, tablas y gráficos que queramos en
nuestra simulación:
Simulación Energética de Edificios
54
Así como el informe LEED, requerido cuando se está analizando LEED Energy and
Atmosphere Credit 1 o LEED Energy and Atmosphere Prerequisite 2. Podemos indicar la
versión en que generar el informe, de acuerdo al LEED NC-2.2 o a la versión LEED 2009.
Salida de HAP para el cumplimiento del criterio LEED EAc1:
Herramientas HAP 4.8
55
6. REFERENCIAS
HAP v4.8 Manuals.
http://www.commercial.carrier.com/commercial/hvac/general/0,,CLI1_DIV12_ETI496_MID4355,
00.html

Manual usuario hap

  • 1.
    SIMULACIÓN ENERGÉTICA DEEDIFICIOS HERRAMIENTA DE SIMULACIÓM HAP 4.8
  • 2.
  • 3.
    Herramientas HAP 4.8 3 INDICE INDICE...........................................................................................................................................................................3 1.INTRODUCCIÓN AL PROGRAMA HAP..............................................................................................................4 1.1. Herramienta HAP System Design.....................................................................................................................5 1.2. Herramienta HAP Energy Analysis...................................................................................................................5 1.3. Terminología de HAP .......................................................................................................................................6 2. METODOLOGÍA...................................................................................................................................................9 3. ENTRADA DE DATOS DEL EDIFICIO, USO Y EMPLAZAMIENTO.................................................................14 3.1. Cargas internas, uso, condiciones climáticas y de operación, etc..................................................................18 3.2. Definición de elementos constructivos............................................................................................................29 4. DEFINICIÓN DE LOS SISTEMAS ENERGÉTICOS...........................................................................................35 4.1. Systems..........................................................................................................................................................35 4.2. Plants..............................................................................................................................................................46 4.3. HAP Energy Analysis......................................................................................................................................48 5. RESULTADOS ...................................................................................................................................................53 6. REFERENCIAS ..................................................................................................................................................55
  • 4.
    Simulación Energética deEdificios 4 1. INTRODUCCIÓN Al PROGRAMA HAP El objetivo de este tema es explorar las características del Hourly Analysis Program (HAP) para su aprendizaje. Este tema está orientado a profesionales con un conocimiento medio en sistemas de Calefacción, Ventilación y Aire acondicionado (en adelante HVAC), así como familiarizados con el resto de las instalaciones mecánicas y eléctricas de los edificios. El software HAP (Hourly Analysis Program) de Carrier es una herramienta de ordenador orientada a ayudar a aquellos profesionales que quieren diseñar sistemas HVAC (Heating, Ventilation and Air Conditioning) en edificios principalmente del sector terciario (comercial). HAP son dos herramientas en una:  Primero, es una herramienta para el cálculo de cargas y diseño de sistemas de climatización.  Segundo, se trata de una herramienta para la simulación del consumo de energía y el cálculo del coste de operación de la misma. Es una herramienta útil para cumplir los criterios de energía en las certificaciones LEED®, VERDE, BREEAM y otras en el diseño tanto esquemático como a nivel de detalle de las evaluaciones del coste de la energía. HAP utiliza el método ASHRAE de las funciones de transferencia para los cálculos de cargas y las técnicas de simulación energética detallada para las 8.760 horas (anuales) para el análisis de energía. Este programa se presenta como dos productos, similares pero separados:  "HAP System Design Load" para el diseño del sistema con las herramientas de estimación de cargas.  El programa completo "HAP", que además de los contenidos para el diseño del sistema, incluye las herramientas para el análisis energético.
  • 5.
    Herramientas HAP 4.8 5 1.1.Herramienta HAP System Design HAP estima las cargas de diseño de refrigeración y calefacción en edificios de tipo terciario, de cara a dimensionar los componentes del sistema de calefacción, ventilación y aire acondicionado (HVAC). El programa proporciona información necesaria para la selección y especificación de los equipos. En concreto el programa realiza las siguientes tareas:  Cálculo de las cargas de diseño de refrigeración y calefacción en cada espacio, en cada zona y en cada batería de los equipos del sistema HVAC.  Determinación de los caudales de aire requeridos en cada espacio, en cada zona y en el sistema.  Dimensionamiento de las baterías de los equipos de refrigeración y calefacción.  Dimensionamiento de los ventiladores.  Dimensionamiento de las centrales de producción (por ejemplo enfriadoras y calderas). 1.2. Herramienta HAP Energy Analysis HAP estima el consumo anual de energía y los costes energéticos en los sistemas de consumo de un edificio, tanto de HVAC como los no relacionados con la climatización, mediante la simulación del funcionamiento de dicho edificio a lo largo de cada una de las 8.760 horas de un año. Los resultados del análisis energético se usan para comparar el consumo y coste de diferentes diseños con sistemas HVAC, y así se puede elegir el mejor. En concreto, HAP realiza las siguientes tareas durante el análisis energético:  Simula la operación hora a hora de todos los sistemas de calefacción y refrigeración en el edificio.  Simula la operación hora a hora de todos los equipos de producción del edificio.  Simula el funcionamiento hora a hora de todos los sistemas no-HVAC, como iluminación y equipos.  Utiliza los resultados de la simulación hora a hora para calcular el consumo total de energía por año y su coste. Los costes se calculan utilizando las distintas variantes
  • 6.
    Simulación Energética deEdificios 6 de la tarifa actual como la tarifa por escalones, tarifa según consumo del momento del día y otras cargas según demanda, si se desean tener en cuenta en el programa.  Genera unos informes con datos en gráficos y en tablas, que pueden ser por horas, diarios, mensuales e incluso anuales. Para comparar los costes energéticos, HAP ofrece dos alternativas, una para la fase preliminar del proyecto y otra para la fase de diseño ya detallada del mismo: 1. En la fase de diseño preliminar o esquemático, se pueden tener en mente distintos sistemas HVAC y equipos. El objetivo del análisis de energía en este momento del proyecto es comparar rápidamente el consumo de energía de las distintas alternativas para identificar la selección de diseños con la mejor ejecución, para un estudio posterior más detallado. En este momento puede ser interesante aplicar la simplificación y aproximación, puesto que puede que todavía no conozcamos totalmente el edificio y la rapidez es muy interesante para evaluar las distintas alternativas. 2. En la fase de diseño detallada de un proyecto se están considerando uno o unos pocos diseños de HVAC. El objetivo del análisis de energía en esta fase es analizar cuidadosamente y optimizar el diseño. Incluso puede querer pretenderse generar documentación para el Credit 1 de LEED Energía y Atmósfera. Con estos objetivos se requiere una definición más detallada del edificio y de sus equipos de HVAC. 1.3. Terminología de HAP  Elemento es cualquier componente de la estructura del edificio o de uso en el mismo, que esté asociado a una pérdida o ganancia de calor. Los elementos pueden ser los muros, ventanas, cubiertas, claraboyas, suelos, particiones, iluminación, ocupación, equipo eléctrico, infiltraciones y otras fuentes de calor de tipo misceláneo. Un elemento queda definido por aquellas características que se ven afectadas en una transferencia de calor. Por ejemplo, un muro se define por su área, orientación y por los materiales de que está construido.
  • 7.
    Herramientas HAP 4.8 7 Espacio es la parte del edificio comprendida por uno o más elementos a través de los cuales hay un flujo de calor, y acondicionado por uno o más terminales del sistema distribución de aire. Generalmente un espacio comprende una habitación, pero en algunas aplicaciones es más eficiente considerar un espacio como un grupo de habitaciones o incluso como el edificio completo.  Zona es el conjunto de uno o más espacios bajo un único control de termostato. En algunos sistemas cada habitación contiene un termostato, luego cada zona sería un único espacio representado por una única habitación. Pero en otras ocasiones un termostato controla un grupo de habitaciones, en cuyo caso la zona estaría formada por varios espacios.  Sistema (de aire) se define al equipo y controles que proveen de refrigeración y calefacción a una región del edificio. Un sistema sirve a una o más zonas. La presencia de un termostato en cada una de las zonas permite el control específico de la temperatura en cada una de ellas. Ejemplos de sistemas con las unidades de tratamiento de aire (o climatizadores) centralizados, equipos de expansión tipo rooftop o de tipo compacto vertical, o sistemas de expansión de tipo partido, fancoils o unidades de condensación por agua en anillo. En todo sistema hay asociados una red de conductos, difusores y controles.  Planta es el equipo y su control que suministra de frío o calor a las baterías de uno o más sistemas. Ejemplos de plantas de producción son las enfriadoras, calderas de agua caliente o de vapor.  Edificio es la estructura que contiene todos los sistemas HVAC. Al realizar el análisis energético se calculan los costes anuales energéticos del edificio, así como el de los sistemas consumidores que contiene. Literalmente un edificio tiene una estructura individual, pero en HAP la definición es flexible. Puede representar un grupo de estructuras, como en un campus donde las diferentes “estructuras” están servidas por un equipo de producción común a todas. Un resumen de la herramienta HAP:
  • 8.
    Simulación Energética deEdificios 8 HAP CARGAS TÉRMICAS DISEÑO DE SISTEMAS HVAC ANÁLISIS ENERGÉTICO SISTEMAS HVAC + OTROS DATOS COMPARTIDOS – Calcula cargas espacios,zonas y sistemas –Determina caudales poresp.,zonas y sistemas –Dimensionabaterías –Dimensionaventiladores –Dimensionaenfriadoras y calderas – Simula hora a hora sistemas HVAC –Simula hora a hora plantas de producción –Simula hora a hora demás sistemas no HVAC –Utiliza los datos para calcularcostes (Tarifas) –Genera tablas y gráficos hora,día,mes y anual
  • 9.
    Herramientas HAP 4.8 9 2.METODOLOGÍA HAP realiza el cálculo de cargas de un edificio en distintos escenarios: a. En las condiciones de diseño de refrigeración, para dimensionar las baterías de frío de los equipos. b. En las condiciones de diseño de calefacción, para dimensionar las baterías de calor de los equipos. c. En la simulación, calcula las cargas en cualquier momento del año para realizar el análisis energético. Para cada caso se aplican diferentes procedimientos y consideraciones: 1. Cálculo diseño para refrigeración. Los perfiles de las cargas se generan para un día de diseño (el más desfavorable para la refrigeración, el más caluroso) por cada mes, utilizando las condiciones climáticas de diseño, así como los horarios de funcionamiento simplificados sólo para diseño de cargas, con el método de cálculo de ASHRAE de las Funciones de Transferencia. 2. Cálculo diseño para calefacción. Las cargas se calculan sólo en una única condición de diseño de calefacción, utilizando las condiciones climáticas de diseño de invierno. No se considera ninguna fuente que pudiera suponer un aporte de calor y se asume el carácter de cargas instantáneas en el cálculo en cualquier elemento o infiltración. 3. Simulaciones energéticas. El cálculo de cargas se realiza para las 8.760 horas del año utilizando los datos climáticos de simulación, con los horarios de funcionamiento en que se distinguen los distintos días de la semana, y como método de cálculo el de las Funciones de Transferencia de ASHRAE. HAP utiliza el Método de la Función de Transferencia (TFM) al realizar los cálculos de diseño de refrigeración y también para los cálculos de cargas en la simulación energética. HAP fue desarrollado por Carrier partiendo de otra herramienta de cálculo de cargas que funcionaba en el sistema operativo DOS, una de las primeras en su género. Este hecho brinda a HAP una experiencia dilatada en el tiempo que pocos programas tienen.
  • 10.
    Simulación Energética deEdificios 10 La herramienta se concibió para el diseño de sistemas de HVAC que permitiese dar soporte técnico a CARRIER. Si bien es un programa “marcado” por un fabricante, al ser éste uno de los más grandes del mundo, abarcó prácticamente la totalidad de los sistemas de HVAC que se utilizan en EEUU. Frente al gran número de sistemas contemplados por HAP, los sistemas de calefacción no se desarrollan con igual intensidad. De acuerdo a la definición de ASHRAE, HAP aplica el modelo clásico de estimación directa “Forward classic approach” que utiliza una metodología de definición del modelo, considerado el siguiente diagrama de flujo:
  • 11.
    Herramientas HAP 4.8 11 Definicióndel edificio Localización Datos de diseño Datos de los materiales Zonas térmicas Cargas internas Perfiles de uso Infiltraciones Climatología Temperatura de b. seco Temperatura de b. húmedo Nubosidad Velocidad del viento Presión atmosférica ESTIMACIÓN DE CARGAS TÉRMICAS Definición de los sistemas Tipo de sistemas Potencias, caudales, eficiencia, temperaturas de trabajo Horarios de funcionamiento ANÁLISIS DE LOS SISTEMAS ANÁLISIS DE LAS CENTRALES DE PRODUCCIÓN TÉRMICA ESTIMACIONES ENERGÉTICAS Y ECONÓMICAS Cargas de calefacción, aire acondicionado y ventilación Cagas horarias en los equipos Demanda horaria de calefacción aire acondicionado y ventilación Demanda horaria total y consumo de energía Costos de explotación Definición de las centrales térmicas Tipo de equipos de producción Potencias, caudales, eficiencia, temperaturas de trabajo Horarios de funcionamiento Suministros energéticos Parámetros económicos Factores de dinamización económica Tiempo de vida del proyecto Inversiones Costos de operación y mantenimiento
  • 12.
    Simulación Energética deEdificios 12 HAP es un programa con un modelo cerrado predefinido, frente a otros programas en los que se puede definir el tipo de modelo, como en el caso de MatLab o TRNSYS. Una de las ventajas principales de utilizar un programa predefinido, para realizar la modelización es la de disponer de una base de datos estructurada para un fin particular, en nuestro caso modelos energéticos edificatorios. De esta manera, la reutilización de estos datos se facilita, tanto para la modificación del proyecto como para definición de otros nuevos proyectos aprovechando los existentes. Antes de empezar a definir un proyecto en HAP, se debe considerar lo que se pretende conseguir del modelo. Un mismo edificio puede ser modelado de distintas maneras en función de lo que se pretende evaluar. En particular existirán dos situaciones que podrán o no convivir en un mismo modelo:  Dimensionar los equipos de HVAC. El modelo ha de responder al tipo de sistema que se ha de implantar en el edificio, en cuanto a la definición de los espacios acondicionados. De esta manera, los cálculos y reportes de los sistemas reflejarán de forma simplificada las características de los sistemas, relacionando estos con los espacios a los que atienden. A este respecto, sólo definir los espacios necesarios acorde con los sistemas.  Calcular el consumo de energía. Para el caso anterior, agrupando los sistemas del mismo tipo con horarios y condiciones térmicas similares (agrupando por fachadas) y, a partir de obtener el mínimo de sistemas, definir los espacios que permitan calcular estos sistemas. En general, lo que se deberá hacer es simplificar en la medida de lo posible los modelos, agrupando espacios, sistemas y plantas, si estos elementos se comportan de forma similar. Cuando se empieza a plantear el proyecto es fundamental realizar este análisis y documentarlo, ya que en la fase de introducción de datos es frecuente tender a complicar nuevamente el modelo. En las siguientes secciones se discutirán los apartados de la metodología, acompañando éstas con gráficas de las pantallas HAP. Para que la explicación sea coherente, se ha optado por ir desarrollando un edificio.
  • 13.
    Herramientas HAP 4.8 13 Elprocedimiento de desarrollo del programa: DATOS METEOROLÓGICOS CONDICIONES EXTERNAS AÑO TIPO TMY CARACTERÍSTICAS DE LA ENVOLVENTE DEL EDIFICIO CALIDAD DEL AMBIENTE INTERIOR TÉRMICO IAQ ACÚSTICO CARACTERÍSTICAS FUNCIONALES Y OCUPACIONALES CÁLCULOS TÉRMICOS CARGAS DEMANDAS SELECCIÓN DEL SISTEMA DIMENSIONADO DE EQUIPOS Y REDES CARACTERÍSTICAS DE EQUIPOS COSTO DE INVERSIÓN CONSUMOS ENERGÍA SIMULACIÓN SIST. COSTO DE EXPLOTACIÓN ENERGÍA PRIMARIA Y EMISIONES DE CO2 PARÁMETROS ECONÓMICOS COSTO TOTAL
  • 14.
    Simulación Energética deEdificios 14 3. ENTRADA DE DATOS DEL EDIFICIO, USO Y EMPLAZAMIENTO El modelo de ejecución del programa HAP: DEFINIR ELPROBLEMA BASES DE DISEÑO INTERIOR INTRODUCCIÓNDE DATOS BASES DE DISEÑO EXTERIOR ANÁLISIS ENERGÉTICO CONSUMO ENERGÉTICO COSTES ECONÓMICOS OPERACIONALES SELECCIÓN DELSISTEMADE CLIMATIZACIÓN ENTRE DIFERENTES ALTERNATIVAS SELECCIÓN DE DATOS IMPACTOMEDIO AMBIENTAL EVALUACIÓNDE RESULTADOS
  • 15.
    Herramientas HAP 4.8 15 Parala introducción de datos así como para la visualización de los resultados HAP dispone de un interface gráfico con las siguientes partes principales: 1) Estructura del proyecto. Mediante este elemento podemos “navegar” a través de todos los componentes que nos permiten definir al edificio mediante los espacios (Spaces), los sistemas de HVAC (Systems), las plantas de producción de calor y frío (Plants), los centros de costos de energía y consumos de otros sistemas por edificio (Buildings). Además los componentes, se representan las distintas librerías de datos para horarios (Schedule), cerramientos opacos (Walls), cerramientos acristalados (Windows), puertas (Doors), elementos de sombreamiento de las ventanas (Shades), enfriadoras (Chillers), torres de refrigeración (Cooling towers), calderas (Boilers), costo de la electricidad (Electric Rates) y costo de los combustibles (Fuel Rates). 2) Ventana de visualización de componentes. Visualización de los componentes, en forma de resumen, que se han seleccionado en la estructura. A su vez, en esta pantalla se pueden seleccionar los elementos existentes para su edición, definir nuevos o copiarlos. 3) Barras de herramientas y menú. De forma similar a otros programas, se cuenta con estas dos secciones.
  • 16.
    Simulación Energética deEdificios 16 En todo momento podemos acceder a la documentación de ayuda, que es muy completa. Por ejemplo, partiendo de la definición de un nuevo espacio: Presionando F1 cuando estamos sobre la casilla de Building Weight obtenemos una ayuda. HAP no está disponible en español. Sin embargo por las características de la documentación de ayuda esta puede ser copiada y pegada para su traducción en un programa o servicio como el Google Translator de uso gratuito y disponible en internet para su uso “online”:
  • 17.
    Herramientas HAP 4.8 17 Sibien la traducción no es perfecta, se realiza instantáneamente. La modelización de los espacios del edificio se realiza introduciendo los parámetros de las superficies, materiales, orientaciones y, en el caso de las tabiques divisorios a locales no acondicionados, las temperaturas límite que alcanzan estos en relación con la temperatura exterior. La simplicidad de este modelo permite que no se requieran grandes recursos en los ordenadores. Debido a la potencia de los procesadores y la gran cantidad de memoria con la que se dota a los ordenadores actuales, esta ventaja está perdiendo importancia. De esta manera, se pueden introducir los datos con relativa facilidad y rapidez. Adicionalmente, como los datos están agrupados de acuerdo a las zonas, es fácil determinar cuáles de estos tienen directa relación con la zona, porque pertenecen a ésta. Esta ventaja en cuanto a la simplicidad del modelo se convierte en una desventaja cuando existe una influencia importante en cuanto a las condiciones de espacios colindantes. Como ejemplo podemos citar los atrios no acondicionados y su influencia sobre los espacios que están en contacto, o un ejemplo aún más común, el de las buhardillas que pueden alcanzar elevadas temperaturas cuando están soleadas. La definición de las ventanas considera la superficie, las características del acristalamiento, carpintería y la orientación. Respecto a la inclinación, sólo se pueden considerar ventanas verticales en los cerramientos y horizontales en las cubiertas (lucernarios). Para cerramientos acristalados con otras inclinaciones, por ejemplo para edificios singulares de morfologías caprichosas se perderá precisión en el modelo hasta el punto que para algunos casos el modelo será inviable. La modelización de sombras en las ventanas brinda, nuevamente, con gran simplicidad un abanico bastante extenso de posibilidades. Sin embargo, el sombreamiento sólo se aplica a las ventanas y no es posible aplicarlo a los cerramientos opacos (muros), por lo que algunas soluciones arquitectónicas no serán consideradas, como es el caso de las fachadas ventiladas. En la misma línea y en el caso de considerar el efecto de sombras, ya sean propias (p.e. un patio irregular) o de otros edificios, se puede perder bastante precisión en el modelo, o inclusive llegar a descartarse el uso de HAP.
  • 18.
    Simulación Energética deEdificios 18 Para el desarrollo del módulo haremos uso de un edificio ficticio, el Washington Elementary School, donde contamos con los esquemas de distribución, descripción de materiales constructivos empleados y otros criterios necesarios para su diseño.  Project: Creamos el proyecto que vamos a estudiar. Dentro de la barra de menú, en Project, podemos crear nuestro proyecto pulsando en New. En nuestro caso el Washington Elementary School. 3.1. Cargas internas, uso, condiciones climáticas y de operación, etc.  Weather: Introducimos los datos climáticos de la localidad donde se encuentra nuestro edificio.
  • 19.
    Herramientas HAP 4.8 19 Dentrode la pestaña Design Parameters, para nuestro ejemplo, seleccionaremos como Region: USA, Location: Wisconsin y como City: La Crosse. Automáticamente aparecen los datos de:  Latitud, longitud y altura sobre el nivel del mar de la localidad seleccionada.  La temperatura seca máxima y húmeda coincidente de verano, con variación media diaria (para la elaboración de las 24 horas del día tipo para cada mes del año en las condiciones más desfavorables, esto es el más caluroso). Sobre estas condiciones, HAP realiza el cálculo de la demanda de refrigeración. 20 21 22 23 24 25 26 27 28 29 30 31 32 Design Temperature Profiles for July Temperature(°C) Hour 00 01 02 03 04 05 06 07 08 09 10 11 12 13 14 15 16 17 18 19 20 21 22 23 Dry Bulb Wet Bulb
  • 20.
    Simulación Energética deEdificios 20  La temperatura de diseño y húmeda coincidente de invierno, para el único cálculo de la demanda de calefacción. Estos datos son modificables para introducir cualquier localidad en la que queramos estudiar nuestro proyecto. Además podemos introducir:  Factor de claridad atmosférica de la localidad (Atmospheric Clearness Number).  Reflectancia del terreno (Average Ground Reflectance) y conductividad del mismo (Soil Conductivity).  Fecha de inicio y fin del horario de cambio de hora (si la hubiera) para el mejor aprovechamiento de la luz solar (Daylight Savings Time). En la pestaña Simulation seleccionaremos el año típico meteorológico de localidad. Este archivo, de extensión .HW1, recoge el perfil climático del año completo (donde aparecen definidos los datos de temperatura, humedad y radiación solar para las 8.760 horas del año). Sobre este perfil, HAP simula las cargas del edificio y el funcionamiento de los equipos a lo largo de todo un año.
  • 21.
    Herramientas HAP 4.8 21 Spaces: Introducimos los distintos espacios de nuestro proyecto. Se adelantó en un apartado anterior la estrategia para la definición de los espacios que conforman el edificio. Es importante partir realizando un esquema que tome en cuenta la relación de los cerramientos la actividad y los sistemas que atenderán estos espacios. A este respecto se hace notar que HAP realizará los cálculos de ganancias y pérdidas tomando en cuenta elemento por elemento (muros, ventanas, cubiertas, suelos, iluminación, personas, equipos, infiltraciones, particiones) y evaluará los totales. Si queremos saber la influencia que tiene la fachada o queremos tratar una zona con distintos equipos deberemos dividirla en varios espacios: Una vez realizado un esquema de zonas y espacios, teniendo en cuenta siempre que debemos intentar minimizar la cantidad de espacios, procedemos a llenar cada uno de los apartados: EDIFICIO Zona Espacios Zona Espacios
  • 22.
  • 23.
    Herramientas HAP 4.8 23 Empezaremoscon el espacio Classroom 115: En el que iremos definiendo sus características como en la pestaña General:  Dimensiones del espacio.  Altura media suelo-techo.  Estimación de la densidad del edificio, para establecer su inercia, el tiempo de respuesta en su emisión de calor tras acumulación.  Requerimientos de ventilación en el espacio, done podemos adoptar el criterio ASHRAE, o bien introducirlo como “User-Defined” (para utilizarlo como herramienta para el cumplimiento de los criterios de energía y atmósfera LEED, ha de utilizarse el valor por defecto para cumplir los requisitos de ASHRAE 90.1). Otro aspecto importante a la hora de gestionar la información es el asignar nombres a los espacios para luego poder distinguirlos fácilmente. HAP ordena los espacios de manera alfanumérica.
  • 24.
    Simulación Energética deEdificios 24 Una estrategia para facilitar esta labor es la de adoptar una codificación: PL – ZO – ES - DE Donde:  PL= planta. Es de especial utilidad cuando el edificio cuenta con varias plantas. En este código también se puede incluir el código de bloque (si son varios bloques) o de edificio (si hay más de uno).  ZO= zona. Esta es un conjunto de espacios o que comparten un mismo sistema o que no están divididos físicamente mediante tabiques.  ES= espacio. Una codificación que puede ayudarnos a determinar características de los espacios, por ejemplo si representan fachadas, zonas interiores o tienen una carga elevada que se tratará puntualmente.  DE= denominación. Preferentemente la que se utiliza en los planos arquitectónicos para poder de esta manera cotejar los datos y verificar si se han introducido todos los espacios. Para muchos de los parámetros HAP tiene establecidas bases de datos:
  • 25.
    Herramientas HAP 4.8 25 Esuna buena práctica utilizar los valores de estas bases de datos puesto que normalmente se toman de los estándares de ASHRAE y evitan mucho trabajo en su determinación. Por otro lado, en cada parámetro existe una ayuda asociada a la que podemos acudir mediante la tecla F1: En un primer acercamiento al programa, sería recomendable acceder a la ayuda de aquellos parámetros con los que no estemos familiarizados. En particular, este valor, el peso de los materiales de construcción (Building Weight), determinará el retardo que existe entre la ganancia/perdida de calor por las ventanas, carga interna y la demanda de refrigeración/calefacción necesaria para mantener las condiciones interiores. Cada uno de los componentes de la carga interna (iluminación, personas, equipos, otras cargas) considera un horario en el que se define la intensidad de la carga. Estos horarios están en las bibliotecas, en Schedules y definen un perfil de carga para cada hora:
  • 26.
    Simulación Energética deEdificios 26 Luego se asignan los patrones a los días tipo:
  • 27.
    Herramientas HAP 4.8 27 Enel ejemplo, el perfil 1 sería de invierno, el 2 de entre tiempo y el 3 de verano para España donde las horas de luz varían significativamente de una estación a otra:
  • 28.
    Simulación Energética deEdificios 28 Al introducir el primer espacio tendremos que crear los horarios de funcionamiento de equipos, iluminación y ocupación. Además, tendremos que definir los tipos de muros, cubiertas, ventanas, puertas y sombras externas. Podemos hacerlo desde la propia pestaña Internals o bien definirlos a priori dentro de Project Libraries y luego conectarlos desde esta misma pestaña en la ventana del espacio en cuestión.
  • 29.
    Herramientas HAP 4.8 29 Datosque necesitaremos para definir cada espacio dentro de la pestaña de Internals:  Tipo y ganancia de calor por iluminación, con su horario de funcionamiento.  Ganancia de calor por equipos eléctricos, con horario.  Ocupación y nivel de actividad que desarrollan, con su respectivo horario.  Otras cargas denominadas como misceláneas, separadas por su aportación como calor sensible (suponen sólo una modificación sobre la temperatura del espacio) o como calor latente (suponen una variación del contenido de humedad del mismo). 3.2. Definición de elementos constructivos En las pestañas de Walls, Windows, Doors y en Roofs, Skylights definiremos los detalles constructivos del espacio con su orientación correspondiente:
  • 30.
    Simulación Energética deEdificios 30 Previamente a rellenar esta pantalla, habremos construido nuestros elementos constructivos en la base de datos “Project library”. Para la definición de los cerramientos, deberemos establecer las bibliotecas con las diferentes soluciones constructivas que los componen. Para los cerramientos, HAP dispone de las siguientes bibliotecas:
  • 31.
    Herramientas HAP 4.8 31 Definiremoslas capas con que están construidos los muros y los tejados (cubiertas horizontales y verticales) de nuestro espacio: Definiremos los huecos de los mismos, así como las sombras propias del edificio, que sobre ellos se proyectan: Las sombras se aplican sobre las ventanas y actúan disminuyendo la radiación incidente sobre los vidrios. Para la definición de las sombras se dispone de un apartado en las bibliotecas: Shades.
  • 32.
    Simulación Energética deEdificios 32 El modelo que utiliza HAP para las sombreas brinda en tres posibilidades:  Salientes de las ventanas (Reveal Depth).  Lamas horizontales.  Lamas verticales. Las tres posibilidades se pueden combinar para conformar distintos tipos de sombreamientos, por ejemplo aplicamos lamas verticales de 0,5m en ambos lados de la venta (sobre la que se definió de 1x1m). Preferiblemente se han de seguir estas reglas para la definición de sombras:  Cuando se define una sombra, se debe de considerar la definición de la ventana y viceversa.  Para lamas repetidas, es decir varias lamas pequeñas en una ventana, se puede aplicar la proporcionalidad. Si se mantienen las proporciones bastará con definir una o dos lamas de mayor tamaño, de modo que el efecto de la sombra sea el mismo.  Para modelar lamas horizontales inclinadas se pueden definir dos ventanas, una totalmente sombreada (actuando sobre el SC) y otra con una lama horizontal, manteniendo la porción del ángulo que conforma la lama. Las limitaciones HAP en cuanto a lamas están en cuanto a que no permite geometrías caprichosas ni lamas semiopacas, por lo que será de poca utilidad en algunas situaciones, por ejemplo:  Lamas verticales inclinadas.  Lamas que están desplazadas de la fachada, es decir, que dejan un espacio libre entre la lama y la fachada por el que la radiación alcanzará a la ventana.  Lamas de materiales textiles o de vidrios oscuros.  Dobles fachadas acristaladas y ventiladas.
  • 33.
    Herramientas HAP 4.8 33 Ademásdefiniremos:  Infiltraciones (caudal de aire no deseado que se introduce en nuestro espacio). Como las condiciones de este aire no son las de consigna, supone una carga a la hora de acondicionar nuestro espacio.  Suelos, distinguiremos en cada espacio si se trata de: o Suelo sobre espacio acondicionado. o Suelo sobre espacio no acondicionado (en el momento que las condiciones de temperatura no son como las de nuestro espacio a acondicionar se producirá una ganancia o pérdida de calor, según sea el gradiente de temperaturas entre nuestro espacio y el colindante).
  • 34.
    Simulación Energética deEdificios 34 o Suelo sobre el terreno. o Suelo por debajo del terreno, donde definiremos todos los detalles del elemento en contacto con el mismo para calcular la transmisión de calor entre ambos.
  • 35.
    Herramientas HAP 4.8 35 4.DEFINICIÓN DE LOS SISTEMAS ENERGÉTICOS 4.1. Systems Definimos los distintos sistemas de nuestro proyecto. Una vez introducidos todos los espacios de nuestro proyecto vamos a definir cómo se van a acondicionar. En este punto definiremos los sistemas de HVAC, así que recordamos la importancia de haber tomado en cuenta durante la definición de los espacios los distintos tipos de sistemas, con el fin de minimizar la cantidad de datos. En nuestro ejemplo vamos a considerar como sistemas:  Un rooftop unizona para cada una cada una de las zonas comunes: Ginmasio y Cafetería (luego dos rooftops en total).  Un sistema de fancoils para los pasillos y la zona de almacenaje.  Un sistema VAV con cajas de ventilación finales en cada Aula y en Administración.
  • 36.
    Simulación Energética deEdificios 36 Dentro de la ventana que se abre al clicar Systems aparece un desplegable en Equipment type con varios tipos de equipos que podemos utilizar para acondicionar nuestros espacios:  Undefined, como sistema de acondicionamiento no definido, sólo válido para una estimación rápida de cargas de nuestro proyecto.  Unidades de expansión tipo rooftop.  Unidades de expansión tipo compacto vertical (para interior).  Unidades de tratamiento de aire con baterías de expansión.
  • 37.
    Herramientas HAP 4.8 37 Unidades de tratamiento de aire con baterías por agua.  Unidades terminales. Dependiendo del tipo de equipo arriba seleccionado las opciones en Air System type son distintas.
  • 38.
    Simulación Energética deEdificios 38 HAP nos ofrece un gráfico de cada sistema con los componentes a definir en el mismo: Y para cada tipo de equipo, se disponen de distintos tipos de distribución de aire: Estos sistemas están relacionados con la producción de calor y frío que veremos más adelante. A ese respecto, veremos dos posibilidades generales:
  • 39.
    Herramientas HAP 4.8 39 Son equipos con producción de calor/frío mediante expansión directa, por ejemplo: Unidades autocontenidas de instalación en cubierta (Roof Tops), unidades partidas de expansión directa (Splits), Unidades autocontenidas para interiores (Packaged DX units), etc.  Son equipos que se alimentan de una central de producción de agua fría o agua caliente: Ventiloconvectores (fan coils), Unidades de tratamiento de aire alimentadas con agua fría (Chillerd Water Air Handler Units), etc. Para todos los casos, se ha de definir el sistema de ventilación en función de las posibilidades de cada tipo de equipo. Sistemas de ventilación Esta opción sólo es posible para los equipos con unidades terminales (Fan Coils, Splits...) puesto que el resto de los equipos tratan directamente el aire; por tanto, las dos opciones son:  El aire de ventilación se trata en el propio equipo, es decir un sistema de ventilación directa mediante una toma de aire hasta el equipo (Direct Ventilation).  Ventilación centralizada, mediante una unidad de tratamiento de aire de ventilación y una red de conductos de aire de distribución (Common Ventilation System).
  • 40.
    Simulación Energética deEdificios 40 Por ejemplo, para un sistema con una Unidad de Tratamiento de Aire con dos zonas: Definamos una batería de precalentamiento a una temperatura de 14ºC mediante agua caliente: Dotemos al sistema de un recuperador de calor en el aire de ventilación con un 70% de eficiencia, dotado de un motor de 200W que acciona un recuperador rotativo:
  • 41.
    Herramientas HAP 4.8 41 Paraconsiderar posteriormente el gasto de energía en los ventiladores, vamos a definir la impulsión, con una eficiencia global (mecánica, motor, variador) del 48% y una presión de trabajo de trabajo de 600Pa; el retorno, con una eficiencia del 48% y una presión de 350Pa, ambos con caudal de aire variable y temperatura constante de aire: Para aprovechar las condiciones climatológicas favorables, definimos el enfriamiento gratuito asignando un control por temperatura (sensible) y las temperaturas de operación 22,8 / 2ºC:
  • 42.
    Simulación Energética deEdificios 42 Importante al definir cada sistema:  Asignación de espacios en cada zona: Excepto cuando definamos un sistema como unizona, en la pestaña Zone Components, apartado Spaces, tendremos que asignar el espacio o el conjunto de los mismos que conforman cada una de las zonas (aquellos con el mismo control de termostato).
  • 43.
    Herramientas HAP 4.8 43 Horario del termostato: Para cada una de las zonas tendremos que definir los puntos de consigna, el rango de sensibilidad del termostato, así como su horario de funcionamiento (en realidad el horario de funcionamiento del equipo).  Nótese que se han seleccionado las temperaturas para enfriamiento (Cooling T-stat Setpoints) en 26ºC y de calefacción (Heating T-stat Setpoint) en 21ºC. Este margen proporciona al edificio un rango amplio de temperatura en el cual no se producirá ni distribuirá calor. Estas temperaturas las fija la normativa española, así como la de otros países, para evitar el despilfarro de energía.  Se ha optado por controlar las temperaturas máximas y mínimas durante los períodos de no ocupación, que se han fijado en los horarios del sistema HVAC (nombrado Thermostat) así como en los días de fiesta (véase en la sección de climatización). El tipo de horario del termostato difiere del definido para los elementos anteriores, ahora se establece un horario para Ocupación / No ocupación en los que se regirá el funcionamiento de los equipos por puntos de consigna diferentes.
  • 44.
    Simulación Energética deEdificios 44 En este estado de la introducción de datos, estamos en condiciones de ejecutar la opción “System Design” para el cálculo de las cargas.
  • 45.
    Herramientas HAP 4.8 45 Generaciónde resultados para los sistemas Al pulsar sobre el botón de cálculo de cargas, versión DESIGN, nos despliega una relación de los informes, tablas y gráficos que podemos obtener:
  • 46.
    Simulación Energética deEdificios 46 4.2. Plants Introducir los datos de los equipos de producción (si los hubiera). En nuestro ejemplo tendremos una enfriadora que alimentará de agua fría, tanto a los Fan-coils de los pasillos como a las cajas de VAV de las aulas. Tenemos también varias opciones para definir las plantas de producción de agua fría y/o caliente:  Fuente de producción de agua fría genérica.  Fuente de producción de agua caliente genérica.  Fuente de producción de vapor genérica. (En el caso de sistemas de producción no definidos, sólo válido para una estimación rápida de cargas de nuestro proyecto).  Enfriadora (se trata de un equipo específico que tendremos que definir).  Caldera de agua caliente o de vapor (también equipos específicos, con entrada detallada de sus características para poder luego evaluar su rendimiento y ejecución).
  • 47.
    Herramientas HAP 4.8 47 Fuente externa de agua fría.  Fuente externa de agua caliente. (Estos dos últimos serán en el caso de aplicaciones de distrito, donde el agua fría y/o caliente proviene de una fuente externa. HAP sólo analizará la parte de la distribución de agua a nuestro sistema, no la operación de esa planta central de producción del agua suministrada). 4.2.1. Resultados para el diseño de Plants (si los hubiera). Al pulsar sobre el botón de cálculo de cargas, versión DESIGN, nos despliega una relación de las tablas y gráficos que podemos obtener:
  • 48.
    Simulación Energética deEdificios 48 4.3. HAP Energy Analysis Siguiendo con nuestro ejemplo, tenemos que ampliar con información más detallada su definición para obtener resultados precisos del análisis energético del edificio. 1. Weather: Volvemos a la pestaña Simulation. Si no hemos hecho este paso anteriormente, es ahora cuando seleccionaremos el año típico meteorológico de la localidad. Este archivo de extensión .HW1 recoge el perfil climático del año completo (donde aparecen definidos los datos de temperatura, humedad y radiación solar para las 8.760 horas del año). Sobre este perfil, HAP simula las cargas del edificio y el funcionamiento de los equipos a lo largo de todo un año.
  • 49.
    Herramientas HAP 4.8 49 2.Spaces: Hemos introducido casi toda la información necesaria en la parte correspondiente de HAP System Design, excepto por:  Los horarios definidos para las cargas internas deben incluir detalle para los 7 días de la semana y días festivos. Los perfiles usados en el diseño de cargas sólo tienen definido el día diseño.  En el apartado de ratios de infiltraciones tienen que estar definidos para simulación, no sólo para las condiciones de diseño de refrigeración y calefacción.
  • 50.
    Simulación Energética deEdificios 50 3. Systems: Al igual que en la entrada de los espacios, casi toda la información ya ha sido introducida excepto por un par de consideraciones: 4. No puede haber ningún equipo definitivo con “Undefined”, para poder simularlo hay que especificar el tipo de equipo considerado. Dentro de la pestaña General, en el apartado Equipment Class hay que pasar de “Undefined” a la categoría adecuada, prestando especial atención a las fuentes de producción que alimentarán a las baterías de frío y de calor del sistema. a) Si consideramos un rooftop, equipos de expansión compactos o partidos, unidades de tratamiento de aire con batería de expansión, unidades terminales también de un ciclo de expansión o unidades de condensación por agua en anillo, entonces debemos definir el equipo en la pestaña Equipment. Ahí definiremos la potencia y eficiencia del equipo a plena carga y el control de funcionamiento para este tipo de equipos. b) Si consideramos unidades de condensación por agua, entonces tendremos que definir la torre de enfriamiento. En el caso de sistema por anillo térmico, definiremos la torre y la caldera auxiliar. Pueden crearse ambos: o Desde la propia ventana de Air Systems, en la pestaña de Equipment como Miscellaneous Components.
  • 51.
    Herramientas HAP 4.8 51 oO bien se pueden definir por anticipado la torre o la caldera dentro de Project Libraries y luego relacionarlos dentro de la misma ventana Systems. 5. Plants (si las hubiera). Si el estudio incluye plantas de producción de agua fría, agua caliente o vapor, hay que definir cualquiera de ellas.
  • 52.
    Simulación Energética deEdificios 52 Al introducir las plantas es también necesario crear las enfriadoras (chillers), torres de refrigeración y/o caldearas que conectar con nuestra planta. 6. Building Al definir nuestro edificio será necesario crear las tarifas de electricidad y combustible que se aplicarán en los consumos del edificio. Podemos repetir este último paso para realizar comparativas. Generalmente un análisis energético contiene al menos dos edificios con sistemas distintos en los que se analiza distintos diseños HVAC.
  • 53.
    Herramientas HAP 4.8 53 5.RESULTADOS Donde podemos seleccionar los informes, comparativas, tablas y gráficos que queramos en nuestra simulación:
  • 54.
    Simulación Energética deEdificios 54 Así como el informe LEED, requerido cuando se está analizando LEED Energy and Atmosphere Credit 1 o LEED Energy and Atmosphere Prerequisite 2. Podemos indicar la versión en que generar el informe, de acuerdo al LEED NC-2.2 o a la versión LEED 2009. Salida de HAP para el cumplimiento del criterio LEED EAc1:
  • 55.
    Herramientas HAP 4.8 55 6.REFERENCIAS HAP v4.8 Manuals. http://www.commercial.carrier.com/commercial/hvac/general/0,,CLI1_DIV12_ETI496_MID4355, 00.html