Incrustar presentación
Descargar para leer sin conexión



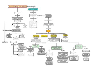
Gerencia de proyectos es un documento escrito por Lic. Manuel David Almeida Campos como parte de los requisitos para obtener su Maestría en Gestión de la Informática Educativa en Bucaramanga, Santander en 2017.

