Incrustar presentación
Descargar como DOCX, PPTX

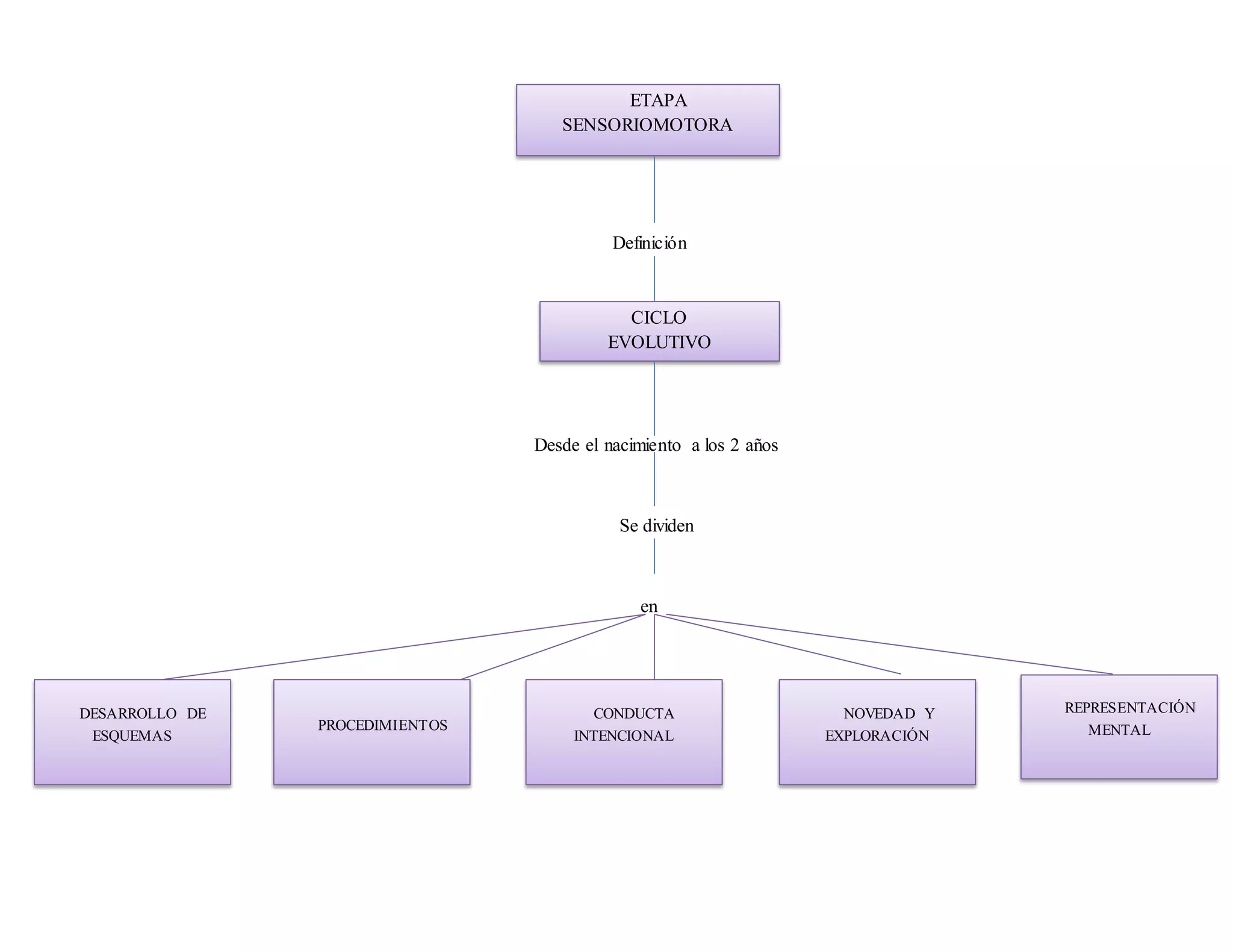
La etapa sensoriomotora se da desde el nacimiento hasta los 2 años y se caracteriza por el desarrollo de esquemas de conducta, la intencionalidad y la representación mental a través de un ciclo de exploración y novedad.
