Incrustar presentación
Descargado 54 veces

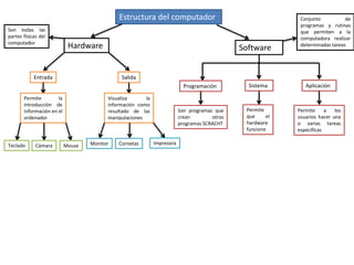
El documento describe las partes fundamentales de un computador, incluyendo el hardware, software, entrada/salida y sus funciones. Explica que el hardware son las partes físicas como el monitor, teclado y mouse, mientras que el software incluye sistemas operativos y aplicaciones que permiten al hardware funcionar y a los usuarios realizar tareas. Además, detalla que la entrada introduce información al computador y la salida visualiza los resultados.
