REPUBLICA BOLIVARIANA DE VENEZUELA
MINISTERIO DEL PODER POPULAR EDUCACION UNIVERSITARIA
INSTITUTO UNIVERSITARIO POLITECNICO SANTIAGO MARIÑO
MERIDA EDO. MERIDA
MAPA CONCEPTUAL INGENIERIA
DE REQUERIMIENTOS
Integrante:
Bervely N. Carrero M.
C.I. 14.805.580
Carrera: 47
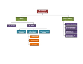
INGENIERIA DE
REQUERIMIENTOS
TIPOS DE
REQUERIMIENTOS
DEL USUARIO DEL SISTEMA
REQUERIMIENTOS
FUNCIONALES
REQUERIMIENTOS
NO FUNCIONALES
REQUERIMIENTOS DEL
DOMINIO
DEL PRODUCTO
ORGANIZACIONALES
EXTERNOS
ETAPA DE LA ING. DE
REQUERIMIENTOS
ESTUDIO DE VIALIDAD
OBTENCIÓN Y ANÁLISIS
DE REQUERIMIENTOS
VALIDACIÓN DE
REQUERIMIENTOS
ADMINISTRACIÓN DE
REQUERIMIENTOS

Mapa Conceptual Ing. de Requerimientos

  • 1.
    REPUBLICA BOLIVARIANA DEVENEZUELA MINISTERIO DEL PODER POPULAR EDUCACION UNIVERSITARIA INSTITUTO UNIVERSITARIO POLITECNICO SANTIAGO MARIÑO MERIDA EDO. MERIDA MAPA CONCEPTUAL INGENIERIA DE REQUERIMIENTOS Integrante: Bervely N. Carrero M. C.I. 14.805.580 Carrera: 47
  • 2.
    INGENIERIA DE REQUERIMIENTOS TIPOS DE REQUERIMIENTOS DELUSUARIO DEL SISTEMA REQUERIMIENTOS FUNCIONALES REQUERIMIENTOS NO FUNCIONALES REQUERIMIENTOS DEL DOMINIO DEL PRODUCTO ORGANIZACIONALES EXTERNOS ETAPA DE LA ING. DE REQUERIMIENTOS ESTUDIO DE VIALIDAD OBTENCIÓN Y ANÁLISIS DE REQUERIMIENTOS VALIDACIÓN DE REQUERIMIENTOS ADMINISTRACIÓN DE REQUERIMIENTOS